Spandidos Publications Logo
  • About
    • About Spandidos
    • Aims and Scopes
    • Abstracting and Indexing
    • Editorial Policies
    • Reprints and Permissions
    • Job Opportunities
    • Terms and Conditions
    • Contact
  • Journals
    • All Journals
    • Oncology Letters
      • Oncology Letters
      • Information for Authors
      • Editorial Policies
      • Editorial Board
      • Aims and Scope
      • Abstracting and Indexing
      • Bibliographic Information
      • Archive
    • International Journal of Oncology
      • International Journal of Oncology
      • Information for Authors
      • Editorial Policies
      • Editorial Board
      • Aims and Scope
      • Abstracting and Indexing
      • Bibliographic Information
      • Archive
    • Molecular and Clinical Oncology
      • Molecular and Clinical Oncology
      • Information for Authors
      • Editorial Policies
      • Editorial Board
      • Aims and Scope
      • Abstracting and Indexing
      • Bibliographic Information
      • Archive
    • Experimental and Therapeutic Medicine
      • Experimental and Therapeutic Medicine
      • Information for Authors
      • Editorial Policies
      • Editorial Board
      • Aims and Scope
      • Abstracting and Indexing
      • Bibliographic Information
      • Archive
    • International Journal of Molecular Medicine
      • International Journal of Molecular Medicine
      • Information for Authors
      • Editorial Policies
      • Editorial Board
      • Aims and Scope
      • Abstracting and Indexing
      • Bibliographic Information
      • Archive
    • Biomedical Reports
      • Biomedical Reports
      • Information for Authors
      • Editorial Policies
      • Editorial Board
      • Aims and Scope
      • Abstracting and Indexing
      • Bibliographic Information
      • Archive
    • Oncology Reports
      • Oncology Reports
      • Information for Authors
      • Editorial Policies
      • Editorial Board
      • Aims and Scope
      • Abstracting and Indexing
      • Bibliographic Information
      • Archive
    • Molecular Medicine Reports
      • Molecular Medicine Reports
      • Information for Authors
      • Editorial Policies
      • Editorial Board
      • Aims and Scope
      • Abstracting and Indexing
      • Bibliographic Information
      • Archive
    • World Academy of Sciences Journal
      • World Academy of Sciences Journal
      • Information for Authors
      • Editorial Policies
      • Editorial Board
      • Aims and Scope
      • Abstracting and Indexing
      • Bibliographic Information
      • Archive
    • International Journal of Functional Nutrition
      • International Journal of Functional Nutrition
      • Information for Authors
      • Editorial Policies
      • Editorial Board
      • Aims and Scope
      • Abstracting and Indexing
      • Bibliographic Information
      • Archive
    • International Journal of Epigenetics
      • International Journal of Epigenetics
      • Information for Authors
      • Editorial Policies
      • Editorial Board
      • Aims and Scope
      • Abstracting and Indexing
      • Bibliographic Information
      • Archive
    • Medicine International
      • Medicine International
      • Information for Authors
      • Editorial Policies
      • Editorial Board
      • Aims and Scope
      • Abstracting and Indexing
      • Bibliographic Information
      • Archive
  • Articles
  • Information
    • Information for Authors
    • Information for Reviewers
    • Information for Librarians
    • Information for Advertisers
    • Conferences
  • Language Editing
Spandidos Publications Logo
  • About
    • About Spandidos
    • Aims and Scopes
    • Abstracting and Indexing
    • Editorial Policies
    • Reprints and Permissions
    • Job Opportunities
    • Terms and Conditions
    • Contact
  • Journals
    • All Journals
    • Biomedical Reports
      • Information for Authors
      • Editorial Policies
      • Editorial Board
      • Aims and Scope
      • Abstracting and Indexing
      • Bibliographic Information
      • Archive
    • Experimental and Therapeutic Medicine
      • Information for Authors
      • Editorial Policies
      • Editorial Board
      • Aims and Scope
      • Abstracting and Indexing
      • Bibliographic Information
      • Archive
    • International Journal of Epigenetics
      • Information for Authors
      • Editorial Policies
      • Editorial Board
      • Aims and Scope
      • Abstracting and Indexing
      • Bibliographic Information
      • Archive
    • International Journal of Functional Nutrition
      • Information for Authors
      • Editorial Policies
      • Editorial Board
      • Aims and Scope
      • Abstracting and Indexing
      • Bibliographic Information
      • Archive
    • International Journal of Molecular Medicine
      • Information for Authors
      • Editorial Policies
      • Editorial Board
      • Aims and Scope
      • Abstracting and Indexing
      • Bibliographic Information
      • Archive
    • International Journal of Oncology
      • Information for Authors
      • Editorial Policies
      • Editorial Board
      • Aims and Scope
      • Abstracting and Indexing
      • Bibliographic Information
      • Archive
    • Medicine International
      • Information for Authors
      • Editorial Policies
      • Editorial Board
      • Aims and Scope
      • Abstracting and Indexing
      • Bibliographic Information
      • Archive
    • Molecular and Clinical Oncology
      • Information for Authors
      • Editorial Policies
      • Editorial Board
      • Aims and Scope
      • Abstracting and Indexing
      • Bibliographic Information
      • Archive
    • Molecular Medicine Reports
      • Information for Authors
      • Editorial Policies
      • Editorial Board
      • Aims and Scope
      • Abstracting and Indexing
      • Bibliographic Information
      • Archive
    • Oncology Letters
      • Information for Authors
      • Editorial Policies
      • Editorial Board
      • Aims and Scope
      • Abstracting and Indexing
      • Bibliographic Information
      • Archive
    • Oncology Reports
      • Information for Authors
      • Editorial Policies
      • Editorial Board
      • Aims and Scope
      • Abstracting and Indexing
      • Bibliographic Information
      • Archive
    • World Academy of Sciences Journal
      • Information for Authors
      • Editorial Policies
      • Editorial Board
      • Aims and Scope
      • Abstracting and Indexing
      • Bibliographic Information
      • Archive
  • Articles
  • Information
    • For Authors
    • For Reviewers
    • For Librarians
    • For Advertisers
    • Conferences
  • Language Editing
Login Register Submit
  • This site uses cookies
  • You can change your cookie settings at any time by following the instructions in our Cookie Policy. To find out more, you may read our Privacy Policy.

    I agree
Search articles by DOI, keyword, author or affiliation
Search
Advanced Search
presentation
Molecular and Clinical Oncology
Join Editorial Board Propose a Special Issue
Print ISSN: 2049-9450 Online ISSN: 2049-9469
Journal Cover
July-2024 Volume 21 Issue 1

Full Size Image

Sign up for eToc alerts
Recommend to Library

Journals

International Journal of Molecular Medicine

International Journal of Molecular Medicine

International Journal of Molecular Medicine is an international journal devoted to molecular mechanisms of human disease.

International Journal of Oncology

International Journal of Oncology

International Journal of Oncology is an international journal devoted to oncology research and cancer treatment.

Molecular Medicine Reports

Molecular Medicine Reports

Covers molecular medicine topics such as pharmacology, pathology, genetics, neuroscience, infectious diseases, molecular cardiology, and molecular surgery.

Oncology Reports

Oncology Reports

Oncology Reports is an international journal devoted to fundamental and applied research in Oncology.

Experimental and Therapeutic Medicine

Experimental and Therapeutic Medicine

Experimental and Therapeutic Medicine is an international journal devoted to laboratory and clinical medicine.

Oncology Letters

Oncology Letters

Oncology Letters is an international journal devoted to Experimental and Clinical Oncology.

Biomedical Reports

Biomedical Reports

Explores a wide range of biological and medical fields, including pharmacology, genetics, microbiology, neuroscience, and molecular cardiology.

Molecular and Clinical Oncology

Molecular and Clinical Oncology

International journal addressing all aspects of oncology research, from tumorigenesis and oncogenes to chemotherapy and metastasis.

World Academy of Sciences Journal

World Academy of Sciences Journal

Multidisciplinary open-access journal spanning biochemistry, genetics, neuroscience, environmental health, and synthetic biology.

International Journal of Functional Nutrition

International Journal of Functional Nutrition

Open-access journal combining biochemistry, pharmacology, immunology, and genetics to advance health through functional nutrition.

International Journal of Epigenetics

International Journal of Epigenetics

Publishes open-access research on using epigenetics to advance understanding and treatment of human disease.

Medicine International

Medicine International

An International Open Access Journal Devoted to General Medicine.

Journal Cover
July-2024 Volume 21 Issue 1

Full Size Image

Sign up for eToc alerts
Recommend to Library

  • Article
  • Citations
    • Cite This Article
    • Download Citation
    • Create Citation Alert
    • Remove Citation Alert
    • Cited By
  • Similar Articles
    • Related Articles (in Spandidos Publications)
    • Similar Articles (Google Scholar)
    • Similar Articles (PubMed)
  • Download PDF
  • Download XML
  • View XML

  • Supplementary Files
    • Supplementary_Data1.pdf
    • Supplementary_Data2.pdf
Article Open Access

Single‑cell RNA‑seq necroptosis‑related genes predict the prognosis of breast cancer and affect the differentiation of CD4+ T cells in tumor immune microenvironment

  • Authors:
    • Li Guo
    • Xiuzhen Ma
    • Hong Li
    • Shuxun Yan
    • Kai Zhang
    • Jinping Li
  • View Affiliations / Copyright

    Affiliations: Clinical Medical College of Ningxia Medical University, Yinchuan, Ningxia Hui Autonomous Region 750003, P.R. China, Department of Surgical Oncology, General Hospital of Ningxia Medical University, Yinchuan, Ningxia Hui Autonomous Region 750004, P.R. China
    Copyright: © Guo et al. This is an open access article distributed under the terms of Creative Commons Attribution License.
  • Article Number: 49
    |
    Published online on: May 28, 2024
       https://doi.org/10.3892/mco.2024.2747
  • Expand metrics +
Metrics: Total Views: 0 (Spandidos Publications: | PMC Statistics: )
Metrics: Total PDF Downloads: 0 (Spandidos Publications: | PMC Statistics: )
Cited By (CrossRef): 0 citations Loading Articles...

This article is mentioned in:



Abstract

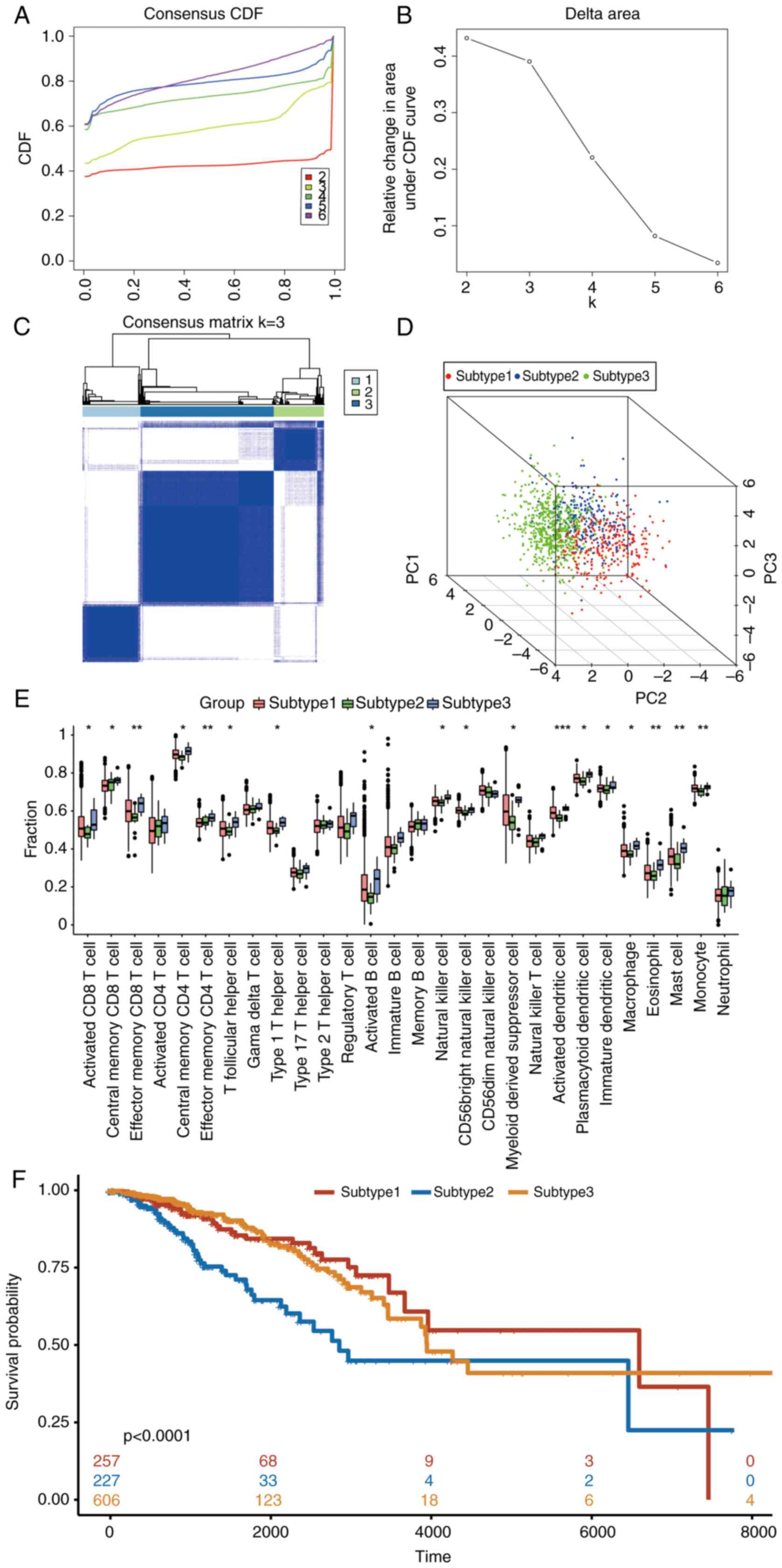
Breast cancer (BC) is one of the most prevalent types of malignancy and a major cause of cancer‑related death. The purpose of the present study was to identify prognostic models of necroptosis‑related genes (NRGs) in BC at the single‑cell RNA‑sequencing level and reveal the role of NRGs in tumour immune microenvironment (TIME). A risk model was constructed based on Cox regression and LASSO methods. Next, high‑scoring cell populations were searched through AUCell scores, and cell subtypes were then analyzed by pseudotime analysis. Finally, the expression level of the model genes was verified by reverse transcription‑quantitative (RT‑qPCR). A new prognostic model was constructed and validated based on five NRGs (BCL2, BIRC3, AIFM1, IFNG and VDAC1), which could effectively predict the prognosis of patients with BC. NRGs were found to be highly active in CD4+ T cells and differentially expressed in their developmental trajectories. Finally, the RT‑qPCR results showed that most of the model genes were significantly overexpressed in MDA‑MB‑231 and MCF‑7 cells (P<0.05). In conclusion, an NRG signature with excellent predictive properties in prognosis and TIME was successfully established. Moreover, NRGs were involved in the differentiation and development of CD4+ T cells in TIME. These findings provide potential therapeutic strategies for BC.
View Figures

Figure 1

Figure 2

Figure 3

Figure 4

Figure 5

Figure 6

Figure 7

Figure 8

Figure 9

Figure 10

Figure 11

Figure 12

Figure 13

View References

1 

Loibl S, Poortmans P, Morrow M, Denkert C and Curigliano G: Breast cancer. Lancet. 397:1750–1769. 2021.PubMed/NCBI View Article : Google Scholar

2 

Zhou J, Su CM, Chen HA, Du S, Li CW, Wu H, Tsai SH and Yeh YT: Cryptanshinone inhibits the glycolysis and inhibits cell migration through PKM2/β-catenin axis in breast cancer. Onco Targets Ther. 13:8629–8639. 2020.PubMed/NCBI View Article : Google Scholar

3 

Mao YJ, Lim HJ, Ni M, Yan WH, Wong DW and Cheung JC: Breast tumour classification using ultrasound elastography with machine learning: A systematic scoping review. Cancers (Basel). 14(367)2022.PubMed/NCBI View Article : Google Scholar

4 

Yankaskas CL, Thompson KN, Paul CD, Vitolo MI, Mistriotis P, Mahendra A, Bajpai VK, Shea DJ, Manto KM, Chai AC, et al: A microfluidic assay for the quantification of the metastatic propensity of breast cancer specimens. Nat Biomed Eng. 3:452–465. 2019.PubMed/NCBI View Article : Google Scholar

5 

Roychowdhury S, McCullough RL, Sanz-Garcia C, Saikia P, Alkhouri N, Matloob A, Pollard KA, McMullen MR, Croniger CM and Nagy LE: Receptor interacting protein 3 protects mice from high-fat diet-induced liver injury. Hepatology. 64:1518–1533. 2016.PubMed/NCBI View Article : Google Scholar

6 

Kaczmarek A, Vandenabeele P and Krysko DV: Necroptosis: The release of damage-associated molecular patterns and its physiological relevance. Immunity. 38:209–223. 2013.PubMed/NCBI View Article : Google Scholar

7 

Gong Y, Fan Z, Luo G, Yang C, Huang Q, Fan K, Cheng H, Jin K, Ni Q, Yu X and Liu C: The role of necroptosis in cancer biology and therapy. Mol Cancer. 18(100)2019.PubMed/NCBI View Article : Google Scholar

8 

Daniels BP, Kofman SB, Smith JR, Norris GT, Snyder AG, Kolb JP, Gao X, Locasale JW, Martinez J, Gale M Jr, et al: The nucleotide sensor ZBP1 and kinase RIPK3 induce the enzyme iRG1 to promote an antiviral metabolic state in neurons. Immunity. 50:64–76.e4. 2019.PubMed/NCBI View Article : Google Scholar

9 

Park JE, Lee JH, Lee SY, Hong MJ, Choi JE, Park S, Jeong JY, Lee EB, Choi SH, Lee YH, et al: Expression of key regulatory genes in necroptosis and its effect on the prognosis in non-small cell lung cancer. J Cancer. 11:5503–5510. 2020.PubMed/NCBI View Article : Google Scholar

10 

Li X, Guo J, Ding AP, Qi WW, Zhang PH, Lv J, Qiu WS and Sun ZQ: Association of mixed lineage kinase domain-like protein expression with prognosis in patients with colon cancer. Technol Cancer Res Treat. 16:428–434. 2017.PubMed/NCBI View Article : Google Scholar

11 

Höckendorf U, Yabal M, Herold T, Munkhbaatar E, Rott S, Jilg S, Kauschinger J, Magnani G, Reisinger F, Heuser M, et al: RIPK3 restricts myeloid leukemogenesis by promoting cell death and differentiation of leukemia initiating cells. Cancer Cell. 30:75–91. 2016.PubMed/NCBI View Article : Google Scholar

12 

Jiao D, Cai Z, Choksi S, Ma D, Choe M, Kwon HJ, Baik JY, Rowan BG, Liu C and Liu ZG: Necroptosis of tumor cells leads to tumor necrosis and promotes tumor metastasis. Cell Res. 28:868–870. 2018.PubMed/NCBI View Article : Google Scholar

13 

He X, Feng Z, Ma J, Ling S, Cao Y, Gurung B, Wu Y, Katona BW, O'Dwyer KP, Siegel DL, et al: Bispecific and split CAR T cells targeting CD13 and TIM3 eradicate acute myeloid leukemia. Blood. 135:713–723. 2020.PubMed/NCBI View Article : Google Scholar

14 

Wu Y, Kyle-Cezar F, Woolf RT, Naceur-Lombardelli C, Owen J, Biswas D, Lorenc A, Vantourout P, Gazinska P, Grigoriadis A, et al: An innate-like Vδ1+ γδ T cell compartment in the human breast is associated with remission in triple-negative breast cancer. Sci Transl Med. 11(eaax9364)2019.PubMed/NCBI View Article : Google Scholar

15 

Snyder AG, Hubbard NW, Messmer MN, Kofman SB, Hagan CE, Orozco SL, Chiang K, Daniels BP, Baker D and Oberst A: Intratumoral activation of the necroptotic pathway components RIPK1 and RIPK3 potentiates antitumor immunity. Sci Immunol. 4(eaaw2004)2019.PubMed/NCBI View Article : Google Scholar

16 

Chung W, Eum HH, Lee HO, Lee KM, Lee HB, Kim KT, Ryu HS, Kim S, Lee JE, Park YH, et al: Single-cell RNA-seq enables comprehensive tumour and immune cell profiling in primary breast cancer. Nat Commun. 8(15081)2017.PubMed/NCBI View Article : Google Scholar

17 

Zou Y, Ye F, Kong Y, Hu X, Deng X, Xie J, Song C, Ou X, Wu S and Wu L: The single-cell landscape of intratumoral heterogeneity and the immunosuppressive microenvironment in liver and brain metastases of breast cancer. Adv Sci (Weinh). 10(e2203699)2023.PubMed/NCBI View Article : Google Scholar

18 

Fu X, Wu X, Djekidel MN and Zhang Y: Myc and Dnmt1 impede the pluripotent to totipotent state transition in embryonic stem cells. Nat Cell Biol. 21:835–844. 2019.PubMed/NCBI View Article : Google Scholar

19 

Shigemizu D, Iwase T, Yoshimoto M, Suzuki Y, Miya F, Boroevich KA, Katagiri T, Zembutsu H and Tsunoda T: The prediction models for postoperative overall survival and disease-free survival in patients with breast cancer. Cancer Med. 6:1627–1638. 2017.PubMed/NCBI View Article : Google Scholar

20 

Feng H, Zhong L, Yang X, Wan Q, Pei X and Wang J: Development and validation of prognostic index based on autophagy-related genes in patient with head and neck squamous cell carcinoma. Cell Death Discov. 6(59)2020.PubMed/NCBI View Article : Google Scholar

21 

Xu D, Liu X, Wang Y, Zhou K, Wu J, Chen JC, Chen C, Chen L and Zheng J: Identification of immune subtypes and prognosis of hepatocellular carcinoma based on immune checkpoint gene expression profile. Biomed Pharmacother. 126(109903)2020.PubMed/NCBI View Article : Google Scholar

22 

Liu D, Schilling B, Liu D, Sucker A, Livingstone E, Jerby-Arnon L, Zimmer L, Gutzmer R, Satzger I, Loquai C, et al: Integrative molecular and clinical modeling of clinical outcomes to PD1 blockade in patients with metastatic melanoma. Nat Med. 25:1916–1927. 2019.PubMed/NCBI View Article : Google Scholar

23 

Ru B, Wong CN, Tong Y, Zhong JY, Zhong SSW, Wu WC, Chu KC, Wong CY, Lau CY, Chen I, et al: TISIDB: An integrated repository portal for tumor-immune system interactions. Bioinformatics. 35:4200–4202. 2019.PubMed/NCBI View Article : Google Scholar

24 

Livak KJ and Schmittgen TD: Analysis of relative gene expression data using real-time quantitative PCR and the 2(-Delta Delta C(T)) method. Methods. 25:402–408. 2001.PubMed/NCBI View Article : Google Scholar

25 

Nguyen VC, Nguyen TQ, Vu TNH, Phung TH, Nguyen TPH, Nguyen ND and Le DR: Application of St Gallen categories in predicting survival for patients with breast cancer in Vietnam. Cancer Control. 26(1073274819862794)2019.PubMed/NCBI View Article : Google Scholar

26 

Xie J, Deng W, Deng X, Liang JY, Tang Y, Huang J, Tang H, Zou Y, Zhou H and Xie X: Single-cell histone chaperones patterns guide intercellular communication of tumor microenvironment that contribute to breast cancer metastases. Cancer Cell Int. 23(311)2023.PubMed/NCBI View Article : Google Scholar

27 

Gao W, Wang X, Zhou Y, Wang X and Yu Y: Autophagy, ferroptosis, pyroptosis, and necroptosis in tumor immunotherapy. Signal Transduct Target Ther. 7(196)2022.PubMed/NCBI View Article : Google Scholar

28 

Li X, Chen M, Shi Q, Zhang H and Xu S: Hydrogen sulfide exposure induces apoptosis and necroptosis through lncRNA3037/miR-15a/BCL2-A20 signaling in broiler trachea. Sci Total Environ. 699(134296)2020.PubMed/NCBI View Article : Google Scholar

29 

Dawson SJ, Makretsov N, Blows FM, Driver KE, Provenzano E, Le Quesne J, Baglietto L, Severi G, Giles GG, McLean CA, et al: BCL2 in breast cancer: A favourable prognostic marker across molecular subtypes and independent of adjuvant therapy received. Br J Cancer. 103:668–675. 2010.PubMed/NCBI View Article : Google Scholar

30 

Zhang L, Lu Z and Zhao X: Targeting Bcl-2 for cancer therapy. Biochim Biophys Acta Rev Cancer. 1876(188569)2021.PubMed/NCBI View Article : Google Scholar

31 

Lok SW, Whittle JR, Vaillant F, Teh CE, Lo LL, Policheni AN, Bergin ART, Desai J, Ftouni S, Gandolfo LC, et al: A phase Ib dose-escalation and expansion study of the BCL2 inhibitor venetoclax combined with tamoxifen in ER and BCL2-positive metastatic breast cancer. Cancer Discov. 9:354–369. 2019.PubMed/NCBI View Article : Google Scholar

32 

Frazzi R: BIRC3 and BIRC5: Multi-faceted inhibitors in cancer. Cell Biosci. 11(8)2021.PubMed/NCBI View Article : Google Scholar

33 

Zhou Q, Xu Y, Shen L, Yang X and Wang L: Identification of a novel necroptosis-related classifier to predict prognosis and guide immunotherapy in breast invasive carcinoma. Front Oncol. 12(852365)2022.PubMed/NCBI View Article : Google Scholar

34 

Zaidi MR: The interferon-gamma paradox in cancer. J Interferon Cytokine Res. 39:30–38. 2019.PubMed/NCBI View Article : Google Scholar

35 

Wu ZH, Tang Y, Yu H and Li HD: The role of ferroptosis in breast cancer patients: A comprehensive analysis. Cell Death Discov. 7(93)2021.PubMed/NCBI View Article : Google Scholar

36 

Rotman J, den Otter LAS, Bleeker MCG, Samuels SS, Heeren AM, Roemer MGM, Kenter GG, Zijlmans HJMAA, van Trommel NE, de Gruijl TD and Jordanova ES: PD-L1 and PD-L2 expression in cervical cancer: Regulation and biomarker potential. Front Immunol. 11(596825)2020.PubMed/NCBI View Article : Google Scholar

37 

Zou R, Zhao W, Xiao S and Lu Y: A signature of three apoptosis-related genes predicts overall survival in breast cancer. Front Surg. 9(863035)2022.PubMed/NCBI View Article : Google Scholar

38 

Zhang Y, Yang Y, Liu R, Meng Y, Tian G and Cao Q: Downregulation of microRNA-425-5p suppresses cervical cancer tumorigenesis by targeting AIFM1. Exp Ther Med. 17:4032–4038. 2019.PubMed/NCBI View Article : Google Scholar

39 

Fang Y, Liu J, Zhang Q, She C, Zheng R, Zhang R, Chen Z, Chen C and Wu J: Overexpressed VDAC1 in breast cancer as a novel prognostic biomarker and correlates with immune infiltrates. World J Surg Oncol. 20(211)2022.PubMed/NCBI View Article : Google Scholar

40 

Liu Z and Chan FK: Regulatory mechanisms of RIPK1 in cell death and inflammation. Semin Cell Dev Biol. 109:70–75. 2021.PubMed/NCBI View Article : Google Scholar

41 

Kwok C, Pavlosky A, Lian D, Jiang J, Huang X, Yin Z, Liu W, Haig A, Jevnikar AM and Zhang ZX: Necroptosis is involved in CD4+ T cell-mediated microvascular endothelial cell death and chronic cardiac allograft rejection. Transplantation. 101:2026–2037. 2017.PubMed/NCBI View Article : Google Scholar

42 

Zhang Z, Li J, He T and Ding J: Bioinformatics identified 17 immune genes as prognostic biomarkers for breast cancer: Application study based on artificial intelligence algorithms. Front Oncol. 10(330)2020.PubMed/NCBI View Article : Google Scholar

43 

Tekpli X, Lien T, Røssevold AH, Nebdal D, Borgen E, Ohnstad HO, Kyte JA, Vallon-Christersson J, Fongaard M, Due EU, et al: An independent poor-prognosis subtype of breast cancer defined by a distinct tumor immune microenvironment. Nat Commun. 10(5499)2019.PubMed/NCBI View Article : Google Scholar

44 

Shi W, Chen Z, Liu H, Miao C, Feng R, Wang G, Chen G, Chen Z, Fan P, Pang W and Li C: COL11A1 as an novel biomarker for breast cancer with machine learning and immunohistochemistry validation. Front Immunol. 13(937125)2022.PubMed/NCBI View Article : Google Scholar

Related Articles

  • Abstract
  • View
  • Download
  • Twitter
Copy and paste a formatted citation
Spandidos Publications style
Guo L, Ma X, Li H, Yan S, Zhang K and Li J: Single‑cell RNA‑seq necroptosis‑related genes predict the prognosis of breast cancer and affect the differentiation of CD4<sup>+</sup> T cells in tumor immune microenvironment. Mol Clin Oncol 21: 49, 2024.
APA
Guo, L., Ma, X., Li, H., Yan, S., Zhang, K., & Li, J. (2024). Single‑cell RNA‑seq necroptosis‑related genes predict the prognosis of breast cancer and affect the differentiation of CD4<sup>+</sup> T cells in tumor immune microenvironment. Molecular and Clinical Oncology, 21, 49. https://doi.org/10.3892/mco.2024.2747
MLA
Guo, L., Ma, X., Li, H., Yan, S., Zhang, K., Li, J."Single‑cell RNA‑seq necroptosis‑related genes predict the prognosis of breast cancer and affect the differentiation of CD4<sup>+</sup> T cells in tumor immune microenvironment". Molecular and Clinical Oncology 21.1 (2024): 49.
Chicago
Guo, L., Ma, X., Li, H., Yan, S., Zhang, K., Li, J."Single‑cell RNA‑seq necroptosis‑related genes predict the prognosis of breast cancer and affect the differentiation of CD4<sup>+</sup> T cells in tumor immune microenvironment". Molecular and Clinical Oncology 21, no. 1 (2024): 49. https://doi.org/10.3892/mco.2024.2747
Copy and paste a formatted citation
x
Spandidos Publications style
Guo L, Ma X, Li H, Yan S, Zhang K and Li J: Single‑cell RNA‑seq necroptosis‑related genes predict the prognosis of breast cancer and affect the differentiation of CD4<sup>+</sup> T cells in tumor immune microenvironment. Mol Clin Oncol 21: 49, 2024.
APA
Guo, L., Ma, X., Li, H., Yan, S., Zhang, K., & Li, J. (2024). Single‑cell RNA‑seq necroptosis‑related genes predict the prognosis of breast cancer and affect the differentiation of CD4<sup>+</sup> T cells in tumor immune microenvironment. Molecular and Clinical Oncology, 21, 49. https://doi.org/10.3892/mco.2024.2747
MLA
Guo, L., Ma, X., Li, H., Yan, S., Zhang, K., Li, J."Single‑cell RNA‑seq necroptosis‑related genes predict the prognosis of breast cancer and affect the differentiation of CD4<sup>+</sup> T cells in tumor immune microenvironment". Molecular and Clinical Oncology 21.1 (2024): 49.
Chicago
Guo, L., Ma, X., Li, H., Yan, S., Zhang, K., Li, J."Single‑cell RNA‑seq necroptosis‑related genes predict the prognosis of breast cancer and affect the differentiation of CD4<sup>+</sup> T cells in tumor immune microenvironment". Molecular and Clinical Oncology 21, no. 1 (2024): 49. https://doi.org/10.3892/mco.2024.2747
Follow us
  • Twitter
  • LinkedIn
  • Facebook
About
  • Spandidos Publications
  • Careers
  • Cookie Policy
  • Privacy Policy
How can we help?
  • Help
  • Live Chat
  • Contact
  • Email to our Support Team