Spandidos Publications Logo
  • About
    • About Spandidos
    • Aims and Scopes
    • Abstracting and Indexing
    • Editorial Policies
    • Reprints and Permissions
    • Job Opportunities
    • Terms and Conditions
    • Contact
  • Journals
    • All Journals
    • Oncology Letters
      • Oncology Letters
      • Information for Authors
      • Editorial Policies
      • Editorial Board
      • Aims and Scope
      • Abstracting and Indexing
      • Bibliographic Information
      • Archive
    • International Journal of Oncology
      • International Journal of Oncology
      • Information for Authors
      • Editorial Policies
      • Editorial Board
      • Aims and Scope
      • Abstracting and Indexing
      • Bibliographic Information
      • Archive
    • Molecular and Clinical Oncology
      • Molecular and Clinical Oncology
      • Information for Authors
      • Editorial Policies
      • Editorial Board
      • Aims and Scope
      • Abstracting and Indexing
      • Bibliographic Information
      • Archive
    • Experimental and Therapeutic Medicine
      • Experimental and Therapeutic Medicine
      • Information for Authors
      • Editorial Policies
      • Editorial Board
      • Aims and Scope
      • Abstracting and Indexing
      • Bibliographic Information
      • Archive
    • International Journal of Molecular Medicine
      • International Journal of Molecular Medicine
      • Information for Authors
      • Editorial Policies
      • Editorial Board
      • Aims and Scope
      • Abstracting and Indexing
      • Bibliographic Information
      • Archive
    • Biomedical Reports
      • Biomedical Reports
      • Information for Authors
      • Editorial Policies
      • Editorial Board
      • Aims and Scope
      • Abstracting and Indexing
      • Bibliographic Information
      • Archive
    • Oncology Reports
      • Oncology Reports
      • Information for Authors
      • Editorial Policies
      • Editorial Board
      • Aims and Scope
      • Abstracting and Indexing
      • Bibliographic Information
      • Archive
    • Molecular Medicine Reports
      • Molecular Medicine Reports
      • Information for Authors
      • Editorial Policies
      • Editorial Board
      • Aims and Scope
      • Abstracting and Indexing
      • Bibliographic Information
      • Archive
    • World Academy of Sciences Journal
      • World Academy of Sciences Journal
      • Information for Authors
      • Editorial Policies
      • Editorial Board
      • Aims and Scope
      • Abstracting and Indexing
      • Bibliographic Information
      • Archive
    • International Journal of Functional Nutrition
      • International Journal of Functional Nutrition
      • Information for Authors
      • Editorial Policies
      • Editorial Board
      • Aims and Scope
      • Abstracting and Indexing
      • Bibliographic Information
      • Archive
    • International Journal of Epigenetics
      • International Journal of Epigenetics
      • Information for Authors
      • Editorial Policies
      • Editorial Board
      • Aims and Scope
      • Abstracting and Indexing
      • Bibliographic Information
      • Archive
    • Medicine International
      • Medicine International
      • Information for Authors
      • Editorial Policies
      • Editorial Board
      • Aims and Scope
      • Abstracting and Indexing
      • Bibliographic Information
      • Archive
  • Articles
  • Information
    • Information for Authors
    • Information for Reviewers
    • Information for Librarians
    • Information for Advertisers
    • Conferences
  • Language Editing
Spandidos Publications Logo
  • About
    • About Spandidos
    • Aims and Scopes
    • Abstracting and Indexing
    • Editorial Policies
    • Reprints and Permissions
    • Job Opportunities
    • Terms and Conditions
    • Contact
  • Journals
    • All Journals
    • Biomedical Reports
      • Information for Authors
      • Editorial Policies
      • Editorial Board
      • Aims and Scope
      • Abstracting and Indexing
      • Bibliographic Information
      • Archive
    • Experimental and Therapeutic Medicine
      • Information for Authors
      • Editorial Policies
      • Editorial Board
      • Aims and Scope
      • Abstracting and Indexing
      • Bibliographic Information
      • Archive
    • International Journal of Epigenetics
      • Information for Authors
      • Editorial Policies
      • Editorial Board
      • Aims and Scope
      • Abstracting and Indexing
      • Bibliographic Information
      • Archive
    • International Journal of Functional Nutrition
      • Information for Authors
      • Editorial Policies
      • Editorial Board
      • Aims and Scope
      • Abstracting and Indexing
      • Bibliographic Information
      • Archive
    • International Journal of Molecular Medicine
      • Information for Authors
      • Editorial Policies
      • Editorial Board
      • Aims and Scope
      • Abstracting and Indexing
      • Bibliographic Information
      • Archive
    • International Journal of Oncology
      • Information for Authors
      • Editorial Policies
      • Editorial Board
      • Aims and Scope
      • Abstracting and Indexing
      • Bibliographic Information
      • Archive
    • Medicine International
      • Information for Authors
      • Editorial Policies
      • Editorial Board
      • Aims and Scope
      • Abstracting and Indexing
      • Bibliographic Information
      • Archive
    • Molecular and Clinical Oncology
      • Information for Authors
      • Editorial Policies
      • Editorial Board
      • Aims and Scope
      • Abstracting and Indexing
      • Bibliographic Information
      • Archive
    • Molecular Medicine Reports
      • Information for Authors
      • Editorial Policies
      • Editorial Board
      • Aims and Scope
      • Abstracting and Indexing
      • Bibliographic Information
      • Archive
    • Oncology Letters
      • Information for Authors
      • Editorial Policies
      • Editorial Board
      • Aims and Scope
      • Abstracting and Indexing
      • Bibliographic Information
      • Archive
    • Oncology Reports
      • Information for Authors
      • Editorial Policies
      • Editorial Board
      • Aims and Scope
      • Abstracting and Indexing
      • Bibliographic Information
      • Archive
    • World Academy of Sciences Journal
      • Information for Authors
      • Editorial Policies
      • Editorial Board
      • Aims and Scope
      • Abstracting and Indexing
      • Bibliographic Information
      • Archive
  • Articles
  • Information
    • For Authors
    • For Reviewers
    • For Librarians
    • For Advertisers
    • Conferences
  • Language Editing
Login Register Submit
  • This site uses cookies
  • You can change your cookie settings at any time by following the instructions in our Cookie Policy. To find out more, you may read our Privacy Policy.

    I agree
Search articles by DOI, keyword, author or affiliation
Search
Advanced Search
presentation
Medicine International
Join Editorial Board Propose a Special Issue
Print ISSN: 2754-3242 Online ISSN: 2754-1304
Journal Cover
July-August 2022 Volume 2 Issue 4

Full Size Image

Sign up for eToc alerts
Recommend to Library

Journals

International Journal of Molecular Medicine

International Journal of Molecular Medicine

International Journal of Molecular Medicine is an international journal devoted to molecular mechanisms of human disease.

International Journal of Oncology

International Journal of Oncology

International Journal of Oncology is an international journal devoted to oncology research and cancer treatment.

Molecular Medicine Reports

Molecular Medicine Reports

Covers molecular medicine topics such as pharmacology, pathology, genetics, neuroscience, infectious diseases, molecular cardiology, and molecular surgery.

Oncology Reports

Oncology Reports

Oncology Reports is an international journal devoted to fundamental and applied research in Oncology.

Experimental and Therapeutic Medicine

Experimental and Therapeutic Medicine

Experimental and Therapeutic Medicine is an international journal devoted to laboratory and clinical medicine.

Oncology Letters

Oncology Letters

Oncology Letters is an international journal devoted to Experimental and Clinical Oncology.

Biomedical Reports

Biomedical Reports

Explores a wide range of biological and medical fields, including pharmacology, genetics, microbiology, neuroscience, and molecular cardiology.

Molecular and Clinical Oncology

Molecular and Clinical Oncology

International journal addressing all aspects of oncology research, from tumorigenesis and oncogenes to chemotherapy and metastasis.

World Academy of Sciences Journal

World Academy of Sciences Journal

Multidisciplinary open-access journal spanning biochemistry, genetics, neuroscience, environmental health, and synthetic biology.

International Journal of Functional Nutrition

International Journal of Functional Nutrition

Open-access journal combining biochemistry, pharmacology, immunology, and genetics to advance health through functional nutrition.

International Journal of Epigenetics

International Journal of Epigenetics

Publishes open-access research on using epigenetics to advance understanding and treatment of human disease.

Medicine International

Medicine International

An International Open Access Journal Devoted to General Medicine.

Journal Cover
July-August 2022 Volume 2 Issue 4

Full Size Image

Sign up for eToc alerts
Recommend to Library

  • Article
  • Citations
    • Cite This Article
    • Download Citation
    • Create Citation Alert
    • Remove Citation Alert
    • Cited By
  • Similar Articles
    • Related Articles (in Spandidos Publications)
    • Similar Articles (Google Scholar)
    • Similar Articles (PubMed)
  • Download PDF
  • Download XML
  • View XML
Review Open Access

Role of pulmonary function testing in inflammatory bowel diseases (Review)

  • Authors:
    • Vasiliki Epameinondas Georgakopoulou
    • Kyriakos Tarantinos
    • Petros Papalexis
    • Demetrios A. Spandidos
    • Christos Damaskos
    • Aikaterini Gkoufa
    • Serafeim Chlapoutakis
    • Pagona Sklapani
    • Nikolaos Trakas
    • Dimitrios Mermigkis
  • View Affiliations / Copyright

    Affiliations: Pulmonology Department, Laiko General Hospital, 11527 Athens, Greece, 1st Pulmonology Department, Sismanogleio Hospital, 15126 Athens, Greece, Unit of Endocrinology, First Department of Internal Medicine, Laiko General Hospital, National and Kapodistrian University of Athens, 11527 Athens, Greece, Laboratory of Clinical Virology, School of Medicine, University of Crete, 71003 Heraklion, Greece, Renal Transplantation Unit, Laiko General Hospital, 11527 Athens, Greece, First Department of Internal Medicine, Laiko General Hospital, National and Kapodistrian University of Athens, 11527 Athens, Greece, Department of Thoracic Surgery, Agios Savvas Hospital, 11522 Athens, Greece, Department of Cytology, Mitera Hospital, 15123 Athens, Greece, Department of Biochemistry, Sismanogleio Hospital, 15126 Athens, Greece
    Copyright: © Georgakopoulou et al. This is an open access article distributed under the terms of Creative Commons Attribution License.
  • Article Number: 25
    |
    Published online on: August 2, 2022
       https://doi.org/10.3892/mi.2022.50
  • Expand metrics +
Metrics: Total Views: 0 (Spandidos Publications: | PMC Statistics: )
Metrics: Total PDF Downloads: 0 (Spandidos Publications: | PMC Statistics: )
Cited By (CrossRef): 0 citations Loading Articles...

This article is mentioned in:



Abstract

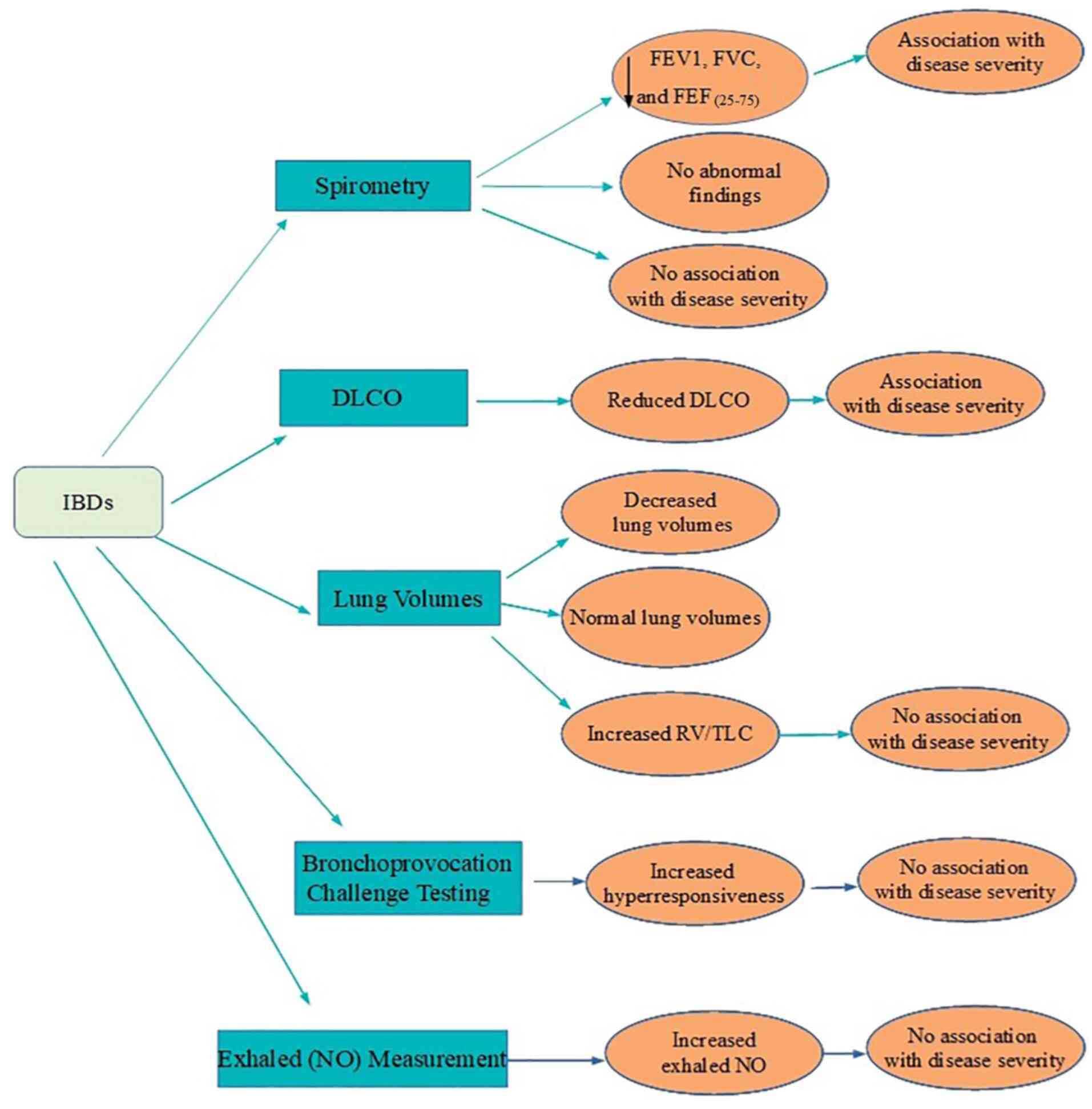
Inflammatory bowel disease (IBD) is a term used to describe chronic inflammatory entities of the gastrointestinal system with an unclear etiology. Extra‑intestinal manifestations beyond the involvement of the gastrointestinal tract can also occur. Several studies have investigated the alterations of pulmonary function tests (PFTs) in patients with IBD. To the best of our knowledge, the present review article is the first to summarize all the types of PFTs that have been performed in patients with IBD. Contradictory data exist regarding the association of PFT alterations with disease activity. PFT abnormalities can develop in individuals with IBD who have no clear clinical signs or radiological evidence, suggesting that PFTs may be useful in detecting latent respiratory involvement. The most prevalent finding in the PFTs of adults and children with IBD is an impairment in the diffusing capacity for carbon monoxide, although evidence on the other tests, particularly spirometric values, and their connection with disease activity is inconsistent.
View Figures

Figure 1

Figure 2

Figure 3

Figure 4

Figure 5

Figure 6

View References

1 

Baumgart DC and Carding SR: Inflammatory bowel disease: Cause and immunobiology. Lancet. 369:1627–1640. 2007.PubMed/NCBI View Article : Google Scholar

2 

Wang GF, Ren JA, Liu S, Chen J, Gu GS, Wang XB, Fan CG and Li JS: Clinical characteristics of non-perianal fistulating Crohn's disease in China: A single-center experience of 184 cases. Chin Med J (Engl). 125:2405–2410. 2012.PubMed/NCBI

3 

Su CG, Judge TA and Lichtenstein GR: Extraintestinal manifestations of inflammatory bowel disease. Gastroenterol Clin North Am. 31:307–327. 2002.PubMed/NCBI View Article : Google Scholar

4 

Williams H, Walker D and Orchard TR: Extraintestinal manifestations of inflammatory bowel disease. Curr Gastroenterol Rep. 10:597–605. 2008.PubMed/NCBI View Article : Google Scholar

5 

Veloso FT, Carvalho J and Magro F: Immune-related systemic manifestations of inflammatory bowel disease. A prospective study of 792 patients. J Clin Gastroenterol. 23:29–34. 1996.PubMed/NCBI View Article : Google Scholar

6 

Camus P, Piard F, Ashcroft T, Gal AA and Colby TV: The lung in inflammatory bowel disease. Medicine (Baltimore). 72:151–183. 1993.PubMed/NCBI

7 

Hoffmann RM and Kruis W: Rare extraintestinal manifestations of inflammatory bowel disease. Inflamm Bowel Dis. 10:140–147. 2004.PubMed/NCBI View Article : Google Scholar

8 

Storch I, Sachar D and Katz S: Pulmonary manifestations of inflammatory bowel disease. Inflamm Bowel Dis. 9:104–115. 2003.PubMed/NCBI View Article : Google Scholar

9 

Ji XQ, Wang LX and Lu DG: Pulmonary manifestations of inflammatory bowel disease. World J Gastroenterol. 20:13501–13511. 2014.PubMed/NCBI View Article : Google Scholar

10 

Songür N, Songür Y, Tüzün M, Doğan I, Tüzün D, Ensari A and Hekimoglu B: Pulmonary function tests and high-resolution CT in the detection of pulmonary involvement in inflammatory bowel disease. J Clin Gastroenterol. 37:292–298. 2003.PubMed/NCBI View Article : Google Scholar

11 

Higenbottam T, Cochrane GM, Clark TJ, Turner D, Millis R and Seymour W: Bronchial disease in ulcerative colitis. Thorax. 35:581–585. 1980.PubMed/NCBI View Article : Google Scholar

12 

Black H, Mendoza M and Murin S: Thoracic manifestations of inflammatory bowel disease. Chest. 131:524–532. 2007.PubMed/NCBI View Article : Google Scholar

13 

Marvisi M and Fornasari G: Is the lung a target organ in inflammatory bowel disease? Recenti Prog Med. 92:774–777. 2001.PubMed/NCBI(In Italian).

14 

Wang JY, Wang XY, Wu HY, Sun HY, Liu DM, Zhang W, Jin CX and Wang SR: The association between pulmonary function impairment and colon inflammation in ulcerative colitis patients: A scientific basis for exterior-interior correlation between lung and large intestine. Chin J Integr Med. 22:894–901. 2016.PubMed/NCBI View Article : Google Scholar

15 

Ni L, Jing S, Zhu L, Yang X, Wang X and Tu S: The immune change of the lung and bowel in an ulcerative colitis rat model and the protective effect of sodium houttuyfonate combined with matrine. Front Immunol. 13(888918)2022.PubMed/NCBI View Article : Google Scholar

16 

Yan X, Yu X, Jiang C, Cao Y, Zhu L, Du C and Jia Y: Tonifying-Qi-and-detoxification decoction attenuated injuries of colon and lung tissues in ulcerative colitis rat model via regulating NF-κB and p38MAPK pathway. Ann Transl Med. 10(455)2022.PubMed/NCBI View Article : Google Scholar

17 

Gupta SJ, Gupta VL, Kothari HG, Samarth AR, Gaikwad NR and Parmar SM: Assessment of occult pulmonary involvement in ulcerative colitis. Inflamm Intest Dis. 5:144–150. 2020.PubMed/NCBI View Article : Google Scholar

18 

Neilly JB, Main AN, McSharry C, Murray J, Russell RI and Moran F: Pulmonary abnormalities in Crohn's disease. Respir Med. 83:487–491. 1989.PubMed/NCBI View Article : Google Scholar

19 

Yilmaz A, Yilmaz Demirci N, Hoşgün D, Uner E, Erdoğan Y, Gökçek A and Cağlar A: Pulmonary involvement in inflammatory bowel disease. World J Gastroenterol. 16:4952–4957. 2010.PubMed/NCBI View Article : Google Scholar

20 

Pasquis P, Colin R, Denis P, Baptiste P, Galmiche JP and Hecketsweiler P: Transient pulmonary impairment during attacks of Crohn's disease. Respiration. 41:56–59. 1981.PubMed/NCBI View Article : Google Scholar

21 

Mohamed-Hussein AA, Mohamed NA and Ibrahim ME: Changes in pulmonary function in patients with ulcerative colitis. Respir Med. 101:977–982. 2007.PubMed/NCBI View Article : Google Scholar

22 

Tunc B, Filik L, Bilgic F, Arda K and Ulker A: Pulmonary function tests, high-resolution computed tomography findings and inflammatory bowel disease. Acta Gastroenterol Belg. 69:255–260. 2006.PubMed/NCBI

23 

Koek GH, Verleden GM, Evenepoel P and Rutgeerts P: Activity related increase of exhaled nitric oxide in Crohn's disease and ulcerative colitis: A manifestation of systemic involvement? Respir Med. 96:530–535. 2002.PubMed/NCBI View Article : Google Scholar

24 

Louis E, Louis R, Drion V, Bonnet V, Lamproye A, Radermecker M and Belaiche J: Increased frequency of bronchial hyperresponsiveness in patients with inflammatory bowel disease. Allergy. 50:729–733. 1995.PubMed/NCBI View Article : Google Scholar

25 

Graham BL, Steenbruggen I, Miller MR, Barjaktarevic IZ, Cooper BG, Hall GL, Hallstrand TS, Kaminsky DA, McCarthy K, McCormack MC, et al: Standardization of spirometry 2019 update. an official American thoracic society and european respiratory society technical statement. Am J Respir Crit Care Med. 200:e70–e88. 2019.PubMed/NCBI View Article : Google Scholar

26 

Riley CM, Wenzel SE, Castro M, Erzurum SC, Chung KF, Fitzpatrick AM, Gaston B, Israel E, Moore WC, Bleecker ER, et al: Clinical implications of having reduced mid forced expiratory flow rates (FEF25-75), independently of FEV1, in adult patients with asthma. PLoS One. 10(e0145476)2015.PubMed/NCBI View Article : Google Scholar

27 

Goyal A, Ghoshal UC, Nath A, Jindal S and Mohindra S: Pulmonary function in patients with ulcerative colitis and its relationship with disease severity. JGH Open. 1:32–37. 2017.PubMed/NCBI View Article : Google Scholar

28 

Godet PG, Cowie R, Woodman RC and Sutherland LR: Pulmonary function abnormalities in patients with ulcerative colitis. Am J Gastroenterol. 92:1154–1156. 1997.PubMed/NCBI

29 

Karadag F, Ozhan MH, Akçiçek E, Günel O, Alper H and Veral A: Is it possible to detect ulcerative colitis-related respiratory syndrome early? Respirology. 6:341–346. 2001.PubMed/NCBI View Article : Google Scholar

30 

Dierkes-Globisch A and Mohr H: Pulmonary function abnormalities in respiratory asymptomatic patients with inflammatory bowel disease. Eur J Intern Med. 13(385)2002.PubMed/NCBI View Article : Google Scholar

31 

Zhao Y, Wang J, Liu Z, Lin H, Shi Y and Sun X: Pulmonary dysfunction in 114 patients with inflammatory bowel disease. Medicine (Baltimore). 96(e6808)2017.PubMed/NCBI View Article : Google Scholar

32 

Heatley RV, Thomas P, Prokipchuk EJ, Gauldie J, Sieniewicz DJ and Bienenstock J: Pulmonary function abnormalities in patients with inflammatory bowel disease. Q J Med. 51:241–250. 1982.PubMed/NCBI

33 

Douglas JG, McDonald CF, Leslie MJ, Gillon J, Crompton GK and McHardy GJ: Respiratory impairment in inflammatory bowel disease: Does it vary with disease activity? Respir Med. 83:389–394. 1989.PubMed/NCBI View Article : Google Scholar

34 

Herrlinger KR, Noftz MK, Dalhoff K, Ludwig D, Stange EF and Fellermann K: Alterations in pulmonary function in inflammatory bowel disease are frequent and persist during remission. Am J Gastroenterol. 97:377–381. 2002.PubMed/NCBI View Article : Google Scholar

35 

Sethy PK, Dutta U, Aggrawal AN, Das R, Gulati M, Sinha SK and Singh K: Pulmonary and hematological alterations in idiopathic ulcerative colitis. Indian J Gastroenterol. 22:176–179. 2003.PubMed/NCBI

36 

Ateş F, Karincaoğlu M, Hacievlıyagıl SS, Yalniz M and Seçkın Y: Alterations in the pulmonary function tests of inflammatory bowel diseases. Turk J Gastroenterol. 22:293–299. 2011.PubMed/NCBI View Article : Google Scholar

37 

Ellrichmann M, Bethge J, Boesenkoetter J, Conrad C, Noth R, Bahmer T, Nikolaus S, Aden K, Zeissig S and Schreiber S: Subclinical pulmonary involvement in active IBD responds to biologic therapy. J Crohns Colitis. 15:1339–1345. 2021.PubMed/NCBI View Article : Google Scholar

38 

Tzanakis N, Bouros D, Samiou M, Panagou P, Mouzas J, Manousos O and Siafakas N: Lung function in patients with inflammatory bowel disease. Respir Med. 92:516–522. 1998.PubMed/NCBI View Article : Google Scholar

39 

Johnson NM, Mee AS, Jewell DP and Clarke SW: Pulmonary function in inflammatory bowel disease. Digestion. 18:416–418. 1978.PubMed/NCBI View Article : Google Scholar

40 

Wallaert B, Colombel JF, Tonnel AB, Bonniere P, Cortot A, Paris JC and Voisin C: Evidence of lymphocyte alveolitis in Crohn's disease. Chest. 87:363–367. 1985.PubMed/NCBI View Article : Google Scholar

41 

Enright Md P: Office-based DLCO tests help pulmonologists to make important clinical decisions. Respir Investig. 54:305–311. 2016.PubMed/NCBI View Article : Google Scholar

42 

O'Donnell CR, Bankier AA, Stiebellehner L, Reilly JJ, Brown R and Loring SH: Comparison of plethysmographic and helium dilution lung volumes: Which is best for COPD? Chest. 137:1108–1115. 2010.PubMed/NCBI View Article : Google Scholar

43 

Shin TR, Oh YM, Park JH, Lee KS, Oh S, Kang DR, Sheen S, Seo JB, Yoo KH, Lee JH, et al: The prognostic value of residual volume/total lung capacity in patients with chronic obstructive pulmonary disease. J Korean Med Sci. 30:1459–1465. 2015.PubMed/NCBI View Article : Google Scholar

44 

Hopkins E and Sharma S: Physiology, functional residual capacity. In: StatPearls [Internet]. StatPearls Publishing, Treasure Island, FL, 2020. https://www.ncbi.nlm.nih.gov/books/NBK500007. Updated September 28, 2020.

45 

Lee MK, Yoon HK, Kim SW, Kim TH, Park SJ and Lee YM: Nonspecific bronchoprovocation test. Tuberc Respir Dis (Seoul). 80:344–350. 2017.PubMed/NCBI View Article : Google Scholar

46 

Davis BE, Blais CM and Cockcroft DW: Methacholine challenge testing: Comparative pharmacology. J Asthma Allergy. 11:89–99. 2018.PubMed/NCBI View Article : Google Scholar

47 

Bohadana AB, Rokach A, Wild P and Izbicki G: Asthma-like symptoms induced by the methacholine challenge test: Do they predict a negative-to-positive switch in the test result?-case report. J Thorac Dis. 10:E716–E720. 2018.PubMed/NCBI View Article : Google Scholar

48 

Ceyhan BB, Karakurt S, Cevik H and Sungur M: Bronchial hyperreactivity and allergic status in inflammatory bowel disease. Respiration. 70:60–66. 2003.PubMed/NCBI View Article : Google Scholar

49 

Bartholo RM, Zaltman C, Elia C, Cardoso AP, Flores V, Lago P, Cassabian L, Dorileo FC and Lapa-e-Silva JR: Bronchial hyperresponsiveness and analysis of induced sputum cells in Crohn's disease. Braz J Med Biol Res. 38:197–203. 2005.PubMed/NCBI View Article : Google Scholar

50 

Taylor DR, Pijnenburg MW, Smith AD and De Jongste JC: Exhaled nitric oxide measurements: Clinical application and interpretation. Thorax. 61:817–827. 2006.PubMed/NCBI View Article : Google Scholar

51 

Quenon L, Hindryckx P, De Vos M, De Looze D, Joos G, Brusselle G and Peeters H: Hand-held fractional exhaled nitric oxide measurements as a non-invasive indicator of systemic inflammation in Crohn's disease. J Crohns Colitis. 7:644–648. 2013.PubMed/NCBI View Article : Google Scholar

52 

Ozyilmaz E, Yildirim B, Erbas G, Akten S, Oguzulgen IK, Tunc B, Tuncer C and Turktas H: Value of fractional exhaled nitric oxide (FE NO) for the diagnosis of pulmonary involvement due to inflammatory bowel disease. Inflamm Bowel Dis. 16:670–676. 2010.PubMed/NCBI View Article : Google Scholar

53 

Ikonomi E, Rothstein RD, Ehrlich AC and Friedenberg FK: Measurement of fractional exhaled nitric oxide as a marker of disease activity in inflammatory bowel disease. J Gastroenterol Pancreatol Liver Disord. 3(10.15226/2374-815X/3/1/00146)2016.PubMed/NCBI View Article : Google Scholar

54 

Protopapas AA, Vradelis S, Karampitsakos T, Steiropoulos P, Chatzimichael A and Paraskakis E: Elevated levels of alveolar nitric oxide may indicate presence of small airway inflammation in patients with inflammatory bowel disease. Lung. 197:663–670. 2019.PubMed/NCBI View Article : Google Scholar

55 

El Amrousy DM, Hassan S, El-Ashry H, Yousef M and Sharshar R: Pulmonary function tests abnormalities in children with inflammatory bowel disease: Is it common? J Pediatr Gastroenterol Nutr. 67:346–350. 2018.PubMed/NCBI View Article : Google Scholar

56 

Munck A, Murciano D, Pariente R, Cezard JP and Navarro J: Latent pulmonary function abnormalities in children with Crohn's disease. Eur Respir J. 8:377–380. 1995.PubMed/NCBI View Article : Google Scholar

57 

Furlano RI, Basek P, Müller P, Bieli C, Braegger CP, Barben J, Hammer J, Moeller A and Trachsel D: Pulmonary function test abnormalities in pediatric inflammatory bowel disease. Respiration. 90:279–286. 2015.PubMed/NCBI View Article : Google Scholar

58 

Welsh L, Haller W, King LE, Soto-Martinez M, Oliver M, Catto-Smith A and Robinson PJ: Pulmonary function abnormalities in children with active Crohn's disease. Am J Respir Crit Care Med. 186:1060–1061. 2012.PubMed/NCBI View Article : Google Scholar

59 

Mansi A, Cucchiara S, Greco L, Sarnelli P, Pisanti C, Franco MT and Santamaria F: Bronchial hyperresponsiveness in children and adolescents with Crohn's disease. Am J Respir Crit Care Med. 161:1051–1054. 2000.PubMed/NCBI View Article : Google Scholar

60 

Gut G, Ben-Tov A, Lahad A, Soferman R, Cohen S, Tauman R and Sivan Y: Pulmonary functions in children with inflammatory bowel disease. Eur J Gastroenterol Hepatol. 28:708–713. 2016.PubMed/NCBI View Article : Google Scholar

61 

Christie PM and Hill GL: Effect of intravenous nutrition on nutrition and function in acute attacks of inflammatory bowel disease. Gastroenterology. 90:730–736. 1990.PubMed/NCBI View Article : Google Scholar

62 

Stetter M, Schmidl M and Krapf R: Azathioprine hypersensitivity mimicking Goodpasture's syndrome. Am J Kidney Dis. 23:874–877. 1994.PubMed/NCBI View Article : Google Scholar

63 

Hollander D, Vadheim CM, Brettholz E, Petersen GM, Delahunty T and Rotter JI: Increased intestinal permeability in patients with Crohn's disease and their relatives. A possible etiologic factor. Ann Intern Med. 105:883–885. 1986.PubMed/NCBI View Article : Google Scholar

64 

Fireman Z, Osipov A, Kivity S, Kopelman Y, Sternberg A, Lazarov E and Fireman E: The use of induced sputum in the assessment of pulmonary involvement in Crohn's disease. Am J Gastroenterol. 95:730–734. 2000.PubMed/NCBI View Article : Google Scholar

Related Articles

  • Abstract
  • View
  • Download
Copy and paste a formatted citation
Spandidos Publications style
Georgakopoulou VE, Tarantinos K, Papalexis P, Spandidos DA, Damaskos C, Gkoufa A, Chlapoutakis S, Sklapani P, Trakas N, Mermigkis D, Mermigkis D, et al: Role of pulmonary function testing in inflammatory bowel diseases (Review). Med Int 2: 25, 2022.
APA
Georgakopoulou, V.E., Tarantinos, K., Papalexis, P., Spandidos, D.A., Damaskos, C., Gkoufa, A. ... Mermigkis, D. (2022). Role of pulmonary function testing in inflammatory bowel diseases (Review). Medicine International, 2, 25. https://doi.org/10.3892/mi.2022.50
MLA
Georgakopoulou, V. E., Tarantinos, K., Papalexis, P., Spandidos, D. A., Damaskos, C., Gkoufa, A., Chlapoutakis, S., Sklapani, P., Trakas, N., Mermigkis, D."Role of pulmonary function testing in inflammatory bowel diseases (Review)". Medicine International 2.4 (2022): 25.
Chicago
Georgakopoulou, V. E., Tarantinos, K., Papalexis, P., Spandidos, D. A., Damaskos, C., Gkoufa, A., Chlapoutakis, S., Sklapani, P., Trakas, N., Mermigkis, D."Role of pulmonary function testing in inflammatory bowel diseases (Review)". Medicine International 2, no. 4 (2022): 25. https://doi.org/10.3892/mi.2022.50
Copy and paste a formatted citation
x
Spandidos Publications style
Georgakopoulou VE, Tarantinos K, Papalexis P, Spandidos DA, Damaskos C, Gkoufa A, Chlapoutakis S, Sklapani P, Trakas N, Mermigkis D, Mermigkis D, et al: Role of pulmonary function testing in inflammatory bowel diseases (Review). Med Int 2: 25, 2022.
APA
Georgakopoulou, V.E., Tarantinos, K., Papalexis, P., Spandidos, D.A., Damaskos, C., Gkoufa, A. ... Mermigkis, D. (2022). Role of pulmonary function testing in inflammatory bowel diseases (Review). Medicine International, 2, 25. https://doi.org/10.3892/mi.2022.50
MLA
Georgakopoulou, V. E., Tarantinos, K., Papalexis, P., Spandidos, D. A., Damaskos, C., Gkoufa, A., Chlapoutakis, S., Sklapani, P., Trakas, N., Mermigkis, D."Role of pulmonary function testing in inflammatory bowel diseases (Review)". Medicine International 2.4 (2022): 25.
Chicago
Georgakopoulou, V. E., Tarantinos, K., Papalexis, P., Spandidos, D. A., Damaskos, C., Gkoufa, A., Chlapoutakis, S., Sklapani, P., Trakas, N., Mermigkis, D."Role of pulmonary function testing in inflammatory bowel diseases (Review)". Medicine International 2, no. 4 (2022): 25. https://doi.org/10.3892/mi.2022.50
Follow us
  • Twitter
  • LinkedIn
  • Facebook
About
  • Spandidos Publications
  • Careers
  • Cookie Policy
  • Privacy Policy
How can we help?
  • Help
  • Live Chat
  • Contact
  • Email to our Support Team