Spandidos Publications Logo
  • About
    • About Spandidos
    • Aims and Scopes
    • Abstracting and Indexing
    • Editorial Policies
    • Reprints and Permissions
    • Job Opportunities
    • Terms and Conditions
    • Contact
  • Journals
    • All Journals
    • Oncology Letters
      • Oncology Letters
      • Information for Authors
      • Editorial Policies
      • Editorial Board
      • Aims and Scope
      • Abstracting and Indexing
      • Bibliographic Information
      • Archive
    • International Journal of Oncology
      • International Journal of Oncology
      • Information for Authors
      • Editorial Policies
      • Editorial Board
      • Aims and Scope
      • Abstracting and Indexing
      • Bibliographic Information
      • Archive
    • Molecular and Clinical Oncology
      • Molecular and Clinical Oncology
      • Information for Authors
      • Editorial Policies
      • Editorial Board
      • Aims and Scope
      • Abstracting and Indexing
      • Bibliographic Information
      • Archive
    • Experimental and Therapeutic Medicine
      • Experimental and Therapeutic Medicine
      • Information for Authors
      • Editorial Policies
      • Editorial Board
      • Aims and Scope
      • Abstracting and Indexing
      • Bibliographic Information
      • Archive
    • International Journal of Molecular Medicine
      • International Journal of Molecular Medicine
      • Information for Authors
      • Editorial Policies
      • Editorial Board
      • Aims and Scope
      • Abstracting and Indexing
      • Bibliographic Information
      • Archive
    • Biomedical Reports
      • Biomedical Reports
      • Information for Authors
      • Editorial Policies
      • Editorial Board
      • Aims and Scope
      • Abstracting and Indexing
      • Bibliographic Information
      • Archive
    • Oncology Reports
      • Oncology Reports
      • Information for Authors
      • Editorial Policies
      • Editorial Board
      • Aims and Scope
      • Abstracting and Indexing
      • Bibliographic Information
      • Archive
    • Molecular Medicine Reports
      • Molecular Medicine Reports
      • Information for Authors
      • Editorial Policies
      • Editorial Board
      • Aims and Scope
      • Abstracting and Indexing
      • Bibliographic Information
      • Archive
    • World Academy of Sciences Journal
      • World Academy of Sciences Journal
      • Information for Authors
      • Editorial Policies
      • Editorial Board
      • Aims and Scope
      • Abstracting and Indexing
      • Bibliographic Information
      • Archive
    • International Journal of Functional Nutrition
      • International Journal of Functional Nutrition
      • Information for Authors
      • Editorial Policies
      • Editorial Board
      • Aims and Scope
      • Abstracting and Indexing
      • Bibliographic Information
      • Archive
    • International Journal of Epigenetics
      • International Journal of Epigenetics
      • Information for Authors
      • Editorial Policies
      • Editorial Board
      • Aims and Scope
      • Abstracting and Indexing
      • Bibliographic Information
      • Archive
    • Medicine International
      • Medicine International
      • Information for Authors
      • Editorial Policies
      • Editorial Board
      • Aims and Scope
      • Abstracting and Indexing
      • Bibliographic Information
      • Archive
  • Articles
  • Information
    • Information for Authors
    • Information for Reviewers
    • Information for Librarians
    • Information for Advertisers
    • Conferences
  • Language Editing
Spandidos Publications Logo
  • About
    • About Spandidos
    • Aims and Scopes
    • Abstracting and Indexing
    • Editorial Policies
    • Reprints and Permissions
    • Job Opportunities
    • Terms and Conditions
    • Contact
  • Journals
    • All Journals
    • Biomedical Reports
      • Information for Authors
      • Editorial Policies
      • Editorial Board
      • Aims and Scope
      • Abstracting and Indexing
      • Bibliographic Information
      • Archive
    • Experimental and Therapeutic Medicine
      • Information for Authors
      • Editorial Policies
      • Editorial Board
      • Aims and Scope
      • Abstracting and Indexing
      • Bibliographic Information
      • Archive
    • International Journal of Epigenetics
      • Information for Authors
      • Editorial Policies
      • Editorial Board
      • Aims and Scope
      • Abstracting and Indexing
      • Bibliographic Information
      • Archive
    • International Journal of Functional Nutrition
      • Information for Authors
      • Editorial Policies
      • Editorial Board
      • Aims and Scope
      • Abstracting and Indexing
      • Bibliographic Information
      • Archive
    • International Journal of Molecular Medicine
      • Information for Authors
      • Editorial Policies
      • Editorial Board
      • Aims and Scope
      • Abstracting and Indexing
      • Bibliographic Information
      • Archive
    • International Journal of Oncology
      • Information for Authors
      • Editorial Policies
      • Editorial Board
      • Aims and Scope
      • Abstracting and Indexing
      • Bibliographic Information
      • Archive
    • Medicine International
      • Information for Authors
      • Editorial Policies
      • Editorial Board
      • Aims and Scope
      • Abstracting and Indexing
      • Bibliographic Information
      • Archive
    • Molecular and Clinical Oncology
      • Information for Authors
      • Editorial Policies
      • Editorial Board
      • Aims and Scope
      • Abstracting and Indexing
      • Bibliographic Information
      • Archive
    • Molecular Medicine Reports
      • Information for Authors
      • Editorial Policies
      • Editorial Board
      • Aims and Scope
      • Abstracting and Indexing
      • Bibliographic Information
      • Archive
    • Oncology Letters
      • Information for Authors
      • Editorial Policies
      • Editorial Board
      • Aims and Scope
      • Abstracting and Indexing
      • Bibliographic Information
      • Archive
    • Oncology Reports
      • Information for Authors
      • Editorial Policies
      • Editorial Board
      • Aims and Scope
      • Abstracting and Indexing
      • Bibliographic Information
      • Archive
    • World Academy of Sciences Journal
      • Information for Authors
      • Editorial Policies
      • Editorial Board
      • Aims and Scope
      • Abstracting and Indexing
      • Bibliographic Information
      • Archive
  • Articles
  • Information
    • For Authors
    • For Reviewers
    • For Librarians
    • For Advertisers
    • Conferences
  • Language Editing
Login Register Submit
  • This site uses cookies
  • You can change your cookie settings at any time by following the instructions in our Cookie Policy. To find out more, you may read our Privacy Policy.

    I agree
Search articles by DOI, keyword, author or affiliation
Search
Advanced Search
presentation
Molecular Medicine Reports
Join Editorial Board Propose a Special Issue
Print ISSN: 1791-2997 Online ISSN: 1791-3004
Journal Cover
November 2012 Volume 6 Issue 5

Full Size Image

Sign up for eToc alerts
Recommend to Library

Journals

International Journal of Molecular Medicine

International Journal of Molecular Medicine

International Journal of Molecular Medicine is an international journal devoted to molecular mechanisms of human disease.

International Journal of Oncology

International Journal of Oncology

International Journal of Oncology is an international journal devoted to oncology research and cancer treatment.

Molecular Medicine Reports

Molecular Medicine Reports

Covers molecular medicine topics such as pharmacology, pathology, genetics, neuroscience, infectious diseases, molecular cardiology, and molecular surgery.

Oncology Reports

Oncology Reports

Oncology Reports is an international journal devoted to fundamental and applied research in Oncology.

Experimental and Therapeutic Medicine

Experimental and Therapeutic Medicine

Experimental and Therapeutic Medicine is an international journal devoted to laboratory and clinical medicine.

Oncology Letters

Oncology Letters

Oncology Letters is an international journal devoted to Experimental and Clinical Oncology.

Biomedical Reports

Biomedical Reports

Explores a wide range of biological and medical fields, including pharmacology, genetics, microbiology, neuroscience, and molecular cardiology.

Molecular and Clinical Oncology

Molecular and Clinical Oncology

International journal addressing all aspects of oncology research, from tumorigenesis and oncogenes to chemotherapy and metastasis.

World Academy of Sciences Journal

World Academy of Sciences Journal

Multidisciplinary open-access journal spanning biochemistry, genetics, neuroscience, environmental health, and synthetic biology.

International Journal of Functional Nutrition

International Journal of Functional Nutrition

Open-access journal combining biochemistry, pharmacology, immunology, and genetics to advance health through functional nutrition.

International Journal of Epigenetics

International Journal of Epigenetics

Publishes open-access research on using epigenetics to advance understanding and treatment of human disease.

Medicine International

Medicine International

An International Open Access Journal Devoted to General Medicine.

Journal Cover
November 2012 Volume 6 Issue 5

Full Size Image

Sign up for eToc alerts
Recommend to Library

  • Article
  • Citations
    • Cite This Article
    • Download Citation
    • Create Citation Alert
    • Remove Citation Alert
    • Cited By
  • Similar Articles
    • Related Articles (in Spandidos Publications)
    • Similar Articles (Google Scholar)
    • Similar Articles (PubMed)
  • Download PDF
  • Download XML
  • View XML
Article

Lentivirus-mediated RNA interference of clusterin enhances the chemosensitivity of EJ bladder cancer cells to epirubicin in vitro

Corrigendum in: /10.3892/mmr.2021.12267
  • Authors:
    • Jian Lu
    • Jun-Hang Luo
    • Jian Pang
    • Jia-Zheng Cao
    • Rong‑Hai Wu
    • Zhu-Ting Tong
    • Wei Chen
    • Dan Xie
  • View Affiliations / Copyright

    Affiliations: Department of Urology, The First Affiliated Hospital of Sun Yat-sen University, Guangzhou 510080, P.R. China, Department of Urology, The Affiliated Jiangmen Hospital of Sun Yat-sen University, Jiangmen 529030, P.R. China , State Key Laboratory of Oncology in South China, Cancer Center, Sun Yat-sen University, Guangzhou 510080, P.R. China
  • Pages: 1133-1139
    |
    Published online on: August 3, 2012
       https://doi.org/10.3892/mmr.2012.1017
  • Expand metrics +
Metrics: Total Views: 0 (Spandidos Publications: | PMC Statistics: )
Metrics: Total PDF Downloads: 0 (Spandidos Publications: | PMC Statistics: )
Cited By (CrossRef): 0 citations Loading Articles...

This article is mentioned in:



Abstract

Clusterin (CLU) is a glycoprotein that is over­expressed in a number of malignant tumors and has been proven to correlate closely with the chemoresistance of several cancer cells to chemotherapeutic agents. However, the effect of CLU expression on the chemoresistance of bladder cancer to epirubicin remains unknown. In the present study, we aimed to elucidate the role of CLU in the chemoresistance of bladder cancer cells to epirubicin. Lentivirus-mediated RNA interference was applied to knock down CLU in EJ bladder cancer cells. The efficiency was examined by RT-PCR and western blot analysis. After stable CLU silencing, an EJ cell line was established and cells were treated with or without epirubicin. Cell viability, migration, invasiveness, clone formation and cell cycle progression were assessed by MTT assay, wound healing assay, Matrigel invasion assay, plate clone formation assay and flow cytometry, respectively. The results indicated that lentivirus-mediated RNA interference effectively silenced CLU at the RNA and protein levels. CLU knockdown increased the cytotoxicity of epirubicin to EJ bladder cancer cells. Combined treatment with lentivirus-mediated shRNA targeting CLU and epirubicin had maximum effects in bladder cancer cells on cell viability, migration, invasiveness and clone-forming ability. Furthermore, cell cycle analysis indicated that CLU knockdown reinforced the efficacy of epirubicin on G0/G1 cell cycle arrest. Taken together, our results suggest that CLU silencing enhances chemosensitivity of EJ bladder cancer cells to epirubicin. Lentivirus-mediated shRNA targeting CLU may be an alternative approach in the treatment of bladder cancer.

Introduction

Bladder cancer is the second most common type of cancer in the genitourinary tract and the fourth most common cause of cancer in males in Western industrialized countries (1). Bladder cancer leads to approximately 145,000 deaths per year worldwide (2). Approximately 80% of bladder cancers are initially diagnosed as non-muscle-invasive tumors (3). Transurethral resection (TUR) is the recommended treatment for non-muscle-invasive tumors. However, there is a high incidence of recurrence and progression with TUR treatment. To decrease the incidence of recurrence and progression of these tumors, subsequent intravesical instillation of chemotherapeutic agents are regularly enrolled after TUR. Epirubicin is one of the most common drugs used in intravesical instillation. It is important in the treatment of bladder cancer and decreases the incidence of recurrence (4). Despite this decrease, recurrence of this malignant tumor following TUR with subsequent intravesical instillation remains up to 60–70% within two years. A total of 15–25% of non-muscle-invasive bladder cancers may eventually progress to muscle invasive tumors (1). Studies have mainly attributed this progression to the chemotherapeutic resistance of cancer cells to epirubicin (5). Therefore, it is significant to study the mechanism of chemotherapeutic resistance and enhance the chemosensitivity of cancer cells to chemotherapeutic drugs.

Our previous studies (6) determined that an oncogenic protein, clusterin (CLU), was overexpressed in the majority of bladder cancer cells and therefore may serve as a prognostic molecular marker. Follow-up showed that patients with bladder cancer with a high CLU expression had a higher incidence of recurrence than that of the low CLU expression, even with epirubicin treatment (6). This result indicated that the expression of CLU affected the chemosensitivity of bladder cancer cells to epirubicin and indirectly affected the incidence of recurrence and progression of this malignant tumor. Other studies have also demonstrated the potential role of CLU on chemotherapeutic resistance in several cancer cells, including lung cancer, esophageal carcinoma and prostate tumor (5,7–9). However, no studies have yet examined the role of CLU on chemotherapeutic resistance of bladder cancer cells to epirubicin.

In this study, we aimed to determine whether the regulation of CLU expression affected the chemosensitivity of bladder cancer cells to epirubicin. Lentivirus-mediated RNA interference was applied to permanently silence the expression of CLU in the EJ bladder cancer cell line which, for the first time, had a high expression level of CLU. The silencing efficacy of the lentivirus vector in EJ cells at the protein and mRNA levels were examined. Cell viability, migration, invasiveness, clone formation and cell cycle were examined to assess the role of CLU on the chemosensitivity of EJ bladder cancer cells to epirubicin.

Materials and methods

Cell culture and reagents

Human bladder transitional cell lines T24 and 5637 were purchased from the American Type Culture Collection (Rockville, MD, USA). The EJ and BIU-87 cells were kindly supplied by the Institute of Urology, Beijing Medical University (Beijing, China). Cells were maintained in RPMI-1640 (Sigma, St. Louis, MO, USA) containing 10% fetal bovine serum (FBS) at 37°C in humidified air containing 5% CO2 in a monolayer as previously described (10). The 293T cell line, which stably expressed the SV40 large T antigen and facilitated the optimal production of viruses, was obtained from Genechem Co., Ltd., (Shanghai, China) and was cultured in Dulbecco’s modified Eagle’s Medium (DMEM) with 10% FBS. Epirubicin was purchased from Zhejiang Hisun Pharmaceutical Co., Ltd (Zhejiang, China).

Lentivirus construction and infection

PGCSIL-GFP, a third generation self-inactivating lentivirus vector containing a CMV-driven GFP reporter and a U6 promoter upstream of cloning restriction sites was used in this shRNA silencing system. The synthetic oligonucleotide primers used were: CLU; forward (5′-ccggaaccagagctcgcccttctacttcaagaga gtagaagggcgagctctggtttttttg-3′) and reverse (5′-aattcaaaaaaa ccagagctcgcccttctactctcttgaagtagaagggcgagctctggtt-3′). The primers were annealed and linked into the cloning restriction site of the vector which had been digested with the restriction enzymes AgeI and EcoRI. The constructed vector PGCSIL-GFP-CLU is able to produce a shRNA targeting 5′-ccaga gctcgcccttctac-3′, which is located on the nucleotide position 740–758 of the CLU mRNA (NM_203339). It has been proven to be efficient in CLU silencing experiments (11). The negative control sequence (5′-ttctccgaacgtgtcacgt-3′) was used as previously described (12). The NC-shRNA was designed as follows: forward, 5′-ccggaattctccgaacgtgtcacgtttcaagagaacgtgacacgttcggagaatttttttg-3′ and reverse, 5′-aattcaaaaaaattctccgaacgtgtcacgttctcttgaaacgtgacacgttcggagaatt-3′. Following PCR and sequencing of the constructed vector, it was co-transfected with pHelper 1.0 and pHelper 2.0 into 293T cells to package and produce the shRNA expressing lentivirus. The supernatant was collected and concentrated 48 h after co-transfection. The titer of lentivirus targeting CLU (LV-CLU) and lentivirus targeting negative control (LV-NC) was examined by the hole-by-dilution titer method. The vectors and oligonuleotide primers were purchased from Genechem.

To knock down the CLU in the EJ bladder cancer cell line, cells were seeded in a 6-well tissue culture plate with 2×105/well 1 day prior to infection. The complete culture solution was replaced by infection enhancing solution with 5 μg/ml polybrene (Genechem) and the packed lentivirus was added to the cells with multiplicity of infection (MOI) 20. Twelve hours later, the lentivirus solution was replaced with complete culture solution. Infected cells were subcultured every 5–7 days.

RT-PCR

To examine the effect of lentivirus-mediated shRNA at the mRNA level, total RNA was extracted from cell lines by TRIzol/chloroform extraction (Invitrogen Life Technologies, Carlsbad, CA, USA). The purity and concentration of RNA was determined using a spectrophotometer. A total of 1 μg RNA was used for reverse transcription and the Primescript™ reverse transcriptase (Takara Bio, Inc., Shiga, Japan) with random 6-mer primers was used for cDNA synthesis according to the manufacturer’s instructions. A total of 1 μl of each first-strand reaction was subsequently used in the PCR amplifications. Oligonucleotide primers used in the PCR were: CLU; 5′-cgcaaggcgaagaccagta-3′ and 5′-gaccctccaagcgatcagc-3′; GAPDH; 5′-gttcgacagtcagccgcatct-3′ and 5′-cctgcaaatgagccccagcct-3′. PCR conditions were as follows: denaturation for 5 min at 94°C, then 30 sec at 94°C, annealing for 30 sec at 58°C, 31 sec at 72°C for 32 cycles and extenstion for 7 min at 72°C. The products of the PCR amplifications were separated by 1% agarose gel electrophoresis and visualized under UV light after staining with ethidium bromide.

Western blot analysis

For western blot analysis, cells were seeded in 6-well plates at 2×105/well. The cells were grown to 90–100% confluence, and the cells were then collected with 80 μl/well RIPA containing 1 mM phenylmethanesulfonyl fluoride (PMSF). The protein concentration was measured using a BCA protein assay (ThermoScientific Pierce, Rockford, IL, USA) according to the manufacturer’s instructions. Total protein (50 μg) was used to run electrophoresis on 10% SDS-polyacrylamide gels. After transferring the protein to polyvinylidene fluoride membranes, the membrane was blocked with 5% non-fat milk for 1 h and immunoblotted with primary antibody at 4°C overnight. The monoclonal CLU antibody was purchased from Millipore (Billerica, MA, USA) and diluted to 1:100 in 5% non-fat milk containing 0.05% Tween-20. α-tubulin (Santa Cruz Biotechnology, Santa Cruz, CA, USA) was diluted to 1:1000 and used as the internal control. After washing the membrane three times with Tris-buffered saline Tween-20, it was blotted with a secondary antibody for 2 h at room temperature. An ECL kit (ThermoScientific Pierce) was used to detect the bands. The quantification of protein was performed by band analysis using Gel-Pro Analyzer 4.0 software (Media Cybernetics, Bethesda, MD, USA).

3-(4,5-dimethylthiazol-2-yl)-2,5-diphenyltetrazolium bromide MTT assay

The cells were prepared at a concentration of 3×104 cells/ml and dispensed into 96-well plates at 100 μl/well, then incubated for 0, 1, 3 and 5 days. The MTT assay was performed by adding 20 μl of MTT (5 mg/ml) and incubating for 4 h. When the MTT incubation was complete, the supernatants were removed. A total of 150 μl dimethyl sulfoxide (DMSO) was added to each well and after 15 min the absorbance value (OD) of each well was measured using a microplate reader set at 490 nm. Experiments were performed in triplicate.

Matrigel invasion assay

Cells were trypsinized, washed and resuspended in RPMI-1640 without FBS. Samples of 5×104 cells were placed in the upper chamber of each Transwell device (Falcon, BD Labware, Bedford, MA, USA) with an 8-μm Matrigel-coated polycarbonate membrane filter inserted in 24-well plates. RPMI-1640 with 10% FBS was placed in the lower chamber. After 24 h of incubation, the non-invading cells were removed by wiping the upper surface of the filter with a cotton swab. The remaining cells were fixed in 100% methanol for 20 min, stained with Giemsa (Sigma), and rinsed with distilled water several times. The degree of invasion was quantified by selecting five different predetermined views (original magnification, ×200) and counting the cells on the underside of the filters under a microscope.

Wound healing assay

Cells were seeded at 5×105 cells/well in 6-well plates and cultured for ~24 h until almost confluent. The cell monolayer was manually scratched with a pipette tip, washed twice with PBS and allowed to migrate in RPMI-1640 without FBS for 24 h. Phase contrast micrograph images were captured immediately and 22 h after the wound was made. The relative distance traveled by the leading edge from 0 to 22 h was assessed using Adobe Photoshop CS3 software (Adobe Inc.) (n=6).

Plate clone formation assay

The cells were seeded at 1×102 cells/well in 6-well plates and incubated at 37°C for 14 days. The cells were then washed twice with PBS and fixed in 100% methanol for 20 min, prior to staining with Giemsa solution for 30 min. The number of colonies containing ≥50 cells were counted under a microscope and calculated using the equation: [Plate clone formation efficiency = (number of colonies/number of cells inoculated) × 100%].

Cell cycle analysis

To study the cell cycle progression following RNA interference, the monoparametric FACS analysis method following PI (propidium iodide) staining for total DNA content was conducted as previously described (13). Briefly, after treatment with epirubicin for 24 h, cells from each experimental group were collected and fixed in 70% ethanol at −20°C overnight. After washing twice with PBS, cells were incubated in PBS containing 100 μg/ml RNase at 37°C for 30 min. The cells were then stained with 0.5 mg/ml PI for 30 min in the dark at 37°C. Cell cycle progression was analyzed using a flow cytometer (Beckman Coulter, Miami, FL, USA). During cell cycle analysis, gating and voltage were carefully set to exclude clumped cells and cell debris. The data were analyzed using CXP Analysis 2.0 (Beckman Coulter).

Statistical analysis

Data were presented as the mean ± standard deviation (SD). The statistical correlations in the data between the groups were analyzed by the Student’s t-test. P<0.05 (two-sided) was considered to indicate a statistically significant difference. Statistical analyses were performed using SPSS 16.0 software (SPSS Inc.).

Results

RT-PCR and western blot analysis of CLU expression in bladder cancer cell lines

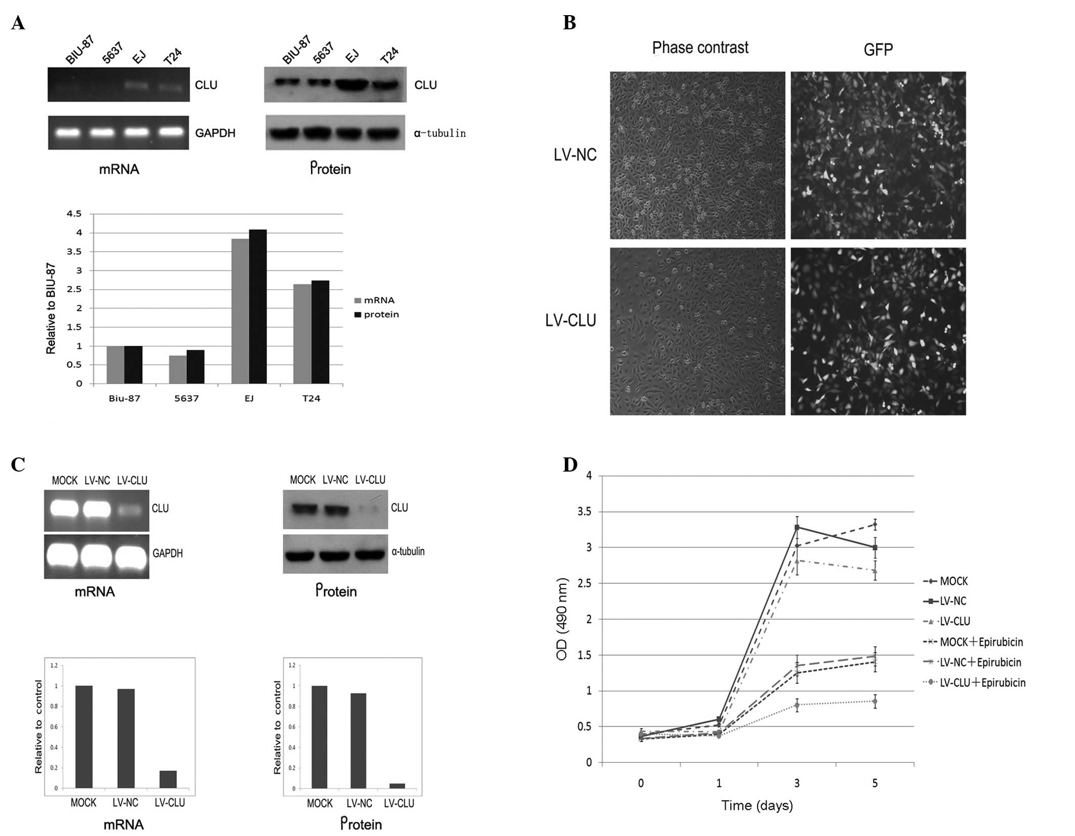
To select a cell line with a high level of CLU expression, we used RT-PCR and western blot analysis to analyze the CLU expression at the mRNA and protein levels in BIU-87, 5637, EJ and T24 bladder cancer cell lines. The results suggest that the EJ cell line had the highest expression level of CLU (Fig. 1A).

Figure 1

Establishment of stable CLU silencing EJ cell line and detection of the growth velocity. (A) Analysis of levels of CLU expression in mRNA and protein in 5637, BIU-87, EJ and T24 bladder cancer cell lines. Results indicate that the EJ cell line had the highest level of CLU expression. (B) The infection efficiency of EJ cells (MOI 20) is shown. The cells were infected with LV-CLU or LV-NC. Four days later, the infection efficiency achieved was >90% (magnification, ×100). (C) Analysis of CLU mRNA expression in the EJ cell line after lentivirus infection. RT-PCR analysis demonstrated that LV-CLU reduced CLU mRNA by 83.3% in EJ cells, while CLU mRNA expression was almost unaffected by the LV-NC. Western blot analysis of the CLU protein expression demonstrated a proximal result. LV-CLU reduced the CLU protein expression by 94.8%. (D) An MTT assay demonstrated the effect of LV-CLU on cell susceptibility to epirubicin. Epirubicin untreated groups have a higher cell viability and proliferation compared to the epirubicin-treated groups. Moreover, in the epirubicin-treated groups, LV-CLU-infected EJ cells had a lower cell viability and proliferation than the mock EJ cells and CLU-NC-infected EJ cells. Therefore, inhibition of the CLU expression increased the cytotoxicity induced by epirubicin (50 ng/ml). CLU, clusterin; LV-CLU lentivirus targeting CLU; LV-NC, lentivirus targeting negative control; MOI, multiplicity of infection.

Establishment of stable CLU-silenced EJ cell line

After the PGCSIL-GFP-CLU vector was constructed, PCR and sequencing analysis were performed. The results obtained proved satisfactory (data not shown). Results of the titer analysis revealed an expression of 3×108 transducing (T) U/ml of LV-CLU versus 5×109TU/ml of LV-NC (13). The EJ cell line, which had the highest level of CLU expression of the four bladder cancer cell lines, was used to study the role of CLU in chemotherapeutic resistance. Four days after infection, the stably infected EJ cells were observed under a fluorescence microscope. The infection efficiency achieved was >90% (Fig. 1B).

Inhibition of CLU expression using lentivirus-mediated shRNA

To identify the specificity and potency of the lentivirus-mediated shRNA inhibition of the CLU expression, the effect of lentivirus on the CLU mRNA and protein levels was determined using RT-PCR and western blot analysis, respectively. As shown in Fig. 1C, five days after lentivirus infection, lentivirus-CLU reduced the CLU mRNA level by 83.3%, while the CLU mRNA expression was almost unaffected by the lentivirus-NC. Inhibition of the CLU protein expression in EJ cells was also observed 5 days after infection (Fig. 1C).

Inhibition of CLU expression enhances the efficiency of epirubicin on cell viability

To determine whether inhibition of the CLU expression by LV-CLU enhances the cytotoxity induced by epirubicin, a cell viability assay was performed after treatment with epirubicin (50 ng/ml) using an MTT assay. The growth curve demonstrated that the LV-CLU-infected EJ cells had a significantly higher susceptibility to epirubicin. CLU knockdown combined with epirubicin treatment had a maximum cytotoxic effect on EJ cells (Fig. 1D).

Inhibition of CLU expression enhances the efficiency of epirubicin on cell invasiveness and migration

Migration and invasion present two important aspects that lead to the ability of cancer cells to metastasize. In this study, a Matrigel invasion assay was used to determine whether CLU knockdown would affect cell invasion. Cells from each experimental group were seeded in transwell chambers and cultured for 24 h. Our results demonstrated that LV-CLU-infected cells combined with epirubicin treatment had minimum invasiveness (Fig. 2A). Statistical analysis revealed a significant difference between the LV-NC and LV-CLU groups with epirubicin treatment (P<0.01).

Figure 2

Analysis of the role of CLU in chemotherapeutic resistance. (A) A Matrigel invasive assay demonstrated that LV-CLU-infected cells combined with epirubicin treatment had minimum invasiveness. Statistical analysis revealed a significant difference between the LV-NC and LV-CLU groups with epirubicin treatment (P<0.01) (n=5). (B) A wound healing assay was used to detect the migration ability of EJ cells after CLU knockdown. LV-NC- and LV-CLU-infected EJ cells were treated with or without epirubicin, respectively, for 22 h. LV-CLU-infected EJ cells had a greater migrating distance compared to LV-NC infected EJ cells which were almost confluent. A significant difference was observed between the two groups (P<0.05) (n=6). (C) A plate clone formation assay with or without epirubicin treatment is shown. The data demonstrated that CLU knockdown EJ cells combined with epirubicin treatment had a lower clone formation rate than the other groups (P<0.05) (n=3). (D) Effect of CLU knockdown on the cell cycle detected by flow cytometric analysis. CLU-silenced cells demonstrated G0/G1 phase arrest and G2/M and S-phase reduction. After treatment with epirubicin for 24 h, 98.3% cells were blocked in the G0/G1 phase in CLU knockdown EJ cells, while only 64.9% cells were blocked in the G0/G1 phase in LV-NC-infected cells. The difference was statistically significant. CLU, clusterin; LV-CLU lentivirus targeting CLU; LV-NC, lentivirus targeting negative control.

The role of CLU on cell migration was assessed by a classic wound healing assay. LV-NC- and LV-CLU-infected cells were treated with or without epirubicin (50 ng/ml), respectively, for 22 h. The relative cell migrating distance was calculated using Adobe Photoshop CS3 software (Adobe). The data demonstrated a statistically significant difference between the LV-CLU- and the LV-NC-infected cells. The LV-CLU-infected cells had a lower migration. Thus, CLU silencing enhances the toxicity of epirubicin on cell migration (Fig. 2B).

CLU knockdown increases the toxicity of epirubicin on clone formation

A plate clone formation assay was used to assess the role of CLU on clone formation in bladder cancer cells. Mock EJ cells, LV-NC- and LV-CLU-infected EJ cells were seeded in 6-well plates, respectively, and cultured with or without epirubicin for 14 days. The number of colonies containing ≥50 cells were counted under a microscope. Our results demonstrated that the CLU knockdown EJ cells combined with epirubicin treatment had a clone formation rate of 21±5%, which was lower than that of the other groups (Fig. 2C). Therefore, the CLU knockdown combined with epirubicin treatment effectively decreased the clone formation of EJ bladder cancer cells.

CLU knockdown increases the potency of epirubicin on cell cycle arrest

Following treatment with or without epirubicin (50 ng/ml) in each experimental group, a flow cytometer was used to quantify changes in the cell cycle. In our study, CLU silenced cells demonstrated G0/G1 phase arrest and G2/M and S-phase reduction. A total of 98.3% of cells were blocked in the G0/G1 phase in the CLU knockdown EJ cells, while only 64.9% of cells were blocked in the G0/G1 phase in LV-NC-infected cells after treatment with epirubicin (Fig. 2D). The difference was statistically significant.

Discussion

CLU, also known as SP-40, sulfated glycoprotein 2, testosterone-repressed prostate message-2 and apolipoprotein J was first isolated from ram rete testis fluid by Blaschuk et al(14) in 1983. This single copy gene locates on chromosome 8p12-p21 and encodes an mRNA of approximately 2 kb which produces a glycoprotein of 449 amino acids which is cleaved into an α and β subunit. These appear as a smear of approximately 40 kDa on an SDS polyacrylamide gel (14). CLU is generally expressed in almost all fluids and tissues in humans and is overexpressed in a number of cancers, including breast, colon, bladder and melanoma (15–18). Previous studies have found that the majority of bladder cancers were accompanied with CLU overexpression, and the recurrence-free survival rate of patients with a strong CLU expression was significantly lower than that of patients with a weak expression (16,19). Recent studies have considered CLU as a key contributor to chemoresistance to anticancer agents (5). CLU knockdown was found to significantly chemosensitize cancer cells, including prostate, and breast and lung cancer (9,20–23). However, no study has examined whether CLU silencing is able to chemosensitize bladder cancer cells to epirubicin, one of the most common drugs, after TUR, used for intravesical instillation in patients with non-muscle-invasive bladder cancer. In this study, we aimed to determine whether CLU knockdown enhances the chemosensitivitiy of bladder cancer cells to epirubicin. Our results demonstrated that a combined treatment of CLU silencing and epirubicin had a maximum cytotoxic effect on bladder cancer cells, with regards to cell proliferation, migration, invasion, clone formation or cell cycle arrest. This finding indicated that silencing of CLU may be an alternative method to treating the chemoresistance of bladder cancer cells to epirubicin.

In this study, lentivirus-mediated shRNA was used, for the first time, to knock down CLU. Despite OGX-11, a second generation of antisense oligonucletide targeting CLU currently being widely used in numerous experiments (24,25), it has certain disadvantages, including transient CLU silencing and low transfection efficiency, particularly in non-dividing primary cells. To overcome these limitations, we designed and constructed lentivirus-mediated shRNA to obtain a stable CLU knockdown effect. Lentivirus-mediated shRNA provides specific, long-lasting silencing and maximal inhibition of gene expression at lower concentrations in a variety of human cells, including primary non-dividing cells and also in the transgenic mouse (26–28). CLU has been proven to be safe for humans and has been used in several clinical trials with no evident side effects (29,30). In our study, we revealed that CLU is a powerful tool which decreased mRNA expression by over 80% and protein expression by over 90%. Thus, we recommend lentivirus-mediated shRNA as an improved method to knock down CLU.

Our study indicates that lentivirus-mediated shRNA targeting CLU effectively sustains the knockdown of CLU gene expression in EJ bladder cancer cells. This study describes the successful construction of a lentivirus RNAi vector targeting CLU that may become a useful tool for the study of the function of the CLU gene in bladder cancer cells. Our findings markedly suggest that CLU is important in the chemoresistance of bladder cancer cells to epirubicin. CLU knockdown combined with epirubicin treatment may prove to be a more effective approach for controlling recurrence and progression than epirubicin treatment alone in intravesical instillation. It represents a novel approach to regulating bladder cancer recurrence and progression.

Acknowledgments

This study was supported by Grants from the Natural Science Foundation of Guangdong Province (8151008901000149; 06300794), the National Nature Science Foundation of China (Nos. 30900539 and 81172429), the Guangdong Provincial Science and Technology Foundation (2008B030301112 and 2010B031600036), the Major State Basic Research Program of China (2006CB910104), the Fundamental Research Funds for the Central Universities (09ykpy35) and the Jiangmen Science and Technology Project (20120020078044).

References

1 

Amling CL: Diagnosis and management of superficial bladder cancer. Curr Probl Cancer. 25:219–278. 2001. View Article : Google Scholar

2 

Parkin DM, Bray F, Ferlay J and Pisani P: Global cancer statistics, 2002. CA Cancer J Clin. 55:74–108. 2005. View Article : Google Scholar

3 

Richie JP: Intravesical chemotherapy. Treatment selection, techniques, and results. Urol Clin North Am. 19:521–527. 1992.PubMed/NCBI

4 

Kuroda M, Niijima T, Kotake T, Akaza H and Hinotsu S: Effect of prophylactic treatment with intravesical epirubicin on recurrence of superficial bladder cancer - The 6th Trial of the Japanese Urological Cancer Research Group (JUCRG): a randomized trial of intravesical epirubicin at dose of 20mg/40ml, 30mg/40ml, 40mg/40ml. Eur Urol. 45:600–605. 2004.

5 

Djeu JY and Wei S: Clusterin and chemoresistance. Adv Cancer Res. 105:77–92. 2009. View Article : Google Scholar : PubMed/NCBI

6 

Luo JH, Xie D, Chen W, et al: Correlation of clusterin expression to prognosis of bladder carcinoma. Ai Zheng. 24:743–747. 2005.PubMed/NCBI

7 

He LR, Liu MZ, Li BK, et al: Clusterin as a predictor for chemoradiotherapy sensitivity and patient survival in esophageal squamous cell carcinoma. Cancer Sci. 1000:2354–2360. 2009.PubMed/NCBI

8 

Cheng CY, Cherng SH, Wu WJ, et al: Regulation of chemosensitivity and migration by clusterin in non-small cell lung cancer cells. Cancer Chemother Pharmacol. 69:145–154. 2012. View Article : Google Scholar : PubMed/NCBI

9 

Narita S, So A, Ettinger S, et al: GLI2 knockdown using an antisense oligonucleotide induces apoptosis and chemosensitizes cells to paclitaxel in androgen-independent prostate cancer. Clin Cancer Res. 14:5769–5777. 2008. View Article : Google Scholar

10 

Li M, Gu FL, Li WB, Song YS, Zhou AR and Guo YL: Introduction of wild-type p53 gene downregulates the expression of H-ras gene and suppresses the growth of bladder cancer cells. Urol Res. 23:311–314. 1995. View Article : Google Scholar : PubMed/NCBI

11 

Trougakos IP, So A, Jansen B, Gleave ME and Gonos ES: Silencing expression of the clusterin/apolipoprotein j gene in human cancer cells using small interfering RNA induces spontaneous apoptosis, reduced growth ability, and cell sensitization to genotoxic and oxidative stress. Cancer Res. 64:1834–1842. 2004. View Article : Google Scholar

12 

Lin X, Yu Y, Zhao H, Zhang Y, Manela J and Tonetti DA: Overexpression of PKCalpha is required to impart estradiol inhibition and tamoxifen-resistance in a T47D human breast cancer tumor model. Carcinogenesis. 27:1538–1546. 2006. View Article : Google Scholar : PubMed/NCBI

13 

Bettuzzi S, Scorcioni F, Astancolle S, Davalli P, Scaltriti M and Corti A: Clusterin (SGP-2) transient overexpression decreases proliferation rate of SV40-immortalized human prostate epithelial cells by slowing down cell cycle progression. Oncogene. 21:4328–4334. 2002. View Article : Google Scholar

14 

Blaschuk O, Burdzy K and Fritz IB: Purification and characterization of a cell-aggregating factor (clusterin), the major glycoprotein in ram rete testis fluid. J Biol Chem. 258:7714–7720. 1983.PubMed/NCBI

15 

Redondo M, Villar E, Torres-Munoz J, Tellez T, Morell M and Petito CK: Overexpression of clusterin in human breast carcinoma. Am J Pathol. 157:393–399. 2000. View Article : Google Scholar : PubMed/NCBI

16 

Miyake H, Gleave M, Kamidono S and Hara I: Overexpression of clusterin in transitional cell carcinoma of the bladder is related to disease progression and recurrence. Urology. 59:150–154. 2002. View Article : Google Scholar : PubMed/NCBI

17 

Xie D, Sham JS, Zeng WF, et al: Oncogenic role of clusterin overexpression in multistage colorectal tumorigenesis and progression. World J Gastroenterol. 11:3285–3289. 2005. View Article : Google Scholar : PubMed/NCBI

18 

Shannan B, Seifert M, Leskov K, et al: Clusterin (CLU) and melanoma growth: CLU is expressed in malignant melanoma and 1,25-dihydroxyvitamin D3 modulates expression of CLU in melanoma cell lines in vitro. Anticancer Res. 26:2707–2716. 2006.PubMed/NCBI

19 

Kruger S, Mahnken A, Kausch I and Feller AC: Value of clusterin immunoreactivity as a predictive factor in muscle-invasive urothelial bladder carcinoma. Urology. 67:105–109. 2006. View Article : Google Scholar : PubMed/NCBI

20 

Miyake H, Chi KN and Gleave ME: Antisense TRPM-2 oligodeoxynucleotides chemosensitize human androgen-independent PC-3 prostate cancer cells both in vitro and in vivo. Clin Cancer Res. 6:1655–1663. 2000.PubMed/NCBI

21 

July LV, Beraldi E, So A, et al: Nucleotide-based therapies targeting clusterin chemosensitize human lung adenocarcinoma cells both in vitro and in vivo. Mol Cancer Ther. 3:223–232. 2004.PubMed/NCBI

22 

So A, Sinnemann S, Huntsman D, Fazli L and Gleave M: Knockdown of the cytoprotective chaperone, clusterin, chemosensitizes human breast cancer cells both in vitro and in vivo. Mol Cancer Ther. 4:1837–1849. 2005. View Article : Google Scholar : PubMed/NCBI

23 

Yom CK, Woo HY, Min SY, Kang SY and Kim HS: Clusterin overexpression and relapse-free survival in breast cancer. Anticancer Res. 29:3909–3912. 2009.PubMed/NCBI

24 

Lamoureux F, Thomas C, Yin MJ, et al: Clusterin inhibition using OGX-011 synergistically enhances Hsp90 inhibitor activity by suppressing the heat shock response in castrate-resistant prostate cancer. Cancer Res. 71:5838–5849. 2011. View Article : Google Scholar

25 

Baylot V, Andrieu C, Katsogiannou M, et al: OGX-427 inhibits tumor progression and enhances gemcitabine chemotherapy in pancreatic cancer. Cell Death Dis. 2:Oct 20–2011.(Epub ahead of print).

26 

Nishitsuji H, Ikeda T, Miyoshi H, Ohashi T, Kannagi M and Masuda T: Expression of small hairpin RNA by lentivirus-based vector confers efficient and stable gene-suppression of HIV-1 on human cells including primary non-dividing cells. Microbes Infect. 6:76–85. 2004. View Article : Google Scholar : PubMed/NCBI

27 

Rubinson DA, Dillon CP, Kwiatkowski AV, et al: A lentivirus-based system to functionally silence genes in primary mammalian cells, stem cells and transgenic mice by RNA interference. Nat Genet. 33:401–406. 2003. View Article : Google Scholar : PubMed/NCBI

28 

Chen Y, Lin MC, Yao H, et al: Lentivirus-mediated RNA interference targeting enhancer of zeste homolog 2 inhibits hepatocellular carcinoma growth through down-regulation of stathmin. Hepatology. 46:200–208. 2007. View Article : Google Scholar

29 

Manilla P, Rebello T, Afable C, et al: Regulatory considerations for novel gene therapy products: a review of the process leading to the first clinical lentiviral vector. Hum Gene Ther. 16:17–25. 2005. View Article : Google Scholar : PubMed/NCBI

30 

Bank A, Dorazio R and Leboulch P: A phase I/II clinical trial of beta-globin gene therapy for beta-thalassemia. Ann NY Acad Sci. 1054:308–316. 2005. View Article : Google Scholar : PubMed/NCBI

Related Articles

  • Abstract
  • View
  • Download
  • Twitter
Copy and paste a formatted citation
Spandidos Publications style
Lu J, Luo J, Pang J, Cao J, Wu RH, Tong Z, Chen W and Xie D: Lentivirus-mediated RNA interference of clusterin enhances the chemosensitivity of EJ bladder cancer cells to epirubicin in vitro Corrigendum in /10.3892/mmr.2021.12267. Mol Med Rep 6: 1133-1139, 2012.
APA
Lu, J., Luo, J., Pang, J., Cao, J., Wu, R., Tong, Z. ... Xie, D. (2012). Lentivirus-mediated RNA interference of clusterin enhances the chemosensitivity of EJ bladder cancer cells to epirubicin in vitro Corrigendum in /10.3892/mmr.2021.12267. Molecular Medicine Reports, 6, 1133-1139. https://doi.org/10.3892/mmr.2012.1017
MLA
Lu, J., Luo, J., Pang, J., Cao, J., Wu, R., Tong, Z., Chen, W., Xie, D."Lentivirus-mediated RNA interference of clusterin enhances the chemosensitivity of EJ bladder cancer cells to epirubicin in vitro Corrigendum in /10.3892/mmr.2021.12267". Molecular Medicine Reports 6.5 (2012): 1133-1139.
Chicago
Lu, J., Luo, J., Pang, J., Cao, J., Wu, R., Tong, Z., Chen, W., Xie, D."Lentivirus-mediated RNA interference of clusterin enhances the chemosensitivity of EJ bladder cancer cells to epirubicin in vitro Corrigendum in /10.3892/mmr.2021.12267". Molecular Medicine Reports 6, no. 5 (2012): 1133-1139. https://doi.org/10.3892/mmr.2012.1017
Copy and paste a formatted citation
x
Spandidos Publications style
Lu J, Luo J, Pang J, Cao J, Wu RH, Tong Z, Chen W and Xie D: Lentivirus-mediated RNA interference of clusterin enhances the chemosensitivity of EJ bladder cancer cells to epirubicin in vitro Corrigendum in /10.3892/mmr.2021.12267. Mol Med Rep 6: 1133-1139, 2012.
APA
Lu, J., Luo, J., Pang, J., Cao, J., Wu, R., Tong, Z. ... Xie, D. (2012). Lentivirus-mediated RNA interference of clusterin enhances the chemosensitivity of EJ bladder cancer cells to epirubicin in vitro Corrigendum in /10.3892/mmr.2021.12267. Molecular Medicine Reports, 6, 1133-1139. https://doi.org/10.3892/mmr.2012.1017
MLA
Lu, J., Luo, J., Pang, J., Cao, J., Wu, R., Tong, Z., Chen, W., Xie, D."Lentivirus-mediated RNA interference of clusterin enhances the chemosensitivity of EJ bladder cancer cells to epirubicin in vitro Corrigendum in /10.3892/mmr.2021.12267". Molecular Medicine Reports 6.5 (2012): 1133-1139.
Chicago
Lu, J., Luo, J., Pang, J., Cao, J., Wu, R., Tong, Z., Chen, W., Xie, D."Lentivirus-mediated RNA interference of clusterin enhances the chemosensitivity of EJ bladder cancer cells to epirubicin in vitro Corrigendum in /10.3892/mmr.2021.12267". Molecular Medicine Reports 6, no. 5 (2012): 1133-1139. https://doi.org/10.3892/mmr.2012.1017
Follow us
  • Twitter
  • LinkedIn
  • Facebook
About
  • Spandidos Publications
  • Careers
  • Cookie Policy
  • Privacy Policy
How can we help?
  • Help
  • Live Chat
  • Contact
  • Email to our Support Team