Spandidos Publications Logo
  • About
    • About Spandidos
    • Aims and Scopes
    • Abstracting and Indexing
    • Editorial Policies
    • Reprints and Permissions
    • Job Opportunities
    • Terms and Conditions
    • Contact
  • Journals
    • All Journals
    • Oncology Letters
      • Oncology Letters
      • Information for Authors
      • Editorial Policies
      • Editorial Board
      • Aims and Scope
      • Abstracting and Indexing
      • Bibliographic Information
      • Archive
    • International Journal of Oncology
      • International Journal of Oncology
      • Information for Authors
      • Editorial Policies
      • Editorial Board
      • Aims and Scope
      • Abstracting and Indexing
      • Bibliographic Information
      • Archive
    • Molecular and Clinical Oncology
      • Molecular and Clinical Oncology
      • Information for Authors
      • Editorial Policies
      • Editorial Board
      • Aims and Scope
      • Abstracting and Indexing
      • Bibliographic Information
      • Archive
    • Experimental and Therapeutic Medicine
      • Experimental and Therapeutic Medicine
      • Information for Authors
      • Editorial Policies
      • Editorial Board
      • Aims and Scope
      • Abstracting and Indexing
      • Bibliographic Information
      • Archive
    • International Journal of Molecular Medicine
      • International Journal of Molecular Medicine
      • Information for Authors
      • Editorial Policies
      • Editorial Board
      • Aims and Scope
      • Abstracting and Indexing
      • Bibliographic Information
      • Archive
    • Biomedical Reports
      • Biomedical Reports
      • Information for Authors
      • Editorial Policies
      • Editorial Board
      • Aims and Scope
      • Abstracting and Indexing
      • Bibliographic Information
      • Archive
    • Oncology Reports
      • Oncology Reports
      • Information for Authors
      • Editorial Policies
      • Editorial Board
      • Aims and Scope
      • Abstracting and Indexing
      • Bibliographic Information
      • Archive
    • Molecular Medicine Reports
      • Molecular Medicine Reports
      • Information for Authors
      • Editorial Policies
      • Editorial Board
      • Aims and Scope
      • Abstracting and Indexing
      • Bibliographic Information
      • Archive
    • World Academy of Sciences Journal
      • World Academy of Sciences Journal
      • Information for Authors
      • Editorial Policies
      • Editorial Board
      • Aims and Scope
      • Abstracting and Indexing
      • Bibliographic Information
      • Archive
    • International Journal of Functional Nutrition
      • International Journal of Functional Nutrition
      • Information for Authors
      • Editorial Policies
      • Editorial Board
      • Aims and Scope
      • Abstracting and Indexing
      • Bibliographic Information
      • Archive
    • International Journal of Epigenetics
      • International Journal of Epigenetics
      • Information for Authors
      • Editorial Policies
      • Editorial Board
      • Aims and Scope
      • Abstracting and Indexing
      • Bibliographic Information
      • Archive
    • Medicine International
      • Medicine International
      • Information for Authors
      • Editorial Policies
      • Editorial Board
      • Aims and Scope
      • Abstracting and Indexing
      • Bibliographic Information
      • Archive
  • Articles
  • Information
    • Information for Authors
    • Information for Reviewers
    • Information for Librarians
    • Information for Advertisers
    • Conferences
  • Language Editing
Spandidos Publications Logo
  • About
    • About Spandidos
    • Aims and Scopes
    • Abstracting and Indexing
    • Editorial Policies
    • Reprints and Permissions
    • Job Opportunities
    • Terms and Conditions
    • Contact
  • Journals
    • All Journals
    • Biomedical Reports
      • Information for Authors
      • Editorial Policies
      • Editorial Board
      • Aims and Scope
      • Abstracting and Indexing
      • Bibliographic Information
      • Archive
    • Experimental and Therapeutic Medicine
      • Information for Authors
      • Editorial Policies
      • Editorial Board
      • Aims and Scope
      • Abstracting and Indexing
      • Bibliographic Information
      • Archive
    • International Journal of Epigenetics
      • Information for Authors
      • Editorial Policies
      • Editorial Board
      • Aims and Scope
      • Abstracting and Indexing
      • Bibliographic Information
      • Archive
    • International Journal of Functional Nutrition
      • Information for Authors
      • Editorial Policies
      • Editorial Board
      • Aims and Scope
      • Abstracting and Indexing
      • Bibliographic Information
      • Archive
    • International Journal of Molecular Medicine
      • Information for Authors
      • Editorial Policies
      • Editorial Board
      • Aims and Scope
      • Abstracting and Indexing
      • Bibliographic Information
      • Archive
    • International Journal of Oncology
      • Information for Authors
      • Editorial Policies
      • Editorial Board
      • Aims and Scope
      • Abstracting and Indexing
      • Bibliographic Information
      • Archive
    • Medicine International
      • Information for Authors
      • Editorial Policies
      • Editorial Board
      • Aims and Scope
      • Abstracting and Indexing
      • Bibliographic Information
      • Archive
    • Molecular and Clinical Oncology
      • Information for Authors
      • Editorial Policies
      • Editorial Board
      • Aims and Scope
      • Abstracting and Indexing
      • Bibliographic Information
      • Archive
    • Molecular Medicine Reports
      • Information for Authors
      • Editorial Policies
      • Editorial Board
      • Aims and Scope
      • Abstracting and Indexing
      • Bibliographic Information
      • Archive
    • Oncology Letters
      • Information for Authors
      • Editorial Policies
      • Editorial Board
      • Aims and Scope
      • Abstracting and Indexing
      • Bibliographic Information
      • Archive
    • Oncology Reports
      • Information for Authors
      • Editorial Policies
      • Editorial Board
      • Aims and Scope
      • Abstracting and Indexing
      • Bibliographic Information
      • Archive
    • World Academy of Sciences Journal
      • Information for Authors
      • Editorial Policies
      • Editorial Board
      • Aims and Scope
      • Abstracting and Indexing
      • Bibliographic Information
      • Archive
  • Articles
  • Information
    • For Authors
    • For Reviewers
    • For Librarians
    • For Advertisers
    • Conferences
  • Language Editing
Login Register Submit
  • This site uses cookies
  • You can change your cookie settings at any time by following the instructions in our Cookie Policy. To find out more, you may read our Privacy Policy.

    I agree
Search articles by DOI, keyword, author or affiliation
Search
Advanced Search
presentation
Molecular Medicine Reports
Join Editorial Board Propose a Special Issue
Print ISSN: 1791-2997 Online ISSN: 1791-3004
Journal Cover
June-2015 Volume 11 Issue 6

Full Size Image

Sign up for eToc alerts
Recommend to Library

Journals

International Journal of Molecular Medicine

International Journal of Molecular Medicine

International Journal of Molecular Medicine is an international journal devoted to molecular mechanisms of human disease.

International Journal of Oncology

International Journal of Oncology

International Journal of Oncology is an international journal devoted to oncology research and cancer treatment.

Molecular Medicine Reports

Molecular Medicine Reports

Covers molecular medicine topics such as pharmacology, pathology, genetics, neuroscience, infectious diseases, molecular cardiology, and molecular surgery.

Oncology Reports

Oncology Reports

Oncology Reports is an international journal devoted to fundamental and applied research in Oncology.

Experimental and Therapeutic Medicine

Experimental and Therapeutic Medicine

Experimental and Therapeutic Medicine is an international journal devoted to laboratory and clinical medicine.

Oncology Letters

Oncology Letters

Oncology Letters is an international journal devoted to Experimental and Clinical Oncology.

Biomedical Reports

Biomedical Reports

Explores a wide range of biological and medical fields, including pharmacology, genetics, microbiology, neuroscience, and molecular cardiology.

Molecular and Clinical Oncology

Molecular and Clinical Oncology

International journal addressing all aspects of oncology research, from tumorigenesis and oncogenes to chemotherapy and metastasis.

World Academy of Sciences Journal

World Academy of Sciences Journal

Multidisciplinary open-access journal spanning biochemistry, genetics, neuroscience, environmental health, and synthetic biology.

International Journal of Functional Nutrition

International Journal of Functional Nutrition

Open-access journal combining biochemistry, pharmacology, immunology, and genetics to advance health through functional nutrition.

International Journal of Epigenetics

International Journal of Epigenetics

Publishes open-access research on using epigenetics to advance understanding and treatment of human disease.

Medicine International

Medicine International

An International Open Access Journal Devoted to General Medicine.

Journal Cover
June-2015 Volume 11 Issue 6

Full Size Image

Sign up for eToc alerts
Recommend to Library

  • Article
  • Citations
    • Cite This Article
    • Download Citation
    • Create Citation Alert
    • Remove Citation Alert
    • Cited By
  • Similar Articles
    • Related Articles (in Spandidos Publications)
    • Similar Articles (Google Scholar)
    • Similar Articles (PubMed)
  • Download PDF
  • Download XML
  • View XML
Article

Icariin protects H9c2 cardiomyocytes from lipopolysaccharide‑induced injury via inhibition of the reactive oxygen species‑dependent c‑Jun N‑terminal kinases/nuclear factor-κB pathway

  • Authors:
    • Heng Zhou
    • Yuan Yuan
    • Yuan Liu
    • Jian Ni
    • Wei Deng
    • Zhou-Yan Bian
    • Jia Dai
    • Qi-Zhu Tang
  • View Affiliations / Copyright

    Affiliations: Department of Cardiology, Renmin Hospital of Wuhan University, Wuhan, Hubei 430060, P.R. China
  • Pages: 4327-4332
    |
    Published online on: January 30, 2015
       https://doi.org/10.3892/mmr.2015.3289
  • Expand metrics +
Metrics: Total Views: 0 (Spandidos Publications: | PMC Statistics: )
Metrics: Total PDF Downloads: 0 (Spandidos Publications: | PMC Statistics: )
Cited By (CrossRef): 0 citations Loading Articles...

This article is mentioned in:



Abstract

The inflammatory response is involved in the pathogenesis of the most common forms of heart disease. Icariin has a number of pharmacological actions, including anti‑inflammatory, anti‑oxidative and anti‑apoptotic effects. However, the role of icariin in cardiac inflammation has remained elusive. In the present study, H9c2 rat cardiomyocytes were stimulated by lipopolysaccharide (LPS) and treated with icariin. The results showed that icariin significantly reduced the increase in the mRNA expression of tumor necrosis factor α, interleukin (IL)‑1β and IL‑6 that occurred in response to LPS. Furthermore, icariin regulated the expression of B-cell lymphoma 2 and B-cell lymphoma 2-associated X, and rescued H9c2 cells from apoptosis. Incubation with 2',7'‑dichlorofluorescein diacetate demonstrated that icariin inhibited the production of intracellular reactive oxygen species (ROS). In addition, the phosphorylation of c‑Jun N‑terminal kinases (JNK), the degradation of inhibitor of κB and the nuclear translocation of nuclear factor‑κB (NF‑κB) p65 in LPS‑treated H9c2 cells were blocked by icariin treatment. These results suggested that icariin prevented cardiomyocytes from inflammatory response and apoptosis, and that this effect may be mediated by inhibition of the ROS‑dependent JNK/NF‑κB pathway.

Introduction

The inflammatory response is involved in the pathogenesis of the most common forms of heart disease, including myocarditis, cardiomyopathy, myocardial infarction and heart failure (1). Although the initial inflammatory reaction is a protective response to stressors, including infection or tissue injury, prolonged inflammation leads to additional cardiac injury and cardiomyocyte loss (2). Of note, cardiomyocytes themselves are a significant source of pro-inflammatory cytokines, including tumor necrosis factor α (TNF-α), interleukin (IL)-1β and IL-6 (3). Toll-like receptor 4 (TLR4), an innate immune receptor expressed on immune cells and cardiomyocytes, is critical in the activation of the nuclear factor-κB (NF-κB) pathway and the induction of inflammatory cytokines within cardiomyocytes (4). TLR4 signaling is involved in numerous cardiovascular diseases, including myocardial ischemia, ischemia/reperfusion, cardiac hypertrophy, cardiomyopathy and heart failure (5–9). Therefore, pharmacological interventions which disrupt the TLR4-induced inflammatory response in cardiomyocytes may be a promising approach for the treatment of certain cardiovascular diseases.

Icariin (ICA; C33H40O15; MW, 676.66), a prenylated flavonol glycoside, is the major active component isolated from plants of the Epimedium family, which are used in Traditional Chinese Medicine for the treatment of rheumatism, osteoporosis and hypogonadism (10,11). Icariin has an anti-inflammatory effect in a number of tissues and cells, and a range of pharmacological properties of icariin have been revealed, including immunoregulation, regulation of oxidative stress, anti-apoptotic effects and stimulation of angiogenesis (10,12–14). Recently, Song et al (13) showed that icariin attenuated cardiac remodeling in rats with congestive heart failure through inhibition of matrix metalloproteinase (MMP) activity and protection of cardiomyocytes from apoptosis. This suggests that icariin has a cardioprotective role. However, it has yet to be elucidated whether icariin inhibits the inflammatory response and subsequent injury in stimulated cardiomyocytes.

Lipopolysaccharide (LPS), a component of the outer layer of the gram-negative bacterial cell wall, is an agonist of TLR4 and has been shown to induce cardiomyocyte dysfunction by activating TLR4 and promoting the production of inflammatory mediators (4). In the present study, LPS was used to induce inflammatory injury in H9c2 rat cardiomyocytes treated with icariin, and the effects on cell viability, apoptosis and the production of inflammatory mediators were investigated. In addition, the possible mechanisms underlying the effects of icariin on these processes were examined.

Materials and methods

Reagents

Icariin (≥94% purity as determined by high performance liquid chromatography analysis), LPS and 2′,7′-dichlorofluorescin diacetate (DCFH-DA) were obtained from Sigma-Aldrich (St. Louis, MO, USA). Dulbecco’s modified Eagle’s medium (DMEM)/F12, fetal bovine serum (FBS), trypsin, penicillin and streptomycin were obtained from Gibco-BRL (Invitrogen Life Technologies, Carlsbad, CA, USA). TRIzol® was obtained from Invitrogen Life Technologies. Transcriptor First Strand cDNA Synthesis kit and LightCycler® 480 SYBR Green I Master mix were obtained from Roche Diagnostics (Basel, Switzerland). ApopTag® Plus Fluorescein In Situ Apoptosis Detection kit was obtained from EMD Millipore (Billerica, MA, USA). The following primary rabbit IgG antibodies were obtained from Cell Signaling Technology, Inc. (Danvers, MA, USA): GAPDH, P-JNK, T-JNK, P-IκB, T-IκB, P-P65 and T-P65 (1:1000; incubation overnight with gentle shaking at 4°C). IRDye 800CW conjugated secondary antibodies were obtained from LI-COR Biosciences (Lincoln, NE, USA).

H9c2 cardiomyocyte culture

The H9c2 embryonic rat heart-derived cell line was obtained from the Cell Bank of the Chinese Academy of Sciences (Shanghai, China). Icariin was dissolved in dimethyl sulfoxide (DMSO; Sigma-Aldrich) at a concentration of 10 mmol/l for storage at −20°C. Cells were cultured in DMEM/F12 1:1 medium supplemented with 10% FBS, penicillin (100 U/ml) and streptomycin (100 mg/ml) in a humidified incubator with an atmosphere of 5% CO2 at 37°C. Cells were seeded at a density of 1×106 per well onto six-well culture plates for, mRNA extraction; 5×105 per well onto six-well culture plates, for terminal deoxynucleotidyl transferase-mediated dUTP nick end-labeling (TUNEL) analysis; 5×103 cells per well in 96-well plates for reactive oxygen species (ROS) detection; and 1×107 per well onto culture dishes (100 mm), for protein extraction. Cells were cultured in serum-free medium for 24 h and pre-treated with icariin for 12 h prior to LPS stimulation.

Cell viability

Cell viability was investigated using a Cell Counting kit-8 (CCK-8; Sigma-Aldrich) assay. Following icariin treatment for 12 h, 10 μl CCK-8 solution was added to each well of the 96-well plate prior to a further 4 h of incubation. Absorbance was measured at 450 nm using a microplate reader (Synergy™ HT, BioTek Instruments, Inc., Winooski, VT, USA). The percentage of cell viability was calculated according to the formula: Cell viability(%) = optical density (OD) of treatment group/OD of control group ×100.

Reverse transcription-quantitative polymerase chain reaction (RT-qPCR)

RT-qPCR was used to detect the mRNA expression levels of inflammatory markers, including TNF-α, IL-1β and IL-6, as described previously (15). Following 1 h pre-treatment with icariin, H9c2 cells were incubated with LPS for 12 h prior to the extraction of total RNA using TRIzol, and their yields and purities were spectrophotometrically estimated using the A260/A280 and A230/260 ratios via a SmartSpec Plus Spectrophotometer (Bio-Rad Laboratories, Hercules, CA, USA). RNA (2 μg from each sample) was reverse-transcribed into cDNA using oligo (DT) primers (Sangon Biotech Co., Ltd., Shanghai, China) and the Transcriptor First Strand cDNA Synthesis kit. The primer sequences used were as follows: GAPDH, F 5′-GACATGCCGCCTGGAGAAAC-3′ and R 5′-AGCCCAGGATGCCCTTTAGT-3′; TNF-α, F 5′-AGCATGATCCGAGATGTGGAA-3′ and R 5′-TAGACAGAAGAGCGTGGTGGC-3′; IL-1β, F 5′-GGGATGATGACGACCTGCTAG-3′ and R 5′-ACCACTTGTTGGCTTATGTTCTG-3′; IL-6, F 5′-GTTGCCTTCTTGGGACTGATG-3′ and R 5′-ATACTGGTCTGTTGTGGGTGGT-3′; Bax, F 5′-AAACTGGTGCTCAAGGCCCT-3′ and R 5′-AGCAGCCGCTCACGGAG-3′; Bcl-2, F 5′-CCGGGAGAACAGGGTATGATAA-3′ and R 5′-CCCACTCGTAGCCCCTCTG-3′. PCR amplifications were quantified using the LightCycler 480 SYBR Green I Master mix. GAPDH was used as the internal control. The PCR cycling conditions were as follows: Initial activation at 95°C for 10 min, followed by 40 cycles of 95°C for 15 sec and 60°C for 1 min.

TUNEL staining

A TUNEL assay was performed to label apoptotic nuclei according to the manufacturer’s instructions (ApopTag Plus Fluorescein In Situ Apoptosis Detection kit) (16). Briefly, following 1 h pre-treatment with icariin, cells were incubated with LPS for 12 h and subsequently fixed on coverslips in 1% paraformaldehyde in phosphate-buffered saline (both from Sinopharm Chemical Reagent Co., Ltd., Shanghai, China), stained with TUNEL reagents (EMD Millipore) and DAPI (Invitrogen Life Technologies) and observed under a microscope (BX51; Olympus Corp., Tokyo, Japan). The index of cell apoptosis was calculated as the percentage of apoptotic nuclei/total number of nuclei.

ROS detection

Intracellular ROS generation was determined by 2′,7′-DCFH-DA which is oxidized to fluorescent DCF by ROS. Following 1 h pre-treatment with icariin, cells were incubated with LPS for 30, 60 or 120 min. Subsequently, H9c2 cells were washed twice and incubated with 5 μM DCFH-DA solution in serum-free medium at 37°C for 30 min in the dark. Data were then collected using a fluorescence reader (Synergy HT, BioTek Instruments, Inc.) at an excitation/emission wavelength of 485/530 nm. A fluorescence microscope (BX51; Olympus Corp.) was also used to evaluate the DCF fluorescence of cells on coverslips.

Western blot analysis

Western blotting was performed as described previously (17). Following 1 h pre-treatment with icariin, cells were incubated with LPS for 2 h. Cells were subsequently lysed in radioimmunoprecipitation assay lysis buffer (Guge Biological Technology Co., Wuhan, China), and the protein concentration was measured using a bicinchoninic acid protein assay kit (Thermo Fisher Scientific, Waltham, MA, USA) by a microplate reader (Synergy HT, BioTek Instruments, Inc.). Cell lysates (50 μg) were electrophoresed by 10% SDS-PAGE, transferred onto Immobilon-FL transfer membranes (EMD Millipore), blocked with 5% non-fat milk and incubated with specific primary antibodies overnight at 4°C prior to incubation with IRDye 800CW-conjugated secondary antibodies. The blots were scanned using a two-color infrared imaging system (Odyssey, LI-COR Biosciences).

Statistical analysis

Values are presented as the mean ± standard error of the mean. Differences among the groups were determined by two-way analysis of variance followed by a post hoc Tukey test. Comparisons between two groups were performed using the unpaired Student’s t-test. P<0.05 was considered to indicate a statistically significantly difference.

Results

Effect of icariin on cell viability

The potential cytotoxicity of icarrin was examined using a CCK-8 assay. H9c2 cells were incubated with varying concentrations of icariin (0.1, 1 and 10 μM) for 12 h. Cell viability in icariin-treated cells was not significantly different compared with that of control cells, indicating that icariin (0.1, 1 and 10 μM) did not cause cytotoxicity in H9c2 cells (Fig. 1).

Figure 1

Effect of ICA on cell viability measured by Cell Counting kit-8 assay. Treatment with ICA (0.1, 1 or 10 μM) for 12 h did not cause a significant change in cell viability compared with that of the control group. ICA, icariin.

Icariin inhibits the expression of inflammatory genes induced by LOS in H9c2 cells

The effect of icariin at different concentrations (0.1–10 μM) on the induction of TNF-α, IL-1β and IL-6 in response to LPS was measured. Stimulation with LPS for 12 h significantly increased the mRNA levels of TNF-α, IL-1β and IL-6 in H9c2 cells. In turn, icariin treatment significantly attenuated this increase in a concentration-dependent manner (Fig. 2).

Figure 2

Effect of ICA on the mRNA expression of inflammatory mediators. ICA decreased LPS (1 μg/ml)-induced expression of TNF-α, IL-1β and IL-6 in a concentration- dependent manner. *P<0.05, compared with control and #P<0.05, compared with cells treated with LPS. LPS, lipopolysaccharide; ICA, icariin; JNK, c-Jun N-terminal kinase; TNF-α, tumor necrosis factor α; IL, interleukin.

Icariin attenuates LPS-induced apoptosis in H9c2 cells

To investigate the possible protective role of icariin in moderating LPS-induced apoptosis of H9c2 cells, TUNEL staining was used to identify apoptotic nuclei. A significant increase in the number of TUNEL-positive nuclei was observed in cells incubated with LPS, and icariin treatment markedly reduced this LPS-induced cell apoptosis (Fig. 3A and B). In addition, icariin decreased the levels of expression of B-cell-lymphoma (Bcl-2)-associated X (Bax) mRNA, while increasing the Bcl-2 mRNA expression levels in H9c2 cells following LPS stimulation (Fig. 3C). This mechanism may in part mediate the anti-apoptotic effect of icariin.

Figure 3

Effect of ICA on apoptosis. (A) and (B) Effect of icariin (10 μM) on cell apoptosis following stimulation with LPS (1 μg/ml) for 12 h measured by TUNEL assay. (A) Representative images (magnification, ×400) stained with TUNEL reagent and DAPI. (B) Quantitative results. (C) Effect of ICA (10 μM) on mRNA levels of Bax and Bcl-2 in response to LPS. *P<0.05, compared with control cells and #P<0.05, compared with cells treated with LPS. LPS, lipopolysaccharide; ICA, icariin; TUNEL, terminal deoxynucleotide transferase-mediated dUTP nick end-labeling; Bcl-2, B-cell lymphoma 2; Bax, Bcl-2-associated ×.

Icariin decreases LPS-induced production of ROS

Cells incubated with DCFH-DA exhibited increased intensity of fluorescence when treated with LPS, indicating that LPS induced ROS production in a time-dependent manner (Fig. 4A). Icariin treatment significantly reduced LPS-induced ROS production at the time-points indicated in Fig. 4A. In addition, microscopic examination of DCF-derived fluorescence also suggested that icariin inhibited the accumulation of intracellular ROS in LPS-treated cells, which was in accordance with the results obtained with the fluorescence reader (Fig. 4B).

Figure 4

Effect of ICA on ROS production. (A) Effect of ICA (10 μM) on LPS-induced ROS production at the indicated time-points, detected by a fluorescence reader. (B) Effect of ICA (10 μM) on DCF-derived fluorescence in LPS-treated cells, detected using a fluorescence microscope (magnification, ×400). *P<0.05, compared with cells at the 0 h time-point and #P<0.05, compared with cells treated with LPS at the same time-point. ICA, icariin; ROS, reactive oxygen species; LPS, lipopolysaccharide; DCF, 2′,7′-dichlorofluorescein.

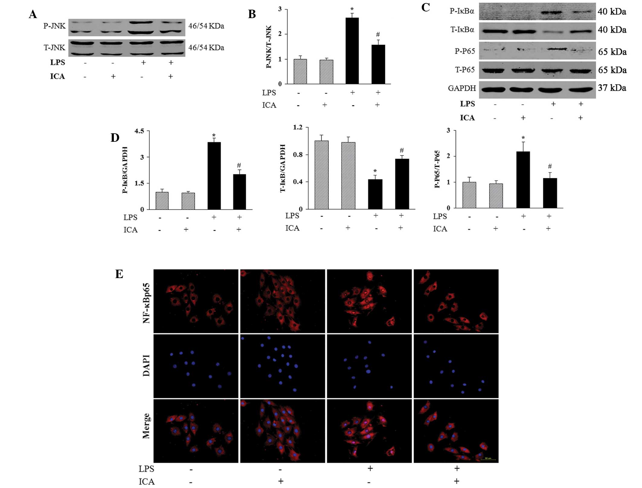
Icariin reduces the activation of c-Jun N-terminal kinase (JNK) and NF-κB in response to LPS

To further investigate the mechanisms underlying the anti-inflammatory and anti-apoptotic effects of icariin on LPS-treated H9c2 cells, western blot analysis was used to detect the activation of JNK and NF-κB, which are key mediators in the cardiac inflammatory response. The results showed that the phosphorylated levels of JNK were significantly elevated by LPS, and that icariin treatment significantly inhibited this LPS-induced phosphorylation of JNK (Fig. 5A and B). Furthermore, icariin reduced the phosphorylation and degradation of IκB in H9c2 cells that occurred in response to LPS administration, and subsequently decreased the nuclear translocation and phosphorylated level of NF-κB p65 (Fig. 5C–E).

Figure 5

Effect of ICA on the activation of the JNK and NF-κB pathways. (A) and (B) Effect of ICA on the phosphorylated levels of JNK in response to LPS (1 μg/ml for 2 h). (C) and (D) Effect of ICA on the phosphorylation and degradation of IκB in H9c2 cells in response to LPS, and on the phosphorylated level of NF-κB p65. (A) and (C) Representative western blots. (B) and (D) Quantitative results. (E) Effect of ICA on the LPS-induced nuclear translocation of NF-κB p65 (magnification, ×400). *P<0.05, compared with control cells and #P<0.05, compared with cells treated with LPS. ICA, icariin; JNK, c-Jun N-terminal kinase; IκB, inhibitor of kappa B; NF-κB, nuclear factor-κB; LPS, lipopolysaccharide; T, total; P, phosphorylated.

Discussion

The present study demonstrated a novel role of icariin, a prenylated flavonol glycoside isolated from plants of the Epimedium family, in the protection of cardiomyocytes from the LPS-induced inflammatory response. Icariin also attenuated LPS-induced apoptosis in cardiomyocytes in association with the downregulation of Bax and the upregulation of Bcl-2. The protective effect of icariin on LPS-stimulated cardiomyocytes may be mediated by the alleviation of ROS production and inhibition of JNK activation and the NF-κB signaling cascade.

A previous study showed that the inflammatory response induced by LPS in cardiomyocytes includes the initial induction of ROS, which leads to the activation of intracellular signaling pathways and transcription factors, and subsequently induces the production of inflammatory mediators, including TNF-α, IL-1β and IL-6, and the apoptotic response (18,19). These pro-inflammatory cytokines are involved in the depression of cardiac function and the progression from cardiac injury to failure (20). Therefore, blocking inflammatory signaling may produce beneficial effects in the dysfunctional heart (21).

Epimedium has been used in Traditional Chinese Medicine for the treatment of autoimmune disorders, such as rheumatism, for thousands of years, and its major active component, icariin, has an anti-inflammatory effect in certain tissues and cells (10,11). Xu et al (10) showed that pretreatment with icariin decreased the expression of TNF-α, IL-6, cycloxygenase-2 and prostaglandin E2 in the lungs of LPS-challenged mice. In addition, Zeng et al (22) demonstrated that icariin inhibited the release of TNF-α, IL-1β and IL-6 in cultured microglia that had been treated with LPS. The present study showed that icariin downregulated the expression of TNF-α, IL-1β and IL-6 in LPS-stimulated H9c2 cells, indicating an anti-inflammatory effect of icariin in cardiomyocytes.

Inflammatory mediators may cause cardiac cytotoxicity and lead to cardiomyocyte loss through the induction of apoptotic pathways, thereby promoting cardiac dysfunction (23). Cardiomyocyte apoptosis is important in a number of cardiovascular diseases, including cardiac hypertrophy, heart failure, diabetic cardiomyopathy, ischemia/reperfusion injury, atherosclerosis and sepsis-associated cardiac dysfunction (19). The present study showed that icariin attenuated LPS-induced cardiomyocyte apoptosis, indicating a potential therapeutic role of LPS in heart disease. The balance between the regulation of pro-apoptotic (for example, Bax) and anti-apoptotic (for example, Bcl-2) proteins determines whether cells undergo apoptosis or survive. Icariin treatment downregulated the expression of Bax, while upregulating that of Bcl-2, in LPS-stimulated H9c2 cells. These changes may contribute to the anti-apoptotic effect of icariin.

As the results demonstrated that icariin attenuated the LPS-induced inflammatory response and apoptosis in H9c2 cells, the mechanisms underlying these beneficial effect were further investigated. In response to LPS, ROS generation is known to be markedly elevated, and is involved in the activation of signaling pathways and the production of inflammatory mediators (18). Previous studies have shown that icariin protects human umbilical vein endothelial cells from H2O2-induced apoptosis (24) and inhibits ROS production in LPS-treated microglia (22). These finding indicated that icariin has anti-oxidative effects. Studies have demonstrated that ROS production contributes to the LPS-induced activation of JNK, which belongs to the mitogen-activated protein kinase family and is involved in the induction of the inflammatory response and apoptosis (25,26). The present study showed that icariin decreased ROS production and blocked the phosphorylation of JNK in LPS-treated H9c2 cells. The NF-κB/Rel family of transcription factors are key molecules that participate in the regulation of the inflammatory response, as well as certain other cellular processes, including cell growth, proliferation and apoptosis (27,28). Inactive NF-κB dimers (classically p65/p50) bind to cytosolic inhibitory proteins, IκBs. Following stimulation of the NF-κB pathway, IκBs are phosphorylated, causing their ubiquitination and degradation, and the subsequent release and activation of NF-κB (29). It has been reported that the NF-κB pathway may serve as a target of JNK (25). The present study suggested that icariin treatment inhibited the phosphorylation and degradation of IκBs and blocked the subsequent nuclear translocation and phosphorylation of NF-κB p65 in response to LPS. This indicated that icariin may inhibit the NF-κB pathway in association with the downregulation of ROS production and JNK activation.

In conclusion, the present study demonstrated for the first time, to the best of our knowledge, the alleviating effect of icariin on the LPS-induced inflammatory response and apoptosis in cardiomyocytes. This effect may be mediated by inhibition of the ROS-dependent JNK/NF-κB pathways. These results provide evidence for the potential application of icariin in the treatment of inflammatory injury in cardiovascular diseases.

Acknowledgments

This study was supported by the National Natural Science Foundation of China (grant nos. 81270303 and 81300070) and the Fundamental Research Funds for the Central Universities of China (grant no. 2012302020212).

References

1 

Coggins M and Rosenzweig A: The fire within: cardiac inflammatory signaling in health and disease. Circ Res. 110:116–125. 2012. View Article : Google Scholar : PubMed/NCBI

2 

Hohensinner PJ, Niessner A, Huber K, Weyand CM and Wojta J: Inflammation and cardiac outcome. Curr Opin Infect Dis. 24:259–264. 2011. View Article : Google Scholar : PubMed/NCBI

3 

Atefi G, Zetoune FS, Herron TJ, et al: Complement dependency of cardiomyocyte release of mediators during sepsis. FASEB J. 25:2500–2508. 2011. View Article : Google Scholar : PubMed/NCBI

4 

Avlas O, Fallach R, Shainberg A, Porat E and Hochhauser E: Toll-like receptor 4 stimulation initiates an inflammatory response that decreases cardiomyocyte contractility. Antioxid Redox Signal. 15:1895–1909. 2011. View Article : Google Scholar

5 

Fallach R, Shainberg A, Avlas O, et al: Cardiomyocyte Toll-like receptor 4 is involved in heart dysfunction following septic shock or myocardial ischemia. J Mol Cell Cardiol. 48:1236–1244. 2010. View Article : Google Scholar : PubMed/NCBI

6 

Hua F, Ha T, Ma J, et al: Protection against myocardial ischemia/reperfusion injury in TLR4-deficient mice is mediated through a phosphoinositide 3-kinase-dependent mechanism. J Immunol. 178:7317–7324. 2007. View Article : Google Scholar : PubMed/NCBI

7 

Satoh M, Nakamura M, Akatsu T, Shimoda Y, Segawa I and Hiramori K: Toll-like receptor 4 is expressed with enteroviral replication in myocardium from patients with dilated cardiomyopathy. Lab Invest. 84:173–181. 2004. View Article : Google Scholar

8 

Frantz S, Kobzik L, Kim YD, et al: Toll4 (TLR4) expression in cardiac myocytes in normal and failing myocardium. J Clin Invest. 104:271–280. 1999. View Article : Google Scholar : PubMed/NCBI

9 

Ha T, Li Y, Hua F, et al: Reduced cardiac hypertrophy in toll-like receptor 4-deficient mice following pressure overload. Cardiovasc Res. 68:224–234. 2005. View Article : Google Scholar : PubMed/NCBI

10 

Xu CQ, Liu BJ, Wu JF, et al: Icariin attenuates LPS-induced acute inflammatory responses: involvement of PI3K/Akt and NF-kappaB signaling pathway. Eur J Pharmacol. 642:146–153. 2010. View Article : Google Scholar : PubMed/NCBI

11 

Wu J, Zhou J, Chen X, et al: Attenuation of LPS-induced inflammation by ICT, a derivate of icariin, via inhibition of the CD14/TLR4 signaling pathway in human monocytes. Int Immunopharmacol. 12:74–79. 2012. View Article : Google Scholar

12 

Li WW, Gao XM, Wang XM, Guo H and Zhang BL: Icariin inhibits hydrogen peroxide-induced toxicity through inhibition of phosphorylation of JNK/p38 MAPK and p53 activity. Mutat Res. 708:1–10. 2011. View Article : Google Scholar : PubMed/NCBI

13 

Song YH, Cai H, Gu N, Qian CF, Cao SP and Zhao ZM: Icariin attenuates cardiac remodelling through down-regulating myocardial apoptosis and matrix metalloproteinase activity in rats with congestive heart failure. J Pharm Pharmacol. 63:541–549. 2011. View Article : Google Scholar : PubMed/NCBI

14 

Chung BH, Kim JD, Kim CK, et al: Icariin stimulates angiogenesis by activating the MEK/ERK- and PI3K/Akt/eNOS-dependent signal pathways in human endothelial cells. Biochem Biophys Res Commun. 376:404–408. 2008. View Article : Google Scholar : PubMed/NCBI

15 

Zhou H, Bian ZY, Zong J, et al: Stem cell antigen 1 protects against cardiac hypertrophy and fibrosis after pressure overload. Hypertension. 60:802–809. 2012. View Article : Google Scholar : PubMed/NCBI

16 

Zhou H, Yang HX, Yuan Y, et al: Paeoniflorin attenuates pressure overload-induced cardiac remodeling via inhibition of TGFβ/Smads and NF-κB pathways. J Mol Histol. 44:357–367. 2013. View Article : Google Scholar : PubMed/NCBI

17 

Zhou H, Shen DF, Bian ZY, et al: Activating transcription factor 3 deficiency promotes cardiac hypertrophy, dysfunction, and fibrosis induced by pressure overload. PLoS One. 6:e267442011. View Article : Google Scholar : PubMed/NCBI

18 

Pan LL, Liu XH, Gong QH and Zhu YZ: S-Propargyl-cysteine (SPRC) attenuated lipopolysaccharide-induced inflammatory response in H9c2 cells involved in a hydrogen sulfide-dependent mechanism. Amino Acids. 41:205–215. 2011. View Article : Google Scholar : PubMed/NCBI

19 

Dong M, Hu N, Hua Y, et al: Chronic Akt activation attenuated lipopolysaccharide-induced cardiac dysfunction via Akt/GSK3β-dependent inhibition of apoptosis and ER stress. Biochim Biophys Acta. 1832:848–863. 2013. View Article : Google Scholar : PubMed/NCBI

20 

González A, Ravassa S, Beaumont J, López B and Díez J: New targets to treat the structural remodeling of the myocardium. J Am Coll Cardiol. 58:1833–1843. 2011. View Article : Google Scholar : PubMed/NCBI

21 

Verma SK, Krishnamurthy P, Barefield D, et al: Interleukin-10 treatment attenuates pressure overload-induced hypertrophic remodeling and improves heart function via signal transducers and activators of transcription 3-dependent inhibition of nuclear factor-κB. Circulation. 126:418–429. 2012. View Article : Google Scholar : PubMed/NCBI

22 

Zeng KW, Fu H, Liu GX and Wang XM: Icariin attenuates lipopolysaccharide-induced microglial activation and resultant death of neurons by inhibiting TAK1/IKK/NF-kappaB and JNK/p38 MAPK pathways. Int Immunopharmacol. 10:668–678. 2010. View Article : Google Scholar : PubMed/NCBI

23 

Mann DL: Inflammatory mediators and the failing heart: past, present, and the foreseeable future. Circ Res. 91:988–998. 2002. View Article : Google Scholar : PubMed/NCBI

24 

Wang YK and Huang ZQ: Protective effects of icariin on human umbilical vein endothelial cell injury induced by H2O2 in vitro. Pharmacol Res. 52:174–182. 2005. View Article : Google Scholar : PubMed/NCBI

25 

Tien YC, Lin JY, Lai CH, et al: Carthamus tinctorius L. prevents LPS-induced TNFalpha signaling activation and cell apoptosis through JNK1/2-NFkappaB pathway inhibition in H9c2 cardiomyoblast cells. J Ethnopharmacol. 130:505–513. 2010. View Article : Google Scholar : PubMed/NCBI

26 

Ceylan-Isik AF, Zhao P, Zhang B, Xiao X, Su G and Ren J: Cardiac overexpression of metallothionein rescues cardiac contractile dysfunction and endoplasmic reticulum stress but not autophagy in sepsis. J Mol Cell Cardiol. 48:367–378. 2010. View Article : Google Scholar :

27 

Jones WK, Brown M, Ren X, He S and McGuinness M: NF-kappaB as an integrator of diverse signaling pathways: the heart of myocardial signaling? Cardiovasc Toxicol. 3:229–254. 2003. View Article : Google Scholar : PubMed/NCBI

28 

Liu Q, Chen Y, Auger-Messier M and Molkentin JD: Interaction between NFκB and NFAT coordinates cardiac hypertrophy and pathological remodeling. Circ Res. 110:1077–1086. 2012. View Article : Google Scholar : PubMed/NCBI

29 

Hayden MS and Ghosh S: Shared principles in NF-kappaB signaling. Cell. 132:344–362. 2008. View Article : Google Scholar : PubMed/NCBI

Related Articles

  • Abstract
  • View
  • Download
  • Twitter
Copy and paste a formatted citation
Spandidos Publications style
Zhou H, Yuan Y, Liu Y, Ni J, Deng W, Bian Z, Dai J and Tang Q: Icariin protects H9c2 cardiomyocytes from lipopolysaccharide‑induced injury via inhibition of the reactive oxygen species‑dependent c‑Jun N‑terminal kinases/nuclear factor-κB pathway. Mol Med Rep 11: 4327-4332, 2015.
APA
Zhou, H., Yuan, Y., Liu, Y., Ni, J., Deng, W., Bian, Z. ... Tang, Q. (2015). Icariin protects H9c2 cardiomyocytes from lipopolysaccharide‑induced injury via inhibition of the reactive oxygen species‑dependent c‑Jun N‑terminal kinases/nuclear factor-κB pathway. Molecular Medicine Reports, 11, 4327-4332. https://doi.org/10.3892/mmr.2015.3289
MLA
Zhou, H., Yuan, Y., Liu, Y., Ni, J., Deng, W., Bian, Z., Dai, J., Tang, Q."Icariin protects H9c2 cardiomyocytes from lipopolysaccharide‑induced injury via inhibition of the reactive oxygen species‑dependent c‑Jun N‑terminal kinases/nuclear factor-κB pathway". Molecular Medicine Reports 11.6 (2015): 4327-4332.
Chicago
Zhou, H., Yuan, Y., Liu, Y., Ni, J., Deng, W., Bian, Z., Dai, J., Tang, Q."Icariin protects H9c2 cardiomyocytes from lipopolysaccharide‑induced injury via inhibition of the reactive oxygen species‑dependent c‑Jun N‑terminal kinases/nuclear factor-κB pathway". Molecular Medicine Reports 11, no. 6 (2015): 4327-4332. https://doi.org/10.3892/mmr.2015.3289
Copy and paste a formatted citation
x
Spandidos Publications style
Zhou H, Yuan Y, Liu Y, Ni J, Deng W, Bian Z, Dai J and Tang Q: Icariin protects H9c2 cardiomyocytes from lipopolysaccharide‑induced injury via inhibition of the reactive oxygen species‑dependent c‑Jun N‑terminal kinases/nuclear factor-κB pathway. Mol Med Rep 11: 4327-4332, 2015.
APA
Zhou, H., Yuan, Y., Liu, Y., Ni, J., Deng, W., Bian, Z. ... Tang, Q. (2015). Icariin protects H9c2 cardiomyocytes from lipopolysaccharide‑induced injury via inhibition of the reactive oxygen species‑dependent c‑Jun N‑terminal kinases/nuclear factor-κB pathway. Molecular Medicine Reports, 11, 4327-4332. https://doi.org/10.3892/mmr.2015.3289
MLA
Zhou, H., Yuan, Y., Liu, Y., Ni, J., Deng, W., Bian, Z., Dai, J., Tang, Q."Icariin protects H9c2 cardiomyocytes from lipopolysaccharide‑induced injury via inhibition of the reactive oxygen species‑dependent c‑Jun N‑terminal kinases/nuclear factor-κB pathway". Molecular Medicine Reports 11.6 (2015): 4327-4332.
Chicago
Zhou, H., Yuan, Y., Liu, Y., Ni, J., Deng, W., Bian, Z., Dai, J., Tang, Q."Icariin protects H9c2 cardiomyocytes from lipopolysaccharide‑induced injury via inhibition of the reactive oxygen species‑dependent c‑Jun N‑terminal kinases/nuclear factor-κB pathway". Molecular Medicine Reports 11, no. 6 (2015): 4327-4332. https://doi.org/10.3892/mmr.2015.3289
Follow us
  • Twitter
  • LinkedIn
  • Facebook
About
  • Spandidos Publications
  • Careers
  • Cookie Policy
  • Privacy Policy
How can we help?
  • Help
  • Live Chat
  • Contact
  • Email to our Support Team