Spandidos Publications Logo
  • About
    • About Spandidos
    • Aims and Scopes
    • Abstracting and Indexing
    • Editorial Policies
    • Reprints and Permissions
    • Job Opportunities
    • Terms and Conditions
    • Contact
  • Journals
    • All Journals
    • Oncology Letters
      • Oncology Letters
      • Information for Authors
      • Editorial Policies
      • Editorial Board
      • Aims and Scope
      • Abstracting and Indexing
      • Bibliographic Information
      • Archive
    • International Journal of Oncology
      • International Journal of Oncology
      • Information for Authors
      • Editorial Policies
      • Editorial Board
      • Aims and Scope
      • Abstracting and Indexing
      • Bibliographic Information
      • Archive
    • Molecular and Clinical Oncology
      • Molecular and Clinical Oncology
      • Information for Authors
      • Editorial Policies
      • Editorial Board
      • Aims and Scope
      • Abstracting and Indexing
      • Bibliographic Information
      • Archive
    • Experimental and Therapeutic Medicine
      • Experimental and Therapeutic Medicine
      • Information for Authors
      • Editorial Policies
      • Editorial Board
      • Aims and Scope
      • Abstracting and Indexing
      • Bibliographic Information
      • Archive
    • International Journal of Molecular Medicine
      • International Journal of Molecular Medicine
      • Information for Authors
      • Editorial Policies
      • Editorial Board
      • Aims and Scope
      • Abstracting and Indexing
      • Bibliographic Information
      • Archive
    • Biomedical Reports
      • Biomedical Reports
      • Information for Authors
      • Editorial Policies
      • Editorial Board
      • Aims and Scope
      • Abstracting and Indexing
      • Bibliographic Information
      • Archive
    • Oncology Reports
      • Oncology Reports
      • Information for Authors
      • Editorial Policies
      • Editorial Board
      • Aims and Scope
      • Abstracting and Indexing
      • Bibliographic Information
      • Archive
    • Molecular Medicine Reports
      • Molecular Medicine Reports
      • Information for Authors
      • Editorial Policies
      • Editorial Board
      • Aims and Scope
      • Abstracting and Indexing
      • Bibliographic Information
      • Archive
    • World Academy of Sciences Journal
      • World Academy of Sciences Journal
      • Information for Authors
      • Editorial Policies
      • Editorial Board
      • Aims and Scope
      • Abstracting and Indexing
      • Bibliographic Information
      • Archive
    • International Journal of Functional Nutrition
      • International Journal of Functional Nutrition
      • Information for Authors
      • Editorial Policies
      • Editorial Board
      • Aims and Scope
      • Abstracting and Indexing
      • Bibliographic Information
      • Archive
    • International Journal of Epigenetics
      • International Journal of Epigenetics
      • Information for Authors
      • Editorial Policies
      • Editorial Board
      • Aims and Scope
      • Abstracting and Indexing
      • Bibliographic Information
      • Archive
    • Medicine International
      • Medicine International
      • Information for Authors
      • Editorial Policies
      • Editorial Board
      • Aims and Scope
      • Abstracting and Indexing
      • Bibliographic Information
      • Archive
  • Articles
  • Information
    • Information for Authors
    • Information for Reviewers
    • Information for Librarians
    • Information for Advertisers
    • Conferences
  • Language Editing
Spandidos Publications Logo
  • About
    • About Spandidos
    • Aims and Scopes
    • Abstracting and Indexing
    • Editorial Policies
    • Reprints and Permissions
    • Job Opportunities
    • Terms and Conditions
    • Contact
  • Journals
    • All Journals
    • Biomedical Reports
      • Information for Authors
      • Editorial Policies
      • Editorial Board
      • Aims and Scope
      • Abstracting and Indexing
      • Bibliographic Information
      • Archive
    • Experimental and Therapeutic Medicine
      • Information for Authors
      • Editorial Policies
      • Editorial Board
      • Aims and Scope
      • Abstracting and Indexing
      • Bibliographic Information
      • Archive
    • International Journal of Epigenetics
      • Information for Authors
      • Editorial Policies
      • Editorial Board
      • Aims and Scope
      • Abstracting and Indexing
      • Bibliographic Information
      • Archive
    • International Journal of Functional Nutrition
      • Information for Authors
      • Editorial Policies
      • Editorial Board
      • Aims and Scope
      • Abstracting and Indexing
      • Bibliographic Information
      • Archive
    • International Journal of Molecular Medicine
      • Information for Authors
      • Editorial Policies
      • Editorial Board
      • Aims and Scope
      • Abstracting and Indexing
      • Bibliographic Information
      • Archive
    • International Journal of Oncology
      • Information for Authors
      • Editorial Policies
      • Editorial Board
      • Aims and Scope
      • Abstracting and Indexing
      • Bibliographic Information
      • Archive
    • Medicine International
      • Information for Authors
      • Editorial Policies
      • Editorial Board
      • Aims and Scope
      • Abstracting and Indexing
      • Bibliographic Information
      • Archive
    • Molecular and Clinical Oncology
      • Information for Authors
      • Editorial Policies
      • Editorial Board
      • Aims and Scope
      • Abstracting and Indexing
      • Bibliographic Information
      • Archive
    • Molecular Medicine Reports
      • Information for Authors
      • Editorial Policies
      • Editorial Board
      • Aims and Scope
      • Abstracting and Indexing
      • Bibliographic Information
      • Archive
    • Oncology Letters
      • Information for Authors
      • Editorial Policies
      • Editorial Board
      • Aims and Scope
      • Abstracting and Indexing
      • Bibliographic Information
      • Archive
    • Oncology Reports
      • Information for Authors
      • Editorial Policies
      • Editorial Board
      • Aims and Scope
      • Abstracting and Indexing
      • Bibliographic Information
      • Archive
    • World Academy of Sciences Journal
      • Information for Authors
      • Editorial Policies
      • Editorial Board
      • Aims and Scope
      • Abstracting and Indexing
      • Bibliographic Information
      • Archive
  • Articles
  • Information
    • For Authors
    • For Reviewers
    • For Librarians
    • For Advertisers
    • Conferences
  • Language Editing
Login Register Submit
  • This site uses cookies
  • You can change your cookie settings at any time by following the instructions in our Cookie Policy. To find out more, you may read our Privacy Policy.

    I agree
Search articles by DOI, keyword, author or affiliation
Search
Advanced Search
presentation
Molecular Medicine Reports
Join Editorial Board Propose a Special Issue
Print ISSN: 1791-2997 Online ISSN: 1791-3004
Journal Cover
July-2018 Volume 18 Issue 1

Full Size Image

Sign up for eToc alerts
Recommend to Library

Journals

International Journal of Molecular Medicine

International Journal of Molecular Medicine

International Journal of Molecular Medicine is an international journal devoted to molecular mechanisms of human disease.

International Journal of Oncology

International Journal of Oncology

International Journal of Oncology is an international journal devoted to oncology research and cancer treatment.

Molecular Medicine Reports

Molecular Medicine Reports

Covers molecular medicine topics such as pharmacology, pathology, genetics, neuroscience, infectious diseases, molecular cardiology, and molecular surgery.

Oncology Reports

Oncology Reports

Oncology Reports is an international journal devoted to fundamental and applied research in Oncology.

Experimental and Therapeutic Medicine

Experimental and Therapeutic Medicine

Experimental and Therapeutic Medicine is an international journal devoted to laboratory and clinical medicine.

Oncology Letters

Oncology Letters

Oncology Letters is an international journal devoted to Experimental and Clinical Oncology.

Biomedical Reports

Biomedical Reports

Explores a wide range of biological and medical fields, including pharmacology, genetics, microbiology, neuroscience, and molecular cardiology.

Molecular and Clinical Oncology

Molecular and Clinical Oncology

International journal addressing all aspects of oncology research, from tumorigenesis and oncogenes to chemotherapy and metastasis.

World Academy of Sciences Journal

World Academy of Sciences Journal

Multidisciplinary open-access journal spanning biochemistry, genetics, neuroscience, environmental health, and synthetic biology.

International Journal of Functional Nutrition

International Journal of Functional Nutrition

Open-access journal combining biochemistry, pharmacology, immunology, and genetics to advance health through functional nutrition.

International Journal of Epigenetics

International Journal of Epigenetics

Publishes open-access research on using epigenetics to advance understanding and treatment of human disease.

Medicine International

Medicine International

An International Open Access Journal Devoted to General Medicine.

Journal Cover
July-2018 Volume 18 Issue 1

Full Size Image

Sign up for eToc alerts
Recommend to Library

  • Article
  • Citations
    • Cite This Article
    • Download Citation
    • Create Citation Alert
    • Remove Citation Alert
    • Cited By
  • Similar Articles
    • Related Articles (in Spandidos Publications)
    • Similar Articles (Google Scholar)
    • Similar Articles (PubMed)
  • Download PDF
  • Download XML
  • View XML
Article

MicroRNA‑874 inhibits proliferation and invasion of pancreatic ductal adenocarcinoma cells by directly targeting paired box 6

Retraction in: /10.3892/mmr.2022.12873
  • Authors:
    • Jiandong Diao
    • Xiaoyun Su
    • Ling Cao
    • Yongjing Yang
    • Yanling Liu
  • View Affiliations / Copyright

    Affiliations: Department of Oncology and Hematology, China‑Japan Union Hospital of Jilin University, Changchun, Jilin 130033, P.R. China, School of Pharmaceutical Sciences, Jilin University, Changchun, Jilin 130012, P.R. China, Department of Radiation Oncology, Jilin Cancer Hospital, Changchun, Jilin 130012, P.R. China, Department of Oncology, Jilin Cancer Hospital, Changchun, Jilin 130012, P.R. China
  • Pages: 1188-1196
    |
    Published online on: May 23, 2018
       https://doi.org/10.3892/mmr.2018.9069
  • Expand metrics +
Metrics: Total Views: 0 (Spandidos Publications: | PMC Statistics: )
Metrics: Total PDF Downloads: 0 (Spandidos Publications: | PMC Statistics: )
Cited By (CrossRef): 0 citations Loading Articles...

This article is mentioned in:



Abstract

Studies have demonstrated that a number of microRNAs (miRNAs) are dysregulated in pancreatic ductal adenocarcinoma (PDAC), and alterations in their expression may affect the onset and progression of PDAC. Therefore, the expression patterns, biological functions and associated molecular mechanisms of miRNAs in PDAC should be elucidated for the development of novel therapeutic methods. Previous studies reported significant miRNA‑874 (miR‑874) dysregulation in multiple types of human cancer. However, the expression pattern, possible roles and underlying mechanisms of miR‑874 in PDAC remain to be elucidated. This study evaluated miR‑874 expression in PDAC and examined its biological functions and underlying mechanism of action in PDAC progression. miR‑874 expression was downregulated in PDAC tissues and cell lines. Functional experiments demonstrated that upregulation of miR‑874 inhibited cell proliferation and invasion in PDAC. Additionally, paired box 6 (PAX6) was predicted as a putative target of miR‑874 using bioinformatics analysis. Further experiments demonstrated that PAX6 may be the direct target gene of miR‑874 in PDAC. PAX6 knockdown exhibited similar inhibitory effects to miR‑874 overexpression in PDAC cells. In addition, restored PAX6 expression may reverse the suppressive roles of miR‑874 overexpression in PDAC cells. The results demonstrated that miR‑874 may serve tumor suppressive roles in PDAC by directly targeting PAX6. Therefore, miR‑874 may exhibit potential applications for treatment of patients with PDAC.

Introduction

Pancreatic cancer ranks the fifth most frequent cancer and the second leading cause of cancer-associated mortality worldwide (1). A total of ~227,000 patients are estimated to succumb to mortality from pancreatic cancer each year worldwide (2). The validated risk factors of pancreatic cancer include smoking, high-fat and high-protein diet, excessive drinking, high coffee consumption, exposure to certain chemical carcinogens, diabetes and chronic pancreatitis (3–5). Pancreatic ductal adenocarcinoma (PDAC) is a major type of primary pancreatic cancer and accounts for 96% of all cases of pancreatic cancer (6). Currently, the primary therapeutic method for early-stage PDAC is surgery. However, only 10–20% of patients with PDAC may be treated with surgery at the time of diagnosis (5). Despite considerable progress in therapy management, the outcome for patients with PDAC remains poor, with a low 5-year survival rate of <5% (7). The unfavourable prognosis of PDAC is primarily due to its aggressive characteristics, including rapid growth, invasion and metastasis (8). Therefore, the underlying mechanisms associated with PDAC occurrence and progression must be elucidated to provide novel insights into the development of new therapeutic methods for patients with this disease.

microRNAs (miRNAs) are a series of endogenous, non-coding and small RNA molecules composed of 18–24 nucleotides. miRNAs have been identified as gene regulators through interaction with the 3′-untranslated regions (3′-UTRs) of their target genes, causing mRNA degradation or inhibition of translation (9,10). Over one half of miRNAs are located at cancer-associated genomic regions or in fragile sites; therefore, miRNAs may serve key roles in tumorigenesis and tumor development (11). Considerable evidence indicates that miRNAs are dysregulated in almost all types of human malignancy (12–14). Deregulated miRNAs are implicated in the regulation of a wide variety of pathological processes, including cell proliferation, cycle, apoptosis, survival, invasion and metastasis (15,16). Furthermore, miRNAs may serve as oncogenes or tumor suppressors in tumor initiation and progression which mainly depends on the characteristics of their target genes (17). Therefore, cancer-associated miRNAs must be further investigated to identify new therapeutic targets for anticancer treatment.

Previous studies reported significant miRNA-874 (miR-874) deregulation in several types of human cancer (18–21). However, the expression pattern, possible roles and associated molecular mechanisms of miR-874 in PDAC remain to be elucidated. The present study evaluated miR-874 expression in PDAC, and its biological function and underlying mechanism of action in PDAC progression.

Materials and methods

Tissue specimens and cell lines

A total of 29 pairs of PDAC tissues and matched adjacent non-tumor tissues were collected from patients (17 males, 12 females; age range, 48–73 years) who were treated with surgery at Jilin Cancer Hospital between May 2014 and January 2016. No patients underwent chemotherapy or radiotherapy prior to surgery. This project was approved by the Ethical Committee of Jilin Cancer Hospital. Written informed consent was also provided by all participants before the study. Tissue specimens were immediately frozen in liquid nitrogen and then stored at −80°C prior to RNA isolation.

Four human PDAC cell lines, Bxpc-3, Panc-1, Sw1990 and Aspc-1, were acquired from Cell Bank Type Culture Collection of the Chinese Academy of Sciences (Shanghai, China). A normal human pancreatic cell line HPDE6c7 was obtained from American Type Culture Collection (Manassas, VA, USA). All cell lines were maintained in Dulbecco's modified Eagle's medium (DMEM) containing 10% fetal bovine serum (FBS), 100 U/ml penicillin and 100 mg/ml streptomycin (all from Gibco; Thermo Fisher Scientific, Inc., Waltham, MA, USA). Cells were cultured at 37°C in a humidified incubator with 5% CO2.

Transfection of miRNA mimics, small interfering RNA (siRNA) and plasmid

Cells were plated into six-well plates at a density of 7×105 cells per well. Following an incubation overnight, the cells were transfected with miR-874 mimics, miRNA mimic negative control (miR-NC; both 100 pmol; both from Shanghai GenePharma, Co., Ltd., Shanghai, China), small interfering RNA (siRNA) targeting the expression of paired box (PAX) 6, negative control siRNA (NC siRNA; both 100 pmol; both from Guangzhou RiboBio, Co., Ltd., Guangzhou, China), PAX6 overexpression plasmid pcDNA3.1-PAX6 or empty pcDNA3.1 plasmid (both 4 µg; both from Chinese Academy of Sciences; Changchun, China) using Lipofectamine® 2000 (Invitrogen; Thermo Fisher Scientific, Inc.) in accordance with the manufacturer's protocol. The miR-874 mimics sequence was: 5′-CUGCCCUGGCCCCGAGGGACCGA-3′ and the miR-NC sequence was: 5′-UUCUCCGAACGUGUCACGUTT-3′. The PAX6 siRNA sequence was: 5′-GUAGGUAUCAUAACUCCGCCCAUTT-3′ and the NC siRNA sequence was: 5′-UUCUCCGAACGUGUCACGUTT-3′. Following incubation for 6 h, the culture medium was discarded and fresh DMEM containing 10% FBS was added into each well.

Reverse transcription-quantitative polymerase chain reaction (RT-qPCR)

TRIzol reagent (Thermo Fisher Scientific, Inc.) was used to isolate total RNA from tissue specimens or cells. For the quantification of miR-874, total RNA was converted into complementary DNA using a TaqMan MicroRNA Reverse Transcription kit (Applied Biosystems; Thermo Fisher Scientific, Inc.). The temperature protocol for reverse transcription was as follows: 16°C for 30 min, 42°C for 30 min and 85°C for 5 min.

Subsequent RT-qPCR was conducted using a TaqMan MicroRNA PCR kit (Applied Biosystems; Thermo Fisher Scientific, Inc.). The cycling conditions for RT-qPCR were as follows: 50°C for 2 min, 95°C for 10 min, followed by 40 cycles of denaturation at 95°C for 15 sec; and annealing/extension at 60°C for 60 sec. To analyze PAX6 mRNA expression levels, reverse transcription was performed with a PrimeScript RT Reagent kit (Takara Biotechnology, Co., Ltd., Dalian, China). The temperature protocol for reverse transcription was as follows: 37°C for 15 min and 85°C for 5 sec. Subsequently, a SYBR Premix Ex Taq™ II kit (Takara Biotechnology, Co., Ltd.) was utilized to perform qPCR. The cycling conditions for RT-qPCR were as follows: 5 min at 95°C, followed by 40 cycles of 95°C for 30 sec and 65°C for 45 sec. U6 snRNA and GAPDH were used as control for normalization of miR-874 and PAX6 mRNA, respectively. The primers were designed as follows: miR-874 forward, 5′-GGCCCTGAGGAAGAACTGAG-3′ and reverse, 5′-TGAGATCCAACAGGCCTTGAC-3′; U6 forward, 5′-GCTTCGGCAGCACATATACTAAAAT-3′ and reverse, 5′-CGCTTCACGAATTTGCGTGTCAT-3′; PAX6 forward, 5′-GAATCAGAGAAGACAGGCCA-3′ and reverse, 5′-GTGTAGGTATCATAACTCCG-3′; and GAPDH forward, 5′-CGGAGTCAACGGATTTGGTCGTAT-3′ and reverse, 5′-AGCCTTCTCCATGGTGGTGAAGAC-3′. Relative gene expression was calculated using the 2−ΔΔCq method (22).

Cell Counting kit-8 (CCK-8) assay

At 24 h post-transfection, cells were collected and seeded into 96-well plates in triplicate at a density of 3,000 cells/well. The extent of proliferation was determined with a CCK-8 assay (Beyotime Institute of Biotechnology, Haimen, China) at 0, 24, 48 and 72 h after inoculation. Briefly, a total of 10 µl CCK-8 reagent was added into each well and further incubated at 37°C for 2 h. Subsequently, the absorbance was measured at a wavelength of 450 nm using a plate reader (Bio-Rad Laboratories, Inc., Hercules, CA, USA). All assays were repeated three times.

Transwell invasion assay

A Transwell chamber with 8 µm pores (BD Biosciences, San Jose, CA, USA) was utilized to assess cell invasive ability. Prior to the measurement of invasion ability, the upper chamber was coated with 100 µl diluted Matrigel (BD Biosciences) and incubated at 37°C in 5% CO2 for 2 h. A total of 5×104 cells in 200 µl of FBS-free DMEM medium were plated into the upper chambers. A total of 500 µl DMEM supplemented with 20% FBS was used as a chemoattractant in the lower chambers. After culturing for 24 h at 37°C with 5% CO2, the non-invasive cells that remained on the upper surface of the Transwell chamber were removed with a cotton swab. The invasive cells were fixed with 100% methanol at room temperature for 20 min and stained with 0.5% crystal violet (Beyotime Institute of Biotechnology) at room temperature for 20 min. The cells were washed with PBS, and images of the stained cells were captured and counted in ≥5 randomly selected fields under an inverted light microscope (magnification, ×200; Olympus Corporation, Tokyo, Japan). All experiments were performed independently in triplicate and repeated three times.

Target prediction

Target gene detection software, TargetScan (version 7.1; www.targetscan.org) and miRanda (August 2010 Release, Last Update; www.microrna.org) were used to predict the potential target genes of miR-874.

Luciferase reporter assay

The wild-type (Wt) and mutant (Mut) 3′-UTR of PAX6 were designed and produced by Shanghai GenePharma Co., Ltd., and subcloned into the pGL3 reporter plasmid (Promega Corporation, Madison, WI, USA) and named pGL3-PAX6-3′-UTR Wt and pGL3-PAX6-3′-UTR Mut, respectively. For the luciferase reporter assay, cells were seeded into 24-well plates, cultured to ~60% confluence and co-transfected with pGL3-PAX6-3′-UTR Wt or pGL3-PAX6-3′-UTR Mut together with miR-874 mimics or miR-NC using Lipofectamine® 2000 in accordance with the manufacturer's protocol. Transfected cells were cultured at 37°C with 5% CO2 for 48 h and then luciferase activity was determined using a dual-luciferase reporter analysis system (Promega Corporation) in accordance with the manufacturer's protocol. Renilla luciferase activity was normalized to firefly luciferase activity.

Western blot analysis

Cells or tissue specimens were harvested and homogenized in ice-cold radioimmunoprecipitation assay lysis buffer (Beyotime Institute of Biotechnology). A bicinchoninic acid protein quantitation kit (Beyotime Institute of Biotechnology) was used to detect the concentration of total protein. An equal quantity of protein (30 µg) was separated on 10% SDS-PAGE gels and transferred onto polyvinylidene difluoride membranes (EMD Millipore, Billerica, MA, USA). The membranes were blocked at room temperature for 2 h with 5% fat-free milk dissolved in Tris-buffered saline containing 0.1% Tween-20 (TBST) and incubated overnight at 4°C with the following primary antibodies: mouse anti-human PAX6 monoclonal antibody (1:1,000 dilution; cat no. sc-32766) and mouse anti-human GAPDH monoclonal antibody (1:1,000 dilution; cat no. sc-166574; all from Santa Cruz Biotechnology, Inc., Dallas, TX, USA). After washing with TBST three times, the membranes were probed with goat anti-mouse horseradish peroxidase-conjugated secondary antibody (1:5,000 dilution; cat no. sc-2005; Santa Cruz Biotechnology, Inc.) at room temperature for 2 h. The protein signals were visualized via an enhanced chemiluminescence kit (GE Healthcare, Chicago, IL, USA) and band intensity was analyzed with Quantity One software (version 4.62; Bio-Rad Laboratories, Inc.). GAPDH was used as loading control.

Statistical analysis

Data are presented as the mean ± standard deviation and analyzed using a Student's t test and one-way analysis of variance for multiple comparisons followed by a Student-Newman-Keuls test. All statistical analysis was performed with SPSS software (version 18.0; SPSS Inc., Chicago, IL, USA). P<0.05 was considered to indicate a statistically significant difference.

Results

miR-874 is downregulated in PDAC tissues and cell lines

To determine the expression pattern of miR-874 in PDAC, this study first detected miR-874 expression in 29 pairs of PDAC tissues and matched adjacent non-tumor tissues. RT-qPCR analysis revealed that miR-874 expression was significantly downregulated in PDAC tissues compared with the adjacent non-tumor tissues (Fig. 1A; P<0.05). To further characterize miR-874 in PDAC, this study determined miR-874 expression levels in four PDAC cell lines (Bxpc-3, Panc-1, Sw1990 and Aspc-1) and one normal human pancreatic cell line (HPDE6c7) via RT-qPCR analysis. The results indicated that miR-874 expression levels were lower in all PDAC cell lines compared with HPDE6c7 (Fig. 1B; P<0.05). Panc-1 and Sw1990 cells, which demonstrated relatively lower expression levels of miR-874 among the four PDAC cell lines, were selected for further experiments. Therefore, decreased miR-874 expression may be associated with PDAC progression.

Figure 1.

miR-874 expression is downregulated in PDAC tissues and cell lines. (A) miR-874 expression levels were detected in 29 pairs of PDAC tissues and matched adjacent non-tumor tissues via RT-qPCR. *P<0.05 vs. non-tumor tissues. (B) miR-874 expression in four PDAC cell lines (Bxpc-3, Panc-1, Sw1990 and Aspc-1) and one normal human pancreatic cell line (HPDE6c7) was detected through RT-qPCR analysis. *P<0.05 vs. HPDE6c7. RT-qPCR, reverse transcription-quantitative polymerase chain reaction; miR-874, microRNA-874; PDAC, pancreatic ductal adenocarcinoma.

miR-874 inhibits proliferation and invasion of PDAC cells

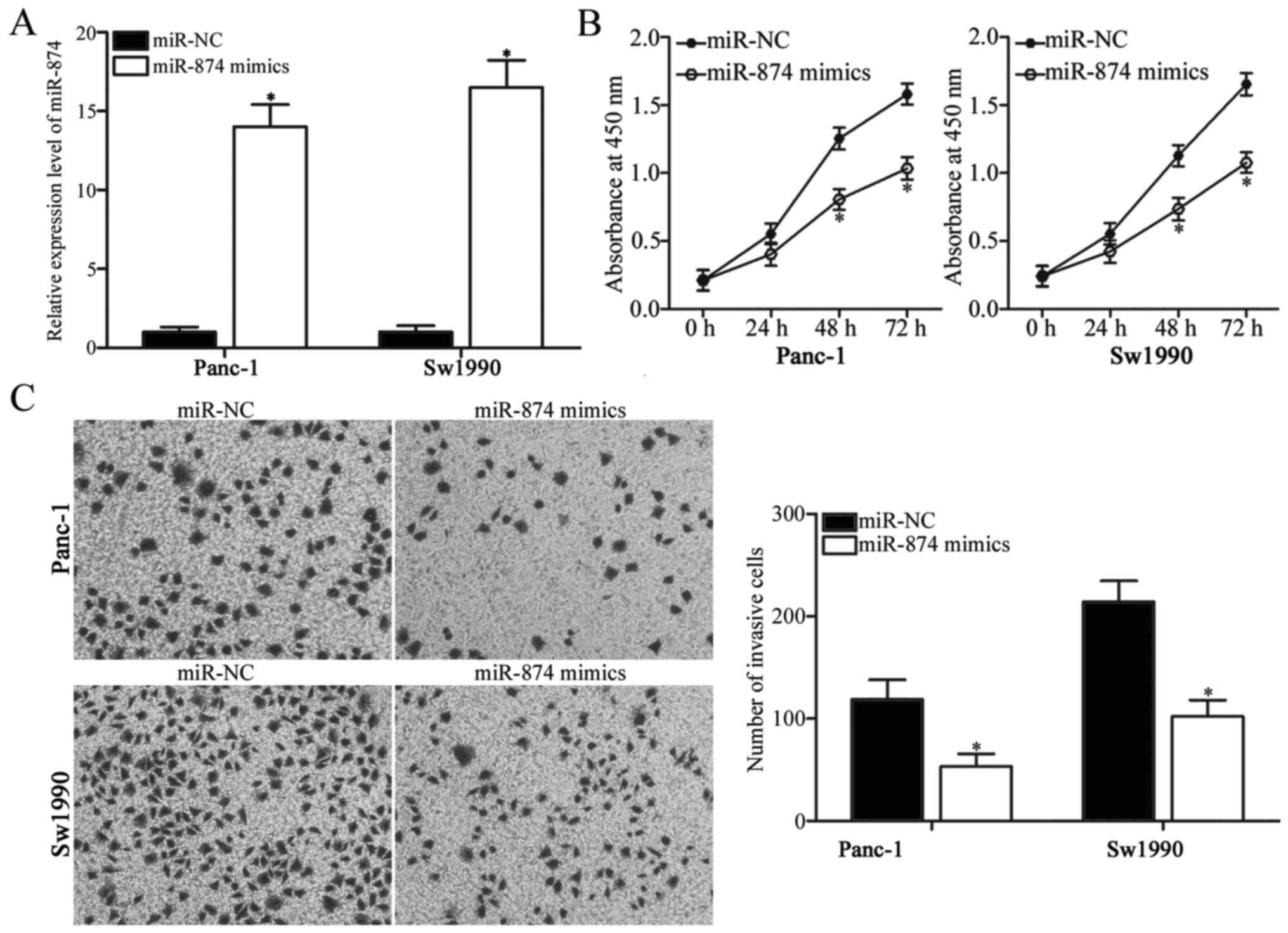
To elucidate the biological functions of miR-874 in PDAC, miR-874 mimics were introduced into Panc-1 and Sw1990 cells. RT-qPCR analysis confirmed that miR-874 was overexpressed in Panc-1 and Sw1990 cells transfected with miR-874 mimics (Fig. 2A; P<0.05). CCK-8 assay was performed to investigate the effect of miR-874 overexpression on PDAC cell proliferation. As demonstrated in Fig. 2B, transfection of miR-874 mimics significantly suppressed proliferation of Panc-1 and Sw1990 cells (P<0.05). Transwell invasion assay was utilized to assess the invasion abilities of Panc-1 and Sw1990 cells transfected with miR-874 mimics or miR-NC. The overexpression of miR-874 reduced the invasive abilities of Panc-1 and Sw1990 cells when compared with those of the miR-NC group (Fig. 2C; P<0.05). Therefore, miR-874 may have tumor-suppressive roles in PDAC growth and metastasis.

Figure 2.

miR-874 upregulation inhibits proliferation and invasion of Panc-1 and Sw1990 cells. (A) miR-874 mimics or miR-NC were transfected into Panc-1 and Sw1990 cells. Reverse transcription-quantitative polymerase chain reaction analysis was performed at 48 h post-transfection to determine miR-874 levels. *P<0.05 vs. miR-NC. (B) Cell counting kit-8 assays were used to explore the effect of miR-874 overexpression on PDAC cell proliferation. *P<0.05 vs. miR-NC. (C) Transwell invasion assays were utilized to evaluate cell invasion ability in Panc-1 and Sw1990 cells transfected with miR-874 mimics or miR-NC (magnification, ×200). *P<0.05 vs. miR-NC. miR-874, microRNA-874; miR-NC, microRNA negative control; PDAC, pancreatic ductal adenocarcinoma.

miR-874 directly targets PAX6 by binding to its 3′-UTR in PDAC

To identify the mechanisms underlying the action of miR-874 in PDAC, bioinformatics analysis was performed to predict the putative targets of miR-874. PAX6, which participates in the regulation of PDAC carcinogenesis and development (23), was predicted as the major target of miR-874 and used in the experiment (Fig. 3A). To confirm their targeting association, luciferase reporter assay was conducted in Panc-1 and Sw1990 cells co-transfected with miR-874 mimics or miR-NC and pGL3-PAX6-3′-UTR Wt or pGL3-PAX6-3′-UTR Mut. The luciferase activity of Wt PAX6 3′-UTR was suppressed in miR-874 mimic-transfected Panc-1 and Sw1990 cells compared with the respective miR-NC groups (Fig. 3B; P<0.05). Altering miR-874 expression did not affect the luciferase activity of Mut PAX6 3′-UTR (Fig. 3B). To determine whether PAX6 expression was directly regulated by miR-874, this study employed RT-qPCR and western blot analysis and detected PAX6 mRNA and protein expression levels, respectively, in Panc-1 and Sw1990 cells following transfection with miR-874 mimics or miR-NC. The results revealed that miR-874 upregulation reduced PAX6 expression in Panc-1 and Sw1990 cells at both mRNA (Fig. 3C; P<0.05) and protein (Fig. 3D; P<0.05) levels. Based on the aforementioned data, miR-874 may negatively regulate PAX6 expression in PDAC by directly binding to its 3′-UTR.

Figure 3.

PAX6 is a direct target of miR-874 in PDAC. (A) Wt and Mut PAX6 3′-UTR for miR-874. (B) pGL3-PAX6-3′-UTR Wt or pGL3-PAX6-3′-UTR Mut was transfected into Panc-1 and Sw1990 cells along with miR-874 mimics or miR-NC. A total of 48 h after transfection, a dual-luciferase reporter analysis system was applied to detect luciferase activities. *P<0.05 vs. miR-NC. Panc-1 and Sw1990 cells were transfected with miR-874 mimics or miR-NC, and (C) Reverse transcription-quantitative polymerase chain reaction and (D) western blot analysis were conducted to determine PAX6 mRNA and protein levels, respectively. *P<0.05 vs. miR-NC. PAX6, paired box protein 6; miR-874, microRNA-874; PDAC, pancreatic ductal adenocarcinoma; Wt, wild type; Mut, mutant; 3′UTR, 3′-untranslated region; miR-NC, microRNA negative control.

PAX6 inhibition attenuates proliferation and invasion of PDAC cells

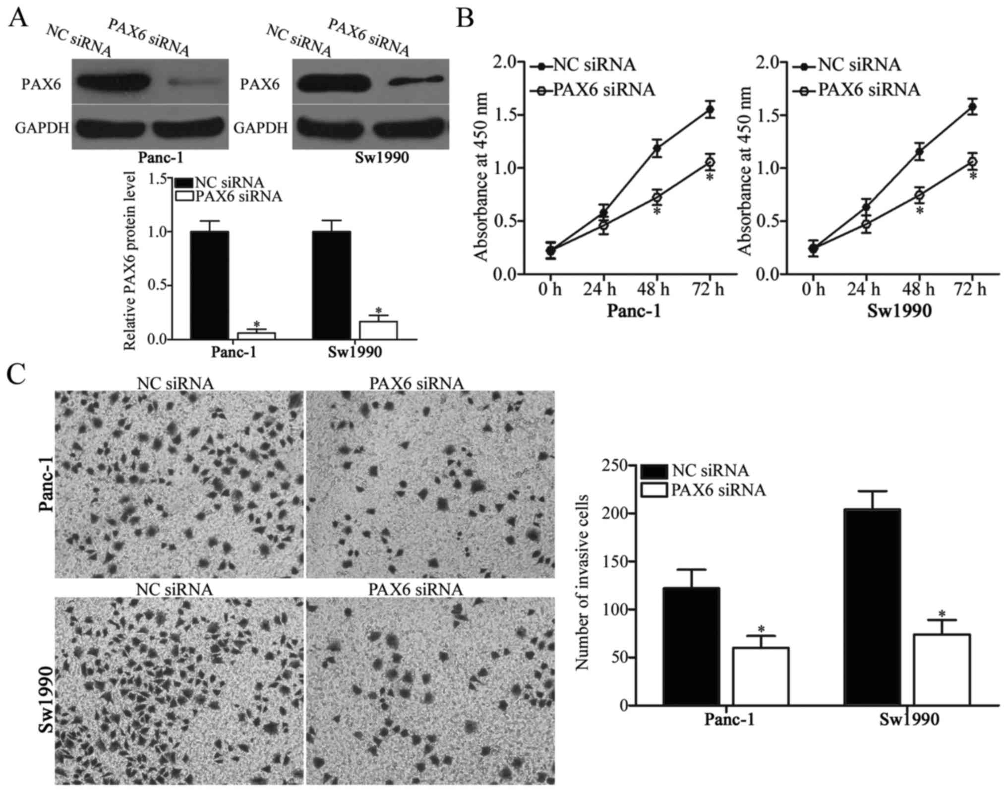
PAX6 was identified as the direct target of miR-874 in PDAC. Therefore, the present study hypothesized that the suppressive effects of miR-874 overexpression on PDAC cell proliferation and invasion may be due to PAX6 knockdown. To verify this hypothesis, PAX6 siRNA was introduced into Panc-1 and Sw1990 cells to knockdown PAX6 endogenous levels. Following transfection, western blot analysis demonstrated that PAX6 was downregulated in PAX6 siRNA-transfected Panc-1 and Sw1990 cells compared with the NC siRNA-transfected cells (Fig. 4A; P<0.05). Subsequent functional experiments indicated that downregulation of PAX6 expression reduced Panc-1 and Sw1990 cell proliferation (Fig. 4B; P<0.05) and invasion (Fig. 4C; P<0.05), which was similar to the effect caused by miR-874 overexpression. These results further suggested that PAX6 may be a functional downstream target of miR-874 in PDAC.

Figure 4.

PAX6 downregulation inhibits the proliferation and invasion of Panc-1 and Sw1990 cells. (A) PAX6 siRNA or NC siRNA was introduced into Panc-1 and Sw1990 cells. At 72 h post-transfection, PAX6 protein expression levels were evaluated using western blot analysis. *P<0.05 vs. NC siRNA. Cell counting kit-8 and Transwell invasion assays were performed to examine (B) proliferation and (C) invasion in Panc-1 and Sw1990 cells, respectively, following transfection with PAX6 siRNA or NC siRNA. *P<0.05 vs. NC siRNA. PAX6, paired box protein 6; NC, negative control; siRNA, small interfering RNA.

PAX6 upregulation counteracts the inhibitory effects of miR-874 overexpression on PDAC cells

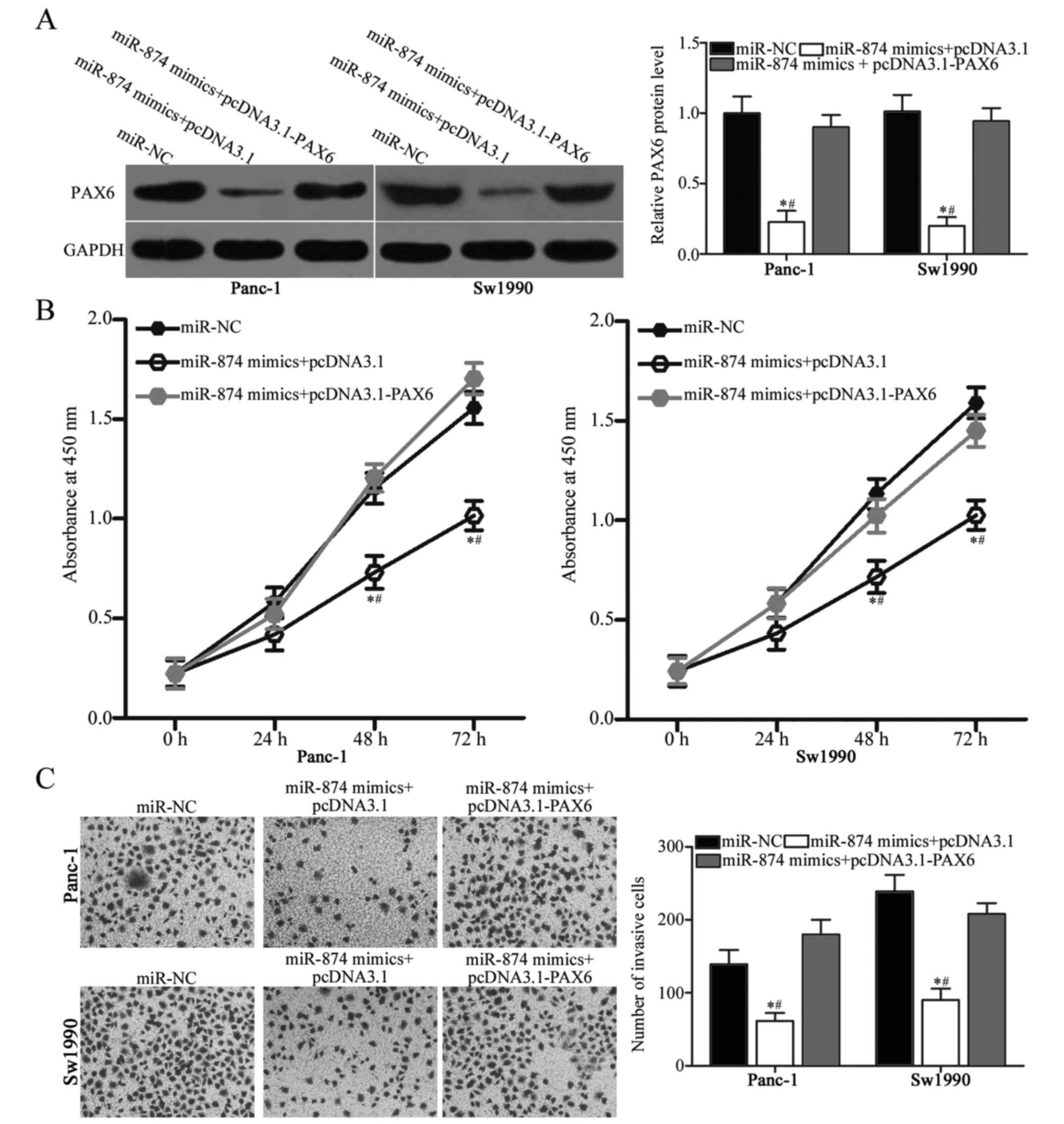
To determine whether the tumor-suppressive roles on PDAC cell proliferation and invasion are mediated by the downregulation of PAX6, this study performed a series of rescue experiments. Panc-1 and Sw1990 cells were transfected with miR-874 mimics in combination with empty pcDNA3.1 plasmid or PAX6 overexpression plasmid pcDNA3.1-PAX6 that lacked the 3′-UTR. The results of western blot analysis revealed that PAX6 protein levels were restored in the Panc-1 and Sw1990 cells co-transfected with miR-874 mimics and pcDNA3.1-PAX6 compared with those in cells co-transfected with miR-874 mimics and empty pcDNA3.1 plasmid (Fig. 5A; P<0.05). Subsequent functional experiments demonstrated that restoring PAX6 expression rescued the suppressive effects on proliferation (Fig. 5B; P<0.05) and invasion (Fig. 5C; P<0.05) of Panc-1 and Sw1990 cells induced by miR-874 overexpression. Accordingly, miR-874 may serve as a tumor suppressor in PDAC at least in part by directly inhibiting PAX6.

Figure 5.

Restored PAX6 partially counteracts the inhibitory effects of miR-874 upregulation on Panc-1 and Sw1990 cell proliferation and invasion. Panc-1 and Sw1990 cells were co-transfected with miR-874 mimics and pcDNA3.1 or pcDNA3.1-PAX6. (A) Western blot analysis was conducted at 72 h post-transfection to confirm PAX6 protein expression levels in the above cells. *P<0.05 vs. miR-NC. #P<0.05 vs. miR-874 mimics + pcDNA3.1-PAX6. Cell proliferation and invasion in the above cells were determined using (B) cell counting kit-8 and (C) Transwell invasion assay, respectively (magnification, ×200). *P<0.05 vs. miR-NC. #P<0.05 vs. miR-874 mimics + pcDNA3.1-PAX6. PAX6, paired box protein 6; NC, negative control; miR-874, microRNA-874.

Discussion

A large number of studies have shown that many miRNAs are dysregulated in PDAC, and alterations in their expression levels may affect the onset and progression of PDAC (24–26). Therefore, the expression patterns, biological functions and associated molecular mechanisms of miRNAs in PDAC must be elucidated for the development of novel therapeutic methods. The present results indicated that miR-874 was significantly downregulated in PDAC tissues and cell lines. The overexpression of miR-874 inhibited proliferation and invasion of PDAC cells. Through bioinformatics analysis, PAX6 was predicted to be a major target of miR-874. Additionally, luciferase report assay, RT-qPCR and western blot analysis indicated that miR-874 may negatively regulate PAX6 expression in PDAC cells by directly binding to the 3′-UTR of PAX6. PAX6 inhibition exhibited similar inhibitory effects to miR-874 overexpression in PDAC cells. Furthermore, restoring PAX6 expression rescued the suppressive effects of miR-874 overexpression on PDAC cells. These data suggested that miR-874 exerted tumor-suppressive effects on PDAC by targeting PAX6 and may be an innovative candidate target for the treatment of patients with this fatal disease.

The dysregulation of miR-874 has been observed in multiple types of human cancer. For example, miR-874 was downregulated in osteosarcoma tissues and cell lines (27). Decreased miR-874 expression was associated with tumor-node-metastasis (TNM) stage, tumor size and lymph node metastasis in osteosarcoma (27). miR-874 expression levels were decreased in colorectal cancer and this downregulation exhibited a strong association with TNM stage and lymph node metastasis (28–30). In hepatocellular carcinoma, miR-874 expression levels were lower in tumor tissues and cell lines. Low miR-874 expression was associated with tumor stage, differentiation and lymph node metastasis (31,32). Additionally, patients with hepatocellular carcinoma with low miR-874 levels exhibited poorer prognosis than those with high miR-874 levels (31,32). In gastric cancer, miR-874 was downregulated in clinical samples and cell lines. miR-874 expression levels were associated with lymphatic invasion and histological type in patients with gastric cancer (33). The downregulation of miR-874 was also observed in breast cancer (18), maxillary sinus squamous cell carcinoma (19), head and neck squamous cell carcinoma (20) and non-small cell lung cancer (21). These results suggest that miR-874 deregulation may be developed as a promising prognostic biomarker in these types of human cancer.

miR-874 has been implicated in the regulation of cancer initiation and progression. For instance, resumption expression of miR-874 suppressed osteosarcoma cell growth and metastasis, increased apoptosis in vitro and reduced tumour growth in vivo (27,34). Numerous studies have indicated that miR-874 upregulation inhibited cell proliferation, induced apoptosis and reversed chemoresistance in colorectal cancer (28–30). Que et al (30) and Leong et al (31) demonstrated that enforced expression of miR-874 inhibited cell proliferation, colony formation, metastasis and epithelial-mesenchymal transition, and promoted the apoptosis of hepatocellular carcinoma. Jiang et al (33) and Zhang et al (35) reported that miR-874 overexpression repressed gastric cancer cell growth and metastasis and decreased angiogenesis in vitro and in vivo. Wang et al (18) revealed that miR-874 overexpression reduced cell proliferation and promoted apoptosis in breast cancer. Nohata et al (19) demonstrated that restoring the expression of miR-874 significantly inhibited the cell proliferation and invasion of maxillary sinus squamous cell carcinoma. Kesanakurti et al (21) found that restoration of expression of miR-874 decreased the cell invasion ability in vitro and tumor growth in vivo in non-small cell lung cancer. These results suggested that miR-874 may be investigated as a novel and effective therapeutic target in the treatment of specific types of cancer.

Scientists have validated several targets of miR-874, including E2F transcription factor 3 in osteosarcoma (27), X-linked inhibitor of apoptosis (28), signal transducer and activator of transcription 3 (29) in colorectal cancer, peptidyl-prolyl cis-trans isomerase NIMA-interacting 1 (31) and SRY-box 12 (32) in hepatocellular carcinoma, aquaporin 3 (33) in gastric cancer, cyclin dependent kinase 9 (18) in breast cancer, protein phosphatase 1 catalytic subunit α (19) in maxillary sinus squamous cell carcinoma and histone deacetylase 1 (20) in head and neck squamous cell carcinoma. In the present study, PAX6 was identified as a novel target of miR-874 in PDAC. PAX6, a member of the PAX gene family, serves as a key regulator in the development of eyes, central nervous system and pancreas (36,37). PAX6 was found to be expressed at elevated levels in in several types of human cancer, including colorectal cancer (38), retinoblastoma (39), breast cancer (40) and non-small cell lung cancer (41). Furthermore, deregulated PAX6 is implicated in the regulation of tumor formation and progression through regulating cell proliferation, cell cycle, apoptosis, migration and invasion (38,39,42). PAX6 is also overexpressed in PDAC. PAX6 downregulation reduces cell cycle, growth, differentiation, invasion and metastasis (23). Therefore, the miR-874/PAX6 pathway may provide novel and efficient therapeutic targets in treating this aggressive cancer.

In conclusion, miR-874 was downregulated in PDAC tissues and cell lines. miR-874 may serve tumor-suppressive roles in PDAC by directly targeting PAX6. The results of the present study may provide novel evidence for the potential of miR-874/PAX6-based targeted therapy for patients with PDAC.

Acknowledgements

Not applicable.

Funding

Not applicable.

Availability of data and materials

The datasets used and/or analyzed during the present study are available from the corresponding author on reasonable request.

Authors' contributions

YY and YL designed the present study. JD, XS and LC performed the experiments. All authors have read and approved the final draft.

Ethics approval and consent to participate

The present study was approved by the Research Ethics Committee of Jilin Cancer Hospital and was performed in accordance with the Declaration of Helsinki and the guidelines of the Ethics Committee of Jilin Cancer Hospital. Written informed consent was obtained from all patients for the use of their clinical tissues.

Consent for publication

Not applicable.

Competing interests

The authors declare that they have no competing interests.

References

1 

Torre LA, Bray F, Siegel RL, Ferlay J, Lortet-Tieulent J and Jemal A: Global cancer statistics, 2012. CA Cancer J Clin. 65:87–108. 2015. View Article : Google Scholar : PubMed/NCBI

2 

Siegel RL, Miller KD and Jemal A: Cancer statistics, 2015. CA Cancer J Clin. 65:5–29. 2015. View Article : Google Scholar : PubMed/NCBI

3 

Moir J, White SA, French JJ, Littler P and Manas DM: Systematic review of irreversible electroporation in the treatment of advanced pancreatic cancer. Eur J Surg Oncol. 40:1598–1604. 2014. View Article : Google Scholar : PubMed/NCBI

4 

Burkey MD, Feirman S, Wang H, Choudhury SR, Grover S and Johnston FM: The association between smokeless tobacco use and pancreatic adenocarcinoma: A systematic review. Cancer Epidemiol. 38:647–653. 2014. View Article : Google Scholar : PubMed/NCBI

5 

Li H, Wu Y and Li P: MicroRNA-452 suppresses pancreatic cancer migration and invasion by directly targeting B-cell-specific Moloney murine leukemia virus insertion site 1. Oncol Lett. 14:3235–3242. 2017. View Article : Google Scholar : PubMed/NCBI

6 

Modolell I, Guarner L and Malagelada JR: Vagaries of clinical presentation of pancreatic and biliary tract cancer. Ann Oncol. 10 Suppl 4:S82–S84. 1999. View Article : Google Scholar

7 

Ryan DP, Hong TS and Bardeesy N: Pancreatic adenocarcinoma. N Engl J Med. 371:1039–1049. 2014. View Article : Google Scholar : PubMed/NCBI

8 

Arslan C and Yalcin S: Current and future systemic treatment options in metastatic pancreatic cancer. J Gastrointest Oncol. 5:280–295. 2014.PubMed/NCBI

9 

Bartel DP: MicroRNAs: Genomics, biogenesis, mechanism, and function. Cell. 116:281–297. 2004. View Article : Google Scholar : PubMed/NCBI

10 

Lytle JR, Yario TA and Steitz JA: Target mRNAs are repressed as efficiently by microRNA-binding sites in the 5′ UTR as in the 3′ UTR. Proc Natl Acad Sci USA. 104:9667–9672. 2007. View Article : Google Scholar : PubMed/NCBI

11 

Calin GA, Sevignani C, Dumitru CD, Hyslop T, Noch E, Yendamuri S, Shimizu M, Rattan S, Bullrich F, Negrini M and Croce CM: Human microRNA genes are frequently located at fragile sites and genomic regions involved in cancers. Proc Natl Acad Sci USA. 101:2999–3004. 2004. View Article : Google Scholar : PubMed/NCBI

12 

Lin S and Gregory RI: MicroRNA biogenesis pathways in cancer. Nat Rev Cancer. 15:321–333. 2015. View Article : Google Scholar : PubMed/NCBI

13 

Davis-Dusenbery BN and Hata A: MicroRNA in cancer: The Involvement of Aberrant MicroRNA biogenesis regulatory pathways. Genes Cancer. 1:1100–1114. 2010. View Article : Google Scholar : PubMed/NCBI

14 

Xia SS, Zhang GJ, Liu ZL, Tian HP, He Y, Meng CY, Li LF, Wang ZW and Zhou T: MicroRNA-22 suppresses the growth, migration and invasion of colorectal cancer cells through a Sp1 negative feedback loop. Oncotarget. 8:36266–36278. 2017. View Article : Google Scholar : PubMed/NCBI

15 

Croce CM and Calin GA: miRNAs, cancer, and stem cell division. Cell. 122:6–7. 2005. View Article : Google Scholar : PubMed/NCBI

16 

Gregory RI and Shiekhattar R: MicroRNA biogenesis and cancer. Cancer Res. 65:3509–3512. 2005. View Article : Google Scholar : PubMed/NCBI

17 

Babashah S and Soleimani M: The oncogenic and tumour suppressive roles of microRNAs in cancer and apoptosis. Eur J Cancer. 47:1127–1137. 2011. View Article : Google Scholar : PubMed/NCBI

18 

Wang L, Gao W, Hu F, Xu Z and Wang F: MicroRNA-874 inhibits cell proliferation and induces apoptosis in human breast cancer by targeting CDK9. FEBS Lett. 588:4527–4535. 2014. View Article : Google Scholar : PubMed/NCBI

19 

Nohata N, Hanazawa T, Kikkawa N, Sakurai D, Fujimura L, Chiyomaru T, Kawakami K, Yoshino H, Enokida H, Nakagawa M, et al: Tumour suppressive microRNA-874 regulates novel cancer networks in maxillary sinus squamous cell carcinoma. Br J Cancer. 105:833–841. 2011. View Article : Google Scholar : PubMed/NCBI

20 

Nohata N, Hanazawa T, Kinoshita T, Inamine A, Kikkawa N, Itesako T, Yoshino H, Enokida H, Nakagawa M, Okamoto Y and Seki N: Tumour-suppressive microRNA-874 contributes to cell proliferation through targeting of histone deacetylase 1 in head and neck squamous cell carcinoma. Br J Cancer. 108:1648–1658. 2013. View Article : Google Scholar : PubMed/NCBI

21 

Kesanakurti D, Maddirela DR, Chittivelu S, Rao JS and Chetty C: Suppression of tumor cell invasiveness and in vivo tumor growth by microRNA-874 in non-small cell lung cancer. Biochem Biophys Res Commun. 434:627–633. 2013. View Article : Google Scholar : PubMed/NCBI

22 

Livak KJ and Schmittgen TD: Analysis of relative gene expression data using real-time quantitative PCR and the 2(-Delta Delta C(T)) method. Methods. 25:402–408. 2001. View Article : Google Scholar : PubMed/NCBI

23 

Mascarenhas JB, Young KP, Littlejohn EL, Yoo BK, Salgia R and Lang D: PAX6 is expressed in pancreatic cancer and actively participates in cancer progression through activation of the MET tyrosine kinase receptor gene. J Biol Chem. 284:27524–27532. 2009. View Article : Google Scholar : PubMed/NCBI

24 

Yonemori K, Seki N, Idichi T, Kurahara H, Osako Y, Koshizuka K, Arai T, Okato A, Kita Y, Arigami T, et al: The microRNA expression signature of pancreatic ductal adenocarcinoma by RNA sequencing: Anti-tumour functions of the microRNA-216 cluster. Oncotarget. 8:70097–70115. 2017. View Article : Google Scholar : PubMed/NCBI

25 

Karamitopoulou E, Haemmig S, Baumgartner U, Schlup C, Wartenberg M and Vassella E: MicroRNA dysregulation in the tumor microenvironment influences the phenotype of pancreatic cancer. Mod Pathol. 30:1116–1125. 2017. View Article : Google Scholar : PubMed/NCBI

26 

Kanno S, Nosho K, Ishigami K, Yamamoto I, Koide H, Kurihara H, Mitsuhashi K, Shitani M, Motoya M, Sasaki S, et al: MicroRNA-196b is an independent prognostic biomarker in patients with pancreatic cancer. Carcinogenesis. 38:425–431. 2017. View Article : Google Scholar : PubMed/NCBI

27 

Dong D, Gong Y, Zhang D, Bao H and Gu G: miR-874 suppresses the proliferation and metastasis of osteosarcoma by targeting E2F3. Tumour Biol. 37:6447–6455. 2016. View Article : Google Scholar : PubMed/NCBI

28 

Han J, Liu Z, Wang N and Pan W: MicroRNA-874 inhibits growth, induces apoptosis and reverses chemoresistance in colorectal cancer by targeting X-linked inhibitor of apoptosis protein. Oncol Rep. 36:542–550. 2016. View Article : Google Scholar : PubMed/NCBI

29 

Zhao B and Dong AS: MiR-874 inhibits cell growth and induces apoptosis by targeting STAT3 in human colorectal cancer cells. Eur Rev Med Pharmacol Sci. 20:269–277. 2016.PubMed/NCBI

30 

Que K, Tong Y, Que G, Li L, Lin H, Huang S, Wang R and Tang L: Downregulation of miR-874-3p promotes chemotherapeutic resistance in colorectal cancer via inactivation of the Hippo signaling pathway. Oncol Rep. 38:3376–3386. 2017.PubMed/NCBI

31 

Leong KW, Cheng CW, Wong CM, Ng IO, Kwong YL and Tse E: miR-874-3p is down-regulated in hepatocellular carcinoma and negatively regulates PIN1 expression. Oncotarget. 8:11343–11355. 2017. View Article : Google Scholar : PubMed/NCBI

32 

Jiang T, Guan LY, Ye YS, Liu HY and Li R: MiR-874 inhibits metastasis and epithelial-mesenchymal transition in hepatocellular carcinoma by targeting SOX12. Am J Cancer Res. 7:1310–1321. 2017.PubMed/NCBI

33 

Jiang B, Li Z, Zhang W, Wang H, Zhi X, Feng J, Chen Z, Zhu Y, Yang L, Xu H and Xu Z: miR-874 Inhibits cell proliferation, migration and invasion through targeting aquaporin-3 in gastric cancer. J Gastroenterol. 49:1011–1025. 2014. View Article : Google Scholar : PubMed/NCBI

34 

Ghosh T, Varshney A, Kumar P, Kaur M, Kumar V, Shekhar R, Devi R, Priyanka P, Khan MM and Saxena S: MicroRNA-874 mediated inhibition of the major G1/S phase cyclin, CCNE1 is lost in osteosarcomas. J Biol Chem. 292:21264–21281. 2017. View Article : Google Scholar : PubMed/NCBI

35 

Zhang X, Tang J, Zhi X, Xie K, Wang W, Li Z, Zhu Y, Yang L, Xu H and Xu Z: miR-874 functions as a tumor suppressor by inhibiting angiogenesis through STAT3/VEGF-A pathway in gastric cancer. Oncotarget. 6:1605–1617. 2015.PubMed/NCBI

36 

Georgala PA, Carr CB and Price DJ: The role of Pax6 in forebrain development. Dev Neurobiol. 71:690–709. 2011. View Article : Google Scholar : PubMed/NCBI

37 

Hanson IM: PAX6 and congenital eye malformations. Pediatr Res. 54:791–796. 2003. View Article : Google Scholar : PubMed/NCBI

38 

Li Y, Li Y, Liu Y, Xie P, Li F and Li G: PAX6, a novel target of microRNA-7, promotes cellular proliferation and invasion in human colorectal cancer cells. Dig Dis Sci. 59:598–606. 2014. View Article : Google Scholar : PubMed/NCBI

39 

Li X, Yang L, Shuai T, Piao T and Wang R: MiR-433 inhibits retinoblastoma malignancy by suppressing Notch1 and PAX6 expression. Biomed Pharmacother. 82:247–255. 2016. View Article : Google Scholar : PubMed/NCBI

40 

Xia X, Yin W, Zhang X, Yu X, Wang C, Xu S, Feng W and Yang H: PAX6 overexpression is associated with the poor prognosis of invasive ductal breast cancer. Oncol Lett. 10:1501–1506. 2015. View Article : Google Scholar : PubMed/NCBI

41 

Zhao X, Yue W, Zhang L, Ma L, Jia W, Qian Z, Zhang C and Wang Y: Downregulation of PAX6 by shRNA inhibits proliferation and cell cycle progression of human non-small cell lung cancer cell lines. PLoS One. 9:e857382014. View Article : Google Scholar : PubMed/NCBI

42 

Zou Q, Yi W, Huang J, Fu F, Chen G and Zhong D: MicroRNA-375 targets PAX6 and inhibits the viability, migration and invasion of human breast cancer MCF-7 cells. Exp Ther Med. 14:1198–1204. 2017. View Article : Google Scholar : PubMed/NCBI

Related Articles

  • Abstract
  • View
  • Download
  • Twitter
Copy and paste a formatted citation
Spandidos Publications style
Diao J, Su X, Cao L, Yang Y and Liu Y: MicroRNA‑874 inhibits proliferation and invasion of pancreatic ductal adenocarcinoma cells by directly targeting paired box 6 Retraction in /10.3892/mmr.2022.12873. Mol Med Rep 18: 1188-1196, 2018.
APA
Diao, J., Su, X., Cao, L., Yang, Y., & Liu, Y. (2018). MicroRNA‑874 inhibits proliferation and invasion of pancreatic ductal adenocarcinoma cells by directly targeting paired box 6 Retraction in /10.3892/mmr.2022.12873. Molecular Medicine Reports, 18, 1188-1196. https://doi.org/10.3892/mmr.2018.9069
MLA
Diao, J., Su, X., Cao, L., Yang, Y., Liu, Y."MicroRNA‑874 inhibits proliferation and invasion of pancreatic ductal adenocarcinoma cells by directly targeting paired box 6 Retraction in /10.3892/mmr.2022.12873". Molecular Medicine Reports 18.1 (2018): 1188-1196.
Chicago
Diao, J., Su, X., Cao, L., Yang, Y., Liu, Y."MicroRNA‑874 inhibits proliferation and invasion of pancreatic ductal adenocarcinoma cells by directly targeting paired box 6 Retraction in /10.3892/mmr.2022.12873". Molecular Medicine Reports 18, no. 1 (2018): 1188-1196. https://doi.org/10.3892/mmr.2018.9069
Copy and paste a formatted citation
x
Spandidos Publications style
Diao J, Su X, Cao L, Yang Y and Liu Y: MicroRNA‑874 inhibits proliferation and invasion of pancreatic ductal adenocarcinoma cells by directly targeting paired box 6 Retraction in /10.3892/mmr.2022.12873. Mol Med Rep 18: 1188-1196, 2018.
APA
Diao, J., Su, X., Cao, L., Yang, Y., & Liu, Y. (2018). MicroRNA‑874 inhibits proliferation and invasion of pancreatic ductal adenocarcinoma cells by directly targeting paired box 6 Retraction in /10.3892/mmr.2022.12873. Molecular Medicine Reports, 18, 1188-1196. https://doi.org/10.3892/mmr.2018.9069
MLA
Diao, J., Su, X., Cao, L., Yang, Y., Liu, Y."MicroRNA‑874 inhibits proliferation and invasion of pancreatic ductal adenocarcinoma cells by directly targeting paired box 6 Retraction in /10.3892/mmr.2022.12873". Molecular Medicine Reports 18.1 (2018): 1188-1196.
Chicago
Diao, J., Su, X., Cao, L., Yang, Y., Liu, Y."MicroRNA‑874 inhibits proliferation and invasion of pancreatic ductal adenocarcinoma cells by directly targeting paired box 6 Retraction in /10.3892/mmr.2022.12873". Molecular Medicine Reports 18, no. 1 (2018): 1188-1196. https://doi.org/10.3892/mmr.2018.9069
Follow us
  • Twitter
  • LinkedIn
  • Facebook
About
  • Spandidos Publications
  • Careers
  • Cookie Policy
  • Privacy Policy
How can we help?
  • Help
  • Live Chat
  • Contact
  • Email to our Support Team