Spandidos Publications Logo
  • About
    • About Spandidos
    • Aims and Scopes
    • Abstracting and Indexing
    • Editorial Policies
    • Reprints and Permissions
    • Job Opportunities
    • Terms and Conditions
    • Contact
  • Journals
    • All Journals
    • Oncology Letters
      • Oncology Letters
      • Information for Authors
      • Editorial Policies
      • Editorial Board
      • Aims and Scope
      • Abstracting and Indexing
      • Bibliographic Information
      • Archive
    • International Journal of Oncology
      • International Journal of Oncology
      • Information for Authors
      • Editorial Policies
      • Editorial Board
      • Aims and Scope
      • Abstracting and Indexing
      • Bibliographic Information
      • Archive
    • Molecular and Clinical Oncology
      • Molecular and Clinical Oncology
      • Information for Authors
      • Editorial Policies
      • Editorial Board
      • Aims and Scope
      • Abstracting and Indexing
      • Bibliographic Information
      • Archive
    • Experimental and Therapeutic Medicine
      • Experimental and Therapeutic Medicine
      • Information for Authors
      • Editorial Policies
      • Editorial Board
      • Aims and Scope
      • Abstracting and Indexing
      • Bibliographic Information
      • Archive
    • International Journal of Molecular Medicine
      • International Journal of Molecular Medicine
      • Information for Authors
      • Editorial Policies
      • Editorial Board
      • Aims and Scope
      • Abstracting and Indexing
      • Bibliographic Information
      • Archive
    • Biomedical Reports
      • Biomedical Reports
      • Information for Authors
      • Editorial Policies
      • Editorial Board
      • Aims and Scope
      • Abstracting and Indexing
      • Bibliographic Information
      • Archive
    • Oncology Reports
      • Oncology Reports
      • Information for Authors
      • Editorial Policies
      • Editorial Board
      • Aims and Scope
      • Abstracting and Indexing
      • Bibliographic Information
      • Archive
    • Molecular Medicine Reports
      • Molecular Medicine Reports
      • Information for Authors
      • Editorial Policies
      • Editorial Board
      • Aims and Scope
      • Abstracting and Indexing
      • Bibliographic Information
      • Archive
    • World Academy of Sciences Journal
      • World Academy of Sciences Journal
      • Information for Authors
      • Editorial Policies
      • Editorial Board
      • Aims and Scope
      • Abstracting and Indexing
      • Bibliographic Information
      • Archive
    • International Journal of Functional Nutrition
      • International Journal of Functional Nutrition
      • Information for Authors
      • Editorial Policies
      • Editorial Board
      • Aims and Scope
      • Abstracting and Indexing
      • Bibliographic Information
      • Archive
    • International Journal of Epigenetics
      • International Journal of Epigenetics
      • Information for Authors
      • Editorial Policies
      • Editorial Board
      • Aims and Scope
      • Abstracting and Indexing
      • Bibliographic Information
      • Archive
    • Medicine International
      • Medicine International
      • Information for Authors
      • Editorial Policies
      • Editorial Board
      • Aims and Scope
      • Abstracting and Indexing
      • Bibliographic Information
      • Archive
  • Articles
  • Information
    • Information for Authors
    • Information for Reviewers
    • Information for Librarians
    • Information for Advertisers
    • Conferences
  • Language Editing
Spandidos Publications Logo
  • About
    • About Spandidos
    • Aims and Scopes
    • Abstracting and Indexing
    • Editorial Policies
    • Reprints and Permissions
    • Job Opportunities
    • Terms and Conditions
    • Contact
  • Journals
    • All Journals
    • Biomedical Reports
      • Information for Authors
      • Editorial Policies
      • Editorial Board
      • Aims and Scope
      • Abstracting and Indexing
      • Bibliographic Information
      • Archive
    • Experimental and Therapeutic Medicine
      • Information for Authors
      • Editorial Policies
      • Editorial Board
      • Aims and Scope
      • Abstracting and Indexing
      • Bibliographic Information
      • Archive
    • International Journal of Epigenetics
      • Information for Authors
      • Editorial Policies
      • Editorial Board
      • Aims and Scope
      • Abstracting and Indexing
      • Bibliographic Information
      • Archive
    • International Journal of Functional Nutrition
      • Information for Authors
      • Editorial Policies
      • Editorial Board
      • Aims and Scope
      • Abstracting and Indexing
      • Bibliographic Information
      • Archive
    • International Journal of Molecular Medicine
      • Information for Authors
      • Editorial Policies
      • Editorial Board
      • Aims and Scope
      • Abstracting and Indexing
      • Bibliographic Information
      • Archive
    • International Journal of Oncology
      • Information for Authors
      • Editorial Policies
      • Editorial Board
      • Aims and Scope
      • Abstracting and Indexing
      • Bibliographic Information
      • Archive
    • Medicine International
      • Information for Authors
      • Editorial Policies
      • Editorial Board
      • Aims and Scope
      • Abstracting and Indexing
      • Bibliographic Information
      • Archive
    • Molecular and Clinical Oncology
      • Information for Authors
      • Editorial Policies
      • Editorial Board
      • Aims and Scope
      • Abstracting and Indexing
      • Bibliographic Information
      • Archive
    • Molecular Medicine Reports
      • Information for Authors
      • Editorial Policies
      • Editorial Board
      • Aims and Scope
      • Abstracting and Indexing
      • Bibliographic Information
      • Archive
    • Oncology Letters
      • Information for Authors
      • Editorial Policies
      • Editorial Board
      • Aims and Scope
      • Abstracting and Indexing
      • Bibliographic Information
      • Archive
    • Oncology Reports
      • Information for Authors
      • Editorial Policies
      • Editorial Board
      • Aims and Scope
      • Abstracting and Indexing
      • Bibliographic Information
      • Archive
    • World Academy of Sciences Journal
      • Information for Authors
      • Editorial Policies
      • Editorial Board
      • Aims and Scope
      • Abstracting and Indexing
      • Bibliographic Information
      • Archive
  • Articles
  • Information
    • For Authors
    • For Reviewers
    • For Librarians
    • For Advertisers
    • Conferences
  • Language Editing
Login Register Submit
  • This site uses cookies
  • You can change your cookie settings at any time by following the instructions in our Cookie Policy. To find out more, you may read our Privacy Policy.

    I agree
Search articles by DOI, keyword, author or affiliation
Search
Advanced Search
presentation
Molecular Medicine Reports
Join Editorial Board Propose a Special Issue
Print ISSN: 1791-2997 Online ISSN: 1791-3004
Journal Cover
October-2018 Volume 18 Issue 4

Full Size Image

Sign up for eToc alerts
Recommend to Library

Journals

International Journal of Molecular Medicine

International Journal of Molecular Medicine

International Journal of Molecular Medicine is an international journal devoted to molecular mechanisms of human disease.

International Journal of Oncology

International Journal of Oncology

International Journal of Oncology is an international journal devoted to oncology research and cancer treatment.

Molecular Medicine Reports

Molecular Medicine Reports

Covers molecular medicine topics such as pharmacology, pathology, genetics, neuroscience, infectious diseases, molecular cardiology, and molecular surgery.

Oncology Reports

Oncology Reports

Oncology Reports is an international journal devoted to fundamental and applied research in Oncology.

Experimental and Therapeutic Medicine

Experimental and Therapeutic Medicine

Experimental and Therapeutic Medicine is an international journal devoted to laboratory and clinical medicine.

Oncology Letters

Oncology Letters

Oncology Letters is an international journal devoted to Experimental and Clinical Oncology.

Biomedical Reports

Biomedical Reports

Explores a wide range of biological and medical fields, including pharmacology, genetics, microbiology, neuroscience, and molecular cardiology.

Molecular and Clinical Oncology

Molecular and Clinical Oncology

International journal addressing all aspects of oncology research, from tumorigenesis and oncogenes to chemotherapy and metastasis.

World Academy of Sciences Journal

World Academy of Sciences Journal

Multidisciplinary open-access journal spanning biochemistry, genetics, neuroscience, environmental health, and synthetic biology.

International Journal of Functional Nutrition

International Journal of Functional Nutrition

Open-access journal combining biochemistry, pharmacology, immunology, and genetics to advance health through functional nutrition.

International Journal of Epigenetics

International Journal of Epigenetics

Publishes open-access research on using epigenetics to advance understanding and treatment of human disease.

Medicine International

Medicine International

An International Open Access Journal Devoted to General Medicine.

Journal Cover
October-2018 Volume 18 Issue 4

Full Size Image

Sign up for eToc alerts
Recommend to Library

  • Article
  • Citations
    • Cite This Article
    • Download Citation
    • Create Citation Alert
    • Remove Citation Alert
    • Cited By
  • Similar Articles
    • Related Articles (in Spandidos Publications)
    • Similar Articles (Google Scholar)
    • Similar Articles (PubMed)
  • Download PDF
  • Download XML
  • View XML
Article

Alpinetin inhibits proliferation and migration of ovarian cancer cells via suppression of STAT3 signaling

  • Authors:
    • Xuezhi Zhao
    • Xiaohan Guo
    • Junhua Shen
    • Dingchao Hua
  • View Affiliations / Copyright

    Affiliations: Department of Gynecology, Women's Hospital, School of Medicine, Zhejiang University, Hangzhou, Zhejiang 310006, P.R. China
  • Pages: 4030-4036
    |
    Published online on: August 22, 2018
       https://doi.org/10.3892/mmr.2018.9420
  • Expand metrics +
Metrics: Total Views: 0 (Spandidos Publications: | PMC Statistics: )
Metrics: Total PDF Downloads: 0 (Spandidos Publications: | PMC Statistics: )
Cited By (CrossRef): 0 citations Loading Articles...

This article is mentioned in:



Abstract

Natural bioactive components are increasingly being applied in cancer research. Alpinetin is a type of natural flavonoid primarily derived from Alpinia katsumadai Hayata, which exhibits anti‑bacterial and anti‑inflammatory properties. Therefore, it may possess anticancer potential and be employed therapeutically for different diseases. The aim of the present study was to investigate the anticancer effects of alpinetin on the SKOV3 ovarian cancer cell line. The effect of alpinetin treatment on SKOV3 cell proliferation, apoptosis, spheroid and colony formation were measured using Cell Counting kit‑8, cell apoptosis, 3D spheroid and colony formation assays, respectively. Analysis of the cell cycle was performed using flow cytometry. Western blot analysis was used to determine the protein expression levels of B‑cell lymphoma (Bcl)‑2, Bcl‑2‑associated X protein, cleaved caspase‑3, cleaved poly (ADP‑ribose) polymerase (PARP), cyclin D1, cyclin‑dependent kinase (CDK) 4, CDK6, signal transducer and activator of transcription (STAT) 3, phosphorylated (p)‑STAT3, c‑myc, survivin, tissue inhibitor of metalloproteinase (TIMP)‑1, TIMP‑2, matrix metalloproteinase (MMP)‑2 and MMP‑9. In addition, a wound healing assay was used to determine cancer cell migration. The results revealed alpinetin suppressed cell viability and induced apoptosis of SKOV3 cells in a dose‑ and time‑dependent manner, and cells were arrested in the G1 phase. Alpinetin treatment upregulated protein expression levels of Bax, cleaved caspase‑3 and PARP, and downregulated protein expression levels of Bcl‑2, cyclin D1, CDK4 and CDK6. Alpinetin also inhibited cell migration, through increased protein expression levels of TIMP‑1 and TIMP‑2, and decreased protein expression levels of MMP‑2 and MMP‑9. Alpinetin also significantly suppressed colony and spheroid formation by SKOV3 cells. In addition, the STAT3 pathway was suppressed as demonstrated by downregulation of p‑STAT3 and reduced expression of downstream factors, including c‑myc and survivin. Overall, these results indicated that alpinetin may have anticancer effects on human ovarian cancer by inhibiting the STAT3 signaling pathway.

Introduction

Ovarian cancer is the most fatal gynecological cancer and the fifth most common cause of cancer mortality in women (1–3). Epigenetic and genetic factors can influence the genesis and development of ovarian cancer. Notably, activation of the canonical signal transducer and activator of transcription 3 (STAT3) signaling pathway has a crucial role in inducing tumorigenesis, progression, invasion and metastasis (4–8). Phosphorylated STAT3 translocates to nucleus where it activates its target genes, including B-cell lymphoma 2 (Bcl-2), cyclin D1 and survivin. These genes regulate cell proliferation and apoptosis, thereby mediating cancer initiation, invasion, and progression (4–11). A combination of surgical operation and chemotherapy is currently the most popular therapeutic strategy for patients with ovarian cancer (1,2). The most common chemotherapy regimens for treatment of ovarian cancer employ a combination of carboplatin and paclitaxel. Although up to 80% of patients respond well to these chemotherapy drugs initially, a majority of patients suffer from recurrence and metastasis due to chemoresistance. The discovery and identification of novel drugs and therapeutic targets in ovarian cancer are required, and botanical products are attractive candidates.

Alpinetin (7-hydroxy-5-methoxyflavanone; C16H14O4; Fig. 1A) is a natural flavonoid primarily derived from the roots or seeds of Alpinia katsumadai Hayata that is known to exhibit antibacterial, anti-inflammatory and other important therapeutic properties (12–18). In previous studies, alpinetin was reported to inhibit proliferation of human tumor cells, including lung cancer and gastroenteric cancer cells (12–16,19), indicating the potential anticancer properties of this compound. However, the effects of alpinetin on ovarian cancer cells and its underlying mechanisms of action remain largely unknown.

Figure 1.

Cell viability of alpinetin-treated SKOV3 cells. (A) Chemical structure of alpinetin. (B) SOKV3 cells were treated with increasing concentrations of alpinetin (0, 25, 50, 100, 200 and 500 µM) for 24, 48 and 72 h. Cell Counting kit-8 assay was used to evaluate cell viability. Each experiment was performed three times. *P<0.05 vs. DMSO (vehicle control), #P<0.05 vs. 48 h. DMSO, dimethylsulfoxide; NC, negative control.

In the present study, the effects of alpinetin on SKOV3 ovarian cancer cells were investigated. The results demonstrated that alpinetin inhibited SKOV3 cell proliferation, led to arrest in the G1/S transition phase and altered expression levels of apoptosis-related protein. In addition, alpinetin suppressed the invasion ability of SKOV3 cells by inhibiting cell migration as well as altering protein expression levels of matrix metalloproteinases (MMPs) and tissue inhibitors of metalloproteinases (TIMPs). Alpinetin also suppressed colony and spheroid formation by SKOV3 cells. It was hypothesized that STAT3 signaling pathway may mediate the anti-ovarian cancer effects of alpinetin.

Materials and methods

Chemicals and reagents

Alpinetin (>98% high-performance liquid chromatography purity) was purchased from Chengdu Must Biotechnology Co., Ltd. (Chengdu, China). Alpinetin was dissolved in dimethylsulfoxide (DMSO) to a concentration of 200 mM before use. RPMI-1640 medium, PBS, trypsin/EDTA solution and fetal bovine serum (FBS) were purchased from Gibco (Thermo Fisher Scientific, Inc., Waltham, MA, USA). Cell Counting kit-8 (CCK)-8, bicinchoninic acid (BCA) protein assay kit, Cell Apoptosis Detection kit and Cell Cycle Analysis kit were purchased from Beyotime Institute of Biotechnology (Haimen, China). Antibodies against α-tubulin (ab52866; 1:2,000), cyclin D1 (ab134175; 1:10,000), surviving (ab469; 1:2,000), Bcl-2 (ab59348; 1:1,000), Bcl-2-associated X protein (Bax; ab32503; 1:2,000), TIMP-1 (ab61224; 1:500), TIMP-2 (ab180630; 1:500), MMP-2 (ab92536; 1:1,000) and MMP-9 (ab137867; 1:1,000) were obtained from Abcam (Cambridge, UK). Antibodies against cyclin-dependent kinase (CDK)4 (11026-1-AP; 1:500), CDK6 (14052-1-AP; 1:500) and c-myc (10828-1-AP; 1:500) were purchased from Wuhan Sanying Biotechnology (Wuhan, China). Collagen solution (04902, 3 mg/ml) was obtained from STEMCELL Technologies, Inc. (Vancouver, BC, Canada) Antibodies against STAT3 (4904P; 1:1,000), phosphorylated (p)-STAT3 (9145P; 1:1,000), cleaved caspase-3 (9664s; 1:1,000) and cleaved poly (ADP-ribose) polymerase (PARP, 5625S, 1:1,000) were purchased from Cell Signaling Technology, Inc. (Danvers, MA, USA). Fluorescent-labeled secondary antibodies (ABIN2169623/ABIN2169616, 1:10,000) were purchased from LI-COR Biosciences (Lincoln, NE, USA). CellTiter-Glo® 3D Cell Viability Assay kit (G9683) was purchased from Promega Corporation (Madison, WI, USA).

Cell culture

Human SKOV3 ovarian cancer cell line was obtained from EK-Bioscience (Shanghai, China). SKOV3 cells were cultured in RPMI-1640 supplemented with 10% FBS, penicillin (100 IU) and streptomycin (100 µg/ml) at 37°C in a humidified atmosphere containing 5% CO2.

Cell viability

SKOV3 cells were seeded into 96-well plates (5,000 cells/well) and allowed to adhere overnight before being treated with different concentrations of alpinetin. DMSO was used as vehicle control and RPMI-1640 with 10% FBS was used as negative control. The maximum concentration of DMSO is 0.25%. Subsequently, cells were cultured for 24, 48 and 72 h, and analyzed using the CCK-8 assay according to manufacturer's instructions. Absorbance was measured at 450 nm using a PerkinElmer Victor3 1420 Multilabel Counter (PerkinElmer, Inc., Waltham, MA, USA). Cell viability (%) was calculated using the following formula: Cell viability=(average absorbance of samples/average absorbance of controls) ×100. All tests were repeated three times.

Apoptosis assay

SKOV3 cells were seeded into 6-well plates (2×105 cells/well). Following treatment with different concentrations of alpinetin for 48 h, SKOV3 cells were stained with Annexin V and propidium iodide (PI) using an Apoptosis Detection kit (BB-4101, BestBio, Inc., Shanghai, China) according to the manufacturer's instructions. Briefly, cells were digested from plates, washed twice with cold PBS and resuspended in an Annexin V-fluorescein isothiocyanate (FITC) binding buffer. Annexin V-FITC was added to the cells and mixed gently, and allowed to incubate for 15 min at 4°C in the dark. PI staining solution was then added and incubated for 5 min at 4°C in the dark. Lastly, cells were kept on ice in the dark and immediately analyzed using a FACSCalibur flow cytometer (BD Biosciences, Franklin Lakes, NJ, USA). Cell apoptosis was quantified FlowJo.7.6.1 software (FlowJo LLC, Ashland, OR, USA).

Cell cycle analysis

SKOV3 cells were seeded into 6-well plates (2×105 cells/well). After culturing in RPMI-1640 without FBS overnight for synchronization, SKOV3 cells were treated with different concentrations of alpinetin for an additional 48 h before cells were harvested and fixed in pre-cooled 70% ethanol at 4°C overnight. Fixed cells were washed with PBS and then stained with PI for 30 min at 4°C in the dark. Stained cells were acquired using a FACSCalibur flow cytometer (BD Biosciences) and cell cycle was analyzed using FlowJo.7.6.1 software (FlowJo LLC).

Western blot analysis

Following treatment with different concentrations of alpinetin for 48 h, SKOV3 cells were digested from plates and resuspended in ice-cold cell lysis buffer (Beyotime Biotech Co., Ltd.) containing complete™ mini protease inhibitor cocktail tablet (Roche Diagnostics, Basel, Switzerland). Protein concentration was determined using a BCA kit according to the manufacturer's instructions. Proteins (30 µg/lane) were separated using 10% SDS-PAGE and transferred onto a polyvinylidene fluoride membrane, then blocked with 5% skimmed milk. Membranes were incubated with primary antibodies overnight at 4°C. Subsequently, membranes were incubated with secondary antibodies (IRDye700 and IRDye800; goat anti-mouse/rabbit; 1:10,000; LI-COR Biosciences) for 1 h at 37°C and visualized using the Odyssey infrared imaging system (LI-COR Biosciences). The gray value of protein bands were semi-quantified using Image Studio Lite 5.2.5 (LI-COR Biosciences); the protein levels are presented as a ratio of the average gray value of each protein to the average gray value of α-tubulin.

Wound healing assay

SKOV3 cells were seeded in 12-well plates (1×105 cells/ml) and allowed to adhere overnight. A ‘wound’ was introduced by scratching the wells using a sharp tip and cells were further incubated for 24 h with 100 µM alpinetin under serum-free conditions. The gap was then imaged under a microscope (CKX31; Olympus Corporation, Tokyo, Japan) and quantified using Image-Pro Plus 5.1 (Media Cybernetics, Inc., Rockville, MD, USA) before and after treatment.

Colony formation assay

SKOV3 cells were seeded into a 96-well plate (200 cells/well) and allowed to adhere overnight. Subsequently, cells were treated with different concentrations of alpinetin for 7 days. The cell culture medium was removed and staining solution (0.05% crystal violet, 1% formaldehyde and 1% methanol) was added into plate for 20 min. The staining solution was removed, the plate was washed under running water and colonies were counted using an inverted microscope.

3D spheroid assay and CellTiter-Glo® 3D cell viability assay

SKOV3 cells were seeded at 5,000 cells/well in ultra-low attachment 96-well plates (Corning Incorporated, Corning, NY, USA) together with collagen (5 µl/well). Cells were cultured for 24 h in 37°C and spheroid formation was captured using a microscope (IX83; Olympus Corporation). Subsequently, alpinetin was added to wells and DMSO was used as vehicle control. Following 7 days of culture, the spheroids were imaged under a microscope (IX83; Olympus Corporation) before 100 µl CellTiter-Glo® 3D reagent was added and allowed to incubate at room temperature in the dark. Luminescence was measured using a Multilabel Counter (PerkinElmer, Inc.).

Statistical analysis

Data are presented as the means ± standard deviation. The data were subjected to one-way analysis of variance. Differences between two groups were determined using Dunnett's test, and multiple means were compared using Tukey's test. All analyses were conducted using SPSS version 22.0.0.1 (IBM Corp., Armonk, NY, USA). P<0.05 was considered to indicate a statistically significant difference.

Results

Alpinetin inhibits proliferation of the SKOV3 ovarian cancer cell line

SKOV3 cells were treated with increasing concentrations of alpinetin for 24, 48 and 72 h. The CCK-8 assay was used to investigate whether alpinetin inhibits proliferation of ovarian cancer cells. As shown in Fig. 1B, alpinetin treatment significantly decreased the viability of SKOV3 cells in a dose-and time-dependent manner.

Alpinetin induces cell apoptosis and alters expression levels of apoptosis-associated proteins in SKOV3 cells

Due to the effect of alpinetin on proliferation of SKOV3 cells, it was of interest to perform a cell apoptosis assay to validate the anticancer effect of alpinetin. The results demonstrated that alpinetin induced apoptosis of SKOV3 cells in a dose-dependent manner (Fig. 2A). In addition, treatment of SKOV3 cells with increasing concentrations of alpinetin significantly downregulated the protein expression levels of Bcl-2, whereas upregulated the protein expression levels of Bax as well as cleaved caspase-3 and PARP (Fig. 2B).

Figure 2.

Analysis of apoptosis in alpinetin-treated SKOV3 cells. (A) Apoptosis rates of SKOV3 cells following treatment with increasing concentrations of alpinetin (50, 100 and 200 µM) for 48 h. Q1: FITC−PI+; Q2: FITC+PI+; Q3: FITC−PI−; Q4: FITC+PI−. (B) Western blot analysis of apoptosis-related protein expression levels in SKOV3 cells following treatment with increasing concentrations of alpinetin (50, 100 and 200 µM) for 48 h. Each experiment was performed three times and representative data are shown. *P<0.05 vs. DMSO(vehicle control), #P<0.05 vs. 50 µM, &P<0.05 vs. 100 µM. Bax, Bcl-2-associated X protein; Bcl-2, B-cell lymphoma-2; DMSO, dimethylsulfoxide; FITC, fluorescein isothiocyanate; PARP, poly (ADP-ribose) polymerase; PI, propidium iodide.

Alpinetin inhibits G1/S transition and alters expression levels of cell cycle-related proteins

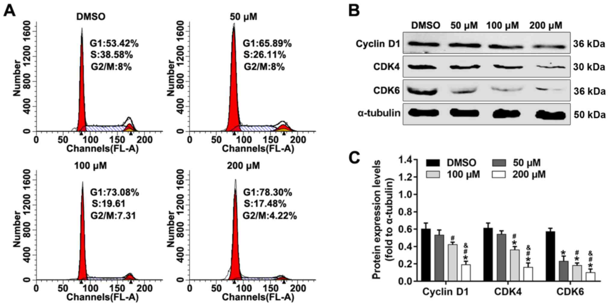
In order to investigate the mechanism underlying alpinetin-mediated inhibition of proliferation of SKOV3 cells, cell cycle was analyzed by flow cytometry and apoptosis-related proteins were detected using western blotting. As shown in Fig. 3A, the number of cells in the G1 phase increased whereas the number cells in the S phase were decreased following alpinetin treatment compared with the DMSO control group. In addition, treatment of SKOV3 cells with increasing concentrations of alpinetin significantly downregulated the protein expression levels of cyclin D1, CDK4 and CDK6 (Fig. 3B and C).

Figure 3.

Cell cycle analysis in alpinetin-treated SKOV3 cells. (A) Cell cycle analysis of SKOV3 cells following treatment with increasing concentrations of alpinetin (50, 100 and 200 µM) for 48 h. (B and C) Western blot analysis of cell cycle-related protein expression levels in SKOV3 cells following treatment with increasing concentrations of alpinetin (50, 100 and 200 µM) for 48 h. Each experiment was performed three times and representative data are shown. *P<0.05 vs. DMSO (vehicle control), #P<0.05 vs. 50 µM, &P<0.05 vs. 100 µM. CDK, cyclin-dependent kinase; DMSO, dimethylsulfoxide.

Alpinetin inhibits SKOV3 migration and alters the protein expression levels of TIMPs and MMPs

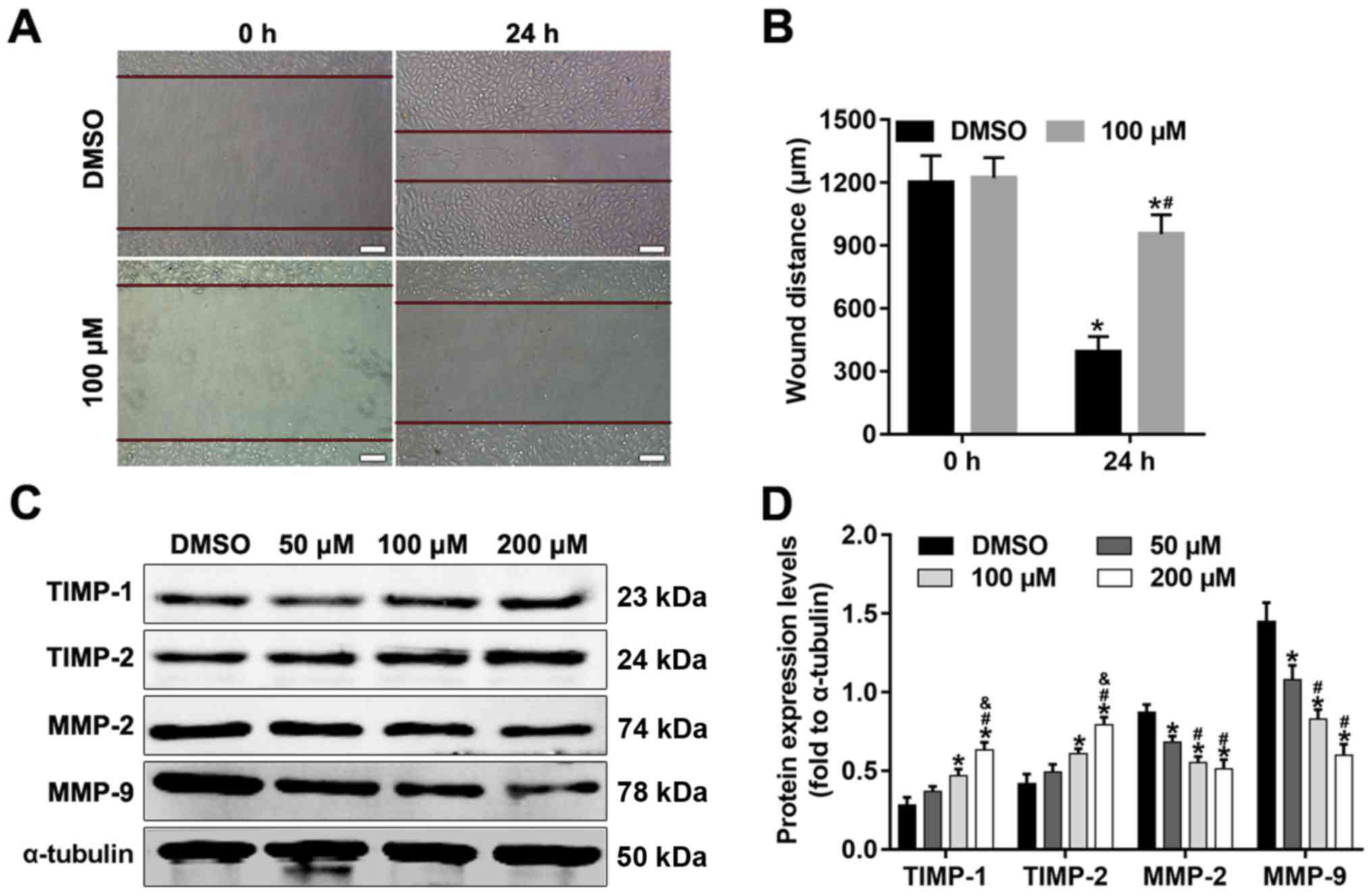
Migration is one of the key traits of malignant cancer cells. MMPs are relevant for cancer as they are a family of migration promoting factors, whilst TIMPs are inhibitors of MMPs. In the present study, the effects of alpinetin on the migration of SKOV3 cells were evaluated. As shown in Fig. 4A and B, the wound distance was significantly higher in the alpinetin group compared with in the DMSO control group. The results indicated that alpinetin decreased the migratory capacity of SKOV3 cells. In addition, MMP-2 and MMP-9 protein expression levels were significantly decreased in alpinetin-treated cells compared with in control cells (Fig. 4C and D). Conversely, TIMP-1 and TIMP-2 expression levels were increased in the alpinetin-treated groups (Fig. 4C and D).

Figure 4.

Assessing the effects of alpinetin on SKOV3 cell migration. (A and B) Wound healing assay was performed and wound closure was captured following 24 h. Scale bar, 200 µm. (C and D) Protein expression levels of TIMP-1, TIMP-2, MMP-2 and MMP-9 were analyzed by western blotting in SKOV3 cells after treatment of alpinetin (50, 100 and 200 µM) for 48 h. Each experiment was performed three times and representative data are shown. *P<0.05 vs. DMSO (vehicle control), #P<0.05 vs. 50 µM, &P<0.05 vs. 100 µM. DMSO, dimethylsulfoxide; MMP, matrix metalloproteinase; TIMP, tissue inhibitor of metalloproteinase.

Alpinetin suppresses colony and spheroid formation of SKOV3 cells

The colony formation ability of SKOV3 cells following alpinetin treatment was also evaluated in the present study and the results demonstrated that treatment with alpinetin significantly suppressed colony formation (Fig. 5A). In addition, the anticancer effects of alpinetin on SKOV3 cells were evaluated in a 3D tumor spheroid culture. Alpinetin decreased the diameter of spheroids compared with the DMSO control group (Fig. 5B) and the cell viability of SKOV3 spheroids was also significantly decreased (Fig. 5C).

Figure 5.

Colony and spheroid formation of alpinetin-treated SKOV3 cells. (A) Colony formation of SKOV3 cells after treatment with alpinetin (12.5, 25, 50, 100 and 200 µM) for 7 days. (B) 3D spheroid assay and spheroid viability was measured following 25 µM alpinetin treatment for 7 days and (C) a luminescence assay was used to determine cell viability. Each experiment was performed three times and representative data are shown. *P<0.05 vs. 0 day, #P<0.05 vs. DMSO (vehicle control). DMSO, dimethylsulfoxide.

STAT3 signaling is involved in the anticancer effects of alpinetin

STAT3 signaling serves an important role in cell proliferation and survival in ovarian cancer. Cyclin D1, Bcl-2 and survivin are STAT3-regulated gene products that are associated with cell proliferation or apoptosis. In order to ascertain whether STAT3 signaling is involved in the anticancer effects of alpinetin on SKOV3 cells, the protein expression levels of STAT3, p-STAT3, c-myc and survivin were detected by western blotting after treatment of cells with different concentrations of alpinetin. The results indicated that alpinetin significantly decreased the phosphorylation of STAT3, and the protein expression levels of c-myc and survivin compared with the DMSO control group (Fig. 6).

Figure 6.

Protein expression levels of STAT3 signaling-related proteins in SKOV3 cells were detected by western blot analysis after treatment with alpinetin (50, 100 and 200 µM) for 48 h. Each experiment was performed three times and representative data are shown. *P<0.05 vs. DMSO (vehicle control), #P<0.05 vs. 50 µM, &P<0.05 vs. 100 µM. DMSO, dimethylsulfoxide; p, phosphorylated; STAT, signal transducer and activator of transcription.

Discussion

Several studies have indicated that alpinetin can inhibit proliferation and induce apoptosis in different cancer cell lines, with numerous signaling pathways, including Notch and phosphatidylinositol-4,5-bisphosphate 3-kinase (PI3K)/protein kinase B (Akt) signaling pathway thought to be involved its anticancer activity (12,15). However, the effects of alpinetin on ovarian cancer remained poorly understood. The aim of the present study was to investigate the anticancer efficacy of alpinetin and its underlying mechanism of action in ovarian cancer. Alpinetin, a major bioactive component from the roots or seeds of Alpinia katsumadai Hayata, may target SKOV3 ovarian cancer cells in vitro by suppressing proliferation and migration as well as inhibiting the STAT3 signaling pathway.

The results demonstrated that alpinetin inhibited proliferation and induced cell apoptosis of SKOV3 ovarian cancer cells in a dose- and time-dependent manner. Bcl-2 family members are important mediators of cell apoptosis through activating caspase. Caspase-3 is a crucial member of the caspase family of proteases, whereby cleaved caspase-3 can cleave PARP and induce apoptosis. The cleaving of caspase-3 and PARP has an important role during cell apoptosis. In the present study, alpinetin significantly decreased the expression levels of anti-apoptotic protein Bax and increased the expression levels of pro-apoptotic proteins Bcl-2, cleaved caspase-3 and PARP in SKOV3 cells. Similarly, Wu et al (12) reported that alpinetin induces cell apoptosis, upregulates the protein expression levels of Bax and cytochrome c, and downregulates the protein expression levels of Bcl-2, X-linked inhibitor of apoptosis protein and Bcl-extra large (XL) in A549 lung cancer cells. In addition, cells were arrested in the G1 phase by alpinetin. Cyclin-D1, CDK4 and CDK6 are crucial for the transition from G1 to S phase of the cell cycle and their protein expression levels were significantly decreased in SKOV3 cells following alpinetin treatment. Therefore, it may be hypothesized that alpinetin-mediated downregulation of cyclin-D1, CDK4 and CDK6 protein expression leads to G1 cell cycle phase arrest. These results indicated that alpinetin inhibited cell proliferation, induced cell apoptosis through G1 phase arrest and altered expression of apoptosis-related proteins.

The migratory ability of SKOV3 cells was also detected after alpinetin treatment. The results revealed that alpinetin significantly decreased the migratory capacity of SKOV3 cells. MMPs and TIMPs are the crucial factors for tumor invasion (7,20), whereby MMPs can promote cancer invasion and TIMPs act as inhibitors of MMPs. In the present study, MMP-2 and MMP-9 expression levels were significantly decreased in alpinetin-treated cells compared with in DMSO control cells. Conversely, TIMP-1 and TIMP-2 expression levels were increased in the alpinetin-treated groups. Similarly, Park et al (21) demonstrated that Alpinia katsumadai suppresses cell migration by inhibiting transglutaminase 2, MMP-2 and MMP-9 expression in HT-1080 cells. Therefore, it can be hypothesized that alpinetin suppresses the migration of ovarian cancer cells via downregulation of MMPs and upregulation of its inhibitors.

The effects of alpinetin on SKOV3 colony and spheroid formation following treatment with alpinetin was also evaluated. The results demonstrated that treatment with alpinetin significantly suppressed the colony formation capacity of SKOV3 ovarian cancer cells and significantly decreased the diameter as well as cell viability of SKOV3 spheroids compared with the DMSO control group. These results further confirm the anticancer effects of alpinetin on ovarian cancer.

Numerous signaling pathways, including STAT3, PI3K/Akt, β-catenin and Notch signaling pathways can influence tumorigenesis, progression, invasion and metastasis of ovarian cancer (5,12,15,22). Activation of the canonical STAT3 signaling pathway serves a vital role in ovarian cancer. Activated p-STAT3 translocates to nucleus where it activates its downstream target genes, including cyclin-D1 and c-myc, which promote cell cycle progression, as well as survivin, Bcl-2, Bcl-XL and myeloid cell leukemia 1, which suppress apoptosis (5,6,8–11). STAT3 also regulates the expression of MMP-9 and vascular endothelial growth factor, both of which are associated with invasion and angiogenesis (5,6,8–11). In the present study, alpinetin significantly altered the protein expression levels of cyclin-D1, c-myc, survivin, Bcl-2, Bax, TIMP-1, TIMP-2, MMP-2, MMP-9 as well as cleaved caspase-3 and PARP in SKOV3 cells. Therefore, it may be hypothesized that alpinetin exerts its anticancer effects on SKOV3 cells through STAT3 signaling. Subsequently, activation of STAT3 signaling in SKOV3 cells after alpinetin treatment was investigated. The results demonstrated that alpinetin inhibited activation of STAT3 signaling in a dose-dependent manner. Previous studies using A549 lung cancer cells and glioma stem cells revealed that the anticancer effects of alpinetin involved inhibition of PI3K/AKT and Notch signaling (12,15). These results implied that inhibition of ovarian cancer cell proliferation and migration by alpinetin resulted from downregulation of STAT3 signaling, and other signaling pathways may also be involved.

In conclusion, alpinetin represents a novel potential anti-ovarian cancer agent, which has the ability to suppress proliferation, promote cell cycle arrest and inhibit invasion via STAT3 signaling in vitro; however, in vivo studies are required to confirm these results. Overall, alpinetin may be a promising compound for treatment of ovarian cancer.

Acknowledgements

The authors would like to thank all of the colleagues in Department of Gynecology, Women's Hospital, Zhejiang University, for their technical assistance and helpful suggestions.

Funding

No funding was received.

Availability of data and materials

The datasets used and/or analyzed during the current study are available from the corresponding author on reasonable request.

Authors' contributions

XZ was involved in project development, data collection, data analysis and manuscript writing. XG, JS and DH conducted data collection and data analysis.

Ethics approval and consent to participate

Not applicable.

Patient consent for publication

Not applicable.

Competing interests

The authors declare that they have no competing interests.

Glossary

Abbreviations

Abbreviations:

Bax

Bcl-2-associated X protein

Bcl

B-cell lymphoma

CDK

cyclin-dependent kinase

FACS

fluorescence-activated cell sorting

MMP

matrix metalloproteinase

PARP

poly (ADP-ribose) polymerase

VEGF

vascular endothelial growth factor

PI3K/Akt

phosphatidylinositol-4, 5-bisphosphate 3-kinase/protein kinase B

STAT

signal transducer and activator of transcription

TIMP

tissue inhibitor of metalloproteinase

References

1 

Chien J and Poole EM: Ovarian cancer prevention, screening, and early detection: Report from the 11th biennial ovarian cancer research symposium. Int J Gynecol Cancer. 27 9S Suppl 5:S20–S22. 2017. View Article : Google Scholar : PubMed/NCBI

2 

Choi JY, Lee S, Yun SM, Suh DH, Kim K, No JH, Jeong EH and Kim YB: Active hexose correlated compound (AHCC) inhibits the proliferation of ovarian cancer cells by suppressing signal transducer and activator of transcription 3 (STAT3) activation. Nutr Cancer. 70:109–115. 2018. View Article : Google Scholar : PubMed/NCBI

3 

Li C, Hong L, Liu C, Min J, Hu M and Guo W: Astragalus polysaccharides increase the sensitivity of SKOV3 cells to cisplatin. Arch Gynecol Obstet. 297:381–386. 2017. View Article : Google Scholar : PubMed/NCBI

4 

Chen SH, Murphy DA, Lassoued W, Thurston G, Feldman MD and Lee WM: Activated STAT3 is a mediator and biomarker of VEGF endothelial activation. Cancer Biol Ther. 7:1994–2003. 2008. View Article : Google Scholar : PubMed/NCBI

5 

Cai L, Zhang G, Tong X, You Q, An Y, Wang Y, Guo L, Wang T, Zhu D and Zheng J: Growth inhibition of human ovarian cancer cells by blocking STAT3 activation with small interfering RNA. Eur J Obstet Gynecol Reprod Biol. 148:73–80. 2010. View Article : Google Scholar : PubMed/NCBI

6 

Kumar J, Fang H, McCulloch DR, Crowley T and Ward AC: Leptin receptor signaling via Janus kinase 2/Signal transducer and activator of transcription 3 impacts on ovarian cancer cell phenotypes. Oncotarget. 8:93530–93540. 2017.PubMed/NCBI

7 

Jia Z, Jia Y, Guo FJ, Chen J, Zhang XW and Cui MH: Phosphorylation of STAT3 at Tyr705 regulates MMP-9 production in epithelial ovarian cancer. PLoS One. 12:e1836222017. View Article : Google Scholar

8 

Hirano T, Ishihara K and Hibi M: Roles of STAT3 in mediating the cell growth, differentiation and survival signals relayed through the IL-6 family of cytokine receptors. Oncogene. 19:2548–2556. 2000. View Article : Google Scholar : PubMed/NCBI

9 

Landen CN, Lin YG, Armaiz Pena GN, Das PD, Arevalo JM, Kamat AA, Han LY, Jennings NB, Spannuth WA, Thaker PH, et al: Neuroendocrine modulation of signal transducer and activator of transcription-3 in ovarian cancer. Cancer Res. 67:10389–10396. 2007. View Article : Google Scholar : PubMed/NCBI

10 

Siveen KS, Sikka S, Surana R, Dai X, Zhang J, Kumar AP, Tan BK, Sethi G and Bishayee A: Targeting the STAT3 signaling pathway in cancer: Role of synthetic and natural inhibitors. Biochim Biophys Acta. 1845:136–154. 2014.PubMed/NCBI

11 

Harada D, Takigawa N and Kiura K: The role of STAT3 in non-small cell lung cancer. Cancers (Basel). 6:708–722. 2014. View Article : Google Scholar : PubMed/NCBI

12 

Wu L, Yang W, Zhang SN and Lu JB: Alpinetin inhibits lung cancer progression and elevates sensitization drug-resistant lung cancer cells to cis-diammined dichloridoplatium. Drug Des Devel Ther. 9:6119–6127. 2015.PubMed/NCBI

13 

Wang Z, Lu W, Li Y and Tang B: Alpinetin promotes Bax translocation, induces apoptosis through the mitochondrial pathway and arrests human gastric cancer cells at the G2/M phase. Mol Med Rep. 7:915–920. 2013. View Article : Google Scholar : PubMed/NCBI

14 

Tang B, Du J, Wang J, Tan G, Gao Z, Wang Z and Wang L: Alpinetin suppresses proliferation of human hepatoma cells by the activation of MKK7 and elevates sensitization to cis-diammined dichloridoplatium. Oncol Rep. 27:1090–1096. 2012. View Article : Google Scholar : PubMed/NCBI

15 

Wang J, Yan Z, Liu X, Che S, Wang C and Yao W: Alpinetin targets glioma stem cells by suppressing Notch pathway. Tumor Biol. 37:9243–9248. 2016. View Article : Google Scholar

16 

Du J, Tang B, Wang J, Sui H, Jin X, Wang L and Wang Z: Antiproliferative effect of alpinetin in BxPC-3 pancreatic cancer cells. Int J Mol Med. 29:607–612. 2012. View Article : Google Scholar : PubMed/NCBI

17 

Ajmala Shireen P, Abdul Mujeeb VM and Muraleedharan K: Theoretical insights on flavanones as antioxidants and UV filters: A TDDFT and NLMO study. J Photochem Photobiol B. 170:286–294. 2017. View Article : Google Scholar : PubMed/NCBI

18 

Huo M, Chen N, Chi G, Yuan X, Guan S, Li H, Zhong W, Guo W, Soromou LW, Gao R, et al: Traditional medicine alpinetin inhibits the inflammatory response in Raw 264.7 cells and mouse models. Int Immunopharmacol. 12:241–248. 2012. View Article : Google Scholar : PubMed/NCBI

19 

Malami I, Abdul AB, Abdullah R, Kassim NK, Rosli R, Yeap SK, Waziri P, Etti IC and Bello MB: Correction: Crude extracts, flavokawain B and alpinetin compounds from the rhizome of Alpinia mutica induce cell death via UCK2 enzyme inhibition and in turn reduce 18S rRNA biosynthesis in HT-29 cells. PLoS One. 12:e1702332017. View Article : Google Scholar

20 

Sun X, Lin L, Chen Y, Liu T, Liu R, Wang Z, Mou K, Xu J, Li B and Song H: Nitidine chloride inhibits ovarian cancer cell migration and invasion by suppressing MMP-2/9 production via the ERK signaling pathway. Mol Med Rep. 13:3161–3168. 2016. View Article : Google Scholar : PubMed/NCBI

21 

Park MK, Jo SH, Lee HJ, Kang JH, Kim YR, Kim HJ, Lee EJ, Koh JY, Ahn KO, Jung KC, et al: Novel suppressive effects of cardamonin on the activity and expression of transglutaminase-2 lead to blocking the migration and invasion of cancer cells. Life Sci. 92:154–160. 2013. View Article : Google Scholar : PubMed/NCBI

22 

Tang JM, Min J, Li BS, Hong SS, Liu C, Hu M, Li Y, Yang J and Hong L: Therapeutic effects of punicalagin against ovarian carcinoma cells in association with β-catenin signaling inhibition. Int J Gynecol Cancer. 26:1557–1563. 2016. View Article : Google Scholar : PubMed/NCBI

Related Articles

  • Abstract
  • View
  • Download
  • Twitter
Copy and paste a formatted citation
Spandidos Publications style
Zhao X, Guo X, Shen J and Hua D: Alpinetin inhibits proliferation and migration of ovarian cancer cells via suppression of STAT3 signaling. Mol Med Rep 18: 4030-4036, 2018.
APA
Zhao, X., Guo, X., Shen, J., & Hua, D. (2018). Alpinetin inhibits proliferation and migration of ovarian cancer cells via suppression of STAT3 signaling. Molecular Medicine Reports, 18, 4030-4036. https://doi.org/10.3892/mmr.2018.9420
MLA
Zhao, X., Guo, X., Shen, J., Hua, D."Alpinetin inhibits proliferation and migration of ovarian cancer cells via suppression of STAT3 signaling". Molecular Medicine Reports 18.4 (2018): 4030-4036.
Chicago
Zhao, X., Guo, X., Shen, J., Hua, D."Alpinetin inhibits proliferation and migration of ovarian cancer cells via suppression of STAT3 signaling". Molecular Medicine Reports 18, no. 4 (2018): 4030-4036. https://doi.org/10.3892/mmr.2018.9420
Copy and paste a formatted citation
x
Spandidos Publications style
Zhao X, Guo X, Shen J and Hua D: Alpinetin inhibits proliferation and migration of ovarian cancer cells via suppression of STAT3 signaling. Mol Med Rep 18: 4030-4036, 2018.
APA
Zhao, X., Guo, X., Shen, J., & Hua, D. (2018). Alpinetin inhibits proliferation and migration of ovarian cancer cells via suppression of STAT3 signaling. Molecular Medicine Reports, 18, 4030-4036. https://doi.org/10.3892/mmr.2018.9420
MLA
Zhao, X., Guo, X., Shen, J., Hua, D."Alpinetin inhibits proliferation and migration of ovarian cancer cells via suppression of STAT3 signaling". Molecular Medicine Reports 18.4 (2018): 4030-4036.
Chicago
Zhao, X., Guo, X., Shen, J., Hua, D."Alpinetin inhibits proliferation and migration of ovarian cancer cells via suppression of STAT3 signaling". Molecular Medicine Reports 18, no. 4 (2018): 4030-4036. https://doi.org/10.3892/mmr.2018.9420
Follow us
  • Twitter
  • LinkedIn
  • Facebook
About
  • Spandidos Publications
  • Careers
  • Cookie Policy
  • Privacy Policy
How can we help?
  • Help
  • Live Chat
  • Contact
  • Email to our Support Team