Spandidos Publications Logo
  • About
    • About Spandidos
    • Aims and Scopes
    • Abstracting and Indexing
    • Editorial Policies
    • Reprints and Permissions
    • Job Opportunities
    • Terms and Conditions
    • Contact
  • Journals
    • All Journals
    • Oncology Letters
      • Oncology Letters
      • Information for Authors
      • Editorial Policies
      • Editorial Board
      • Aims and Scope
      • Abstracting and Indexing
      • Bibliographic Information
      • Archive
    • International Journal of Oncology
      • International Journal of Oncology
      • Information for Authors
      • Editorial Policies
      • Editorial Board
      • Aims and Scope
      • Abstracting and Indexing
      • Bibliographic Information
      • Archive
    • Molecular and Clinical Oncology
      • Molecular and Clinical Oncology
      • Information for Authors
      • Editorial Policies
      • Editorial Board
      • Aims and Scope
      • Abstracting and Indexing
      • Bibliographic Information
      • Archive
    • Experimental and Therapeutic Medicine
      • Experimental and Therapeutic Medicine
      • Information for Authors
      • Editorial Policies
      • Editorial Board
      • Aims and Scope
      • Abstracting and Indexing
      • Bibliographic Information
      • Archive
    • International Journal of Molecular Medicine
      • International Journal of Molecular Medicine
      • Information for Authors
      • Editorial Policies
      • Editorial Board
      • Aims and Scope
      • Abstracting and Indexing
      • Bibliographic Information
      • Archive
    • Biomedical Reports
      • Biomedical Reports
      • Information for Authors
      • Editorial Policies
      • Editorial Board
      • Aims and Scope
      • Abstracting and Indexing
      • Bibliographic Information
      • Archive
    • Oncology Reports
      • Oncology Reports
      • Information for Authors
      • Editorial Policies
      • Editorial Board
      • Aims and Scope
      • Abstracting and Indexing
      • Bibliographic Information
      • Archive
    • Molecular Medicine Reports
      • Molecular Medicine Reports
      • Information for Authors
      • Editorial Policies
      • Editorial Board
      • Aims and Scope
      • Abstracting and Indexing
      • Bibliographic Information
      • Archive
    • World Academy of Sciences Journal
      • World Academy of Sciences Journal
      • Information for Authors
      • Editorial Policies
      • Editorial Board
      • Aims and Scope
      • Abstracting and Indexing
      • Bibliographic Information
      • Archive
    • International Journal of Functional Nutrition
      • International Journal of Functional Nutrition
      • Information for Authors
      • Editorial Policies
      • Editorial Board
      • Aims and Scope
      • Abstracting and Indexing
      • Bibliographic Information
      • Archive
    • International Journal of Epigenetics
      • International Journal of Epigenetics
      • Information for Authors
      • Editorial Policies
      • Editorial Board
      • Aims and Scope
      • Abstracting and Indexing
      • Bibliographic Information
      • Archive
    • Medicine International
      • Medicine International
      • Information for Authors
      • Editorial Policies
      • Editorial Board
      • Aims and Scope
      • Abstracting and Indexing
      • Bibliographic Information
      • Archive
  • Articles
  • Information
    • Information for Authors
    • Information for Reviewers
    • Information for Librarians
    • Information for Advertisers
    • Conferences
  • Language Editing
Spandidos Publications Logo
  • About
    • About Spandidos
    • Aims and Scopes
    • Abstracting and Indexing
    • Editorial Policies
    • Reprints and Permissions
    • Job Opportunities
    • Terms and Conditions
    • Contact
  • Journals
    • All Journals
    • Biomedical Reports
      • Information for Authors
      • Editorial Policies
      • Editorial Board
      • Aims and Scope
      • Abstracting and Indexing
      • Bibliographic Information
      • Archive
    • Experimental and Therapeutic Medicine
      • Information for Authors
      • Editorial Policies
      • Editorial Board
      • Aims and Scope
      • Abstracting and Indexing
      • Bibliographic Information
      • Archive
    • International Journal of Epigenetics
      • Information for Authors
      • Editorial Policies
      • Editorial Board
      • Aims and Scope
      • Abstracting and Indexing
      • Bibliographic Information
      • Archive
    • International Journal of Functional Nutrition
      • Information for Authors
      • Editorial Policies
      • Editorial Board
      • Aims and Scope
      • Abstracting and Indexing
      • Bibliographic Information
      • Archive
    • International Journal of Molecular Medicine
      • Information for Authors
      • Editorial Policies
      • Editorial Board
      • Aims and Scope
      • Abstracting and Indexing
      • Bibliographic Information
      • Archive
    • International Journal of Oncology
      • Information for Authors
      • Editorial Policies
      • Editorial Board
      • Aims and Scope
      • Abstracting and Indexing
      • Bibliographic Information
      • Archive
    • Medicine International
      • Information for Authors
      • Editorial Policies
      • Editorial Board
      • Aims and Scope
      • Abstracting and Indexing
      • Bibliographic Information
      • Archive
    • Molecular and Clinical Oncology
      • Information for Authors
      • Editorial Policies
      • Editorial Board
      • Aims and Scope
      • Abstracting and Indexing
      • Bibliographic Information
      • Archive
    • Molecular Medicine Reports
      • Information for Authors
      • Editorial Policies
      • Editorial Board
      • Aims and Scope
      • Abstracting and Indexing
      • Bibliographic Information
      • Archive
    • Oncology Letters
      • Information for Authors
      • Editorial Policies
      • Editorial Board
      • Aims and Scope
      • Abstracting and Indexing
      • Bibliographic Information
      • Archive
    • Oncology Reports
      • Information for Authors
      • Editorial Policies
      • Editorial Board
      • Aims and Scope
      • Abstracting and Indexing
      • Bibliographic Information
      • Archive
    • World Academy of Sciences Journal
      • Information for Authors
      • Editorial Policies
      • Editorial Board
      • Aims and Scope
      • Abstracting and Indexing
      • Bibliographic Information
      • Archive
  • Articles
  • Information
    • For Authors
    • For Reviewers
    • For Librarians
    • For Advertisers
    • Conferences
  • Language Editing
Login Register Submit
  • This site uses cookies
  • You can change your cookie settings at any time by following the instructions in our Cookie Policy. To find out more, you may read our Privacy Policy.

    I agree
Search articles by DOI, keyword, author or affiliation
Search
Advanced Search
presentation
Molecular Medicine Reports
Join Editorial Board Propose a Special Issue
Print ISSN: 1791-2997 Online ISSN: 1791-3004
Journal Cover
December-2018 Volume 18 Issue 6

Full Size Image

Sign up for eToc alerts
Recommend to Library

Journals

International Journal of Molecular Medicine

International Journal of Molecular Medicine

International Journal of Molecular Medicine is an international journal devoted to molecular mechanisms of human disease.

International Journal of Oncology

International Journal of Oncology

International Journal of Oncology is an international journal devoted to oncology research and cancer treatment.

Molecular Medicine Reports

Molecular Medicine Reports

Covers molecular medicine topics such as pharmacology, pathology, genetics, neuroscience, infectious diseases, molecular cardiology, and molecular surgery.

Oncology Reports

Oncology Reports

Oncology Reports is an international journal devoted to fundamental and applied research in Oncology.

Experimental and Therapeutic Medicine

Experimental and Therapeutic Medicine

Experimental and Therapeutic Medicine is an international journal devoted to laboratory and clinical medicine.

Oncology Letters

Oncology Letters

Oncology Letters is an international journal devoted to Experimental and Clinical Oncology.

Biomedical Reports

Biomedical Reports

Explores a wide range of biological and medical fields, including pharmacology, genetics, microbiology, neuroscience, and molecular cardiology.

Molecular and Clinical Oncology

Molecular and Clinical Oncology

International journal addressing all aspects of oncology research, from tumorigenesis and oncogenes to chemotherapy and metastasis.

World Academy of Sciences Journal

World Academy of Sciences Journal

Multidisciplinary open-access journal spanning biochemistry, genetics, neuroscience, environmental health, and synthetic biology.

International Journal of Functional Nutrition

International Journal of Functional Nutrition

Open-access journal combining biochemistry, pharmacology, immunology, and genetics to advance health through functional nutrition.

International Journal of Epigenetics

International Journal of Epigenetics

Publishes open-access research on using epigenetics to advance understanding and treatment of human disease.

Medicine International

Medicine International

An International Open Access Journal Devoted to General Medicine.

Journal Cover
December-2018 Volume 18 Issue 6

Full Size Image

Sign up for eToc alerts
Recommend to Library

  • Article
  • Citations
    • Cite This Article
    • Download Citation
    • Create Citation Alert
    • Remove Citation Alert
    • Cited By
  • Similar Articles
    • Related Articles (in Spandidos Publications)
    • Similar Articles (Google Scholar)
    • Similar Articles (PubMed)
  • Download PDF
  • Download XML
  • View XML
Article Open Access

Therapeutic effects of a mesenchymal stem cell‑based insulin‑like growth factor‑1/enhanced green fluorescent protein dual gene sorting system in a myocardial infarction rat model

  • Authors:
    • Subin Jung
    • Jung‑Hyun Kim
    • Changwhi Yim
    • Minhyung Lee
    • Hyo Jin Kang
    • Donghoon Choi
  • View Affiliations / Copyright

    Affiliations: Severance Integrative Research Institute for Cerebral and Cardiovascular Disease, Yonsei University Health System, Seoul 03722, Republic of Korea, Department of Bioengineering, College of Engineering, Hanyang University, Seoul 04763, Republic of Korea
    Copyright: © Jung et al. This is an open access article distributed under the terms of Creative Commons Attribution License.
  • Pages: 5563-5571
    |
    Published online on: October 16, 2018
       https://doi.org/10.3892/mmr.2018.9561
  • Expand metrics +
Metrics: Total Views: 0 (Spandidos Publications: | PMC Statistics: )
Metrics: Total PDF Downloads: 0 (Spandidos Publications: | PMC Statistics: )
Cited By (CrossRef): 0 citations Loading Articles...

This article is mentioned in:



Abstract

The present study was conducted in order to improve gene expression efficiency of insulin‑like growth factor‑1 (IGF‑1)‑transfected mesenchymal stem cells (MSCs) using a non‑viral carrier and a simplified method of dual gene selection. The therapeutic efficacy of this MSC‑based IGF‑1/enhanced green fluorescent protein (EGFP) dual gene sorting system was evaluated in a rat myocardial infarction (MI) model. IGF‑1 and EGFP genes were expressed in MSCs in vitro. The purity of dual gene‑expressing MSCs was 95.1% by fluorescence‑activated cell sorting. Transfected MSCs injected into rats were identified based on green fluorescence, with an increased signal intensity observed in rats injected with sorted cells, compared with unsorted cells. IGF‑1 expression levels were additionally increased in the sorted group, and decreases in infarct size, fibrotic area and fraction of apoptotic cells were observed. These results demonstrated that IGF‑1 overexpression protects against fibrosis and apoptosis in the myocardium and reduces infarct size following MI. Additionally, the present vector sorting system may potentially be applied to other types of stem cell‑based gene therapy.

Introduction

Cardiovascular diseases, including myocardial infarction (MI), hypertensive heart disease, cardiomyopathy, atrial fibrillation, peripheral artery disease and venous thrombosis, are the leading causes of mortality worldwide (1–3). MI causes cardiomyocyte death, scar formation, wall thinning and collagen degradation via blockage of coronary arteries (3,4). Therapeutic strategies that repair damaged cardiac tissue and prevent destructive ventricular remodeling following MI are critical for improving patient prognosis.

MI is typically treated by balloon angiography and stents, bypass surgery, heart transplantation and artificial heart surgeries (5–7). However, myocardial salvage is incomplete due to restenosis in these approaches (5). Furthermore, these strategies are costly and heart transplantations are limited due to the shortage of donor organs (6,7). Stem cell-based therapies have been proposed as a promising approach for the treatment of MI (6); a variety of cell types have been used to restore damaged heart tissue, including cardiomyocyte progenitor cells, hematopoietic stem cells, mesenchymal stem cells (MSCs), cardiac stem cells, embryonic stem cells, skeletal myoblasts, and fetal and umbilical cord blood cells (6,8). MSCs may be easily obtained from the patient (9), making them an ideal cell source for transplantation into the infarcted heart. Furthermore, MSCs have additional advantages, including ease of isolation, multilineage differentiation potential, and immunomodulatory and paracrine effects (7,9,10).

Despite these favorable qualities, low transplantation efficiency and cell viability associated with MSC transplantation (10) have prompted the modification of MSC-based cell therapies, including gene delivery systems (10,11). Gene delivery may be achieved through viral and non-viral carriers (12). The former includes retrovirus, lentivirus and adenovirus, which are highly efficient; however, may additionally cause insertional mutagenesis, immunogenicity and pathogenesis (13). In contrast, non-viral carriers are efficient delivery systems that are safe, stable, easy to generate and have low immunogenicity; however, are limited by a relatively low transfection efficiency compared with viral infection (12,14,15), which is a principal barrier for clinical applications.

Insulin-like growth factor-1 (IGF-1), which has a structure similar to that of insulin (16), is secreted by the majority of tissues and serves an important role in cell growth, differentiation and transformation (17,18). IGF-1 has been demonstrated to enhance cardiomyocyte function (17); its overexpression was demonstrated to prevent apoptosis of myocardial cells attenuating ventricular dilatation and wall stress in infarcted hearts; whereas, IGF-1 deficiency resulted in impaired cardiac remodeling and increased apoptosis in MI (17). IGF-1 administration increased the expression of angiogenic factors in MI animal models (19). Furthermore, IGF-1 induced the activation of resident cardiac stem cells and increased engraftment and survival of numerous cell types, including MSCs (20). IGF-1 may be administered by injection of the recombinant protein; however, this method is costly and inefficient due to the short half-life of the protein (21). In contrast, gene transfer using a non-viral carrier is relatively inexpensive and has low cytotoxicity (21).

The aim of the present study was to use MSC-based gene (IGF-1) therapy with a fluorescence-activated cell sorting (FACS) system to improve the therapeutic outcome in a rat MI model.

Materials and methods

Animals

Sprague-Dawley rats from Orient Bio, Inc. (Seongnam, Korea) were handled according to the Association for Assessment and Accreditation of Laboratory Animal Care International system. Animal experiments conformed to the International Guide for the Care and Use of Laboratory Animals, and experimental procedures were examined and approved by the Animal Research Committee of Yonsei University College of Medicine (Seoul, Korea). All rats were allowed free access to food and water. The room was kept at a constant temperature (22±2°C) and relative humidity (50±10%) on a 12-h light/dark cycle. The total number of rats used was 56: 10 rats used for MSC isolation (weight, 100±5 g; male; 4 weeks of age) and 46 rats used for MI model (weight, 270±10 g; male; 8–9 weeks of age).

Construction of the selection vector (pEF1/His C::IGF-1::EGFP)

The pEF1/His C::IGF-1::EGFP selection vector was constructed by inserting rat IGF-1 and enhanced green fluorescent protein (EGFP) DNA into the pEF1/His C vector (Invitrogen; Thermo Fisher Scientific, Inc., Waltham, MA, USA). In the first step, total RNA was extracted from rat MSCs using an RNeasy Mini kit (Qiagen GmbH, Hilden, Germany). The MSCs cDNA was synthesized by using Promega RT reagents (Promega Corporation, Madison, WI, USA) according to the manufacturer's protocol. Briefly, RNA with oligo(dt) primer and Nuclease-free water was preheated for 5 min at 70°C, and immediately chilled in 4°C for at least 5 min. Reverse transcription reaction mix (nuclease-free water, ImProm-II™ 5X Reaction Buffer, MgCl2, dNTP Mix, Recombinant RNasin® Ribonuclease Inhibitor, ImProm-II™ Reverse Transcriptase) was added to RNA and primer mix. This mix was annealed at 25°C for 5 min, extended at 42°C for 1 h, inactivated reverse transcriptase at 70°C for 15 min. Rat IGF-1 cDNA was amplified by polymerase chain reaction (PCR) with DNA polymerase (Takara Bio, Inc., Otsu, Japan) using rat MSCs cDNA as a template. The forward and reverse primers for IGF-1 contained EcoRI and XbaI restriction sites, respectively (Table I). The restriction site for EcoRI was 5′-GAATTC-3′ and the restriction site for XbaI was 5′-TCTAGA-3′. The PCR thermocycling conditions were 95°C for 5 min, 32 cycles of 95°C for 1 min, 65°C for 1 min 30 sec, 72°C for 40 sec, and then a final extension step at 72°C for 10 min. The amplified PCR product was purified and digested with EcoRI and XbaI restriction enzymes. The pEF1/His C::IGF-1 vector was constructed by inserting the digested IGF-1 fragment into the pEF1/His C vector. Expression of IGF-1 from pEF1/His C::IGF-1 was confirmed in H9c2 cells (KCLB no. 21446; Korean Cell Line Bank, Seoul, Korea) by reverse transcription (RT)-PCR. The H9c2 cells were grown in DMEM (WELGENE, Inc., Gyeongsan, Korea) supplemented with 10% FBS (Gibco; Thermo Fisher Scientific, Inc.) and 1% antibiotics (Gibco; Thermo Fisher Scientific, Inc.) in humidified atmosphere at 37°C with 5% CO2. Subcloning was performed by inserting EGFP DNA into the pEF1/His C::IGF-1 vector; the DNA was isolated from the pEGFP-C1 vector (Takara Bio, Inc.) by digestion with AseI and MluI restriction enzymes. A gap-filling DNA precipitation step was conducted followed by DNA ligation (T4 ligase; New England BioLabs, Inc., Ipswich, MA, USA). This cloned sequence of the pEF1/His C::IGF-1::EGFP vector was confirmed by digesting with restriction enzymes and sequencing (Cosmo Genetech Co., Ltd., Seoul, Korea).

Table I.

Primer sequences for reverse transcription-polymerase chain reaction.

Table I.

Primer sequences for reverse transcription-polymerase chain reaction.

GeneForward (5′-3′)Reverse (5′-3′)
IGF-1 TTTGAATTCATGGGGAAAATCAGCAGTCT TTTCTAGACTGCACTTCCTCTACTTGTGTTC
EGFP GTAGGTGTCATTCTATTCTGGGG AACCGTATTACCGCCTTTGA
GAPDH AATGCATCCTGCACCACCAACTGC GGAGGCCATGTAGGCCATGAGGTC

[i] EGFP, enhanced green fluorescent protein; IGF-1, insulin-like growth factor-1.

MSC isolation and characterization

MSCs were isolated from 4-week-old male Sprague Dawley rats (weight, 100±5 g) as previously described (10). Rat bone marrow (BM)-derived cells were flushed out from the femur and tibia using DMEM (WELGENE, Inc.) supplemented with 10% FBS (Gibco; Thermo Fisher Scientific, Inc.) and 1% penicillin/streptomycin solution (Gibco; Thermo Fisher Scientific, Inc.). The medium was collected and centrifuged at 596 × g for 5 min at room temperature (RT), and cells were loaded onto a Ficoll-Paque density gradient medium (GE Healthcare Life Sciences, Uppsala, Sweden). Following centrifugation (596 × g, 30 min, RT), the middle layer containing mononuclear BM cells was removed, washed and seeded in culture dishes at 1×106 cells per 100 cm2. Following incubation for 72 h in humidified atmosphere at 37°C with 5% CO2, adherent cells were washed and fresh MSC medium was added. MSCs were identified using a flow cytometer (FACSVerse; BD Biosciences, Franklin Lakes, NJ, USA) and FACSuite software (version 1.0.6; BD Biosciences) based on the presence of cell surface markers. Resuspended single cells were labeled with antibodies against surface markers, including anti-cluster of differentiation (CD)29-fluorescein isothiocyanate (FITC; cat. no. 102205; 1:50), anti-CD54-phycoerythrin (PE; cat. no. 202405; 1:80), anti-CD90-FITC (cat. no. 202504; 1:200), anti-CD45-PE (cat. no. 202207; 1:80), and anti-CD49d-FITC (cat. no. 200103; 1:200) antibodies (BioLegend, Inc., San Diego, CA, USA) in ice for 1 h. MSCs labeled with antibodies were sorted by flow cytometry.

In vitro transfection using the non-viral carrier dendrimer type bio-reducible polymer [polyamidoamine-arginine grafted bio-reducible poly (cystaminebisacrylamide-diaminohexane (PAM-ABP)] and pEF1/His C::IGF-1::EGFP vector in MSCs

MSCs were transfected with the non-viral carrier PAM-ABP (supplied by Professor Minhyung Lee) and selection vector complexes at different concentrations of pEF1/His C::IGF-1::EGFP (0, 0.5, 1, 2, 4, 8 and 16 µg). Complexes of plasmid DNA and PAM-ABP were mixed based on weight ratio (1:5) and were used to treat MSCs. At 4 h after transfection, MSCs were washed and the medium was replaced with fresh complete medium. Transfected MSCs were continuously incubated for 24 or 48 h.

RT-PCR

Cells transfected with pEF1/His C::IGF-1::EGFP were harvested 24 or 48 h following transfection, and total RNA was extracted using an RNeasy Mini kit (Qiagen GmbH). cDNA was synthesized by using Promega RT reagents (Promega Corporation) according to manufacturer's protocol. Briefly, RNA with oligo(dt) primer and nuclease-free water was preheated for 5 min at 70°C and immediately chilled in 4°C for at least 5 min. Reverse transcription reaction mix (nuclease-free water, ImProm-II™ 5X Reaction Buffer, MgCl2, dNTP Mix, Recombinant RNasin® Ribonuclease Inhibitor, ImProm-II™ Reverse Transcriptase) was added to RNA and primer mix. This mix was annealed at 25°C for 5 min, extended at 42°C for 1 h with inactivated reverse transcriptase at 70°C for 15 min. RT-PCR was performed with an AmfiEco kit (GenDEPOT, Katy, TX, USA). Primer sequences targeting rat IGF-1 and GAPDH are listed in Table I. The PCR cycling conditions of rat IGF-1 were 95°C for 5 min, 28 cycles of 95°C for 1 min, 65°C for 1 min 30 sec, 72°C for 40 sec, and then a final extension step at 72°C for 10 min. Thermocycling conditions of GAPDH were 95°C for 5 min, 28 cycles of 95°C for 1 min, 60°C for 1 min, 72°C for 40 sec, and then a final extension step at 72°C for 10 min. PCR products were loaded in 1.2% agarose gel containing red-safe (iNtRON Biotechnology, Seongnam, Korea). The results were scanned and visualized with CoreBio i-MAX™ gel imager analysis system (CoreBiosystem, Seoul, Korea).

ELISA

Conditioned medium from transfected MSCs was collected 24 or 48 h following incubation and analyzed using a rat IGF-1 Quantikine ELISA kit (cat. no. MG100; R&D Systems, Minneapolis, MN, USA) according to the manufacturer's protocol. Serum-free low-glucose Dulbecco's modified Eagle's medium (WELGENE, Inc.) was used as a negative control. All samples were assayed in triplicate, and the optical density was measured at 450 nm.

Fluorescence-activated cell sorting (FACS) analysis

FACS analysis was performed to isolate transfected MSCs using a FACSAria III flow cytometer (BD Biosciences). At 24 h following transfection, transfected MSCs were harvested, washed and resuspended in FACS buffer (2 mM EDTA, 25 mM HEPES, and 1% FBS in 1X PBS). MSCs transfected with pEF1/His C::IGF-1::EGFP were identified based on green fluorescence using a FITC filter (488 nm). Data were analyzed with FACSDiva software (version 3.1.3; BD Biosciences).

MI model, cell transplantation and histology

Experimental MI was induced in male Sprague Dawley rats at 8–9 weeks of age (weight, 270±10 g) as previously described (10). Rats were anesthetized by intraperitoneal injection of Zoletil (30 mg/kg; Virbac Corporation, Carros, France) and Rompun (10 mg/kg; Bayer, Leverkusen, Germany) and ventilated with positive pressure (180 ml/min; Harvard Apparatus, Holliston, MA, USA). The heart was exposed through a 2-cm incision in the left lateral costal rib. The left anterior descending (LAD) artery was ligated with 6-0 prolene (Ethicon, Inc., Cincinnati, OH, USA) below the left atrium for 1 h. Reperfusion and intramyocardial injection of 100 µl PBS (n=10) was performed, and control (MSCs without transfection; n=10), unsorted (MSC transfection-unsorted; n=13), or sorted (MSC transfection-sorted; n=13) MSCs (1×106 cells in 100 µl PBS) were delivered to three or four different sites in the border zone. At 2 weeks following transplantation, the animals were re-anesthetized and sacrificed for histological examination.

To analyze MSC engraftment (or localization) within the infarcted myocardium, the heart was perfused, fixed in 10% formalin solution overnight at 4°C, embedded in Optimal Cutting Temperature compound (Sakura, Zoeterwoude, The Netherlands), frozen on dry ice and cut into transverse sections (10 µm) with a cryostat that were mounted with mounting medium containing DAPI (Santa Cruz Biotechnology, Inc., Dallas, TX, USA). DAPI and EGFP fluorescence was detected by confocal fluorescence microscopy (magnifications, ×100 and ×400).

Immunofluorescence analysis

To confirm IGF-1 expression in MSCs transfected with pEF1/His C::IGF-1::EGFP in ischemic hearts, frozen tissue sections were permeabilized with PBS containing Triton X-100 (Sigma-Aldrich; Merck KGaA, Darmstadt, Germany), quenched with 100% methanol and 30% H2O2, washed with PBS, and blocked with 3% bovine serum albumin (GenDEPOT, Katy, TX, USA) at RT for 1 h. Cryosections were incubated with primary antibody against IGF-1 (cat. no. sc-1422, 1:50; Santa Cruz Biotechnology, Inc.) in blocking solution at RT for 2 h followed by Cy5.5 donkey anti-goat secondary antibody (cat. no. sc-45102, 1:200; Santa Cruz Biotechnology, Inc.) at RT for 1 h. The sections were mounted in mounting medium containing DAPI and examined under a fluorescence microscope (Olympus Corporation, Tokyo, Japan) for detection of DAPI and Cy5.5 fluorescence (magnification, ×100).

2,3,5-Triphenyltetrazolium chloride (TTC) staining

Myocardial infarct size was measured by staining with TTC (Sigma-Aldrich; Merck KGaA). Hearts isolated from rats were incubated in 1% TTC for 15 min at 37°C, cut into transverse sections, and imaged with a digital camera (Samsung Electrics Co., Ltd., Suwon, Korea). Infarct size was measured by calculating the ratio of the cumulative infarcted area to that of the entire left ventricle using ImageJ software (version 1.51j8; National Institutes of Health, Bethesda, MD, USA).

Massons trichrome staining

Fibrosis in the heart following MI was evaluated by Masson's trichrome staining (Sigma-Aldrich; Merck KGaA) according to the manufacturer's protocol. In brief, sections were stained with Bouin's solution at 56°C for 15 min, Weigert's iron hematoxylin solution for 15 min and Blebrich scarlet-acid fuchsin for 5 min. The sections were placed in working phosphotungstic/phosphomolybdic acid solution for 5 min, Aniline blue solution for 5 min, and 1% acetic acid for 2 min. Stained sections were mounted with Permount (Thermo Fisher Scientific, Inc.) and scanned to digitalize at ×200 magnification using an Aperio AT2 (Leica Biosystems, Wetzlar, Germany).

Terminal deoxynucleotide transferase-mediated dUTP nick-end labeling (TUNEL)

Apoptotic cells in paraffin-embedded heart tissue sections were detected with the TUNEL assay using a commercial kit (Merck Millipore, Billerica, MA, USA) according to the manufacturer's protocol. Briefly, the paraffin-embedded heart tissue sections were pretreated with proteinase K (20 µg/ml) for 15 min, quenched in 3% H2O2 for 5 min at RT, and immediately equilibrated. The tissue sections were reacted with the TdT enzyme at 37°C for 1 h, and incubated with digoxigenin conjugated nucleotide substrate at 37°C for 30 min. Then, the heart sections were stained with 3,3-diaminobenzene (DAB) for 5 min, counterstained with hematoxylin for a short time, mounted with Permount (Thermo Fisher Scientific, Inc.). A total of 5 animals per group were analyzed. For each animal sample, apoptotic cells were counted in at least five different regions of the stained slide (magnification, ×100 and ×400).

Statistical analysis

Quantitative data are expressed as the mean ± standard deviation of 5 independent experiments. Differences between groups were evaluated by one-way analysis of variance followed by Kruskal-Wallis test and Dunn's multiple comparison post-hoc tests. P<0.05 was considered to indicate a statistically significant difference. Statistical analyses were performed using SPSS v.18.0 software (SPSS, Inc., Chicago, IL, USA) and PRISM v.5.01 (GraphPad Software, Inc., La Jolla, CA, USA).

Results

Construction of the selection vector expressing IGF-1 and EGFP

The pEF1/His C::IGF-1::EGFP selection vector was constructed by inserting rat IGF-1 cDNA and EGFP DNA into the pEF1/His C vector (Fig. 1A and B). The sequence of the cloned vector (pEF1/His C::IGF-1 vector; 6,645 bp) was confirmed by gene sequencing (data not shown). Expression of IGF-1 from pEF1/His C::IGF-1 was confirmed in H9c2 cells by RT-PCR (0–4 µg; Fig. 1C). The EGFP gene was subsequently inserted into the pEF1/His C::IGF-1 vector (Fig. 1D). The final size of the cloned vector pEF1/His C::IGF-1::EGFP was 6,121 bp.

Figure 1.

pEF1/His C::IGF-1 and pEF1/His C::IGF-1::EGFP selection vector maps and identification of cloned vectors. (A) pEF1/His C::IGF-1 vector. Rat IGF-1 cDNA was inserted into the pEF1/His C vector. (B) pEF1/His C::IGF-1::EGFP selection vector. The cytomegalovirus promoter and EGFP in the pEGFP-C1 vector were inserted into the pEF1/His C::IGF-1 vector. (C) Reverse transcription-polymerase chain reaction analysis of IGF-1 expression levels. (D) Visualization of products following digestion with NdeI and EcoRI restriction enzymes by agarose gel electrophoresis. EGFP, enhanced green fluorescence protein; IGF, insulin-like growth factor.

Characterization of BM derived MSCs (BM-MSCs)

Rat primary BM-MSCs exhibited a spindle shape (data not shown). To characterize the MSC phenotype, BM-MSCs were labeled for positive and negative cell surface markers. Notably, BM-MSCs were positive for MSC markers, including CD29 (99.8%), CD54 (96.3%) and CD90 (99.7%), and were negative for CD45 (0.34%) and CD49d (0.42%; Fig. 2A). The efficiency of MSC transfection with the non-viral carrier PAM-ABP was assessed by FACS based on the percentage of MSCs expressing EGFP. The efficiency of transfection of pEF1/His C::IGF-1::EGFP and PAM-ABP in MSCs was ~20%. Subsequent to sorting, the efficiency was increased to 95.1% by EGFP selection, corresponding to a 4.8-times increase in the purity of transfected MSCs (Fig. 2B and C).

Figure 2.

Characterization of MSCs derived from rat bone marrow and transfection efficiency of MSCs with pEF1/His C::IGF-1::EGFP. (A) Expression levels of surface markers in the isolated MSCs were measured by flow cytometry for CD29-FITC, CD54-PE, CD90-FITC, CD45-PE and CD49d-FITC. The red histograms represent staining with respective surface marker antibodies and the black histograms represent staining with isotype controls. (B) Prior to FACS, the transfection efficiency of MSCs with pEF1/His C::IGF-1::EGFP and the nonviral carrier PAM-ABP was ~20% (P4). (C) Following FACS, transfected MSCs were collected and the purity was increased to 95.1%. Therefore, approximately all MSCs expressed a green fluorescent signal and IGF-1. CD, cluster of differentiation; EGFP, enhanced green fluorescence protein; IGF, insulin-like growth factor; MSC, mesenchymal stem cells; FACS, fluorescence-activated cell sorting cell sorting; FITC, fluorescein isothiocyanate; PE, phycoerythrin.

Transfection efficiency of pEF1/His C::IGF-1::EGFP in rat BM-MSCs

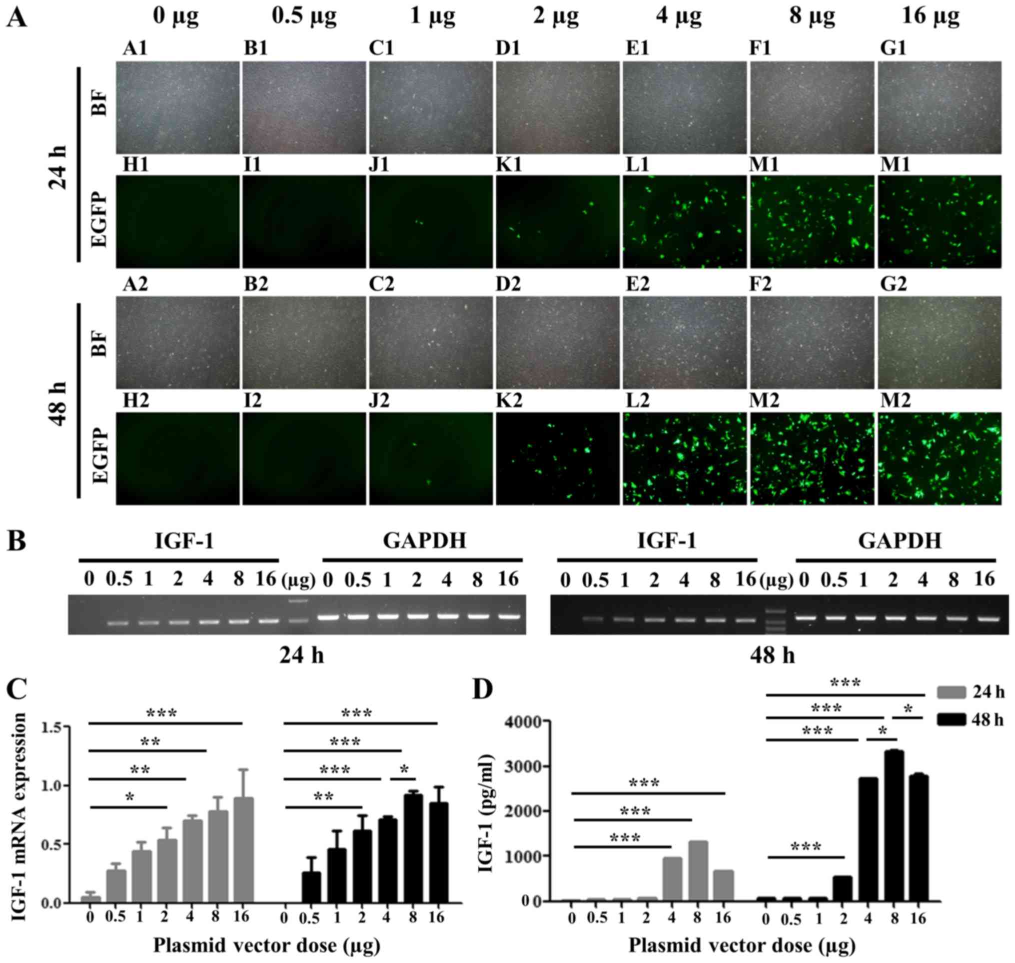
To determine the optimal concentration of pEF1/His C::IGF-1::EGFP for transfection in rat BM-MSCs, different amounts were transfected (0–16 µg). The intensity of EGFP fluorescence was concentration-dependent and was maximal at 8 µg following 24 and 48 h (Fig. 3A). IGF-1 mRNA expression level was additionally increased in a concentration-dependent manner as detected by RT-PCR, reaching a maximum value at 8 µg after 48 h (Fig. 3B and C). IGF-1 protein expression levels in conditioned culture medium from transfected MSCs were measured by ELISA. Conditioned medium from pEF1/His C::IGF-1::EGFP-transfected MSCs exhibited higher expression levels of IGF-1 compared with the negative control (0 µg; Fig. 3D). IGF-1 secretion was enhanced at concentrations ≤8 µg and began to decline at 24 and 48 h following transfection (Fig. 3D). Furthermore, the amount of IGF-1 secreted from transfected MSCs at 48 h post-transfection was increased compared with 24 h following transfection.

Figure 3.

EGFP and IGF-1 expression in MSCs transfected with pEF1/His C::IGF-1::EGFP. (A) EGFP was expressed following transfection with pEF1/His C::IGF-1::EGFP. Magnification, ×40. A1-G1 (24 h) and A2-G2 (48 h), BF; H1-N1 (24 h) and H2-N2 (48 h), immunofluorescence. (B) IGF-1 expression, as detected by reverse transcription-polymerase chain reaction and (C) quantification of its expression levels. (D) IGF-1 secretion as measured by ELISA. *P<0.05, **P<0.01, ***P<0.001. EGFP, enhanced green fluorescence protein; IGF, insulin-like growth factor; MSCs, mesenchymal stem cells; BF, bright field.

Engraftment of pEF1/His C::IGF-1::EGFP-MSCs in ischemic hearts

The green fluorescence associated with pEF1/His C::IGF-1::EGFP-transfected MSCs was detected in rats injected with unsorted and sorted cells. Transfected MSCs were more abundant in the sorted group compared with the unsorted group (Fig. 4A). The pEF1/His C::IGF-1::EGFP-transfected MSCs were localized in the myocardium of the ischemic left ventricle.

Figure 4.

Localization of MSCs transfected with pEF1/His C::IGF-1::EGFP in ischemic hearts. (A) Green fluorescence associated with EGFP in the ischemic left ventricle. n=3/group. Magnification, ×100 and ×400. A1-A2 (unsorted) and A3-A5 (sorted). (B) IGF-1 expression (red) in BM-MSCs was observed by immunofluorescence labeling. n=3/group. Magnification, ×100. B1-B2 (unsorted) and B3-B5 (sorted). DNA is stained blue in the nuclei. MSCs, mesenchymal stem cells; EGFP, enhanced green fluorescence protein; IGF, insulin-like growth factor; BM, bone marrow.

Detection of IGF-1 pEF1/His C::IGF-1::EGFP-MSCs in ischemic hearts

Red fluorescence corresponding to IGF-1 expression was detected in the myocardial layer of unsorted and sorted groups (Fig. 4B). IGF-1 expression levels were increased in the sorted group compared with the unsorted group. Therefore, the sorting system enhances the efficiency of gene delivery.

Myocardial repair is improved in ischemic myocardium by pEF1/His C::IGF-1::EGFP transplantation

The therapeutic efficacy of the system was evaluated through histological analysis of the infarcted tissue by TTC and Masson's trichrome staining. Infarct size was decreased in the sorted group compared with the PBS and MSC groups (P<0.05; Fig. 5A and B). Although the infarct size in the sorted was half of that of the unsorted group, the difference was not statistically significant (Fig. 5B). Masson's trichrome staining demonstrated that fibrotic area of the myocardial layer was significantly decreased in the sorted group compared with the unsorted group (P<0.05; Fig. 5C and D).

Figure 5.

Histological analysis. (A) Infarcted hearts were stained with 2,3,5-triphenyltetrazolium chloride and infarct size was measured. (B) Quantification of infarct area. n=5/group. (C) Masson's trichrome staining of fibrosis. The heart muscle was stained red and collagen was stained blue. Magnification, ×200. (D) Quantification of fibrosis rates. n=5/group. (E) Apoptotic cells in the infarct area were detected by TUNEL (brown) and (F) apoptotic cells were quantified. n=5/group. Magnification, ×100 and ×400. *P<0.05, **P<0.01. MSCs, mesenchymal stem cells; TUNEL, terminal deoxynucleotide transferase-mediated dUTP nick-end labeling; LAD, left anterior descending artery.

Inhibitory effects of IGF-1 on myocyte apoptosis

Analysis of the apoptotic cell ratio revealed that apoptosis was decreased in the sorted group compared with the PBS, MSC and unsorted groups (P<0.05, P<0.01; Fig. 5E and F).

Discussion

BM-MSC transplantation improves cardiac function, capillary density and ventricular remodeling (10,22). However, low viability and poor transplantation efficiency remain principal challenges. Even direct transplantation of stem cells into the infarcted heart is ineffective: Only 1–10% of cells actually remain in the heart (23,24). Furthermore, owing to the low gene transfection efficiency of non-viral carriers, the proportion of stem cells harboring the target gene is very low (11). The aim of the present study was to maximize the effects of a therapeutic gene using FACS to obtain a highly pure population of cells transfected with this gene. FACS analysis has numerous advantages over other available methods. It is the preferred method for obtaining a pure cell population, particularly of cells expressing a very low level of a particular marker or when separation is based on differential marker density. In addition, FACS is the only available technique for isolating cells based on internal labeling or intracellular protein expression, including a genetically modified fluorescent protein (25). It additionally allows the purification of individual cells based on size, granularity and fluorescence (25). However, the cell sorting method using FACS has a disadvantage of cell loss. For that reason, certain researchers prefer the selection of positive transfected stem cells with chemical reagents, including puromycin (26,27).

The pEF1/His C::IGF-1::EGFP selection vector was constructed using the target gene IGF-1 and the selection marker EGFP through insertion of rat IGF-1 cDNA into the pEF1/His C vector (pEF1/His C::IGF-1) followed by insertion of EGFP and the cytomegalovirus promoter in pEGFP-C1 into pEF1/His C::IGF-1 (pEF1/His C::IGF-1::EGFP). The pEF1/His C vector was used as it contains the human elongation factor-1α promoter, which has high activity in stem cells (28). EGFP, which demonstrates higher fluorescence compared with GFP, was used to visualize transfected MSCs for cell sorting and for MSC tracking in infarcted hearts (29). The two genes were inserted under the control of its own promoter in a single vector to avoid the generation of a fusion protein. The regulation of rat IGF-1 and EGFP genes by the two promoters was confirmed by transfecting pEF1/His C::IGF-1::EGFP and the non-viral vector PAM-ABP into BM-MSCs. PAM-ABP (weight ratio, 1:5) functions as an efficient gene carrier with low cytotoxicity (30,31). The same weight ratio for the plasmid and non-viral carrier PAM-ABP was applied for MSC transfection.

IGF-1-expressing MSCs were isolated by FACS with a purity of 95.1%. When these cells were injected into MI rats, TTC and trichrome staining revealed that infarct size and fibrosis were decreased compared with animals injected with unsorted cells, suggesting that the high expression levels of IGF-1 achieved by sorting demonstrated therapeutic effects. Previous studies suggested that IGF-1 is secreted by the majority of tissues and serves an important role in cell growth, differentiation and transformation (17,18). In particular, IGF-1 in the heart has beneficial effects on cardiomyocyte function, including cell proliferation and survival (17). Exogenous administration of IGF-1 had cardioprotective effects that were exerted through the Akt signaling pathway (32), and it was demonstrated that IGF-1 improved cardiac function and reduced structural damage during ischemia/reperfusion (33). In the present study, the TUNEL assay demonstrated that IGF-1 had an anti-apoptotic effect on cardiomyocytes, although the apoptosis pathway was not investigated; the effect was most marked in rats injected with sorted cells. The present results are consistent with a previous study, in which MSC survival and engraftment were enhanced, and cardiac dysfunction and myocardial apoptosis were suppressed by transplantation of IGF-1-treated MSCs (20).

Echocardiographic analysis in an MI animal model revealed that injection of IGF-1-adipose tissue-derived SCs improved left ventricular ejection fraction and cardiac contractility index (34), in addition to cardiac function (32,34,35). Although echocardiography was not performed in the present study, histological data provided evidence that maximizing the efficiency of gene expression through a sorting system may improve cardiac function in the infarcted heart.

In summary, it was demonstrated that MSC-based IGF-1 therapy may reduce fibrosis of the myocardium along with infarct size and myocyte apoptosis in a rat MI model. Although the safety and therapeutic efficacy of pEF1/His::IGF-1::EGFP selection vector requires confirmation in larger animal models prior to is used in clinical applications; this strategy may potentially be modified for other types of cell-based therapy using different gene and stem cell combinations.

Acknowledgements

Not applicable.

Funding

This study was supported by grants from the Korea Health Technology R&D Project through the Korea Health Industry Development Institute (KHIDI), funded by the Ministry of Health & Welfare, Republic of Korea (grant nos. HI17C0882 and HI16C2211); the Mid-Career Researcher Program through a National Research Foundation grant funded by the Ministry of Education, Science, and Technology, Republic of Korea (grant no. 2015R1A2A2A01002731); and the Cardiovascular Research Center (Seoul, Korea).

Availability of data and materials

The datasets used and/or analyzed generated during the current study are available from the corresponding author on reasonable request.

Authors contributions

DC and JK designed the study. SJ, JK, CY and HK conducted the experiments, data analysis and statistical analysis. ML supplied the non-viral carrier PAM-ABP and interpreted the data. SJ and HK wrote the manuscript. All authors discussed the results and approved the final manuscript.

Ethics approval and consent to participate

All animal experiments conformed to the International Guide for the Care and Use of Laboratory Animals, and were approved by the Animal Research Committee of Yonsei University College of Medicine (Seoul, Korea; grant no. 2015-0253).

Patient consent for publication

Not applicable.

Competing interests

The authors declare they have no competing interests.

Glossary

Abbreviations

Abbreviations:

EGFP

enhanced green fluorescent protein

FACS

fluorescence-activated cell sorting

IGF-1

insulin-like growth factor-1

MI

myocardial infarction

MSC

mesenchymal stem cell

PCR

polymerase chain reaction

RT

reverse transcription

References

1 

Laslett LJ, Alagona P Jr, Clark BA III, Drozda JP Jr, Saldivar F, Wilson SR, Poe C and Hart M: The worldwide environment of cardiovascular disease: Prevalence, diagnosis, therapy, and policy issues: A report from the American College of Cardiology. J Am Coll Cardiol. 60 25 Suppl:S1–S49. 2012. View Article : Google Scholar : PubMed/NCBI

2 

Nabel EG: Cardiovascular disease. N Engl J Med. 349:60–72. 2003. View Article : Google Scholar : PubMed/NCBI

3 

Sáez P and Kuhl E: Computational modeling of acute myocardial infarction. Comput Methods Biomech Biomed Engin. 19:1107–1115. 2016. View Article : Google Scholar : PubMed/NCBI

4 

Flynn A, Chen X, O'Connell E and O'Brien T: A comparison of the efficacy of transplantation of bone marrow-derived mesenchymal stem cells and unrestricted somatic stem cells on outcome after acute myocardial infarction. Stem Cell Res Ther. 3:362012. View Article : Google Scholar : PubMed/NCBI

5 

Michaels AD and Chatterjee K: Cardiology patient pages. Angioplasty versus bypass surgery for coronary artery disease. Circulation. 106:e187–e190. 2002. View Article : Google Scholar : PubMed/NCBI

6 

Hsiao LC, Carr C, Chang KC, Lin SZ and Clarke K: Stem cell-based therapy for ischemic heart disease. Cell Transplant. 22:663–675. 2013. View Article : Google Scholar : PubMed/NCBI

7 

Carvalho JL, Braga VB, Melo MB, Campos AC, Oliveira MS, Gomes DA, Ferreira AJ, Santos RA and Goes AM: Priming mesenchymal stem cells boosts stem cell therapy to treat myocardial infarction. J Cell Mol Med. 17:617–625. 2013. View Article : Google Scholar : PubMed/NCBI

8 

Krishna KA, Krishna KS, Berrocal R, Rao KS and Rao Sambasiva KR: Myocardial infarction and stem cells. J Pharm Bioallied Sci. 3:182–188. 2011. View Article : Google Scholar : PubMed/NCBI

9 

Wei X, Yang X, Han ZP, Qu FF, Shao L and Shi YF: Mesenchymal stem cells: A new trend for cell therapy. Acta Pharmacol Sin. 34:747–754. 2013. View Article : Google Scholar : PubMed/NCBI

10 

Kim SH, Moon HH, Kim HA, Hwang KC, Lee M and Choi D: Hypoxia-inducible vascular endothelial growth factor-engineered mesenchymal stem cells prevent myocardial ischemic injury. Mol Ther. 19:741–750. 2011. View Article : Google Scholar : PubMed/NCBI

11 

Reiser J, Zhang XY, Hemenway CS, Mondal D, Pradhan L and La Russa VF: Potential of mesenchymal stem cells in gene therapy approaches for inherited and acquired diseases. Expert Opin Biol Ther. 5:1571–1584. 2005. View Article : Google Scholar : PubMed/NCBI

12 

Santos JL, Pandita D, Rodrigues J, Pêgo AP, Granja PL and Tomás H: Non-viral gene delivery to mesenchymal stem cells: Methods, strategies and application in bone tissue engineering and regeneration. Curr Gene Ther. 11:46–57. 2011. View Article : Google Scholar : PubMed/NCBI

13 

Nayerossadat N, Maedeh T and Ali PA: Viral and nonviral delivery systems for gene delivery. Adv Biomed Res. 1:272012. View Article : Google Scholar : PubMed/NCBI

14 

Yue J, Wu J, Liu D, Zhao X and Lu WW: BMP2 gene delivery to bone mesenchymal stem cell by chitosan-g-PEI nonviral vector. Nanoscale Res Lett. 10:2032015. View Article : Google Scholar : PubMed/NCBI

15 

Pang P, Wu C, Shen M, Gong F, Zhu K, Jiang Z, Guan S, Shan H and Shuai X: An MRI-visible non-viral vector bearing GD2 single chain antibody for targeted gene delivery to human bone marrow mesenchymal stem cells. PLoS One. 8:e766122013. View Article : Google Scholar : PubMed/NCBI

16 

Laron Z: Insulin-like growth factor 1 (IGF-1): A growth hormone. Mol Pathol. 54:311–316. 2001. View Article : Google Scholar : PubMed/NCBI

17 

Davis ME, Hsieh PC, Takahashi T, Song Q, Zhang S, Kamm RD, Grodzinsky AJ, Anversa P and Lee RT: Local myocardial insulin-like growth factor 1 (IGF-1) delivery with biotinylated peptide nanofibers improves cell therapy for myocardial infarction. Proc Natl Acad Sci USA. 103:8155–8160. 2006. View Article : Google Scholar : PubMed/NCBI

18 

Delafontaine P, Song YH and Li Y: Expression, regulation, and function of IGF-1, IGF-1R, and IGF-1 binding proteins in blood vessels. Arterioscler Thromb Vasc Biol. 24:435–444. 2004. View Article : Google Scholar : PubMed/NCBI

19 

Lisa M, Haleagrahara N and Chakravarthi S: Insulin-like growth factor-1 (IGF-1) reduces ischemic changes and increases circulating angiogenic factors in experimentally-induced myocardial infarction in rats. Vasc Cell. 3:132011. View Article : Google Scholar : PubMed/NCBI

20 

Guo J, Zheng D, Li WF, Li HR, Zhang AD and Li ZC: Insulin-like growth factor 1 treatment of MSCs attenuates inflammation and cardiac dysfunction following MI. Inflammation. 37:2156–2163. 2014. View Article : Google Scholar : PubMed/NCBI

21 

Schertzer JD and Lynch GS: Comparative evaluation of IGF-I gene transfer and IGF-I protein administration for enhancing skeletal muscle regeneration after injury. Gene Ther. 13:1657–1664. 2006. View Article : Google Scholar : PubMed/NCBI

22 

Boyle AJ, Schulman SP, Hare JM and Oettgen P: Is stem cell therapy ready for patients? Stem cell therapy for cardiac repair. ready for the next step. Circulation. 114:339–352. 2006. View Article : Google Scholar : PubMed/NCBI

23 

Li L, Chen X, Wang WE and Zeng C: How to improve the survival of transplanted mesenchymal stem cell in ischemic heart? Stem Cells Int. 2016:96827572016. View Article : Google Scholar : PubMed/NCBI

24 

Terrovitis JV, Smith RR and Marbán E: Assessment and optimization of cell engraftment after transplantation into the heart. Circ Res. 106:479–494. 2010. View Article : Google Scholar : PubMed/NCBI

25 

Basu S, Campbell HM, Dittel BN and Ray A: Purification of specific cell population by fluorescence activated cell sorting (FACS). J Vis Exp. 41:pii: 1546. 2010.

26 

Kolossov E, Bostani T, Roell W, Breitbach M, Pillekamp F, Nygren JM, Sasse P, Rubenchik O, Fries JW, Wenzel D, et al: Engraftment of engineered ES cell-derived cardiomyocytes but not BM cells restores contractile function to the infarcted myocardium. J Exp Med. 203:2315–2327. 2006. View Article : Google Scholar : PubMed/NCBI

27 

Jacot JG, Kita-Matsuo H, Wei KA, Chen HS, Omens JH, Mercola M and McCulloch AD: Cardiac myocyte force development during differentiation and maturation. Ann N Y Acad Sci. 1188:121–127. 2010. View Article : Google Scholar : PubMed/NCBI

28 

Kim S, Kim GJ, Miyoshi H, Moon SH, Ahn SE, Lee JH, Lee HJ, Cha KY and Chung HM: Efficiency of the elongation factor-1alpha promoter in mammalian embryonic stem cells using lentiviral gene delivery systems. Stem Cells Dev. 16:537–545. 2007. View Article : Google Scholar : PubMed/NCBI

29 

Zhang G, Gurtu V and Kain SR: An enhanced green fluorescent protein allows sensitive detection of gene transfer in mammalian cells. Biochem Biophys Res Commun. 227:707–711. 1996. View Article : Google Scholar : PubMed/NCBI

30 

Nam HY, Nam K, Lee M, Kim SW and Bull DA: Dendrimer type bio-reducible polymer for efficient gene delivery. J Control Release. 160:592–600. 2012. View Article : Google Scholar : PubMed/NCBI

31 

Won YW, McGinn AN, Lee M, Nam K, Bull DA and Kim SW: Post-translational regulation of a hypoxia-responsive VEGF plasmid for the treatment of myocardial ischemia. Biomaterials. 34:6229–6238. 2013. View Article : Google Scholar : PubMed/NCBI

32 

Khan RS, Martinez MD, Sy JC, Pendergrass KD, Che PL, Brown ME, Cabigas EB, Dasari M, Murthy N and Davis ME: Targeting extracellular DNA to deliver IGF-1 to the injured heart. Sci Rep. 4:42572014. View Article : Google Scholar : PubMed/NCBI

33 

Pi Y, Goldenthal MJ and Marín-García J: Mitochondrial involvement in IGF-1 induced protection of cardiomyocytes against hypoxia/reoxygenation injury. Mol Cell Biochem. 301:181–189. 2007. View Article : Google Scholar : PubMed/NCBI

34 

Bagno LL, Carvalho D, Mesquita F, Louzada RA, Andrade B, Kasai-Brunswick TH, Lago VM, Suhet G, Cipitelli D, Werneck-de-Castro JP and Campos-de-Carvalho AC: Sustained IGF-1 secretion by adipose-derived stem cells improves infarcted heart function. Cell Transplant. 25:1609–1622. 2016. View Article : Google Scholar : PubMed/NCBI

35 

Boucher M, Pesant S, Lei YH, Nanton N, Most P, Eckhart AD, Koch WJ and Gao E: Simultaneous administration of insulin-like growth factor-1 and darbepoetin alfa protects the rat myocardium against myocardial infarction and enhances angiogenesis. Clin Transl Sci. 1:13–20. 2008. View Article : Google Scholar : PubMed/NCBI

Related Articles

  • Abstract
  • View
  • Download
  • Twitter
Copy and paste a formatted citation
Spandidos Publications style
Jung S, Kim JH, Yim C, Lee M, Kang HJ and Choi D: Therapeutic effects of a mesenchymal stem cell‑based insulin‑like growth factor‑1/enhanced green fluorescent protein dual gene sorting system in a myocardial infarction rat model. Mol Med Rep 18: 5563-5571, 2018.
APA
Jung, S., Kim, J., Yim, C., Lee, M., Kang, H.J., & Choi, D. (2018). Therapeutic effects of a mesenchymal stem cell‑based insulin‑like growth factor‑1/enhanced green fluorescent protein dual gene sorting system in a myocardial infarction rat model. Molecular Medicine Reports, 18, 5563-5571. https://doi.org/10.3892/mmr.2018.9561
MLA
Jung, S., Kim, J., Yim, C., Lee, M., Kang, H. J., Choi, D."Therapeutic effects of a mesenchymal stem cell‑based insulin‑like growth factor‑1/enhanced green fluorescent protein dual gene sorting system in a myocardial infarction rat model". Molecular Medicine Reports 18.6 (2018): 5563-5571.
Chicago
Jung, S., Kim, J., Yim, C., Lee, M., Kang, H. J., Choi, D."Therapeutic effects of a mesenchymal stem cell‑based insulin‑like growth factor‑1/enhanced green fluorescent protein dual gene sorting system in a myocardial infarction rat model". Molecular Medicine Reports 18, no. 6 (2018): 5563-5571. https://doi.org/10.3892/mmr.2018.9561
Copy and paste a formatted citation
x
Spandidos Publications style
Jung S, Kim JH, Yim C, Lee M, Kang HJ and Choi D: Therapeutic effects of a mesenchymal stem cell‑based insulin‑like growth factor‑1/enhanced green fluorescent protein dual gene sorting system in a myocardial infarction rat model. Mol Med Rep 18: 5563-5571, 2018.
APA
Jung, S., Kim, J., Yim, C., Lee, M., Kang, H.J., & Choi, D. (2018). Therapeutic effects of a mesenchymal stem cell‑based insulin‑like growth factor‑1/enhanced green fluorescent protein dual gene sorting system in a myocardial infarction rat model. Molecular Medicine Reports, 18, 5563-5571. https://doi.org/10.3892/mmr.2018.9561
MLA
Jung, S., Kim, J., Yim, C., Lee, M., Kang, H. J., Choi, D."Therapeutic effects of a mesenchymal stem cell‑based insulin‑like growth factor‑1/enhanced green fluorescent protein dual gene sorting system in a myocardial infarction rat model". Molecular Medicine Reports 18.6 (2018): 5563-5571.
Chicago
Jung, S., Kim, J., Yim, C., Lee, M., Kang, H. J., Choi, D."Therapeutic effects of a mesenchymal stem cell‑based insulin‑like growth factor‑1/enhanced green fluorescent protein dual gene sorting system in a myocardial infarction rat model". Molecular Medicine Reports 18, no. 6 (2018): 5563-5571. https://doi.org/10.3892/mmr.2018.9561
Follow us
  • Twitter
  • LinkedIn
  • Facebook
About
  • Spandidos Publications
  • Careers
  • Cookie Policy
  • Privacy Policy
How can we help?
  • Help
  • Live Chat
  • Contact
  • Email to our Support Team