Spandidos Publications Logo
  • About
    • About Spandidos
    • Aims and Scopes
    • Abstracting and Indexing
    • Editorial Policies
    • Reprints and Permissions
    • Job Opportunities
    • Terms and Conditions
    • Contact
  • Journals
    • All Journals
    • Oncology Letters
      • Oncology Letters
      • Information for Authors
      • Editorial Policies
      • Editorial Board
      • Aims and Scope
      • Abstracting and Indexing
      • Bibliographic Information
      • Archive
    • International Journal of Oncology
      • International Journal of Oncology
      • Information for Authors
      • Editorial Policies
      • Editorial Board
      • Aims and Scope
      • Abstracting and Indexing
      • Bibliographic Information
      • Archive
    • Molecular and Clinical Oncology
      • Molecular and Clinical Oncology
      • Information for Authors
      • Editorial Policies
      • Editorial Board
      • Aims and Scope
      • Abstracting and Indexing
      • Bibliographic Information
      • Archive
    • Experimental and Therapeutic Medicine
      • Experimental and Therapeutic Medicine
      • Information for Authors
      • Editorial Policies
      • Editorial Board
      • Aims and Scope
      • Abstracting and Indexing
      • Bibliographic Information
      • Archive
    • International Journal of Molecular Medicine
      • International Journal of Molecular Medicine
      • Information for Authors
      • Editorial Policies
      • Editorial Board
      • Aims and Scope
      • Abstracting and Indexing
      • Bibliographic Information
      • Archive
    • Biomedical Reports
      • Biomedical Reports
      • Information for Authors
      • Editorial Policies
      • Editorial Board
      • Aims and Scope
      • Abstracting and Indexing
      • Bibliographic Information
      • Archive
    • Oncology Reports
      • Oncology Reports
      • Information for Authors
      • Editorial Policies
      • Editorial Board
      • Aims and Scope
      • Abstracting and Indexing
      • Bibliographic Information
      • Archive
    • Molecular Medicine Reports
      • Molecular Medicine Reports
      • Information for Authors
      • Editorial Policies
      • Editorial Board
      • Aims and Scope
      • Abstracting and Indexing
      • Bibliographic Information
      • Archive
    • World Academy of Sciences Journal
      • World Academy of Sciences Journal
      • Information for Authors
      • Editorial Policies
      • Editorial Board
      • Aims and Scope
      • Abstracting and Indexing
      • Bibliographic Information
      • Archive
    • International Journal of Functional Nutrition
      • International Journal of Functional Nutrition
      • Information for Authors
      • Editorial Policies
      • Editorial Board
      • Aims and Scope
      • Abstracting and Indexing
      • Bibliographic Information
      • Archive
    • International Journal of Epigenetics
      • International Journal of Epigenetics
      • Information for Authors
      • Editorial Policies
      • Editorial Board
      • Aims and Scope
      • Abstracting and Indexing
      • Bibliographic Information
      • Archive
    • Medicine International
      • Medicine International
      • Information for Authors
      • Editorial Policies
      • Editorial Board
      • Aims and Scope
      • Abstracting and Indexing
      • Bibliographic Information
      • Archive
  • Articles
  • Information
    • Information for Authors
    • Information for Reviewers
    • Information for Librarians
    • Information for Advertisers
    • Conferences
  • Language Editing
Spandidos Publications Logo
  • About
    • About Spandidos
    • Aims and Scopes
    • Abstracting and Indexing
    • Editorial Policies
    • Reprints and Permissions
    • Job Opportunities
    • Terms and Conditions
    • Contact
  • Journals
    • All Journals
    • Biomedical Reports
      • Information for Authors
      • Editorial Policies
      • Editorial Board
      • Aims and Scope
      • Abstracting and Indexing
      • Bibliographic Information
      • Archive
    • Experimental and Therapeutic Medicine
      • Information for Authors
      • Editorial Policies
      • Editorial Board
      • Aims and Scope
      • Abstracting and Indexing
      • Bibliographic Information
      • Archive
    • International Journal of Epigenetics
      • Information for Authors
      • Editorial Policies
      • Editorial Board
      • Aims and Scope
      • Abstracting and Indexing
      • Bibliographic Information
      • Archive
    • International Journal of Functional Nutrition
      • Information for Authors
      • Editorial Policies
      • Editorial Board
      • Aims and Scope
      • Abstracting and Indexing
      • Bibliographic Information
      • Archive
    • International Journal of Molecular Medicine
      • Information for Authors
      • Editorial Policies
      • Editorial Board
      • Aims and Scope
      • Abstracting and Indexing
      • Bibliographic Information
      • Archive
    • International Journal of Oncology
      • Information for Authors
      • Editorial Policies
      • Editorial Board
      • Aims and Scope
      • Abstracting and Indexing
      • Bibliographic Information
      • Archive
    • Medicine International
      • Information for Authors
      • Editorial Policies
      • Editorial Board
      • Aims and Scope
      • Abstracting and Indexing
      • Bibliographic Information
      • Archive
    • Molecular and Clinical Oncology
      • Information for Authors
      • Editorial Policies
      • Editorial Board
      • Aims and Scope
      • Abstracting and Indexing
      • Bibliographic Information
      • Archive
    • Molecular Medicine Reports
      • Information for Authors
      • Editorial Policies
      • Editorial Board
      • Aims and Scope
      • Abstracting and Indexing
      • Bibliographic Information
      • Archive
    • Oncology Letters
      • Information for Authors
      • Editorial Policies
      • Editorial Board
      • Aims and Scope
      • Abstracting and Indexing
      • Bibliographic Information
      • Archive
    • Oncology Reports
      • Information for Authors
      • Editorial Policies
      • Editorial Board
      • Aims and Scope
      • Abstracting and Indexing
      • Bibliographic Information
      • Archive
    • World Academy of Sciences Journal
      • Information for Authors
      • Editorial Policies
      • Editorial Board
      • Aims and Scope
      • Abstracting and Indexing
      • Bibliographic Information
      • Archive
  • Articles
  • Information
    • For Authors
    • For Reviewers
    • For Librarians
    • For Advertisers
    • Conferences
  • Language Editing
Login Register Submit
  • This site uses cookies
  • You can change your cookie settings at any time by following the instructions in our Cookie Policy. To find out more, you may read our Privacy Policy.

    I agree
Search articles by DOI, keyword, author or affiliation
Search
Advanced Search
presentation
Molecular Medicine Reports
Join Editorial Board Propose a Special Issue
Print ISSN: 1791-2997 Online ISSN: 1791-3004
Journal Cover
February-2019 Volume 19 Issue 2

Full Size Image

Sign up for eToc alerts
Recommend to Library

Journals

International Journal of Molecular Medicine

International Journal of Molecular Medicine

International Journal of Molecular Medicine is an international journal devoted to molecular mechanisms of human disease.

International Journal of Oncology

International Journal of Oncology

International Journal of Oncology is an international journal devoted to oncology research and cancer treatment.

Molecular Medicine Reports

Molecular Medicine Reports

Covers molecular medicine topics such as pharmacology, pathology, genetics, neuroscience, infectious diseases, molecular cardiology, and molecular surgery.

Oncology Reports

Oncology Reports

Oncology Reports is an international journal devoted to fundamental and applied research in Oncology.

Experimental and Therapeutic Medicine

Experimental and Therapeutic Medicine

Experimental and Therapeutic Medicine is an international journal devoted to laboratory and clinical medicine.

Oncology Letters

Oncology Letters

Oncology Letters is an international journal devoted to Experimental and Clinical Oncology.

Biomedical Reports

Biomedical Reports

Explores a wide range of biological and medical fields, including pharmacology, genetics, microbiology, neuroscience, and molecular cardiology.

Molecular and Clinical Oncology

Molecular and Clinical Oncology

International journal addressing all aspects of oncology research, from tumorigenesis and oncogenes to chemotherapy and metastasis.

World Academy of Sciences Journal

World Academy of Sciences Journal

Multidisciplinary open-access journal spanning biochemistry, genetics, neuroscience, environmental health, and synthetic biology.

International Journal of Functional Nutrition

International Journal of Functional Nutrition

Open-access journal combining biochemistry, pharmacology, immunology, and genetics to advance health through functional nutrition.

International Journal of Epigenetics

International Journal of Epigenetics

Publishes open-access research on using epigenetics to advance understanding and treatment of human disease.

Medicine International

Medicine International

An International Open Access Journal Devoted to General Medicine.

Journal Cover
February-2019 Volume 19 Issue 2

Full Size Image

Sign up for eToc alerts
Recommend to Library

  • Article
  • Citations
    • Cite This Article
    • Download Citation
    • Create Citation Alert
    • Remove Citation Alert
    • Cited By
  • Similar Articles
    • Related Articles (in Spandidos Publications)
    • Similar Articles (Google Scholar)
    • Similar Articles (PubMed)
  • Download PDF
  • Download XML
  • View XML
Article

MicroRNA‑506‑3p reverses gefitinib resistance in non‑small cell lung cancer by targeting Yes‑associated protein 1

  • Authors:
    • Junfei Zhu
    • Lianqin Tao
    • Litong Jin
  • View Affiliations / Copyright

    Affiliations: Department of Respiratory Medicine, Taizhou Central Hospital, Taizhou, Zhejiang 318000, P.R. China, Department of Emergency, Taizhou Central Hospital, Taizhou, Zhejiang 318000, P.R. China
  • Pages: 1331-1339
    |
    Published online on: November 29, 2018
       https://doi.org/10.3892/mmr.2018.9710
  • Expand metrics +
Metrics: Total Views: 0 (Spandidos Publications: | PMC Statistics: )
Metrics: Total PDF Downloads: 0 (Spandidos Publications: | PMC Statistics: )
Cited By (CrossRef): 0 citations Loading Articles...

This article is mentioned in:



Abstract

Epidermal growth factor receptor‑tyrosine kinase inhibitors, such as gefitinib, have been found to be clinically effective in the treatment of patients with non‑small cell lung cancer (NSCLC). However, the therapeutic effect of gefitinib is often limited by the development of gefitinib resistance. MicroRNAs (miRNAs), a group of small non‑coding RNAs, have been demonstrated to be frequently dysregulated in human malignancies. For instance, the downregulation of miR‑506‑3p has been reported in NSCLC patients. The aim of the present study was to determine the role and underlying molecular mechanism of miR‑506‑3p in the regulation of gefitinib sensitivity in NSCLC. A gefitinib‑resistant PC‑9 (PC‑9GR) cell line was established, and reduced miR‑506‑3p expression was observed in PC‑9GR cells as compared with that in parental cells. The results of cell cytotoxicity and cell apoptosis assays indicated that PC‑9GR cells were more sensitive to gefitinib following the transfection with an miR‑506‑3p mimic, while transfection with an miR‑506‑3p antagonist reduced the sensitivity of PC‑9GR cells to gefitinib. It was further revealed that Yes‑associated protein 1 (YAP1) was directly suppressed by miR‑506‑3p in PC‑9GR cells. The elevated sensitivity of PC‑9GR cells to gefitinib following transfection with the miR‑506‑3p mimic was counteracted by the overexpression of YAP1. Furthermore, an inverse correlation between the miR‑506‑3p and YAP1 mRNA levels was detected in lung adenocarcinoma specimens. Collectively, the results of the present study suggested that the downregulation of miR‑506‑3p contributes to gefitinib resistance, and thus, the restoration of miR‑506‑3p may be a potential therapeutic approach for overcoming NSCLC gefitinib resistance.

Introduction

Lung cancer is the leading cause of cancer-associated mortality, with non-small cell lung cancer (NSCLC) accounting for ~85% of lung cancer cases worldwide (1). Despite recent developments in cancer treatment, the prognosis for patients with lung cancer has seen limited improvement, with the 5-year survival rate for NSCLC remaining at 9–14% since 2010 (2). Due to the discovery of epidermal growth factor receptor tyrosine kinase receptor inhibitors (EGFR-TKIs), such as gefitinib and erlotinib, a new generation of agents has been made available for the treatment of patients with NSCLC, whose tumor harbors activating mutations in the EGFR gene (3–5). However, the majority of patients who initially respond to treatment with TKIs, later develop acquired resistance, which limits the treatment options (6). Several mechanisms of acquired resistance to TKIs have been identified, including secondary EGFR T790 M mutation, MET amplification, HER2 amplification, KRAS mutation and loss of PTEN (7,8). Further elucidation of the mechanisms underlying gefitinib resistance is imperative for the development of therapeutic strategies.

MicroRNAs (miRNAs) are small non-coding endogenous RNAs that mainly bind to the 3′-untranslated region (3′-UTR) of target mRNAs, resulting in the degradation of mRNA or the blockade of protein translation (9). miRNAs exert a wide range of biological functions, including proliferation, differentiation, metabolism and apoptosis (9,10). The involvement of miRNAs in gefitinib resistance in NSCLC has been previously reported (11). A study demonstrated that miR-138-5p was downregulated in gefitinib-resistant NSCLC cell models, and that the overexpression of miR-138-5p enhanced gefitinib sensitivity via the suppression of G protein-coupled receptor 124 (12). In another previous study, the elevation of miR-127 promoted a shift from the epithelial to the mesenchymal phenotype and increased gefitinib resistance in lung cancer cells (13). The aim of the present study was to identify and investigate novel miRNAs that are potentially involved in gefitinib resistance in NSCLC.

Materials and methods

Clinical specimens and cell culture

A total of 25 pairs of lung adenocarcinoma and adjacent non-cancerous specimens were resected from patients (14 male and 11 female) aged 56–67 years old between 2015 and 2017 diagnosed by clinicians at Taizhou Central Hospital (Taizhou, China). There were 13 patients at stage I, 4 patients at stage II, 6 patients at stage III and 2 patients at stage IV, classified by TNM staging (14). All samples were frozen immediately after surgery and stored at −80°C. Written informed consent was obtained from each patient. The study was approved by the Ethics Committee of Taizhou Central Hospital.

The 293 cell line, human normal epithelial cell line BEAS-2B and the NSCLC cell line PC-9 were obtained from the Cell Bank of the Chinese Academy of Sciences (Shanghai, China). PC-9 and 293 cells were cultured in RPMI 1640, supplemented with 10% fetal bovine serum (HyClone; GE Healthcare Life Sciences, Logan, UT, USA) in an incubator with 5% CO2 at 37°C. The 293 cells were applied in the experiments of luciferase assays, BEAS-2B cells were used for the reconstruction of pcDNA3-AP1 and PC-9 cells were used in all other experiments.

Establishment of the gefitinib-resistant cell line

Gefitinib-resistant cells were obtained by continuously exposing PC-9 cells to gefitinib, as previously described (12). Briefly, PC-9 cells were first exposed to 0.2 µmol/l gefitinib (LC Laboratories, Woburn, MA, USA) for 48 h, washed and cultured in drug-free medium until 80% confluence was reached, followed by re-exposure to increasing concentrations of gefitinib. Gefitinib-resistant PC-9 (PC-9GR) cells were obtained after 6 months of continuous exposure. The resistant cells were able to grow in 10 µmol/l gefitinib and were maintained in 2 µmol/l gefitinib-containing medium. In order to eliminate gefitinib, PC-9GR cells were cultured in drug-free medium for 1 week prior to all experiments.

Cell growth inhibition assay

The effects of gefitinib on cells were determined using the MTT assay. Briefly, exponentially growing cells were seeded in 96-well plates at the density of 3×103/well with 100 µl in each well, and cultured in 37°C overnight. On the following day, gefitinib was dissolved in dimethyl sulfoxide (DMSO) and added to each well at different concentrations (1, 2, 4, 8 and 16 µM), while the cells in the control groups were treated with the equivalent volume of DMSO. Cells in each group were incubated for 48 h. Following incubation, 10 µl MTT was added to each well, and cells were incubated for a further 3 h. The optical density at 492 nm was measured using a microplate reader (Beckman Coulter, Inc., Brea, CA, USA).

Cell apoptosis

Cells (2×105 cells/well) were seeded into 12-well plates and cultured for 48 h at 37°C. Subsequently, flow cytometry was used for the detection of the cell apoptosis by Annexin V-fluorescein isothiocyanate (FITC) /propidium iodide (PI) staining. Cells were washed with cold PBS and fixed in ice-cold 70% ethanol overnight at −20°C. The next day, cells were stained by Annexin V-FITC and PI (Roche Diagnostics, Basel, Switzerland) at room temperature for 15 min in the dark. After incubation for 1 h at 37°C, cell apoptosis was measured using a flow cytometer (BD Biosciences, Franklin Lakes, NJ, USA). The cell number at each phase was analyzed by FlowJo software version 7.6.3 (FlowJo LLC, Ashland, OR, USA).

Reverse transcription-quantitative polymerase chain reaction (RT-qPCR)

Total RNA was extracted from tissues and cells using TRIzol (Invitrogen; Thermo Fisher Scientific, Inc., Waltham, MA, USA), while miRNeasy Mini Kit (Qiagen, Inc., Valencia, CA, USA) was applied for the extraction of miRNA from tissues and cells. RNA concentration was tested using NanoDrop 2000 (Thermo Fisher Scientific, Inc., Wilmington, DE, USA). RNA was reverse transcribed into cDNA using the First Strand cDNA Synthesis kit (Thermo Fisher Scientific, Inc.). mirVanaqRT-PCR miRNA Detection kit and SYBR Green I (Applied Biosystems; Thermo Fisher Scientific, Inc.) were conducted using an ABI 7500 Real Time PCR System (Thermo Fisher Scientific, Inc.). The primers were as follows: YAP, forward 5′-TAGCCCTGCGTAGCCAGTTA-3′, reverse 5′-TCATGCTTAGTCCACTGTCTGT-3′; GAPDH, forward 5′-GGAGCGAGATCCCTCCAAAAT-3′, reverse 5′-GGCTGTTGTCATACTTCTCATGG-3′; miR-506-3p, forward 5′-TGCGGTAAGGCACCCTTCTGAGTA-3′, reverse 5′-CCAGTGCAGGGTCCGAGGT-3′; U6, forward 5′-CTCGCTTCGGCAGCACA-3′, reverse 5′-AACGCTTCACGAATTTGCGT-3′. The thermocycling conditions were as follows: 95°C for 3 min, 40 cycles of 95°C for 10 sec, 60°C for 15 sec and 72°C for 31 sec. The relative expression level was determined using the 2−ΔΔCq method (15). GAPDH and U6 were used as internal controls for Yes-associated protein 1 (YAP1) and miR-506-3p, respectively.

Transfection with miR-506-3p mimic and inhibitor

miR-506-3p mimics (50 nM), miR-506-3p inhibitor (100 nM) or their corresponding miR-negative control (miR-NC; Guangzhou RiboBio Co., Ltd., Guangzhou, China) were transfected into the cells using Lipofectamine® 2000 (Thermo Fisher Scientific, Inc.), according to the manufacturer's protocol.

Transfection with pcDNA3-YAP1

YAP1 was amplified by PCR using cDNA obtained from BEAS-2B cells, and cloned into pcDNA3 (Thermo Fisher Scientific, Inc.) to generate pcDNA3-YAP1. pcDNA3-YAP1 and negative control which were used for gain-of-function experiments were transfected into cells (1×105) using Lipofectamine® 2000 (Thermo Fisher Scientific, Inc.), according to the manufacturer's protocol.

Western blot analysis

Briefly, cells were lysed in radioimmunoprecipitation assay buffer (Thermo Fisher Scientific, Inc.), and protein concentration was determined using the BCA Protein Assay kit (Thermo Fisher Scientific, Inc.). Protein lysate (15 µg) was separated on 10% SDS-PAGE and transferred to polyvinylidene difluoride (PVDF) membranes (Thermo Fisher Scientific, Inc.). Next, the PVDF membranes were blocked in 5% non-fat milk (Yili, Beijing, China) for 2 h at room temperature, and then incubated with monoclonal rabbit anti-YAP1 (ab5277; 1:1,000; Abcam, Cambridge, MA, USA), B-cell lymphoma 2 (Bcl-2; ab32142; 1:1,000; Abcam), Bcl-2-associated X protein (Bax; ab32503; 1:1,000; Abcam) or monoclonal mouse anti-GAPDH (ab9485; 1:1,000; Abcam) antibody for 3 h at room temperature. Subsequently, membranes were incubated with goat anti-rabbit secondary antibody (ab97080; 1:20,000; Abcam) for 1 h at room temperature. Following washing with Tris-buffered saline, the bands were detected using the ECL Western Blotting kit (Thermo Fisher Scientific, Inc.). Image-Pro Plus software (version 6.0; Media Cybernetics, Inc., Rockville, MD, USA) was used to analyze the relative protein expression, represented as the density ratio vs. GAPDH.

Plasmid construction and dual-luciferase reporter assay

YAP1 3′-UTR sequences (5′-ACUUUUCUAAAUGUAGUGCCUUU-3′) were amplified by PCR using cDNA from 293 cells, and cloned into pGL3 basic vectors (Promega Corporation, Madison, WI, USA) between KpnI and Xhol restriction enzyme sites. The Quick Change site-directed mutagenesis kit (Agilent Technologies, Inc., Santa Clara, CA, USA) was used for the mutation of the putative binding site of miR-506-3p in the YAP1 3′-UTR-containing vector, with the YAP1 3′UTR mutant sequence as follows: 5′-ACUUUUCUAAAUGUAGUGCGAUU-3′. For dual-luciferase reporter assay, PC-9GR cells were seeded in 24-well plates at the density of 1×105/well and cultured at 37°C overnight. On the following day, cells transfected with YAP1 3′UTR WT plasmids or YAP1 3′UTR MUT plasmids were also transfected with miR-NC mimics or miR-506-3p mimic, and luciferase reporter plasmids containing Renilla vector (pRL-TK; Promega Corporation). At 48 h post-transfection, the luciferase activity was determined using the Dual-Luciferase Reporter Assay System (Promega Corporation). Luciferase activity was normalized to the Renilla luciferase activity to determine the transfection efficiency.

Statistical analysis

All data were analyzed using Graphpad Prism software (version 6; Graphpad Software, Inc., La Jolla, CA, USA), and are presented as the mean ± standard deviation. Differences between two groups were evaluated using the Student's t-test. Differences among three or more groups were compared using one-way analysis of variance, followed by the Newman-Keuls test. The association between miR-506-3p and YAP1 was analyzed by the Pearson correlation analysis. A value of P<0.05 was considered to indicate a statistically significant difference. All experiments were performed in triplicate.

Results

PC-9GR cells are relatively insensitive to gefitinib treatment, compared with PC-9 cells

To study the underlying molecular mechanism of gefitinib resistance, a PC-9GR cell model was established by long-term exposure of PC-9 cells to gefitinib. PC-9 and PC-9GR cells were treated with increasing concentrations of gefitinib for 48 and 96 h, in order to test their sensitivity to gefitinib. Compared with parental PC-9 cells, gefitinib exhibited a markedly weaker cytotoxic efficacy on PC-9GR cells following exposure to doses of 2, 4, 8 and 16 µM for 48 h (Fig. 1A). In addition, the difference in the response to gefitinib treatment became more evident after 96-h treatment, as a low dose of 1 µM gefitinib was able to induce marked viability reduction in PC-9 cells, but not in PC-9GR cells (Fig. 1B). In order to investigate the role of miR-506-3p in mediating gefitinib resistance, miR-506-3p levels were compared between PC-9 and PC-9GR cells. Using RT-qPCR, miR-506-3p was found to be significantly downregulated in PC-9GR cells (Fig. 1C), suggesting that miR-506 may be involved in gefitinib resistance.

Figure 1.

miR-506-3p was downregulated in PC-9GR cells, which were relatively insensitive to gefitinib, when compared with PC-9 cells. The viability reduction was significantly higher in PC-9 cells following treatment with increasing concentrations of gefitinib (1, 2, 4, 8 and 16 µM) for (A) 48 h and (B) 96 h, as compared with that in PC-9GR cells. (C) In PC-9GR cells, the expression level of miR-506-3p was decreased compared with that in PC-9 cells. **P<0.01 and ***P<0.001, vs. PC-9 cells at the same concentration. miR, microRNA; PC-9GR, gefitinib-resistant PC-9.

miR-506-3p inhibits the proliferation of PC-9GR cells

Next, the function of miR-506-3p in controlling the growth of PC-9GR cells was explored using mimic transfection to elevate the miR-506-3p levels. As expected, transfection with miR-506-3p mimics elevated the expression of miR-506-3p in PC-9GR cells, as compared with that in cells transfected with miR-NC mimics (Fig. 2A). The overexpression of miR-506-3p was found to induce significant growth arrest in PC-9GR cells cultured in gefitinib-free medium in a time-dependent manner (Fig. 2B). Notably, miR-506-3p elevation also markedly inhibited the growth of PC-9 cells, but to a smaller extent (Fig. 2C). These observations indicated that miR-506-3p is pivotal for the proliferation of PC-9GR cells.

Figure 2.

Overexpression of miR-506-3p inhibited the growth of PC-9 and PC-9GR cells. (A) Transfection with miR-506-3p mimics elevated the miR-506-3p expression in PC-9GR cells. The elevation of miR-506-3p induced growth arrest in (B) PC-9GR and (C) PC-9 cells. *P<0.05, **P<0.01 and ***P<0.001, vs. miR-NC group. miR, microRNA; PC-9GR, gefitinib-resistant PC-9; NC, negative control.

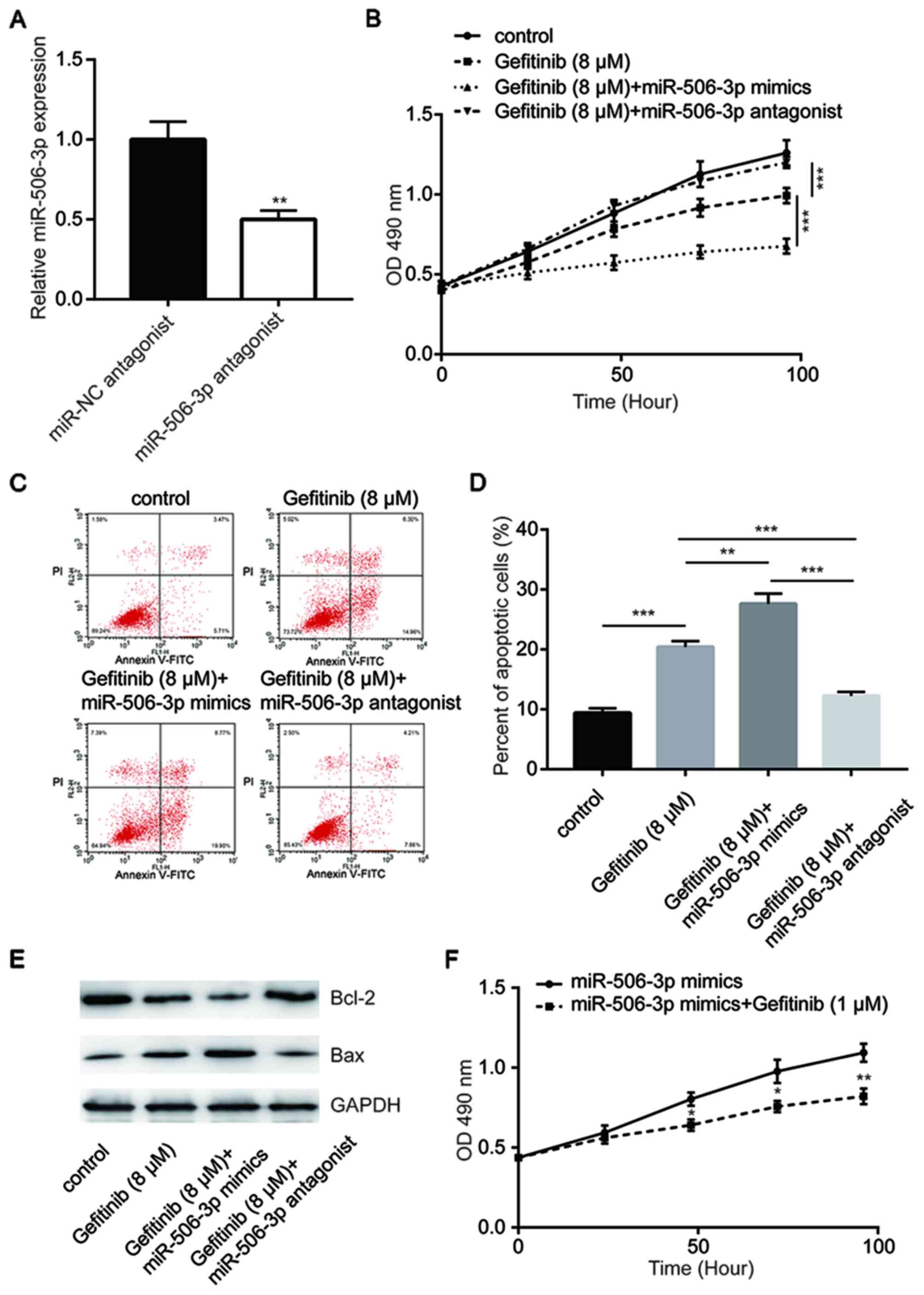
Downregulation of miR-506-3p drives gefitinib resistance in PC-9 cells

In order to investigate the role of miR-506-3p in the development of gefitinib resistance, miR-506-3p expression levels were elevated or inhibited by the transfection of PC-9GR cells with miR-506-3p mimic or antagonist, respectively. The response of these cells to gefitinib treatment was then detected. Transfection with miR-506-3p antagonist significantly reduced miR-506-3p expression in PC-9GR cells, as compared with that observed in miR-NC-transfected cells (Fig. 3A). The overexpression of miR-506-3p was demonstrated to enhance gefitinib-induced cytotoxicity, whereas transfection with miR-506-3p antagonist inhibited this cytotoxicity in PC-9GR cells (Fig. 3B). Flow cytometric analysis further revealed that compared with gefitinib group, the overexpression of miR-506-3p significantly increased cell apoptosis in response to gefitinib treatment (8 µM), while the inhibition of miR-506-3p reduced the cell apoptosis rate (Fig. 3C and D). Western blot analysis indicated that Bcl-2 protein expression levels were decreased following miR-506-3p overexpression and increased following miR-506-3p inhibition. By contrast, the Bax expression levels were increased following miR-506-3p overexpression and decreased following miR-506-3p inhibition (Fig. 3E). In addition, treatment with a low concentration of gefitinib (1 µM) was able to inhibit cell proliferation in PC-9GR cells with miR-506-3p overexpression (Fig. 3F), suggesting that miR-506-3p sensitized PC-9 cells to gefitinib.

Figure 3.

miR-506-3p-mediated gefitinib sensitivity in PC-9GR cells. (A) Transfection with miR-506-3p antagonist decreased the miR-506-3p expression levels in PC-9GR cells. (B) miR-506-3p mimics enhanced gefitinib (8 µM for 48 h) treatment-induced reduction in the viability of PC-9GR cells, while the miR-506-3p antagonist reversed the cell viability reduction. (C) Flow cytometric assay and (D) quantitative analysis of cell apoptosis, demonstrating that miR-506-3p mimics enhanced gefitinib (8 µM for 48 h) treatment-induced apoptosis in PC-9GR cells, while the miR-506-3p antagonist reversed cell apoptosis. (E) miR-506-3p mimics enhanced gefitinib (8 µM for 48 h) treatment-induced Bcl-2 reduction and Bax elevation in PC-9GR cells, while miR-506-3p antagonist reversed the expression alteration of Bcl-2 and Bax. (F) After treatment for 48 h, 1 µM gefitinib induced growth arrest in PC-9GR cells transfected with miR-506-3p mimics, although this concentration did not alter the viability of untransfected PC-9GR cells. *P<0.05, **P<0.01 and ***P<0.001, vs. corresponding control group. miR, microRNA; PC-9GR, gefitinib-resistant PC-9; NC, negative control; Bax, Bcl-2-associated X protein.

YAP1 is a target gene of miR-506-3p in PC-9 cells

Previous studies have demonstrated that YAP1 was directly suppressed by miR-506-3p in breast and liver cancer (16,17). In the current study, YAP1 mRNA and protein expression levels were found to be elevated in PC-9GR cells, as compared with those in PC-9 cells (Fig. 4A and B). However, overexpression of miR-506-3p significantly reduced YAP1 expression in PC-9GR cells (Fig. 4C and D). The results of dual-luciferase reporter assay revealed that miR-506-3p mimic transfection markedly decreased the luciferase activity of PC-9 cells transfected with YAP1 3′UTR-wild type (Fig. 4E), suggesting that YAP1 was a target gene of miR-506-3p in NSCLC cells.

Figure 4.

YAP1 is downregulated in PC-9GR cells and is a target gene of miR-506-3p. (A) mRNA and (B) protein levels of YAP1 were elevated in PC-9GR cells, as compared with those in PC-9 cells. (C) mRNA and (D) protein levels of YAP1 in PC-9GR cells were decreased by overexpression of miR-506-3p. (E) Transfection with miR-506-3p mimics reduced the luciferase activity of PC-9GR cells transfected with YAP1 3′UTR-WT. **P<0.01 and ***P<0.001, vs. corresponding control group. miR, microRNA; PC-9GR, gefitinib-resistant PC-9; NC, negative control; YAP1, Yes associated protein 1; 3′UTR, 3′-untranslated region; WT, wild-type; Mut, mutated.

YAP1 is involved in miR-506-3p-mediated gefitinib sensitivity in PC-9 cells

In order to investigate the association between YAP1 expression and miR-506-3p-associated gefitinib sensitivity in NSCLC cells, YAP1 overexpression was induced in PC-9GR cells by the transfection with pcDNA3-YAP1 plasmid (Fig. 5A). As shown in Fig. 5B, the overexpression of YAP1 was able to partially reverse the elevated sensitivity to gefitinib in PC-9GR cells transfected with miR-506-3p mimics (Fig. 5B), indicating that YAP1 was pivotal in the regulatory role of miR-506-3p in gefitinib sensitivity.

Figure 5.

YAP1 was involved in miR-506-3p-mediated gefitinib sensitivity in PC-9GR cells. (A) Transfection with pcDNA3-YAP1 elevated the YAP1 protein level in PC-9GR cells. (B) miR-506-3p overexpression sensitized PC-9GR cells to gefitinib treatment, whereas simultaneous overexpression of YAP1 partially reversed this phenomenon. ***P<0.001. miR, microRNA; PC-9GR, gefitinib-resistant PC-9; NC, negative control; YAP1, Yes associated protein 1.

miR-506-3p expression is downregulated in tumor tissues of patients with NSCLC and correlated with YAP1 mRNA levels

To evaluate the role of miR-506-3p and YAP1 expression levels in NSCLC cells, RT-qPCR was used to detect the mRNA levels of miR-506-3p and YAP1 in 26 pairs of tumor tissues and matched normal tissues from patients with NSCLC. As compared with the normal tissues, a significant decrease in miR-506-3p expression was observed in tumor tissues, while YAP1 expression was found to be elevated (Fig. 6A and B). Pearson correlation analysis revealed a strong negative correlation (r=−0.6017, P=0.0015) between the miR-506-3p expression and YAP1 mRNA levels in tumor tissues (Fig. 6C). These results further validated the regulatory association between miR-506-3p and YAP1 in NSCLC tumor tissues.

Figure 6.

Negative correlation between miR-506-3p expression and YAP1 mRNA levels in NSCLC. (A) miR-506-3p was downregulated and (B) YAP1 mRNA was upregulated in tumor tissues obtained from 25 patients with NSCLC, as compared with the adjacent normal tissues. (C) Pearson correlation analysis indicated that the expression of miR-506-3p was inversely associated with YAP1 mRNA levels in tumor tissues from NSCLC patients. ***P<0.001, vs. normal tissues. miR, microRNA; YAP1, Yes associated protein 1; NSCLC, non-small cell lung cancer.

Discussion

Numerous studies have reported aberrant expression of miR-506-3p in multiple cancer types, including breast, pancreatic and colorectal cancer (18–20). In lung cancer, research on the expression of miR-506-3p has provided conflicting results. Yin et al (21) reported that miR-506-3p was upregulated in lung cancer tissue in 83% of patients with lung cancer; however, the elevation in miR-506-3p expression inhibited tumor growth in lung cancer cells in vivo (17). Another recent study detected miR-506-3p downregulation in NSCLC and revealed that miR-506-3p inhibited NSCLC progression (22). In the present study, the downregulation of miR-506-3p expression in NSCLC was confirmed, and the role of miR-506-3p in mediating gefitinib sensitivity in NSCLC cells was identified.

Various mechanisms for the development of gefitinib resistance have been identified (23–25). Altered expression of several miRNAs has also been associated with gefitinib sensitivity, via the regulation of their target genes in NSCLC cells (12,26,27). The expression of miR-506-3p was identified to be a predictor of the response to chemotherapy in multiple cancer types (19,28,29). However, the function of miR-506-3p in gefitinib sensitivity remains unknown. The results of the present study demonstrated a decrease in the miR-506-3p expression levels in PC-9GR cells, as compared with those in the parental cells. The cell proliferation assay demonstrated that miR-506-3p mimics inhibited the growth of both PC-9GR and PC-9 cells compared with miR-NC mimics, which is consistent with the findings of a previous study on the anti-proliferative function of miR-506-3p in NSCLC cells (22). Notably, the overexpression of miR-506-3p markedly increased the cell viability reduction and apoptosis following gefitinib treatment in PC-9GR cells, while the inhibition of miR-506-3p was demonstrated to have the opposing effect. Bcl-2 and Bax are known regulators of cell apoptosis. miR-506-3p overexpression increased the gefitinib-induced Bcl-2 reduction and Bax elevation in PC-9GR cells, suggesting enhanced cytotoxicity. By contrast, the inhibition of miR-506-3p decreased the Bcl-2 expression and increased the Bax expression following gefitinib treatment. In addition, in PC-9GR cells transfected with the miR-506-3p antagonist, treatment with 1 µM gefitinib induced growth arrest in PC-9GR cells, although this concentration did not inhibit cell growth in untransfected PC-9GR cells. These data collectively revealed a gefitinib-sensitizing role of miR-506-3p in NSCLC cells.

The Hippo/YAP pathway is a well-defined signaling pathway in mediating cell growth and controlling organ size (30). In cancer cells, YAP1 is often elevated, contributing to drug resistance through the maintenance of stemness (31,32). Specifically, the elevation of YAP1 has also been found to be involved in the development of gefitinib resistance in NSCLC cells (33,34). In the PC-9GR cell line established in the present study, a significant elevation of mRNA and protein YAP1 levels was observed, as compared with the same levels in PC-9 cells, suggesting that YAP1 may also be implicated in gefitinib resistance. Furthermore, YAP1 has been identified as a target gene of miR-506-3p in breast and liver cancer (35,36). In the present study, it was observed that the overexpression of miR-506-3p decreased YAP1 expression in PC-9GR cells. In addition, dual-luciferase reporter assay confirmed YAP1 as a target gene of miR-506-3p in PC-9GR cells. Notably, YAP1 elevation partially reversed miR-506-3p mimic-induced hypersensitivity of PC-9GR cells to gefitinib treatment, suggesting that YAP1 served a pivotal role in the mediation of miR-506-3p in gefitinib sensitivity in NSCLC cells. Furthermore, the analysis of miR-506-3p and YAP1 expression levels in specimens collected from NSCLC patients indicated a negative correlation between these levels, providing evidence of the regulatory association of miR-506-3p and YAP1 in NSCLC.

In conclusion, the results of the present study demonstrated that the downregulation of miR-506-3p contributes to gefitinib resistance in NSCLC cells via the regulation of YAP1. This newly identified miR-506-3p/YAP1 axis in NSCLC provided insights for the development of a miR-506-based therapeutic approach to overcome gefitinib resistance in patients with NSCLC. However, the lack of reasonable correlation between miR-506-3p/YAP1 and EGFR-TKIs is a limitation of the present study, which will be investigated in our future research.

Acknowledgements

The authors appreciate the support of Taizhou Central Hospital (Taizhou, China) in the present study.

Funding

No funding was received.

Availability of data and materials

The datasets used and/or analyzed during the current study are available from the corresponding author on reasonable request.

Authors' contributions

JZ and LT performed the experiments, and analyzed the data. LJ conceived the study, analyzed the data and prepared the manuscript.

Ethics approval and consent to participate

The current study was approved by the ethics committee of Taizhou Central Hospital. Each patient was informed and consented to participate.

Patient consent for publication

Each patient consented to the publication of the clinical data.

Competing interests

The authors declare that they have no competing interests.

References

1 

Torre LA, Bray F, Siegel RL, Ferlay J, Lortet-Tieulent J and Jemal A: Global cancer statistics, 2012. CA Cancer J Clin. 65:87–108. 2015. View Article : Google Scholar : PubMed/NCBI

2 

Zeng H, Zheng R, Guo Y, Zhang S, Zou X, Wang N, Zhang L, Tang J, Chen J, Wei K, et al: Cancer survival in China, 2003–2005: A population-based study. Int J Cancer. 136:1921–1930. 2015. View Article : Google Scholar : PubMed/NCBI

3 

Zhou C, Wu YL, Chen G, Feng J, Liu XQ, Wang C, Zhang S, Wang J, Zhou S, Ren S, et al: Erlotinib versus chemotherapy as first-line treatment for patients with advanced EGFR mutation-positive non-small-cell lung cancer (OPTIMAL, CTONG-0802): A multicentre, open-label, randomised, phase 3 study. Lancet Oncol. 12:735–742. 2011. View Article : Google Scholar : PubMed/NCBI

4 

Maemondo M, Inoue A, Kobayashi K, Sugawara S, Oizumi S, Isobe H, Gemma A, Harada M, Yoshizawa H, Kinoshita I, et al: Gefitinib or chemotherapy for non-small-cell lung cancer with mutated EGFR. N Engl J Med. 362:2380–2388. 2010. View Article : Google Scholar : PubMed/NCBI

5 

Lynch TJ, Bell DW, Sordella R, Gurubhagavatula S, Okimoto RA, Brannigan BW, Harris PL, Haserlat SM, Supko JG, Haluska FG, et al: Activating mutations in the epidermal growth factor receptor underlying responsiveness of non-small-cell lung cancer to gefitinib. N Engl J Med. 350:2129–2139. 2004. View Article : Google Scholar : PubMed/NCBI

6 

Han JY, Park K, Kim SW, Lee DH, Kim HY, Kim HT, Ahn MJ, Yun T, Ahn JS, Suh C, et al: First-SIGNAL: First-line single-agent iressa versus gemcitabine and cisplatin trial in never-smokers with adenocarcinoma of the lung. J Clin Oncol. 30:1122–1128. 2012. View Article : Google Scholar : PubMed/NCBI

7 

Takezawa K, Pirazzoli V, Arcila ME, Nebhan CA, Song X, de Stanchina E, Ohashi K, Janjigian YY, Spitzler PJ, Melnick MA, et al: HER2 amplification: A potential mechanism of acquired resistance to EGFR inhibition in EGFR-mutant lung cancers that lack the second-site EGFRT790M mutation. Cancer Discov. 2:922–933. 2012. View Article : Google Scholar : PubMed/NCBI

8 

Pao W, Miller VA, Politi KA, Riely GJ, Somwar R, Zakowski MF, Kris MG and Varmus H: Acquired resistance of lung adenocarcinomas to gefitinib or erlotinib is associated with a second mutation in the EGFR kinase domain. PLoS Med. 2:e732005. View Article : Google Scholar : PubMed/NCBI

9 

Bartel DP: MicroRNAs: Genomics, biogenesis, mechanism, and function. Cell. 116:281–297. 2004. View Article : Google Scholar : PubMed/NCBI

10 

Bartel DP: MicroRNAs: Target recognition and regulatory functions. Cell. 136:215–233. 2009. View Article : Google Scholar : PubMed/NCBI

11 

Garofalo M, Romano G, Di Leva G, Nuovo G, Jeon YJ, Ngankeu A, Sun J, Lovat F, Alder H, Condorelli G, et al: EGFR and MET receptor tyrosine kinase-altered microRNA expression induces tumorigenesis and gefitinib resistance in lung cancers. Nat Med. 18:74–82. 2011. View Article : Google Scholar : PubMed/NCBI

12 

Gao Y, Fan X, Li W, Ping W, Deng Y and Fu X: miR-138-5p reverses gefitinib resistance in non-small cell lung cancer cells via negatively regulating G protein-coupled receptor 124. Biochem Biophys Res Commun. 446:179–186. 2014. View Article : Google Scholar : PubMed/NCBI

13 

Shi L, Wang Y, Lu Z, Zhang H, Zhuang N, Wang B, Song Z, Chen G, Huang C, Xu D, et al: miR-127 promotes EMT and stem-like traits in lung cancer through a feed-forward regulatory loop. Oncogene. 36:1631–1643. 2017. View Article : Google Scholar : PubMed/NCBI

14 

Horn L, Lovly CM and Johnson DH: Chapter 107: Neoplasms of the lung. Harrison's Principles of Internal Medicine. Kasper DL, Hauser SL, Jameson JL, Fauci AS, Longo DL and Loscalzo J: 19th. McGraw-Hill; New York, NY: 2015

15 

Livak KJ and Schmittgen TD: Analysis of relative gene expression data using real-time quantitative PCR and the 2(-Delta Delta C(T)) method. Methods. 25:402–408. 2001. View Article : Google Scholar : PubMed/NCBI

16 

Hua K, Yang W, Song H, Song J, Wei C, Li D and Fang L: Up-regulation of miR-506 inhibits cell growth and disrupt the cell cycle by targeting YAP in breast cancer cells. Int J Clin Exp Med. 8:12018–12027. 2015.PubMed/NCBI

17 

Wang Y, Cui M, Sun BD, Liu FB, Zhang XD and Ye LH: MiR-506 suppresses proliferation of hepatoma cells through targeting YAP mRNA 3′UTR. Acta Pharmacol Sin. 35:1207–1214. 2014. View Article : Google Scholar : PubMed/NCBI

18 

Guo X, Xiao H, Guo S, Dong L and Chen J: Identification of breast cancer mechanism based on weighted gene coexpression network analysis. Cancer Gene Ther. 24:333–341. 2017. View Article : Google Scholar : PubMed/NCBI

19 

Li J, Wu H, Li W, Yin L, Guo S, Xu X, Ouyang Y, Zhao Z, Liu S, Tian Y, et al: Downregulated miR-506 expression facilitates pancreatic cancer progression and chemoresistance via SPHK1/Akt/NF-κB signaling. Oncogene. 35:5501–5514. 2016. View Article : Google Scholar : PubMed/NCBI

20 

Krawczyk P, Powrozek T, Olesinski T, Powrózek T, Olesiński T, Dmitruk A, Dziwota J, Kowalski D and Milanowski J: Evaluation of miR-506 and miR-4316 expression in early and non-invasive diagnosis of colorectal cancer. Int J Colorectal Dis. 32:1057–1060. 2017. View Article : Google Scholar : PubMed/NCBI

21 

Yin M, Ren X, Zhang X, Luo Y, Wang G, Huang K, Feng S, Bao X, Huang K, He X, et al: Selective killing of lung cancer cells by miRNA-506 molecule through inhibiting NF-κB p65 to evoke reactive oxygen species generation and p53 activation. Oncogene. 34:691–703. 2015. View Article : Google Scholar : PubMed/NCBI

22 

Guo S, Yang P, Jiang X, Li X, Wang Y, Zhang X, Sun B, Zhang Y and Jia Y: Genetic and epigenetic silencing of mircoRNA-506-3p enhances COTL1 oncogene expression to foster non-small lung cancer progression. Oncotarget. 8:644–657. 2017.PubMed/NCBI

23 

Yu HA, Arcila ME, Rekhtman N, Sima CS, Zakowski MF, Pao W, Kris MG, Miller VA, Ladanyi M and Riely GJ: Analysis of tumor specimens at the time of acquired resistance to EGFR-TKI therapy in 155 patients with EGFR-mutant lung cancers. Clin Cancer Res. 19:2240–2247. 2013. View Article : Google Scholar : PubMed/NCBI

24 

Engelman JA, Zejnullahu K, Mitsudomi T, Song Y, Hyland C, Park JO, Lindeman N, Gale CM, Zhao X, Christensen J, et al: MET amplification leads to gefitinib resistance in lung cancer by activating ERBB3 signaling. Science. 316:1039–1043. 2007. View Article : Google Scholar : PubMed/NCBI

25 

Yano S, Yamada T, Takeuchi S, Tachibana K, Minami Y, Yatabe Y, Mitsudomi T, Tanaka H, Kimura T, Kudoh S, et al: Hepatocyte growth factor expression in EGFR mutant lung cancer with intrinsic and acquired resistance to tyrosine kinase inhibitors in a Japanese cohort. J Thorac Oncol. 6:2011–2017. 2011. View Article : Google Scholar : PubMed/NCBI

26 

Yu Q, Liu Y, Wen C, Zhao Y, Jin S, Hu Y, Wang F, Chen L, Zhang B, Wang W, et al: MicroRNA-1 inhibits tumorigenicity of esophageal squamous cell carcinoma and enhances sensitivity to gefitinib. Oncol Lett. 15:963–971. 2018.PubMed/NCBI

27 

Ping W, Gao Y, Fan X, Li W, Deng Y and Fu X: MiR-181a contributes gefitinib resistance in non-small cell lung cancer cells by targeting GAS7. Biochem Biophys Res Commun. 495:2482–2489. 2018. View Article : Google Scholar : PubMed/NCBI

28 

Zhou H, Lin C, Zhang Y, Zhang X, Zhang C, Zhang P, Xie X and Ren Z: miR-506 enhances the sensitivity of human colorectal cancer cells to oxaliplatin by suppressing MDR1/P-gp expression. Cell Prolif. 50:2017. View Article : Google Scholar :

29 

Liu G, Xue F and Zhang W: miR-506: A regulator of chemo-sensitivity through suppression of the RAD51-homologous recombination axis. Chin J Cancer. 34:485–487. 2015. View Article : Google Scholar : PubMed/NCBI

30 

Pan D: The hippo signaling pathway in development and cancer. Dev Cell. 19:491–505. 2010. View Article : Google Scholar : PubMed/NCBI

31 

Harvey KF, Zhang X and Thomas DM: The hippo pathway and human cancer. Nat Rev Cancer. 13:246–257. 2013. View Article : Google Scholar : PubMed/NCBI

32 

Yu S, Cai X, Wu C, Wu L, Wang Y, Liu Y, Yu Z, Qin S, Ma F, Thiery JP and Chen L: Adhesion glycoprotein CD44 functions as an upstream regulator of a network connecting ERK, AKT and Hippo-YAP pathways in cancer progression. Oncotarget. 6:2951–2965. 2015. View Article : Google Scholar : PubMed/NCBI

33 

Ghiso E, Migliore C, Ciciriello V, Morando E, Petrelli A, Corso S, De Luca E, Gatti G, Volante M and Giordano S: YAP-dependent AXL overexpression mediates resistance to EGFR inhibitors in NSCLC. Neoplasia. 19:1012–1021. 2017. View Article : Google Scholar : PubMed/NCBI

34 

McGowan M, Kleinberg L, Halvorsen AR, Helland Å and Brustugun OT: NSCLC depend upon YAP expression and nuclear localization after acquiring resistance to EGFR inhibitors. Genes Cancer. 8:497–504. 2017.PubMed/NCBI

35 

Hua K, Yang W, Song H, Song J, Wei C, Li D and Fang L: Up-regulation of miR-506 inhibits cell growth and disrupt the cell cycle by targeting YAP in breast cancer cells. Int J Clin Exp Med. 8:12018–12027. 2015.PubMed/NCBI

36 

Wang Y, Cui M, Sun BD, Liu FB, Zhang XD and Ye LH: MiR-506 suppresses proliferation of hepatoma cells through targeting YAP mRNA 3′UTR. Acta Pharmacol Sin. 35:1207–1214. 2014. View Article : Google Scholar : PubMed/NCBI

Related Articles

  • Abstract
  • View
  • Download
  • Twitter
Copy and paste a formatted citation
Spandidos Publications style
Zhu J, Tao L and Jin L: MicroRNA‑506‑3p reverses gefitinib resistance in non‑small cell lung cancer by targeting Yes‑associated protein 1. Mol Med Rep 19: 1331-1339, 2019.
APA
Zhu, J., Tao, L., & Jin, L. (2019). MicroRNA‑506‑3p reverses gefitinib resistance in non‑small cell lung cancer by targeting Yes‑associated protein 1. Molecular Medicine Reports, 19, 1331-1339. https://doi.org/10.3892/mmr.2018.9710
MLA
Zhu, J., Tao, L., Jin, L."MicroRNA‑506‑3p reverses gefitinib resistance in non‑small cell lung cancer by targeting Yes‑associated protein 1". Molecular Medicine Reports 19.2 (2019): 1331-1339.
Chicago
Zhu, J., Tao, L., Jin, L."MicroRNA‑506‑3p reverses gefitinib resistance in non‑small cell lung cancer by targeting Yes‑associated protein 1". Molecular Medicine Reports 19, no. 2 (2019): 1331-1339. https://doi.org/10.3892/mmr.2018.9710
Copy and paste a formatted citation
x
Spandidos Publications style
Zhu J, Tao L and Jin L: MicroRNA‑506‑3p reverses gefitinib resistance in non‑small cell lung cancer by targeting Yes‑associated protein 1. Mol Med Rep 19: 1331-1339, 2019.
APA
Zhu, J., Tao, L., & Jin, L. (2019). MicroRNA‑506‑3p reverses gefitinib resistance in non‑small cell lung cancer by targeting Yes‑associated protein 1. Molecular Medicine Reports, 19, 1331-1339. https://doi.org/10.3892/mmr.2018.9710
MLA
Zhu, J., Tao, L., Jin, L."MicroRNA‑506‑3p reverses gefitinib resistance in non‑small cell lung cancer by targeting Yes‑associated protein 1". Molecular Medicine Reports 19.2 (2019): 1331-1339.
Chicago
Zhu, J., Tao, L., Jin, L."MicroRNA‑506‑3p reverses gefitinib resistance in non‑small cell lung cancer by targeting Yes‑associated protein 1". Molecular Medicine Reports 19, no. 2 (2019): 1331-1339. https://doi.org/10.3892/mmr.2018.9710
Follow us
  • Twitter
  • LinkedIn
  • Facebook
About
  • Spandidos Publications
  • Careers
  • Cookie Policy
  • Privacy Policy
How can we help?
  • Help
  • Live Chat
  • Contact
  • Email to our Support Team