Spandidos Publications Logo
  • About
    • About Spandidos
    • Aims and Scopes
    • Abstracting and Indexing
    • Editorial Policies
    • Reprints and Permissions
    • Job Opportunities
    • Terms and Conditions
    • Contact
  • Journals
    • All Journals
    • Oncology Letters
      • Oncology Letters
      • Information for Authors
      • Editorial Policies
      • Editorial Board
      • Aims and Scope
      • Abstracting and Indexing
      • Bibliographic Information
      • Archive
    • International Journal of Oncology
      • International Journal of Oncology
      • Information for Authors
      • Editorial Policies
      • Editorial Board
      • Aims and Scope
      • Abstracting and Indexing
      • Bibliographic Information
      • Archive
    • Molecular and Clinical Oncology
      • Molecular and Clinical Oncology
      • Information for Authors
      • Editorial Policies
      • Editorial Board
      • Aims and Scope
      • Abstracting and Indexing
      • Bibliographic Information
      • Archive
    • Experimental and Therapeutic Medicine
      • Experimental and Therapeutic Medicine
      • Information for Authors
      • Editorial Policies
      • Editorial Board
      • Aims and Scope
      • Abstracting and Indexing
      • Bibliographic Information
      • Archive
    • International Journal of Molecular Medicine
      • International Journal of Molecular Medicine
      • Information for Authors
      • Editorial Policies
      • Editorial Board
      • Aims and Scope
      • Abstracting and Indexing
      • Bibliographic Information
      • Archive
    • Biomedical Reports
      • Biomedical Reports
      • Information for Authors
      • Editorial Policies
      • Editorial Board
      • Aims and Scope
      • Abstracting and Indexing
      • Bibliographic Information
      • Archive
    • Oncology Reports
      • Oncology Reports
      • Information for Authors
      • Editorial Policies
      • Editorial Board
      • Aims and Scope
      • Abstracting and Indexing
      • Bibliographic Information
      • Archive
    • Molecular Medicine Reports
      • Molecular Medicine Reports
      • Information for Authors
      • Editorial Policies
      • Editorial Board
      • Aims and Scope
      • Abstracting and Indexing
      • Bibliographic Information
      • Archive
    • World Academy of Sciences Journal
      • World Academy of Sciences Journal
      • Information for Authors
      • Editorial Policies
      • Editorial Board
      • Aims and Scope
      • Abstracting and Indexing
      • Bibliographic Information
      • Archive
    • International Journal of Functional Nutrition
      • International Journal of Functional Nutrition
      • Information for Authors
      • Editorial Policies
      • Editorial Board
      • Aims and Scope
      • Abstracting and Indexing
      • Bibliographic Information
      • Archive
    • International Journal of Epigenetics
      • International Journal of Epigenetics
      • Information for Authors
      • Editorial Policies
      • Editorial Board
      • Aims and Scope
      • Abstracting and Indexing
      • Bibliographic Information
      • Archive
    • Medicine International
      • Medicine International
      • Information for Authors
      • Editorial Policies
      • Editorial Board
      • Aims and Scope
      • Abstracting and Indexing
      • Bibliographic Information
      • Archive
  • Articles
  • Information
    • Information for Authors
    • Information for Reviewers
    • Information for Librarians
    • Information for Advertisers
    • Conferences
  • Language Editing
Spandidos Publications Logo
  • About
    • About Spandidos
    • Aims and Scopes
    • Abstracting and Indexing
    • Editorial Policies
    • Reprints and Permissions
    • Job Opportunities
    • Terms and Conditions
    • Contact
  • Journals
    • All Journals
    • Biomedical Reports
      • Information for Authors
      • Editorial Policies
      • Editorial Board
      • Aims and Scope
      • Abstracting and Indexing
      • Bibliographic Information
      • Archive
    • Experimental and Therapeutic Medicine
      • Information for Authors
      • Editorial Policies
      • Editorial Board
      • Aims and Scope
      • Abstracting and Indexing
      • Bibliographic Information
      • Archive
    • International Journal of Epigenetics
      • Information for Authors
      • Editorial Policies
      • Editorial Board
      • Aims and Scope
      • Abstracting and Indexing
      • Bibliographic Information
      • Archive
    • International Journal of Functional Nutrition
      • Information for Authors
      • Editorial Policies
      • Editorial Board
      • Aims and Scope
      • Abstracting and Indexing
      • Bibliographic Information
      • Archive
    • International Journal of Molecular Medicine
      • Information for Authors
      • Editorial Policies
      • Editorial Board
      • Aims and Scope
      • Abstracting and Indexing
      • Bibliographic Information
      • Archive
    • International Journal of Oncology
      • Information for Authors
      • Editorial Policies
      • Editorial Board
      • Aims and Scope
      • Abstracting and Indexing
      • Bibliographic Information
      • Archive
    • Medicine International
      • Information for Authors
      • Editorial Policies
      • Editorial Board
      • Aims and Scope
      • Abstracting and Indexing
      • Bibliographic Information
      • Archive
    • Molecular and Clinical Oncology
      • Information for Authors
      • Editorial Policies
      • Editorial Board
      • Aims and Scope
      • Abstracting and Indexing
      • Bibliographic Information
      • Archive
    • Molecular Medicine Reports
      • Information for Authors
      • Editorial Policies
      • Editorial Board
      • Aims and Scope
      • Abstracting and Indexing
      • Bibliographic Information
      • Archive
    • Oncology Letters
      • Information for Authors
      • Editorial Policies
      • Editorial Board
      • Aims and Scope
      • Abstracting and Indexing
      • Bibliographic Information
      • Archive
    • Oncology Reports
      • Information for Authors
      • Editorial Policies
      • Editorial Board
      • Aims and Scope
      • Abstracting and Indexing
      • Bibliographic Information
      • Archive
    • World Academy of Sciences Journal
      • Information for Authors
      • Editorial Policies
      • Editorial Board
      • Aims and Scope
      • Abstracting and Indexing
      • Bibliographic Information
      • Archive
  • Articles
  • Information
    • For Authors
    • For Reviewers
    • For Librarians
    • For Advertisers
    • Conferences
  • Language Editing
Login Register Submit
  • This site uses cookies
  • You can change your cookie settings at any time by following the instructions in our Cookie Policy. To find out more, you may read our Privacy Policy.

    I agree
Search articles by DOI, keyword, author or affiliation
Search
Advanced Search
presentation
Molecular Medicine Reports
Join Editorial Board Propose a Special Issue
Print ISSN: 1791-2997 Online ISSN: 1791-3004
Journal Cover
August-2019 Volume 20 Issue 2

Full Size Image

Sign up for eToc alerts
Recommend to Library

Journals

International Journal of Molecular Medicine

International Journal of Molecular Medicine

International Journal of Molecular Medicine is an international journal devoted to molecular mechanisms of human disease.

International Journal of Oncology

International Journal of Oncology

International Journal of Oncology is an international journal devoted to oncology research and cancer treatment.

Molecular Medicine Reports

Molecular Medicine Reports

Covers molecular medicine topics such as pharmacology, pathology, genetics, neuroscience, infectious diseases, molecular cardiology, and molecular surgery.

Oncology Reports

Oncology Reports

Oncology Reports is an international journal devoted to fundamental and applied research in Oncology.

Experimental and Therapeutic Medicine

Experimental and Therapeutic Medicine

Experimental and Therapeutic Medicine is an international journal devoted to laboratory and clinical medicine.

Oncology Letters

Oncology Letters

Oncology Letters is an international journal devoted to Experimental and Clinical Oncology.

Biomedical Reports

Biomedical Reports

Explores a wide range of biological and medical fields, including pharmacology, genetics, microbiology, neuroscience, and molecular cardiology.

Molecular and Clinical Oncology

Molecular and Clinical Oncology

International journal addressing all aspects of oncology research, from tumorigenesis and oncogenes to chemotherapy and metastasis.

World Academy of Sciences Journal

World Academy of Sciences Journal

Multidisciplinary open-access journal spanning biochemistry, genetics, neuroscience, environmental health, and synthetic biology.

International Journal of Functional Nutrition

International Journal of Functional Nutrition

Open-access journal combining biochemistry, pharmacology, immunology, and genetics to advance health through functional nutrition.

International Journal of Epigenetics

International Journal of Epigenetics

Publishes open-access research on using epigenetics to advance understanding and treatment of human disease.

Medicine International

Medicine International

An International Open Access Journal Devoted to General Medicine.

Journal Cover
August-2019 Volume 20 Issue 2

Full Size Image

Sign up for eToc alerts
Recommend to Library

  • Article
  • Citations
    • Cite This Article
    • Download Citation
    • Create Citation Alert
    • Remove Citation Alert
    • Cited By
  • Similar Articles
    • Related Articles (in Spandidos Publications)
    • Similar Articles (Google Scholar)
    • Similar Articles (PubMed)
  • Download PDF
  • Download XML
  • View XML
Article Open Access

Artesunate exerts protective effects against ulcerative colitis via suppressing Toll‑like receptor 4 and its downstream nuclear factor‑κB signaling pathways

  • Authors:
    • Yu‑Xuan Chen
    • Xiao‑Qi Zhang
    • Cheng‑Gong Yu
    • Shu‑Ling Huang
    • Ying Xie
    • Xiao‑Tan Dou
    • Wen‑Jia Liu
    • Xiao‑Ping Zou
  • View Affiliations / Copyright

    Affiliations: Department of Gastroenterology, Nanjing Drum Tower Hospital, Nanjing University, Nanjing, Jiangsu 210000, P.R. China
    Copyright: © Chen et al. This is an open access article distributed under the terms of Creative Commons Attribution License.
  • Pages: 1321-1332
    |
    Published online on: June 5, 2019
       https://doi.org/10.3892/mmr.2019.10345
  • Expand metrics +
Metrics: Total Views: 0 (Spandidos Publications: | PMC Statistics: )
Metrics: Total PDF Downloads: 0 (Spandidos Publications: | PMC Statistics: )
Cited By (CrossRef): 0 citations Loading Articles...

This article is mentioned in:



Abstract

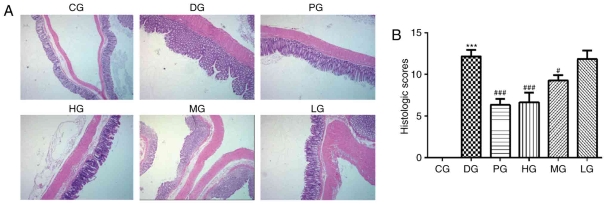
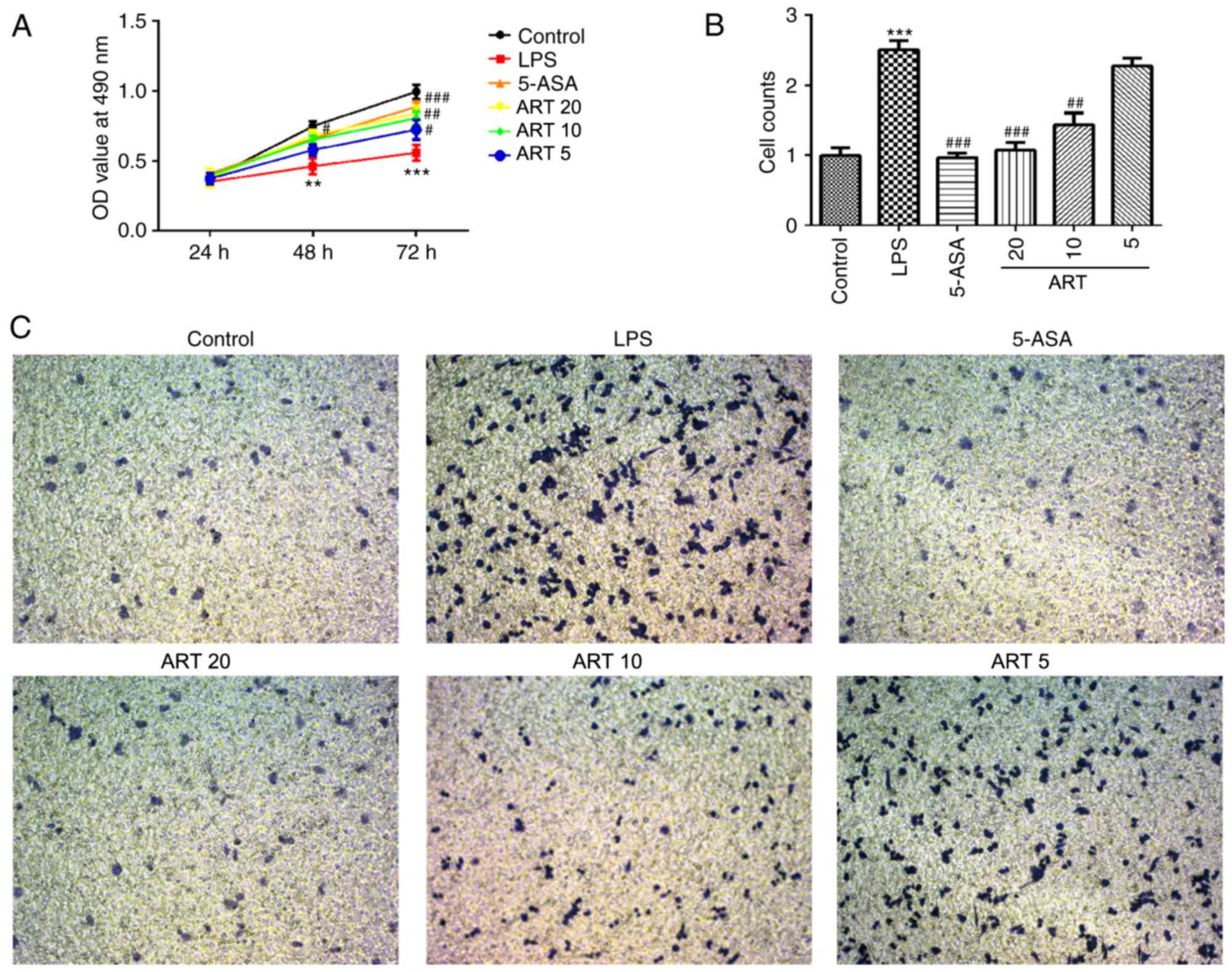
Artesunate (ART) is a semi‑synthetic derivative of artemisinin used in the treatment of patients with malaria, which has also been reported to have immunoregulatory, anticancer and anti‑inflammatory properties. The aim of the present study was to investigate the possible beneficial effects of ART on ulcerative colitis (UC) rats and to detect the possible mechanisms underlying these effects. A UC rat model was established using dextran sulfate sodium (DSS). Rats were randomly divided into the following groups: Normal control, UC model group, UC rats treated with a low, medium or high dose of ART (10, 30 and 50 mg/kg/day, respectively), and the positive control group (50 mg/kg/day 5‑aminosalicylic acid). The damage status of colonic mucosal epithelial tissue was investigated by hematoxylin and eosin staining, and then the weight, colon length and disease activity index (DAI) were measured. Western blotting and reverse transcription‑quantitative polymerase chain reaction analysis were used to detect the levels of cytokines associated with UC and proteins associated with Toll‑like receptor 4 (TLR4)‑nuclear factor (NF)‑κB pathway. ELISA was also performed to measure the levels of inflammatory cytokines. In addition, the viability and infiltration of RAW264.7 cells were examined using Cell Counting Kit‑8 and Transwell assays. The results demonstrated that treatment with ART significantly alleviated the UC symptoms induced by DSS in the rat model, lowered the DAI, ameliorated pathological changes, attenuated colon shortening, inhibited the levels of pro‑inflammatory mediators and myeloperoxidase activity, and increased hemoglobin expression. Additionally, inflammatory and apoptotic markers were found to be significantly downregulated following treatment with ART in UC rats and RAW264.7 cells. To the best of our knowledge, the present study is the first to demonstrate that ART exerts anti‑inflammatory effects via regulating the TLR4‑NF‑κB signaling pathway in UC.
View Figures

Figure 1

Figure 2

Figure 3

Figure 4

Figure 5

Figure 6

Figure 7

Figure 8

Figure 9

View References

1 

Ito A, Omori T, Hanafusa N, Tsuchiya K, Nakamura S and Tokushige K: Efficacy and safety of granulocyte adsorption apheresis in elderly patients with ulcerative colitis. J Clin Apher. 33:514–520. 2018. View Article : Google Scholar : PubMed/NCBI

2 

Høivik ML, Moum B, Solberg IC, Henriksen M, Cvancarova M and Bernklev T; IBSEN Group, : Work disability in inflammatory bowel disease patients 10 years after disease onset: Results from the IBSEN Study. Gut. 62:368–375. 2013. View Article : Google Scholar : PubMed/NCBI

3 

Torres J, Billioud V, Sachar DB, Peyrin-Biroulet L and Colombel JF: Ulcerative colitis as a progressive disease: The forgotten evidence. Inflamm Bowel Dis. 18:1356–1363. 2012. View Article : Google Scholar : PubMed/NCBI

4 

Ungaro R, Mehandru S, Allen PB, Peyrin-Biroulet L and Colombel JF: Ulcerative colitis. Lancet. 389:1756–1770. 2017. View Article : Google Scholar : PubMed/NCBI

5 

Tsuda K, Miyamoto L, Hamano S, Morimoto Y, Kangawa Y, Fukue C, Kagawa Y, Horinouchi Y, Xu W, Ikeda Y, et al: Mechanisms of the pH- and oxygen-dependent oxidation activities of artesunate. Biol Pharm Bull. 41:555–563. 2018. View Article : Google Scholar : PubMed/NCBI

6 

Efferth T, Giaisi M, Merling A, Krammer PH and Li-Weber M: Artesunate induces ROS-mediated apoptosis in doxorubicin-resistant T leukemia cells. PLoS One. 2:e6932007. View Article : Google Scholar : PubMed/NCBI

7 

Ooko E, Saeed ME, Kadioglu O, Sarvi S, Colak M, Elmasaoudi K, Janah R, Greten HJ and Efferth T: Artemisinin derivatives induce iron-dependent cell death (ferroptosis) in tumor cells. Phytomedicine. 22:1045–1054. 2015. View Article : Google Scholar : PubMed/NCBI

8 

Button RW, Lin F, Ercolano E, Vincent JH, Hu B, Hanemann CO and Luo S: Artesunate induces necrotic cell death in schwannoma cells. Cell Death Dis. 5:e14662014. View Article : Google Scholar : PubMed/NCBI

9 

Berdelle N, Nikolova T, Quiros S, Efferth T and Kaina B: Artesunate induces oxidative DNA damage, sustained DNA double-strand breaks, and the ATM/ATR damage response in cancer cells. Mol Cancer Ther. 10:2224–2233. 2011. View Article : Google Scholar : PubMed/NCBI

10 

Eling N, Reuter L, Hazin J, Hamacher-Brady A and Brady NR: Identification of artesunate as a specific activator of ferroptosis in pancreatic cancer cells. Oncoscience. 2:517–532. 2015. View Article : Google Scholar : PubMed/NCBI

11 

Cen Y, Liu C, Li X, Yan Z, Kuang M, Su Y, Pan X, Qin R, Liu X, Zheng J and Zhou H: Artesunate ameliorates severe acute pancreatitis (SAP) in rats by inhibiting expression of pro-inflammatory cytokines and Toll-like receptor 4. Int Immunopharmacol. 38:252–260. 2016. View Article : Google Scholar : PubMed/NCBI

12 

Sands BE and Kaplan GG: The role of TNFalpha in ulcerative colitis. J Clin Pharmacol. 47:930–941. 2007. View Article : Google Scholar : PubMed/NCBI

13 

Allocca M, Furfaro F, Fiorino G, Gilardi D, D'Alessio S and Danese S: Can IL-23 be a good target for ulcerative colitis? Best Pract Res Clin Gastroenterol. 32-33:95–102. 2018. View Article : Google Scholar : PubMed/NCBI

14 

Jeoung BR, Lee KD, Na CS, Kim YE, Kim B and Kim YR: Ganghwaljetongyeum, an anti-arthritic remedy, attenuates synoviocyte proliferation and reduces the production of proinflammatory mediators in macrophages: The therapeutic effect of GHJTY on rheumatoid arthritis. BMC Complement Altern Med. 13:472013. View Article : Google Scholar : PubMed/NCBI

15 

Jeong HY, Choi YS, Lee JK, Lee BJ, Kim WK and Kang H: Anti-inflammatory activity of citric acid-treated wheat germ extract in lipopolysaccharide-stimulated macrophages. Nutrients. 9:2017. View Article : Google Scholar

16 

Xiang Y, Ye W, Huang C, Lou B, Zhang J, Yu D, Huang X, Chen B and Zhou M: Brusatol inhibits growth and induces apoptosis in pancreatic cancer cells via JNK/p38 MAPK/NF-κb/Stat3/Bcl-2 signaling pathway. Biochem Biophys Res Commun. 487:820–826. 2017. View Article : Google Scholar : PubMed/NCBI

17 

Xie Z, Xiao Z and Wang F: Hepatitis C virus nonstructural 5A protein (HCV-NS5A) inhibits hepatocyte apoptosis through the NF-κb/miR-503/bcl-2 pathway. Mol Cells. 40:202–210. 2017.PubMed/NCBI

18 

Eissa N, Hussein H, Kermarrec L, Elgazzar O, Metz-Boutigue MH, Bernstein CN and Ghia JE: Chromofungin (CHR: CHGA47-66) is downregulated in persons with active ulcerative colitis and suppresses pro-inflammatory macrophage function through the inhibition of NF-κB signaling. Biochem Pharmacol. 145:102–113. 2017. View Article : Google Scholar : PubMed/NCBI

19 

Gu P, Zhu L, Liu Y, Zhang L, Liu J and Shen H: Protective effects of paeoniflorin on TNBS-induced ulcerative colitis through inhibiting NF-kappaB pathway and apoptosis in mice. Int Immunopharmacol. 50:152–160. 2017. View Article : Google Scholar : PubMed/NCBI

20 

Ding X, Liang Y, Peng W, Li R, Lin H, Zhang Y and Lu D: Intracellular TLR22 acts as an inflammation equalizer via suppression of NF-κB and selective activation of MAPK pathway in fish. Fish Shellfish Immunol. 72:646–657. 2018. View Article : Google Scholar : PubMed/NCBI

21 

Pan T, Shi X, Chen H, Chen R, Wu D, Lin Z, Zhang J and Pan J: Geniposide suppresses interleukin-1β-induced inflammation and apoptosis in rat chondrocytes via the PI3K/Akt/NF-κB signaling pathway. Inflammation. 41:390–399. 2018. View Article : Google Scholar : PubMed/NCBI

22 

Liu B, Li S, Sui X, Guo L, Liu X, Li H, Gao L, Cai S, Li Y, Wang T and Piao X: Root extract of polygonum cuspidatum Siebold & Zucc. ameliorates DSS-induced ulcerative colitis by affecting NF-kappaB signaling pathway in a mouse model via synergistic effects of polydatin, resveratrol, and emodin. Front Pharmacol. 9:3472018. View Article : Google Scholar : PubMed/NCBI

23 

Manolakis AC, Kapsoritakis AN, Kapsoritaki A, Tiaka EK, Oikonomou KA, Lotis V, Vamvakopoulou D, Davidi I, Vamvakopoulos N and Potamianos SP: Readressing the role of toll-like receptor-4 alleles in inflammatory bowel disease: Colitis, smoking, and seroreactivity. Dig Dis Sci. 58:371–380. 2013.PubMed/NCBI

24 

Liu Y, Zhang Z, Wang L, Li J, Dong L, Yue W, Chen J, Sun X, Zhong L and Sun D: TLR4 monoclonal antibody blockade suppresses dextran-sulfate-sodium-induced colitis in mice. J Gastroenterol Hepatol. 25:209–214. 2010. View Article : Google Scholar : PubMed/NCBI

25 

Castelli AA, Estrada JJ and Kaminski JP: Patient with ulcerative colitis and abdominal pain. JAMA Surg. 153:282–283. 2018. View Article : Google Scholar : PubMed/NCBI

26 

Murthy SN, Cooper HS, Shim H, Shah RS, Ibrahim SA and Sedergran DJ: Treatment of dextran sulfate sodium-induced murine colitis by intracolonic cyclosporin. Dig Dis Sci. 38:1722–1734. 1993. View Article : Google Scholar : PubMed/NCBI

27 

Cooper HS, Murthy SN, Shah RS and Sedergran DJ: Clinicopathologic study of dextran sulfate sodium experimental murine colitis. Lab Invest. 69:238–249. 1993.PubMed/NCBI

28 

Yang YH, Li DL, Bi XY, Sun L, Yu XJ, Fang HL, Miao Y, Zhao M, He X, Liu JJ and Zang WJ: Acetylcholine inhibits LPS-induced MMP-9 production and cell migration via the α7 nAChR-JAK2/STAT3 pathway in RAW264.7 cells. Cell Physiol Biochem. 36:2025–2038. 2015. View Article : Google Scholar : PubMed/NCBI

29 

Livak KJ and Schmittgen TD: Analysis of relative gene expression data using real-time quantitative PCR and the 2(-Delta Delta C(T)) method. Methods. 25:402–408. 2001. View Article : Google Scholar : PubMed/NCBI

30 

Zhong W, Lu X, Shi H, Zhao G, Song Y, Wang Y, Zhang J, Jin Y and Wang S: Distinct microbial populations exist in the mucosa-associated microbiota of diarrhea predominant irritable bowel syndrome and ulcerative colitis. J Clin Gastroenterol. 28–Nov;2017.doi: 10.1097/MCG.0000000000000961 (Epub ahead of print). View Article : Google Scholar

31 

Nigg, Kolyvanos N, Käser and Vetter: Colitis ulcerosa. Praxis. 97:167–174. 2008. View Article : Google Scholar : PubMed/NCBI

32 

Shimodate Y, Takanashi K, Waga E, Fujita T, Katsuki S and Nomura M: Exacerbation of bloody diarrhea as a side effect of mesalamine treatment of active ulcerative colitis. Case Rep Gastroenterol. 5:159–165. 2011. View Article : Google Scholar : PubMed/NCBI

33 

Muller AF, Stevens PE, McIntyre AS, Ellison H and Logan RF: Experience of 5-aminosalicylate nephrotoxicity in the United Kingdom. Aliment Pharmacol Ther. 21:1217–1224. 2005. View Article : Google Scholar : PubMed/NCBI

34 

Ericsson T, Blank A, von Hagens C, Ashton M and Äbelö A: Population pharmacokinetics of artesunate and dihydroartemisinin during long-term oral administration of artesunate to patients with metastatic breast cancer. Eur J Clin Pharmacol. 70:1453–1463. 2014. View Article : Google Scholar : PubMed/NCBI

35 

Anfosso L, Efferth T, Albini A and Pfeffer U: Microarray expression profiles of angiogenesis-related genes predict tumor cell response to artemisinins. Pharmacogenomics J. 6:269–278. 2006. View Article : Google Scholar : PubMed/NCBI

36 

Efferth T, Sauerbrey A, Olbrich A, Gebhart E, Rauch P, Weber HO, Hengstler JG, Halatsch ME, Volm M, Tew KD, et al: Molecular modes of action of artesunate in tumor cell lines. Mol Pharmacol. 64:382–394. 2003. View Article : Google Scholar : PubMed/NCBI

37 

Efferth T, Ramirez T, Gebhart E and Halatsch ME: Combination treatment of glioblastoma multiforme cell lines with the anti-malarial artesunate and the epidermal growth factor receptor tyrosine kinase inhibitor OSI-774. Biochem Pharmacol. 67:1689–1700. 2004. View Article : Google Scholar : PubMed/NCBI

38 

Kumar H, Kawai T and Akira S: Toll-like receptors and innate immunity. Biochem Biophys Res Commun. 388:621–625. 2009. View Article : Google Scholar : PubMed/NCBI

39 

Chi W, Chen H, Li F, Zhu Y, Yin W and Zhuo Y: HMGB1 promotes the activation of NLRP3 and caspase-8 inflammasomes via NF-κB pathway in acute glaucoma. J Neuroinflammation. 12:1372015. View Article : Google Scholar : PubMed/NCBI

40 

Saluk J, Bijak M, Posmyk M and Zbikowska H: Red cabbage anthocyanins as inhibitors of lipopolysaccharide-induced oxidative stress in blood platelets. Int J Biol Macromol. 80:702–709. 2015. View Article : Google Scholar : PubMed/NCBI

41 

Martinou JC and Green DR: Breaking the mitochondrial barrier. Nat Rev Mol Cell Biol. 2:63–67. 2001. View Article : Google Scholar : PubMed/NCBI

42 

Siddiqui WA, Ahad A and Ahsan H: The mystery of BCL2 family: Bcl-2 proteins and apoptosis: An update. Arch Toxicol. 89:289–317. 2015. View Article : Google Scholar : PubMed/NCBI

43 

Nontprasert A, Pukrittayakamee S, Dondorp AM, Clemens R, Looareesuwan S and White NJ: Neuropathologic toxicity of artemisinin derivatives in a mouse model. Am J Trop Med Hyg. 67:423–429. 2002. View Article : Google Scholar : PubMed/NCBI

Related Articles

  • Abstract
  • View
  • Download
  • Twitter
Copy and paste a formatted citation
Spandidos Publications style
Chen YX, Zhang XQ, Yu CG, Huang SL, Xie Y, Dou XT, Liu WJ and Zou XP: Artesunate exerts protective effects against ulcerative colitis via suppressing Toll‑like receptor 4 and its downstream nuclear factor‑κB signaling pathways. Mol Med Rep 20: 1321-1332, 2019.
APA
Chen, Y., Zhang, X., Yu, C., Huang, S., Xie, Y., Dou, X. ... Zou, X. (2019). Artesunate exerts protective effects against ulcerative colitis via suppressing Toll‑like receptor 4 and its downstream nuclear factor‑κB signaling pathways. Molecular Medicine Reports, 20, 1321-1332. https://doi.org/10.3892/mmr.2019.10345
MLA
Chen, Y., Zhang, X., Yu, C., Huang, S., Xie, Y., Dou, X., Liu, W., Zou, X."Artesunate exerts protective effects against ulcerative colitis via suppressing Toll‑like receptor 4 and its downstream nuclear factor‑κB signaling pathways". Molecular Medicine Reports 20.2 (2019): 1321-1332.
Chicago
Chen, Y., Zhang, X., Yu, C., Huang, S., Xie, Y., Dou, X., Liu, W., Zou, X."Artesunate exerts protective effects against ulcerative colitis via suppressing Toll‑like receptor 4 and its downstream nuclear factor‑κB signaling pathways". Molecular Medicine Reports 20, no. 2 (2019): 1321-1332. https://doi.org/10.3892/mmr.2019.10345
Copy and paste a formatted citation
x
Spandidos Publications style
Chen YX, Zhang XQ, Yu CG, Huang SL, Xie Y, Dou XT, Liu WJ and Zou XP: Artesunate exerts protective effects against ulcerative colitis via suppressing Toll‑like receptor 4 and its downstream nuclear factor‑κB signaling pathways. Mol Med Rep 20: 1321-1332, 2019.
APA
Chen, Y., Zhang, X., Yu, C., Huang, S., Xie, Y., Dou, X. ... Zou, X. (2019). Artesunate exerts protective effects against ulcerative colitis via suppressing Toll‑like receptor 4 and its downstream nuclear factor‑κB signaling pathways. Molecular Medicine Reports, 20, 1321-1332. https://doi.org/10.3892/mmr.2019.10345
MLA
Chen, Y., Zhang, X., Yu, C., Huang, S., Xie, Y., Dou, X., Liu, W., Zou, X."Artesunate exerts protective effects against ulcerative colitis via suppressing Toll‑like receptor 4 and its downstream nuclear factor‑κB signaling pathways". Molecular Medicine Reports 20.2 (2019): 1321-1332.
Chicago
Chen, Y., Zhang, X., Yu, C., Huang, S., Xie, Y., Dou, X., Liu, W., Zou, X."Artesunate exerts protective effects against ulcerative colitis via suppressing Toll‑like receptor 4 and its downstream nuclear factor‑κB signaling pathways". Molecular Medicine Reports 20, no. 2 (2019): 1321-1332. https://doi.org/10.3892/mmr.2019.10345
Follow us
  • Twitter
  • LinkedIn
  • Facebook
About
  • Spandidos Publications
  • Careers
  • Cookie Policy
  • Privacy Policy
How can we help?
  • Help
  • Live Chat
  • Contact
  • Email to our Support Team