Spandidos Publications Logo
  • About
    • About Spandidos
    • Aims and Scopes
    • Abstracting and Indexing
    • Editorial Policies
    • Reprints and Permissions
    • Job Opportunities
    • Terms and Conditions
    • Contact
  • Journals
    • All Journals
    • Oncology Letters
      • Oncology Letters
      • Information for Authors
      • Editorial Policies
      • Editorial Board
      • Aims and Scope
      • Abstracting and Indexing
      • Bibliographic Information
      • Archive
    • International Journal of Oncology
      • International Journal of Oncology
      • Information for Authors
      • Editorial Policies
      • Editorial Board
      • Aims and Scope
      • Abstracting and Indexing
      • Bibliographic Information
      • Archive
    • Molecular and Clinical Oncology
      • Molecular and Clinical Oncology
      • Information for Authors
      • Editorial Policies
      • Editorial Board
      • Aims and Scope
      • Abstracting and Indexing
      • Bibliographic Information
      • Archive
    • Experimental and Therapeutic Medicine
      • Experimental and Therapeutic Medicine
      • Information for Authors
      • Editorial Policies
      • Editorial Board
      • Aims and Scope
      • Abstracting and Indexing
      • Bibliographic Information
      • Archive
    • International Journal of Molecular Medicine
      • International Journal of Molecular Medicine
      • Information for Authors
      • Editorial Policies
      • Editorial Board
      • Aims and Scope
      • Abstracting and Indexing
      • Bibliographic Information
      • Archive
    • Biomedical Reports
      • Biomedical Reports
      • Information for Authors
      • Editorial Policies
      • Editorial Board
      • Aims and Scope
      • Abstracting and Indexing
      • Bibliographic Information
      • Archive
    • Oncology Reports
      • Oncology Reports
      • Information for Authors
      • Editorial Policies
      • Editorial Board
      • Aims and Scope
      • Abstracting and Indexing
      • Bibliographic Information
      • Archive
    • Molecular Medicine Reports
      • Molecular Medicine Reports
      • Information for Authors
      • Editorial Policies
      • Editorial Board
      • Aims and Scope
      • Abstracting and Indexing
      • Bibliographic Information
      • Archive
    • World Academy of Sciences Journal
      • World Academy of Sciences Journal
      • Information for Authors
      • Editorial Policies
      • Editorial Board
      • Aims and Scope
      • Abstracting and Indexing
      • Bibliographic Information
      • Archive
    • International Journal of Functional Nutrition
      • International Journal of Functional Nutrition
      • Information for Authors
      • Editorial Policies
      • Editorial Board
      • Aims and Scope
      • Abstracting and Indexing
      • Bibliographic Information
      • Archive
    • International Journal of Epigenetics
      • International Journal of Epigenetics
      • Information for Authors
      • Editorial Policies
      • Editorial Board
      • Aims and Scope
      • Abstracting and Indexing
      • Bibliographic Information
      • Archive
    • Medicine International
      • Medicine International
      • Information for Authors
      • Editorial Policies
      • Editorial Board
      • Aims and Scope
      • Abstracting and Indexing
      • Bibliographic Information
      • Archive
  • Articles
  • Information
    • Information for Authors
    • Information for Reviewers
    • Information for Librarians
    • Information for Advertisers
    • Conferences
  • Language Editing
Spandidos Publications Logo
  • About
    • About Spandidos
    • Aims and Scopes
    • Abstracting and Indexing
    • Editorial Policies
    • Reprints and Permissions
    • Job Opportunities
    • Terms and Conditions
    • Contact
  • Journals
    • All Journals
    • Biomedical Reports
      • Information for Authors
      • Editorial Policies
      • Editorial Board
      • Aims and Scope
      • Abstracting and Indexing
      • Bibliographic Information
      • Archive
    • Experimental and Therapeutic Medicine
      • Information for Authors
      • Editorial Policies
      • Editorial Board
      • Aims and Scope
      • Abstracting and Indexing
      • Bibliographic Information
      • Archive
    • International Journal of Epigenetics
      • Information for Authors
      • Editorial Policies
      • Editorial Board
      • Aims and Scope
      • Abstracting and Indexing
      • Bibliographic Information
      • Archive
    • International Journal of Functional Nutrition
      • Information for Authors
      • Editorial Policies
      • Editorial Board
      • Aims and Scope
      • Abstracting and Indexing
      • Bibliographic Information
      • Archive
    • International Journal of Molecular Medicine
      • Information for Authors
      • Editorial Policies
      • Editorial Board
      • Aims and Scope
      • Abstracting and Indexing
      • Bibliographic Information
      • Archive
    • International Journal of Oncology
      • Information for Authors
      • Editorial Policies
      • Editorial Board
      • Aims and Scope
      • Abstracting and Indexing
      • Bibliographic Information
      • Archive
    • Medicine International
      • Information for Authors
      • Editorial Policies
      • Editorial Board
      • Aims and Scope
      • Abstracting and Indexing
      • Bibliographic Information
      • Archive
    • Molecular and Clinical Oncology
      • Information for Authors
      • Editorial Policies
      • Editorial Board
      • Aims and Scope
      • Abstracting and Indexing
      • Bibliographic Information
      • Archive
    • Molecular Medicine Reports
      • Information for Authors
      • Editorial Policies
      • Editorial Board
      • Aims and Scope
      • Abstracting and Indexing
      • Bibliographic Information
      • Archive
    • Oncology Letters
      • Information for Authors
      • Editorial Policies
      • Editorial Board
      • Aims and Scope
      • Abstracting and Indexing
      • Bibliographic Information
      • Archive
    • Oncology Reports
      • Information for Authors
      • Editorial Policies
      • Editorial Board
      • Aims and Scope
      • Abstracting and Indexing
      • Bibliographic Information
      • Archive
    • World Academy of Sciences Journal
      • Information for Authors
      • Editorial Policies
      • Editorial Board
      • Aims and Scope
      • Abstracting and Indexing
      • Bibliographic Information
      • Archive
  • Articles
  • Information
    • For Authors
    • For Reviewers
    • For Librarians
    • For Advertisers
    • Conferences
  • Language Editing
Login Register Submit
  • This site uses cookies
  • You can change your cookie settings at any time by following the instructions in our Cookie Policy. To find out more, you may read our Privacy Policy.

    I agree
Search articles by DOI, keyword, author or affiliation
Search
Advanced Search
presentation
Molecular Medicine Reports
Join Editorial Board Propose a Special Issue
Print ISSN: 1791-2997 Online ISSN: 1791-3004
Journal Cover
August-2019 Volume 20 Issue 2

Full Size Image

Sign up for eToc alerts
Recommend to Library

Journals

International Journal of Molecular Medicine

International Journal of Molecular Medicine

International Journal of Molecular Medicine is an international journal devoted to molecular mechanisms of human disease.

International Journal of Oncology

International Journal of Oncology

International Journal of Oncology is an international journal devoted to oncology research and cancer treatment.

Molecular Medicine Reports

Molecular Medicine Reports

Covers molecular medicine topics such as pharmacology, pathology, genetics, neuroscience, infectious diseases, molecular cardiology, and molecular surgery.

Oncology Reports

Oncology Reports

Oncology Reports is an international journal devoted to fundamental and applied research in Oncology.

Experimental and Therapeutic Medicine

Experimental and Therapeutic Medicine

Experimental and Therapeutic Medicine is an international journal devoted to laboratory and clinical medicine.

Oncology Letters

Oncology Letters

Oncology Letters is an international journal devoted to Experimental and Clinical Oncology.

Biomedical Reports

Biomedical Reports

Explores a wide range of biological and medical fields, including pharmacology, genetics, microbiology, neuroscience, and molecular cardiology.

Molecular and Clinical Oncology

Molecular and Clinical Oncology

International journal addressing all aspects of oncology research, from tumorigenesis and oncogenes to chemotherapy and metastasis.

World Academy of Sciences Journal

World Academy of Sciences Journal

Multidisciplinary open-access journal spanning biochemistry, genetics, neuroscience, environmental health, and synthetic biology.

International Journal of Functional Nutrition

International Journal of Functional Nutrition

Open-access journal combining biochemistry, pharmacology, immunology, and genetics to advance health through functional nutrition.

International Journal of Epigenetics

International Journal of Epigenetics

Publishes open-access research on using epigenetics to advance understanding and treatment of human disease.

Medicine International

Medicine International

An International Open Access Journal Devoted to General Medicine.

Journal Cover
August-2019 Volume 20 Issue 2

Full Size Image

Sign up for eToc alerts
Recommend to Library

  • Article
  • Citations
    • Cite This Article
    • Download Citation
    • Create Citation Alert
    • Remove Citation Alert
    • Cited By
  • Similar Articles
    • Related Articles (in Spandidos Publications)
    • Similar Articles (Google Scholar)
    • Similar Articles (PubMed)
  • Download PDF
  • Download XML
  • View XML
Article Open Access

E3 ligase Fbw7 participates in oxidative stress‑induced myocardial cell injury via interacting with Mcl‑1

  • Authors:
    • Xia Li
    • Naijin Zhang
    • Ying Zhang
    • Pengyu Jia
    • Yuxuan Guo
    • Yichen Tian
    • Shilong You
    • Shaojun Wu
    • Yingxian Sun
  • View Affiliations / Copyright

    Affiliations: Department of Cardiovascular Medicine, First Affiliated Hospital of China Medical University, Shenyang, Liaoning 110001, P.R. China, Department of Translational Medicine, China Medical University, Shenyang, Liaoning 110001, P.R. China
    Copyright: © Li et al. This is an open access article distributed under the terms of Creative Commons Attribution License.
  • Pages: 1561-1568
    |
    Published online on: June 18, 2019
       https://doi.org/10.3892/mmr.2019.10394
  • Expand metrics +
Metrics: Total Views: 0 (Spandidos Publications: | PMC Statistics: )
Metrics: Total PDF Downloads: 0 (Spandidos Publications: | PMC Statistics: )
Cited By (CrossRef): 0 citations Loading Articles...

This article is mentioned in:



Abstract

Oxidative stress participates in several heart diseases and is an important mechanism contributing to the pathological alterations of myocardial cell injury. In recent years, ubiquitylation has been demonstrated to be an important biochemical reaction associated with apoptosis. To investigate the effects and interactions of the E3 ligase F‑box and WD repeat domain containing 7 (Fbw7) and MCL1 apoptosis regulator, BCL2 family member (Mcl‑1) in myocardial cells during oxidative stress, Cell Counting Kit‑8, flow cytometry, western blot, reactive oxygen species and co‑immunoprecipitation assays were conducted. The current study revealed that Fbw7 may facilitate apoptosis via the Mcl‑1‑Bax pathway in oxidative stress‑induced myocardial H9c2 cell injury. Mcl‑1 inhibits the functions of Bcl‑2 family members, including the mitochondrial apoptosis factor Bax, to maintain cell viability; however, the present study suggested that Fbw7 may degrade Mcl‑1 and impaired this process. Therefore, it may be hypothesized that Fbw‑7 promotes myocardial cell injury via interacting with Mcl‑1.

Introduction

Oxidative stress induces myocardial cell injury and serves an important role in several heart diseases, including myocardial remodeling, myocardial infarction and heart failure (1). In recent years, ubiquitylation has been reported to be a cell injury and apoptosis-associated process, and this research avenue has attracted the attention of numerous research groups. Ubiquitylation is a biochemical reaction involving protein recognition, conjugation and hydrolysis, which disables specific biochemical functions via degrading target proteins (2). E3 ubiquitin ligases promote the process of ubiquitylation via recognizing substrates, and the SKP1-CUL1-F-box (SCF) E3 ligase can bind substrates via the F-box protein, which serves as a substrate-binding receptor (3,4).

F-box and WD repeat domain containing 7 (Fbw7) is a member of the F-box protein family, which recognizes specific protein substrates (5). Phosphorylated CDC4 ubiquitinates substrates via the binding of substrates to a specific domain of the Fbw7 monomer or dimer (6). Fbw7 overexpression in different cancer cells promotes cell injury and apoptosis via inhibiting oncogene proteins. The Fbw7 gene is commonly missing in tumor cells and it encodes three mRNAs, which undergo transcription independently (7). The three subtypes of Fbw7 include Fbw7α in the nucleus, Fbw7β in the cytosol and Fbw7γ in the nucleolus; Fbw7α is the dominant type with the longest half-life (>6 h) (8–11). Fbw7 is expressed in the cardiovascular system (CVS) and some of its associated downstream factors have been identified (12); however, the effects of Fbw7 on the CVS remain to be completely elucidated.

MCL1 apoptosis regulator, BCL2 family member (Mcl-1) is a member of the classic apoptotic Bcl-2 protein family. Mcl-1 is an essential factor that promotes CVS development, and previous studies have indicated that Mcl-1 knockout can cause impaired mitochondrial function and myocardial cell apoptosis (13,14). Mcl-1 is considered to be an important factor preventing myocardial cell injury, which indicates that it may serve an important role in the CVS.

In the present study, Fbw7 expression was upregulated following myocardial cell injury induced by oxidative stress, whereas Fbw7 silencing alleviated cell injury. The mechanism underlying Fbw7-associated myocardial cell injury induced by oxidative stress was further investigated, and the results indicated that Fbw7 participated in this process via interacting with Mcl-1.

Materials and methods

Cell culture and transfection

The rat cardiomyocyte cell line H9c2 (Cell Bank of Type Culture Collection of Chinese Academy of Sciences) was cultured in high glucose DMEM (HyClone; GE Healthcare Life Sciences) supplemented with 10% FBS (cat. no. FB15015; Clark Bioscience). The cells were maintained at 37°C in a humidified incubator (HERAcell 150i; Thermo Fisher Scientific, Inc.) containing 5% CO2. The medium was refreshed every 2 days and cells were subcultured when cell confluence reached 90%. Cell transfection was performed using Lipofectamine® 3000 (Invitrogen; Thermo Fisher Scientific, Inc.). Small interfering (si)RNA [negative control (cat. no. siN05815122147; 50 nM) and siRNA-Fbw7 (cat. no. siG180322050951; 50 nM); Guangzhou Ribobio Co., Ltd.] and plasmids [control green fluorescent protein (GFP) and GFP-Fbw7 plasmid (backbone: pEGFP-N1; cat. no. Fbw7-XM_002729089.5; 1 µg/ml); Wuhan Genecreate Biological Engineering Co., Ltd.] were transfected into H9c2 cells for 48 h prior to subsequent experimentation according to the manufacturer's protocol. The medium was refreshed 8 h after the transfection reagent was first added. The sequence of siRNA-Fbw7 was 5′-GATACATCAATCCGAGTCT-3′.

Oxidative stress model

Different concentrations of H2O2 were used to treat cells undergoing different experiments. H2O2 concentrations ranged between 0 and 500 µmol/l for H2O2 gradient tests, whereas a concentration of 500 µmol/l H2O2 was used to treat cells undergoing siRNA transfection. All H2O2 treatments were performed in a cell incubator (37°C) and occurred 2 h following transfection with siRNA.

Cell Counting Kit-8 (CCK-8) analysis

H9c2 cells at a confluence of 90% were subcultured in a 96-well plate to perform the CCK-8 analysis. DMEM/CCK-8 (Beyotime Institute of Biotechnology) reagent mixture (10:1; 110 µl/well) was added to replace the primary DMEM after 2 h of H2O2 treatment. Subsequently, after incubation for 2 h at 37°C, the optical density value was determined at a wavelength of 450 nm using a microplate spectrophotometer (Tecan Infinite F50; Tecan Group, Ltd.).

Western blotting and co-immunoprecipitation (co-IP)

After 2 h of treatment with H2O2 at different concentrations, 6-cm culture dishes containing H9c2 cells (90% confluence were collected and lysed in lysis buffer (Beijing Solarbio Science & Technology Co., Ltd.) on ice for 40 min. Samples were subsequently centrifuged at 12,000 rpm (16,000 × g) at 4°C for 20 min, and the supernatants were collected. The Bradford assay was performed to determine the protein concentration using Coomassie Brilliant Blue and an infinite f50 spectrophotometer (Tecan Life Sciencies).

For the co-IP experiment, four 10-cm culture dishes seeded with H9c2 cells (90% confluence) were included for each experimental group. Exogenous co-IP was performed on H9c2 cells transfected with GFP-Fbw7 (GFP-Fbw7 group) or control plasmid (IgG group), whereas endogenous co-IP was performed on control (without IgG in the protein sample), treatment (500 µmol/l H2O2) and IgG groups. All samples were pre-cleared with 30 µl A/G agarose beads (cat. no. 36403ES03; Shanghai Yeasen Biotechnology Co., Ltd.) for 1 h, and lysis buffer (Beijing Solarbio Science & Technology Co., Ltd.), Mcl-1 (3 µl; cat. no. D2W9E; Cell Signaling Technology, Inc.) or control IgG antibody (3 µl; cat. no. sc-2025; Santa Cruz Biotechnology, Inc.), and A/G beads were added and mixed overnight at 4°C. The precipitate was washed in lysis buffer and then centrifuged (700 × g at 4°C for 5 min); this procedure was repeated three times. After discarding the supernatant, 25 µl of 2C loading buffer was added, and then samples were heated in boiling water for 7 min to elute proteins.

SDS-PAGE (10%) was performed using 50 µg (western blotting) and 2,000 µg (co-IP) total protein per sample. Bovine serum albumin (5%; Beijing Solarbio Science & Technology Co., Ltd.) was used to block non-specific binding at room temperature for 1 h following transfer to PVDF membranes, prior to incubation with primary antibodies (4°C, overnight). The following antibodies (1:1,000) were used to detect proteins: Anti-Mcl-1 (cat. no. D2W9E; Cell Signaling Technology, Inc.); and anti-Fbw7 (cat. no. 55290-1-AP), anti-Bax (cat. no. 50599-2-Ig), anti-caspase-3 (cat. no. 19677-1-AP), anti-GFP (cat. no. 50430-2-AP), anti-tubulin (cat. no. 11224-1-AP), anti-β-actin (cat. no. 6000B-1-Ig) and anti-GAPDH (cat. no. 60004-1-Ig; all ProteinTech Group, Inc.). Membranes were then incubated at room temperature for 2 h (1:10,000) with horseradish peroxidase-conjugated anti-rabbit (cat. no. A21020) and anti-mouse (cat. no. A2101) antibodies (Abbkine Scientific Co., Ltd.). The blots were visualized using Tanon™ High-sig ECL Western Blotting Substrate (Tanon Science and Technology Co., Ltd.).

Gray value analysis of western blots and ROS quantification was performed using ImageJ (version 1.8.0; National Institutes of Health); all western blotting data were normalized to constitutive loading controls (gray value ratio of proteins/constitutive proteins) to obtain relative gray values.

Flow cytometry (FCM)

H9c2 cells (including siRNA-transfected cells) from 6-well plates (90% confluence) treated with different concentrations of H2O2 were digested with 0.25% trypsin (EDTA-free), collected and washed with PBS. A total of 500 µl Annexin V Binding Buffer (diluted to 1X with distilled water) with 3 µl each of Annexin V-FITC and propidium iodide (Apoptosis Detection kit; cat. no. AD10; Dojindo Molecular Technologies, Inc.) were added to cells to measure apoptosis. The staining process was performed at room temperature for 15 min. The results were analyzed using a flow cytometer (BD LSRFortessa™; BD Biosciences) with BD FACSDiva software 4.1 (BD Biosciences), and the apoptotic rate was calculated as the sum of the quadrant (Q)2 and Q4 values.

Reactive oxygen species (ROS) analysis

H9c2 cells were subcultured into a 24-well plate and allowed to reach 70% cell confluence. ROS analysis was performed to detect and measure intracellular oxidative stress. Briefly, 2′,7′-dichloro-dihydrofluorescein diacetate (DCFH-DA; ROS detection assay kit; Beyotime Institute of Biotechnology) was diluted with FBS-free DMEM (1:1,000) and 500 µl diluted DCFH-DA was added to each well of a 24-well plate following transfection with siRNA and 2 h of treatment with H2O2. After incubation at 37°C for 1 h, each well was refreshed and washed with FBS-free DMEM three times. The images were captured under an inverted fluorescence microscope (Olympus IX71; Olympus Corporation) with an excitation wavelength of 488 nm and an emission wavelength of 525 nm.

Statistical analysis

Images of western blots, FCM and ROS were processed by Photoshop CC 2017 (Adobe Systems, Inc.). Bar graphs were generated using GraphPad Prism (version 7.0.4; GraphPad Software, Inc.). Statistical analysis was performed using SPSS software (version 19.0; IBM Corp., Armonk, NY, USA) and data are presented as the mean ± standard deviation. An independent samples t-test was used to analyze significance between two groups, whereas one-way analysis of variance followed by a least significant differences test was applied to compare datasets containing multiple groups. P<0.05 was considered to indicate a statistically significant difference.

Results

Fbw7 expression is increased when oxidative stress aggravates H9c2 cell injury

In order to study oxidative stress-induced cell injury, a H9c2 cell injury model was induced following treatment with increasing concentrations of H2O2. CCK-8 analysis indicated that the viability of H9c2 cells was reduced as H2O2 concentration increased (P<0.05; Fig. 1A). Furthermore, Fbw7 and Bax expression levels, and the cleaved/total caspase-3 ratio were increased, whereas Mcl-1 expression was decreased following treatment with increasing concentrations of H2O2, as determined by western blotting (Fig. 1B and C). Flow cytometry revealed that the cell apoptotic rate was markedly increased alongside the intensity of H2O2 treatment, and the highest apoptosis level was observed in the 500 µmol/l group (P<0.01; Fig. 1D and E)

Figure 1.

Fbw7 expression increases when oxidative stress aggravates H9c2 cell injury. (A) Cell Counting Kit-8 analysis of cells treated with increasing concentrations of H2O2. H9c2 cell viability decreased as H2O2 concentration increased. (B) Western blot analysis of Fbw7, Mcl-1 and Bax expression, and cleaved/total caspase-3 ratio following treatment with various concentrations of H2O2 (0–500 µmol/l). (C) Gray value analysis of western blotting. (D and E) Flow cytometry revealed that the apoptotic rate (Q2+Q4) gradually increased alongside H2O2 concentration (0–500 µmol/l). Each experiment was performed independently three times. All values are presented as the mean ± standard deviation. *P<0.05; **P<0.01 vs. the 0 µmol/l group. Fbw7, F-box and WD repeat domain containing 7; Mcl-1, MCL1 apoptosis regulator, BCL2 family member; OD, optical density; Q, quadrant.

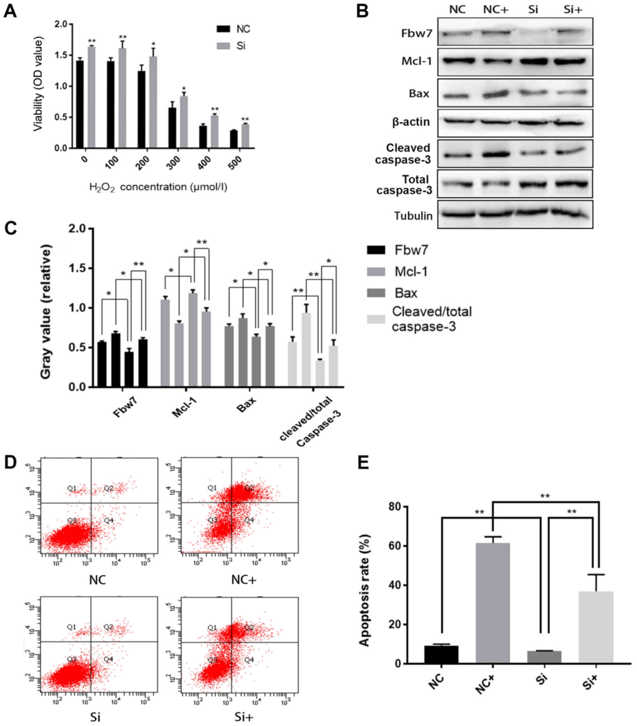
H9c2 cell injury induced by oxidative stress is alleviated following Fbw7 knockdown

To confirm the function of Fbw7 in H9c2 cell injury, Fbw7 expression was knocked down and alterations in oxidative stress-induced injury were observed. Cell viability in the negative control (NC) and siRNA (Si) groups was decreased in response to increasing concentrations of H2O2, whereas the viability of the Si group was increased compared with the NC group under the same level of oxidative stress (P<0.05; Fig. 2A). Compared with in the NC + 500 µmol/l H2O2 (NC+) group, Fbw7 and Bax expression, and the cleaved/total caspase-3 ratio, were decreased, and Mcl-1 expression was increased in the Si + 500 µmol/l H2O2 (Si+) group (Fig. 2B and C). It may be hypothesized that knockdown of Fbw7 facilitated Mcl-1 accumulation and alleviated oxidative stress-induced cell injury. Furthermore, FCM revealed that the apoptotic rate in the Si+ group (37%) was markedly lower compared with in the NC+ group (61.5%; Fig. 2D and E).

Figure 2.

H9c2 cell injury induced by oxidative stress is alleviated following Fbw7 knockdown. (A) Viability analysis of H9c2 cells transfected with siRNA-NC (NC group) and siRNA-Fbw7 (Si group) and treated with H2O2 (NC+ and Si+ groups). (B) Western blot analysis of Fbw7, Mcl-1 and Bax protein expression, and cleaved/total caspase-3 ratio in NC, Si, NC+ and Si+ groups (NC+ and Si+ cells were treated with 500 µmol/l H2O2). (C) Gray value analysis of western blotting. (D and E) Apoptosis analysis of the groups, the apoptosis rate (Q2+Q4) of the Si+ group (37%) was significantly lower than that in the NC+ group (61.5%). Each experiment was performed independently three times. All values are presented as the mean ± standard deviation. *P<0.05; **P<0.01. Fbw7, F-box and WD repeat domain containing 7; Mcl-1, MCL1 apoptosis regulator, BCL2 family member; NC, negative control; Si/siRNA, small interfering RNA; Q, quadrant.

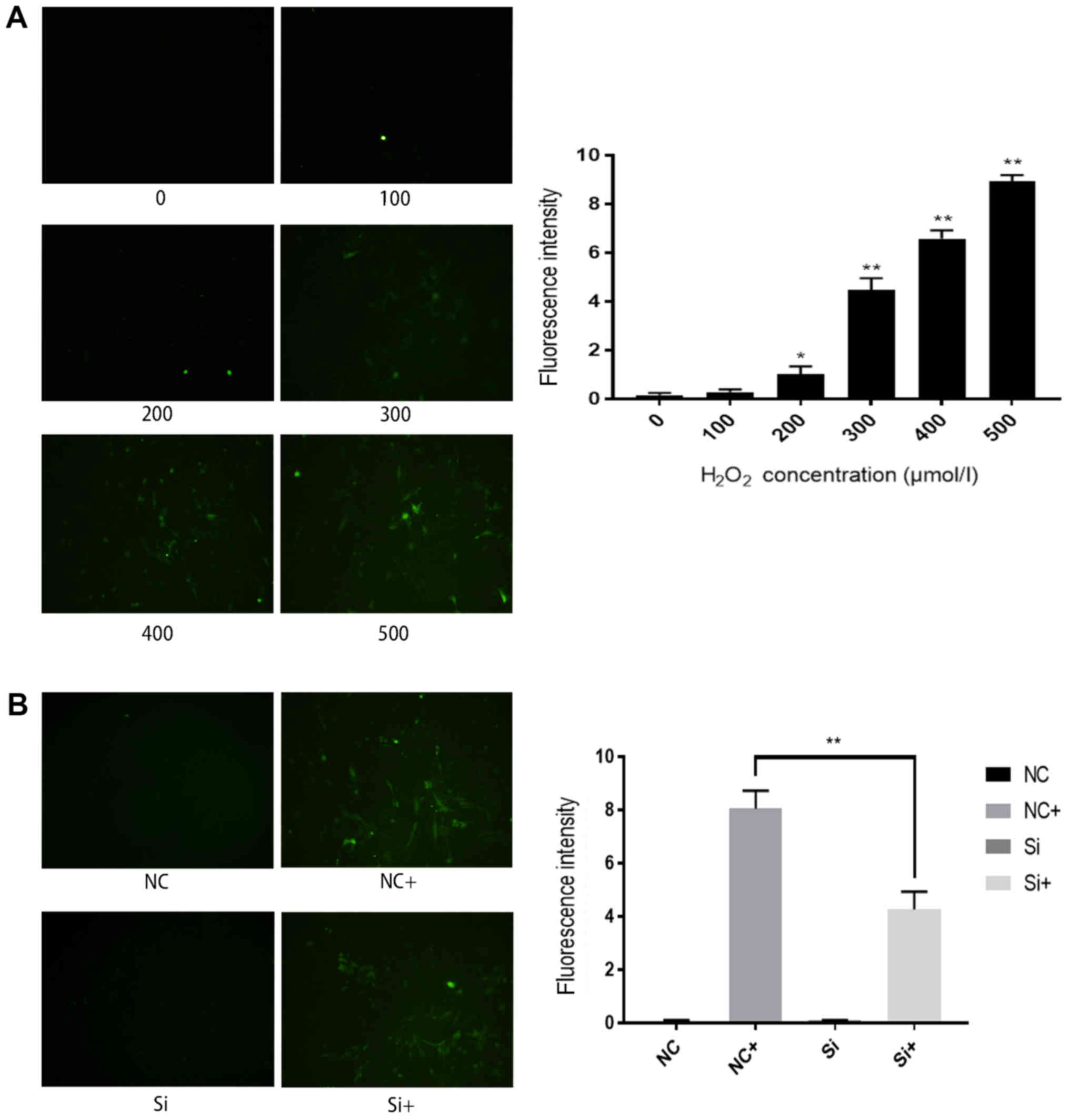
ROS accumulation in H9c2 cells decreases following Fbw7 silencing

ROS analysis was performed to further investigate the mechanism underlying oxidative stress-induced cell injury. The proportion of H9c2 cells exhibiting ROS fluorescence (green staining) was increased as H2O2 concentration increased, and the highest fluorescence intensity was detected in the 500 µmol/l group (Fig. 3A). There was no statistically significant difference in ROS fluorescence intensity between the NC and Si groups; however, following treatment with 500 µmol/l H2O2, the number of cells with ROS fluorescence was decreased in the Si+ group compared with in the NC+ group (Fig. 3B). These results suggested that oxidative stress-induced cell injury may be mediated by ROS accumulation, and Fbw7 silencing could decrease ROS levels.

Figure 3.

ROS accumulation in H9c2 cells decreases following Fbw7 knockdown. (A) ROS fluorescence intensity (green staining) in H9c2 cells was increased alongside increasing concentrations of H2O2 (0–500 µmol/l). *P<0.05; **P<0.01 vs. the 0 µmol/l group. (B) ROS analysis of H9c2 cells transfected with siRNA. NC+ and Si+ cells were treated with 500 µmol/l H2O2. ROS accumulation was decreased when Fbw7 was silenced. **P<0.01. Each experiment was repeated three times. Magnification, ×200. All values are presented as the mean ± standard deviation. Fbw7, F-box and WD repeat domain containing 7; NC, negative control; ROS, reactive oxygen species; Si/siRNA, small interfering RNA.

Fbw7 participates in H9c2 cell injury via interacting with Mcl-1

Co-IP was used to confirm the interaction between Fbw7 and Mcl-1. For exogenous co-IP, Fbw7 was successfully overexpressed in H9c2 cells transfected with GFP-Fbw7 (data not shown). The results indicated that the exogenous GFP-Fbw7 band was at 130 kDa in the overexpression group, and the binding band of GFP-Fbw7 was shown at the same site. Mcl-1 expression was decreased in response to Fbw7 overexpression (Fig. 4A). For endogenous binding of Fbw7 and Mcl-1, Fbw7-Mcl-1 binding had the tendency of being enhanced under H2O2 treatment (500 µmol/l) compared with in the control group (Fig. 4B). These results confirmed the interaction between Fbw7 and Mcl-1, and suggested that decreased Mcl-1 expression may be associated with the E3 ligase function of Fbw7.

Figure 4.

Fbw7 participates in H9c2 cell injury via interacting with Mcl-1. (A) Exogenous binding of GFP-Fbw7 and Mcl-1. GFP-Fbw7 molecular weight is ~130 kDa in western blot analysis, and the binding band existed at the same site. (B) Endogenous binding of Fbw7 and Mcl-1. Fbw7-Mcl-1 binding had the tendency to be enhanced under H2O2 treatment (500 µmol/l) compared with in the control group. Fbw7, F-box and WD repeat domain containing 7; GFP, green fluorescent protein; IB, immunoblotting; IP, immunoprecipitation; Mcl-1, MCL1 apoptosis regulator, BCL2 family member.

Discussion

To the best of our knowledge, the present study is the first to verify that Fbw7 participates in oxidative stress-induced myocardial cell injury. Fbw7 is an evolutionarily conserved protein, which has been reported to inhibit proliferation and interact with Notch1, c-Myc and c-Jun in vitro (7). The results of the current study revealed that myocardial cells exhibited increased cell injury and decreased cell viability in response to increased oxidative stress. The expression levels of Fbw7 and Bax were increased under oxidative stress stimulation, suggesting that cell injury occurs simultaneously with stress. The opposite results were observed for Mcl-1 levels. It may be hypothesized that Fbw7 and Mcl-1 serve a role in regulating cell viability. Following Fbw7 silencing, Mcl-1 expression increased and the injury of myocardial cells was markedly alleviated, alongside an increase in cell viability.

The results of the current study may be associated with decreased expression of Mcl-1, which is an important downstream molecule of Fbw7 (15,16). Mcl-1 is a key factor of myocardial cell survival, which participates in myocardial cell injury in numerous pathological conditions, including myocardial infarction, heart failure and ischemia-reperfusion injury (11). A previous study indicated that Mcl-1 inactivates the function of Bax, Bak and Bid, participates in cell survival, and inhibits cell autophagy via interacting with mitochondrial apoptosis factors (9). Furthermore, Mcl-1 prevents the discharge of cytochrome c from mitochondria (17).

The co-IP assay performed in the current study confirmed the interaction between Fbw7 and Mcl-1 in myocardial cells, and according to other studies, Fbw7 binds substrates after the substrates' CDC4 phospho-degron (CPD) motif is phosphorylated (18). The binding sites of CPD may vary and typically include threonine/serine residues (8). However, the affinity of CPD depends on the quantity of phosphorylated amino acid residues that interact with three arginine residues in the WD40 domain of Fbw7 (9). The WD40 domain is a repeated sequence responsible for signaling, mRNA modification and cell cycle regulation. The WD40 domain contains Try and Asp residues, and a repeated sequence of 40 amino acids, which enables the WD40 domain to detect polypeptides that contain phosphorylated Ser and Thr residues (19). Furthermore, the affinity of Fbw7 can be enhanced by the CPD phosphorylation of substrates induced by glycogen synthase kinase 3 (GSK3), which serves an important role in mediating Fbw7-related degradation (20).

Mcl-1 contains phosphorylated sites in its CPD motif, which may induce ubiquitylation after binding with Fbw7. Several studies have indicated that rapid stress-induced degradation of Mcl-1 is mediated by an alternative pathway involving E3 ubiquitin ligase, which binds stress-induced phospho-degron of Mcl-1 phosphorylated by GSK3 (21,22). The anti-apoptotic activity of Mcl-1 can be inhibited if phosphorylation occurs at Ser-159 and Thr-163 (23), and Fbw7 may degrade Mcl-1 by interacting with Mcl-1 CPD at these sites (24,25). A previous study revealed that the expression of Mcl-1 is decreased under hypoxic conditions (26). Other studies have revealed that the transcriptional level for Mcl-1 remains unaltered during hypoxia, which suggests that certain proapoptic molecules, including Fbw7, may target Mcl-1 at the protein level via ubiquitylation (27,28).

Phosphorylated CPD of Mcl-1 binds to Fbw7 and facilitates SCF ubiquitin ligase complex formation based on GSK3-dependent phosphorylation; notably, other studies have revealed that the Mcl-1 ubiquitylation can be triggered by its BH3 domain, which may also bind to Fbw7 (16), finally initiating Mcl-1 degradation in the 26S proteasome (29). Based on the aforementioned results, it may be hypothesized that Mcl-1 ubiquitylation is triggered by Ser-159 or Thr-163 phosphorylation, which induces binding to the phosphorylated WD40 domain of Fbw7 and results in Mcl-1 degradation. This process accelerates mitochondrial apoptosis caused by Bax by decreasing the levels of upstream Mcl-1.

The present study confirmed that Fbw7 may participate in the process of oxidative stress-induced myocardial cell injury; however, the role of this pathway requires further investigation in myocardial infarction, hypertrophy and cardiac arrhythmia. In conclusion, it was revealed that Fbw7 participated in oxidative stress-induced myocardial cell injury via interactions with Mcl-1, and that myocardial cell injury may be alleviated by inhibiting Fbw7. However, the roles of Fbw7 in other heart diseases, including arrhythmia, heart failure and myocardial hypertrophy, requires further investigation.

Acknowledgements

Not applicable.

Funding

This work was technically and financially supported by the Department of Cardiovascular Medicine, First Affiliated Hospital of China Medical University, and the Department of Translational Medicine of China Medical University. This study was supported by grants from the 64th Batch of Postdoctoral Science Funds Project of China (grant no. 2018M641750) and the National Natural Science Foundation of China (grant no. 81670231).

Availability of data and materials

The datasets used and analyzed during the current study are available from the corresponding author on reasonable request.

Authors' contributions

XL, NZ and YZ designed the study. XL performed the experiments. PJ, YG, YT, SY and SW analyzed the data. XL wrote the manuscript. YS was involved in the conception and design of the study, and assisted in drafting the manuscript. All authors read and approved the final manuscript.

Ethics approval and consent to participate

Not applicable.

Patient consent for publication

Not applicable.

Competing interests

The authors declare that they have no competing interests.

References

1 

Couto GK, Fernandes RO, Lacerda D, Campos-Carraro C, Turck P, Bianchi SE, Ferreira GD, Brum IS, Bassani VL, Bello-Klein A and Araujo ASR: Profile of pterostilbene-induced redox homeostasis modulation in cardiac myoblasts and heart tissue. J Biosci. 43:931–940. 2018. View Article : Google Scholar : PubMed/NCBI

2 

Nakayama KI and Nakayama K: Ubiquitin ligases: Cell-cycle control and cancer. Nat Rev Cancer. 6:369–381. 2006. View Article : Google Scholar : PubMed/NCBI

3 

Lee EK and Diehl JA: SCFs in the new millennium. Oncogene. 33:2011–2018. 2014. View Article : Google Scholar : PubMed/NCBI

4 

Skaar JR, Pagan JK and Pagano M: Mechanisms and function of substrate recruitment by F-box proteins. Nat Rev Mol Cell Biol. 14:369–381. 2013. View Article : Google Scholar : PubMed/NCBI

5 

Welcker M and Clurman BE: FBW7 ubiquitin ligase: A tumour suppressor at the crossroads of cell division, growth and differentiation. Nat Rev Cancer. 8:83–93. 2008. View Article : Google Scholar : PubMed/NCBI

6 

Deshaies RJ and Joazeiro CA: RING domain E3 ubiquitin ligases. Ann Rev Biochem. 78:399–434. 2009. View Article : Google Scholar : PubMed/NCBI

7 

Spruck CH, Strohmaier H, Sangfelt O, Müller HM, Hubalek M, Müller-Holzner E, Marth C, Widschwendter M and Reed SI: hCDC4 gene mutations in endometrial cancer. Cancer Res. 62:4535–4539. 2002.PubMed/NCBI

8 

Hao B, Oehlmann S, Sowa ME, Harper JW and Pavletich NP: Structure of a Fbw7-Skp1-cyclin E complex: Multisite-phosphorylated substrate recognition by SCF ubiquitin ligases. Mol Cell. 26:131–143. 2007. View Article : Google Scholar : PubMed/NCBI

9 

Welcker M, Larimore EA, Swanger J, Bengoechea-Alonso MT, Grim JE, Ericsson J, Zheng N and Clurman BE: Fbw7 dimerization determines the specificity and robustness of substrate degradation. Genes Dev. 27:2531–2536. 2013. View Article : Google Scholar : PubMed/NCBI

10 

Ekholm-Reed S, Goldberg MS, Schlossmacher MG and Reed SI: Parkin-dependent degradation of the F-box protein Fbw7β promotes neuronal survival in response to oxidative stress by stabilizing Mcl-1. Mol Cell Biol. 33:3627–3643. 2013. View Article : Google Scholar : PubMed/NCBI

11 

Grim JE, Gustafson MP, Hirata RK, Hagar AC, Swanger J, Welcker M, Hwang HC, Ericsson J, Russell DW and Clurman BE: Isoform- and cell cycle-dependent substrate degradation by the Fbw7 ubiquitin ligase. J Cell Biol. 181:913–920. 2008. View Article : Google Scholar : PubMed/NCBI

12 

Tetzlaff MT, Yu W, Li M, Zhang P, Finegold M, Mahon K, Harper JW, Schwartz RJ and Elledge SJ: Defective cardiovascular development and elevated cyclin E and notch proteins in mice lacking the Fbw7 F-box protein. Proc Natl Acad Sci USA. 101:3338–3345. 2004. View Article : Google Scholar : PubMed/NCBI

13 

Wang X, Bathina M, Lynch J, Koss B, Calabrese C, Frase S, Schuetz JD, Rehg JE and Opferman JT: Deletion of MCL-1 causes lethal cardiac failure and mitochondrial dysfunction. Genes Dev. 27:1351–1364. 2013. View Article : Google Scholar : PubMed/NCBI

14 

Fang YC and Yeh CH: Inhibition of miR-302 suppresses hypoxia-reoxygenation-induced H9c2 cardiomyocyte death by regulating Mcl-1 expression. Oxid Med Cell Longev. 2017:79689052017. View Article : Google Scholar : PubMed/NCBI

15 

Inuzuka H, Shaik S, Onoyama I, Gao D, Tseng A, Maser RS, Zhai B, Wan L, Gutierrez A, Lau AW, et al: SCFFBW7 regulates cellular apoptosis by targeting MCL1 for ubiquitylation and destruction. Nature. 471:104–109. 2011. View Article : Google Scholar : PubMed/NCBI

16 

Wertz IE, Kusam S, Lam C, Okamoto T, Sandoval W, Anderson DJ, Helgason E, Ernst JA, Eby M, Liu J, et al: Sensitivity to antitubulin chemotherapeutics is regulated by MCL1 and FBW7. Nature. 471:110–114. 2011. View Article : Google Scholar : PubMed/NCBI

17 

Thomas RL, Roberts DJ, Kubli DA, Lee Y, Quinsay MN, Owens JB, Fischer KM, Sussman MA, Miyamoto S and Gustafsson ÅB: Loss of MCL-1 leads to impaired autophagy and rapid development of heart failure. Genes Dev. 27:1365–1377. 2013. View Article : Google Scholar : PubMed/NCBI

18 

Koepp DM, Schaefer LK, Ye X, Keyomarsi K, Chu C, Harper JW and Elledge SJ: Phosphorylation-dependent ubiquitination of cyclin E by the SCFFbw7 ubiquitin ligase. Science. 294:173–177. 2001. View Article : Google Scholar : PubMed/NCBI

19 

Jackson PK: Ubiquitinating a phosphorylated Cdk inhibitor on the blades of the Cdc4 beta-propeller. Cell. 112:142–144. 2003. View Article : Google Scholar : PubMed/NCBI

20 

Welcker M, Orian A, Jin J, Grim JE, Harper JW, Eisenman RN and Clurman BE: The Fbw7 tumor suppressor regulates glycogen synthase kinase 3 phosphorylation-dependent c-Myc protein degradation. Proc Natl Acad Sci USA. 101:9085–9090. 2004. View Article : Google Scholar : PubMed/NCBI

21 

Ding Q, He X, Hsu JM, Xia W, Chen CT, Li LY, Lee DF, Liu JC, Zhong Q, Wang X and Hung MC: Degradation of Mcl-1 by β-TrCP Mediates glycogen synthase kinase 3-induced tumor suppression and chemosensitization. Mol Cell Biol. 27:4006–4017. 2007. View Article : Google Scholar : PubMed/NCBI

22 

Maurer U, Charvet C, Wagman AS, Dejardin E and Green DR: Glycogen synthase kinase-3 regulates mitochondrial outer membrane permeabilization and apoptosis by destabilization of MCL-1. Mol Cell. 21:749–760. 2006. View Article : Google Scholar : PubMed/NCBI

23 

Ren H, Koo J, Guan B, Yue P, Deng X, Chen M, Khuri FR and Sun SY: The E3 ubiquitin ligases β-TrCP and FBXW7 cooperatively mediates GSK3- dependent Mcl-1 degradation induced by the Akt inhibitor API-1, resulting in apoptosis. Mol Cancer. 12:1462013. View Article : Google Scholar : PubMed/NCBI

24 

Koo J, Yue P, Deng X, Khuri FR and Sun SY: mTOR Complex 2 stabilizes Mcl-1 protein by suppressing its glycogen synthase kinase 3-dependent and SCF-FBXW7-mediated degradation. Mol Cell Biol. 35:2344–2355. 2015. View Article : Google Scholar : PubMed/NCBI

25 

He L, Torres-Lockhart K, Forster N, Ramakrishnan S, Greninger P, Garnett MJ, McDermott U, Rothenberg SM, Benes CH and Ellisen LW: Mcl-1 and FBW7 control a dominant survival pathway underlying HDAC and Bcl-2 inhibitor synergy in squamous cell carcinoma. Cancer Discov. 3:324–337. 2013. View Article : Google Scholar : PubMed/NCBI

26 

Huelsemann MF, Patz M, Beckmann L, Brinkmann K, Otto T, Fandrey J, Becker HJ, Theurich S, von Bergwelt-Baildon M, Pallasch CP, et al: Hypoxia-induced p38 MAPK activation reduces Mcl-1 expression and facilitates sensitivity towards BH3 mimetics in chronic lymphocytic leukemia. Leukemia. 29:981–984. 2015. View Article : Google Scholar : PubMed/NCBI

27 

Chen Y, Henson ES, Xiao W, Shome E, Azad MB, Burton TR, Queau M, Sathya A, Eisenstat DD and Gibson SB: Bcl-2 family member Mcl-1 expression is reduced under hypoxia by the E3 ligase FBW7 contributing to BNIP3 induced cell death in glioma cells. Cancer Biol Ther. 17:604–613. 2016. View Article : Google Scholar : PubMed/NCBI

28 

Pitz MW, Lipson M, Hosseini B, Lambert P, Guilbert K, Lister D, Schroeder G, Jones K, Mihalicioiu C and Eisenstat DD: Extended adjuvant temozolomide with cis-retinoic acid for adult glioblastoma. Curr Oncol. 19:3082012. View Article : Google Scholar : PubMed/NCBI

29 

Bhattacharyya S, Yu H, Mim C and Matouschek A: Regulated protein turnover: Snapshots of the proteasome in action. Nat Rev Mol Cell Biol. 15:122–133. 2014. View Article : Google Scholar : PubMed/NCBI

Related Articles

  • Abstract
  • View
  • Download
  • Twitter
Copy and paste a formatted citation
Spandidos Publications style
Li X, Zhang N, Zhang Y, Jia P, Guo Y, Tian Y, You S, Wu S and Sun Y: E3 ligase Fbw7 participates in oxidative stress‑induced myocardial cell injury via interacting with Mcl‑1. Mol Med Rep 20: 1561-1568, 2019.
APA
Li, X., Zhang, N., Zhang, Y., Jia, P., Guo, Y., Tian, Y. ... Sun, Y. (2019). E3 ligase Fbw7 participates in oxidative stress‑induced myocardial cell injury via interacting with Mcl‑1. Molecular Medicine Reports, 20, 1561-1568. https://doi.org/10.3892/mmr.2019.10394
MLA
Li, X., Zhang, N., Zhang, Y., Jia, P., Guo, Y., Tian, Y., You, S., Wu, S., Sun, Y."E3 ligase Fbw7 participates in oxidative stress‑induced myocardial cell injury via interacting with Mcl‑1". Molecular Medicine Reports 20.2 (2019): 1561-1568.
Chicago
Li, X., Zhang, N., Zhang, Y., Jia, P., Guo, Y., Tian, Y., You, S., Wu, S., Sun, Y."E3 ligase Fbw7 participates in oxidative stress‑induced myocardial cell injury via interacting with Mcl‑1". Molecular Medicine Reports 20, no. 2 (2019): 1561-1568. https://doi.org/10.3892/mmr.2019.10394
Copy and paste a formatted citation
x
Spandidos Publications style
Li X, Zhang N, Zhang Y, Jia P, Guo Y, Tian Y, You S, Wu S and Sun Y: E3 ligase Fbw7 participates in oxidative stress‑induced myocardial cell injury via interacting with Mcl‑1. Mol Med Rep 20: 1561-1568, 2019.
APA
Li, X., Zhang, N., Zhang, Y., Jia, P., Guo, Y., Tian, Y. ... Sun, Y. (2019). E3 ligase Fbw7 participates in oxidative stress‑induced myocardial cell injury via interacting with Mcl‑1. Molecular Medicine Reports, 20, 1561-1568. https://doi.org/10.3892/mmr.2019.10394
MLA
Li, X., Zhang, N., Zhang, Y., Jia, P., Guo, Y., Tian, Y., You, S., Wu, S., Sun, Y."E3 ligase Fbw7 participates in oxidative stress‑induced myocardial cell injury via interacting with Mcl‑1". Molecular Medicine Reports 20.2 (2019): 1561-1568.
Chicago
Li, X., Zhang, N., Zhang, Y., Jia, P., Guo, Y., Tian, Y., You, S., Wu, S., Sun, Y."E3 ligase Fbw7 participates in oxidative stress‑induced myocardial cell injury via interacting with Mcl‑1". Molecular Medicine Reports 20, no. 2 (2019): 1561-1568. https://doi.org/10.3892/mmr.2019.10394
Follow us
  • Twitter
  • LinkedIn
  • Facebook
About
  • Spandidos Publications
  • Careers
  • Cookie Policy
  • Privacy Policy
How can we help?
  • Help
  • Live Chat
  • Contact
  • Email to our Support Team