Spandidos Publications Logo
  • About
    • About Spandidos
    • Aims and Scopes
    • Abstracting and Indexing
    • Editorial Policies
    • Reprints and Permissions
    • Job Opportunities
    • Terms and Conditions
    • Contact
  • Journals
    • All Journals
    • Oncology Letters
      • Oncology Letters
      • Information for Authors
      • Editorial Policies
      • Editorial Board
      • Aims and Scope
      • Abstracting and Indexing
      • Bibliographic Information
      • Archive
    • International Journal of Oncology
      • International Journal of Oncology
      • Information for Authors
      • Editorial Policies
      • Editorial Board
      • Aims and Scope
      • Abstracting and Indexing
      • Bibliographic Information
      • Archive
    • Molecular and Clinical Oncology
      • Molecular and Clinical Oncology
      • Information for Authors
      • Editorial Policies
      • Editorial Board
      • Aims and Scope
      • Abstracting and Indexing
      • Bibliographic Information
      • Archive
    • Experimental and Therapeutic Medicine
      • Experimental and Therapeutic Medicine
      • Information for Authors
      • Editorial Policies
      • Editorial Board
      • Aims and Scope
      • Abstracting and Indexing
      • Bibliographic Information
      • Archive
    • International Journal of Molecular Medicine
      • International Journal of Molecular Medicine
      • Information for Authors
      • Editorial Policies
      • Editorial Board
      • Aims and Scope
      • Abstracting and Indexing
      • Bibliographic Information
      • Archive
    • Biomedical Reports
      • Biomedical Reports
      • Information for Authors
      • Editorial Policies
      • Editorial Board
      • Aims and Scope
      • Abstracting and Indexing
      • Bibliographic Information
      • Archive
    • Oncology Reports
      • Oncology Reports
      • Information for Authors
      • Editorial Policies
      • Editorial Board
      • Aims and Scope
      • Abstracting and Indexing
      • Bibliographic Information
      • Archive
    • Molecular Medicine Reports
      • Molecular Medicine Reports
      • Information for Authors
      • Editorial Policies
      • Editorial Board
      • Aims and Scope
      • Abstracting and Indexing
      • Bibliographic Information
      • Archive
    • World Academy of Sciences Journal
      • World Academy of Sciences Journal
      • Information for Authors
      • Editorial Policies
      • Editorial Board
      • Aims and Scope
      • Abstracting and Indexing
      • Bibliographic Information
      • Archive
    • International Journal of Functional Nutrition
      • International Journal of Functional Nutrition
      • Information for Authors
      • Editorial Policies
      • Editorial Board
      • Aims and Scope
      • Abstracting and Indexing
      • Bibliographic Information
      • Archive
    • International Journal of Epigenetics
      • International Journal of Epigenetics
      • Information for Authors
      • Editorial Policies
      • Editorial Board
      • Aims and Scope
      • Abstracting and Indexing
      • Bibliographic Information
      • Archive
    • Medicine International
      • Medicine International
      • Information for Authors
      • Editorial Policies
      • Editorial Board
      • Aims and Scope
      • Abstracting and Indexing
      • Bibliographic Information
      • Archive
  • Articles
  • Information
    • Information for Authors
    • Information for Reviewers
    • Information for Librarians
    • Information for Advertisers
    • Conferences
  • Language Editing
Spandidos Publications Logo
  • About
    • About Spandidos
    • Aims and Scopes
    • Abstracting and Indexing
    • Editorial Policies
    • Reprints and Permissions
    • Job Opportunities
    • Terms and Conditions
    • Contact
  • Journals
    • All Journals
    • Biomedical Reports
      • Information for Authors
      • Editorial Policies
      • Editorial Board
      • Aims and Scope
      • Abstracting and Indexing
      • Bibliographic Information
      • Archive
    • Experimental and Therapeutic Medicine
      • Information for Authors
      • Editorial Policies
      • Editorial Board
      • Aims and Scope
      • Abstracting and Indexing
      • Bibliographic Information
      • Archive
    • International Journal of Epigenetics
      • Information for Authors
      • Editorial Policies
      • Editorial Board
      • Aims and Scope
      • Abstracting and Indexing
      • Bibliographic Information
      • Archive
    • International Journal of Functional Nutrition
      • Information for Authors
      • Editorial Policies
      • Editorial Board
      • Aims and Scope
      • Abstracting and Indexing
      • Bibliographic Information
      • Archive
    • International Journal of Molecular Medicine
      • Information for Authors
      • Editorial Policies
      • Editorial Board
      • Aims and Scope
      • Abstracting and Indexing
      • Bibliographic Information
      • Archive
    • International Journal of Oncology
      • Information for Authors
      • Editorial Policies
      • Editorial Board
      • Aims and Scope
      • Abstracting and Indexing
      • Bibliographic Information
      • Archive
    • Medicine International
      • Information for Authors
      • Editorial Policies
      • Editorial Board
      • Aims and Scope
      • Abstracting and Indexing
      • Bibliographic Information
      • Archive
    • Molecular and Clinical Oncology
      • Information for Authors
      • Editorial Policies
      • Editorial Board
      • Aims and Scope
      • Abstracting and Indexing
      • Bibliographic Information
      • Archive
    • Molecular Medicine Reports
      • Information for Authors
      • Editorial Policies
      • Editorial Board
      • Aims and Scope
      • Abstracting and Indexing
      • Bibliographic Information
      • Archive
    • Oncology Letters
      • Information for Authors
      • Editorial Policies
      • Editorial Board
      • Aims and Scope
      • Abstracting and Indexing
      • Bibliographic Information
      • Archive
    • Oncology Reports
      • Information for Authors
      • Editorial Policies
      • Editorial Board
      • Aims and Scope
      • Abstracting and Indexing
      • Bibliographic Information
      • Archive
    • World Academy of Sciences Journal
      • Information for Authors
      • Editorial Policies
      • Editorial Board
      • Aims and Scope
      • Abstracting and Indexing
      • Bibliographic Information
      • Archive
  • Articles
  • Information
    • For Authors
    • For Reviewers
    • For Librarians
    • For Advertisers
    • Conferences
  • Language Editing
Login Register Submit
  • This site uses cookies
  • You can change your cookie settings at any time by following the instructions in our Cookie Policy. To find out more, you may read our Privacy Policy.

    I agree
Search articles by DOI, keyword, author or affiliation
Search
Advanced Search
presentation
Molecular Medicine Reports
Join Editorial Board Propose a Special Issue
Print ISSN: 1791-2997 Online ISSN: 1791-3004
Journal Cover
August-2019 Volume 20 Issue 2

Full Size Image

Sign up for eToc alerts
Recommend to Library

Journals

International Journal of Molecular Medicine

International Journal of Molecular Medicine

International Journal of Molecular Medicine is an international journal devoted to molecular mechanisms of human disease.

International Journal of Oncology

International Journal of Oncology

International Journal of Oncology is an international journal devoted to oncology research and cancer treatment.

Molecular Medicine Reports

Molecular Medicine Reports

Covers molecular medicine topics such as pharmacology, pathology, genetics, neuroscience, infectious diseases, molecular cardiology, and molecular surgery.

Oncology Reports

Oncology Reports

Oncology Reports is an international journal devoted to fundamental and applied research in Oncology.

Experimental and Therapeutic Medicine

Experimental and Therapeutic Medicine

Experimental and Therapeutic Medicine is an international journal devoted to laboratory and clinical medicine.

Oncology Letters

Oncology Letters

Oncology Letters is an international journal devoted to Experimental and Clinical Oncology.

Biomedical Reports

Biomedical Reports

Explores a wide range of biological and medical fields, including pharmacology, genetics, microbiology, neuroscience, and molecular cardiology.

Molecular and Clinical Oncology

Molecular and Clinical Oncology

International journal addressing all aspects of oncology research, from tumorigenesis and oncogenes to chemotherapy and metastasis.

World Academy of Sciences Journal

World Academy of Sciences Journal

Multidisciplinary open-access journal spanning biochemistry, genetics, neuroscience, environmental health, and synthetic biology.

International Journal of Functional Nutrition

International Journal of Functional Nutrition

Open-access journal combining biochemistry, pharmacology, immunology, and genetics to advance health through functional nutrition.

International Journal of Epigenetics

International Journal of Epigenetics

Publishes open-access research on using epigenetics to advance understanding and treatment of human disease.

Medicine International

Medicine International

An International Open Access Journal Devoted to General Medicine.

Journal Cover
August-2019 Volume 20 Issue 2

Full Size Image

Sign up for eToc alerts
Recommend to Library

  • Article
  • Citations
    • Cite This Article
    • Download Citation
    • Create Citation Alert
    • Remove Citation Alert
    • Cited By
  • Similar Articles
    • Related Articles (in Spandidos Publications)
    • Similar Articles (Google Scholar)
    • Similar Articles (PubMed)
  • Download PDF
  • Download XML
  • View XML
Article Open Access

SIRT6 regulates the proliferation and apoptosis of hepatocellular carcinoma via the ERK1/2 signaling pathway

  • Authors:
    • Cuisheng Zhang
    • Ying Yu
    • Qingxian Huang
    • Kun Tang
  • View Affiliations / Copyright

    Affiliations: Department of Hepatobiliary Surgery, Yuhuangding Hospital of Yantai, Yantai, Shandong 264000, P.R. China, Department of Vascular Surgery, Yuhuangding Hospital of Yantai, Yantai, Shandong 264000, P.R. China
    Copyright: © Zhang et al. This is an open access article distributed under the terms of Creative Commons Attribution License.
  • Pages: 1575-1582
    |
    Published online on: June 19, 2019
       https://doi.org/10.3892/mmr.2019.10398
  • Expand metrics +
Metrics: Total Views: 0 (Spandidos Publications: | PMC Statistics: )
Metrics: Total PDF Downloads: 0 (Spandidos Publications: | PMC Statistics: )
Cited By (CrossRef): 0 citations Loading Articles...

This article is mentioned in:



Abstract

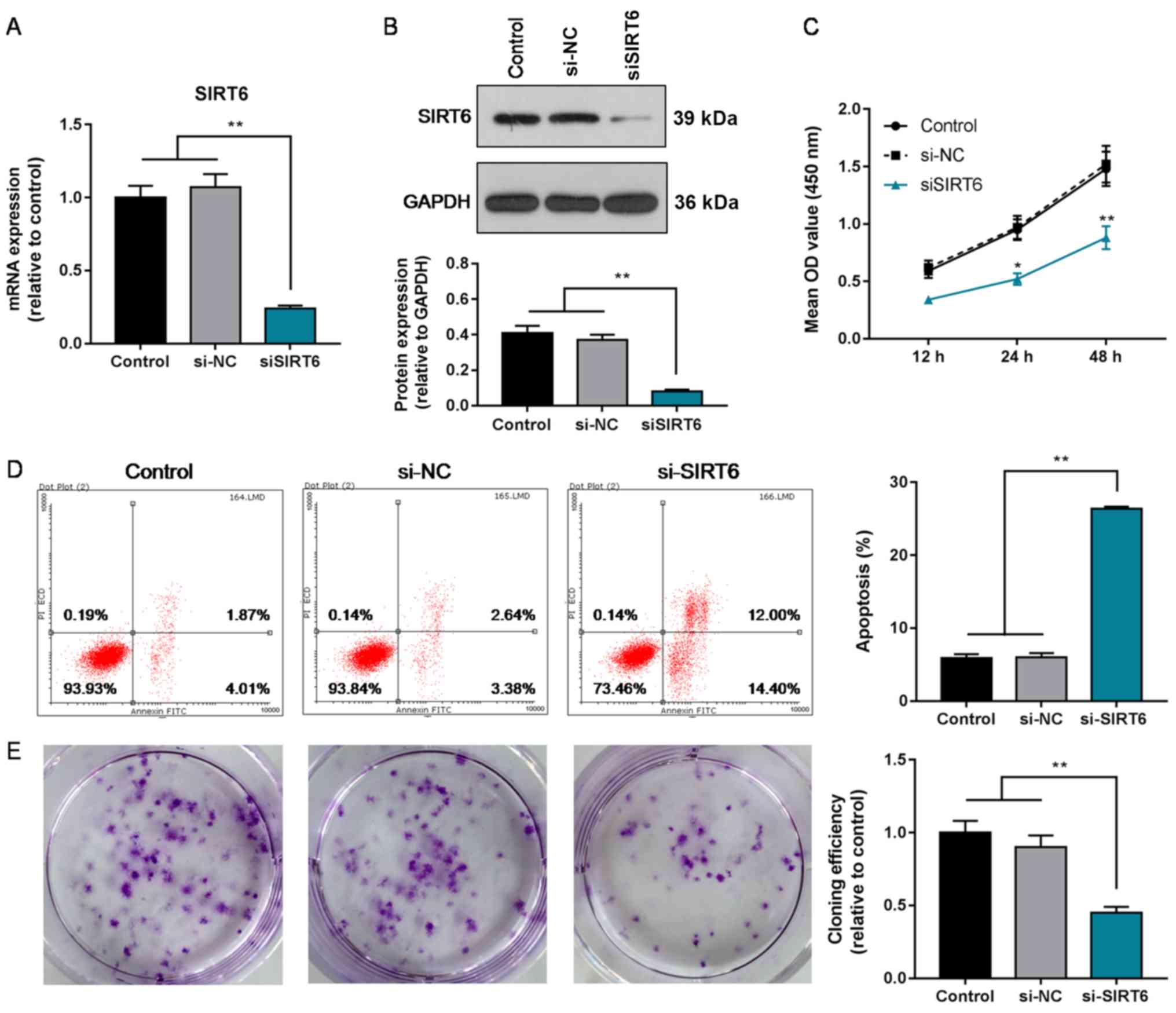
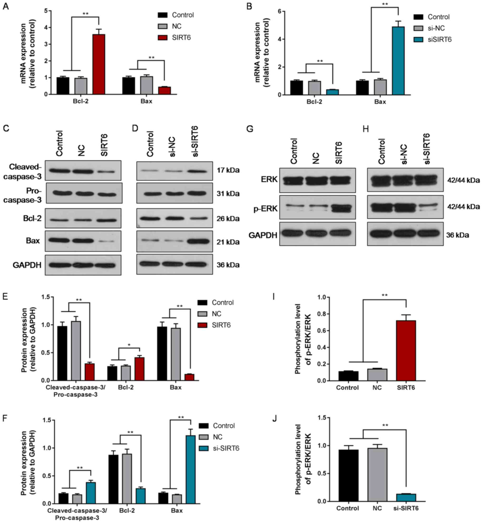
Hepatocellular carcinoma (HCC) is the most common type of liver cancer, and exhibits a high mortality rate. Sirtuin (SIRT)6 is a member of the sirtuin family, which may be useful targets in the treatment of tumors. The present study aimed to explore the expression of SIRT6 in numerous HCC cell lines and investigate the role of SIRT6 in the proliferation and apoptosis of the HCC cells, and the underlying mechanisms. Overexpression and silencing of SIRT6 were performed by transfection of Huh‑7 cells with synthetic overexpression and small interfering RNA (siRNA) plasmids. Cell proliferation was evaluated using a Cell Counting Kit‑8 assay. The apoptosis rate was measured via flow cytometry. Cloning efficiency was assessed using plate clone formation assays. The expression of mRNAs and proteins were determined via reverse transcription‑quantitative PCR and western blot analyses, respectively. SIRT6 was overexpressed in Hep3B, Huh‑7, MHCC‑97H, MHCC‑97L, MHCC‑LM6, MHCC‑LM3, YY‑8103 and SK‑hep‑1 cell lines, compared with MIHA and HL‑7702 normal liver cell lines. Overexpression of SIRT6 increased the proliferation of Huh‑7 cells, upregulated the expression of Bcl‑2 and phosphorylation of extracellular‑signal regulated protein kinase (ERK), and decreased the expression of cleaved‑caspase‑3 and Bcl‑2‑associated X protein (Bax) in Huh‑7 cells. siRNA‑mediated silencing of SIRT6 decreased the proliferation and increased the apoptosis of Huh‑7 cells, downregulated the expression of Bcl‑2 and phosphorylated‑ERK, and promoted the expression of cleaved‑caspase‑3 and Bax. The proliferation of Huh‑7 cells was decreased using the ERK1/2 inhibitor U0126. The results suggested that SIRT6 affected the proliferation and apoptosis of HCC cells via the regulation of the ERK1/2 pathway, altering the activation of the intrinsic apoptosis pathway. SIRT6 may be a potential target for the treatment of HCC; however, its role requires further investigation.
View Figures

Figure 1

Figure 2

Figure 3

Figure 4

Figure 5

View References

1 

Torre LA, Bray F, Siegel RL, Ferlay J, Lortet-Tieulent J and Jemal A: Global cancer statistics, 2012. CA Cancer J Clin. 65:87–108. 2015. View Article : Google Scholar : PubMed/NCBI

2 

Kennedy AS and Sangro B: Nonsurgical treatment for localized hepatocellular carcinoma. Curr Oncol Rep. 16:3732014. View Article : Google Scholar : PubMed/NCBI

3 

Hanahan D and Weinberg RA: Hallmarks of cancer: The next generation. Cell. 144:646–674. 2011. View Article : Google Scholar : PubMed/NCBI

4 

Blander G and Guarente L: The Sir2 family of protein deacetylases. Annu Rev Biochem. 73:417–435. 2004. View Article : Google Scholar : PubMed/NCBI

5 

Vaquero A, Scher M, Lee D, Erdjument-Bromage H, Tempst P and Reinberg D: Human SirT1 interacts with histone H1 and promotes formation of facultative heterochromatin. Mol Cell. 16:93–105. 2004. View Article : Google Scholar : PubMed/NCBI

6 

Huang G, Hao F and Hu X: Downregulation of microRNA-155 stimulates sevoflurane-mediated cardioprotection against myocardial ischemia/reperfusion injury by binding to SIRT1 in mice. J Cell Biochem; 2019, View Article : Google Scholar

7 

Zhang HX, Li YN, Wang XL, Ye CL, Zhu XY, Li HP, Yang T and Liu YJ: Probucol ameliorates EMT and lung fibrosis through restoration of SIRT3 expression. Pulm Pharmacol Ther. 1018032019. View Article : Google Scholar : PubMed/NCBI

8 

Jeong SG and Cho GW: The tubulin deacetylase sirtuin-2 regulates neuronal differentiation through the ERK/CREB signaling pathway. Biochem Biophys Res Commun. 482:182–187. 2017. View Article : Google Scholar : PubMed/NCBI

9 

Ming M, Han W, Zhao B, Sundaresan NR, Deng CX, Gupta MP and He YY: SIRT6 promotes COX-2 expression and acts as an oncogene in skin cancer. Cancer Res. 74:5925–5933. 2014. View Article : Google Scholar : PubMed/NCBI

10 

Vitiello M, Zullo A, Servillo L, Mancini FP, Borriello A, Giovane A, Della Ragione F, D'Onofrio N and Balestrieri ML: Multiple pathways of SIRT6 at the crossroads in the control of longevity, cancer, and cardiovascular diseases. Ageing Res Rev. 35:301–311. 2017. View Article : Google Scholar : PubMed/NCBI

11 

Liu Y, Xie QR, Wang B, Shao J, Zhang T, Liu T, Huang G and Xia W: Inhibition of SIRT6 in prostate cancer reduces cell viability and increases sensitivity to chemotherapeutics. Protein Cell. 4:702–710. 2013. View Article : Google Scholar : PubMed/NCBI

12 

Bai L, Lin G, Sun L, Liu Y, Huang X, Cao C, Guo Y and Xie C: Upregulation of SIRT6 predicts poor prognosis and promotes metastasis of non-small cell lung cancer via the ERK1/2/MMP9 pathway. Oncotarget. 7:40377–40386. 2016. View Article : Google Scholar : PubMed/NCBI

13 

Li L, Zhao GD, Shi Z, Qi LL, Zhou LY and Fu ZX: The Ras/Raf/MEK/ERK signaling pathway and its role in the occurrence and development of HCC. Oncol Lett. 12:3045–3050. 2016. View Article : Google Scholar : PubMed/NCBI

14 

Ni Z, Wang B, Dai X, Ding W, Yang T, Li X, Lewin S, Xu L, Lian J and He F: HCC cells with high levels of Bcl-2 are resistant to ABT-737 via activation of the ROS-JNK-autophagy pathway. Free Radic Biol Med. 70:194–203. 2014. View Article : Google Scholar : PubMed/NCBI

15 

Livak KJ and Schmittgen TD: Analysis of relative gene expression data using real-time quantitative PCR and the 2(-Delta Delta C(T)) method. Methods. 25:402–408. 2001. View Article : Google Scholar : PubMed/NCBI

16 

Ran LK, Chen Y, Zhang ZZ, Tao NN, Ren JH, Zhou L, Tang H, Chen X, Chen K, Li WY, et al: SIRT6 overexpression potentiates apoptosis evasion in hepatocellular carcinoma via BCL2-associated X protein-dependent apoptotic pathway. Clin Cancer Res. 22:3372–3382. 2016. View Article : Google Scholar : PubMed/NCBI

17 

Feng XX, Luo J, Liu M, Yan W, Zhou ZZ, Xia YJ, Tu W, Li PY, Feng ZH and Tian DA: Sirtuin 6 promotes transforming growth factor-β1/H2O2/HOCl-mediated enhancement of hepatocellular carcinoma cell tumorigenicity by suppressing cellular senescence. Cancer Sci. 106:559–566. 2015. View Article : Google Scholar : PubMed/NCBI

18 

Song S, Yang Y, Liu M, Liu B, Yang X, Yu M, Qi H, Ren M, Wang Z, Zou J, et al: MiR-125b attenuates human hepatocellular carcinoma malignancy through targeting SIRT6. Am J Cancer Res. 8:993–1007. 2018.PubMed/NCBI

19 

Wang Y, Pan T, Wang H, Li L, Li J, Zhang D and Yang H: Overexpression of SIRT6 attenuates the tumorigenicity of hepatocellular carcinoma cells. Oncotarget. 8:76223–76230. 2017.PubMed/NCBI

20 

Zhang ZG and Qin CY: Sirt6 suppresses hepatocellular carcinoma cell growth via inhibiting the extracellular signal-regulated kinase signaling pathway. Mol Med Rep. 9:882–888. 2014. View Article : Google Scholar : PubMed/NCBI

21 

López-Terrada D, Cheung SW, Finegold MJ and Knowles BB: Hep G2 is a hepatoblastoma-derived cell line. Hum Pathol. 40:1512–1515. 2009. View Article : Google Scholar

22 

Etchegaray JP, Zhong L and Mostoslavsky R: The histone deacetylase SIRT6: At the crossroads between epigenetics, metabolism and disease. Curr Top Med Chem. 13:2991–3000. 2013. View Article : Google Scholar : PubMed/NCBI

23 

Lerrer B, Gertler AA and Cohen HY: The complex role of SIRT6 in carcinogenesis. Carcinogenesis. 37:108–118. 2016. View Article : Google Scholar : PubMed/NCBI

24 

Kalkavan H and Green DR: MOMP, cell suicide as a BCL-2 family business. Cell Death Differ. 25:46–55. 2018. View Article : Google Scholar : PubMed/NCBI

25 

Green DR and Llambi F: Cell death signaling. Cold Spring Harb Perspect Biol. 7:2015. View Article : Google Scholar : PubMed/NCBI

26 

Khodapasand E, Jafarzadeh N, Farrokhi F, Kamalidehghan B and Houshmand M: Is Bax/Bcl-2 ratio considered as a prognostic marker with age and tumor location in colorectal cancer? Iran Biomed J. 19:69–75. 2015.PubMed/NCBI

27 

Pastor-Idoate S, Rodríguez-Hernández I, Rojas J, Fernández I, Garcia-Gutierrez MT, Ruiz-Moreno JM, Rocha-Sousa A, Ramkissoon YD, Harsum S, MacLaren RE, et al: BAX and BCL-2 polymorphisms, as predictors of proliferative vitreoretinopathy development in patients suffering retinal detachment: The Retina 4 project. Acta Ophthalmol. 93:e541–e549. 2015. View Article : Google Scholar : PubMed/NCBI

28 

Hassan M, Watari H, AbuAlmaaty A, Ohba Y and Sakuragi N: Apoptosis and molecular targeting therapy in cancer. Biomed Res Int. 2014:1508452014. View Article : Google Scholar : PubMed/NCBI

29 

Goldar S, Khaniani MS, Derakhshan SM and Baradaran B: Molecular mechanisms of apoptosis and roles in cancer development and treatment. Asian Pac J Cancer Prev. 16:2129–2144. 2015. View Article : Google Scholar : PubMed/NCBI

30 

Sui Y, Zheng X and Zhao D: Rab31 promoted hepatocellular carcinoma (HCC) progression via inhibition of cell apoptosis induced by PI3K/AKT/Bcl-2/BAX pathway. Tumour Biol. 36:8661–8670. 2015. View Article : Google Scholar : PubMed/NCBI

31 

Morigi M, Perico L and Benigni A: Sirtuins in renal health and disease. J Am Soc Nephrol. 29:1799–1809. 2018. View Article : Google Scholar : PubMed/NCBI

32 

Xing X, Gu X, Ma T and Ye H: Biglycan up-regulated vascular endothelial growth factor (VEGF) expression and promoted angiogenesis in colon cancer. Tumour Biol. 36:1773–1780. 2015. View Article : Google Scholar : PubMed/NCBI

33 

Miyake M, Goodison S, Lawton A, Gomes-Giacoia E and Rosser CJ: Angiogenin promotes tumoral growth and angiogenesis by regulating matrix metallopeptidase-2 expression via the ERK1/2 pathway. Oncogene. 34:890–901. 2015. View Article : Google Scholar : PubMed/NCBI

34 

Sun Y, Liu WZ, Liu T, Feng X, Yang N and Zhou HF: Signaling pathway of MAPK/ERK in cell proliferation, differentiation, migration, senescence and apoptosis. J Recept Signal Transduct Res. 35:600–604. 2015. View Article : Google Scholar : PubMed/NCBI

35 

Huang CC, Wu DW, Lin PL and Lee H: Paxillin promotes colorectal tumor invasion and poor patient outcomes via ERK-mediated stabilization of Bcl-2 protein by phosphorylation at Serine 87. Oncotarget. 6:8698–8708. 2015.PubMed/NCBI

36 

Kim JH, Lee JM, Kim JH and Kim KR: Fluvastatin activates sirtuin 6 to regulate sterol regulatory element-binding proteins and AMP-activated protein kinase in HepG2 cells. Biochem Biophys Res Commun. 503:1415–1421. 2018. View Article : Google Scholar : PubMed/NCBI

37 

Parenti MD, Grozio A, Bauer I, Galeno L, Damonte P, Millo E, Sociali G, Franceschi C, Ballestrero A, Bruzzone S, et al: Discovery of novel and selective SIRT6 inhibitors. J Med Chem. 57:4796–4804. 2014. View Article : Google Scholar : PubMed/NCBI

38 

Sociali G, Galeno L, Parenti MD, Grozio A, Bauer I, Passalacqua M, Boero S, Donadini A, Millo E, Bellotti M, et al: Quinazolinedione SIRT6 inhibitors sensitize cancer cells to chemotherapeutics. Eur J Med Chem. 102:530–539. 2015. View Article : Google Scholar : PubMed/NCBI

39 

Damonte P, Sociali G, Parenti MD, Soncini D, Bauer I, Boero S, Grozio A, Holtey MV, Piacente F, Becherini P, et al: SIRT6 inhibitors with salicylate-like structure show immunosuppressive and chemosensitizing effects. Bioorg Med Chem. 25:5849–5858. 2017. View Article : Google Scholar : PubMed/NCBI

Related Articles

  • Abstract
  • View
  • Download
  • Twitter
Copy and paste a formatted citation
Spandidos Publications style
Zhang C, Yu Y, Huang Q and Tang K: SIRT6 regulates the proliferation and apoptosis of hepatocellular carcinoma via the ERK1/2 signaling pathway. Mol Med Rep 20: 1575-1582, 2019.
APA
Zhang, C., Yu, Y., Huang, Q., & Tang, K. (2019). SIRT6 regulates the proliferation and apoptosis of hepatocellular carcinoma via the ERK1/2 signaling pathway. Molecular Medicine Reports, 20, 1575-1582. https://doi.org/10.3892/mmr.2019.10398
MLA
Zhang, C., Yu, Y., Huang, Q., Tang, K."SIRT6 regulates the proliferation and apoptosis of hepatocellular carcinoma via the ERK1/2 signaling pathway". Molecular Medicine Reports 20.2 (2019): 1575-1582.
Chicago
Zhang, C., Yu, Y., Huang, Q., Tang, K."SIRT6 regulates the proliferation and apoptosis of hepatocellular carcinoma via the ERK1/2 signaling pathway". Molecular Medicine Reports 20, no. 2 (2019): 1575-1582. https://doi.org/10.3892/mmr.2019.10398
Copy and paste a formatted citation
x
Spandidos Publications style
Zhang C, Yu Y, Huang Q and Tang K: SIRT6 regulates the proliferation and apoptosis of hepatocellular carcinoma via the ERK1/2 signaling pathway. Mol Med Rep 20: 1575-1582, 2019.
APA
Zhang, C., Yu, Y., Huang, Q., & Tang, K. (2019). SIRT6 regulates the proliferation and apoptosis of hepatocellular carcinoma via the ERK1/2 signaling pathway. Molecular Medicine Reports, 20, 1575-1582. https://doi.org/10.3892/mmr.2019.10398
MLA
Zhang, C., Yu, Y., Huang, Q., Tang, K."SIRT6 regulates the proliferation and apoptosis of hepatocellular carcinoma via the ERK1/2 signaling pathway". Molecular Medicine Reports 20.2 (2019): 1575-1582.
Chicago
Zhang, C., Yu, Y., Huang, Q., Tang, K."SIRT6 regulates the proliferation and apoptosis of hepatocellular carcinoma via the ERK1/2 signaling pathway". Molecular Medicine Reports 20, no. 2 (2019): 1575-1582. https://doi.org/10.3892/mmr.2019.10398
Follow us
  • Twitter
  • LinkedIn
  • Facebook
About
  • Spandidos Publications
  • Careers
  • Cookie Policy
  • Privacy Policy
How can we help?
  • Help
  • Live Chat
  • Contact
  • Email to our Support Team