Spandidos Publications Logo
  • About
    • About Spandidos
    • Aims and Scopes
    • Abstracting and Indexing
    • Editorial Policies
    • Reprints and Permissions
    • Job Opportunities
    • Terms and Conditions
    • Contact
  • Journals
    • All Journals
    • Oncology Letters
      • Oncology Letters
      • Information for Authors
      • Editorial Policies
      • Editorial Board
      • Aims and Scope
      • Abstracting and Indexing
      • Bibliographic Information
      • Archive
    • International Journal of Oncology
      • International Journal of Oncology
      • Information for Authors
      • Editorial Policies
      • Editorial Board
      • Aims and Scope
      • Abstracting and Indexing
      • Bibliographic Information
      • Archive
    • Molecular and Clinical Oncology
      • Molecular and Clinical Oncology
      • Information for Authors
      • Editorial Policies
      • Editorial Board
      • Aims and Scope
      • Abstracting and Indexing
      • Bibliographic Information
      • Archive
    • Experimental and Therapeutic Medicine
      • Experimental and Therapeutic Medicine
      • Information for Authors
      • Editorial Policies
      • Editorial Board
      • Aims and Scope
      • Abstracting and Indexing
      • Bibliographic Information
      • Archive
    • International Journal of Molecular Medicine
      • International Journal of Molecular Medicine
      • Information for Authors
      • Editorial Policies
      • Editorial Board
      • Aims and Scope
      • Abstracting and Indexing
      • Bibliographic Information
      • Archive
    • Biomedical Reports
      • Biomedical Reports
      • Information for Authors
      • Editorial Policies
      • Editorial Board
      • Aims and Scope
      • Abstracting and Indexing
      • Bibliographic Information
      • Archive
    • Oncology Reports
      • Oncology Reports
      • Information for Authors
      • Editorial Policies
      • Editorial Board
      • Aims and Scope
      • Abstracting and Indexing
      • Bibliographic Information
      • Archive
    • Molecular Medicine Reports
      • Molecular Medicine Reports
      • Information for Authors
      • Editorial Policies
      • Editorial Board
      • Aims and Scope
      • Abstracting and Indexing
      • Bibliographic Information
      • Archive
    • World Academy of Sciences Journal
      • World Academy of Sciences Journal
      • Information for Authors
      • Editorial Policies
      • Editorial Board
      • Aims and Scope
      • Abstracting and Indexing
      • Bibliographic Information
      • Archive
    • International Journal of Functional Nutrition
      • International Journal of Functional Nutrition
      • Information for Authors
      • Editorial Policies
      • Editorial Board
      • Aims and Scope
      • Abstracting and Indexing
      • Bibliographic Information
      • Archive
    • International Journal of Epigenetics
      • International Journal of Epigenetics
      • Information for Authors
      • Editorial Policies
      • Editorial Board
      • Aims and Scope
      • Abstracting and Indexing
      • Bibliographic Information
      • Archive
    • Medicine International
      • Medicine International
      • Information for Authors
      • Editorial Policies
      • Editorial Board
      • Aims and Scope
      • Abstracting and Indexing
      • Bibliographic Information
      • Archive
  • Articles
  • Information
    • Information for Authors
    • Information for Reviewers
    • Information for Librarians
    • Information for Advertisers
    • Conferences
  • Language Editing
Spandidos Publications Logo
  • About
    • About Spandidos
    • Aims and Scopes
    • Abstracting and Indexing
    • Editorial Policies
    • Reprints and Permissions
    • Job Opportunities
    • Terms and Conditions
    • Contact
  • Journals
    • All Journals
    • Biomedical Reports
      • Information for Authors
      • Editorial Policies
      • Editorial Board
      • Aims and Scope
      • Abstracting and Indexing
      • Bibliographic Information
      • Archive
    • Experimental and Therapeutic Medicine
      • Information for Authors
      • Editorial Policies
      • Editorial Board
      • Aims and Scope
      • Abstracting and Indexing
      • Bibliographic Information
      • Archive
    • International Journal of Epigenetics
      • Information for Authors
      • Editorial Policies
      • Editorial Board
      • Aims and Scope
      • Abstracting and Indexing
      • Bibliographic Information
      • Archive
    • International Journal of Functional Nutrition
      • Information for Authors
      • Editorial Policies
      • Editorial Board
      • Aims and Scope
      • Abstracting and Indexing
      • Bibliographic Information
      • Archive
    • International Journal of Molecular Medicine
      • Information for Authors
      • Editorial Policies
      • Editorial Board
      • Aims and Scope
      • Abstracting and Indexing
      • Bibliographic Information
      • Archive
    • International Journal of Oncology
      • Information for Authors
      • Editorial Policies
      • Editorial Board
      • Aims and Scope
      • Abstracting and Indexing
      • Bibliographic Information
      • Archive
    • Medicine International
      • Information for Authors
      • Editorial Policies
      • Editorial Board
      • Aims and Scope
      • Abstracting and Indexing
      • Bibliographic Information
      • Archive
    • Molecular and Clinical Oncology
      • Information for Authors
      • Editorial Policies
      • Editorial Board
      • Aims and Scope
      • Abstracting and Indexing
      • Bibliographic Information
      • Archive
    • Molecular Medicine Reports
      • Information for Authors
      • Editorial Policies
      • Editorial Board
      • Aims and Scope
      • Abstracting and Indexing
      • Bibliographic Information
      • Archive
    • Oncology Letters
      • Information for Authors
      • Editorial Policies
      • Editorial Board
      • Aims and Scope
      • Abstracting and Indexing
      • Bibliographic Information
      • Archive
    • Oncology Reports
      • Information for Authors
      • Editorial Policies
      • Editorial Board
      • Aims and Scope
      • Abstracting and Indexing
      • Bibliographic Information
      • Archive
    • World Academy of Sciences Journal
      • Information for Authors
      • Editorial Policies
      • Editorial Board
      • Aims and Scope
      • Abstracting and Indexing
      • Bibliographic Information
      • Archive
  • Articles
  • Information
    • For Authors
    • For Reviewers
    • For Librarians
    • For Advertisers
    • Conferences
  • Language Editing
Login Register Submit
  • This site uses cookies
  • You can change your cookie settings at any time by following the instructions in our Cookie Policy. To find out more, you may read our Privacy Policy.

    I agree
Search articles by DOI, keyword, author or affiliation
Search
Advanced Search
presentation
Molecular Medicine Reports
Join Editorial Board Propose a Special Issue
Print ISSN: 1791-2997 Online ISSN: 1791-3004
Journal Cover
November-2019 Volume 20 Issue 5

Full Size Image

Sign up for eToc alerts
Recommend to Library

Journals

International Journal of Molecular Medicine

International Journal of Molecular Medicine

International Journal of Molecular Medicine is an international journal devoted to molecular mechanisms of human disease.

International Journal of Oncology

International Journal of Oncology

International Journal of Oncology is an international journal devoted to oncology research and cancer treatment.

Molecular Medicine Reports

Molecular Medicine Reports

Covers molecular medicine topics such as pharmacology, pathology, genetics, neuroscience, infectious diseases, molecular cardiology, and molecular surgery.

Oncology Reports

Oncology Reports

Oncology Reports is an international journal devoted to fundamental and applied research in Oncology.

Experimental and Therapeutic Medicine

Experimental and Therapeutic Medicine

Experimental and Therapeutic Medicine is an international journal devoted to laboratory and clinical medicine.

Oncology Letters

Oncology Letters

Oncology Letters is an international journal devoted to Experimental and Clinical Oncology.

Biomedical Reports

Biomedical Reports

Explores a wide range of biological and medical fields, including pharmacology, genetics, microbiology, neuroscience, and molecular cardiology.

Molecular and Clinical Oncology

Molecular and Clinical Oncology

International journal addressing all aspects of oncology research, from tumorigenesis and oncogenes to chemotherapy and metastasis.

World Academy of Sciences Journal

World Academy of Sciences Journal

Multidisciplinary open-access journal spanning biochemistry, genetics, neuroscience, environmental health, and synthetic biology.

International Journal of Functional Nutrition

International Journal of Functional Nutrition

Open-access journal combining biochemistry, pharmacology, immunology, and genetics to advance health through functional nutrition.

International Journal of Epigenetics

International Journal of Epigenetics

Publishes open-access research on using epigenetics to advance understanding and treatment of human disease.

Medicine International

Medicine International

An International Open Access Journal Devoted to General Medicine.

Journal Cover
November-2019 Volume 20 Issue 5

Full Size Image

Sign up for eToc alerts
Recommend to Library

  • Article
  • Citations
    • Cite This Article
    • Download Citation
    • Create Citation Alert
    • Remove Citation Alert
    • Cited By
  • Similar Articles
    • Related Articles (in Spandidos Publications)
    • Similar Articles (Google Scholar)
    • Similar Articles (PubMed)
  • Download PDF
  • Download XML
  • View XML
Article Open Access

Dihydroartemisinin inhibits multiplication of Brucella suis vaccine strain 2 in murine microglia BV2 cells via stimulation of caspase‑dependent apoptosis

  • Authors:
    • Juan Yang
    • Haining Li
    • Zhao Wang
    • Liming Yu
    • Qiang Liu
    • Xiaoyan Niu
    • Ting Xu
    • Zhenhai Wang
  • View Affiliations / Copyright

    Affiliations: Department of Neurology, The General Hospital of Ningxia Medical University, Yinchuan, Ningxia Hui Autonomous Region 750004, P.R. China
    Copyright: © Yang et al. This is an open access article distributed under the terms of Creative Commons Attribution License.
  • Pages: 4067-4072
    |
    Published online on: September 11, 2019
       https://doi.org/10.3892/mmr.2019.10672
  • Expand metrics +
Metrics: Total Views: 0 (Spandidos Publications: | PMC Statistics: )
Metrics: Total PDF Downloads: 0 (Spandidos Publications: | PMC Statistics: )
Cited By (CrossRef): 0 citations Loading Articles...

This article is mentioned in:



Abstract

Brucellosis, caused by a facultative intracellular parasite Brucella species, is the most common bacterial zoonotic infection worldwide. Brucella can survive and proliferate in several phagocytic and non‑phagocytic cell types. Human brucellosis has similar clinical symptoms with systemic diseases, which may lead to delay of diagnosis and increasing of complications. Therefore, investigating the proliferation of Brucella in host cells is important to understand the pathogenesis of the disease. Dihydroartemisinin (DHA), a semi‑synthetic derivative of artemisinin, has been recommended by World Health Organization as an anti‑malarial drug. However, there have been few studies regarding its effectiveness against bacteria. In the present study, it was revealed that B. suis vaccine strain 2 (S2) grew in BV2 cells without significant cytotoxicity, and less than 20 µM DHA had no inhibitory effects on BV2 cells. Furthermore, DHA reduced B. suis S2 growth in BV2 cells, and increased the percentage of apoptosis and the expression of cleaved caspase‑3 in B. suis S2‑infected cells. Collectively, the present data indicated that DHA induced the caspase‑dependent apoptotic pathway to inhibit the intracellular B. suis S2 growth.

Introduction

Brucellosis, caused by a facultative intracellular parasite Brucella species, is the most common bacterial zoonotic infection worldwide (1,2). Brucella can survive and proliferate in several phagocytic and non-phagocytic cell types, including macrophages, dendritic cells, placental trophoblasts in vivo, and has the ability to replicate in a variety of mammalian cells, such as microglia, fibroblasts, epithelial and endothelial cells (3). In China, Brucellosis represents a major challenge from the last decade, and a high incidence of human brucellosis has been reported in northwestern China (4). Human brucellosis has similar clinical symptoms with systemic diseases and can lead to delay in diagnosis and may increase unexpected complications (5). Therefore, investigating the proliferation of Brucella in host cells is important to understand the pathogenesis of the disease. In addition, earlier evidence indicates that Brucella inhibits apoptosis of host cells to maintain an intracellular niche for its replication (6). Therefore, induction of apoptosis in the host cells may provide a useful therapeutic strategy for the treatment of Brucellosis.

Dihydroartemisinin (DHA), a semi-synthetic derivative of artemisin, has been recommended by World Health Organization as an anti-malarial drug (7). Previous studies have documented that DHA possesses the ability to prevent angiogenesis (8), cause cell cycle arrest (9), promote apoptosis, and inhibit cancer invasion (10). However, there have been few studies regarding its effectiveness against bacteria.

In the present study, it was investigated whether DHA inhibited the intracellular growth of Brucella suis vaccine strain 2 (B. suis S2) in murine microglia BV2 cells, and whether the inhibitory effect of DHA was associated with stimulation of apoptosis of BV2 cells.

Materials and methods

Cell line and bacteria

Murine microglia BV2 cells were obtained from China Center for Type Culture Collection and cultured with Dulbecco's modified Eagle's medium (DMEM; Gibco; Thermo Fisher Scientific, Inc.) containing 10% fetal bovine serum (FBS; Hyclone; GE Healthcare Life Sciences), 2 mM glutamine, and 200 mM streptomycin/penicillin and maintained in 5% CO2 at 37°C. B. suis S2 was provided by Professor Xu from Ningxia Medical University (Yinchuan, China) and was grown in Soybean-Casein Digest Agar Medium (TSA) at 37°C in a 5% CO2 incubator. The single B. suis S2 colony was inoculated in sterilized tryptic soy broth (TSB) solution at 37°C in a 5% CO2 atmosphere until its use. Bacteria were harvested by centrifugation for 20 min at 2,000 × g at 4°C and washed twice with phosphate-buffered saline (PBS). Bacterial density in the cultures were estimated by the McFarland standards of bioMérieux, Inc. All bacterial experiments were carried out at the Biosafety Level 2 Laboratory (Key Laboratory of Pathogenic Microorganisms, The general hospital of Ningxia Medical University).

In vitro infection and DHA treatment

A total of 2×105 BV2 cells were seeded in 6-well culture plates. After reaching 60% confluence, the cells were exposed to B. suis S2 at a multiplicity of infection (MOI) of 100 for 2 h in medium without antibiotics. Subsequently, BV2 cells were extensively washed to remove extracellular bacteria, and infection was maintained for 24 h in the presence of 100 µg/ml gentamicin to kill remaining extracellular bacteria (11). Two hours after infection, the cells were treated with different concentrations of DHA (0, 10, 20, 30 and 40 µM).

Colony-forming unit assay (CFU assay)

The TSA was prepared according to the manufacturer's instructions and autoclaved at 120°C for 30 min. On a clean bench, ~25 ml of TSA was poured into a 90-mm2 sterile culture plate, inverted after coagulation, and used for bacterial culture. BV2 cells were infected with B. suis S2 at MOI 100 for 24 h, washed with PBS twice and lysed in 0.3% Triton-X100 for 10 min. The sample was inoculated on TSA media for 72 h, and the cell suspension was diluted to count the number of colonies. The visible colonies with a diameter greater than 1 mm were manually counted with an optical microscope.

Cell viability assay

Cell viability was determined by Cell-counting Kit-8 (CCK-8; BestBio) assay according to the manufacturer's protocol (12). In brief, cells (1×104) were seeded in 96-well culture plates and cultured overnight. The cells were treated with different concentrations of DHA (0, 10, 20, 40 and 80 µM) for 24 h, and the CCK-8 solution was added to each well and incubated for an additional 4 h. The absorbance at 450 nm was measured by Microplate reader (BioTek Instruments, Inc.) (13).

Lactate dehydrogenase (LDH) assay

The toxicity of BV2 cells after B. suis S2 infection was determined by the LDH assay using a commercially available kit (Sigma-Aldrich; Merck KGaA) (14). Briefly, the BV2 cells were infected with B. suis S2 at MOI 100 or exposure to different concentrations of DHA (0, 10, 20, 30 and 40 µM) for 24 h. Finally, the supernatant was collected for the LDH assay.

Flow cytometric assay

The BV2 cells were infected with B. suis S2 and then stained with Annexin V/PI according to manufacturer's protocol (BestBio). The apoptosis in cells was analyzed by flow cytometric analysis (FCM).

Western blot analysis

Cells were harvested, washed twice with PBS, and lysed in RIPA buffer (Nanjing KeyGen Biotech Co., Ltd.). Protein concentration in the lysates was determined by the bicinchoninic acid (BCA) method according to the manufacturer's recommendations (Nanjing KeyGen Biotech Co., Ltd.). Protein (30 µg) was separated on 12% Mini-Protean TGX gels and subsequently transferred onto a polyvinylidene difluoride (PVDF) membrane according to standard protocols. Caspase-3 (ID product code ab184787; dilution in 1:1,000), cleaved caspase-3 (ID product code ab49822; dilution in 1:500) or GAPDH (ID product code ab181602; dilution in 1:5,000; All from Abcam) antibodies were used for protein detection. Goat anti-mouse polyclonal antibody (Beijing Zhongshan Golden Bridge Biotechnology Co., Ltd.; OriGene Technologies; ZB-2305; dilution 1:5,000) was used as a secondary antibody. The blot was developed using the Western Lightning Ultra chemiluminescent substrate from Bio-Rad Laboratories, Inc., and detected using EpiChemi3 darkroom (UVP BioImaging Systems).

Antimicrobial susceptibility testing

The single clone was added to 5 ml TSB, incubated in a 37°C incubator for 24 h, and the concentration of the bacteria suspensions was adjusted to ~108 CFU/ml with TSB. TSB (200 µl) and bacteria suspensions were used as a negative control and positive control, respectively. After loading the drug and bacteriostatic solution, the plate was incubated at 37°C in an incubator for 24 h, and the absorbance at 580 nm was measured (15).

Statistical analysis

All data are presented as the mean ± standard deviation (SD) from at least three independent experiments. GraphPad Prism 7.0 (GraphPad Software) was used for statistical analysis. Statistical differences between indicated groups were performed using one-way analysis of variance (ANOVA) followed by post hoc Tukey's test. P<0.05 was considered to indicate a statistically significant difference.

Results

Replication of B. suis S2 in murine microglia BV2 cells

In order to investigate the growth of B. suis S2 in BV2 cells, BV2 cells were infected in vitro with MOI 100. It was revealed that there was a significant intracellular increase in CFUs 24 h post-infection (Fig. 1A), indicating the active growth of B. suis S2 in the murine microglial cells. In addition, there was no apoptosis of BV2 cells under light microscopy (data not shown) after bacterial infection, and the levels of LDH were not significantly altered 24 h post-infection (Fig. 1B).

Figure 1.

Growth of B. suis S2 in BV2 cells and cellular LDH release. (A) Cells were infected with B. suis S2 by MOI 100 for 24 h. Growth of bacteria was evaluated by CFU assay. Data are reported as the mean ± SD. (B) Supernatants of BV2 cells from indicated groups were collected and evaluated for LDH. Data are reported as the mean ± SD. B. suis S2, B. suis vaccine strain 2; LDH, lactate dehydrogenase; MOI; multiplicity of infection; CFU, colony-forming unit.

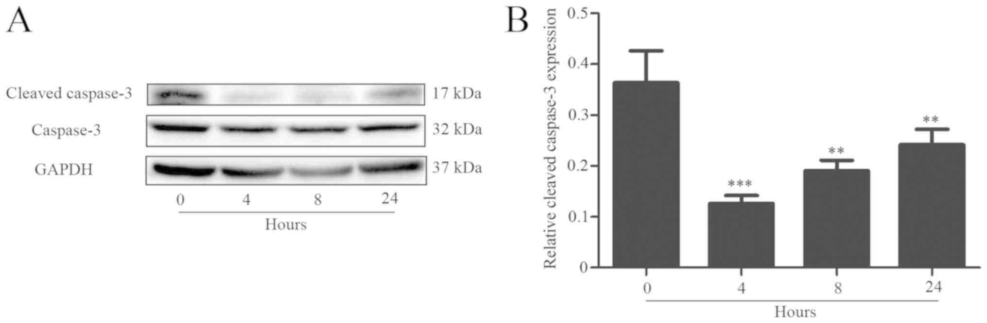
Inhibition of caspase-dependent apoptosis after B. suis S2 infection

Western blot analysis revealed that the expression of cleaved caspase-3 was significantly decreased after B. suis S2 infection, but gradually increased as the infection period increased (Fig. 2). The present data indicated that Brucella may inhibit apoptosis of host cells for the infection.

Figure 2.

Western blot analysis of caspase-dependent apoptosis-associated proteins. (A) Representative blots of three independent experiments are presented, and the protein size is expressed in kDa. (B) Quantification of cleaved caspase-3 protein levels from three separate experiments, normalized to GAPDH. **P<0.01, ***P<0.001 vs. BV2 control cells.

Effects of DHA on BV2 cell viability

To observe the biological effects of DHA on BV2 cells, the cells were treated with different concentrations of DHA for 24 h. The results revealed that concentrations <40 µM DHA exhibited no inhibitory effects on cell viability (Fig. 3A). Moreover, cells were treated with 20 µM DHA for various intervals, and no significant changes in cell viability were observed (Fig. 3B). The LDH assay demonstrated that a dose of DHA <20 µM had no inhibitory effects on BV2 cells (Fig. 3B).

Figure 3.

Effects of DHA on BV2 cells. (A) Cells were treated with various concentrations of DHA for 24 h, and cell viability was evaluated by CCK-8 assay. (B) Cells were treated with 20 µM DHA for indicated time-points, and cell viability was evaluated by CCK-8 assay. (C) Cells were treated with various concentrations of DHA for 24 h, and cell toxicity was evaluated by LDH release. ***P<0.001 vs. the control. DHA, dihydroartemisinin; LDH, lactate dehydrogenase.

DHA reduces B. suis S2 growth in BV2 cells

The present data revealed that intracellular growth of B. suis S2 could inhibit cell apoptosis of BV2 cells (unpublished data). Furthermore, CFU assay results of the treated BV2-infected cells with 10–40 µM DHA revealed a significant and marked reduction in the B. suis S2 growth in the BV2 cells (Fig. 4).

Figure 4.

Effects of DHA on the B. suis S2 growth in BV2 cells. DHA significantly inhibited the growth of B. suis S2 in BV2 cells. ****P<0.0001 vs. the untreated BV2-infected group. DHA, dihydroartemisinin; B. suis S2, B. suis vaccine strain 2.

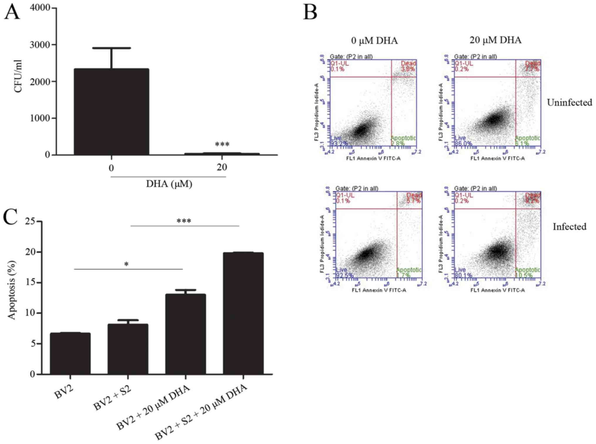
DHA (20 µM) inhibits bacterial multiplication by inducing apoptosis

The effects of DHA on B. suis S2 multiplication in BV2 cells were analyzed by the flow cytometric assay. The results revealed that 20 µM DHA treatment increased the level of apoptosis in B. suis S2-infected BV2 cells (Fig. 5). Furthermore, western blot analysis revealed that 20 µM of DHA treatment increased the expression of cleaved caspase-3 in B. suis S2-infected BV2 cells (Fig. 6). The present data indicated that DHA inhibited bacterial multiplication through induction of apoptosis in BV2 cells.

Figure 5.

Effects of 20 µM DHA on intracellular B. suis S2 multiplication and BV2 cellular apoptosis. (A) The effects of 20 µM DHA on the B. suis S2 growth in BV2 cells. (B) Percentage of BV2 cell apoptosis was determined by flow cytometric assay. Different quadrants exhibit the percentage of viable cells as determined by scattering profiles of flow cytometric assay. (C) Values are expressed as the means ± SD of three individual experiments. *P<0.05, ***P<0.001. DHA, dihydroartemisinin; B. suis S2, B. suis vaccine strain 2; CFU, colony-forming unit.

Figure 6.

Western blot analysis of the caspase-dependent apoptosis in B. suis S2-infected BV2 cells. (A) Representative blots of three independent experiments are presented, and the protein size is expressed in kDa. (B) Densitometric quantification data are expressed as the intensity ratio of target proteins to GAPDH. *P<0.05. CFU, colony-forming unit; DHA, dihydroartemisinin; B. suis S2, B. suis vaccine strain 2.

DHA does not directly inhibit or kill B. suis S2

To confirm whether DHA affects B. suis S2 growth directly or indirectly through apoptosis, an antibacterial susceptibility test was performed. The results revealed that different concentrations of DHA had no effect on bacterial growth (Fig. 7), indicating that DHA does not directly inhibit or kill B. suis S2. DHA did not exhibit any direct effects on bacterial growth, which supports our theory that the mechanism involved in the reduction of intracellular replication of BV2 cells by DHA may be achieved by promoting apoptosis of BV2 cells.

Figure 7.

Antibacterial susceptibility test performed for the B. suis S2-infected cells. Cells were treated with indicated concentrations of DHA. TSB (200 µl) and bacteria suspensions were used as a negative control and a positive control, respectively. B. suis S2, B. suis vaccine strain 2; DHA, dihydroartemisinin; TSB, tryptic soy broth.

Discussion

Brucella is an intracellular bacterium that can cause chronic infections. It has been reported that infection of Brucella inhibits apoptosis of host cells (16,17). Therefore, it is necessary to investigate the mechanism underlying infection and develop therapeutic strategies for Brucellosis.

In the present study, it was demonstrated that B. suis S2 grew in BV2 cells without significant cytotoxicity, which is consistent with the characteristics of intracellular parasites. Previous studies revealed that Brucella outer membrane protein OMP25 inhibited apoptosis of host cells (6). Similarly, this study confirmed that the caspase-dependent apoptotic pathway of BV2 cells was significantly inhibited after B. suis S2 infection, which provides a favorable condition for the intracellular replication of B. suis S2. This result is consistent with our findings on the mechanism of sustained infection for intracellular parasites, such as Mycobacterium tuberculosis (18).

Apoptosis, programmed cell death, is indispensable for the development and homeostasis of multicellular organisms (19). Caspase-3 is one of the activated caspases that catalyzes the cleavage of many key cellular proteins during apoptosis (20). In the present study, western blot analysis revealed that the expression of cleaved caspase-3 was significantly decreased in BV2 cells after B. suis S2 infection, but gradually increased as the infection period increased. These observations indicated that Brucella may inhibit apoptosis of host cells for the infection. The present results are in agreement with the findings of Brucella in other types of cells (21). Collectively, these data indicated that inhibition of host cell apoptosis may be a common strategy for Brucella-sustained infection. The underlying mechanisms of the DHA effect on bacteria remain unknown. Some studies suggest that the strategy of Brucella for infection establishment includes the following: i) to avoid intracellular destruction by limiting the fusion of the type IV secretion system-dependent vacuole-containing vacuoles to lysosomes; ii) inhibiting apoptosis of infected monocytes; and iii) inhibition of dendritic cell maturation, inhibition of antigen presentation and activation of naive T cells (22). It is our aim to investigate the mechanisms in our future studies.

Conversely, DHA displays potent anti-viral and anti-parasitic activities (23,24), however, the molecular mechanisms are not fully understood yet. Artemisinin was also effective on bacteria. For example, oral administration of artesunate was revealed to reduce death from sepsis caused by E. coli (25,26). In combination with antibiotic oxacillin, oral administration of artesunate revealed a high effectiveness against mouse sepsis induced by methicillin-resistant aureus (MRSA). On the basis of previous findings, the inhibitory effects of DHA were evaluated on B. suis S2 in vitro. It was revealed that DHA inhibited B. suis S2 growth in BV2 cells. Furthermore, DHA increased the percentage of apoptosis and the expression/proteolytic degradation of caspase-3 in B. suis S2-infected cells. It is therefore concluded that DHA induces caspase-dependent apoptotic pathway activation to inhibit intracellular B. suis S2 growth.

Brucella is an intracellular parasitic bacterium. In the present study, BV2 cells were infected with B. suis S2, and CFU experiments revealed that B. suis S2 grows in BV2 cells. After treatment with DHA, apoptosis of BV2 cell was increased. Additional experiments demonstrated that DHA had no direct effects on B. suis S2, which is similar to the effect of antibiotics on bacteria. Therefore, it is concluded that the mechanism involved in the reduction of intracellular replication of BV2 cells by DHA may be achieved by promoting apoptosis of BV2 cells.

Acknowledgements

Not applicable.

Funding

The present study was supported by grants from the National Natural Foundation of China (grant no. 31660030) and the First-Class Discipline Construction Project in Colleges and Universities of Ningxia (grant no. NXYLXK2017A05).

Availability of data and materials

The datasets used and/or analyzed during the current study are available from the corresponding author on reasonable request.

Authors' contributions

JY, HL, ZhaW and ZheW conceived and designed the experiments. JY, HL, ZhaW, LY and QL conducted all the experiments. LY, QL, XN and TX contributed reagents, materials and analysis tools. XN and TX performed the experiments and were involved in the preliminary work. All authors read and approved the final manuscript.

Ethics approval and consent to participate

Not applicable.

Patient consent for publication

Not applicable.

Competing interests

The authors declare that they have no competing interests.

References

1 

Li YJ, Li XL, Liang S, Fang LQ and Cao WC: Epidemiological features and risk factors associated with the spatial and temporal distribution of human brucellosis in China. BMC Infect Dis. 13:5472013. View Article : Google Scholar : PubMed/NCBI

2 

Sanodze L, Bautista CT, Garuchava N, Chubinidze S, Tsertsvadze E, Broladze M, Chitadze N, Sidamonidze K, Tsanava S, Akhvlediani T, et al: Expansion of brucellosis detection in the country of Georgia by screening household members of cases and neighboring community members. BMC Public Health. 15:4592015. View Article : Google Scholar : PubMed/NCBI

3 

Tuon FF, Gondolfo RB and Cerchiari N: Human-to-human transmission of Brucella-a systematic review. Trop Med Int Health. 22:539–546. 2017. View Article : Google Scholar : PubMed/NCBI

4 

Zheng R, Xie S, Lu X, Sun L, Zhou Y, Zhang Y and Wang K: A systematic review and meta-analysis of epidemiology and clinical manifestations of human brucellosis in China. Biomed Res Int. 2018:57129202018. View Article : Google Scholar : PubMed/NCBI

5 

Elfaki MG, Alaidan AA and Al-Hokail AA: Host response to Brucella infection: Review and future perspective. J Infect Dev Ctries. 9:697–701. 2015. View Article : Google Scholar : PubMed/NCBI

6 

Ma QL, Liu AC, Ma XJ, Wang YB, Hou YT and Wang ZH: Brucella outer membrane protein Omp25 induces microglial cells in vitro to secrete inflammatory cytokines and inhibit apoptosis. Int J Clin Exp Med. 8:17530–17535. 2015.PubMed/NCBI

7 

Zhang XG, Li GX, Zhao SS, Xu FL, Wang YH and Wang W: A review of dihydroartemisinin as another gift from traditional Chinese medicine not only for malaria control but also for schistosomiasis control. Parasitol Res. 113:1769–1773. 2014. View Article : Google Scholar : PubMed/NCBI

8 

Dong F, Zhou X, Li C, Yan S, Deng X, Cao Z, Li L, Tang B, Allen TD and Liu J: Dihydroartemisinin targets VEGFR2 via the NF-κB pathway in endothelial cells to inhibit angiogenesis. Cancer Biol Ther. 15:1479–1488. 2014. View Article : Google Scholar : PubMed/NCBI

9 

Zhang J, Guo L, Zhou X, Dong F, Li L, Cheng Z, Xu Y, Liang J, Xie Q and Liu J: Dihydroartemisinin induces endothelial cell anoikis through the activation of the JNK signaling pathway. Oncol Lett. 12:1896–1900. 2016. View Article : Google Scholar : PubMed/NCBI

10 

Im E, Yeo C, Lee HJ and Lee EO: Dihydroartemisinin induced caspase-dependent apoptosis through inhibiting the specificity protein 1 pathway in hepatocellular carcinoma SK-Hep-1 cells. Life Sci. 192:286–292. 2018. View Article : Google Scholar : PubMed/NCBI

11 

Wang X, Lin P, Li Y, Xiang C, Yin Y, Chen Z, Du Y, Zhou D, Jin Y and Wang A: Brucella suis vaccine strain 2 induces endoplasmic reticulum stress that affects intracellular replication in goat trophoblast cells in vitro. Front Cell Infect Microbiol. 6:192016. View Article : Google Scholar : PubMed/NCBI

12 

Li M, Yu X, Guo H, Sun L, Wang A, Liu Q, Wang X and Li J: Bufalin exerts antitumor effects by inducing cell cycle arrest and triggering apoptosis in pancreatic cancer cells. Tumour Biol. 35:2461–2471. 2014. View Article : Google Scholar : PubMed/NCBI

13 

Hang R, Zhang M, Ma S and Chu PK: Biological response of endothelial cells to diamond-like carbon-coated NiTi alloy. J Biomed Mater Res A. 100:496–506. 2012. View Article : Google Scholar : PubMed/NCBI

14 

Zahedifard M, Faraj FL, Paydar M, Yeng Looi C, Hajrezaei M, Hasanpourghadi M, Kamalidehghan B, Abdul Majid N, Mohd Ali H and Ameen Abdulla M: Synthesis, characterization and apoptotic activity of quinazolinone Schiff base derivatives toward MCF-7 cells via intrinsic and extrinsic apoptosis pathways. Sci Rep. 5:115442015. View Article : Google Scholar : PubMed/NCBI

15 

Lin Z, Xu X, Zhao S, Yang X, Guo J, Zhang Q, Jing C, Chen S and He Y: Total synthesis and antimicrobial evaluation of natural albomycins against clinical pathogens. Nat Commun. 9:34452018. View Article : Google Scholar : PubMed/NCBI

16 

Pujol M, Castillo F, Alvarez C, Rojas C, Borie C, Ferreira A and Vernal R: Variability in the response of canine and human dendritic cells stimulated with Brucella canis. Vet Res. 48:722017. View Article : Google Scholar : PubMed/NCBI

17 

Miller CN, Smith EP, Cundiff JA, Knodler LA, Bailey Blackburn J, Lupashin V and Celli J: A brucella type IV effector targets the COG tethering complex to remodel host secretory traffic and promote intracellular replication. Cell Host Microbe. 22:317.e7–329.e7. 2017. View Article : Google Scholar

18 

Fan L, Wu X, Jin C, Li F, Xiong S and Dong Y: MptpB promotes mycobacteria survival by inhibiting the expression of inflammatory mediators and cell apoptosis in macrophages. Front Cell Infect Microbiol. 8:1712018. View Article : Google Scholar : PubMed/NCBI

19 

Kopeina GS, Prokhorova EA, Lavrik IN and Zhivotovsky B: Alterations in the nucleocytoplasmic transport in apoptosis: Caspases lead the way. Cell Prolif. 51:e124672018. View Article : Google Scholar : PubMed/NCBI

20 

Julien O, Zhuang M, Wiita AP, O'Donoghue AJ, Knudsen GM, Craik CS and Wells JA: Quantitative MS-based enzymology of caspases reveals distinct protein substrate specificities, hierarchies, and cellular roles. Proc Natl Acad Sci USA. 113:E2001–E2010. 2016. View Article : Google Scholar : PubMed/NCBI

21 

Cui G, Wei P, Zhao Y, Guan Z, Yang L, Sun W, Wang S and Peng Q: Brucella infection inhibits macrophages apoptosis via Nedd4-dependent degradation of calpain2. Vet Microbiol. 174:195–205. 2014. View Article : Google Scholar : PubMed/NCBI

22 

de Figueiredo P, Ficht TA, Rice-Ficht A, Rossetti CA and Adams LG: Pathogenesis and immunobiology of brucellosis: Review of Brucella-host interactions. Am J Pathol. 185:1505–1517. 2015. View Article : Google Scholar : PubMed/NCBI

23 

Efferth T, Romero MR, Wolf DG, Stamminger T, Marin JJ and Marschall M: The antiviral activities of artemisinin and artesunate. Clin Infect Dis. 47:804–811. 2008. View Article : Google Scholar : PubMed/NCBI

24 

Lam NS, Long X, Su XZ and Lu F: Artemisinin and its derivatives in treating helminthic infections beyond schistosomiasis. Pharmacol Res. 133:77–100. 2018. View Article : Google Scholar : PubMed/NCBI

25 

Wang J, Zhou H, Zheng J, Cheng J, Liu W, Ding G, Wang L, Luo P, Lu Y, Cao H, et al: The antimalarial artemisinin synergizes with antibiotics to protect against lethal live Escherichia coli challenge by decreasing proinflammatory cytokine release. Antimicrob Agents Chemother. 50:2420–2427. 2016. View Article : Google Scholar

26 

Jiang W, Li B, Zheng X, Liu X, Cen Y, Li J, Pan X, Cao H, Zheng J and Zhou H: Artesunate in combination with oxacillin protect sepsis model mice challenged with lethal live methicillin-resistant Staphylococcus aureus (MRSA) via its inhibition on proinflammatory cytokines release and enhancement on antibacterial activity of oxacillin. Int Immunopharmacol. 11:1065–1073. 2011. View Article : Google Scholar : PubMed/NCBI

Related Articles

  • Abstract
  • View
  • Download
  • Twitter
Copy and paste a formatted citation
Spandidos Publications style
Yang J, Li H, Wang Z, Yu L, Liu Q, Niu X, Xu T and Wang Z: Dihydroartemisinin inhibits multiplication of Brucella suis vaccine strain 2 in murine microglia BV2 cells via stimulation of caspase‑dependent apoptosis. Mol Med Rep 20: 4067-4072, 2019.
APA
Yang, J., Li, H., Wang, Z., Yu, L., Liu, Q., Niu, X. ... Wang, Z. (2019). Dihydroartemisinin inhibits multiplication of Brucella suis vaccine strain 2 in murine microglia BV2 cells via stimulation of caspase‑dependent apoptosis. Molecular Medicine Reports, 20, 4067-4072. https://doi.org/10.3892/mmr.2019.10672
MLA
Yang, J., Li, H., Wang, Z., Yu, L., Liu, Q., Niu, X., Xu, T., Wang, Z."Dihydroartemisinin inhibits multiplication of Brucella suis vaccine strain 2 in murine microglia BV2 cells via stimulation of caspase‑dependent apoptosis". Molecular Medicine Reports 20.5 (2019): 4067-4072.
Chicago
Yang, J., Li, H., Wang, Z., Yu, L., Liu, Q., Niu, X., Xu, T., Wang, Z."Dihydroartemisinin inhibits multiplication of Brucella suis vaccine strain 2 in murine microglia BV2 cells via stimulation of caspase‑dependent apoptosis". Molecular Medicine Reports 20, no. 5 (2019): 4067-4072. https://doi.org/10.3892/mmr.2019.10672
Copy and paste a formatted citation
x
Spandidos Publications style
Yang J, Li H, Wang Z, Yu L, Liu Q, Niu X, Xu T and Wang Z: Dihydroartemisinin inhibits multiplication of Brucella suis vaccine strain 2 in murine microglia BV2 cells via stimulation of caspase‑dependent apoptosis. Mol Med Rep 20: 4067-4072, 2019.
APA
Yang, J., Li, H., Wang, Z., Yu, L., Liu, Q., Niu, X. ... Wang, Z. (2019). Dihydroartemisinin inhibits multiplication of Brucella suis vaccine strain 2 in murine microglia BV2 cells via stimulation of caspase‑dependent apoptosis. Molecular Medicine Reports, 20, 4067-4072. https://doi.org/10.3892/mmr.2019.10672
MLA
Yang, J., Li, H., Wang, Z., Yu, L., Liu, Q., Niu, X., Xu, T., Wang, Z."Dihydroartemisinin inhibits multiplication of Brucella suis vaccine strain 2 in murine microglia BV2 cells via stimulation of caspase‑dependent apoptosis". Molecular Medicine Reports 20.5 (2019): 4067-4072.
Chicago
Yang, J., Li, H., Wang, Z., Yu, L., Liu, Q., Niu, X., Xu, T., Wang, Z."Dihydroartemisinin inhibits multiplication of Brucella suis vaccine strain 2 in murine microglia BV2 cells via stimulation of caspase‑dependent apoptosis". Molecular Medicine Reports 20, no. 5 (2019): 4067-4072. https://doi.org/10.3892/mmr.2019.10672
Follow us
  • Twitter
  • LinkedIn
  • Facebook
About
  • Spandidos Publications
  • Careers
  • Cookie Policy
  • Privacy Policy
How can we help?
  • Help
  • Live Chat
  • Contact
  • Email to our Support Team