Spandidos Publications Logo
  • About
    • About Spandidos
    • Aims and Scopes
    • Abstracting and Indexing
    • Editorial Policies
    • Reprints and Permissions
    • Job Opportunities
    • Terms and Conditions
    • Contact
  • Journals
    • All Journals
    • Oncology Letters
      • Oncology Letters
      • Information for Authors
      • Editorial Policies
      • Editorial Board
      • Aims and Scope
      • Abstracting and Indexing
      • Bibliographic Information
      • Archive
    • International Journal of Oncology
      • International Journal of Oncology
      • Information for Authors
      • Editorial Policies
      • Editorial Board
      • Aims and Scope
      • Abstracting and Indexing
      • Bibliographic Information
      • Archive
    • Molecular and Clinical Oncology
      • Molecular and Clinical Oncology
      • Information for Authors
      • Editorial Policies
      • Editorial Board
      • Aims and Scope
      • Abstracting and Indexing
      • Bibliographic Information
      • Archive
    • Experimental and Therapeutic Medicine
      • Experimental and Therapeutic Medicine
      • Information for Authors
      • Editorial Policies
      • Editorial Board
      • Aims and Scope
      • Abstracting and Indexing
      • Bibliographic Information
      • Archive
    • International Journal of Molecular Medicine
      • International Journal of Molecular Medicine
      • Information for Authors
      • Editorial Policies
      • Editorial Board
      • Aims and Scope
      • Abstracting and Indexing
      • Bibliographic Information
      • Archive
    • Biomedical Reports
      • Biomedical Reports
      • Information for Authors
      • Editorial Policies
      • Editorial Board
      • Aims and Scope
      • Abstracting and Indexing
      • Bibliographic Information
      • Archive
    • Oncology Reports
      • Oncology Reports
      • Information for Authors
      • Editorial Policies
      • Editorial Board
      • Aims and Scope
      • Abstracting and Indexing
      • Bibliographic Information
      • Archive
    • Molecular Medicine Reports
      • Molecular Medicine Reports
      • Information for Authors
      • Editorial Policies
      • Editorial Board
      • Aims and Scope
      • Abstracting and Indexing
      • Bibliographic Information
      • Archive
    • World Academy of Sciences Journal
      • World Academy of Sciences Journal
      • Information for Authors
      • Editorial Policies
      • Editorial Board
      • Aims and Scope
      • Abstracting and Indexing
      • Bibliographic Information
      • Archive
    • International Journal of Functional Nutrition
      • International Journal of Functional Nutrition
      • Information for Authors
      • Editorial Policies
      • Editorial Board
      • Aims and Scope
      • Abstracting and Indexing
      • Bibliographic Information
      • Archive
    • International Journal of Epigenetics
      • International Journal of Epigenetics
      • Information for Authors
      • Editorial Policies
      • Editorial Board
      • Aims and Scope
      • Abstracting and Indexing
      • Bibliographic Information
      • Archive
    • Medicine International
      • Medicine International
      • Information for Authors
      • Editorial Policies
      • Editorial Board
      • Aims and Scope
      • Abstracting and Indexing
      • Bibliographic Information
      • Archive
  • Articles
  • Information
    • Information for Authors
    • Information for Reviewers
    • Information for Librarians
    • Information for Advertisers
    • Conferences
  • Language Editing
Spandidos Publications Logo
  • About
    • About Spandidos
    • Aims and Scopes
    • Abstracting and Indexing
    • Editorial Policies
    • Reprints and Permissions
    • Job Opportunities
    • Terms and Conditions
    • Contact
  • Journals
    • All Journals
    • Biomedical Reports
      • Information for Authors
      • Editorial Policies
      • Editorial Board
      • Aims and Scope
      • Abstracting and Indexing
      • Bibliographic Information
      • Archive
    • Experimental and Therapeutic Medicine
      • Information for Authors
      • Editorial Policies
      • Editorial Board
      • Aims and Scope
      • Abstracting and Indexing
      • Bibliographic Information
      • Archive
    • International Journal of Epigenetics
      • Information for Authors
      • Editorial Policies
      • Editorial Board
      • Aims and Scope
      • Abstracting and Indexing
      • Bibliographic Information
      • Archive
    • International Journal of Functional Nutrition
      • Information for Authors
      • Editorial Policies
      • Editorial Board
      • Aims and Scope
      • Abstracting and Indexing
      • Bibliographic Information
      • Archive
    • International Journal of Molecular Medicine
      • Information for Authors
      • Editorial Policies
      • Editorial Board
      • Aims and Scope
      • Abstracting and Indexing
      • Bibliographic Information
      • Archive
    • International Journal of Oncology
      • Information for Authors
      • Editorial Policies
      • Editorial Board
      • Aims and Scope
      • Abstracting and Indexing
      • Bibliographic Information
      • Archive
    • Medicine International
      • Information for Authors
      • Editorial Policies
      • Editorial Board
      • Aims and Scope
      • Abstracting and Indexing
      • Bibliographic Information
      • Archive
    • Molecular and Clinical Oncology
      • Information for Authors
      • Editorial Policies
      • Editorial Board
      • Aims and Scope
      • Abstracting and Indexing
      • Bibliographic Information
      • Archive
    • Molecular Medicine Reports
      • Information for Authors
      • Editorial Policies
      • Editorial Board
      • Aims and Scope
      • Abstracting and Indexing
      • Bibliographic Information
      • Archive
    • Oncology Letters
      • Information for Authors
      • Editorial Policies
      • Editorial Board
      • Aims and Scope
      • Abstracting and Indexing
      • Bibliographic Information
      • Archive
    • Oncology Reports
      • Information for Authors
      • Editorial Policies
      • Editorial Board
      • Aims and Scope
      • Abstracting and Indexing
      • Bibliographic Information
      • Archive
    • World Academy of Sciences Journal
      • Information for Authors
      • Editorial Policies
      • Editorial Board
      • Aims and Scope
      • Abstracting and Indexing
      • Bibliographic Information
      • Archive
  • Articles
  • Information
    • For Authors
    • For Reviewers
    • For Librarians
    • For Advertisers
    • Conferences
  • Language Editing
Login Register Submit
  • This site uses cookies
  • You can change your cookie settings at any time by following the instructions in our Cookie Policy. To find out more, you may read our Privacy Policy.

    I agree
Search articles by DOI, keyword, author or affiliation
Search
Advanced Search
presentation
Molecular Medicine Reports
Join Editorial Board Propose a Special Issue
Print ISSN: 1791-2997 Online ISSN: 1791-3004
Journal Cover
June-2020 Volume 21 Issue 6

Full Size Image

Sign up for eToc alerts
Recommend to Library

Journals

International Journal of Molecular Medicine

International Journal of Molecular Medicine

International Journal of Molecular Medicine is an international journal devoted to molecular mechanisms of human disease.

International Journal of Oncology

International Journal of Oncology

International Journal of Oncology is an international journal devoted to oncology research and cancer treatment.

Molecular Medicine Reports

Molecular Medicine Reports

Covers molecular medicine topics such as pharmacology, pathology, genetics, neuroscience, infectious diseases, molecular cardiology, and molecular surgery.

Oncology Reports

Oncology Reports

Oncology Reports is an international journal devoted to fundamental and applied research in Oncology.

Experimental and Therapeutic Medicine

Experimental and Therapeutic Medicine

Experimental and Therapeutic Medicine is an international journal devoted to laboratory and clinical medicine.

Oncology Letters

Oncology Letters

Oncology Letters is an international journal devoted to Experimental and Clinical Oncology.

Biomedical Reports

Biomedical Reports

Explores a wide range of biological and medical fields, including pharmacology, genetics, microbiology, neuroscience, and molecular cardiology.

Molecular and Clinical Oncology

Molecular and Clinical Oncology

International journal addressing all aspects of oncology research, from tumorigenesis and oncogenes to chemotherapy and metastasis.

World Academy of Sciences Journal

World Academy of Sciences Journal

Multidisciplinary open-access journal spanning biochemistry, genetics, neuroscience, environmental health, and synthetic biology.

International Journal of Functional Nutrition

International Journal of Functional Nutrition

Open-access journal combining biochemistry, pharmacology, immunology, and genetics to advance health through functional nutrition.

International Journal of Epigenetics

International Journal of Epigenetics

Publishes open-access research on using epigenetics to advance understanding and treatment of human disease.

Medicine International

Medicine International

An International Open Access Journal Devoted to General Medicine.

Journal Cover
June-2020 Volume 21 Issue 6

Full Size Image

Sign up for eToc alerts
Recommend to Library

  • Article
  • Citations
    • Cite This Article
    • Download Citation
    • Create Citation Alert
    • Remove Citation Alert
    • Cited By
  • Similar Articles
    • Related Articles (in Spandidos Publications)
    • Similar Articles (Google Scholar)
    • Similar Articles (PubMed)
  • Download PDF
  • Download XML
  • View XML
Article

Calycosin induces apoptosis in osteosarcoma cell line via ERβ‑mediated PI3K/Akt signaling pathways

  • Authors:
    • Wei Tian
    • Zhi‑Wei Wang
    • Bao‑Ming Yuan
    • Yong‑Ge Bao
  • View Affiliations / Copyright

    Affiliations: Department of Orthopedics, Affiliated Hospital of Inner Mongolia University for Nationalities, Tongliao, Inner Mongolia Autonomous Region 028007, P.R. China
    Copyright: © Tian et al. This is an open access article distributed under the terms of Creative Commons Attribution License.
  • Pages: 2349-2356
    |
    Published online on: March 26, 2020
       https://doi.org/10.3892/mmr.2020.11039
  • Expand metrics +
Metrics: Total Views: 0 (Spandidos Publications: | PMC Statistics: )
Metrics: Total PDF Downloads: 0 (Spandidos Publications: | PMC Statistics: )
Cited By (CrossRef): 0 citations Loading Articles...

This article is mentioned in:



Abstract

Previous studies have shown that calycosin, a natural phytoestrogen which is structurally similar to estrogen, inhibits proliferation and induces apoptosis in estrogen‑dependent cancer types via the estrogen receptor (ER)β‑induced inhibition of PI3K/Akt. Therefore, the aims of the present study were to investigate the effects of calycosin on human osteosarcoma (OS), and to examine the molecular mechanisms associated with ERβ. Human OS MG‑63 cells were treated with various concentrations of calycosin, and MTT and flow cytometry assays were used to assess the effects of calycosin on cellular proliferation and apoptosis. In addition, protein expression levels of ERβ, phosphorylated (p)‑PI3K, p‑Akt, cleaved poly (ADP‑ribose) polymerase 1 (PARP) and cleaved caspase‑3 were evaluated by western blot analysis. The present results suggested that calycosin inhibited proliferation and induced apoptosis in MG‑63 cells. Furthermore, increased ERβ expression was detected in OS MG‑63 cells treated with calycosin, and an ERβ inhibitor (PHTPP) reversed calycosin‑induced cytotoxicity and apoptosis. Moreover, phosphorylation levels of PI3K and Akt were significantly downregulated after calycosin treatment, whereas PHTPP reversed their phosphorylation. ERβ‑mediated PI3K/Akt downstream signaling pathways were found to influence the activity of poly (ADP‑ribose) polymerase 1 and caspase‑3. Thus, the present results indicated that calycosin inhibited proliferation and induced apoptosis in OS MG‑63 cells, and that these effects were mediated by ERβ‑dependent inhibition of the PI3K/Akt pathways.

Introduction

Osteosarcoma (OS) is the most common primary malignant bone tumor in pediatrics and young adolescents (1). Furthermore, the standard care for patients with OS, which includes surgical resection in combination with systemic chemotherapy, has a 5-year overall survival rate of 70% (2). Treatment of OS often fails due to the development of chemotherapy resistance and metastasis (3). It has been previously reported that sex hormones are involved in the occurrence and development of human OS, thus suggesting that novel endocrine therapy may be development for OS using clinically available estrogen inhibitors (4).

Plant-derived phytoestrogens and mammalian estrogens have similar structures and functions, and can cause anti-estrogen or estrogen-like effects (5). For this reason, plant-derived phytoestrogens are a current topic in research (6). Phytoestrogenic compounds are widely found in nature and can be divided into four categories: i) Isoflavones; ii), stilbene; iii), coumarins; and iv) lignans (7). Calycosin, a bioactive phytoestrogen isoflavone that is extracted from Trifolium pratense (red clover), has been shown to inhibit proliferation and induce apoptosis in cancer types (8,9). In addition, calycosin has been shown to induce apoptosis in human estrogen receptor (ER)-positive OS cells, but has no effect on ER-negative OS cells, suggesting that the inhibition of calycosin on ER-positive OS cells may be achieved by increasing ER expression (10).

ER belongs to the steroid hormone receptor family and consists of two subtypes, ERα and ERβ (11). A high ERα:ERβ ratio leads to increased cell proliferation, whereas a higher level of ERβ than ERα leads to decreased proliferation (12,13). Since the expression of ERβ has been shown to decrease during tumor progression, ERβ has been considered a potential tumor suppressor and therapeutic target in various types of cancer, including breast cancer and renal cell carcinoma (14,15). Moreover, ERβ agonists may be novel potential therapeutic candidates for OS endocrine therapy (16). Therefore, it was hypothesized that upregulation of ERβ may inhibit tumor development and progression.

The PI3K/Akt signaling pathway, an important regulator of cellular functions, has been found to be frequently hyperactivated in OS and contributes to tumorigenesis, proliferation, invasion, cell cycle progression and inhibition of apoptosis (17). Thus, suppressing this signaling pathway could inhibit disease initiation and development (18). Moreover, ERβ has an anti-tumor effect on OS cells by regulating the PI3K/Akt signaling pathway (16). In addition, ERβ can mediate inhibition of proliferation and activation of apoptosis in various types of cancer, including breast cancer and colorectal cancer following treatment with calycosin, which is shown to regulate the PI3K/Akt pathway (8,9). Therefore, the present study investigated whether calycosin had anti-tumor effects on OS MG-63 cells by mediating the ERβ-dependent PI3K/Akt signaling pathway.

Collectively, along with the anti-proliferative effect of calycosin on OS MG-63 cells, the present study examined the role of the ERβ-mediated PI3K/Akt pathway in OS MG-63 cells to help facilitate the current understanding of the molecular mechanism underlying calycosin functions.

Materials and methods

Calycosin

Calycosin (purity 98%; Tianjin JAHE Science and Technology Co. Ltd.) solution was diluted into a 250 µg/ml stock solution with DMSO (Sigma-Aldrich; Merck KGaA).

Cell culture

Human OS cells (MG-63) and human fetal osteoblast cells (hFOB1.19; Shanghai Institute of Biochemistry and Cell Biology) were incubated in DMEM (Gibco; Thermo Fisher Scientific, Inc.) supplemented with 10% FBS (Gibco; Thermo Fisher Scientific, Inc.) and antibiotics (100 U/ml penicillin and 100 µg/ml streptomycin) in a humidified incubator containing 5% CO2 at 37°C. The medium was changed every 48 h.

MTT assay

Cell viability was determined by MTT (Sigma-Aldrich; Merck KGaA) assay. Cells were harvested using 0.25% trypsin and seeded into 96-well plates at a density of 3×104 cells/well at 37°C for 24 h. Then, cells were treated with calycosin (at concentrations of 0, 25, 50 or 100 µM) at 37°C for 24, 48 and 72 h, or with 100 µM calycosin in the presence or absence of the ERβ inhibitor PHTPP (50 µM; MedChemExpress) at 37°C for 48 h. In total, 20 µl MTT (5 mg/ml) was added to cells for 4 h at 37°C. Following incubation, DMSO (100 µl) was added to dissolve the formazan crystals and shaken at room temperature for 10 min. Subsequently, cell viability was assessed by measuring the absorbance at 570 nm using a microplate reader (Thermo Fisher Scientific, Inc.). Proliferation rate (%) was calculated as follows: Optical density (OD) treatment group/OD control ×100%.

Flow cytometry assay

Flow cytometry was used to study the effects of calycosin treatment on apoptosis of the OS cells using the FITC Annexin V Apoptosis Detection Kit I (BD Biosciences), according to the manufacturer's protocol. MG-63 cells were treated with calycosin (0, 25, 50 or 100 µM), or calycosin (100 µM) in the presence or absence of PHTPP at 37°C for 48 h. Cells were harvested and washed with PBS. Apoptotic cells were identified by double staining with 5 µl FITC-conjugated Annexin V and 5 µl PI. Data were obtained and analyzed using a FACS-Canto flow cytometer (Beckman Coulter, Inc.) with Cell Quest software (version 5.1; BD Biosciences). Cells stained positive for Annexin V-FITC and negative for PI were considered early apoptotic, and cells stained positive for Annexin V-FITC and positive for PI were considered in late apoptosis.

Western blot analysis

After being treated with calycosin (0, 25, 50 and 100 µM), or calycosin (100 µM) in the presence or absence of PHTPP for 48 h, MG-63 cells were harvested with ice-cold PBS and lysed on ice in lysis buffer (Beyotime Institute of Biotechnology) for 30 min. The lysates were centrifuged at 4°C at 700 × g for 10 min and collected. Then, the total protein was measured with a bicinchoninic protein assay kit (Tiangen Biotech Co., Ltd.). The samples (20 µg) were separated via 12% SDS-PAGE and then transferred to PVDF membranes (EMD Millipore). The membranes were blocked with 5% non-fat dried milk in TBST (0.2% Tween-20) buffer for 1 h at room temperature, and then incubated with the following primary antibodies overnight at 4°C: ERβ (cat. no. sc8974; 1:500), PI3K (cat. no. 4255; 1:1,000), phosphorylated (p)-PI3K (cat. no. 17366; 1:1,000), Akt (cat. no. 9271; 1:1,000), p-Akt (cat. no. 9611; 1:2,000), cleaved caspase-3 (cat. no. 9661; 1:1,000), cleaved poly (ADP-ribose) polymerase 1 (cleaved PARP-1; cat. no. 9185; 1:1,000) and β-actin (cat. no. 7077; 1:1,000). After three washes with TBST, the membranes were subsequently incubated with a horseradish peroxidase-conjugated secondary antibody (cat. no. 7074; 1:5,000) for 1 h at room temperature. The protein signal was detected via electrochemiluminescence with an ECL-Plus kit (Beyotime Institute of Biotechnology) and analyzed using ImageJ software (National Institutes of Health). Anti-ERβ was purchased from Santa Cruz Biotechnology, Inc. The other antibodies were purchased from Cell Signaling Technology, Inc.

Statistical analysis

Data were obtained from ≥3 independent experiments and are presented as the mean ± SD relative to the control value. Statistical analysis for multiple comparisons was performed using one-way ANOVA followed by Tukey's post hoc test. P<0.05 was considered to indicate a statistically significant difference.

Results

Inhibition of proliferation and induction of apoptosis in OS MG-63 cells by calycosin

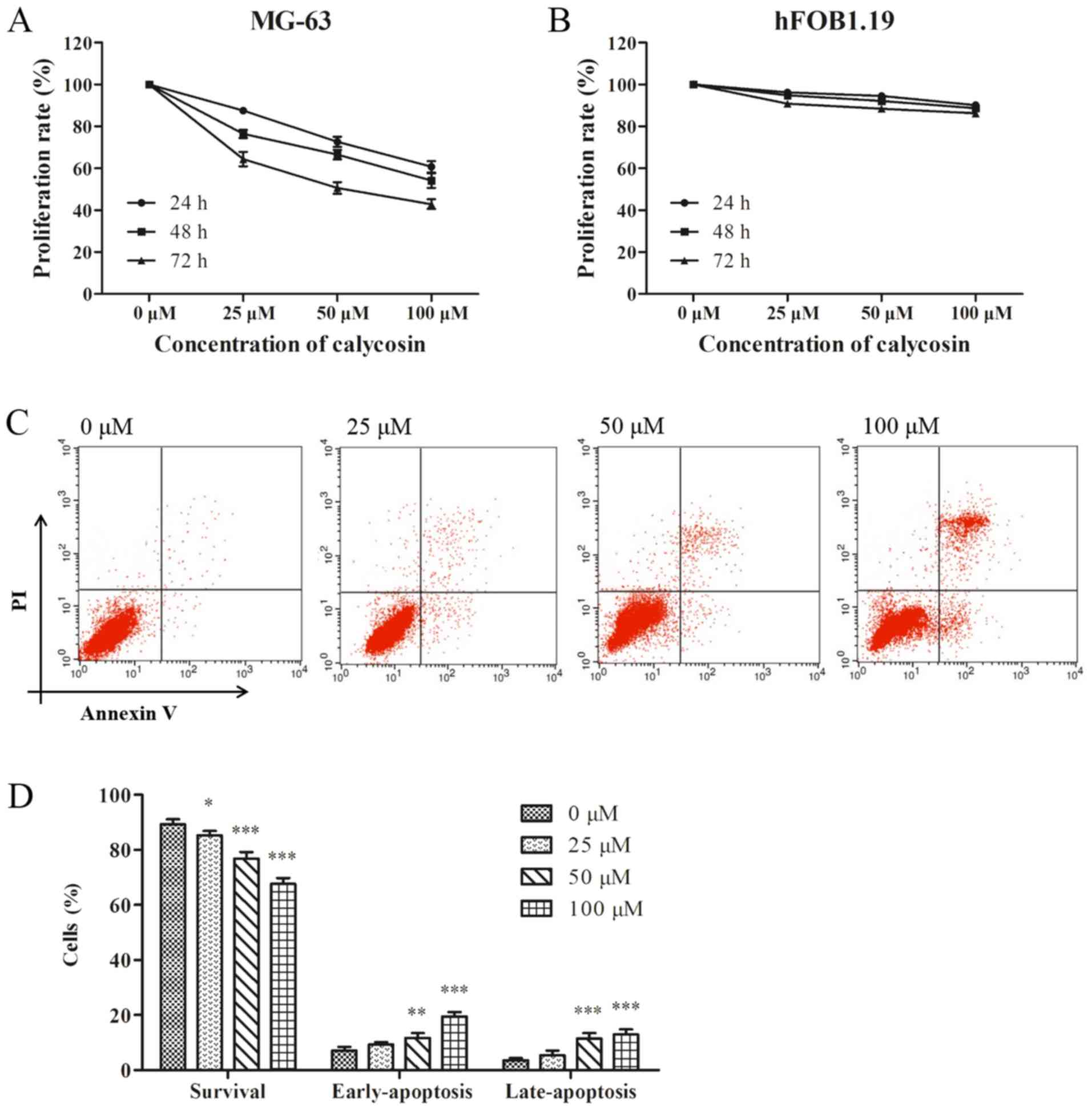
To evaluate the anti-proliferative effect of calycosin, MG-63 and hFOB1.19 cells were incubated with different concentrations of calycosin for 24, 48 and 72 h. It was found that calycosin caused a time- and concentration-dependent inhibition on the proliferation of MG-63 cells (Fig. 1A). However, the inhibitory effect of calycosin on the proliferation of hFOB1.19 cells was not significant (Fig. 1B), thus suggesting that the effect of calycosin was negligible on healthy osteoblasts.

Figure 1.

Inhibition of proliferation and apoptosis of osteosarcoma MG-63 cells by calycosin. Cells were incubated with varying concentrations of calycosin for 24, 48 and 72 h. Cell viability of (A) MG-63 cells and (B) hFOB1.19 cells were detected by MTT. Apoptosis of MG-63 cells was determined by (C) flow cytometry and (D) the results were quantified. These independent experiments were performed three times. *P<0.05, **P<0.01, ***P<0.001 vs. 0 µM calycosin. PI, propidium iodide.

Consistent with the aforementioned results, flow cytometry assay results demonstrated that calycosin induced MG-63 cell apoptosis in a concentration-dependent manner, and induced a significant increase in the percentage of early and late apoptotic cells (Fig. 1C and D).

Upregulation of ERβ in OS MG-63 cells by calycosin

ERβ is a traditional estrogen receptor, whose activity is inversely related to the occurrence and development of tumors (19). Therefore, the expression of ERβ was examined in MG-63 cells following treatment with calycosin. It was demonstrated that ERβ protein expression was increased significantly in a dose-dependent manner after calycosin treatment (Fig. 2A and B). Moreover, MG-63 cells were treated with 100 µM calycosin in the presence or absence of PHTPP, and then the expression of ERβ was assessed. It was found that calycosin in combination with PHTPP significantly decreased ERβ expression (P<0.01; Fig. 2C and D). Therefore, the present results suggested that the inhibition of calycosin on MG-63 cells occurred via the regulation of ERβ.

Figure 2.

Calycosin upregulates ERβ expression in osteosarcoma MG-63 cells. (A) Western blotting results of (B) protein expression of ERβ after treatment with different concentrations of calycosin. (C) Western blotting results of (D) protein expression of ERβ after 100 µM calycosin treatment in the presence or absence of PHTPP for 48 h. These independent experiments were performed three times. *P<0.05, **P<0.01 vs. 0 µM calycosin. ##P<0.01 vs. calycosin alone. &P<0.05 vs. PHTPP alone. ERβ, estrogen receptor β.

ERβ-mediated inhibition of proliferation and activity of apoptosis in MG-63 cells by calycosin

Previous studies have shown that ERβ is a key negative mediator of cell proliferation, and positive regulator of apoptosis in cancer (8,9,16). Therefore, to study the effect of ERβ on proliferation and apoptosis, MG-63 cells were pretreated with 100 µM calycosin in the presence or absence of PHTPP for 48 h. It was identified that calycosin + PHTPP reversed the calycosin-mediated inhibition of cell proliferation (P<0.001; Fig. 3A). In addition, calycosin + PHTPP abolished calycosin-induced apoptosis (P<0.001, Fig. 3B and C). Consistent with the findings of previous studies, calycosin-induced cytotoxicity and apoptosis were found to be mediated by the ERβ-signaling pathway.

Figure 3.

Estrogen receptor β-mediated inhibition of proliferation and apoptosis osteosarcoma MG-63 cells by calycosin. Cells were incubated with 100 µM calycosin in the presence or absence of PHTPP for 48 h. (A) Cell viability was detected by MTT. (B) Apoptosis was determined by flow cytometry and (C) the results were quantified. These independent experiments were performed three times. *P<0.05, ***P<0.001 vs. 0 µM calycosin. ###P<0.001 vs. calycosin. &P<0.05, &&P<0.01, &&&P<0.001 vs. PHTPP. PI, propidium iodide.

Regulation of ERβ-mediated PI3K/Akt signaling in OS MG-63 cells by calycosin

It has been previously shown that inhibiting the PI3K/Akt signaling pathway may be a novel treatment strategy for OS (17). Therefore, the PI3K/Akt signaling pathway was examined in the present study. After a 48 h exposure to calycosin (0, 25, 50 or 100 µM) in MG-63 cells, PI3K phosphorylation and Akt expression were found to be downregulated in a concentration-dependent manner (Fig. 4A and B). Thus, the present results indicated that calycosin inactivated the PI3K/Akt signaling pathway in MG-63 cells. In addition, to assess the relationship between ERβ and the PI3K/Akt signaling pathway, MG-63 cells were treated with calycosin in the presence or absence of PHTPP. It was demonstrated that the combination of calycosin + PHTPP reversed the decrease in the phosphorylation levels of PI3K and Akt (P<0.01; Fig. 4C and D), while no changes were observed in the expression levels of total Akt and total PI3K. Therefore, the present results suggested that the ERβ-mediated decrease in PI3K/Akt activity was involved in calycosin-induced cell death.

Figure 4.

Regulation of estrogen receptor β-mediated PI3K/Akt signaling in osteosarcoma MG-63 cells by calycosin. (A) Western blotting results of (B) protein expression levels of p-PI3K/PIK3 and p-Akt/Akt after treatment with different concentrations of calycosin. (C) Western blotting results of (D) protein expression levels of p-PI3K/PIK3 and p-Akt/Akt after treatment with 100 µM calycosin, in the presence or absence of PHTPP for 48 h. These independent experiments were performed three times. *P<0.05, **P<0.01 vs. 0 µM calycosin. ##P<0.01 vs. calycosin. &P<0.05 vs. PHTPP. p, phosphorylated.

ERβ-mediated increase in the expression levels of apoptotic-associated protein in OS MG-63 cells treated with calycosin

Apoptosis is often associated with the cleavage of specific substrates, such as cleaved PARP-1 and caspase-3, whose excessive activation can promote apoptosis (20). When MG-63 cells were treated with 0, 25, 50 and 100 µM calycosin for 48 h, it was found that the protein expression levels of PARP-1 and cleaved caspase-3 increased in a time- and dose-dependent manner (Fig. 5A and B). This suggested that activation of PARP-1 and cleavage of caspase-3 may be involved in calycosin-mediated cell apoptosis. In addition, calycosin + PHTPP treatment reduced PARP-1 and caspase-3 cleavage protein expression levels (P<0.05; Fig. 5C and D). Collectively, the present results indicated that PARP-1 and caspase-3 may be downstream targets of the ERβ-mediated PI3K/Akt pathway.

Figure 5.

Induction of ERβ-mediated expression of apoptotic-associated proteins in ER-positive cells by calycosin. (A) Western blotting results of (B) protein expression levels of cleaved PARP and cleaved caspase-3 after treatment with different concentrations of calycosin. (C) Western blotting results of (D) protein expression levels cleaved PARP and cleaved caspase-3 after treatment with 100 µM calycosin, in the presence or absence of PHTPP for 48 h. These independent experiments were performed three times. *P<0.05, **P<0.01 vs. calycosin (0 µM or 0 h). #P<0.05 vs. calycosin. &P<0.05 vs. PHTPP. ER, estrogen receptor; PARP, poly (ADP-ribose) polymerase 1.

Discussion

OS usually occurs in adolescence when the synthesis of sex hormones, such as estrogen or androgen, peaks, thus indicating that sex steroids and their receptors may be involved in the development of OS (21). Phytoestrogens have recently received increased attention due to their ability to bind to ERs. Previous studies have suggested that certain phytoestrogens exhibit antiestrogenic activity via ER-mediated signaling pathways (22,23). Moreover, calycosin is a phytoestrogen isoflavone that exhibits estrogenic activity and anti-tumor effects on several cancer types, by inducing apoptosis of tumor cells in vitro and in vivo (8,9). Furthermore, in vitro and in vivo studies have also shown that calycosin has antiapoptotic and antimetastatic activities against OS (10,24). Consistent with these previous studies, the present results suggested that calycosin effectively inhibited cell proliferation and induced apoptosis in a time- and dose-dependent manner in OS MG-63 cells. In addition, calycosin had a low cytotoxicity in osteoblast hFOB1.19 cells.

Several previous studies have shown that calycosin inhibits tumorigenesis and tumor progression by regulating ERβ expression (8,9,25). Moreover, the downregulation of ERβ has been observed in various types of cancer (8,9). In the present study, ERβ protein expression in OS cells was found to be decreased, while its expression increased significantly in a dose-dependent manner after calycosin treatment. A previous study showed that estrogen extracted from Astragalus membranaceus could inhibit etoposide-induced apoptosis of human OS cells by activating ERβ (26). Furthermore, despite the reduction in ERβ expression, which may be related to different subtypes of OS cells, the estrogen inhibitor fulvestrant exhibits significant anti-OS activity in OS 143B cells (27). The present results suggested that the ERβ inhibitor PHTPP reversed the increase in the protein expression of ERβ, and significantly reversed the cytotoxicity and apoptosis detected following calycosin treatment in MG-63 cells. Therefore, the present results indicated that the anti-tumor effects of calycosin were mediated by the ERβ signaling pathway.

In addition, the mechanism underlying the anti-tumor effect of ERβ was examined in the present study. The association between calycosin and ERβ was investigated, and calycosin was found to reduce OS cell proliferation by inhibiting the ERβ signaling pathway, in particular a potential downstream effector. The PI3K/Akt signaling pathway is frequently hyperactivated in OS and has been shown to be involved in tumorigenesis, proliferation, invasion, cell cycle progression and inhibition of apoptosis (17). Furthermore, ERβ can independently predict the prognosis of triple-negative breast cancer by interacting with the PI3K/Akt pathway (19). Estrogen can activate the PI3K/Akt pathway via ERβ in breast cancer (28). Moreover, ERβ has a significant anti-tumor effect on OS U2-OS cells by regulating the PI3K/Akt signal pathway (16). It has been shown that the inhibitory effects of calycosin on OS MG-63 cells are mediated by the PI3K/Akt pathway (10). In the present study, it was demonstrated that calycosin inactivated the PI3K/Akt signaling pathway in OS MG-63 cells, whereas the ERβ inhibitor PHTPP enhanced the phosphorylation of PI3K and Akt. Thus, the present results suggested that the anti-tumor effects of ERβ were associated with the PI3K/Akt signaling pathway.

Defects in apoptosis play an important role in tumor pathogenesis, and the cytotoxic effects of many antineoplastic drugs are usually accompanied by an increase in apoptosis (29). Experimental studies of OS cells and 143B-harbored nude mice have shown that calycosin possesses an anti-osteosarcoma effect, and the underlying mechanism is associated with the activation of apoptosis (30). In the present study, calycosin was found to induce apoptosis in MG-63 cells, as indicated by morphological changes, and the activation of caspase-3 and PARP-1. Caspases are known for their role as initiators and executors of apoptosis (31). Activation of different caspase cascades plays an important role in apoptosis by cleaving key factors involved in cellular function and viability (32). Moreover, the apoptotic executor factor caspase-3 can cleave the caspase substrate PARP-1 into two specific fragments, thus contributing to cell death (33). Therefore, cleaved PARP-1 and caspase-3 are considered as apoptotic markers. The present results indicated that there were increased expression levels of cleaved PARP-1 and caspase-3 following treatment with calycosin in a concentration-dependent manner, thus indicating the involvement of PARP-1 and caspase-3 in the effects of calycosin. Moreover, the PHTPP inactivated PARP-1 and caspase-3 cleavage, indicating that ERβ mediated PARP-1 and caspase-3 activity in calycosin-induced apoptosis.

Collectively, the present study provided further evidence for the interaction between calycosin and ERβ. In addition, the antiproliferative effects of calycosin were found to be mediated by the ERβ-dependent regulation of the PI3K/Akt pathways. Therefore, the present study provides a theoretical basis for the potential use of calycosin as a therapeutic to treat OS.

Acknowledgements

Not applicable.

Funding

No funding was received.

Availability of data and materials

The datasets used and/or analyzed during the current study are available from the corresponding author on reasonable request.

Authors' contributions

WT performed the majority of the experiments and drafted the manuscript. ZWW helped perform the experiments. BMY analyzed the data and drafted the manuscript. YGB conceived the study, supervised the experiments and edited the manuscript. designed the study. All authors read and approved the final manuscript.

Ethics approval and consent to participate

Not applicable.

Patient consent for publication

Not applicable.

Competing interests

The authors declare that they have no competing interests.

References

1 

Pingping B, Yuhong Z, Weiqi L, Chunxiao W, Chunfang W, Yuanjue S, Chenping Z, Jianru X, Jiade L, Lin K, et al: Incidence and mortality of sarcomas in Shanghai, China, during 2002–2014. Front Oncol. 9:6622019. View Article : Google Scholar : PubMed/NCBI

2 

Harrison DJ, Geller DS, Gill JD, Lewis VO and Gorlick R: Current and future therapeutic approaches for osteosarcoma. Expert Rev Anticancer Ther. 18:39–50. 2018. View Article : Google Scholar : PubMed/NCBI

3 

Lin YH, Jewell BE, Gingold J, Lu L, Zhao R, Wang LL and Lee DF: Osteosarcoma: Molecular pathogenesis and iPSC modeling. Trends Mol Med. 23:737–755. 2017. View Article : Google Scholar : PubMed/NCBI

4 

Hu Q, Li S, Chen C, Zhu M, Chen Y and Zhao Z: 17β-estradiol treatment drives Sp1 to upregulate MALAT-1 expression and epigenetically affects physiological processes in U2OS cells. Mol Med Rep. 15:1335–1342. 2017. View Article : Google Scholar : PubMed/NCBI

5 

Li M, Zeng M, Zhang Z, Zhang J, Zhang B, Zhao X, Zheng X and Feng W: Uridine derivatives from the seeds of Lepidium apetalum Willd. And their estrogenic effects. Phytochemistry. 155:45–52. 2018. View Article : Google Scholar : PubMed/NCBI

6 

van Duursen MB, Smeets EE, Rijk JC, Nijmeijer SM and van den Berg M: Phytoestrogens in menopausal supplements induce ER-dependent cell proliferation and overcome breast cancer treatment in an in vitro breast cancer model. Toxicol Appl Pharmacol. 269:132–140. 2013. View Article : Google Scholar : PubMed/NCBI

7 

Lin AH, Li RW, Ho EY, Leung GP, Leung SW, Vanhoutte PM and Man RY: Differential ligand binding affinities of human estrogen receptor-α isoforms. PLoS One. 8:e631992013. View Article : Google Scholar : PubMed/NCBI

8 

Zhao X, Li X, Ren Q, Tian J and Chen J: Calycosin induces apoptosis in colorectal cancer cells, through modulating the ERβ/MiR-95 and IGF-1R, PI3K/Akt signaling pathways. Gene. 591:123–128. 2016. View Article : Google Scholar : PubMed/NCBI

9 

Chen J, Hou R, Zhang X, Ye Y, Wang Y and Tian J: Calycosin suppresses breast cancer cell growth via ERβ-dependent regulation of IGF-1R, p38 MAPK and PI3K/Akt pathways. PLoS One. 9:e912452014. View Article : Google Scholar : PubMed/NCBI

10 

Sun H, Yin M, Qian W and Yin H: Calycosin, a Phytoestrogen isoflavone, induces apoptosis of estrogen receptor-positive MG-63 osteosarcoma cells via the phosphatidylinositol 3-kinase (PI3K)/AKT/mammalian target of rapamycin (mTOR) pathway. Med Sci Monit. 24:6178–6186. 2018. View Article : Google Scholar : PubMed/NCBI

11 

Renoir JM: Estradiol receptors in breast cancer cells: Associated co-factors as targets for new therapeutic approaches. Steroids. 77:1249–1261. 2012. View Article : Google Scholar : PubMed/NCBI

12 

Zhang Y, Wei F, Zhang J Hao L, Jiang J, Dang L, Mei D, Fan S, Yu Y and Jiang L: Bisphenol A and estrogen induce proliferation of human thyroid tumor cells via an estrogen-receptor-dependent pathway. Arch Biochem Biophys. 633:29–39. 2017. View Article : Google Scholar : PubMed/NCBI

13 

Treeck O, Diepolder E, Skrzypczak M, Schüler-Toprak S and Ortmann O: Knockdown of estrogen receptor β increases proliferation and affects the transcriptome of endometrial adenocarcinoma cells. BMC Cancer. 19:7452019. View Article : Google Scholar : PubMed/NCBI

14 

Li H, Tu Z, An L, Qian Z, Achilefu S and Gu Y: Inhibitory effects of ERβ on proliferation, invasion, and tumor formation of MCF-7 breast cancer cells-prognostication for the use of ERβ-selective therapy. Pharm Biol. 50:839–849. 2012. View Article : Google Scholar : PubMed/NCBI

15 

Yu CP, Ho JY, Huang YT, Cha TL, Sun GH, Yu DS, Chang FW, Chen SP and Hsu RJ: Estrogen inhibits renal cell carcinoma cell progression through estrogen receptor-β activation. PLoS One. 8:e566672013. View Article : Google Scholar : PubMed/NCBI

16 

Yang M, Liu B, Jin L, Tao H and Yang Z: Estrogen receptor β exhibited anti-tumor effects on osteosarcoma cells by regulating integrin, IAP, NF-kB/BCL-2 and PI3K/Akt signal pathway. J Bone Oncol. 9:15–20. 2017. View Article : Google Scholar : PubMed/NCBI

17 

Zhang J, Yu XH, Yan YG, Wang C and Wang WJ: PI3K/Akt signaling in osteosarcoma. Clin Chim Acta. 444:182–192. 2015. View Article : Google Scholar : PubMed/NCBI

18 

Xu Y, Li N, Xiang R and Sun P: Emerging roles of the p38 MAPK and PI3K/AKT/mTOR pathways in oncogene-induced senescence. Trends Biochem Sci. 39:268–76. 2014. View Article : Google Scholar : PubMed/NCBI

19 

Wang J, Zhang C, Chen K, Tang H, Tang J, Song C and Xie X: ERβ1 inversely correlates with PTEN/PI3K/AKT pathway and predicts a favorable prognosis in triple-negative breast cancer. Breast Cancer Res Treat. 152:255–269. 2015. View Article : Google Scholar : PubMed/NCBI

20 

Gupta S, Kass GE, Szegezdi E and Joseph B: The mitochondrial death pathway: A promising therapeutic target in diseases. J Cell Mol Med. 13:1004–1033. 2009. View Article : Google Scholar : PubMed/NCBI

21 

Botter SM, Neri D and Fuchs B: Recent advances in osteosarcoma. Curr Opin Pharmacol. 16:15–23. 2014. View Article : Google Scholar : PubMed/NCBI

22 

Hwang KA, Park MA, Kang NH, Yi BR, Hyun SH, Jeung EB and Choi KC: Anticancer effect of genistein on BG-1 ovarian cancer growth induced by 17 β-estradiol or bisphenol A via the suppression of the crosstalk between estrogen receptor α and insulin-like growth factor-1 receptor signaling pathways. Toxicol Appl Pharmacol. 272:637–646. 2013. View Article : Google Scholar : PubMed/NCBI

23 

Thelen P, Wuttke W and Seidlová-Wuttke D: Phytoestrogens selective for the estrogen receptor beta exert anti-androgenic effects in castration resistant prostate cancer. J Steroid Biochem Mol Biol. 139:290–293. 2014. View Article : Google Scholar : PubMed/NCBI

24 

Qiu R, Li X, Qin K, Chen X, Wang R, Dai Y, Deng L and Ye Y: Antimetastatic effects of calycosin on osteosarcoma and the underlying mechanism. Biofactors. 45:975–982. 2019. View Article : Google Scholar : PubMed/NCBI

25 

Chen J, Zhao X, Ye Y, Wang Y and Tian J: Estrogen receptor beta-mediated proliferative inhibition and apoptosis in human breast cancer by calycosin and formononetin. Cell Physiol Bioch. 32:1790–1797. 2013. View Article : Google Scholar

26 

Zhou R, Chen H, Chen J, Chen X, Wen Y and Xu L: Extract from Astragalus membranaceus inhibit breast cancer cells proliferation via PI3K/AKT/mTOR signaling pathway. BMC Complement Altern Med. 18:832018. View Article : Google Scholar : PubMed/NCBI

27 

Gorska M, Wyszkowska RM, Kuban-Jankowska A and Wozniak M: Impact of apparent antagonism of estrogen receptor β by fulvestrant on anticancer activity of 2-methoxyestradiol. Anticancer Res. 36:2217–2226. 2016.PubMed/NCBI

28 

Kanaizumi H, Higashi C, Tanaka Y, Hamada M, Shinzaki W, Azumi T, Hashimoto Y, Inui H, Houjou T and Komoike Y: PI3K/Akt/mTOR signalling pathway activation in patients with ER-positive, metachronous, contralateral breast cancer treated with hormone therapy. Oncol Lett. 17:1962–1968. 2019.PubMed/NCBI

29 

Hassan M, Watari H, AbuAlmaaty A, Ohba Y and Sakuragi N: Apoptosis and molecular targeting therapy in cancer. Biomed Res Int. 2014:1508452014. View Article : Google Scholar : PubMed/NCBI

30 

Qiu R, Ma G, Zheng C, Qiu X, Li X, Li X, Mo J, Li Z, Liu Y, Mo L, et al: Antineoplastic effect of calycosin on osteosarcoma through inducing apoptosis showing in vitro and in vivo investigations. Exp Mol Pathol. 97:17–22. 2014. View Article : Google Scholar : PubMed/NCBI

31 

Kopeina GS, Prokhorova EA, Lavrik IN and Zhivotovsky B: Alterations in the nucleocytoplasmic transport in apoptosis: Caspases lead the way. Cell Prolif. 51:e124672018. View Article : Google Scholar : PubMed/NCBI

32 

Akanda MR, Kim MJ, Kim IS, Ahn D, Tae HJ, Rahman MM, Park YG, Seol JW, Nam HH, Choo BK and Park BY: Neuroprotective effects of sigesbeckia pubescens extract on glutamate-induced oxidative stress in HT22 cells via downregulation of MAPK/caspase-3 pathways. Cell Mol Neurobiol. 38:497–505. 2018. View Article : Google Scholar : PubMed/NCBI

33 

Rogalska A, Bukowska B and Marczak A: Metformin and epothilone A treatment up regulate pro-apoptotic PARP-1, Casp-3 and H2AX genes and decrease of AKT kinase level to control cell death of human hepatocellular carcinoma and ovary adenocarcinoma cells. Toxicol In Vitro. 47:48–62. 2018. View Article : Google Scholar : PubMed/NCBI

Related Articles

  • Abstract
  • View
  • Download
  • Twitter
Copy and paste a formatted citation
Spandidos Publications style
Tian W, Wang ZW, Yuan BM and Bao YG: Calycosin induces apoptosis in osteosarcoma cell line via ERβ‑mediated PI3K/Akt signaling pathways. Mol Med Rep 21: 2349-2356, 2020.
APA
Tian, W., Wang, Z., Yuan, B., & Bao, Y. (2020). Calycosin induces apoptosis in osteosarcoma cell line via ERβ‑mediated PI3K/Akt signaling pathways. Molecular Medicine Reports, 21, 2349-2356. https://doi.org/10.3892/mmr.2020.11039
MLA
Tian, W., Wang, Z., Yuan, B., Bao, Y."Calycosin induces apoptosis in osteosarcoma cell line via ERβ‑mediated PI3K/Akt signaling pathways". Molecular Medicine Reports 21.6 (2020): 2349-2356.
Chicago
Tian, W., Wang, Z., Yuan, B., Bao, Y."Calycosin induces apoptosis in osteosarcoma cell line via ERβ‑mediated PI3K/Akt signaling pathways". Molecular Medicine Reports 21, no. 6 (2020): 2349-2356. https://doi.org/10.3892/mmr.2020.11039
Copy and paste a formatted citation
x
Spandidos Publications style
Tian W, Wang ZW, Yuan BM and Bao YG: Calycosin induces apoptosis in osteosarcoma cell line via ERβ‑mediated PI3K/Akt signaling pathways. Mol Med Rep 21: 2349-2356, 2020.
APA
Tian, W., Wang, Z., Yuan, B., & Bao, Y. (2020). Calycosin induces apoptosis in osteosarcoma cell line via ERβ‑mediated PI3K/Akt signaling pathways. Molecular Medicine Reports, 21, 2349-2356. https://doi.org/10.3892/mmr.2020.11039
MLA
Tian, W., Wang, Z., Yuan, B., Bao, Y."Calycosin induces apoptosis in osteosarcoma cell line via ERβ‑mediated PI3K/Akt signaling pathways". Molecular Medicine Reports 21.6 (2020): 2349-2356.
Chicago
Tian, W., Wang, Z., Yuan, B., Bao, Y."Calycosin induces apoptosis in osteosarcoma cell line via ERβ‑mediated PI3K/Akt signaling pathways". Molecular Medicine Reports 21, no. 6 (2020): 2349-2356. https://doi.org/10.3892/mmr.2020.11039
Follow us
  • Twitter
  • LinkedIn
  • Facebook
About
  • Spandidos Publications
  • Careers
  • Cookie Policy
  • Privacy Policy
How can we help?
  • Help
  • Live Chat
  • Contact
  • Email to our Support Team