Spandidos Publications Logo
  • About
    • About Spandidos
    • Aims and Scopes
    • Abstracting and Indexing
    • Editorial Policies
    • Reprints and Permissions
    • Job Opportunities
    • Terms and Conditions
    • Contact
  • Journals
    • All Journals
    • Oncology Letters
      • Oncology Letters
      • Information for Authors
      • Editorial Policies
      • Editorial Board
      • Aims and Scope
      • Abstracting and Indexing
      • Bibliographic Information
      • Archive
    • International Journal of Oncology
      • International Journal of Oncology
      • Information for Authors
      • Editorial Policies
      • Editorial Board
      • Aims and Scope
      • Abstracting and Indexing
      • Bibliographic Information
      • Archive
    • Molecular and Clinical Oncology
      • Molecular and Clinical Oncology
      • Information for Authors
      • Editorial Policies
      • Editorial Board
      • Aims and Scope
      • Abstracting and Indexing
      • Bibliographic Information
      • Archive
    • Experimental and Therapeutic Medicine
      • Experimental and Therapeutic Medicine
      • Information for Authors
      • Editorial Policies
      • Editorial Board
      • Aims and Scope
      • Abstracting and Indexing
      • Bibliographic Information
      • Archive
    • International Journal of Molecular Medicine
      • International Journal of Molecular Medicine
      • Information for Authors
      • Editorial Policies
      • Editorial Board
      • Aims and Scope
      • Abstracting and Indexing
      • Bibliographic Information
      • Archive
    • Biomedical Reports
      • Biomedical Reports
      • Information for Authors
      • Editorial Policies
      • Editorial Board
      • Aims and Scope
      • Abstracting and Indexing
      • Bibliographic Information
      • Archive
    • Oncology Reports
      • Oncology Reports
      • Information for Authors
      • Editorial Policies
      • Editorial Board
      • Aims and Scope
      • Abstracting and Indexing
      • Bibliographic Information
      • Archive
    • Molecular Medicine Reports
      • Molecular Medicine Reports
      • Information for Authors
      • Editorial Policies
      • Editorial Board
      • Aims and Scope
      • Abstracting and Indexing
      • Bibliographic Information
      • Archive
    • World Academy of Sciences Journal
      • World Academy of Sciences Journal
      • Information for Authors
      • Editorial Policies
      • Editorial Board
      • Aims and Scope
      • Abstracting and Indexing
      • Bibliographic Information
      • Archive
    • International Journal of Functional Nutrition
      • International Journal of Functional Nutrition
      • Information for Authors
      • Editorial Policies
      • Editorial Board
      • Aims and Scope
      • Abstracting and Indexing
      • Bibliographic Information
      • Archive
    • International Journal of Epigenetics
      • International Journal of Epigenetics
      • Information for Authors
      • Editorial Policies
      • Editorial Board
      • Aims and Scope
      • Abstracting and Indexing
      • Bibliographic Information
      • Archive
    • Medicine International
      • Medicine International
      • Information for Authors
      • Editorial Policies
      • Editorial Board
      • Aims and Scope
      • Abstracting and Indexing
      • Bibliographic Information
      • Archive
  • Articles
  • Information
    • Information for Authors
    • Information for Reviewers
    • Information for Librarians
    • Information for Advertisers
    • Conferences
  • Language Editing
Spandidos Publications Logo
  • About
    • About Spandidos
    • Aims and Scopes
    • Abstracting and Indexing
    • Editorial Policies
    • Reprints and Permissions
    • Job Opportunities
    • Terms and Conditions
    • Contact
  • Journals
    • All Journals
    • Biomedical Reports
      • Information for Authors
      • Editorial Policies
      • Editorial Board
      • Aims and Scope
      • Abstracting and Indexing
      • Bibliographic Information
      • Archive
    • Experimental and Therapeutic Medicine
      • Information for Authors
      • Editorial Policies
      • Editorial Board
      • Aims and Scope
      • Abstracting and Indexing
      • Bibliographic Information
      • Archive
    • International Journal of Epigenetics
      • Information for Authors
      • Editorial Policies
      • Editorial Board
      • Aims and Scope
      • Abstracting and Indexing
      • Bibliographic Information
      • Archive
    • International Journal of Functional Nutrition
      • Information for Authors
      • Editorial Policies
      • Editorial Board
      • Aims and Scope
      • Abstracting and Indexing
      • Bibliographic Information
      • Archive
    • International Journal of Molecular Medicine
      • Information for Authors
      • Editorial Policies
      • Editorial Board
      • Aims and Scope
      • Abstracting and Indexing
      • Bibliographic Information
      • Archive
    • International Journal of Oncology
      • Information for Authors
      • Editorial Policies
      • Editorial Board
      • Aims and Scope
      • Abstracting and Indexing
      • Bibliographic Information
      • Archive
    • Medicine International
      • Information for Authors
      • Editorial Policies
      • Editorial Board
      • Aims and Scope
      • Abstracting and Indexing
      • Bibliographic Information
      • Archive
    • Molecular and Clinical Oncology
      • Information for Authors
      • Editorial Policies
      • Editorial Board
      • Aims and Scope
      • Abstracting and Indexing
      • Bibliographic Information
      • Archive
    • Molecular Medicine Reports
      • Information for Authors
      • Editorial Policies
      • Editorial Board
      • Aims and Scope
      • Abstracting and Indexing
      • Bibliographic Information
      • Archive
    • Oncology Letters
      • Information for Authors
      • Editorial Policies
      • Editorial Board
      • Aims and Scope
      • Abstracting and Indexing
      • Bibliographic Information
      • Archive
    • Oncology Reports
      • Information for Authors
      • Editorial Policies
      • Editorial Board
      • Aims and Scope
      • Abstracting and Indexing
      • Bibliographic Information
      • Archive
    • World Academy of Sciences Journal
      • Information for Authors
      • Editorial Policies
      • Editorial Board
      • Aims and Scope
      • Abstracting and Indexing
      • Bibliographic Information
      • Archive
  • Articles
  • Information
    • For Authors
    • For Reviewers
    • For Librarians
    • For Advertisers
    • Conferences
  • Language Editing
Login Register Submit
  • This site uses cookies
  • You can change your cookie settings at any time by following the instructions in our Cookie Policy. To find out more, you may read our Privacy Policy.

    I agree
Search articles by DOI, keyword, author or affiliation
Search
Advanced Search
presentation
Molecular Medicine Reports
Join Editorial Board Propose a Special Issue
Print ISSN: 1791-2997 Online ISSN: 1791-3004
Journal Cover
August-2020 Volume 22 Issue 2

Full Size Image

Sign up for eToc alerts
Recommend to Library

Journals

International Journal of Molecular Medicine

International Journal of Molecular Medicine

International Journal of Molecular Medicine is an international journal devoted to molecular mechanisms of human disease.

International Journal of Oncology

International Journal of Oncology

International Journal of Oncology is an international journal devoted to oncology research and cancer treatment.

Molecular Medicine Reports

Molecular Medicine Reports

Covers molecular medicine topics such as pharmacology, pathology, genetics, neuroscience, infectious diseases, molecular cardiology, and molecular surgery.

Oncology Reports

Oncology Reports

Oncology Reports is an international journal devoted to fundamental and applied research in Oncology.

Experimental and Therapeutic Medicine

Experimental and Therapeutic Medicine

Experimental and Therapeutic Medicine is an international journal devoted to laboratory and clinical medicine.

Oncology Letters

Oncology Letters

Oncology Letters is an international journal devoted to Experimental and Clinical Oncology.

Biomedical Reports

Biomedical Reports

Explores a wide range of biological and medical fields, including pharmacology, genetics, microbiology, neuroscience, and molecular cardiology.

Molecular and Clinical Oncology

Molecular and Clinical Oncology

International journal addressing all aspects of oncology research, from tumorigenesis and oncogenes to chemotherapy and metastasis.

World Academy of Sciences Journal

World Academy of Sciences Journal

Multidisciplinary open-access journal spanning biochemistry, genetics, neuroscience, environmental health, and synthetic biology.

International Journal of Functional Nutrition

International Journal of Functional Nutrition

Open-access journal combining biochemistry, pharmacology, immunology, and genetics to advance health through functional nutrition.

International Journal of Epigenetics

International Journal of Epigenetics

Publishes open-access research on using epigenetics to advance understanding and treatment of human disease.

Medicine International

Medicine International

An International Open Access Journal Devoted to General Medicine.

Journal Cover
August-2020 Volume 22 Issue 2

Full Size Image

Sign up for eToc alerts
Recommend to Library

  • Article
  • Citations
    • Cite This Article
    • Download Citation
    • Create Citation Alert
    • Remove Citation Alert
    • Cited By
  • Similar Articles
    • Related Articles (in Spandidos Publications)
    • Similar Articles (Google Scholar)
    • Similar Articles (PubMed)
  • Download PDF
  • Download XML
  • View XML
Article Open Access

Saikosaponin D inhibits autophagosome‑lysosome fusion and induces autophagy‑independent apoptosis in MDA‑MB‑231 breast cancer cells

  • Authors:
    • Ruoqiu Fu
    • Lin Zhang
    • Yuanyuan Li
    • Bin Li
    • Yue Ming
    • Zhiwei Li
    • Haiyan Xing
    • Jianhong Chen
  • View Affiliations / Copyright

    Affiliations: Department of Pharmacy, Daping Hospital, Army Medical University, Daping, Chongqing 400042, P.R. China
    Copyright: © Fu et al. This is an open access article distributed under the terms of Creative Commons Attribution License.
  • Pages: 1026-1034
    |
    Published online on: May 18, 2020
       https://doi.org/10.3892/mmr.2020.11155
  • Expand metrics +
Metrics: Total Views: 0 (Spandidos Publications: | PMC Statistics: )
Metrics: Total PDF Downloads: 0 (Spandidos Publications: | PMC Statistics: )
Cited By (CrossRef): 0 citations Loading Articles...

This article is mentioned in:



Abstract

The present study aimed to explore the effect of Saikosaponin D (SSD) and its underlying mechanism on apoptosis and autophagy in human breast cancer MDA‑MB‑231 cells. MTT assay, flow cytometry, western blotting and confocal fluorescence microscopy detection were employed. SSD, a kind of triterpenoid saponins extracted from Radix bupleuri, has been demonstrated to have the effects of anti‑inflammatory, antioxidative and anticancer effects and can regulate autophagy. The present study revealed that SSD induced apoptosis through the activation of the p38 mitogen‑activated protein kinase (MAPK) signaling pathway in human breast cancer MDA‑MB‑231 cells. The administration of SSD promoted the phosphorylation/activation of p38 MAPK in MDA‑MB‑231 cells, whereas pretreatment with SB203580, an effective p38 MAPK inhibitor, attenuated SSD‑mediated apoptosis, the cleavage of PARP and the activation of caspase‑3. In addition, SSD blocked autophagic degradation by inhibiting autolysosome formation, resulting in the accumulation of autophagosomes. Mechanistically, the results of the present study revealed that SSD inhibited the formation of autophagosomes by inhibiting autophagosome‑lysosome fusion, rather than by damaging lysosome function. Furthermore, blocking autophagy degradation was not associated with SSD‑mediated apoptosis. The genetic knockdown of autophagy‑related protein 5 markedly reduced SSD‑mediated LC3B‑II accumulation; however, it did not affect the SSD‑mediated phosphorylation/activation of p38, cleavage of PARP, activation of caspase‑3 or apoptosis. In conclusion, the findings of the present study suggest that SSD may induce apoptosis and block autophagic degradation, which provides further evidence of the association between the inhibition of autophagic degradation and cell death.

Introduction

Autophagy is important for the removal of damaged, degenerative, non-functional and aging proteins and organelles, as well as for cellular homeostasis (1). Autophagy dysfunction is associated with various types of disease, such as cardiovascular disease, neurological disease and cancer (2). Autophagy is a continuous process known as the autophagic flux, which includes three stages: Autophagosome formation, autophagosome-lysosome fusion and autolysosome degradation (3). The association between autophagy and cancer is complex and remains poorly understood. Autophagy has been found to lead to the autophagic death of cancer cells, but it also can protect cancer cells from nutritional deficiency, chemotherapy or radiotherapy (4). A previous study also reported that the inhibition of autophagy contributes to anticancer therapy, in particular to the inhibition of autophagosome-lysosome fusion or autolysosome degradation (5). Autophagic degradation inhibitors, such as hydroxychloroquine, liensinine and andrographolide, have also been found to enhance the anticancer activity of multiple anticancer drugs (6–8). However, there are few studies on whether the inhibition of autophagy degradation itself contributes to cell death. Notably, a recent study has reported that classic autophagy degradation inhibitors, such as ammonium chloride chloroquine and bafilomycin, may cause autophagy-independent cell death (9). Saikosaponin D (SSD), a kind of triterpenoid saponin, is extracted from the Chinese traditional herbal, Radix bupleuri (10). SSD has been found to inhibit a variety of tumor cells, including ovarian cancer, lung cancer, hepatoma and glioblastoma (11–14). Previously, SSD was also discovered to induce apoptotic cell death through the mitogen-activated protein kinase (MAPK) signaling pathway (14). A previous study also reported that SSD regulated autophagy; SSD induced autophagic cell death through inhibiting sarco/endoplasmic reticulum Ca2+ ATPase in apoptosis-defective cells (15). Additionally, SSD suppressed enterovirus A71 infection through inhibiting autophagy (16).

The present study demonstrated that SSD induced apoptosis by activating the p38 MAPK signaling pathway in MDA-MB-231 cells and revealed that SSD potently blocked autophagic degradation through inhibiting autophagosome-lysosome fusion. Further research identified that blocking autophagy degradation was not associated with SSD-mediated apoptosis. These findings provide additional evidence for the association between inhibition of autophagy degradation and cell death.

Materials and methods

Antibodies and reagents

Antibodies against phosphorylated (p)-mTOR (cat. no. 2971; dilution 1:500), m-TOR (cat. no. 2972; dilution 1:1,000), serne/threonine protein kinase ULK1 (ULK1; cat. no. 8054S; dilution 1:1,000), p-ULK1 (cat. no. 6888; dilution 1:500), p-p38 (cat. no. 9216, dilution 1:500), p-ERK (cat. no. 4376; dilution 1:1,000), ERK (cat. no. 9102; dilution 1:1,000), autophagy-related protein (ATG)5 (cat. no. 12994S; dilution 1:1,000), ATG7 (cat. no. 8558; dilution 1:1,000), p62 (cat. no. 5114; dilution 1:500), JNK (cat. no. 9252; dilution 1:1,000), c-caspase-3 (cat. no. 9661S; dilution 1:200), cathepsin D (cat. no. 2284; dilution 1:200), p-JNK (cat. no. 9251; dilution 1:500) and p38 (cat. no. 9212; dilution 1:1,000) were purchased from Cell Signaling Technology, Inc.; antibodies against lysosome-associated membrane glycoprotein (LAMP)1 (cat. no. sc-20011; dilution 1:1,000), LAMP2 (cat. no. sc-18822; dilution 1:1,000) and cathepsin B (cat. no. sc-13985; dilution 1:500) were obtained from Santa Cruz Biotechnology, Inc.; anti-cleaved (c)-poly (ADP-ribose) polymerase (c-PARP; cat. no. 380374; dilution 1:500) was from Zen-Bio, Inc.; anti-GAPDH (cat. no. AG019; dilution 1:1,000) was purchased from Beyotime Institute of Biotechnology; anti-microtubule-associated protein 1 light chain 3 beta (LC3B; cat. no. L7543; dilution 1:1,000) and anti-Beclin 1 (cat. no. B6186; dilution 1:500) were obtained from Sigma-Aldrich; Merck KGaA; and horseradish peroxidase-conjugated secondary antibodies (cat. nos. 074-1802, 074-1516 or 074-1802) were purchased from KPL, Inc. The following reagents were used in the present study: SSD (cat. no. A0259; Chengdu Must Bio-Technology Co. Ltd.), bafilomycin A1 (Baf; cat. no. 11038; Cayman Chemical Company), rapamycin (Rapa; cat. no. S1039; Selleck Chemicals), SB230580 (p38 MAPK inhibitor; cat. no. S1076; Selleck Chemicals), LysoTracker™ Red DND-99 (cat. no. L7528; Thermo Fisher Scientific, Inc.) DAPI (cat. no. C1006; Beyotime Institute of Biotechnology) and DMSO (as solvent and placebo; cat. no. D2650; Sigma-Aldrich; Merck KGaA).

Cell culture

MDA-MB-231 cells were purchased from the American Type Culture Collection. The MDA-MB-231 cells were cultured in DMEM (cat. no. C11995500bt; Gibco, Thermo Fisher Scientific, Inc.), supplemented with 10% FBS (cat. no. 6140071; Gibco, Thermo Fisher Scientific, Inc.), and maintained in a humidified atmosphere at 37°C and 5% CO2.

MTT cell viability assay

A total of 5×103 cells/well were cultured at 37°C and 5% CO2 for 24 h in 96-well plates. Following incubation with SSD (0, 2, 4, 6, 10, 12 or 15 µM) for 24 h, 20 µl 5% MTT solution was added to each well and incubated at 37°C and 5% CO2 for 4 h. Subsequently, the medium was discarded and the purple formazan was dissolved in 150 µl DMSO/well. The absorbance was detected using a microplate reader (iMark™, Bio-Rad Laboratories, Inc.) at 495 nm. The half maximal inhibitory concentration (IC50) was calculated using SPSS 17.0 software (SPSS, Inc.).

Flow cytometric analysis of apoptosis

A total of 1×105 cells/well were cultured in 6-well plates at 37°C and 5% CO2 for 24 h. Following incubation with SSD (8 or 10 µM) for 24 h or pretreated with 10 µM SB203580 for 2 h and then exposed to 10 µM SSD at 37°C for 24 h, the cells were collected by centrifuging at 600 × g for 5 min at 4°C, then the cells pellet were resuspended in 1 ml PBS and centrifuged at 600 × g for 5 min at 4°C again. Subsequently the cells pellet were stained with 10 µl propidium iodide (PI; cat. no. P4170; Sigma-Aldrich; Merck KGaA; 5.0 µg/ml) and 5 µl Annexin V-FITC (cat. no. 556419; BD Pharmingen). Apoptotic cells were subsequently detected by flow cytometry (Accuri C6; BD Diagnostics; Becton, Dickinson & Company) and analyzed by FlowJo 7.6.1 software (FlowJo LLC).

Plasmids and establishment of stable cell lines

A total of 5×103 cells/well were cultured in 24-well plates at 37°C and 5% CO2 for 24 h, then transfected with 500 ng plasmids for 24 h before the subsequent experimentation using Lipofectamine® 3000 reagent (cat. no. L3000015; Invitrogen; Thermo Fisher Scientific, Inc.) according to the manufacturer's protocol. The plasmids include LAMP1-mGFP plasmid (cat. no. 34831; Addgene, Inc.), tfLC3 plasmid (a tandem reporter construct carrying both EGFP-LC3 and mRFP-LC3; cat. no. 21074; Addgene, Inc. and mRFP-LC3 plasmid (cat. no. 21075; Addgene, Inc.). The short hairpin (sh)RNA plasmids of target ATG5 (shATG5; 5′-TTTCATTCAGAAGCTGTTT-3′) and non-specific control (shCon; 5′-TTCTCCGAACGTGTCACGT-3′) were purchased from Gene Chem Co. Ltd. (Shanghai, China). A total of 1×106 293FT cells cultured in 60 mm plate were co-transfected with lentiviral packaging vectors (cat. no. A43237, Invitrogen; Thermo Fisher Scientific, Inc.) along with 1.5 µg shATG5 plasmin or 1.5 µg shCon plasmid using Lipofectamine® 3000 (cat. no. L3000015; Invitrogen; Thermo Fisher Scientific, Inc.) according to the manufacturer's protocols. Supernatant containing the lentivirus was harvested after 48 h. A total of 1.5×105 MDA-MB-231 cells cultured in 6-well were infected with 1 ml lentivirus for 24 h, subsequently knockdown stable cell lines were selected using 4 µg/ml puromycin (cat. no. P9620; Sigma-Aldrich; Merck KGaA).

Confocal fluorescence microscopy detection

Cells (5×103 cells/well) transfected with LAMP1-mGFP, tfLC3 or mRFP-LC3 were treated with 8 µM SSD, 20 nM Baf or 0.25 µM Rapa for 24 h. Lysosomes were stained with 75 nM LysoTracker™ Red DND-99 at 37°C for 2 h. The fluorescence in the cells was detected using a Carl Zeiss LSM 780NLO confocal microscopy with a 63× oil objective.

Western blotting

Total protein was extracted from cells using RIPA lysis buffer (cat. no. P0013; Beyotime Institute of Biotechnology). The concentration of protein was determined by the BCA method and 15–60 µg proteins were separated by 10–12% SDS-PAGE. The separated proteins were subsequently transferred onto PVDF membranes and blocked with 5% milk at room temperature for 30 min. The membranes were incubated with the aforementioned primary antibodies at 4°C overnight. Following the primary antibody incubation, the membranes were incubated with the secondary antibodies (1:10,000) at room temperature for 2 h. The membrane was washed three times for 30 min each and total protein was visualized using an ECL substrate (cat. no. 170–5060; Bio-Rad Laboratories, Inc.). The densitometric analysis was performed by ImageJ 1.37C software (National Institutes of Health).

Statistical analysis

Data were expressed as the means ± standard deviation from three independent experiments. Statistical analysis was performed using SPSS 17.0 software (SPSS, Inc.). Statistical differences among multiple groups were compared using a one-way ANOVA and Scheffe post hoc test. The statistical differences among two groups were determined using a Student's t-test if the data followed a normal distribution or with a U-Mann Whitney test otherwise. P<0.05 was considered to indicate a statistically significant difference.

Results

SSD induces apoptosis in human breast cancer MDA-MB-231 cells

The cytotoxic effects of SSD were tested in MDA-MB-231 cells using an MTT assay. 6–15 µM SSD significantly inhibited the viability of MDA-MB-231 cells in a dose dependent manner (Fig. 1A); IC50 was found to be 9.9±0.24 µM. Flow cytometric analysis of apoptosis also demonstrated that 8–10 µM SSD significantly increased the rate of apoptosis in MDA-MB-231 cells (Fig. 1B and C). Consistent with these findings, 8–10 µM SSD was also revealed to promote the cleavage of caspase-3 and PARP (Fig. 1D and E).

Figure 1.

SSD induces apoptosis. MDA-MB-231 cells were exposed to SSD for 24 h and (A) cell viability was examined using an MTT assay (n=3) and (B) the percentage of apoptotic cells was determined by flow cytometry (n=3). (C) Quantitative analysis of the apoptotic rate from data presented in part B. (D) MDA-MB-231 cells were exposed to SSD for 24 h and the expression levels of c-caspase-3 and c-PARP were detected by western blotting (n=3). (E) Semi-quantitative analysis of the expression levels presented in part D. All data are presented as the mean ± SD. *P<0.05, **P<0.01 vs. 0 µM. SSD, saikosaponin D; c-, cleaved; IC50, half maximal inhibitory concentration; PI, propidium iodide; PARP, poly (ADP-ribose) polymerase.

SSD activates the p38 MAPK signaling pathway

The MAPK cascade is an important signaling pathway involved in the apoptotic process (17). JNK, ERK and p38 MAPK all belong to MAPK signaling pathways (18). To understand whether these MAPKs were involved in SSD-mediated apoptosis, the protein expression levels of p-JNK, JNK, p-ERK1/2, ERK1/2, p-p38 and p38 were detected using western blotting. SSD promoted a significant increase in p-p38 expression levels; however, it did not affect the expression levels of p-JNK or p-ERK (Fig. 2A and B). These results indicated that p38 MAPK may be involved in SSD-mediated apoptosis.

Figure 2.

SSD activates the p38 mitogen-activated protein kinase signaling pathway. (A) MDA-MB-231 cells were exposed to SSD for 24 h and the expression levels of JNK, p-JNK, ERK, p-ERK, p38 and p-p38 were detected by western blotting (n=3). (B) Semi-quantitative analysis of the expression levels from part A. *P<0.05, **P<0.01 vs. 0 µM. MDA-MB-231 cells were pretreated with 10 µM SB203580 for 2 h and then exposed to 10 µM SSD for 24 h. (C) Apoptotic cells were determined using flow cytometry (n=3). (D) Quantitative analysis of the apoptotic rate. **P<0.01. (E) Expression levels of c-caspase-3 and c-PARP were detected using western blotting. (F) Semi-quantitative analysis of the expression levels in part E. **P<0.01 vs. control. (G) Cell viability was determined using MTT assays (n=3). *P<0.05. Data are presented as the mean ± SD. SSD, saikosaponin D; c-, cleaved; p-, phosphorylated; PI, propidium iodide; PARP, poly (ADP-ribose) polymerase.

The co-administration of SB203580, a p38-MAPK inhibitor, was found to significantly attenuate the apoptotic rate induced by SSD (Fig. 2C and D), reduce the upregulation of c-caspase-3 and c-PARP expression levels mediated by SSD (Fig. 2E and F), and weaken the inhibitory effect on cell viability mediated by SSD in MDA-MB-231 cells (Fig. 2G). These results further suggested that SSD may induce apoptosis through the p38 MAPK signaling pathway.

SSD inhibits autophagic degradation in MDA-MB-231 cells

ATGs are important for autophagy (19). The treatment of cells with SSD promoted the accumulation of LC3-II and p62; however, it did not affect the expression levels of Beclin 1, ATG5, ATG7, p-ULK1, ULK1, p-mTOR or mTOR (Fig. 3A and B). These findings indicated that SSD may not promote autophagosome formation but inhibit autophagic degradation (20). To further confirm these observations, tfLC3 plasmid (a tandem reporter construct carrying both EGFP-LC3 and mRFP-LC3) was applied (21). Cells transfected with tfLC3 were treated with Baf, Rapa and SSD and the fluorescence of EGFP-LC3 and mRFP-LC3 puncta were detected using confocal laser microscopy. Both Baf and SSD treatment induced the formation of a large number of both red and green puncta in cells, which displayed a yellow overlay (Fig. 3C). However, only red puncta were detected in cells treated with Rapa. These findings indicated that SSD blocked the process of autophagic degradation.

Figure 3.

SSD inhibits autophagic degradation. (A) MDA-MB-231 cells were exposed to SSD for 24 h and the expression levels of LC3, p62, Beclin 1, p-mTOR, mTOR, ATG7, ATG5, p-ULK1 and ULK1 were analyzed using western blotting. (B) Semi-quantitative analysis of the expression levels of part A. n=3; *P<0.05, **P<0.01 vs. 0 µM. (C) Cells were transfected with tfLC3 and exposed to 8 µM SSD, 0.25 µM Rapa or 20 nM Baf for 24 h. The EGFP and mRFP puncta were observed using confocal laser microscopy (scale bar=10 µm). SSD, saikosaponin D; p-, phosphorylated; ATG, autophagy-related protein; Baf, Bafilomycin A1; Rapa, rapamycin; LC3B, microtubule-associated protein 1 light chain 3 β; ULK1, serine/threonine-protein kinase ULK1.

SSD blocks autophagic degradation by inhibiting autophagosome-lysosome fusion

LAMP1 and LAMP2, major lysosomal membrane proteins, are important for maintaining lysosomal function and assisting in autophagosome-lysosome fusion (22). Cathepsin B and D, types of lysosomal cathepsins, are also important for maintaining lysosomal function and the loss of lysosomal function is often accompanied by a decrease in cathepsin expression (23). The expression levels of LAMP1 and LAMP2 were significantly upregulated by SSD treatment compared with untreated cells; however, the expression levels of cathepsin B and D were not affected, suggesting that SSD may not impair lysosomal function (Fig. 4A and B).

Figure 4.

SSD blocks autophagosome-lysosome fusion. (A) MDA-MB-231 cells were exposed to SSD for 24 h. The expression levels of LAMP1, LAMP2, cathepsin B and cathepsin D were analyzed using western blotting. (B) Semi-quantitative analysis of part A. Data are presented as the mean ± SD; n=3; *P<0.05 vs. SSD 0 µM. (C) MDA-MB-231 cells were exposed to 8 µM SSD, 20 nM Baf or 0.25 µM Rapa for 24 h and then stained with LysoTracker™ Red. Fluorescence was observed using a confocal laser microscope (scale bar=50 µm) (D) MDA-MB-231 cells were co-transfected with mRFP-LC3 and LAMP1-mGFP plasmids and then exposed to 8 µM SSD, 20 nM Baf or 0.25 µM Rapa for 24 h. The fluorescence of mRFP-LC3 and LAMP1-mGFP puncta was observed by confocal laser microscopy (scale bar=10 µm). SSD, saikosaponin D; Baf, bafilomycin A1; Rapa, rapamycin; LAMP, lysosome-associated membrane glycoprotein; GFP, green fluorescent protein; RFP, red fluorescent protein.

The intralysosomal acidic environment is another important factor for lysosomal functions (24). The intralysosomal acidic environment can be detected using LysoTracker™ Red DND-99, an acidic organelle tracer that can emit deep red fluorescence (25). The red fluorescence was observed in cells treated with SSD, Rapa or the placebo, but not in cells treated with Baf. These results indicated that SSD may not affect the intralysosomal acidic environment (Fig. 4C).

Detecting the colocalization of LAMP1 and LC3 can be used to confirm autophagosome-lysosome fusion (26). There was no overlap between the green fluorescence of LAMP1-mGFP and the red fluorescence of mRFP-LC3 in cells treated with SSD or Baf; however, a yellow overlap could be observed in cells treated with Rapa (Fig. 4D), suggesting that SSD may impair the autophagosome-lysosome fusion, resulting in the inhibition of autolysosome formation, which eventually leads to the blockage of autophagic degradation.

Excessive accumulation of autophagosomes does not contribute to SSD-mediated apoptosis

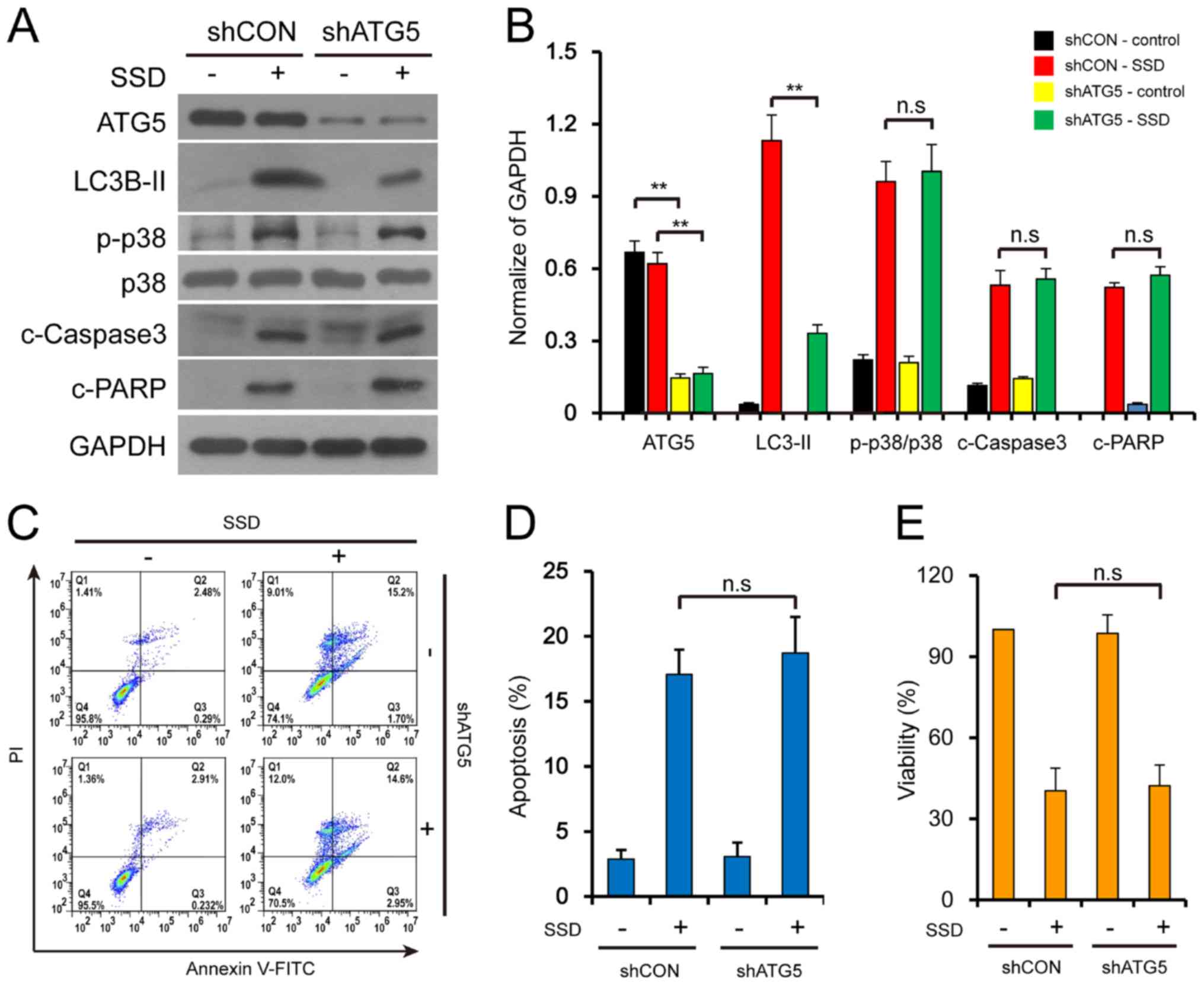
To further understand whether the excessive accumulation of autophagosomes contributed to the SSD-mediated apoptosis, the expression levels of LC3B-II were reduced following the stable knockdown of ATG5 expression levels and the treatment with SSD (Fig. 5A and B). Knocking down ATG5 expression levels did not affect the apoptotic rate of SDD-treated cells (Fig. 5C and D) or the inhibitory effect of SDD on cell proliferation (Fig. 5E) in MDA-MB-231 cells. In addition, the knockdown of ATG5 did not alter the SSD-mediated activation of c-caspase-3, c-PARP or p-p38 (Fig. 5A and B). These results indicated that the excessive accumulation of autophagosomes may not contribute to the SSD-mediated apoptosis in MDA-MB-231 cells.

Figure 5.

Excessive accumulation of autophagosomes does not contribute to SSD-mediated apoptosis. Stable knockdown MDA-MB-231 cells (shCON or shATG5) were exposed to 10 µM SSD for 24 h. (A) Following treatment, the expression levels of ATG5, LC3B-II, p-p38, p38, c-caspase-3 and c-PARP were detected using western blotting. (B) Semi-quantitative analysis of the expression levels in part A, n=3; **P<0.01. (C) Apoptotic cells were determined using flow cytometry. (D) Quantitative analysis of the apoptotic rate form part C. n=3. (E) Cell viability was determined using MTT assays. n=3. All data are presented as the mean ± SD. sh, small hairpin RNA; CON, control; ATG, autophagy-related protein; c-, cleaved; n.s., not significant; p-, phosphorylated; LC3B, microtubule-associated protein 1 light chain 3 β; PARP, poly (ADP-ribose) polymerase; SSD, saikosaponin D; PI, propidium iodide.

Discussion

The present study provided evidence to suggest that SSD may induce apoptosis in MDA-MB-231 cells through the activation of p38 MAPK signaling. In addition, the current results revealed that SSD blocked autophagic degradation through the inhibition of autophagosome-lysosome fusion and that the blockade of autophagic degradation was not involved in SSD-mediated apoptosis.

SSD, a kind of triterpenoid saponins extracted from Radix bupleuri, has been demonstrated to have an inhibitory effect on tumor cells. For example, SSD suppressed liver cancer proliferation by inhibiting cyclooxygenase 2 expression (27), as well as inhibiting the proliferation, invasion and migration of osteosarcoma cells (28). Previous studies also reported that SSD inhibited the proliferative activity of breast cancer cells, such as HCC1937 and MCF-7 (29,30). The results of the present study revealed that SSD induced apoptosis and inhibited the proliferative activity of MDA-MB-231 breast cancer cells.

p38 MAPK, one of the MAPK family members, serves an important role in differentiation, growth inhibition, cell cycle arrest and apoptosis (31). Thus, p38 demonstrates potential to be developed into a cancer inhibitor, as the phosphorylation of p38 is important for the induction of apoptosis (32,33). The present results confirmed that SSD induced apoptosis through the phosphorylation/activation of the p38 MAPK signaling pathway. First, SSD induced the phosphorylation/activation of p38 MAPK. Second, the p38 MAPK inhibitor SB203580 reversed the SSD-mediated increase of apoptosis, the inhibitory effect over cell viability, and the activation of caspase-3 and PARP.

Numerous studies have reported that autophagy can be blocked at different stages of the autophagic flux (34–37). For example, 3-MA inhibited the formation of autophagosomes by inhibiting phosphatidylinositol 3-kinase catalytic subunit type 3 (38). In addition, Baf was found to disrupt the autophagic flux by changing the lysosomal acidity through inhibiting H+ V-ATPase (39). It is also important to maintain the normal function of lysosomes during autophagy, since lysosome dysfunction resulted in the blockade of autophagic degradation (40). LAMP1 and LAMP2, two major lysosomal membrane proteins, are important for maintaining lysosomal function and assisting autophagosome-lysosome fusion, and the disruption of both LAMP1 and LAMP2 was found to result in the increased accumulation of autophagosomes (22). Lysosomal cathepsins (cathepsin B and cathepsin D) are also essential for maintaining normal lysosome function, and the inhibition of lysosomal cathepsins has been observed to result in the blockage of autophagic degradation (41). In addition, the blockade of autophagosome-lysosome fusion inhibited the formation of autolysosomes, which subsequently resulted in the inhibition of the autophagic flux (42).

The results of the present study confirmed that SSD was unable to impair the lysosomal function; however, it inhibited the fusion of autophagosomes and lysosomes, resulting in the inhibition of autolysosome formation. First, SSD treatment did not affect the acidic environment of the lysosomes; second, SSD treatment did not reduce the expression levels of LAMP1 or LAMP2; third, SSD treatment did not affect the expression levels of the lysosomal cathepsins; and finally, SSD treatment disrupted the co-localization of LC3 and LAMP1.

Cell death may be caused by either the induction or inhibition of autophagy (43,44). However, previous research has reported that classical autophagy degradation inhibitors, such as ammonium chloride chloroquine and Baf can cause autophagy-independent cell death (9). Consistent with these findings, results of the current study also showed that the accumulation of autophagosomes was not involved in SSD-mediated apoptosis. The genetic knockdown of ATG5 expression levels significantly decreased the SSD-mediated accumulation of LC3B-II; however, it did not affect the SSD-mediated apoptotic rate, or the activation of caspase-3, PARP or p38 MAPK. These results indicated that the blockade of autophagic degradation and apoptosis, both of which are mediated by SSD, may be two separate events. Thus, these findings provided additional evidence to support the association between the inhibition of autophagy degradation and cell death.

Acknowledgements

The authors would like to thank Professor Tamotsu Yoshimori (Department of Genetics, Osaka University, Osaka, Japan) for providing the mRFP-LC3 and tfLC3 plasmids, and Professor Esteban C. Dell'Angelica (Department of Human Genetics, University of California, Los Angeles, USA) for providing the LAMP1-mGFP plasmid.

Funding

The present study was funded by the project of Science and Health Combined Traditional Chinese Medicine of Chongqing (grant no. ZY201801004) and the project of Science and Health Combined Medical of Chongqing (grant no. 2018MSXM002).

Availability of data and materials

The datasets used and/or analyzed during the current study are available from the corresponding author on reasonable request.

Authors' contributions

RF and JC conceived and designed the study; RF, LZ and YL performed the experiments; RF, LZ and HX designed the experiments; YM, ZL and BL analyzed the data; BL and JC reviewed and edited the manuscript; RF and HX wrote the original manuscript; and JC and BL acquired the funding. All authors read and approved the final manuscript.

Ethics approval and consent to participate

Not applicable.

Patient consent for publication

Not applicable.

Competing interests

The authors declare that they have no competing interests.

References

1 

Yin Z, Pascual C and Klionsky DJ: Autophagy: Machinery and regulation. Microb Cell. 3:588–596. 2016. View Article : Google Scholar : PubMed/NCBI

2 

Bostancıklıoğlu M: An update on the interactions between Alzheimer's disease, autophagy and inflammation. Gene. 705:157–166. 2019. View Article : Google Scholar : PubMed/NCBI

3 

Jiang X, Overholtzer M and Thompson CB: Autophagy in cellular metabolism and cancer. J Clin Invest. 125:47–54. 2015. View Article : Google Scholar : PubMed/NCBI

4 

White E: The role for autophagy in cancer. J Clin Invest. 125:42–46. 2015. View Article : Google Scholar : PubMed/NCBI

5 

Levy JMM, Towers CG and Thorburn A: Targeting autophagy in cancer. Nat Rev Cancer. 17:528–542. 2017. View Article : Google Scholar : PubMed/NCBI

6 

Chude CI and Amaravadi RK: Targeting autophagy in cancer: Update on clinical trials and novel inhibitors. Int J Mol Sci. 18:12792017. View Article : Google Scholar

7 

Zhou J, Li G, Zheng Y, Shen HM, Hu X, Ming QL, Huang C, Li P and Gao N: A novel autophagy/mitophagy inhibitor liensinine sensitizes breast cancer cells to chemotherapy through DNM1L-mediated mitochondrial fission. Autophagy. 1:1259–1279. 2015. View Article : Google Scholar

8 

Zhou J, Hu SE, Tan SH, Cao R, Chen Y, Xia D, Zhu X, Yang XF, Ong CN and Shen HM: Andrographolide sensitizes cisplatin-inducedapoptosis via suppression of autophagosome lysosome fusion in human cancer cells. Autophagy. 8:338–349. 2012. View Article : Google Scholar : PubMed/NCBI

9 

Stamenkovic M, Janjetovic K, Paunovic V, Ciric D, Kravic-Stevovic T and Trajkovic V: Comparative analysis of cell death mechanisms induced by lysosomal autophagy inhibitors. Eur J Pharmacol. 859:1725402019. View Article : Google Scholar : PubMed/NCBI

10 

Yang YY, Tang YZ, Fan CL, Luo HT, Guo PR and Chen JX: Identification and determination of the saikosaponins in Radix bupleuri by accelerated solvent extraction combined with rapid-resolution LC-MS. J Sep Sci. 33:1933–1945. 2010. View Article : Google Scholar : PubMed/NCBI

11 

Tsuyoshi H, Wong VKW, Han Y, Orisaka M, Yoshida Y and Tsang BK: Saikosaponin-d, a calcium mobilizing agent, sensitizes chemoresistant ovarian cancer cells to cisplatin-induced apoptosis by facilitating mitochondrial fission and G2/M arrest. Oncotarget. 8:99825–99840. 2017. View Article : Google Scholar : PubMed/NCBI

12 

Chen X, Liu C, Zhao R, Zhao P, Wu J, Zhou N and Ying M: Synergetic and antagonistic molecular effects mediated by the feedback loop of p53 and JNK between Saikosaponin D and SP600125 on lung cancer A549 cells. Mol Pharm. 15:4974–4984. 2018. View Article : Google Scholar : PubMed/NCBI

13 

Chun YZ, Zhong MJ, Xiao FM, Yue L, Xiao ZL, Li LL, Wen HW and Tao W: Saikosaponin-d inhibits the hepatoma cells and enhances chemosensitivity through SENP5-dependent inhibition of Gli1 SUMOylation under hypoxia. Front Pharmacol. 10:1039–1052. 2019. View Article : Google Scholar : PubMed/NCBI

14 

Li Y, Cai T, Zhang W, Zhu W and Lv S: Effects of Saikosaponin D on apoptosis in human U87 glioblastoma cells. Mol Med Rep. 16:1459–1464. 2017. View Article : Google Scholar : PubMed/NCBI

15 

Wong VK, Li T, Law BY, Ma ED, Yip NC, Michelangeli F, Law CK, Zhang MM, Lam KY, Chan PL and Liu L: Saikosaponin-d, a novel SERCA inhibitor, induces autophagic cell death in apoptosis-defective cells. Cell Death Dis. 4:e7202013. View Article : Google Scholar : PubMed/NCBI

16 

Li C, Huang L, Sun W, Chen Y, He ML, Yue J and Ballard H: Saikosaponin D suppresses enterovirus A71 infection by inhibiting autophagy. Signal Transduct Target Ther. 4:42019. View Article : Google Scholar : PubMed/NCBI

17 

Sui X, Kong N, Ye L, Han W, Zhou J, Zhang Q, He C and Pan H: p38 and JNK MAPK pathways control the balance of apoptosis and autophagy in response to chemotherapeutic agents. Cancer Lett. 344:174–179. 2014. View Article : Google Scholar : PubMed/NCBI

18 

Yu RL, Yun JK, Myung HK and June MK: MAPK cascades in guard cell signal transduction. Front Plant Sci. 7:80–87. 2016.PubMed/NCBI

19 

Mizushima N, Yoshimori T and Ohsumi Y: The role of Atg proteins in autophagosome formation. Annu Rev Cell Dev Biol. 27:107–132. 2011. View Article : Google Scholar : PubMed/NCBI

20 

Katsuragi Y, Ichimura Y and Komatsu M: p62/SQSTM1 functions as a signaling hub and an autophagy adaptor. FEBS J. 282:4672–4678. 2015. View Article : Google Scholar : PubMed/NCBI

21 

Kimura S, Noda T and Yoshimori T: Dissection of the autophagosome maturation process by a novel reporter protein, tandem fluorescent-tagged LC3. Autophagy. 3:452–460. 2007. View Article : Google Scholar : PubMed/NCBI

22 

Eskelinen EL: Roles of LAMP-1 and LAMP-2 in lysosome biogenesis and autophagy. Mol Aspects Med. 27:495–502. 2006. View Article : Google Scholar : PubMed/NCBI

23 

Siong Tan HW, Anjum B, Shen HM, Ghosh S, Yen PM and Sinha RA: Lysosomal inhibition attenuates peroxisomal gene transcription via suppression of PPARA and PPARGC1A levels. Autophagy. 15:1455–1459. 2019. View Article : Google Scholar : PubMed/NCBI

24 

Colacurcio DJ and Nixon RA: Disorders of lysosomal acidification-The emerging role of v-ATPase in aging and neurodegenerative disease. Ageing Res Rev. 32:75–88. 2016. View Article : Google Scholar : PubMed/NCBI

25 

Woolbright BL, Ramachandran A, McGill MR, Yan HM, Bajt ML, Sharpe MR, Lemasters JJ and Jaeschke H: Lysosomal instability and cathepsin B release during acetaminophen hepatotoxicity. Basic Clin Pharmacol Toxicol. 111:417–425. 2012. View Article : Google Scholar : PubMed/NCBI

26 

Miyagawa K, Oe S, Honma Y, Izumi H, Baba R and Harada M: Lipid-induced endoplasmic reticulum stress impairs selective autophagy at the step of autophagosome-lysosome fusion in hepatocytes. Am J Pathol. 186:1861–1873. 2016. View Article : Google Scholar : PubMed/NCBI

27 

Ren M, McGowan E, Li Y, Zhu X, Lu X, Zhu Z, Lin Y and He S: Saikosaponin-d Suppresses COX2 through p-STAT3/C/EBPβ signaling pathway in liver cancer: A novel mechanism of action. Front Pharmacol. 10:6232019. View Article : Google Scholar : PubMed/NCBI

28 

Gao T, Zhao P, Yu X, Cao S, Zhang B and Dai M: Use of Saikosaponin D and JNK inhibitor SP600125, alone or in combination, inhibits malignant properties of human osteosarcoma U2 cells. Am J Transl Res. 11:2070–2080. 2019.PubMed/NCBI

29 

Li C, Guan X, Xue H, Wang P, Wang M and Gai X: Reversal of P-glycoprotein-mediated multidrug resistance is induced by saikosaponin D in breast cancer MCF-7/adriamycin cells. Pathol Res Pract. 213:848–853. 2017. View Article : Google Scholar : PubMed/NCBI

30 

Wang J, Qi H, Zhang X, Si W, Xu F, Hou T, Zhou H, Wang A, Li G, Liu Y, et al: Saikosaponin D from Radix bupleuri suppresses triple-negative breast cancer cell growth by targeting β-catenin signaling. Biomed Pharmacother. 108:724–733. 2018. View Article : Google Scholar : PubMed/NCBI

31 

Cuadrado A and Nebreda AR: Mechanisms and functions of p38 MAPK signalling. Biochem J. 429:403–417. 2010. View Article : Google Scholar : PubMed/NCBI

32 

Chen W, Tan Y and Zhang Y: p38 MAPK signaling pathway activation by phenyl benzoxime in SNU-306 cells causes induction of apoptosis. Microb Pathog. 126:74–78. 2019. View Article : Google Scholar : PubMed/NCBI

33 

Zhou Q, Wu X, Wen C, Wang H, Wang H, Liu H and Peng J: Toosendanin induces caspase-dependent apoptosis through the p38 MAPK pathway in human gastric cancer cells. Biochem Biophys Res Commun. 505:261–266. 2018. View Article : Google Scholar : PubMed/NCBI

34 

Gewirtz DA: The challenge of developing autophagy inhibition as a therapeutic strategy. Cancer Res. 76:5610–5614. 2016. View Article : Google Scholar : PubMed/NCBI

35 

Palmeira dos Santos C, Pereira GJ, Barbosa CM, Jurkiewicz A, Smaili SS and Bincoletto C: Comparative study of autophagy inhibition by 3MA and CQ on cytarabine-induced death of leukaemia cells. J Cancer Res Clin Oncol. 140:909–920. 2014. View Article : Google Scholar : PubMed/NCBI

36 

Somya V and Ravi M: A reversible autophagy inhibitor blocks autophagosome-lysosome fusion by preventing Stx17 loading onto autophagosomes. Mol Biol Cell. 30:2283–2295. 2019. View Article : Google Scholar : PubMed/NCBI

37 

Yu L, Wu WK, Gu C, Zhong D, Zhao X, Kong Y, Lin Q, Chan MT, Zhou Z and Liu S: Obatoclax impairs lysosomal function to block autophagy in cisplatin-sensitive and -resistant esophageal cancer cells. Oncotarget. 7:14693–14707. 2016. View Article : Google Scholar : PubMed/NCBI

38 

Dong LL, Yang Y, Quan L and Jian JW: Inhibition of autophagy by 3-MA potentiates cisplatin-induced apoptosis in esophageal squamous cell carcinoma cells. Med Oncol. 28:105–111. 2011. View Article : Google Scholar : PubMed/NCBI

39 

Mauvezin C and Neufeld TP: Bafilomycin A1 disrupts autophagic flux by inhibiting both V-ATPase-dependent acidification and Ca-P60A/SERCA-dependent autophagosome-lysosome fusion. Autophagy. 11:1437–1438. 2015. View Article : Google Scholar : PubMed/NCBI

40 

Malicdan MC and Nishino I: Autophagy in lysosomal myopathies. Brain Pathol. 22:82–88. 2012. View Article : Google Scholar : PubMed/NCBI

41 

Man SM and Kanneganti TD: Regulation of lysosomal dynamics and autophagy by CTSB/cathepsin B. Autophagy. 12:2504–2505. 2016. View Article : Google Scholar : PubMed/NCBI

42 

Mauthe M, Orhon I, Rocchi C, Zhou X, Luhr M, Hijlkema KJ, Coppes RP, Engedal N, Mari M and Reggiori F: Chloroquine inhibits autophagic flux by decreasing autophagosome-lysosome fusion. Autophagy. 14:1435–1455. 2018. View Article : Google Scholar : PubMed/NCBI

43 

Shimizu S, Yoshida T, Tsujioka M and Arakawa S: Autophagic cell death and cancer. Int J Mol Sci. 15:3145–3153. 2014. View Article : Google Scholar : PubMed/NCBI

44 

Zhang H, Ge S, He K, Zhao X, Wu Y, Shao Y and Wu X: FoxO1 inhibits autophagosome-lysosome fusion leading to endothelial-apoptosis in diabetes. Cardiovasc Res. 115:2008–2020. 2019. View Article : Google Scholar : PubMed/NCBI

Related Articles

  • Abstract
  • View
  • Download
  • Twitter
Copy and paste a formatted citation
Spandidos Publications style
Fu R, Zhang L, Li Y, Li B, Ming Y, Li Z, Xing H and Chen J: Saikosaponin D inhibits autophagosome‑lysosome fusion and induces autophagy‑independent apoptosis in MDA‑MB‑231 breast cancer cells . Mol Med Rep 22: 1026-1034, 2020.
APA
Fu, R., Zhang, L., Li, Y., Li, B., Ming, Y., Li, Z. ... Chen, J. (2020). Saikosaponin D inhibits autophagosome‑lysosome fusion and induces autophagy‑independent apoptosis in MDA‑MB‑231 breast cancer cells . Molecular Medicine Reports, 22, 1026-1034. https://doi.org/10.3892/mmr.2020.11155
MLA
Fu, R., Zhang, L., Li, Y., Li, B., Ming, Y., Li, Z., Xing, H., Chen, J."Saikosaponin D inhibits autophagosome‑lysosome fusion and induces autophagy‑independent apoptosis in MDA‑MB‑231 breast cancer cells ". Molecular Medicine Reports 22.2 (2020): 1026-1034.
Chicago
Fu, R., Zhang, L., Li, Y., Li, B., Ming, Y., Li, Z., Xing, H., Chen, J."Saikosaponin D inhibits autophagosome‑lysosome fusion and induces autophagy‑independent apoptosis in MDA‑MB‑231 breast cancer cells ". Molecular Medicine Reports 22, no. 2 (2020): 1026-1034. https://doi.org/10.3892/mmr.2020.11155
Copy and paste a formatted citation
x
Spandidos Publications style
Fu R, Zhang L, Li Y, Li B, Ming Y, Li Z, Xing H and Chen J: Saikosaponin D inhibits autophagosome‑lysosome fusion and induces autophagy‑independent apoptosis in MDA‑MB‑231 breast cancer cells . Mol Med Rep 22: 1026-1034, 2020.
APA
Fu, R., Zhang, L., Li, Y., Li, B., Ming, Y., Li, Z. ... Chen, J. (2020). Saikosaponin D inhibits autophagosome‑lysosome fusion and induces autophagy‑independent apoptosis in MDA‑MB‑231 breast cancer cells . Molecular Medicine Reports, 22, 1026-1034. https://doi.org/10.3892/mmr.2020.11155
MLA
Fu, R., Zhang, L., Li, Y., Li, B., Ming, Y., Li, Z., Xing, H., Chen, J."Saikosaponin D inhibits autophagosome‑lysosome fusion and induces autophagy‑independent apoptosis in MDA‑MB‑231 breast cancer cells ". Molecular Medicine Reports 22.2 (2020): 1026-1034.
Chicago
Fu, R., Zhang, L., Li, Y., Li, B., Ming, Y., Li, Z., Xing, H., Chen, J."Saikosaponin D inhibits autophagosome‑lysosome fusion and induces autophagy‑independent apoptosis in MDA‑MB‑231 breast cancer cells ". Molecular Medicine Reports 22, no. 2 (2020): 1026-1034. https://doi.org/10.3892/mmr.2020.11155
Follow us
  • Twitter
  • LinkedIn
  • Facebook
About
  • Spandidos Publications
  • Careers
  • Cookie Policy
  • Privacy Policy
How can we help?
  • Help
  • Live Chat
  • Contact
  • Email to our Support Team