Spandidos Publications Logo
  • About
    • About Spandidos
    • Aims and Scopes
    • Abstracting and Indexing
    • Editorial Policies
    • Reprints and Permissions
    • Job Opportunities
    • Terms and Conditions
    • Contact
  • Journals
    • All Journals
    • Oncology Letters
      • Oncology Letters
      • Information for Authors
      • Editorial Policies
      • Editorial Board
      • Aims and Scope
      • Abstracting and Indexing
      • Bibliographic Information
      • Archive
    • International Journal of Oncology
      • International Journal of Oncology
      • Information for Authors
      • Editorial Policies
      • Editorial Board
      • Aims and Scope
      • Abstracting and Indexing
      • Bibliographic Information
      • Archive
    • Molecular and Clinical Oncology
      • Molecular and Clinical Oncology
      • Information for Authors
      • Editorial Policies
      • Editorial Board
      • Aims and Scope
      • Abstracting and Indexing
      • Bibliographic Information
      • Archive
    • Experimental and Therapeutic Medicine
      • Experimental and Therapeutic Medicine
      • Information for Authors
      • Editorial Policies
      • Editorial Board
      • Aims and Scope
      • Abstracting and Indexing
      • Bibliographic Information
      • Archive
    • International Journal of Molecular Medicine
      • International Journal of Molecular Medicine
      • Information for Authors
      • Editorial Policies
      • Editorial Board
      • Aims and Scope
      • Abstracting and Indexing
      • Bibliographic Information
      • Archive
    • Biomedical Reports
      • Biomedical Reports
      • Information for Authors
      • Editorial Policies
      • Editorial Board
      • Aims and Scope
      • Abstracting and Indexing
      • Bibliographic Information
      • Archive
    • Oncology Reports
      • Oncology Reports
      • Information for Authors
      • Editorial Policies
      • Editorial Board
      • Aims and Scope
      • Abstracting and Indexing
      • Bibliographic Information
      • Archive
    • Molecular Medicine Reports
      • Molecular Medicine Reports
      • Information for Authors
      • Editorial Policies
      • Editorial Board
      • Aims and Scope
      • Abstracting and Indexing
      • Bibliographic Information
      • Archive
    • World Academy of Sciences Journal
      • World Academy of Sciences Journal
      • Information for Authors
      • Editorial Policies
      • Editorial Board
      • Aims and Scope
      • Abstracting and Indexing
      • Bibliographic Information
      • Archive
    • International Journal of Functional Nutrition
      • International Journal of Functional Nutrition
      • Information for Authors
      • Editorial Policies
      • Editorial Board
      • Aims and Scope
      • Abstracting and Indexing
      • Bibliographic Information
      • Archive
    • International Journal of Epigenetics
      • International Journal of Epigenetics
      • Information for Authors
      • Editorial Policies
      • Editorial Board
      • Aims and Scope
      • Abstracting and Indexing
      • Bibliographic Information
      • Archive
    • Medicine International
      • Medicine International
      • Information for Authors
      • Editorial Policies
      • Editorial Board
      • Aims and Scope
      • Abstracting and Indexing
      • Bibliographic Information
      • Archive
  • Articles
  • Information
    • Information for Authors
    • Information for Reviewers
    • Information for Librarians
    • Information for Advertisers
    • Conferences
  • Language Editing
Spandidos Publications Logo
  • About
    • About Spandidos
    • Aims and Scopes
    • Abstracting and Indexing
    • Editorial Policies
    • Reprints and Permissions
    • Job Opportunities
    • Terms and Conditions
    • Contact
  • Journals
    • All Journals
    • Biomedical Reports
      • Information for Authors
      • Editorial Policies
      • Editorial Board
      • Aims and Scope
      • Abstracting and Indexing
      • Bibliographic Information
      • Archive
    • Experimental and Therapeutic Medicine
      • Information for Authors
      • Editorial Policies
      • Editorial Board
      • Aims and Scope
      • Abstracting and Indexing
      • Bibliographic Information
      • Archive
    • International Journal of Epigenetics
      • Information for Authors
      • Editorial Policies
      • Editorial Board
      • Aims and Scope
      • Abstracting and Indexing
      • Bibliographic Information
      • Archive
    • International Journal of Functional Nutrition
      • Information for Authors
      • Editorial Policies
      • Editorial Board
      • Aims and Scope
      • Abstracting and Indexing
      • Bibliographic Information
      • Archive
    • International Journal of Molecular Medicine
      • Information for Authors
      • Editorial Policies
      • Editorial Board
      • Aims and Scope
      • Abstracting and Indexing
      • Bibliographic Information
      • Archive
    • International Journal of Oncology
      • Information for Authors
      • Editorial Policies
      • Editorial Board
      • Aims and Scope
      • Abstracting and Indexing
      • Bibliographic Information
      • Archive
    • Medicine International
      • Information for Authors
      • Editorial Policies
      • Editorial Board
      • Aims and Scope
      • Abstracting and Indexing
      • Bibliographic Information
      • Archive
    • Molecular and Clinical Oncology
      • Information for Authors
      • Editorial Policies
      • Editorial Board
      • Aims and Scope
      • Abstracting and Indexing
      • Bibliographic Information
      • Archive
    • Molecular Medicine Reports
      • Information for Authors
      • Editorial Policies
      • Editorial Board
      • Aims and Scope
      • Abstracting and Indexing
      • Bibliographic Information
      • Archive
    • Oncology Letters
      • Information for Authors
      • Editorial Policies
      • Editorial Board
      • Aims and Scope
      • Abstracting and Indexing
      • Bibliographic Information
      • Archive
    • Oncology Reports
      • Information for Authors
      • Editorial Policies
      • Editorial Board
      • Aims and Scope
      • Abstracting and Indexing
      • Bibliographic Information
      • Archive
    • World Academy of Sciences Journal
      • Information for Authors
      • Editorial Policies
      • Editorial Board
      • Aims and Scope
      • Abstracting and Indexing
      • Bibliographic Information
      • Archive
  • Articles
  • Information
    • For Authors
    • For Reviewers
    • For Librarians
    • For Advertisers
    • Conferences
  • Language Editing
Login Register Submit
  • This site uses cookies
  • You can change your cookie settings at any time by following the instructions in our Cookie Policy. To find out more, you may read our Privacy Policy.

    I agree
Search articles by DOI, keyword, author or affiliation
Search
Advanced Search
presentation
Molecular Medicine Reports
Join Editorial Board Propose a Special Issue
Print ISSN: 1791-2997 Online ISSN: 1791-3004
Journal Cover
August-2020 Volume 22 Issue 2

Full Size Image

Sign up for eToc alerts
Recommend to Library

Journals

International Journal of Molecular Medicine

International Journal of Molecular Medicine

International Journal of Molecular Medicine is an international journal devoted to molecular mechanisms of human disease.

International Journal of Oncology

International Journal of Oncology

International Journal of Oncology is an international journal devoted to oncology research and cancer treatment.

Molecular Medicine Reports

Molecular Medicine Reports

Covers molecular medicine topics such as pharmacology, pathology, genetics, neuroscience, infectious diseases, molecular cardiology, and molecular surgery.

Oncology Reports

Oncology Reports

Oncology Reports is an international journal devoted to fundamental and applied research in Oncology.

Experimental and Therapeutic Medicine

Experimental and Therapeutic Medicine

Experimental and Therapeutic Medicine is an international journal devoted to laboratory and clinical medicine.

Oncology Letters

Oncology Letters

Oncology Letters is an international journal devoted to Experimental and Clinical Oncology.

Biomedical Reports

Biomedical Reports

Explores a wide range of biological and medical fields, including pharmacology, genetics, microbiology, neuroscience, and molecular cardiology.

Molecular and Clinical Oncology

Molecular and Clinical Oncology

International journal addressing all aspects of oncology research, from tumorigenesis and oncogenes to chemotherapy and metastasis.

World Academy of Sciences Journal

World Academy of Sciences Journal

Multidisciplinary open-access journal spanning biochemistry, genetics, neuroscience, environmental health, and synthetic biology.

International Journal of Functional Nutrition

International Journal of Functional Nutrition

Open-access journal combining biochemistry, pharmacology, immunology, and genetics to advance health through functional nutrition.

International Journal of Epigenetics

International Journal of Epigenetics

Publishes open-access research on using epigenetics to advance understanding and treatment of human disease.

Medicine International

Medicine International

An International Open Access Journal Devoted to General Medicine.

Journal Cover
August-2020 Volume 22 Issue 2

Full Size Image

Sign up for eToc alerts
Recommend to Library

  • Article
  • Citations
    • Cite This Article
    • Download Citation
    • Create Citation Alert
    • Remove Citation Alert
    • Cited By
  • Similar Articles
    • Related Articles (in Spandidos Publications)
    • Similar Articles (Google Scholar)
    • Similar Articles (PubMed)
  • Download PDF
  • Download XML
  • View XML
Article Open Access

Long non-coding RNA ANRIL knockdown suppresses apoptosis and pro-inflammatory cytokines while enhancing neurite outgrowth via binding microRNA-125a in a cellular model of Alzheimer's disease

Retraction in: /10.3892/mmr.2025.13772
  • Authors:
    • Bingling Zhou
    • Lijuan Li
    • Xin Qiu
    • Jiashun Wu
    • Lei Xu
    • Wei Shao
  • View Affiliations / Copyright

    Affiliations: Department of Neurology, Wuhan No.1 Hospital, Wuhan, Hubei 430022, P.R. China
    Copyright: © Zhou et al. This is an open access article distributed under the terms of Creative Commons Attribution License.
  • Pages: 1489-1497
    |
    Published online on: June 2, 2020
       https://doi.org/10.3892/mmr.2020.11203
  • Expand metrics +
Metrics: Total Views: 0 (Spandidos Publications: | PMC Statistics: )
Metrics: Total PDF Downloads: 0 (Spandidos Publications: | PMC Statistics: )
Cited By (CrossRef): 0 citations Loading Articles...

This article is mentioned in:



Abstract

The present study aimed to investigate the effect of the long non-coding RNA antisense non-coding RNA in the INK4 locus (lnc-ANRIL) knockdown on apoptosis, neurite outgrowth and inflammation based on a PC12 cellular Alzheimer's disease (AD) model. A cellular AD model was constructed by treating nerve growth factor stimulated PC12 cells with amyloid β (Aβ) 1-42 and then control knockdown plasmid and lnc-ANRIL knockdown plasmid were transfected in the PC12 cellular AD model as the KD- negative control (NC) group or the AD-ANRIL group respectively. Apoptosis, neurite outgrowth, pro-inflammatory cytokines and microRNA (miR)-125a were assessed. Rescue experiments were conducted by transfecting lnc-ANRIL knockdown plasmid and lnc-ANRIL knockdown plasmid and miR-125a inhibitor in the PC12 cellular AD model as the KD-ANRIL group or KD-ANRIL + KD-miR-125a group respectively. Following transfection, cell apoptosis deccreased while neurite outgrowth increased in the KD-ANRIL group compared with the KD-NC group (all P<0.01). Concerning inflammation, tumor necrosis factor-α (TNF-α) and interleukin (IL)-1β, IL-6 and IL-17 were decreased in the KD-ANRIL group compared with the KD-NC group (all P<0.01). miR-125a was negatively regulated by lnc-ANRIL and therefore rescue experiments were subsequently conducted. In the rescue experiments, cell apoptosis was increased while total neurite outgrowth was inhibited in the KD-ANRIL + KD-miR-125a group compared with the KD-ANRIL group (all P<0.01), and TNF-α, IL-1β, IL-6 and IL-17 were increased in the KD-ANRIL + KD-miR-125a group compared with the KD-ANRIL group (all P<0.01). A luciferase reporter assay demonstrated that lnc-ANRIL directly bound miR-125a. lnc-ANRIL knockdown suppressed cell apoptosis and inflammation while promoting neurite outgrowth via binding of miR-125a in AD.

Introduction

Alzheimer's disease (AD), a disease of the nervous system associated with neurodegeneration, is responsible for the majority of cases of dementia worldwide and presents with an increasing incidence, partly due to the aging of the population worldwide (1–3). Patients with AD always experience a decrease in quality of life resulting from the impairment of cognitive and physical function, which also brings rise to a heavy burden to their carers (4). Currently, the mainstay of AD treatment is the combination of daily life care from the carers or nurses of the patients and drug therapy, with the latter mainly including cholinesterase inhibitors and glutamate antagonists (5). However, AD remains a disease that cannot yet be cured, even though accumulating factors have been found to be useful in AD management; therefore, further efforts are required to explore the underlying mechanisms of AD pathogenesis (6–8).

Long non-coding RNAs (lncRNAs) are a category of non-coding RNAs (ncRNAs) that have almost no protein coding function and a length of >200 nucleotides (9). An intriguing lncRNA, lnc-antisense non-coding RNA in the INK4 locus (lnc-ANRIL), has been identified in a number of diseases with a pathology related to inflammation and neurodysfunction, including diabetic retinopathy, coronary artery disease and spinal cord injury (10–13). These findings indicate that lnc-ANRIL may be a genetic factor participating in the regulation of inflammation and neurodysfunction; thus, it was hypothesized that lnc-ANRIL may also mediate neurodegeneration and inflammation in AD. However, to the best of the authors' knowledge, no study to date has been performed to investigate this.

Therefore, the objective of the present study was to investigate the effect of lnc-ANRIL knockdown on apoptosis, neurite outgrowth and inflammation based on a PC12 cellular model of AD.

Materials and methods

Cell culture

The rat pheochromocytoma cell line (PC12 cell) was purchased from the China Center for Type Culture Collection and cultured in 85% RPMI-1640 Medium (Sigma-Aldrich; Merck KGaA) supplemented with 10% heat-inactivated horse serum (Gibco; Thermo Fisher Scientific, Inc.) and 5% fetal bovine serum (FBS, Gibco; Thermo Fisher Scientific, Inc.). 293T cells were purchased from Shanghai Hongshun Biotechnology Co., Ltd., and incubated in 90% DMEM Medium (Gibco; Thermo Fisher Scientific, Inc.) with 10% FBS (Gibco; Thermo Fisher Scientific, Inc.). All cells were maintained in 95% air and 5% CO2 at 37°C.

PC12 cellular AD model

As described in a previous study (14), the PC12 cellular AD model was constructed as follows: First, PC12 cells were treated with nerve growth factor (NGF, Sigma-Aldrich; Merck KGaA) at a concentration of 20 ng/ml in 10% FBS (Gibco; Thermo Fisher Scientific, Inc.) at 37°C for 72 h under conditions of 95% air and 5% CO2. Subsequently, the oligomerized Aβ1–42 (Sigma-Aldrich; Merck KGaA), which was pre-incubated for 7 days at 37°C to accelerate aggregation, was dissolved in dimethyl sulfoxide (DMSO) to a final concentration of 1 mM; finally, 1 µM oligomerized Aβ1-42 peptide was added to NGF-stimulated PC12 cells for 24 h for the construction of the cellular model of AD. Following the Aβ1–42 insult, the Cell Counting Kit-8 (CCK-8, Dojindo Molecular Technologies, Inc.) assay was performed in accordance with the manufacturer's protocol to assess the cell viability for validation of the PC12 cellular AD model. In addition, reverse transcription-quantitative (RT-q) PCR was performed to assess lnc-ANRIL expression. The PC12 cells without Aβ1–42 insult served as the controls in the CCK-8 and RT-qPCR assays.

Plasmid construction and transfection

Control knockdown plasmids, lnc-ANRIL knockdown and microRNA (miR)-125a knockdown plasmids were constructed with pRNAT-U6.1/Neo by Guangzhou RiboBio Co., Ltd. The constructed plasmids were then transfected into the PC12 cellular AD model using Lipofectamine® 2000 (Invitrogen; Thermo Fisher Scientific, Inc.); correspondingly, the cells were termed as the KD-NC group, the KD-ANRIL group, the KD-miR-NC group and the KD-miR-125a group. The sequence of lnc-ANRIL small hairpin (sh) RNA was 5′-CACCAAATCCAGAACCCTCTGACATTTGCCGAAGCAAATGTCAGAGGGTTCTGGA-3, the sequence of miR-125a inhibitor was 5′-UCACAGGUUAAAGGGUCUCAGGGA-3, the sequence of the negative control for lnc-ANRIL shRNA was 5′-CACCGTTCTCCGAACGTGTCACGTCGAAACGTGACACGTTCGGAGAA-3′, and the sequence of the negative control for miR-125a inhibitor was 5′-UUGUACUACACAAAAGUACUG-3′. After 24 h, lnc-ANRIL and miR-125a expression in the groups was detected by RT-qPCR; at 48 h, the cell apoptotic rate and neurite outgrowth were assessed using Hoechst/propidium iodide (PI) staining (Sigma-Aldrich; Merck KGaA) and fluorescence microscopy (Nikon Corporation; magnification, ×200) in five randomly selected fields of view. The apoptosis data were obtained by counting the PI-positive cells (apoptotic cells) and Hoechst 33342-positive cells (viable cells) in the visual field using Image Pro Plus (v6.0; Media Cybernetics, Inc.), then calculating the cell apoptotic rate by dividing the total cells in the visual field by the number of positive cells. Additionally, the supernatant in each group was collected at 48 h, and the levels of inflammatory cytokines, including tumor necrosis factor-α (TNF-α) and interleukin (IL)-1β, IL-6 and IL-17 were measured using ELISA kits (cat. nos. RTA00, RLB00, R6000B and M17F0, respectively; R&D Systems, Inc.) according to the manufacturer's protocol.

Rescue experiments

miR-125a inhibitor was constructed by Guangzhou RiboBio Co., Ltd. The PC12 cellular AD model was transfected with lnc-ANRIL knockdown plasmid and miR-125a inhibitor using Lipofectamine® 2000 (Invitrogen; Thermo Fisher Scientific, Inc.), which were then termed as the KD-ANRIL and KD-miR-125a groups, respectively. The KD-ANRIL group was used as a control in the rescue experiments. Following transfection, lnc-ANRIL and miR-125a expression was determined by RT-qPCR, as detailed below, at 24 h. The cell apoptotic rate, neurite outgrowth and the levels of inflammatory cytokines were assessed at 48 h according to the methods described above. In addition, the transcript of miR-125a that was evaluated in the present study was miR-125a-5p.

CCK-8 assay

Cell viability was assessed by CCK-8 assay, which was conducted as follows: 10 µl CCK-8 reagent (Dojindo Molecular Technologies, Inc.) and 90 µl serum-free cell freezing medium RPMI-1640 medium were added to the plate. The plate was then incubated for 2 h with 5% CO2 in 37°C, after which a microplate reader (BioTek Instruments, Inc.) was used to detect the optical density value at a wavelength of 450 nm to assess the cell viability.

Luciferase reporter assay

Wild-type (WT) and mutant-type (Mut) lnc-ANRIL luciferase reporter plasmids, miR-125a overexpression and control overexpression plasmids were constructed by Guangzhou RiboBio Co., Ltd. Lipofectamine® 2000 (Invitrogen; Thermo Fisher Scientific, Inc.) was applied to transfect the plasmids into 293T cells, and the transfected cells were then divided into the wild-type/negative control (WT/NC), wild-type/miR-125a overexpression (WT/OE-miR-125a), mutant-type/negative control (Mut/NC) and mutant-type/miR-125a overexpression (Mut/OE-miR-125a) groups. The dual-luciferase reporter assay system (Promega Corp.) was applied to measure the luciferase activity following the manufacturer's protocol.

RT-qPCR

The total RNA was extracted from the cells (1×105) using TRIzol® reagent (Thermo Fisher Scientific, Inc.), and the concentration was evaluated by a spectrophotometer. An iScript™ cDNA Synthesis kit (Bio-Rad Laboratories, Inc.) was used for the reverse transcription procedure, following which the quantification was performed using the QuantiNova SYBR-Green PCR kit (Qiagen GmbH). The relative expression of lnc-ANRIL was assessed using GAPDH as an internal reference, and the relative expression of miR-125a was evaluated using U6 as an internal reference. Additionally, the following thermocycling conditions were used for qPCR: initial denaturation at 95°C for 2 min; denaturation at 95°C for 5 sec and annealing at 61°C for 10 sec. All the results were calculated using the 2−∆∆Cq method (15). The sequences of the primers are listed in the Table I.

Table I.

Primers.

Table I.

Primers.

GeneForward Primer (5′-3′)Reverse Primer (5′-3′)
lnc-ANRIL TGCTCTATCCGCCAATCAGG GGGCCTCAGTGGCACATACC
GAPDH GAGTCCACTGGCGTCTTCAC ATCTTGAGGCTGTTGTCATACTTCT
miR-125a ACACTCCAGCTGGGTCCCTGAGACCCTTTAAC TGTCGTGGAGTCGGCAATTC
U6 CGCTTCGGCAGCACATATACTA ATGGAACGCTTCACGAATTTGC

[i] ANRIL, antisense noncoding RNA in the INK4 locus.

Hoechst/PI assay and total neurite outgrowth assessment

The Hoechst/PI assay and total neurite outgrowth assessment were conducted according to a previous study (14). For the Hoechst/PI assay, Hoechst (Sigma-Aldrich; Merck KGaA) and PI (Sigma-Aldrich; Merck KGaA) were added to the medium at 37°C followed by incubation for 30 min. Images were acquired using an inverted fluorescence microscope (Leica Microsystems GmbH), and the cell apoptotic rate was calculated by counting the total cells and damaged cells. For the total neurite outgrowth assessment, the cellular morphology was observed on a fluorescence microscope (Leica Microsystems GmbH; magnification, ×200) in 5 randomly selected fields of view. The neurite outgrowth of each cell was measured by imaging software Image Pro Plus (v6.0; Media Cybernetics, Inc.), and the total neurite outgrowth per cell was calculated as follows: total length of neurite outgrowth / number of included cells.

Statistical analysis

Graphics plotting and data analysis were carried out using GraphPad Prism 6.01 software (GraphPad Software, Inc.). Data are displayed as the the mean ± standard deviation. The unpaired Student's t-test was used to determine the differences between two groups. P<0.05 was considered to indicate a statistically significant difference. In all figures, ‘*’, ‘**’ and ‘***’ represent P-values of <0.05, <0.01 and <0.001, respectively, while ‘NS’ represents a P-value >0.05 (indicating no significance).

Results

Effects of lnc-ANRIL knockdown on apoptosis and neurite outgrowth in the PC12 cellular AD model

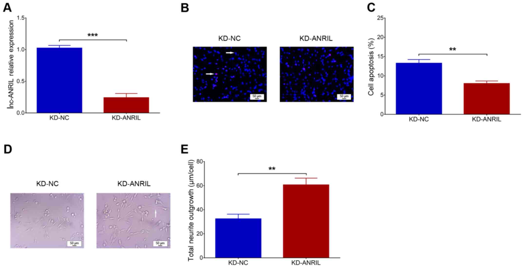
Following the Aβ1–42 insult in NGF-stimulated PC12 cells, cell viability was significantly decreased (P<0.001), suggesting the successful construction of the PC12 cellular AD model (Fig. 1A). In addition, lnc-ANRIL was upregulated in the Aβ1–42 insult group compared with the control group (P<0.05; Fig. 1B). Following transfection, lnc-ANRIL was downregulated in the KD-ANRIL group compared with the KD-NC group (P<0.001; Fig. 2A). With regard to cell functions, cell apoptosis was decreased in the KD-ANRIL group compared with the KD-NC group (P<0.01; Fig. 2B and C), while the total neurite outgrowth was increased in the KD-ANRIL group compared with that in the KD-NC group (P<0.01; Fig. 2D and E).

Figure 1.

Construction of PC12 cellular AD model and lnc-ANRIL expression. (A) The cell viability and (B) lnc-ANRIL relative expression following Aβ1–42 insult. *P<0.05, ***P<0.001. AD, Alzheimer's disease; lnc, long non-coding; ANRIL, antisense noncoding RNA in the INK4 locus.

Figure 2.

lnc-ANRIL knockdown regulates apoptosis and neurite outgrowth. (A) lnc-ANRIL relative expression. (B and C) Cell apoptosis (red dots indicate apoptotic cells and blue dots indicate normal cells, which are marked with white arrows). (D and E) Total neurite outgrowth (the white arrow) following lnc-ANRIL knockdown in a PC12 cellular AD model. **P<0.01, ***P<0.001. lnc, long non-coding; AD, Alzheimer's disease; ANRIL, antisense noncoding RNA in the INK4 locus.

Effects of lnc-ANRIL knockdown on inflammatory cytokines in the PC12 cellular AD model

The levels of inflammatory cytokines, including TNF-α (P<0.01; Fig. 3A), IL-1β (P<0.001; Fig. 3B), IL-6 (P<0.01; Fig. 3D) and IL-17 (P<0.001; Fig. 3E) were reduced in the KD-ANRIL group compared with the KD-NC group. In addition, their protein expression levels, assessed by western blot analysis, exhibited similar trends between the KD-ANRIL group and KD-NC group (Fig. 3C).

Figure 3.

lnc-ANRIL KD mediates inflammatory cytokines. The expression levels of (A) TNF-α, (B) IL-1β, (D) IL-6 and (E) IL-17, and (C) their proteins following lnc-ANRIL KD in a PC12 cellular AD model. **P<0.01, ***P<0.001. lnc, long non-coding; ANRIL, antisense noncoding RNA in the INK4 locus; KD, knockdown; NC, negative control AD, Alzheimer's disease; TNF-α, tumor necrosis factor-α; IL, interleukin.

Effects of miR-125a inhibition on apoptosis and neurite outgrowth in the PC12 cellular AD model with lnc-ANRIL knockdown

Post-transfection, miR-125a was upregulated in the KD-ANRIL group compared with the KD-NC group (P<0.001; Fig. 4A). In addition, miR-125a was downregulated in KD-miR-125a group compared to KD-miR-NC group (P<0.001; Fig. 4B). No difference in lnc-ANRIL was observed between KD-miR-NC group and KD-miR-125a group (P>0.05; Fig. 4C). Furthermore, as it has been previously reported that lnc-ANRIL negatively modulates miR-125a, and that the latter is involved in the regulation of inflammation and nerve dysfunction (16), rescue experiments were conducted to investigate the effects of miR-125a inhibition on cell functions and inflammation in the PC12 cellular AD model with lnc-ANRIL knockdown (16–18). In rescue experiments, no difference in lnc-ANRIL expression was observed between the KD-ANRIL + KD-miR-125a group and the KD-ANRIL group (P>0.05; Fig. 4D), while miR-125a expression was significantly downregulated in the KD-ANRIL + KD-miR-125a group compared with the KD-ANRIL group (P<0.001; Fig. 4E). With regard to cell functions following transfection, cell apoptosis was increased in the KD-ANRIL + KD-miR-125a group compared with the KD-ANRIL group (P<0.01; Fig. 5A and B), while total neurite outgrowth was inhibited in the KD-ANRIL + KD-miR-125a group compared with the KD-ANRIL group (P<0.01; Fig. 5C and D).

Figure 4.

Dysregulated lnc-ANRIL and miR-125a following transfections. (A) Comparison of miR-125a expression between the KD-NC group and the KD-ANRIL group. (B) Comparison of miR-125a expression between the KD-miR-NC group and the KD-miR-125a group. (C) Comparison of lnc-ANRIL expression between the KD-miR-NC group and the KD-miR-125a group. (D) Comparison of lnc-ANRIL expression between the KD-ANRIL group and the KD-ANRIL + KD-miR-125a group, and (E) comparison of miR-125a expression between the KD-ANRIL group and the KD-ANRIL + KD-miR-125a group. ***P<0.001. lnc, long non-coding RNA; ANRIL, antisense noncoding RNA in the INK4 locus; miR, microRNA; AD, Alzheimer's disease; KD, knockdown; NC, negative control.

Figure 5.

miR-125a inhibition mediated apoptosis and neurite outgrowth. (A and B) Comparison of cell apoptosis (red dots indicate apoptotic cells and blue dots indicate normal cells, marked with white arrows) between the KD-NC group and the KD-ANRIL + KD-miR-125a group, and (C and D) comparison of total neurite outgrowth (the white arrow) between the KD-ANRIL group and the KD-ANRIL + KD-miR-125a group. Scale bars, 50 µm. **P<0.01. miR, microRNA; lnc, long non-coding RNA; ANRIL, antisense noncoding RNA in the INK4 locus; AD, Alzheimer's disease; KD, knockdown.

Effects of miR-125a inhibition on inflammatory cytokines in the PC12 cellular AD model with lnc-ANRIL knockdown

In terms of inflammatory cytokines post-transfection, the levels of TNF-α (P<0.01; Fig. 6A), IL-β (P<0.01; Fig. 6B), IL-6 (P<0.001; Fig. 6D) and IL-17 (P<0.01; Fig. 6E) were all upregulated in the KD-ANRIL + KD-miR-125a group compared with the KD-ANRIL group. The protein expression levels were assessed by western blot analysis and these were also increased in the KD-ANRIL + KD-miR-125a group compared with the KD-ANRIL group (Fig. 6C).

Figure 6.

miR-125a inhibition regulates inflammatory cytokines. Comparison of the expression levels of (A) TNF-α, (B) IL-1β, (D) IL-6 and (E) IL-17 and (C) their proteins between the KD-ANRIL group and the KD-ANRIL + KD-miR-125a group. **P<0.01, ***P<0.001. miR, miR, microRNA; lnc, long non-coding RNA; ANRIL, antisense noncoding RNA in the INK4 locus; AD, Alzheimer's disease; TNF-α, tumor necrosis factor-α; IL, interleukin; KD, knockdown.

Binding between lnc-ANRIL and miR-125a

The binding site between lnc-ANRIL and miR-125a was determined by luciferase reporter assay and is presented in Fig. 7A. The relative luciferase activity was decreased in the WT/OE-miR-125a group compared with the WT/NC group (P<0.001), while no significant differences were observed between the Mut/OE-miR-125a group and Mut/NC group (P>0.05), indicating that lnc-ANRIL directly bound miR-125a (Fig. 7B).

Figure 7.

Luciferase reporter assay. (A) The binding site between lnc-ANRIL and miR-125a and (B) the relative luciferase activity. ***P<0.001. lnc, long non-coding RNA; ANRIL, antisense noncoding RNA in the INK4 locus; miR, microRNA, NS, no significance.

Discussion

In the present study, a PC12 cellular AD model was constructed, and the effects of lnc-ANRIL knockdown were evaluated on apoptosis, neurite outgrowth and inflammatory cytokine levels. In addition, whether lnc-ANRIL knockdown regulated cell functions, as well as inflammation by regulating miR-125a, in the PC12 cellular AD model was determined. It was determined that: i) lnc-ANRIL knockdown inhibited apoptosis and inflammatory cytokine expression, while it increased neurite outgrowth and miR-125a expression in the PC12 cellular AD model; and ii) miR-125a inhibition weakened the effect of lnc-ANRIL knockdown in the PC12 cellular AD model, and lnc-ANRIL directly bound miR-125a.

AD is a neurodegenerative disease with a complex etiology, in which the major pathological change that has been established is the formation of Aβ plaques (3). In order to better understand the development of AD and prevent, as well as treat, the disease, an increasing number of mechanisms apart from neurodegeneration have been revealed, such as the dysregulation of immune cells, cerebral amyloid angiopathy and inflammation (19,20). lncRNAs may serve predominant roles in regulating multiple pathways related to AD progression (21). Therefore, in the present study, one of the most promising lncRNAs, lnc-ANRIL, was selected to investigate its possible role in AD pathogenesis based on previous findings of lnc-ANRIL in regulating neuron functions and inflammation (16).

lnc-ANRIL, located on chromosome 9, has 62 transcripts with the longest one being 9091 nt (transcript ID: CDKN2B-AS1:34, http://lncipedia.org/db/search?search_id=ANRIL&page=0). lnc-ANRIL silencing was demonstrated to reduce the injury induced by H2O2 in a cellular model of spinal cord injury by promoting cell viability, migration and invasion, and suppressing cell apoptosis, as well as autophagy, by mediating miR-499a/programmed cell death 4 (PDCD4) axis-regulated PI3K/Akt/mTOR/p70S6K signaling (13). Inflammatory responses regulated by lnc-ANRIL were revealed to reduce the therapeutic effect of rhein in rats with uric acid nephropathy (22). In addition, lnc-ANRIL knockdown decreased lipopolysaccharide-induced injury in fetal human cells, presented as suppressed cell viability, increased cell apoptosis and increased inflammatory cytokine levels, by modulating the miR-323b-5p/Toll-like receptor 4 (TLR4)/MyD88/NF-κB signaling pathway (23). lnc-ANRIL was revealed to enhance the activation of inflammasome by regulating miR-122-5p/BRCA1-BRCA2-containing complex subunit 3 (BRCC3) signaling in rat models of uric acid nephropathy (24). Notably, a previous study revealed that lnc-ANRIL downregulation re-established the learning and memory capabilities and prevented the apoptosis of hippocampal pyramidal neurons by mediating the NF-κB pathway in rat models of diabetic mellitus (25). These studies suggest that lnc-ANRIL overexpression promotes inflammation, while lnc-ANRIL knockdown reduces inflammation and alleviates neuronal injury. Notably, there are also studies illustrating an anti-inflammatory role of lnc-ANRIL in various diseases (10,26). For example, a high expression of lnc-ANRIL was associated with a decreased risk of acute exacerbation, pro-inflammatory cytokine expression and the global initiative for chronic obstructive lung disease stage in patients with chronic obstructive pulmonary disease (10). This indicated that lnc-ANRIL may play a dual role in regulating inflammation. In the present study, it was revealed that lnc-ANRIL knockdown inhibited apoptosis and inflammatory cytokine expression, promoted neurite outgrowth and negatively regulated miR-125a in the PC12 cellular AD model, indicating that lnc-ANRIL may be a critical factor in regulating AD pathogenesis. In view of these results, the present study aimed to elucidate the following: i) The effect of lnc-ANRIL on cell functions in the PC12 cellular AD model (lnc-ANRIL can promote cell apoptosis, while it inhibits cell growth in the PC12 cellular AD model by regulating multiple signaling pathways, including the miR-499a/PDCD4 axis-regulated PI3K/Akt/mTOR/p70S6K signaling pathway); and ii) the effect of lnc-ANRIL on inflammatory cytokines in the PC12 cellular AD model. Inflammation is a critical process in AD pathogenesis and lnc-ANRIL is an lncRNA closely related to the regulation of inflammation by functioning as a regulator of NF-κB signaling; thus, lnc-ANRIL may regulate cytokine expression in the PC12 cellular AD model by mediating NF-κB signaling or via other inflammatory pathways, such as the BRCC3 signaling pathway (13,19,22–25).

miR-125a is a promising factor in the regulation of cell functions and inflammation in diseases related to abnormal inflammatory responses and/or neuronal dysfunction (27). For instance, miR-125a-5p was revealed to relieve inflammation and seizure in a rat model of pentylenetetrazol-induced epilepsy by targeting calmodulin-dependent protein kinase IV (28). Additionally, miR-125a inhibited the expression of inflammatory cytokines by targeting E26 transformation-specific-1 in intestinal mucosa collected from patients with inflammatory bowel disease (29). In addition, miR-125a negativity modulated the levels of the pro-inflammatory chemokine expressed and secreted by normal T cell, by targeting Krüppel-like factor 13 in T cells separated from patients with SLE (30). Furthermore, miR-125a could activate vitamin D receptors in a mouse model of experimental autoimmune encephalomyelitis, which may enhance the treatment effect of vitamin D in multiple sclerosis; miR-125a and vitamin D receptor are both located at the same neurons of the ventral horn (31). However, miR-125a appears to act as a pro-inflammatory factor as well. Bilobalide was revealed to ameliorate the inflammation induced by IL-17 by reducing the expression of miR-125a in ATCD5 cells (32). These findings suggest that the effect of miR-125a in the mediation of inflammation is bidirectional. In addition, there are also studies demonstrating the regulatory role of miR-125a in pathological processes related to neurology (33,34). For instance, the decrease of miR-125a resulted in the increase of p38 mitogen-activated protein kinase (MAPK) in the trigeminal ganglions of rats with orofacial inflammatory pain (33). Sodium vitamin C transporter 2 reduced oxidative injury by modulating JNK/p38 MAPK, NF-κB and miRNA125a-5p in a rat model of ethanol-induced neurotoxicity (34). Additionally, there are studies that revealed that IL-6 is a target of miR-125a in regulating inflammation and other inflammation-related processes (29,35). These findings indicated that miR-125a is involved in the regulation of neurodysfunction.

In the present study, it was determined that lnc-ANRIL knockdown suppressed apoptosis and inflammatory cytokine expression, while it enhanced neurite outgrowth in a PC12 cellular AD model. In addition, miR-125a inhibition suppressed the effect of lnc-ANRIL knockdown on cell functions and inflammation; lnc-ANRIL also directly bound miR-125a. These findings revealed a possible mechanism of the regulatory role of lnc-ANRIL in AD pathogenesis. However, further studies are required to address the more profound mechanisms in the future. In addition, the present study did not evaluate the effect of miR-125a overexpression on cell functions of the PC12 cellular AD model with lnc-ANRIL knockdown, which should be investigated in future studies. However, these experiments were not conducted in the present study since lnc-ANRIL increased miR-125a expression in the PC12 cellular AD model, which, to a certain extent, indicated that the addition of a miR-125a overexpression group was not necessary.

There were several limitations to the present study. First, the present study did not evaluate the expression levels of lnc-ANRIL and its target (miR-125a) in patients with AD or in an animal model; thus, further studies are required to conduct such experiments in the future. Second, the effect of lnc-ANRIL overexpression on cell functions of the PC12 cellular model was not detected; this also needs to be assessed in future experiments.

In conclusion, the present study demonstrated that lnc-ANRIL knockdown suppressed apoptosis and inflammation, while it promoted neurite outgrowth via binding miR-125a in a PC12 cellular AD model.

Acknowledgements

Not applicable.

Funding

No funding was received.

Availability of data and materials

The datasets generated/analyzed during the present study are available from the corresponding author on reasonable request.

Authors' contributions

WS designed the experiment. BZ and LL performed the experiments. XQ, JW and LX analyzed the data. All authors wrote and reviewed the manuscript and as well as reviewed and approved the final manuscript.

Ethics approval and consent to participate

Not applicable.

Patient consent for publication

Not applicable.

Competing interests

The authors declare that they have no competing interests.

References

1 

Alzheimer's A; Alzheimer's Association, : 2016 Alzheimer's disease facts and figures. Alzheimers Dement. 12:459–509. 2016. View Article : Google Scholar : PubMed/NCBI

2 

Cummings JL: Alzheimer's disease. N Engl J Med. 351:56–67. 2004. View Article : Google Scholar : PubMed/NCBI

3 

Scheltens P, Blennow K, Breteler MM, de Strooper B, Frisoni GB, Salloway S and Van der Flier WM: Alzheimer's disease. Lancet. 388:505–517. 2016. View Article : Google Scholar : PubMed/NCBI

4 

Jones RW, Romeo R, Trigg R, Knapp M, Sato A, King D, Niecko T, Lacey L and Group DI; DADE Investigator Group, : Dependence in Alzheimer's disease and service use costs, quality of life, and caregiver burden: The DADE study. Alzheimers Dement. 11:280–290. 2015. View Article : Google Scholar : PubMed/NCBI

5 

Atri A: The Alzheimer's Disease Clinical Spectrum: Diagnosis and Management. Med Clin North Am. 103:263–293. 2019. View Article : Google Scholar : PubMed/NCBI

6 

Zhao MY, Wang GQ, Wang NN, Yu QY, Liu RL and Shi WQ: The long-non-coding RNA NEAT1 is a novel target for Alzheimer's disease progression via miR-124/BACE1 axis. Neurol Res. 41:489–497. 2019. View Article : Google Scholar : PubMed/NCBI

7 

Millan MJ: Linking deregulation of non-coding RNA to the core pathophysiology of Alzheimer's disease: An integrative review. Prog Neurobiol. 156:1–68. 2017. View Article : Google Scholar : PubMed/NCBI

8 

Zou C, Wang J, Huang X, Jian C, Zou D and Li X: Analysis of transcription factor- and ncRNA-mediated potential pathogenic gene modules in Alzheimer's disease. Aging (Albany NY). 11:6109–6119. 2019.PubMed/NCBI

9 

Yang Y, Zhao L, Lei L, Lau WB, Lau B, Yang Q, Le X, Yang H, Wang C, Luo Z, et al: LncRNAs: The bridge linking RNA and colorectal cancer. Oncotarget. 8:12517–12532. 2017. View Article : Google Scholar : PubMed/NCBI

10 

Ge J, Geng S and Jiang H: Long noncoding RNAs antisense noncoding RNA in the INK4 locus (ANRIL) correlates with lower acute exacerbation risk, decreased inflammatory cytokines, and mild GOLD stage in patients with chronic obstructive pulmonary disease. J Clin Lab Anal. 33:e226782019. View Article : Google Scholar : PubMed/NCBI

11 

Hu Y and Hu J: Diagnostic value of circulating lncRNA ANRIL and its correlation with coronary artery disease parameters. Braz J Med Biol Res. 52:e83092019. View Article : Google Scholar : PubMed/NCBI

12 

Wei JC, Shi YL and Wang Q: LncRNA ANRIL knockdown ameliorates retinopathy in diabetic rats by inhibiting the NF-κB pathway. Eur Rev Med Pharmacol Sci. 23:7732–7739. 2019.PubMed/NCBI

13 

Guo Z, Li L, Gao Y, Zhang X and Cheng M: Overexpression of lncRNA ANRIL aggravated hydrogen peroxide-disposed injury in PC-12 cells via inhibiting miR-499a/PDCD4 axis-mediated PI3K/Akt/mTOR/p70S6K pathway. Artif Cells Nanomed Biotechnol. 47:2624–2633. 2019. View Article : Google Scholar : PubMed/NCBI

14 

Yang H, Wang H, Shu Y and Li X: miR-103 promotes neurite outgrowth and suppresses cells apoptosis by targeting prostaglandin-endoperoxide synthase 2 in cellular models of Alzheimer's disease. Front Cell Neurosci. 12:912018. View Article : Google Scholar : PubMed/NCBI

15 

Livak KJ and Schmittgen TD: Analysis of relative gene expression data using real-time quantitative PCR and the 2(-Delta Delta C(T)) Method. Methods. 25:402–408. 2001. View Article : Google Scholar : PubMed/NCBI

16 

Chai L, Yuan Y, Chen C, Zhou J and Wu Y: The role of long non-coding RNA ANRIL in the carcinogenesis of oral cancer by targeting miR-125a. Biomed Pharmacother. 103:38–45. 2018. View Article : Google Scholar : PubMed/NCBI

17 

Hsu AC, Dua K, Starkey MR, Haw TJ, Nair PM, Nichol K, Zammit N, Grey ST, Baines KJ, Foster PS, et al: MicroRNA-125a and -b inhibit A20 and MAVS to promote inflammation and impair antiviral response in COPD. JCI Insight. 2:e904432017. View Article : Google Scholar : PubMed/NCBI

18 

Wang J, Yan F, Zhao Q, Zhan F, Wang R, Wang L, Zhang Y and Huang X: Circulating exosomal miR-125a-3p as a novel biomarker for early-stage colon cancer. Sci Rep. 7:41502017. View Article : Google Scholar : PubMed/NCBI

19 

Kinney JW, Bemiller SM, Murtishaw AS, Leisgang AM, Salazar AM and Lamb BT: Inflammation as a central mechanism in Alzheimer's disease. Alzheimers Dement (N Y). 4:575–590. 2018.PubMed/NCBI

20 

Attems J and Jellinger KA: The overlap between vascular disease and Alzheimer's disease--lessons from pathology. BMC Med. 12:2062014. View Article : Google Scholar : PubMed/NCBI

21 

Luo Q and Chen Y: Long noncoding RNAs and Alzheimer's disease. Clin Interv Aging. 11:867–872. 2016. View Article : Google Scholar : PubMed/NCBI

22 

Hu J, Wang D, Wu H, Yang Z, Yang N and Dong J: Long non-coding RNA ANRIL-mediated inflammation response is involved in protective effect of rhein in uric acid nephropathy rats. Cell Biosci. 9:112019. View Article : Google Scholar : PubMed/NCBI

23 

Qiao C, Yang L, Wan J, Liu X, Pang C, You W and Zhao G: Long noncoding RNA ANRIL contributes to the development of ulcerative colitis by miR-323b-5p/TLR4/MyD88/NF-κB pathway. Biochem Biophys Res Commun. 508:217–224. 2019. View Article : Google Scholar : PubMed/NCBI

24 

Hu J, Wu H, Wang D, Yang Z and Dong J: LncRNA ANRIL promotes NLRP3 inflammasome activation in uric acid nephropathy through miR-122-5p/BRCC3 axis. Biochimie. 157:102–110. 2019. View Article : Google Scholar : PubMed/NCBI

25 

Wen X, Han XR, Wang YJ, Wang S, Shen M, Zhang ZF, Fan SH, Shan Q, Wang L, Li MQ, et al: Down-regulated long non-coding RNA ANRIL restores the learning and memory abilities and rescues hippocampal pyramidal neurons from apoptosis in streptozotocin-induced diabetic rats via the NF-κB signaling pathway. J Cell Biochem. 119:5821–5833. 2018. View Article : Google Scholar : PubMed/NCBI

26 

Feng L, Guo J and Ai F: Circulating long noncoding RNA ANRIL downregulation correlates with increased risk, higher disease severity and elevated pro-inflammatory cytokines in patients with acute ischemic stroke. J Clin Lab Anal. 33:e226292019. View Article : Google Scholar : PubMed/NCBI

27 

Potenza N and Russo A: Biogenesis, evolution and functional targets of microRNA-125a. Mol Genet Genomics. 288:381–389. 2013. View Article : Google Scholar : PubMed/NCBI

28 

Liu Q, Wang L, Yan G, Zhang W, Huan Z and Li J: miR-125a-5p alleviates dysfunction and inflammation of pentylenetetrazol-induced epilepsy through targeting calmodulin-dependent protein kinase IV (CAMK4). Curr Neurovasc Res. 16:365–372. 2019. View Article : Google Scholar : PubMed/NCBI

29 

Ge Y, Sun M, Wu W, Ma C, Zhang C, He C, Li J, Cong Y, Zhang D and Liu Z: MicroRNA-125a suppresses intestinal mucosal inflammation through targeting ETS-1 in patients with inflammatory bowel diseases. J Autoimmun. 101:109–120. 2019. View Article : Google Scholar : PubMed/NCBI

30 

Zhao X, Tang Y, Qu B, Cui H, Wang S, Wang L, Luo X, Huang X, Li J, Chen S, et al: MicroRNA-125a contributes to elevated inflammatory chemokine RANTES levels via targeting KLF13 in systemic lupus erythematosus. Arthritis Rheum. 62:3425–3435. 2010. View Article : Google Scholar : PubMed/NCBI

31 

Long HC, Wu R, Liu CF, Xiong FL, Xu Z, He D, Zhang YF, Shao B, Zhang PA, Xu GY, et al: MiR-125a-5p regulates vitamin D receptor expression in a mouse model of experimental autoimmune encephalomyelitis. Neurosci Bull. 36:110–120. 2019. View Article : Google Scholar : PubMed/NCBI

32 

Mao D, Li H, Zhang L, Xu J, Yu C and Zhang Q: Bilobalide alleviates IL-17-induced inflammatory injury in ATDC5 cells by downregulation of microRNA-125a. J Biochem Mol Toxicol. 33:e224052019. View Article : Google Scholar : PubMed/NCBI

33 

Dong Y, Li P, Ni Y, Zhao J and Liu Z: Decreased microRNA-125a-3p contributes to upregulation of p38 MAPK in rat trigeminal ganglions with orofacial inflammatory pain. PLoS One. 9:e1115942014. View Article : Google Scholar : PubMed/NCBI

34 

Tian H, Ye X, Hou X, Yang X, Yang J and Wu C: SVCT2, a potential therapeutic target, protects against oxidative stress during ethanol-induced neurotoxicity via JNK/p38 MAPKs, NF-κB and miRNA125a-5p. Free Radic Biol Med. 96:362–373. 2016. View Article : Google Scholar : PubMed/NCBI

35 

Park Y and Kim J: Regulation of IL-6 signaling by miR-125a and let-7e in endothelial cells controls vasculogenic mimicry formation of breast cancer cells. BMB Rep. 52:214–219. 2019. View Article : Google Scholar : PubMed/NCBI

Related Articles

  • Abstract
  • View
  • Download
  • Twitter
Copy and paste a formatted citation
Spandidos Publications style
Zhou B, Li L, Qiu X, Wu J, Xu L and Shao W: Long non-coding RNA ANRIL knockdown suppresses apoptosis and pro-inflammatory cytokines while enhancing neurite outgrowth via binding microRNA-125a in a cellular model of Alzheimer's disease Retraction in /10.3892/mmr.2025.13772. Mol Med Rep 22: 1489-1497, 2020.
APA
Zhou, B., Li, L., Qiu, X., Wu, J., Xu, L., & Shao, W. (2020). Long non-coding RNA ANRIL knockdown suppresses apoptosis and pro-inflammatory cytokines while enhancing neurite outgrowth via binding microRNA-125a in a cellular model of Alzheimer's disease Retraction in /10.3892/mmr.2025.13772. Molecular Medicine Reports, 22, 1489-1497. https://doi.org/10.3892/mmr.2020.11203
MLA
Zhou, B., Li, L., Qiu, X., Wu, J., Xu, L., Shao, W."Long non-coding RNA ANRIL knockdown suppresses apoptosis and pro-inflammatory cytokines while enhancing neurite outgrowth via binding microRNA-125a in a cellular model of Alzheimer's disease Retraction in /10.3892/mmr.2025.13772". Molecular Medicine Reports 22.2 (2020): 1489-1497.
Chicago
Zhou, B., Li, L., Qiu, X., Wu, J., Xu, L., Shao, W."Long non-coding RNA ANRIL knockdown suppresses apoptosis and pro-inflammatory cytokines while enhancing neurite outgrowth via binding microRNA-125a in a cellular model of Alzheimer's disease Retraction in /10.3892/mmr.2025.13772". Molecular Medicine Reports 22, no. 2 (2020): 1489-1497. https://doi.org/10.3892/mmr.2020.11203
Copy and paste a formatted citation
x
Spandidos Publications style
Zhou B, Li L, Qiu X, Wu J, Xu L and Shao W: Long non-coding RNA ANRIL knockdown suppresses apoptosis and pro-inflammatory cytokines while enhancing neurite outgrowth via binding microRNA-125a in a cellular model of Alzheimer's disease Retraction in /10.3892/mmr.2025.13772. Mol Med Rep 22: 1489-1497, 2020.
APA
Zhou, B., Li, L., Qiu, X., Wu, J., Xu, L., & Shao, W. (2020). Long non-coding RNA ANRIL knockdown suppresses apoptosis and pro-inflammatory cytokines while enhancing neurite outgrowth via binding microRNA-125a in a cellular model of Alzheimer's disease Retraction in /10.3892/mmr.2025.13772. Molecular Medicine Reports, 22, 1489-1497. https://doi.org/10.3892/mmr.2020.11203
MLA
Zhou, B., Li, L., Qiu, X., Wu, J., Xu, L., Shao, W."Long non-coding RNA ANRIL knockdown suppresses apoptosis and pro-inflammatory cytokines while enhancing neurite outgrowth via binding microRNA-125a in a cellular model of Alzheimer's disease Retraction in /10.3892/mmr.2025.13772". Molecular Medicine Reports 22.2 (2020): 1489-1497.
Chicago
Zhou, B., Li, L., Qiu, X., Wu, J., Xu, L., Shao, W."Long non-coding RNA ANRIL knockdown suppresses apoptosis and pro-inflammatory cytokines while enhancing neurite outgrowth via binding microRNA-125a in a cellular model of Alzheimer's disease Retraction in /10.3892/mmr.2025.13772". Molecular Medicine Reports 22, no. 2 (2020): 1489-1497. https://doi.org/10.3892/mmr.2020.11203
Follow us
  • Twitter
  • LinkedIn
  • Facebook
About
  • Spandidos Publications
  • Careers
  • Cookie Policy
  • Privacy Policy
How can we help?
  • Help
  • Live Chat
  • Contact
  • Email to our Support Team