Spandidos Publications Logo
  • About
    • About Spandidos
    • Aims and Scopes
    • Abstracting and Indexing
    • Editorial Policies
    • Reprints and Permissions
    • Job Opportunities
    • Terms and Conditions
    • Contact
  • Journals
    • All Journals
    • Oncology Letters
      • Oncology Letters
      • Information for Authors
      • Editorial Policies
      • Editorial Board
      • Aims and Scope
      • Abstracting and Indexing
      • Bibliographic Information
      • Archive
    • International Journal of Oncology
      • International Journal of Oncology
      • Information for Authors
      • Editorial Policies
      • Editorial Board
      • Aims and Scope
      • Abstracting and Indexing
      • Bibliographic Information
      • Archive
    • Molecular and Clinical Oncology
      • Molecular and Clinical Oncology
      • Information for Authors
      • Editorial Policies
      • Editorial Board
      • Aims and Scope
      • Abstracting and Indexing
      • Bibliographic Information
      • Archive
    • Experimental and Therapeutic Medicine
      • Experimental and Therapeutic Medicine
      • Information for Authors
      • Editorial Policies
      • Editorial Board
      • Aims and Scope
      • Abstracting and Indexing
      • Bibliographic Information
      • Archive
    • International Journal of Molecular Medicine
      • International Journal of Molecular Medicine
      • Information for Authors
      • Editorial Policies
      • Editorial Board
      • Aims and Scope
      • Abstracting and Indexing
      • Bibliographic Information
      • Archive
    • Biomedical Reports
      • Biomedical Reports
      • Information for Authors
      • Editorial Policies
      • Editorial Board
      • Aims and Scope
      • Abstracting and Indexing
      • Bibliographic Information
      • Archive
    • Oncology Reports
      • Oncology Reports
      • Information for Authors
      • Editorial Policies
      • Editorial Board
      • Aims and Scope
      • Abstracting and Indexing
      • Bibliographic Information
      • Archive
    • Molecular Medicine Reports
      • Molecular Medicine Reports
      • Information for Authors
      • Editorial Policies
      • Editorial Board
      • Aims and Scope
      • Abstracting and Indexing
      • Bibliographic Information
      • Archive
    • World Academy of Sciences Journal
      • World Academy of Sciences Journal
      • Information for Authors
      • Editorial Policies
      • Editorial Board
      • Aims and Scope
      • Abstracting and Indexing
      • Bibliographic Information
      • Archive
    • International Journal of Functional Nutrition
      • International Journal of Functional Nutrition
      • Information for Authors
      • Editorial Policies
      • Editorial Board
      • Aims and Scope
      • Abstracting and Indexing
      • Bibliographic Information
      • Archive
    • International Journal of Epigenetics
      • International Journal of Epigenetics
      • Information for Authors
      • Editorial Policies
      • Editorial Board
      • Aims and Scope
      • Abstracting and Indexing
      • Bibliographic Information
      • Archive
    • Medicine International
      • Medicine International
      • Information for Authors
      • Editorial Policies
      • Editorial Board
      • Aims and Scope
      • Abstracting and Indexing
      • Bibliographic Information
      • Archive
  • Articles
  • Information
    • Information for Authors
    • Information for Reviewers
    • Information for Librarians
    • Information for Advertisers
    • Conferences
  • Language Editing
Spandidos Publications Logo
  • About
    • About Spandidos
    • Aims and Scopes
    • Abstracting and Indexing
    • Editorial Policies
    • Reprints and Permissions
    • Job Opportunities
    • Terms and Conditions
    • Contact
  • Journals
    • All Journals
    • Biomedical Reports
      • Information for Authors
      • Editorial Policies
      • Editorial Board
      • Aims and Scope
      • Abstracting and Indexing
      • Bibliographic Information
      • Archive
    • Experimental and Therapeutic Medicine
      • Information for Authors
      • Editorial Policies
      • Editorial Board
      • Aims and Scope
      • Abstracting and Indexing
      • Bibliographic Information
      • Archive
    • International Journal of Epigenetics
      • Information for Authors
      • Editorial Policies
      • Editorial Board
      • Aims and Scope
      • Abstracting and Indexing
      • Bibliographic Information
      • Archive
    • International Journal of Functional Nutrition
      • Information for Authors
      • Editorial Policies
      • Editorial Board
      • Aims and Scope
      • Abstracting and Indexing
      • Bibliographic Information
      • Archive
    • International Journal of Molecular Medicine
      • Information for Authors
      • Editorial Policies
      • Editorial Board
      • Aims and Scope
      • Abstracting and Indexing
      • Bibliographic Information
      • Archive
    • International Journal of Oncology
      • Information for Authors
      • Editorial Policies
      • Editorial Board
      • Aims and Scope
      • Abstracting and Indexing
      • Bibliographic Information
      • Archive
    • Medicine International
      • Information for Authors
      • Editorial Policies
      • Editorial Board
      • Aims and Scope
      • Abstracting and Indexing
      • Bibliographic Information
      • Archive
    • Molecular and Clinical Oncology
      • Information for Authors
      • Editorial Policies
      • Editorial Board
      • Aims and Scope
      • Abstracting and Indexing
      • Bibliographic Information
      • Archive
    • Molecular Medicine Reports
      • Information for Authors
      • Editorial Policies
      • Editorial Board
      • Aims and Scope
      • Abstracting and Indexing
      • Bibliographic Information
      • Archive
    • Oncology Letters
      • Information for Authors
      • Editorial Policies
      • Editorial Board
      • Aims and Scope
      • Abstracting and Indexing
      • Bibliographic Information
      • Archive
    • Oncology Reports
      • Information for Authors
      • Editorial Policies
      • Editorial Board
      • Aims and Scope
      • Abstracting and Indexing
      • Bibliographic Information
      • Archive
    • World Academy of Sciences Journal
      • Information for Authors
      • Editorial Policies
      • Editorial Board
      • Aims and Scope
      • Abstracting and Indexing
      • Bibliographic Information
      • Archive
  • Articles
  • Information
    • For Authors
    • For Reviewers
    • For Librarians
    • For Advertisers
    • Conferences
  • Language Editing
Login Register Submit
  • This site uses cookies
  • You can change your cookie settings at any time by following the instructions in our Cookie Policy. To find out more, you may read our Privacy Policy.

    I agree
Search articles by DOI, keyword, author or affiliation
Search
Advanced Search
presentation
Molecular Medicine Reports
Join Editorial Board Propose a Special Issue
Print ISSN: 1791-2997 Online ISSN: 1791-3004
Journal Cover
December-2020 Volume 22 Issue 6

Full Size Image

Sign up for eToc alerts
Recommend to Library

Journals

International Journal of Molecular Medicine

International Journal of Molecular Medicine

International Journal of Molecular Medicine is an international journal devoted to molecular mechanisms of human disease.

International Journal of Oncology

International Journal of Oncology

International Journal of Oncology is an international journal devoted to oncology research and cancer treatment.

Molecular Medicine Reports

Molecular Medicine Reports

Covers molecular medicine topics such as pharmacology, pathology, genetics, neuroscience, infectious diseases, molecular cardiology, and molecular surgery.

Oncology Reports

Oncology Reports

Oncology Reports is an international journal devoted to fundamental and applied research in Oncology.

Experimental and Therapeutic Medicine

Experimental and Therapeutic Medicine

Experimental and Therapeutic Medicine is an international journal devoted to laboratory and clinical medicine.

Oncology Letters

Oncology Letters

Oncology Letters is an international journal devoted to Experimental and Clinical Oncology.

Biomedical Reports

Biomedical Reports

Explores a wide range of biological and medical fields, including pharmacology, genetics, microbiology, neuroscience, and molecular cardiology.

Molecular and Clinical Oncology

Molecular and Clinical Oncology

International journal addressing all aspects of oncology research, from tumorigenesis and oncogenes to chemotherapy and metastasis.

World Academy of Sciences Journal

World Academy of Sciences Journal

Multidisciplinary open-access journal spanning biochemistry, genetics, neuroscience, environmental health, and synthetic biology.

International Journal of Functional Nutrition

International Journal of Functional Nutrition

Open-access journal combining biochemistry, pharmacology, immunology, and genetics to advance health through functional nutrition.

International Journal of Epigenetics

International Journal of Epigenetics

Publishes open-access research on using epigenetics to advance understanding and treatment of human disease.

Medicine International

Medicine International

An International Open Access Journal Devoted to General Medicine.

Journal Cover
December-2020 Volume 22 Issue 6

Full Size Image

Sign up for eToc alerts
Recommend to Library

  • Article
  • Citations
    • Cite This Article
    • Download Citation
    • Create Citation Alert
    • Remove Citation Alert
    • Cited By
  • Similar Articles
    • Related Articles (in Spandidos Publications)
    • Similar Articles (Google Scholar)
    • Similar Articles (PubMed)
  • Download PDF
  • Download XML
  • View XML
Article Open Access

1,25(OH)2D3 inhibits osteogenic differentiation through activating β‑catenin signaling via downregulating bone morphogenetic protein 2

  • Authors:
    • Xiaofeng Han
    • Naifeng Zhu
    • Yihan Wang
    • Guangqi Cheng
  • View Affiliations / Copyright

    Affiliations: Department of Orthopedics, Renji Hospital, School of Medicine, Shanghai Jiao Tong University, Shanghai 200127, P.R. China
    Copyright: © Han et al. This is an open access article distributed under the terms of Creative Commons Attribution License.
  • Pages: 5023-5032
    |
    Published online on: October 20, 2020
       https://doi.org/10.3892/mmr.2020.11619
  • Expand metrics +
Metrics: Total Views: 0 (Spandidos Publications: | PMC Statistics: )
Metrics: Total PDF Downloads: 0 (Spandidos Publications: | PMC Statistics: )
Cited By (CrossRef): 0 citations Loading Articles...

This article is mentioned in:



Abstract

The present study explored whether bone morphogenetic proteins (BMPs) and Wnt/β‑catenin signaling pathways were involved in the 1,25(OH)2D3‑induced inhibition of osteogenic differentiation in bone marrow‑derived mesenchymal stem cells (BMSCs). To evaluate the osteogenic differentiation of BMSCs, the expression levels of ossification markers, including BMP2, Runt‑related transcription factor 2 (Runx2), Msh homeobox 2 (Msx2), osteopontin (OPN) and osteocalcin (OCN), and the activity of alkaline phosphatase (ALP), as well as the calcified area observed by Alizarin red‑S staining, were investigated. Chromatin immunoprecipitation (ChIP) assay was used to detect the effect of 1,25(OH)2D3 on the DNA methylation and histone modification of BMP2, while an immunoprecipitation (IP) assay was performed to assess the crosstalk between Smad1 and disheveled‑1 (Dvl‑1) proteins. It was observed that 1,25(OH)2D3 significantly decreased the expression levels of BMP2, Runx2, Msx2, OPN and OCN, and reduced ALP activity and the calcified area in BMSCs, whereas these effects were rescued by BMP2 overexpression. ChIP assay revealed that BMSCs treated with 1,25(OH)2D3 exhibited a significant increase in H3K9me2 level and a decrease in the acetylation of histone H3 at the same BMP2 promoter region. In addition, 1,25(OH)2D3 treatment promoted the nuclear accumulation of β‑catenin by downregulating BMP2. Furthermore, the β‑catenin signaling inhibitor XAV‑939 weakened the inhibitory effect of 1,25(OH)2D3 on osteogenic differentiation. Additionally, knockdown of β‑catenin rescued the attenuation in Dvl‑1 and Smad1 interaction caused by 1,25(OH)2D3. Overexpression of Smad1 also reversed the inhibitory effect of 1,25(OH)2D3 on osteogenic differentiation. Taken together, the current study demonstrated that 1,25(OH)2D3 inhibited the differentiation of BMSCs into osteoblast‑like cells by inactivating BMP2 and activating Wnt/β‑catenin signaling.

Introduction

Osteoporosis is a common bone disease that mainly affects the elderly, and is characterized by low bone density and microarchitectural deterioration of bone tissue (1–3). Osteoporosis is associated with an excessive replacement of osteoblasts with osteoclasts (4). As a result, studying of the osteogenic differentiation of bone marrow-derived mesenchymal stem cells (BMSCs) has emerged as the main direction in the exploration of the pathogenesis of osteoporosis (5). Since chondrocyte development and bone marrow adipogenesis are based on osteoblast formation (6,7), osteogenic differentiation of BMSCs is favored to osteoblast maturation and contributes to osteoporosis prevention (8,9). The pivotal role of bone morphogenetic protein 2 (BMP2), one of the most well-characterized proteins of the BMP family, in promoting bone formation has been well documented, indicating that factors that regulate BMP2 expression may be considered as important modulators in bone formation.

1,25(OH)2D3, the most active vitamin D metabolite, is a pleiotropic hormone. Through binding to its intra-nuclear receptor, vitamin D receptor (VDR), 1,25(OH)2D3 has numerous regulatory effects, including calcium homeostasis, cell proliferation and differentiation (10,11). Notably, it is widely accepted that vitamin D is important for bone growth as its deficiency can lead to osteomalacia and rickets (12). Nevertheless, the effects of vitamin D on bone formation remains under debate. In a previous study, Erben et al (13,14) reported that 1,25(OH)2D3 administration evidently enhanced new bone remodeling in vivo. However, Sooy et al (15) found that the knockdown of VDR improved osteogenic potential in vitro. Additionally, Yamaguchi and Weitzmann (16) revealed that high-dose administration of 1,25(OH)2D3 significantly inhibited the mineralization of osteoblasts. Fu et al (11) further reported that 1,25(OH)2D3 was able to reduce BMP2 expression in BMSCs. However, the mechanisms underlying the action of 1,25(OH)2D3 in osteogenic differentiation suppression remain largely unclear.

The canonical Wnt/β-catenin pathway has been identified to serve an important role in the regulation of the osteogenic differentiation of BMSCs (17). Under normal conditions, β-catenin protein remains at a low level without Wnt ligands through phosphorylation and ubiquitination-mediated degradation. However, β-catenin is released from the ‘degradation complex’, which contains Axin1/2, APC, casein kinase 1 and glycogen synthase kinase 3β, when Wnt ligands bind to their receptors, thus resulting in the stabilization of β-catenin and its accumulation in the cytoplasm and nucleus. However, to date, the roles of β-catenin in the osteogenic differentiation of stem cells remain paradoxical. For instance, Liu et al (18) reported that activation of β-catenin repressed the osteogenic differentiation of periodontal ligament stem cells, a new population of MSCs. By contrast, the studies by Monroe et al (17) and Mo et al (19) demonstrated that the osteogenic differentiation of BMSCs depends on Wnt/β-catenin signaling activation. Therefore, whether Wnt/β-catenin signaling is involved in the 1,25(OH)2D3-mediated osteogenic differentiation and the exact role of this signaling need to be elucidated.

In the present study, the aim was to explore the mechanism underlying the 1,25(OH)2D3-mediated suppression of osteogenic differentiation in vitro by recruiting BMSCs.

Materials and methods

BMSC isolation, culture and identification

In total, three Sprague-Dawley (SD) rats (140±10 g), aged 4-weeks-old, were purchased from Better Biotechnology Co., Ltd. (Nanjing, Jiangsu) and were maintained under specific pathogen-free conditions at 20–26°C with 55±5% humidity in 12 h light/dark cycle with ad libitum access to food and water. After 1 week of accommodation, the rats were humanely euthanized via cervical dislocation. Next, BMSCs were isolated from the femurs and tibias of the SD rats according to the method described in a previous study (20). All animal experiment protocols were approved by the Review Committee for the Use of Human or Animal Subjects of the Shanghai Jiao Tong University (Shanghai, China).

Subsequent to repeated flushing, the BMSCs were cultured in culture medium containing 89% Dulbecco's modified Eagle's medium (Gibco; Thermo Fisher Scientific, Inc., Waltham, MA, USA), 10% FBS (Gibco; Thermo Fisher Scientific, Inc.) and 1% penicillin/streptomycin (Invitrogen; Thermo Fisher Scientific, Inc.), and kept at 37°C with 5% CO2. The culture medium was refreshed twice per week. BMSCs at the 3rd passage were used in all the experiments.

To identify the BMSCs, cells at the 3rd passage were trypsinized, collected and subjected to flow cytometry analysis (CytoFLEX; Beckman Coulter Commercial Enterprise, Inc.) with antibodies against CD34 (1:50; cat. no. ab81289; Abcam), CD45 (1:10; cat. no. 554878; BD Bioscience, CD44 (1:10; cat. no. 550974; BD Bioscience) and CD90 (1:10; cat. no. 561973; BD Bioscience). Cells identified as BMSCs negatively expressed CD34 and CD45, and positively expressed CD44 and CD90 (19). The results were analyzed using the FlowJo software (version 7.6; FlowJo LLC, Inc.).

Osteogenic induction and cell treatments

For osteogenic induction, BMSCs (1×106 cells/well) were seeded into 6-well plates and cultured in the complete culture medium supplemented with osteogenic induction medium (OIM) containing 10−7 M dexamethasone, 10 mM β-glycerophosphate and 50 µM ascorbate-2-phosphate (all purchased from Sigma-Aldrich; Merck KGaA, Darmstadt, Germany) for 14 days (21). Next, the cells were collected and subjected to ossification assessment.

For 1,25(OH)2D3 treatment, BMSCs were incubated with 1, 5, 10, 20 or 50 nM of 1,25(OH)2D3 (Sigma-Aldrich; Merck KGaA) dissolved in ethanol for 48 h. Equivalent volume of 100% ethanol was used in the negative control group. Furthermore, XAV-939 (Selleck Chemicals, Shanghai, China) treatment was used to inhibit Wnt/β-catenin signaling in BMSCs at a concentration of 10 µM for 1 h, with equal volume of DMSO (Beyotime Institute of Biotechnology) as a negative control. For co-treatment of 1,25(OH)2D3 and XAV-939 (MedChemExpress, Inc.), the cells were first treated with 10 µM XAV-939 for 1 h at 37°C, followed by treatment with 10 nM 1,25(OH)2D3 for 48 h at 37°C.

Stable transfection cell lines

In order to induce upregulation of BMP2 and Smad1 levels in BMSCs, overexpressing lentivirus vectors targeting the rat BMP2 (OE-BMP2) and Smad1 (OE-Smad1) genes were designed and synthesized by GenePharma Co., Ltd. Briefly, the BMSCs (5×105) were seeded in 6-well plates and cultured at 37°C overnight. Next, the cells were infected with OE-BMP2, OE-Smad1 or OE-NC (serving as the negative control vector) using 5 µg/ml polybrene (Hanbio Biotechnology Co., Ltd.), followed by incubation with 100 µg/ml G418 or 7 µg/ml puromycin for 14 days to select the stably infected cell lines, respectively.

Small interfering RNAs (siRNAs)

Three siRNAs targeting the rat β-catenin gene (si-β-catenin) and a negative control vector (si-NC) were purchased from OriGene Technologies, Inc. (Rockville, MD, USA; cat. no. SR500644). The siRNAs (si-1, si-2 and si-3) were applied to knock down β-catenin expression in BMSCs, using Lipofectamine® 2000 transfection reagent (Invitrogen; Thermo Fisher Scientific, Inc.), according to the manufacturer's protocol. Following 6 h of cell transfection, the medium was replaced with fresh DMEM (Gibco; Thermo Fisher Scientific, Inc.) containing 10% FBS. The transfection efficiency was detected by using reverse transcription-quantitative PCR (RT-qPCR) and western blotting assays after 24 and 48 h of cell transfection. The siRNA sequences used were: si-1, 5′-CCAGCAAATCATGCGCCTT-3′; si-2, 5′-GCTGCATAATCTCCTGCTA-3′; and si-3, 5′-CCACTAATGTCCAGCGCTT-3′.

RT-qPCR

Total RNA was extracted from cells using TRIzol reagent (Invitrogen; Thermo Fisher Scientific, Inc.) and the concentration was measured using a NanoDrop ND-1000 spectrophotometer (NanoDrop Technologies; Thermo Fisher Scientific, Inc.). Next, the RNA was reversely transcribed into complementary DNA (cDNA) using a PrimeScript™ RT reagent kit (Takara Biotechnology Co., Ltd., Dalian, China). Next, qPCR analysis was performed with SYBR GreenER™ qPCR SuperMix (Thermo Fisher Scientific, Inc.). The qPCR conditions involved pre-denaturation at 95°C for 5 min, 40 cycles of 95°C for 15 sec and 60°C for 1 min. The relative expressions of mRNAs were calculated by using the 2−ΔΔCq method (22). The primer sequences used in this experiment were as follows: GAPDH forward, 5′-AGTGCCAGCCTCGTCTCATA-3′, and reverse, 5′-GATGGTGATGGGTTTCCCGT-3′; BMP2 forward, 5′-GGACATGGTTGTGGAGGGTT-3′, and reverse, 5′-TGTTTTCCCAACTTATTTTCGTAGA-3′; Msh homeobox 2 (Msx2) forward, 5′-GGAGATTGCAAGAGGGCGTA-3′, and reverse, 5′-GGGCTAGCTGACTGTGTTGT-3′; Runt-related transcription factor 2 (Runx2) forward, 5′-CGCCTCACAAACAACCACAG-3′, and reverse, 5′-TCACTGCACTGAAGAGGCTG-3′; β-catenin forward, 5′-ATCATTCTGGCCAGTGGTGG-3′, and reverse, 5′-GACAGCACCTTCAGCACTCT-3′; Smad1 forward, 5′-TCAATAGAGGAGATGTTCAAGCAGT-3′, and reverse, 5′-GGTGGTAGTTGCAGTTCCGA-3′.

Western blotting

Total protein was extracted from the BMSCs using radioimmunoprecipitation assay (RIPA) lysis buffer (Beyotime Institute of Biotechnology), while the nuclear and cytoplasmic proteins were extracted from the cells using a CelLytic™ NuCLEAR™ Extraction kit (Sigma-Aldrich; Merck KGaA) according to the manufacturer's protocol. Following the assessment of protein concentrations with a BCA kit (Thermo Fisher Scientific, Inc.), 25 µg protein from each sample was subjected to 10% sodium dodecyl sulfate-polyacrylamide gel electrophoresis, followed by transfer onto PVDF membranes (Thermo Fisher Scientific, Inc.). The membranes were then blocked with 5% non-fat milk for 1 h at room temperature and probed overnight at 4°C with the following primary antibodies: GAPDH (1:10,000 dilution; ProteinTech), BMP2 (1:1,000 dilution; cat. no. ab14933; Abcam), Runx2 (1:1,000 dilution; cat. no. ab76956; Abcam), Msx2 (1:2,000 dilution; cat. no. HPA005652; Sigma-Aldrich), osteocalcin (OCN; 1:2,000 dilution; cat. no. ab93876; Abcam), osteopontin (OPN; 1:2,000 dilution; cat. no. ab8448; Abcam), β-catenin (1:2,500 dilution; cat. no. 9562; Cell Signaling Technology), disheveled-1 (Dvl-1; 1:2,000 dilution; cat. no. D3570; Sigma-Aldrich), Smad1 (1:1,000 dilution; cat. no. 9743; Cell Signaling Technology), tubulin (1:1,000 dilution; cat. no. 2148; Cell Signaling Technology) and histone (1:5,000 dilution; cat. no. ab1791; Abcam). Subsequently, incubation with a horseradish peroxidase-conjugated secondary antibody (1:5,000; cat. no. SA00001-1/ SA00001-2; ProteinTech) was performed for 1 h at room temperature. GAPDH, histone and tubulin were used as the internal references for the total, nuclear and cytoplasmic protein expression, respectively. The band signals were enhanced by chemiluminescence (ECL reagent; EMD Millipore, Billerica, MA, USA) and visualized with a FluorChem Q system (SelectScience, Waltham, MA, USA). Protein expression quantification was performed using ImageJ software (version 1.48; National Institutes of Health, Bethesda, MD, USA).

Alkaline phosphatase (ALP) activity

To assess ALP activity, BMSCs at a density of 1×105 cells/well were seeded into 24-well plates and cultured for 14 days with OIM. Next, the ALP activity was measured with an ALP activity kit (Shanghai Suer Biological Technology Co., Ltd., Shanghai, China) according to the manufacturer's protocol. In brief, cells were lysed with RIPA lysis buffer on ice, and then the lysates were mixed with a working solution for 15 min at 37°C. The optical density values at 520 nm were subsequently measured, and the ALP activity was normalized to the total intracellular protein concentration.

In order to assess whether 1,25(OH)2D3 affected the osteogenic differentiation of BMSCs, after 12 days of incubation with OIM, BMSCs (5×105/well in 6-well plates) were cultured in OIM containing 1,25(OH)2D3 (10 nM) for a further 48 h and the ALP activity was determined. In addition, to assess the effects of BMP2 and Smad1 on osteogenic differentiation, the OE-BMP2/OE-Smad1 stable expressing cells were cultured in OIM for 14 days, followed by ALP detection.

Alizarin red-S staining

Cells at a density of 5×106/well in 6-well plates treated with 1,25(OH)2D3 (10 nM) for 48 h or OE-BMP2/OE-Smad1 stable expression cell lines were washed with PBS and then fixed with 75% ethanol at 4°C for 30 min. Next, the cells were stained with Alizarin red-S (40 mM, pH 6.2) at room temperature for a total of 30 min. Any excess stain was removed by distilled water, and images of the plates were captured to visualize cell calcification. Quantification was performed using Image Pro Plus software (version 6.0; Media Cybernetics, Inc.).

Cell Counting Kit-8 assay (CCK-8)

A CCK-8 assay was used to detect cell proliferation. In brief, BMSCs were seeded in 96-well plates at a density of 3×103 cells/well and cultured at 37°C overnight. Subsequently, the cells were subjected to different treatments, including 1,25(OH)2D3 (10 nM)/ethanol (10 nM) and/or XAV-939 (10 µM)/DMSO (10 µM). Following incubation at 37°C for 48 h, the cell culture medium was replaced with 10 µl CCK-8 reagent (Beyotime Institute of Biotechnology) and 90 µl fresh medium, and incubated at 37°C for another 4 h. The absorbance at 450 nm was finally measured with a plate reader (model 680; Bio-Rad Laboratories, Inc.).

Luciferase gene reporter assay

The fragment of rat BMP2 promoter region C that contains the VDR binding sites was amplified by PCR using the followed primers: Forward primer, 5′-ATTTGCCCTAAACTCGGGCATCTG-3′, and reverse primer, 5′-TTCGTCCCGAGCTGCCAAT-3′ (11). Next, the fragment was cloned into the pGL3 promoter vector (Promega Corporation) containing a SV40 promoter upstream of the luciferase gene. The pSV40-BMP2-Luciferase vector was then transfected into the BMSCs cells with or without 10 nM 1,25(OH)2D3 treatment. Cells were harvested 48 h after the aforementioned treatments, and the relative luciferase activities were measured using the Dual-Glo luciferase assay kit (Promega Corporation).

Chromatin immunoprecipitation (ChIP) assay

ChIP assay was performed as previously described (23). Briefly, the crosslinked chromatins were immunoprecipitated with antibodies against histone H3 dimethylated lysine 9 (H3K9me2; cat. no. ab1220; Abcam) and acetyl-histone H3 (histone H3-Ac; cat. no. ab4729; Abcam). The enrichment of the specific amplified region was analyzed by RT-qPCR. Normal IgG was used as a negative control. The primers for amplifying the fragments of the BMP2 promoter in region C were as follows: Forward, 5′-CGCCCCGCCCCGCCCCG-3′, and reverse, 5′-ATTTGCCCTAAACTCGGGCATCTG-3′ (11).

Immunoprecipitation (IP)

An IP assay was used to evaluate the interaction between Dvl-1 and Smad1 proteins. Briefly, cells were lysed in 5 ml lysis buffer (containing 50 mM Tris-HCl, pH 7.5, 200 mM NaCl, 0.5% Nonidet P40 and protease inhibitor cocktail) for 30 min at 4°C. After 1 h of incubation with 50 µl Dynabeads protein A (Invitrogen; Thermo Fisher Scientific, Inc.), the supernatants containing 200 µg proteins were incubated with antibody against Smad1 (2 mg; cat. no. 9743; Cell Signaling Technology) at 4°C overnight. Next, the Dynabeads were washed with lysis buffer for five times, followed by resuspension in SDS-PAGE loading buffer and assessment by western blotting using antibody against Dvl-1 (1:2,000; cat. no. D3570; Sigma-Aldrich; Merck KGaA).

Statistical analysis

Each experiment was repeated at least three times, and the data are represented as the mean ± standard deviation. Data analysis was performed with SPSS software, version 21.0 (IBM Corporation, Armonk, NY, USA), using the Student's t-test for comparisons between two groups, or one-way analysis of variance followed by Bonferroni post-hoc test for comparisons of more than two groups. P<0.05 was considered to denote a statistically significant difference.

Results

BMP2 upregulation reverses the 1,25(OH)2D3-induced inhibition of osteogenic differentiation

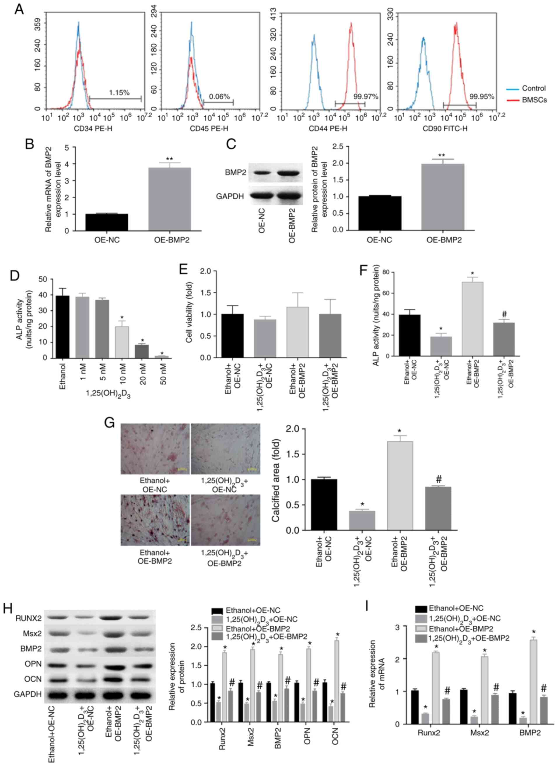
The flow cytometry results demonstrated that the isolated cells positively expressed CD44 and CD90, while they negatively expressed CD34 and CD45 (Fig. 1A), suggesting that BMSCs were successfully isolated. The present study then attempted to explore whether BMP2 was involved in 1,25(OH)2D3-mediated osteogenesis inhibition of BMSCs. First, stable overexpression of BMP2 was induced in the BMSCs, and the expression of BMP2 was found to be significantly elevated at the mRNA and protein levels in the OE-BMP2 group, compared with the OE-NC group (Fig. 1B and C). Next, the ALP activity of cells treated with 1,25(OH)2D3 was assessed. Compared with the negative control (ethanol) group, 1,25(OH)2D3 treatment decreased ALP activity in a dose-dependent manner (Fig. 1D). Significant reduction in ALP activity was observed at a minimum concentration of 10 nM (Fig. 1D), and thus this concentration was selected for use in subsequent assays. No evident changes in BMSC viability were observed when cells were treated with 1,25(OH)2D3 or/and overexpressed BMP2 (Fig. 1E).

Figure 1.

1,25(OH)2D3 repressed the osteogenic differentiation of BMSCs via BMP2 downregulation. (A) Flow cytometry was conducted to test the proportion of CD34+, CD44+, CD45+ and CD80+ in the isolated BMSCs. (B) mRNA and (C) protein levels of BMP2, determined by RT-qPCR and western blotting subsequent to stable infection of BMSCs with OE-BMP2 or OE-NC (n=3). (D) The effect of different concentrations of 1,25(OH)2D3 (1, 5, 10, 20 or 50 nM) on ALP activity in BMSCs, with ethanol serving as a negative control (n=3). (E) Cell viability determined by Cell Counting Kit-8 assay and (F) ALP activity in BMSCs treated with 1,25(OH)2D3 and/or OE-BMP2. (G) Alizarin red-S was used to assess the calcified nodules of BMSCs treated with 1,25(OH)2D3 and/or OE-BMP2. Magnification, ×200. (H) Western blotting of the protein levels of BMP2, Runx2, Msx2, OPN and OCN in BMSCs with different treatments. (I) RT-qPCR analysis of the mRNA levels of Runx2, BMP2 and Msx2 in differently treated BMSCs (n=3). *P<0.05 and **P<0.01, vs. corresponding control group (OE-NC, ethanol or ethanol + OE-NC group); #P<0.05 vs. 1,25(OH)2D3+OE-NC group. BMSCs, bone marrow-derived mesenchymal stem cells; BMP2, bone morphogenetic protein 2; ALP, alkaline phosphatase; Runx2, Runt-related transcription factor 2; Msx2, Msh homeobox 2; OPN, osteopontin; OCN, osteocalcin; RT-qPCR, reverse transcription-quantitative polymerase chain reaction; OE, overexpressing vector; NC, negative control.

When cells were treated with 1,25(OH)2D3 (10 nM) for 48 h, the ALP activity and calcified area of BMSCs were significantly decreased, whereas BMP2 overexpression rescued these results (Fig. 1F and G). Furthermore, 1,25(OH)2D3 treatment significantly decreased the expression levels of ossification-associated proteins, including BMP2, OPN, OCN, Runx2 and Msx2 (Fig. 1H), and reduced the mRNA levels of BMP2, Runx2 and Msx2 in BMSCs (Fig. 1I). However, these effects of 1,25(OH)2D3 were all neutralized when BMP2 was overexpressed in BMSCs (Fig. 1H and I). These results indicated that 1,25(OH)2D3 repressed the osteogenic differentiation of BMSCs via downregulating BMP2 expression.

1,25(OH)2D3 decreases BMP2 expression through DNA methylation and histone modification

Next, the current study explored the mechanism underlying 1,25(OH)2D3-induced BMP2 downregulation in BMSCs. Compared with the control (ethanol) group, 1,25(OH)2D3 treatment significantly decreased the activity of the pSV40-BMP2-Luciferase promoter (Fig. 2A), and enhanced the combination between BMP2 promoter and H3K9me2 (Fig. 2B), while it weakened the interaction between BMP2 promoter and histone H3-Ac (Fig. 2C). These results suggested that 1,25(OH)2D3 downregulated BMP2 expression at the epigenetic level.

Figure 2.

1,25(OH)2D3 decreased BMP2 expression through DNA methylation and histone modification. (A) The effect of 1,25(OH)2D3 (10 nM) on the transcriptional activity of BMP2 was assessed by luciferase report assay with pSV40-BMP2-Luciferase plasmid transfection. Chromatin immunoprecipitation assays were used to detect the crosstalk of BMP2 promoter with (B) histone H3-Ac or (C) H3K9me2 (n=3). **P<0.01 vs. control (ethanol) group. BMP2, bone morphogenetic protein 2; histone H3-Ac, acetyl-histone H3; H3K9me2, histone H3 dimethylated lysine 9.

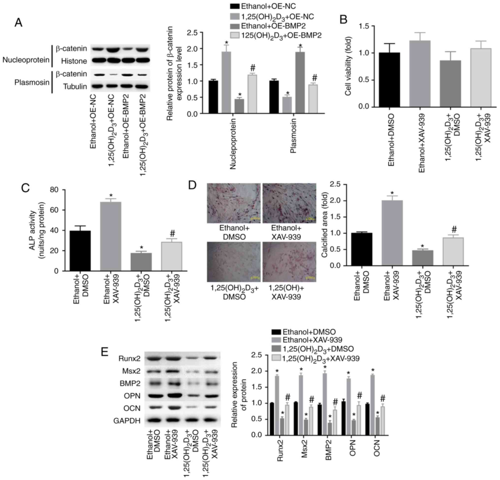
1,25(OH)2D3 represses the osteogenic differentiation through activating β-catenin signaling

Next, the study explored the role of β-catenin signaling in 1,25(OH)2D3-induced osteogenesis repression. The results revealed that 1,25(OH)2D3 treatment enhanced the nuclear expression level of β-catenin and decreased its cytoplasmic expression level, whereas BMP2 overexpression reversed the effects of 1,25(OH)2D3 (Fig. 3A). These findings suggested that the activation of β-catenin signaling may be involved in the 1,25(OH)2D3-induced repression of the osteogenic differentiation of BMSCs. To further explore the role of β-catenin, the inhibitor of β-catenin, XAV-939, was recruited to repress β-catenin levels. The results demonstrated that XAV-939 treatment had no evident influence in BMSC viability (Fig. 3B). XAV-939 significantly blunted the role of 1,25(OH)2D3 in the inhibition of ALP activity (Fig. 3C) and in the reduction of the calcified area (Fig. 3D), as well as reversed the 1,25(OH)2D3-induced decrease in the expression levels of Runx2, Msx2, BMP2, OPN and OCN (Fig. 3E). The aforementioned findings illustrated that 1,25(OH)2D3 repressed the osteogenic differentiation of BMSCs through activating β-catenin signaling.

Figure 3.

Inhibition of β-catenin signaling rescued the repression of the osteogenic differentiation of BMSCs induced by 1,25(OH)2D3. (A) Western blotting of the expression of β-catenin in the nucleus and cytoplasm of BMSCs treated with ethanol plus OE-NC or OE-BMP2, or with 1,25(OH)2D3 (10 nM) plus OE-NC or OE-BMP2. *P<0.05 vs. ethanol + OE-NC group, #P<0.05 vs. 1,25(OH)2D3 + OE-NC group. (B) Cell viability determined by Cell Counting Kit-8 assay and (C) ALP activity in differently treated BMSCs (ethanol plus DMSO or XAV-939, and 1,25(OH)2D3 plus DMSO or XAV-939). (D) Alizarin red-S was used to assess the calcified nodules of BMSCs. Magnification, ×200. (E) Western blotting of the protein expression levels of BMP2, Runx2, Msx2, OPN and OCN after BMSCs were treated with ethanol plus DMSO or XAV-939, and with 1,25(OH)2D3 plus DMSO or XAV-939. (n=3). C-E, *P<0.05 vs. ethanol + DMSO group; #P<0.05 vs. 1,25(OH)2D3 + DMSO group. BMSCs, bone marrow-derived mesenchymal stem cells; BMP2, bone morphogenetic protein 2; ALP, alkaline phosphatase; Runx2, Runt-related transcription factor 2; Msx2, Msh homeobox 2; OPN, osteopontin; OCN, osteocalcin; OE, overexpressing vector; NC, negative control.

1,25(OH)2D3 represses the osteogenic differentiation through impairing the interaction between Dvl-1 and Smad1 proteins via β-catenin

As Wnt/β-catenin signaling closely interacts with BMP signaling pathway (24), the present study further explored the role of the interaction between β-catenin and BMP2 signaling pathways in the 1,25(OH)2D3-mediated inhibition of the osteogenic differentiation of BMSCs. Following transfection with siRNAs targeting the β-catenin gene, si-2 exhibited the highest knockdown efficiency among the three siRNAs at the mRNA and protein levels (Fig. 4A and B); therefore, si-2 was selected for use in further experiments. IP assay revealed that 1,25(OH)2D3 treatment evidently reduced the crosstalk between Dvl-1 and Smad1 protein, while knockdown of β-catenin significantly impaired this effect (Fig. 4C). This suggested that the weakness in Dvl-1 and Smad1 interaction may serve a vital role in 1,25(OH)2D3-induced osteogenic differentiation repression. To further explore this interaction, BMSCs were transfected with OE-Smad1 to upregulate Smad1 expression. As shown in Fig. 4D and E, the mRNA and protein expression levels of Smad1 were significantly increased when BMSCs were transfected with OE-Smad1, while it had no evident influence on cell viability (Fig. 4F). In contrast to the 1,25(OH)2D3 treatment, Smad1 upregulation significantly increased the ALP activity and calcified area in BMSCs, and impaired the effect of 1,25(OH)2D3 on osteogenic differentiation repression (Fig. 4G and H). These findings demonstrated that 1,25(OH)2D3 repressed the osteogenic differentiation of BMSCs through regulating the interaction between BMP and β-catenin signaling pathways.

Figure 4.

1,25(OH)2D3/β-catenin repressed the osteogenic differentiation of BMSCs through impairing the interaction between Dvl-1 and Smad1 proteins. (A) mRNA and (B) protein levels of β-catenin in BMSCs transfected with siRNAs were assessed by RT-qPCR and western blotting, respectively. **P<0.01 vs. si-NC group. (C) Immunoprecipitation assay, evaluating the crosstalk between Dvl-1 and Smad1 protein in BMSCs treated with 1,25(OH)2D3 (10 nM, 48 h) with or without si-β-catenin transfection. (D) mRNA and (E) protein expression levels of Smad1 in BSMCs stably infected with OE-Smad1 or OE-NC were determined by RT-qPCR and western blotting, respectively. *P<0.05 vs. OE-NC group. (F) BMSC viability determined by Cell Counting Kit-8 assay, and (G) ALP activity in BMSCs. *P<0.05 vs. ethanol + OE-NC group, #P<0.05 vs. 1,25(OH)2D3 + OE-NC group. (H) Alizarin red-S was used to assess the calcified nodules of BMSCs. Magnification, ×200. *P<0.05 vs. ethanol + OE-NC group, #P<0.05 vs. 1,25(OH)2D3 + OE-NC group. (n=3). BMSCs, bone marrow-derived mesenchymal stem cells; Dvl-1, disheveled-1; RT-qPCR, reverse transcription-quantitative polymerase chain reaction; si-/siRNA, small interfering RNA; ALP, alkaline phosphatase; OE, overexpressing vector; NC, negative control.

Discussion

The imbalance in bone formation and bone resorption induced by the inactivity of osteoblasts and the hyperactivation of osteoclasts is considered as the main reason of osteoporosis (21,25). Therefore, the presence of a sufficient number of osteoblasts is beneficial for osteoporosis prevention or even treatment (26). In the present study, the effects of BMPs and Wnt/β-catenin signaling on 1,25(OH)2D3-mediated repression of the osteogenic differentiation of BMSCs was investigated. The study results demonstrated that 1,25(OH)2D3 treatment induced a significant inhibition in the osteogenic differentiation of BMSCs, including reduced the expression levels of several ossification markers (27), including Runx2, Msx2, BMP2, OPN and OCN. Furthermore, 1,25(OH)2D3 decreased ALP activity and the calcified area of BMSCs, and these effects were induced by downregulating BMP2 and activating β-catenin signaling.

It is well documented that Wnt/β-catenin and BMP signaling pathways are essential for BMSCs to differentiate into osteoblasts (17,28). To further comprehend the role of β-catenin and BMP signaling pathways in 1,25(OH)2D3-induced osteogenic differentiation repression, the present study initially explored the effects of 1,25(OH)2D3 on the expression of BMP2, which serves as an osteogenic activation factor through stimulating osteoblast differentiation and osteogenic nodule formation (28,29). The current study results indicated that 1,25(OH)2D3 negatively regulated BMP2 expression, not only at the transcriptional level, but also at the translational level. The decrease in the expression levels of ossification markers (Runx2, Msx2, OPN, OCN), ALP activity and the calcified area of BMSCs induced by 1,25(OH)2D3 treatment were rescued when BMP2 expression was upregulated, suggesting that BMP2 repression was strongly implicated in the 1,25(OH)2D3-induced repression of the osteogenic differentiation of BMSCs.

Previous evidence demonstrated that the 1,25(OH)2D3 role depends on its combination with its receptor VDR. Once 1,25(OH)2D3 binds to VDR, this receptor will heterodimerize with the retinoid X receptor and translocate into the nucleus to combine with vitamin D3 responsive elements (VDREs) in the promoter regions of the target genes of VDR, leading to upregulation or downregulation of gene transcription (30). Tagami et al (31) revealed that certain corepressors were able to block the VDRE in VDR target genes and deacetylate histones in the absence of 1,25(OH)2D3, suggesting that 1,25(OH)2D3 can regulate target gene expression through VDREs. Notably, a study by Fu et al (11) demonstrated that inhibition of histone deacetylase using trichostatin A and DNA methyltransferase using 5-aza-29-deoxycytidine increased BMP2 expression. In addition, 1,25(OH)2D3 treatment significantly increased the levels of H3K9me2 and reduced the acetylation of histone H3 at the same BMP2 promoter region in UMR-106 cells (11). Consistently, the present study also demonstrated that 1,25(OH)2D3 treatment decreased the acetylation of histone H3 and increased the expression of its methylated modification H3K9me3, suggesting that 1,25(OH)2D3 negatively regulates BMP2 expression at the epigenetic level.

The present study further investigated the effects of the 1,25(OH)2D3/BMP2 axis on Wnt/β-catenin signaling activation. It was observed that 1,25(OH)2D3 treatment evidently enhanced the nuclear accumulation of β-catenin protein, while BMP2 overexpression reversed this effect, suggesting that 1,25(OH)2D3 activated β-catenin signaling through downregulating BMP2. However, the results of the present study were the opposite from those reported by Larriba et al (32), who indicated that 1,25(OH)2D3 functioned as a multilevel repressor of Wnt/β-catenin signaling in cancer cells, particularly in colon cancer. This divergence may be caused by the different cell contents and different usage concentrations. In detail, both Palmer et al (33) and Larriba et al (34) used a 1,25(OH)2D3 concentration of 10−7 M in colon cancer cells, while the present study applied a concentration of 10−8 M 1,25(OH)2D3 in BMSCs. Furthermore, in the current study, it was observed that inhibition of β-catenin signaling with XAV-939 significantly weakened the effects of 1,25(OH)2D3 on the inhibition of ALP activity and calcification formation, indicating that 1,25(OH)2D3 inhibited the differentiation of BMSCs to osteoblasts through activating β-catenin signaling pathway. Although a number of studies have demonstrated that enhanced Wnt/β-catenin signaling promotes bone formation (35), there are also researchers who reported the opposite effect, that is, activation of the Wnt/β-catenin pathway weakens osteogenic differentiation (36,37).

Increasing evidence has suggested that Wnt/β-catenin signaling closely interacts with the BMP signaling pathway. For instance, Haramis et al (24) demonstrated that inhibition of BMP2/4 signaling in the intestine increased polyp formation with β-catenin upregulation. Derfoul et al (38) further reported that BMP2 reversed Wnt3a-induced inhibition of OCN and OPN expression in C3H10T1/2 cells. In addition, BMP2 markedly reduced Wnt3a-induced β-catenin nuclear accumulation and BMSC proliferation through enhancing the binding of Smad1 and Dvl-1, which is required for β-catenin activation (39–41). As reported in the present study, repression of β-catenin signaling by XAV-939 treatment neutralized the 1,25(OH)2D3-mediated reduction in BMP2 expression, suggesting that 1,25(OH)2D3 negatively regulated BMP2 expression via activating β-catenin. Furthermore, BMP2 was able to enhance the interaction between Smad1 and Dvl-1, and promote the activation of β-catenin (39); it can thus be speculated that 1,25(OH)2D3 may modulate the interaction between Dvl-1 and Smad1 via β-catenin. In accordance with our predictions, it was observed that knockdown of β-catenin neutralized the 1,25(OH)2D3-mediated decrease in the interaction between Dvl-1 and Smad1 proteins. This result suggested that the weakness in the interaction between Dvl-1 and Smad1 proteins may be involved in 1,25(OH)2D3-mediated repression of osteogenic differentiation, which was further confirmed by the ALP activity detection and Alizarin red-S staining assays in BMSCs with Smad1 overexpression.

In conclusion, the present study revealed that 1,25(OH)2D3 inhibited the differentiation of BMSCs into osteoclast-like cells through inactivating BMPs and activating Wnt/β-catenin signaling. The study provides a deeper understanding on the mechanisms of vitamin D in the inhibition of osteogenic differentiation, as well as reconsiders the role of vitamin D in osteoporosis treatment.

Acknowledgements

Not applicable.

Funding

No funding was received.

Availability of data and materials

All data generated or analyzed during this study are included in this published article.

Authors' contributions

GC contributed to the design of the study and revised the manuscript. XH performed the experiments and data analysis, and wrote the manuscript. NZ and YW performed the experiments. All authors read and approved the final manuscript.

Ethics approval and consent to participate

Experiments in this study involving animals were approved by the Review Committee for the Use of Human or Animal Subjects of Shanghai Jiao Tong University and were performed in accordance with the National Institutes of Health Guidelines on the Use of Laboratory Animals.

Patient consent for publication

Not applicable.

Competing interests

The authors declare that they have no competing interests.

References

1 

Raisz LG: Pathogenesis of osteoporosis: Concepts, conflicts, and prospects. J Clin Invest. 115:3318–3325. 2005. View Article : Google Scholar : PubMed/NCBI

2 

Kanis JA, McCloskey EV, Johansson H and Oden A: Approaches to the targeting of treatment for osteoporosis. Nat Rev Rheumatol. 5:425–431. 2009. View Article : Google Scholar : PubMed/NCBI

3 

Hayashi M, Nakashima T, Yoshimura N, Okamoto K, Tanaka S and Takayanagi H: Autoregulation of osteocyte Sema3A orchestrates estrogen action and counteracts bone aging. Cell Metab. 29:627–637.e625. 2019. View Article : Google Scholar : PubMed/NCBI

4 

Yu Y, Newman H, Shen L, Sharma D, Hu G, Mirando AJ, Zhang H, Knudsen E, Zhang GF, Hilton MJ and Karner CM: Glutamine metabolism regulates proliferation and lineage allocation in skeletal stem cells. Cell Metab. 29:966–978 e964. 2019. View Article : Google Scholar : PubMed/NCBI

5 

Shoback D: Update in osteoporosis and metabolic bone disorders. J Clin Endocrinol Metab. 92:747–753. 2007. View Article : Google Scholar : PubMed/NCBI

6 

Rosen CJ and Bouxsein ML: Mechanisms of disease: Is osteoporosis the obesity of bone? Nat Clin Pract Rheumatol. 2:35–43. 2006. View Article : Google Scholar : PubMed/NCBI

7 

Rosen CJ, Ackert-Bicknell C, Rodriguez JP and Pino AM: Marrow fat and the bone microenvironment: Developmental, functional, and pathological implications. Crit Rev Eukaryot Gene Expr. 19:109–124. 2009. View Article : Google Scholar : PubMed/NCBI

8 

Fan Y, Hanai JI, Le PT, Bi R, Maridas D, DeMambro V, Figueroa CA, Kir S, Zhou X, Mannstadt M, et al: Parathyroid hormone directs bone marrow mesenchymal cell fate. Cell Metab. 25:661–672. 2017. View Article : Google Scholar : PubMed/NCBI

9 

Ren R, Ocampo A, Liu GH and Izpisua Belmonte JC: Regulation of stem cell aging by metabolism and epigenetics. Cell Metab. 26:460–474. 2017. View Article : Google Scholar : PubMed/NCBI

10 

Jurutka PW, Whitfield GK, Hsieh JC, Thompson PD, Haussler CA and Haussler MR: Molecular nature of the vitamin D receptor and its role in regulation of gene expression. Rev Endocr Metab Disord. 2:203–216. 2001. View Article : Google Scholar : PubMed/NCBI

11 

Fu B, Wang H, Wang J, Barouhas I, Liu W, Shuboy A, Bushinsky DA, Zhou D and Favus MJ: Epigenetic regulation of BMP2 by 1,25-dihydroxyvitamin D3 through DNA methylation and histone modification. PLoS One. 8:e614232013. View Article : Google Scholar : PubMed/NCBI

12 

DeLuca HF: The vitamin D story: A collaborative effort of basic science and clinical medicine. FASEB J. 2:224–236. 1988. View Article : Google Scholar : PubMed/NCBI

13 

Erben RG, Scutt AM, Miao D, Kollenkirchen U and Haberey M: Short-term treatment of rats with high dose 1,25-dihydroxyvitamin D3 stimulates bone formation and increases the number of osteoblast precursor cells in bone marrow. Endocrinology. 138:4629–4635. 1997. View Article : Google Scholar : PubMed/NCBI

14 

Erben RG, Bromm S and Stangassinger M: Therapeutic efficacy of 1alpha,25-dihydroxyvitamin D3 and calcium in osteopenic ovariectomized rats: Evidence for a direct anabolic effect of 1alpha,25-dihydroxyvitamin D3 on bone. Endocrinology. 139:4319–4328. 1998. View Article : Google Scholar : PubMed/NCBI

15 

Sooy K, Sabbagh Y and Demay MB: Osteoblasts lacking the vitamin D receptor display enhanced osteogenic potential in vitro. J Cell Biochem. 94:81–87. 2005. View Article : Google Scholar : PubMed/NCBI

16 

Yamaguchi M and Weitzmann MN: High dose 1,25(OH)2D3 inhibits osteoblast mineralization in vitro. Int J Mol Med. 29:934–938. 2012.PubMed/NCBI

17 

Monroe DG, McGee-Lawrence ME, Oursler MJ and Westendorf JJ: Update on Wnt signaling in bone cell biology and bone disease. Gene. 492:1–18. 2012. View Article : Google Scholar : PubMed/NCBI

18 

Liu N, Shi S, Deng M, Tang L, Zhang G, Liu N, Ding B, Liu W, Liu Y, Shi H, et al: High levels of β-catenin signaling reduce osteogenic differentiation of stem cells in inflammatory microenvironments through inhibition of the noncanonical Wnt pathway. J Bone Miner Res. 26:2082–2095. 2011. View Article : Google Scholar : PubMed/NCBI

19 

Mo J, Yang R, Li F, He B, Zhang X, Zhao Y, Shen Z and Chen P: Geraniin promotes osteogenic differentiation of bone marrow mesenchymal stem cells (BMSCs) via activating β-catenin: A comparative study between BMSCs from normal and osteoporotic rats. J Nat Med. 73:262–272. 2019. View Article : Google Scholar : PubMed/NCBI

20 

Gnecchi M and Melo LG: Bone marrow-derived mesenchymal stem cells: Isolation, expansion, characterization, viral transduction, and production of conditioned medium. Methods Mol Biol. 482:281–294. 2009. View Article : Google Scholar : PubMed/NCBI

21 

Li P, Kong J, Chen Z, Huang S, Lv G, Wei B, Wei J, Jing K, Quan J and Chu J: Aloin promotes osteogenesis of bone-marrow-derived mesenchymal stem cells via the ERK1/2-dependent Runx2 signaling pathway. J Nat Med. 73:104–113. 2019. View Article : Google Scholar : PubMed/NCBI

22 

Schmittgen TD and Livak KJ: Analyzing real-time PCR data by the comparative C(T) method. Nat Protoc. 3:1101–1108. 2008. View Article : Google Scholar : PubMed/NCBI

23 

Yoshida M, Ishimura A, Terashima M, Enkhbaatar Z, Nozaki N, Satou K and Suzuki T: PLU1 histone demethylase decreases the expression of KAT5 and enhances the invasive activity of the cells. Biochem J. 437:555–564. 2011. View Article : Google Scholar : PubMed/NCBI

24 

Haramis AP, Begthel H, van den Born M, van Es J, Jonkheer S, Offerhaus GJ and Clevers H: De novo crypt formation and juvenile polyposis on BMP inhibition in mouse intestine. Science. 303:1684–1686. 2004. View Article : Google Scholar : PubMed/NCBI

25 

You L, Pan L, Chen L, Gu W and Chen J: MiR-27a is Essential for the Shift from osteogenic differentiation to adipogenic differentiation of mesenchymal stem cells in postmenopausal osteoporosis. Cell Physiol Biochem. 39:253–265. 2016. View Article : Google Scholar : PubMed/NCBI

26 

Tella SH and Gallagher JC: Prevention and treatment of postmenopausal osteoporosis. J Steroid Biochem Mol Biol. 142:155–170. 2014. View Article : Google Scholar : PubMed/NCBI

27 

Zou W, Greenblatt MB, Brady N, Lotinun S, Zhai B, de Rivera H, Singh A, Sun J, Gygi SP, Baron R, et al: The microtubule-associated protein DCAMKL1 regulates osteoblast function via repression of Runx2. J Exp Med. 210:1793–1806. 2013. View Article : Google Scholar : PubMed/NCBI

28 

Wang EA, Rosen V, D'Alessandro JS, Bauduy M, Cordes P, Harada T, Israel DI, Hewick RM, Kerns KM, LaPan P, et al: Recombinant human bone morphogenetic protein induces bone formation. Proc Natl Acad Sci USA. 87:2220–2224. 1990. View Article : Google Scholar : PubMed/NCBI

29 

Harris SE, Bonewald LF, Harris MA, Sabatini M, Dallas S, Feng JQ, Ghosh-Choudhury N, Wozney J and Mundy GR: Effects of transforming growth factor beta on bone nodule formation and expression of bone morphogenetic protein 2, osteocalcin, osteopontin, alkaline phosphatase, and type I collagen mRNA in long-term cultures of fetal rat calvarial osteoblasts. J Bone Miner Res. 9:855–863. 1994. View Article : Google Scholar : PubMed/NCBI

30 

Leyssens C, Verlinden L and Verstuyf A: Antineoplastic effects of 1,25(OH)2D3 and its analogs in breast, prostate and colorectal cancer. Endocr Relat Cancer. 20:R31–R47. 2013. View Article : Google Scholar : PubMed/NCBI

31 

Tagami T, Lutz WH, Kumar R and Jameson JL: The interaction of the vitamin D receptor with nuclear receptor corepressors and coactivators. Biochem Biophys Res Commun. 253:358–363. 1998. View Article : Google Scholar : PubMed/NCBI

32 

Larriba MJ, González-Sancho JM, Barbáchano A, Niell N, Ferrer-Mayorga G and Muñoz A: Vitamin D is a multilevel repressor of Wnt/b-catenin signaling in cancer cells. Cancers (Basel). 5:1242–1260. 2013. View Article : Google Scholar : PubMed/NCBI

33 

Pálmer HG, González-Sancho JM, Espada J, Berciano MT, Puig I, Baulida J, Quintanilla M, Cano A, de Herreros AG, Lafarga M and Muñoz A: Vitamin D(3) promotes the differentiation of colon carcinoma cells by the induction of E-cadherin and the inhibition of beta-catenin signaling. J Cell Biol. 154:369–387. 2001. View Article : Google Scholar : PubMed/NCBI

34 

Larriba MJ, Valle N, Pálmer HG, Ordóñez-Morán P, Alvarez-Díaz S, Becker KF, Gamallo C, de Herreros AG, González-Sancho JM and Muñoz A: The inhibition of Wnt/beta-catenin signalling by 1alpha,25-dihydroxyvitamin D3 is abrogated by Snail1 in human colon cancer cells. Endocr Relat Cancer. 14:141–151. 2007. View Article : Google Scholar : PubMed/NCBI

35 

Chang J, Sonoyama W, Wang Z, Jin Q, Zhang C, Krebsbach PH, Giannobile W, Shi S and Wang CY: Noncanonical Wnt-4 signaling enhances bone regeneration of mesenchymal stem cells in craniofacial defects through activation of p38 MAPK. J Biol Chem. 282:30938–30948. 2007. View Article : Google Scholar : PubMed/NCBI

36 

Luo X, Li HX, Liu RX, Wu ZS, Yang YJ and Yang GS: Beta-catenin protein utilized by Tumour necrosis factor-alpha in porcine preadipocytes to suppress differentiation. BMB Rep. 42:338–343. 2009. View Article : Google Scholar : PubMed/NCBI

37 

Daoussis D, Andonopoulos AP and Liossis SN: Wnt pathway and IL-17: Novel regulators of joint remodeling in rheumatic diseases. Looking beyond the RANK-RANKL-OPG axis. Semin Arthritis Rheum. 39:369–383. 2010. View Article : Google Scholar : PubMed/NCBI

38 

Derfoul A, Carlberg AL, Tuan RS and Hall DJ: Differential regulation of osteogenic marker gene expression by Wnt-3a in embryonic mesenchymal multipotential progenitor cells. Differentiation. 72:209–223. 2004. View Article : Google Scholar : PubMed/NCBI

39 

Bilic J, Huang YL, Davidson G, Zimmermann T, Cruciat CM, Bienz M and Niehrs C: Wnt induces LRP6 signalosomes and promotes dishevelled-dependent LRP6 phosphorylation. Science. 316:1619–1622. 2007. View Article : Google Scholar : PubMed/NCBI

40 

MacDonald BT, Tamai K and He X: Wnt/beta-catenin signaling: Components, mechanisms, and diseases. Dev Cell. 17:9–26. 2009. View Article : Google Scholar : PubMed/NCBI

41 

Niehrs C and Shen J: Regulation of Lrp6 phosphorylation. Cell Mol Life Sci. 67:2551–2562. 2010. View Article : Google Scholar : PubMed/NCBI

Related Articles

  • Abstract
  • View
  • Download
  • Twitter
Copy and paste a formatted citation
Spandidos Publications style
Han X, Zhu N, Wang Y and Cheng G: 1,25(OH)2D3 inhibits osteogenic differentiation through activating β‑catenin signaling via downregulating bone morphogenetic protein 2. Mol Med Rep 22: 5023-5032, 2020.
APA
Han, X., Zhu, N., Wang, Y., & Cheng, G. (2020). 1,25(OH)2D3 inhibits osteogenic differentiation through activating β‑catenin signaling via downregulating bone morphogenetic protein 2. Molecular Medicine Reports, 22, 5023-5032. https://doi.org/10.3892/mmr.2020.11619
MLA
Han, X., Zhu, N., Wang, Y., Cheng, G."1,25(OH)2D3 inhibits osteogenic differentiation through activating β‑catenin signaling via downregulating bone morphogenetic protein 2". Molecular Medicine Reports 22.6 (2020): 5023-5032.
Chicago
Han, X., Zhu, N., Wang, Y., Cheng, G."1,25(OH)2D3 inhibits osteogenic differentiation through activating β‑catenin signaling via downregulating bone morphogenetic protein 2". Molecular Medicine Reports 22, no. 6 (2020): 5023-5032. https://doi.org/10.3892/mmr.2020.11619
Copy and paste a formatted citation
x
Spandidos Publications style
Han X, Zhu N, Wang Y and Cheng G: 1,25(OH)2D3 inhibits osteogenic differentiation through activating β‑catenin signaling via downregulating bone morphogenetic protein 2. Mol Med Rep 22: 5023-5032, 2020.
APA
Han, X., Zhu, N., Wang, Y., & Cheng, G. (2020). 1,25(OH)2D3 inhibits osteogenic differentiation through activating β‑catenin signaling via downregulating bone morphogenetic protein 2. Molecular Medicine Reports, 22, 5023-5032. https://doi.org/10.3892/mmr.2020.11619
MLA
Han, X., Zhu, N., Wang, Y., Cheng, G."1,25(OH)2D3 inhibits osteogenic differentiation through activating β‑catenin signaling via downregulating bone morphogenetic protein 2". Molecular Medicine Reports 22.6 (2020): 5023-5032.
Chicago
Han, X., Zhu, N., Wang, Y., Cheng, G."1,25(OH)2D3 inhibits osteogenic differentiation through activating β‑catenin signaling via downregulating bone morphogenetic protein 2". Molecular Medicine Reports 22, no. 6 (2020): 5023-5032. https://doi.org/10.3892/mmr.2020.11619
Follow us
  • Twitter
  • LinkedIn
  • Facebook
About
  • Spandidos Publications
  • Careers
  • Cookie Policy
  • Privacy Policy
How can we help?
  • Help
  • Live Chat
  • Contact
  • Email to our Support Team