Spandidos Publications Logo
  • About
    • About Spandidos
    • Aims and Scopes
    • Abstracting and Indexing
    • Editorial Policies
    • Reprints and Permissions
    • Job Opportunities
    • Terms and Conditions
    • Contact
  • Journals
    • All Journals
    • Oncology Letters
      • Oncology Letters
      • Information for Authors
      • Editorial Policies
      • Editorial Board
      • Aims and Scope
      • Abstracting and Indexing
      • Bibliographic Information
      • Archive
    • International Journal of Oncology
      • International Journal of Oncology
      • Information for Authors
      • Editorial Policies
      • Editorial Board
      • Aims and Scope
      • Abstracting and Indexing
      • Bibliographic Information
      • Archive
    • Molecular and Clinical Oncology
      • Molecular and Clinical Oncology
      • Information for Authors
      • Editorial Policies
      • Editorial Board
      • Aims and Scope
      • Abstracting and Indexing
      • Bibliographic Information
      • Archive
    • Experimental and Therapeutic Medicine
      • Experimental and Therapeutic Medicine
      • Information for Authors
      • Editorial Policies
      • Editorial Board
      • Aims and Scope
      • Abstracting and Indexing
      • Bibliographic Information
      • Archive
    • International Journal of Molecular Medicine
      • International Journal of Molecular Medicine
      • Information for Authors
      • Editorial Policies
      • Editorial Board
      • Aims and Scope
      • Abstracting and Indexing
      • Bibliographic Information
      • Archive
    • Biomedical Reports
      • Biomedical Reports
      • Information for Authors
      • Editorial Policies
      • Editorial Board
      • Aims and Scope
      • Abstracting and Indexing
      • Bibliographic Information
      • Archive
    • Oncology Reports
      • Oncology Reports
      • Information for Authors
      • Editorial Policies
      • Editorial Board
      • Aims and Scope
      • Abstracting and Indexing
      • Bibliographic Information
      • Archive
    • Molecular Medicine Reports
      • Molecular Medicine Reports
      • Information for Authors
      • Editorial Policies
      • Editorial Board
      • Aims and Scope
      • Abstracting and Indexing
      • Bibliographic Information
      • Archive
    • World Academy of Sciences Journal
      • World Academy of Sciences Journal
      • Information for Authors
      • Editorial Policies
      • Editorial Board
      • Aims and Scope
      • Abstracting and Indexing
      • Bibliographic Information
      • Archive
    • International Journal of Functional Nutrition
      • International Journal of Functional Nutrition
      • Information for Authors
      • Editorial Policies
      • Editorial Board
      • Aims and Scope
      • Abstracting and Indexing
      • Bibliographic Information
      • Archive
    • International Journal of Epigenetics
      • International Journal of Epigenetics
      • Information for Authors
      • Editorial Policies
      • Editorial Board
      • Aims and Scope
      • Abstracting and Indexing
      • Bibliographic Information
      • Archive
    • Medicine International
      • Medicine International
      • Information for Authors
      • Editorial Policies
      • Editorial Board
      • Aims and Scope
      • Abstracting and Indexing
      • Bibliographic Information
      • Archive
  • Articles
  • Information
    • Information for Authors
    • Information for Reviewers
    • Information for Librarians
    • Information for Advertisers
    • Conferences
  • Language Editing
Spandidos Publications Logo
  • About
    • About Spandidos
    • Aims and Scopes
    • Abstracting and Indexing
    • Editorial Policies
    • Reprints and Permissions
    • Job Opportunities
    • Terms and Conditions
    • Contact
  • Journals
    • All Journals
    • Biomedical Reports
      • Information for Authors
      • Editorial Policies
      • Editorial Board
      • Aims and Scope
      • Abstracting and Indexing
      • Bibliographic Information
      • Archive
    • Experimental and Therapeutic Medicine
      • Information for Authors
      • Editorial Policies
      • Editorial Board
      • Aims and Scope
      • Abstracting and Indexing
      • Bibliographic Information
      • Archive
    • International Journal of Epigenetics
      • Information for Authors
      • Editorial Policies
      • Editorial Board
      • Aims and Scope
      • Abstracting and Indexing
      • Bibliographic Information
      • Archive
    • International Journal of Functional Nutrition
      • Information for Authors
      • Editorial Policies
      • Editorial Board
      • Aims and Scope
      • Abstracting and Indexing
      • Bibliographic Information
      • Archive
    • International Journal of Molecular Medicine
      • Information for Authors
      • Editorial Policies
      • Editorial Board
      • Aims and Scope
      • Abstracting and Indexing
      • Bibliographic Information
      • Archive
    • International Journal of Oncology
      • Information for Authors
      • Editorial Policies
      • Editorial Board
      • Aims and Scope
      • Abstracting and Indexing
      • Bibliographic Information
      • Archive
    • Medicine International
      • Information for Authors
      • Editorial Policies
      • Editorial Board
      • Aims and Scope
      • Abstracting and Indexing
      • Bibliographic Information
      • Archive
    • Molecular and Clinical Oncology
      • Information for Authors
      • Editorial Policies
      • Editorial Board
      • Aims and Scope
      • Abstracting and Indexing
      • Bibliographic Information
      • Archive
    • Molecular Medicine Reports
      • Information for Authors
      • Editorial Policies
      • Editorial Board
      • Aims and Scope
      • Abstracting and Indexing
      • Bibliographic Information
      • Archive
    • Oncology Letters
      • Information for Authors
      • Editorial Policies
      • Editorial Board
      • Aims and Scope
      • Abstracting and Indexing
      • Bibliographic Information
      • Archive
    • Oncology Reports
      • Information for Authors
      • Editorial Policies
      • Editorial Board
      • Aims and Scope
      • Abstracting and Indexing
      • Bibliographic Information
      • Archive
    • World Academy of Sciences Journal
      • Information for Authors
      • Editorial Policies
      • Editorial Board
      • Aims and Scope
      • Abstracting and Indexing
      • Bibliographic Information
      • Archive
  • Articles
  • Information
    • For Authors
    • For Reviewers
    • For Librarians
    • For Advertisers
    • Conferences
  • Language Editing
Login Register Submit
  • This site uses cookies
  • You can change your cookie settings at any time by following the instructions in our Cookie Policy. To find out more, you may read our Privacy Policy.

    I agree
Search articles by DOI, keyword, author or affiliation
Search
Advanced Search
presentation
Molecular Medicine Reports
Join Editorial Board Propose a Special Issue
Print ISSN: 1791-2997 Online ISSN: 1791-3004
Journal Cover
June-2021 Volume 23 Issue 6

Full Size Image

Sign up for eToc alerts
Recommend to Library

Journals

International Journal of Molecular Medicine

International Journal of Molecular Medicine

International Journal of Molecular Medicine is an international journal devoted to molecular mechanisms of human disease.

International Journal of Oncology

International Journal of Oncology

International Journal of Oncology is an international journal devoted to oncology research and cancer treatment.

Molecular Medicine Reports

Molecular Medicine Reports

Covers molecular medicine topics such as pharmacology, pathology, genetics, neuroscience, infectious diseases, molecular cardiology, and molecular surgery.

Oncology Reports

Oncology Reports

Oncology Reports is an international journal devoted to fundamental and applied research in Oncology.

Experimental and Therapeutic Medicine

Experimental and Therapeutic Medicine

Experimental and Therapeutic Medicine is an international journal devoted to laboratory and clinical medicine.

Oncology Letters

Oncology Letters

Oncology Letters is an international journal devoted to Experimental and Clinical Oncology.

Biomedical Reports

Biomedical Reports

Explores a wide range of biological and medical fields, including pharmacology, genetics, microbiology, neuroscience, and molecular cardiology.

Molecular and Clinical Oncology

Molecular and Clinical Oncology

International journal addressing all aspects of oncology research, from tumorigenesis and oncogenes to chemotherapy and metastasis.

World Academy of Sciences Journal

World Academy of Sciences Journal

Multidisciplinary open-access journal spanning biochemistry, genetics, neuroscience, environmental health, and synthetic biology.

International Journal of Functional Nutrition

International Journal of Functional Nutrition

Open-access journal combining biochemistry, pharmacology, immunology, and genetics to advance health through functional nutrition.

International Journal of Epigenetics

International Journal of Epigenetics

Publishes open-access research on using epigenetics to advance understanding and treatment of human disease.

Medicine International

Medicine International

An International Open Access Journal Devoted to General Medicine.

Journal Cover
June-2021 Volume 23 Issue 6

Full Size Image

Sign up for eToc alerts
Recommend to Library

  • Article
  • Citations
    • Cite This Article
    • Download Citation
    • Create Citation Alert
    • Remove Citation Alert
    • Cited By
  • Similar Articles
    • Related Articles (in Spandidos Publications)
    • Similar Articles (Google Scholar)
    • Similar Articles (PubMed)
  • Download PDF
  • Download XML
  • View XML
Article Open Access

The silencing of FNDC1 inhibits the tumorigenesis of breast cancer cells via modulation of the PI3K/Akt signaling pathway

  • Authors:
    • Chen Yunwen
    • Gao Shanshan
    • Ben Zhifei
    • Chen Saijun
    • Yin Hua
  • View Affiliations / Copyright

    Affiliations: Hwa Mei Hospital, University of Chinese Academy of Sciences, Ningbo, Zhejiang 315010, P.R. China
    Copyright: © Yunwen et al. This is an open access article distributed under the terms of Creative Commons Attribution License.
  • Article Number: 479
    |
    Published online on: April 22, 2021
       https://doi.org/10.3892/mmr.2021.12118
  • Expand metrics +
Metrics: Total Views: 0 (Spandidos Publications: | PMC Statistics: )
Metrics: Total PDF Downloads: 0 (Spandidos Publications: | PMC Statistics: )
Cited By (CrossRef): 0 citations Loading Articles...

This article is mentioned in:



Abstract

Fibronectin type III domain‑containing protein 1 (FNDC1) is a protein that contains a major component of the structural domain of fibronectin. Although many studies have indicated that FNDC1 serves vital roles in the development of various diseases, the role of FNDC1 in the progression of breast cancer (BC) remains elusive. The aim of the present study was to investigate the biological functions of FNDC1 in BC cells and the associated mechanisms. The expression levels of FNDC1 in BC tissues and normal breast tissues were analyzed using The Cancer Genome Atlas database (TCGA). Kaplan‑Meier curves were mined from TCGA to examine the clinical prognostic significance of FNDC1 mRNA in patients with BC. The expression of FNDC1 was knocked down by transfection with shRNA in BC cells. Cell viability, colony formation ability, migration and invasion were assayed following the silencing of FNDC1 in BC cells. The expression of proteins was measured using a western blotting assay. The bioinformatic data indicated that the FNDC1 mRNA expression levels were significantly upregulated in BC tissues compared with normal breast tissues, and the high mRNA expression levels of FNDC1 were associated with a lower overall survival in patients with BC. The downregulation of FNDC1 inhibited the proliferation, colony formation, migration and invasion of BC cells. Investigation of the mechanisms revealed that the silencing of FNDC1 decreased the protein expression levels of MMPs and epithelial‑to‑mesenchymal markers. Furthermore, the silencing of FNDC1 led to the inactivation of the PI3K/Akt signaling pathway. FNDC1 was highly upregulated and acted as an oncogene in BC. Therefore, targeting FNDC1 may be a potential strategy for the treatment of BC.

Introduction

Breast cancer (BC) is one of the most commonly diagnosed cancer types among females worldwide (1). Although great efforts have been made in the treatment of BC, the overall survival of patients with BC remains poor (2). Local tumor invasion and distant metastasis are key reasons that account for the poor survival of patients with BC in the advanced stages (3). Therefore, it is necessary to reveal the underlying mechanisms of progression of BC to develop more effective therapeutic targets.

The fibronectin type III domain-containing protein 1 (FNDC1), also known as AGS8, contains the conserved fibronectin type III domain of fibronectin (FN1) (4). FN1 was documented as an essential player in tumorigenesis and has been shown to affect various physiological processes, including proliferation, migration, metabolism and apoptosis (5).

It has been reported that the upregulation of intracellular FN1 is associated with distant metastasis of BC (6). Numerous studies have demonstrated that FNDC1 also serves critical roles in different diseases. For instance, the upregulation of FNDC1 has been associated with skin tumor progression and increases in tumor thickness (7). In prostate cancer cells, the silencing of FNDC1 inhibited proliferation and migration while increasing apoptosis (8). FNDC1 was also found to be highly expressed in gastric cancer, and the upregulation of FNDC1 was associated with a poor prognosis in patients with gastric cancer. However, the role of FNDC1 in BC has not been studied yet.

Therefore, in the present study, The Cancer Genome Atlas (TCGA) database was used to compare the mRNA expression levels of FNDC1 in BC and normal breast tissues. The Kaplan-Meier curves were used to evaluate the prognostic value of levels of FNDC1 in BC. Furthermore, the biological functions of FNDC1 were investigated in two breast cancer cell lines. The present study assessed the effect of silencing FNDC1 on the proliferation, migration, invasion and epithelial-to-mesenchymal (EMT) transition of breast cancer cells.

Materials and methods

Cell culture and chemicals

Human BC cell lines (MCF-7, MDA-MB-468, LCC9 and T-47D) and the normal human breast MCF-10A cell line were purchased from the Cell Bank of Type Culture Collection of Chinese Academy of Sciences. All cells were maintained in RPMI-1640 medium (Gibco; Thermo Fisher Scientific, Inc.), supplemented with 10% FBS (Gibco; Thermo Fisher Scientific, Inc.) and 1% penicillin and streptomycin (Sigma-Aldrich; Merck KGaA) in a humidified atmosphere of 5% CO2 at 37°C. All chemicals were purchased from Sigma-Aldrich (Merck KGaA).

Cell transfection

The lentivirus plasmids containing the short hairpin RNA (shRNA) against FNDC1 (shFNDC1) or a negative control (shNC) were synthesized by Suzhou GenePharma Co., Ltd. shRNAs were subcloned into pRNA-H1.1 (Thermo Fisher Scientific, Inc.). The plasmids were transfected into 293T cells using Lipofectamine® 2000 (Thermo Fisher Scientific, Inc.) according to the manufacturer's guide. Briefly, 24 h prior to the transfection, 2.5×106 cells were seeded into a 10 cm dish until confluency of 50–70% the next day. A total of 4 µg lentiviral plasmid, 4 µg each 3rd generation viral packaging vectors (pMDL, pRSV and pVSV-G) and 20 µl Lipofectamine 2000 in 600 µl serum-free DMEM was incubated for 15–20 min at room temperature and added into the cells. A total of 72 h later, the supernatant was collected. Prior to the viral transduction, cells were harvested upon reaching 70–80% confluence. Lentiviral vectors were added at an MOI of 50 into the plate. The medium was replaced with fresh medium 24 h after transfection. Then, cells were treated with puromycin (2 µg/ml) for 3 days and the transfection efficiency was evaluated by western blotting.

Cell viability assay

Cell viability was assayed by the Cell Counting Kit-8 (CCK-8) (Beyotime Institute of Biotechnology), according to the manufacturer's protocol. In brief, the cells were seeded onto 96-well plates at the density of 5×103 cells/well. After infections for different times (24, 48, 72 and 96 h), 10 µl CCK-8 solution was added to each well and incubated for another 2 h. The absorbance was measured at 450 nm by a microplate reader Elx808 (BioTek Instruments, Inc.).

Colony formation assay

Following transfection for 24 h, the cells were seeded into the 6-well plates at a density of 500 cells/well in triplicate. After culturing for two weeks, the cells were washed with PBS, fixed with methanol for 0.5 h at room temperature and stained with crystal violet for 2 h at room temperature (0.1%; Beyotime Institute of Biotechnology). The colonies were visualized and counted under a CKX31 inverted light microscope at ×100 magnification (Olympus Corporation).

Wound healing assay

A wound healing assay was performed with minor modifications to a previously reported method (9). As serum-free medium caused excessive apoptosis and cell detachment, 10% FBS-supplemented medium was used (9,10). In brief, cells were seeded onto 6-well plates in 10% FBS medium until they reached 80–90% confluency. The monolayers were scratched using 200 µl sterile pipette tips, and the cells were washed with PBS three times to remove the debris and 10% FBS-supplemented fresh medium was added. A total of 24 h later, images were captured under a CKX31 inverted light microscope at ×100 magnification (Olympus Corporation).

Invasion assay

For the cell invasion assay, 3×104 cells were seeded into the upper chamber of Transwell assay inserts (8 µm; Corning Inc.). The Transwell chamber was precoated with Matrigel (Thermo Fisher Scientific, Inc.) before cell seeding. The chambers were inserted into a 24-well plate. The upper chambers were filled with 200 µl serum-free medium (RPMI-1640; Gibco; Thermo Fisher Scientific, Inc.), while the bottom chambers were filled with 500 µl complete medium (RPMI-1640; Gibco; Thermo Fisher Scientific, Inc.). After incubation at 37°C for 24 h, the cells were fixed at room temperature in 4% paraformaldehyde (Beyotime Institute of Biotechnology) for 10 min and stained at room temperature with 0.1% crystal violet (Beyotime Institute of Biotechnology) for 10 min. Nonmigrating cells in the upper chambers were wiped off. The migrated cells were counted in three randomly selected fields and photographed at a ×100 magnification with a CKX31 inverted light microscope at ×100 magnification (Olympus Corporation).

Western blot analysis

The total cellular proteins were obtained using RIPA lysis buffer (Beyotime Institute of Biotechnology), supplemented with a proteinase and phosphatase inhibitor cocktail (Sigma-Aldrich; Merck KGaA). The protein concentration was assayed by Bradford kit (Beyotime Institute of Biotechnology) according to the manufacturer's guide. Twenty micrograms of total protein were loaded onto a 12% SDS-PAGE and then transferred onto a PVDF membrane (EMD Millipore). The membranes were blocked with skimmed milk for 1 h at room temperature, after which the membrane was incubated with primary antibodies against the following overnight at 4°C: FNDC1 (cat. no. PA5-56603; dilution, 1:1,000; Thermo Fisher Scientific, Inc.), GAPDH (cat. no. G9545; dilution, 1:10,000, Sigma-Aldrich; Merck KGaA), MMP-2 (cat. no. 40994; dilution, 1:1,000; Cell Signaling Technology, Inc.), MMP-9 (cat. no. 13667; dilution, 1:1,000; Cell Signaling Technology, Inc.), vimentin (cat. no. 5741; dilution, 1:1,000; Cell Signaling Technology, Inc.), N-cadherin (cat. no. 13116; dilution, 1:1,000; Cell Signaling Technology, Inc.), E-cadherin (cat. no. 14472; dilution, 1:1,000; Cell Signaling Technology, Inc.), p-ERK (cat. no. 4370; dilution, 1:1,000; Cell Signaling Technology, Inc.), ERK (cat. no. 4696; dilution, 1:1,000; Cell Signaling Technology, Inc.), p-JNK (cat. no. 9255; dilution, 1:1,000; Cell Signaling Technology, Inc.), JNK (cat. no. 9252; dilution, 1:1,000; Cell Signaling Technology, Inc.), p-p38 (cat. no. 4511; dilution, 1:1,000; Cell Signaling Technology, Inc.), p38 (cat. no. 8690; dilution, 1:1,000; Cell Signaling Technology, Inc.), p-Akt (cat. no. 4060; dilution, 1:1,000; Cell Signaling Technology, Inc.) and Akt (cat. no. 4685; dilution, 1:1,000; Cell Signaling Technology, Inc.). Subsequently, the membrane was washed three times with PBS and incubated with the corresponding horseradish peroxidase-conjugated secondary antibodies (both 1:2,000; anti-mouse secondary antibody; cat. no. 7076; and anti-rabbit secondary antibody; cat. no., 7074), which were obtained from Cell Signaling Technology, Inc. at room temperature for 1 h. The membrane was visualized using an ECL Prime Western Blotting kit (cat. no. 21342; Beyotime Institute of Biotechnology). All western blots were repeated three times. Band intensities were quantified using NIH ImageJ (version 2.0; imgaej.niv.gov/).

Data mining

The bioinformatics data for FNDC1 expression in BC were retrieved from The Cancer Genome Atlas (TCGA) (portal.gdc.cancer.gov) and the Genotype-Tissue Expression (GETx) database (gtexportal.org/home/) using the Gene Expression Profiling Interactive Analysis (GEPIA) tool ver.2002 (gepia.cancer-pku.cn). The associations of FNDC1 expression with overall survival (OS) and disease-free survival (DFS) were analyzed by data mining in the Kaplan-Meier plotter (kmplot.com). The median FNDC1 expression was applied as the cut-off. Hazard ratios with a 95% confidence interval (CI) and log-rank P-values were calculated.

Statistical analysis

Statistical analyses were performed with SPSS 12.0 (SPSS, Inc.). The data are expressed as the mean ± standard deviation. The paired Student's t-test was used for comparisons between BC and normal tissues. In in vitro experiments, unpaired Student's t-test was used to compare the difference between two groups, and differences between multiple groups were analyzed using one-way analysis of variance followed by Tukey's post hoc test. Survival probability was calculated using the Kaplan-Meier method and the log-rank test was used to compare survival curves. P<0.05 (two-tailed) was considered to indicate a statistically significant difference.

Results

Expression of FNDC1 in BC tissues

According to the data extracted from TCGA database, the expression of mRNA levels of FNDC1 was significantly upregulated in BC tissues when compared with normal tissues that were collected from the same patients (Student's t-test; Fig. 1A), although there was no significant difference in expression of FNDC1 among the different BC stages (Fig. 1B). The OS curve, which was constructed using the Kaplan-Meier method from TCGA database, demonstrated that there is no significant difference between the BC patients with high or low expression of FNDC1 (after dividing the patients' survival times by the median time, with a follow-up threshold of 250 months; P=0.23; log-rank test; Fig. 1C). Furthermore, DFS curves did not show an association between the survival of patients with BC and the expression of FNDC1 (after dividing the patients' survival time by the median time, with a follow-up threshold of 250 months; P=0.61; log-rank test; Fig. 1C). These findings unveil the complexity of FNDC1 in the tumorigenesis of BC.

Figure 1.

FNDC1 is upregulated in BC tissues. (A) Expression of FNDC1 in BC and corresponding normal tissues in TCGA database. (B) Expression of FNDC1 among the different stages of BC. (C) OS and DFS of patients with BC and the expression levels of FNDC1 in TCGA database. *P<0.05. FNDC1, fibronectin type III domain-containing protein 1; BC, breast cancer; TCGA, The Cancer Genome Atlas; OS, overall survival; DFS, disease-free survival.

Downregulation of FNDC1 inhibits the proliferation, colony formation, migration, invasion and EMT process of BC cells

The biological functions of FNDC1 in BC cells were investigated. The protein levels of FNDC1 in normal human breast MCF-10A cells and four breast cancer LCC9, MCF-7, MDA-468 and T-47D cell lines were assayed. As shown in Fig. 2A, the expression of FNDC1 was highest in MCF-7 and MDA-468 cells; therefore, these two cell lines were selected for the subsequent studies. Subsequently, the expression of FNDC1 was successfully silenced in two BC cell lines (MCF-7 and MDA-MB-468; Fig. 2B). A CCK-8 assay demonstrated that the silencing of FNDC1 significantly inhibited the viability of BC cells, compared with to the control group (Fig. 2C). Colony formation assays indicated that the colony numbers of BC cells were markedly decreased following knockdown of FNDC1 (Fig. 2D). Wound healing and Transwell invasion assays demonstrated that the silencing of FNDC1 significantly repressed the migration and invasion of BC cells (Fig. 2E and F). To reveal the molecular mechanisms, western blot analysis was performed. It was revealed that the silencing of FNDC1 led to the downregulation of MMP-2/9, vimentin and N-cadherin and the upregulation of E-cadherin in BC cells (Fig. 2G). Taken together, these results suggested that the silencing of FNDC1 inhibits the tumorigenesis of BC cells.

Figure 2.

The silencing of FNDC1 inhibits the tumorigenesis of BC. (A) Expression of FNDC1 in normal breast cell and BC cells were assayed by western blotting. (B) BC cells were transfected as indicated for 24 h, after which the protein levels of FNDC1 were measured by western blotting. (C) BC cells were transfected as indicated, after which the cell viability was measured by a Cell Counting kit-8 assay at different time points. (D) BC cells were transfected as indicated, after which a colony formation assay was performed. (E) BC cells were transfected as indicated, after which a wound healing assay was conducted to measure the migration ability. (F) BC cells were transfected as indicated, after which a Transwell assay was performed to measure the invasive ability. (G) BC cells were transfected as indicated for 24 h, after which the expression levels of the indicated proteins were measured by western blotting. The data are presented as the mean ± standard deviation. The experiments were performed at least three times. *P<0.05; **P<0.01. FNDC1, fibronectin type III domain-containing protein 1; BC, breast cancer; sh, short hairpin RNA; NC, negative control; Ctrl, control.

Knockdown of FNDC1 led to the inhibition of the PI3K/Akt signaling pathway

Whether FNDC1 has any effects on signaling pathways was investigated. To begin with, the status of the MAPK signaling pathways was investigated. It was demonstrated that ERK, JNK and p38 were not affected following the silencing of FNDC1 in BC cells (Fig. 3A). Subsequently, the PI3K/Akt signaling pathway was investigated. It was found that the phosphorylation levels of PI3K and Akt were decreased following the silencing of FNDC1 (Fig. 3B). Therefore, the silencing of FNDC1 led to the inhibition of PI3K.

Figure 3.

The silencing of FNDC1 leads to inhibition of the PI3K/Akt signaling pathway. (A and B) BC cells were transfected as indicated for 24 h, after which the expression levels of the indicated proteins were measured by western blotting. The data are presented as the mean ± standard deviation. The experiments were performed at least three times. **P<0.01. FNDC1, fibronectin type III domain-containing protein 1; sh, short hairpin RNA; NC, negative control.

Inactivation of the PI3K/Akt signaling pathway is essential for the effects of the silencing of FNDC1 on BC cells

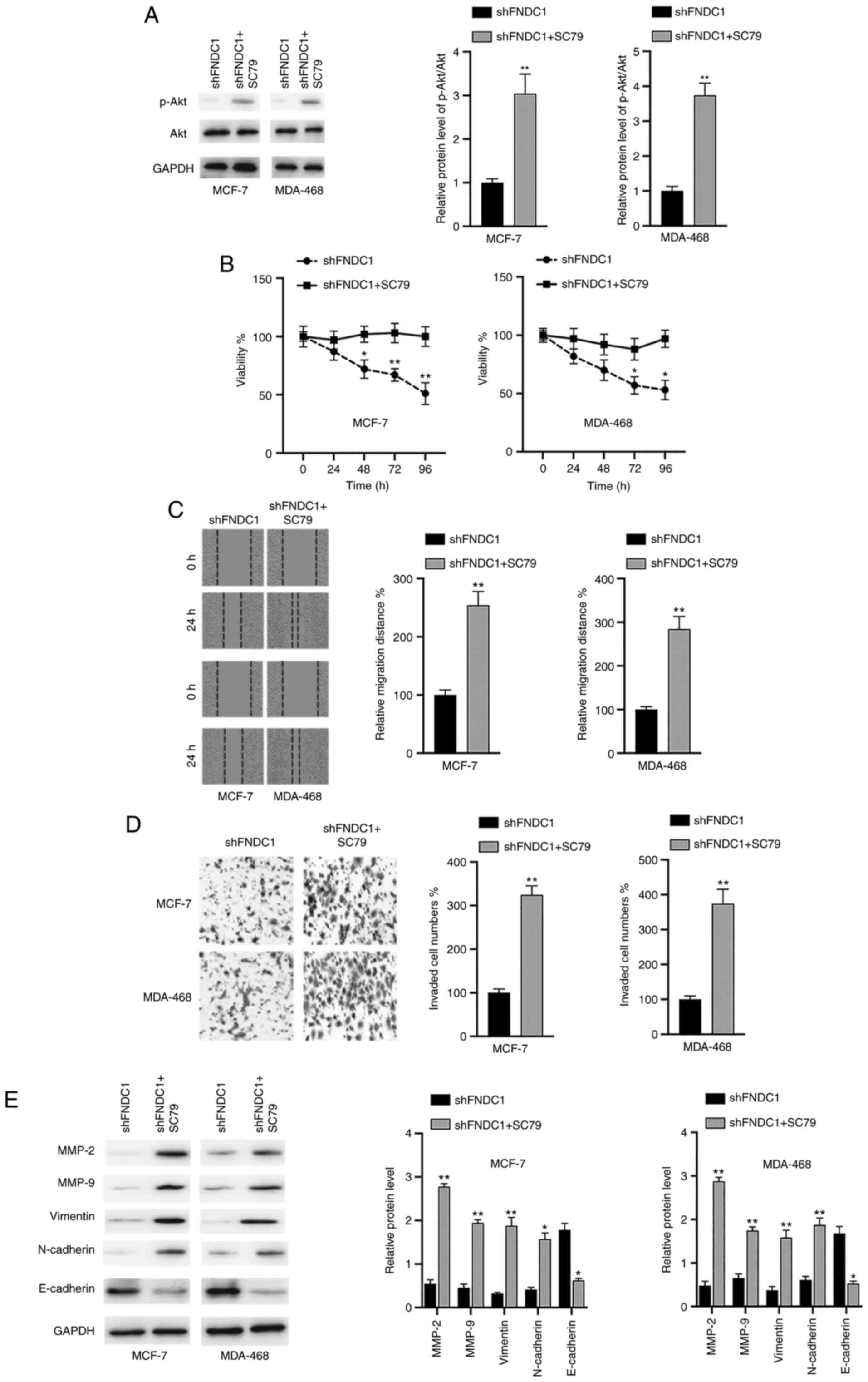
To verify whether the PI3K/Akt signaling pathway is required for the oncogenic effects of FNDC1, BC cells were transfected with shFNDC1 and then the cells were incubated with the Akt activator SC79 24 h after transfection. It was revealed that SC79 reactivated the Akt signaling pathway following the silencing of FNDC1 in the two BC cell lines, as indicated by increased p-Akt/Akt ratios (Fig. 4A). In addition, it was found that SC79 reversed the effects of the silencing of FNDC1 on cell viability (Fig. 4B), migration (Fig. 4C) and invasion (Fig. 4D). Furthermore, the effects of the silencing of FNDC1 on MMPs and EMT markers were also reversed by the treatment of SC97 in BC cells (Fig. 4E). Taken together, these results suggested that the effects of the silencing of FNDC1 on the tumorigenesis of BC cells relied on the inactivation of the PI3K/Akt signaling pathway.

Figure 4.

Activation of PI3K/Akt reverses the effects of the silencing of FNDC1 on BC cells. (A) BC cells were transfected with shFNDC1, and the cells were treated with or without SC79 for 24 h, after which the indicated proteins were measured by western blotting. (B) BC cells were transfected with shFNDC1, and the cells were treated with or without SC79 for the indicated time. BC cells were transfected with shFNDC1, and the cells were treated with or without SC79 for 24 h. (C) Migration was measured. (D) Invasion was measured. (E) The indicated proteins were measured. The data are presented as the mean ± standard deviation. The experiments were performed at least three times. *P<0.05; **P<0.01. FNDC1, fibronectin type III domain-containing protein 1; BC, breast cancer; sh, short hairpin RNA.

Discussion

The role of FNDC1 has been investigated in various cancer types, which demonstrated that it may be an oncogene. For instance, the overexpression of FNDC1 was found to be correlated with a poor prognosis in patients with gastric cancer (11). An upregulation of FNDC1 has also been revealed in head and neck squamous cell carcinoma and colorectal cancer (12,13). However, there have been few studies regarding the roles of FNDC1 in the progression of BC. Therefore, the aim of the present study was to investigate the roles of FNDC1 in the tumorigenesis of BC cells via loss-of-function experiments. The underlying molecular mechanisms were also investigated.

In line with the results of previous studies, TCGA database analyses demonstrated that FNDC1 was upregulated in BC tissues. However, Kaplan-Meier analysis showed that no significant difference in OS time between the BC patients with high or low expression of FNDC1. Furthermore, the expression of FNDC1 was not associated with DFS in patients with BC. By contrast, previous studies have suggested that the expression of FNDC1 was associated with prognosis in gastric cancer (11,14). These results suggested that the role of FNDC1 in tumors is complicated. Dysregulated proliferation is one of the key hallmarks of cancer (15). In the present study, it was revealed that the knockdown of FNDC1 repressed the viability of BC cells. This finding is in line with that of a previous study, which reported that the downregulation of FNDC1 decreased the viability of prostate cancer cells (8). Additionally, the knockdown of FNDC1 may suppress the growth of gastric cancer cells (11). However, the roles of FNDC1 in the growth of BC cells remains unclear.

As another hallmark of cancer, metastasis is a leading cause of cancer-associated mortality (15). During metastasis, the surrounding tissues will be invaded by tumor cells, which will further intravasate into the lymph nodes and eventually migrate to distant organs (16). It is well documented that the extracellular matrix (ECM) serves essential roles in the process of metastasis (17). FN1 is an important ECM protein that has been revealed to enhance the invasiveness of various cancer cells, including gastric cancer cells, oral squamous cell carcinoma and ovarian cancer (18–20). Since FNDC1 contains a major component of the structural domain of FN1, this indicates that FNDC1 may also serve a critical role in metastasis (5). In the present study, it was demonstrated found that the silencing of FNDC1 inhibited the migration and invasion of BC cells, which is in line with the results of previous studies (11,21). Investigation of mechanisms revealed that the silencing of FNDC1 decreased the expression of MMPs, which are a group of zinc-dependent endopeptidases (22). MMP-2 and MMP-9 participate in the process of cell invasion and metastasis via regulation of the degradation of the ECM (23). A decrease in MMP-2/9 may repress the migration and metastasis of tumor cells (24). It was found that the silencing of FNDC1 led to the downregulation of MMP-2/9, which revealed the molecular mechanisms underlying the repression of migration and invasion caused by the silencing of FNDC1. It has been well documented that the EMT serves an essential role in the progression of various cancer types, including BC (25). EMT accounts for the change in various cell phenotypes that are involved in the progression of tumors (26). The results of the present study demonstrated that the silencing of FNDC1 led to the downregulation of proteins, including vimentin and N-cadherin and to the upregulation of E-cadherin. These data suggested that the EMT process was inhibited by the downregulation of FNDC1. The findings of the present study are in accordance with those of a previous study, which also found that the silencing of FNDC1 blocked the EMT process in gastric cancer cells (11).

The PI3K/Akt signaling pathway has been reported to participate in cancer cell activities, including metabolism, proliferation, invasion and metastasis (27). The constitutive activation of Akt has been found to contribute toward the initiation and development of different cancer types, including BC (28). Targeting PI3K/Akt may be a potential strategy for treatment and for overcoming drug resistance in BC (29). Until now, whether FNDC1 may modulate the PI3K/Akt signaling pathway has remained elusive. The present study found that the downregulation of FNDC1 led to the inactivation of the PI3K/Akt pathway. In addition, SC79 reversed the inhibitory effects of the silencing of FNDC1 on tumorigenesis in BC cells. To the best of our knowledge, the present study was the first to indicate that the downregulation of FNDC1 leads to the inhibition of the PI3K/Akt pathway. Notably, a previous study demonstrated that the Akt signaling pathway may regulate the expression of FNDC1 in bone marrow mesenchymal stem cells (30). Therefore, there may be a correlation between the PI3K/Akt pathway and FNDC1; therefore, more studies are required. There are certain limitations to the present study. To begin with, the expression of FNDC1 was not assayed in patients with BC and the levels of FNDC1 in BC tissues should be measured in the future. Additionally, the effects of FNDC1 on the tumorigenesis of BC were not studied in a xenograft mouse model, which may be interesting if performed in the future.

In summary, the present study revealed that FNDC1 expression is upregulated in BC. The silencing of FNDC1 inhibited the proliferation, migration, invasion and EMT of BC cells by modulating the PI3K/Akt signaling pathway. Therefore, FNDC1 may be a potential therapeutic target for the treatment of BC.

Acknowledgements

Not applicable.

Funding

The present study was supported by the Medical Scientific Research Foundation of Zhejiang Province, China (grant no. 2019KY596).

Availability of data and materials

The datasets used and/or analyzed during the current study are available from the corresponding author on reasonable request.

Authors' contributions

CY and GS performed the experiments. CY and GS confirm the authenticity of all the raw data. GS performed the statistical analysis. BZ and CS performed the bioinformatics analysis. YH designed the study and drafted the manuscript. All authors read and approved the final manuscript.

Ethics approval and consent to participate

Not applicable.

Patient consent for publication

Not applicable.

Competing interests

The authors declare that they have no competing interests.

References

1 

DeSantis CE, Ma J, Goding Sauer A, Newman LA and Jemal A: Breast cancer statistics, 2017, racial disparity in mortality by state. CA Cancer J Clin. 67:439–448. 2017. View Article : Google Scholar : PubMed/NCBI

2 

Miller KD, Nogueira L, Mariotto AB, Rowland JH, Yabroff KR, Alfano CM, Jemal A, Kramer JL and Siegel RL: Cancer treatment and survivorship statistics, 2019. CA Cancer J Clin. 69:363–385. 2019. View Article : Google Scholar : PubMed/NCBI

3 

Khosravi-Shahi P, Cabezon-Gutierrez L and Custodio-Cabello S: Metastatic triple negative breast cancer: Optimizing treatment options, new and emerging targeted therapies. Asia Pac J Clin Oncol. 14:32–39. 2018. View Article : Google Scholar : PubMed/NCBI

4 

Pankov R and Yamada KM: Fibronectin at a glance. J Cell Sci. 115:3861–3863. 2002. View Article : Google Scholar : PubMed/NCBI

5 

Albrecht M, Renneberg H, Wennemuth G, Möschler O, Janssen M, Aumüller G and Konrad L: Fibronectin in human prostatic cells in vivo and in vitro: Expression, distribution, and pathological significance. Histochem Cell Biol. 112:51–61. 1999. View Article : Google Scholar : PubMed/NCBI

6 

Fernandez-Garcia B, Eiro N, Marin L, González-Reyes S, González LO, Lamelas ML and Vizoso FJ: Expression and prognostic significance of fibronectin and matrix metalloproteases in breast cancer metastasis. Histopathology. 64:512–522. 2014. View Article : Google Scholar : PubMed/NCBI

7 

Anderegg U, Breitschwerdt K, Kohler MJ, Sticherling M, Haustein UF, Simon JC and Saalbach A: MEL4B3, a novel mRNA is induced in skin tumors and regulated by TGF-beta and pro-inflammatory cytokines. Exp Dermatol. 14:709–718. 2005. View Article : Google Scholar : PubMed/NCBI

8 

Das DK, Naidoo M, Ilboudo A, Park JY, Ali T, Krampis K, Robinson BD, Osborne JR and Ogunwobi OO: miR-1207-3p regulates the androgen receptor in prostate cancer via FNDC1/fibronectin. Exp Cell Res. 348:190–200. 2016. View Article : Google Scholar : PubMed/NCBI

9 

Valster A, Tran NL, Nakada M, Berens ME, Chan AY and Symons M: Cell migration and invasion assays. Methods. 37:208–215. 2015. View Article : Google Scholar : PubMed/NCBI

10 

Pijuan J, Barcelo C, Moreno DF, Maiques O, Sisó P, Marti RM, Macià A and Panosa A: In vitro cell migration, invasion, and adhesion assays: From cell imaging to data analysis. Front Cell Dev Biol. 7:1072019. View Article : Google Scholar : PubMed/NCBI

11 

Liu YP, Chen WD, Li WN and Zhang M: Overexpression of FNDC1 relates to poor prognosis and its knockdown impairs cell invasion and migration in gastric cancer. Technol Cancer Res Treat. Jan 1–2019.(Epub ahead of print). doi: 10.1177/1533033819869928. View Article : Google Scholar

12 

Wuensch T, Wizenty J, Quint J, Spitz W, Bosma M, Becker O, Adler A, Veltzke-Schlieker W, Stockmann M, Weiss S, et al: Expression analysis of fibronectin type III domain-containing (FNDC) genes in inflammatory bowel disease and colorectal cancer. Gastroenterol Res Pract. 2019:37841722019. View Article : Google Scholar : PubMed/NCBI

13 

Reddy RB, Khora SS and Suresh A: Molecular prognosticators in clinically and pathologically distinct cohorts of head and neck squamous cell carcinoma-A meta-analysis approach. PLoS One. 14:e02189892019. View Article : Google Scholar : PubMed/NCBI

14 

Zhong M and Zhang Y, Yuan F, Peng Y, Wu J, Yuan J, Zhu W and Zhang Y: High FNDC1 expression correlates with poor prognosis in gastric cancer. Exp Ther Med. 16:3847–3854. 2018.PubMed/NCBI

15 

Hanahan D and Weinberg RA: Hallmarks of cancer: The next generation. Cell. 144:646–674. 2011. View Article : Google Scholar : PubMed/NCBI

16 

Clark AG and Vignjevic DM: Modes of cancer cell invasion and the role of the microenvironment. Curr Opin Cell Biol. 36:13–22. 2015. View Article : Google Scholar : PubMed/NCBI

17 

Eble JA and Niland S: The extracellular matrix in tumor progression and metastasis. Clin Exp Metastasis. 36:171–198. 2019. View Article : Google Scholar : PubMed/NCBI

18 

Hao S, Lv J, Yang Q, Wang A, Li Z, Guo Y and Zhang G: Identification of key genes and circular RNAs in human gastric cancer. Med Sci Monit. 25:2488–2504. 2019. View Article : Google Scholar : PubMed/NCBI

19 

Chen Z, Tao Q, Qiao B and Zhang L: Silencing of LINC01116 suppresses the development of oral squamous cell carcinoma by up-regulating microRNA-136 to inhibit FN1. Cancer Manag Res. 11:6043–6059. 2019. View Article : Google Scholar : PubMed/NCBI

20 

Liang H, Yu M, Yang R, Zhang L, Zhang L, Zhu D, Luo H, Hong Y, Yu T, Sun J, et al: A PTAL-miR-101-FN1 axis promotes EMT and invasion-metastasis in serous ovarian cancer. Mol Ther Oncolytics. 16:53–62. 2019. View Article : Google Scholar : PubMed/NCBI

21 

Ren J, Niu G, Wang X, Song T, Hu Z and Ke C: Overexpression of FNDC1 in gastric cancer and its prognostic significance. J Cancer. 9:4586–4595. 2018. View Article : Google Scholar : PubMed/NCBI

22 

Klein T and Bischoff R: Physiology and pathophysiology of matrix metalloproteases. Amino Acids. 41:271–290. 2011. View Article : Google Scholar : PubMed/NCBI

23 

Nemeth JA, Yousif R, Herzog M, Che M, Upadhyay J, Shekarriz B, Bhagat S, Mullins C, Fridman R and Cher ML: Matrix metalloproteinase activity, bone matrix turnover, and tumor cell proliferation in prostate cancer bone metastasis. J Natl Cancer Inst. 94:17–25. 2002. View Article : Google Scholar : PubMed/NCBI

24 

Huang H: Matrix metalloproteinase-9 (MMP-9) as a cancer biomarker and MMP-9 biosensors: Recent advances. Sensors (Basel). 18:32492018. View Article : Google Scholar : PubMed/NCBI

25 

Kotiyal S and Bhattacharya S: Breast cancer stem cells, EMT and therapeutic targets. Biochem Biophys Res Commun. 453:112–116. 2014. View Article : Google Scholar : PubMed/NCBI

26 

Vincent CT and Fuxe J: EMT, inflammation and metastasis. Semin Cancer Biol. 47:168–169. 2017. View Article : Google Scholar : PubMed/NCBI

27 

Aoki M and Fujishita T: Oncogenic roles of the PI3K/AKT/mTOR axis. Curr Top Microbiol Immunol. 407:153–189. 2017.PubMed/NCBI

28 

Sharma VR, Gupta GK and Sharma AK, Batra N, Sharma DK, Joshi A and Sharma AK: PI3K/Akt/mTOR intracellular pathway and breast cancer: Factors, mechanism and regulation. Curr Pharm Des. 23:1633–1638. 2017. View Article : Google Scholar : PubMed/NCBI

29 

Guerrero-Zotano A, Mayer IA and Arteaga CL: PI3K/AKT/mTOR: Role in breast cancer progression, drug resistance, and treatment. Cancer Metastasis Rev. 35:515–524. 2016. View Article : Google Scholar : PubMed/NCBI

30 

Xiao Y, Wei R, Yuan Z, Lan X, Kuang J, Hu D, Song Y and Luo J: Rutin suppresses FNDC1 expression in bone marrow mesenchymal stem cells to inhibit postmenopausal osteoporosis. Am J Transl Res. 11:6680–6690. 2019.PubMed/NCBI

Related Articles

  • Abstract
  • View
  • Download
  • Twitter
Copy and paste a formatted citation
Spandidos Publications style
Yunwen C, Shanshan G, Zhifei B, Saijun C and Hua Y: The silencing of FNDC1 inhibits the tumorigenesis of breast cancer cells via modulation of the PI3K/Akt signaling pathway. Mol Med Rep 23: 479, 2021.
APA
Yunwen, C., Shanshan, G., Zhifei, B., Saijun, C., & Hua, Y. (2021). The silencing of FNDC1 inhibits the tumorigenesis of breast cancer cells via modulation of the PI3K/Akt signaling pathway. Molecular Medicine Reports, 23, 479. https://doi.org/10.3892/mmr.2021.12118
MLA
Yunwen, C., Shanshan, G., Zhifei, B., Saijun, C., Hua, Y."The silencing of FNDC1 inhibits the tumorigenesis of breast cancer cells via modulation of the PI3K/Akt signaling pathway". Molecular Medicine Reports 23.6 (2021): 479.
Chicago
Yunwen, C., Shanshan, G., Zhifei, B., Saijun, C., Hua, Y."The silencing of FNDC1 inhibits the tumorigenesis of breast cancer cells via modulation of the PI3K/Akt signaling pathway". Molecular Medicine Reports 23, no. 6 (2021): 479. https://doi.org/10.3892/mmr.2021.12118
Copy and paste a formatted citation
x
Spandidos Publications style
Yunwen C, Shanshan G, Zhifei B, Saijun C and Hua Y: The silencing of FNDC1 inhibits the tumorigenesis of breast cancer cells via modulation of the PI3K/Akt signaling pathway. Mol Med Rep 23: 479, 2021.
APA
Yunwen, C., Shanshan, G., Zhifei, B., Saijun, C., & Hua, Y. (2021). The silencing of FNDC1 inhibits the tumorigenesis of breast cancer cells via modulation of the PI3K/Akt signaling pathway. Molecular Medicine Reports, 23, 479. https://doi.org/10.3892/mmr.2021.12118
MLA
Yunwen, C., Shanshan, G., Zhifei, B., Saijun, C., Hua, Y."The silencing of FNDC1 inhibits the tumorigenesis of breast cancer cells via modulation of the PI3K/Akt signaling pathway". Molecular Medicine Reports 23.6 (2021): 479.
Chicago
Yunwen, C., Shanshan, G., Zhifei, B., Saijun, C., Hua, Y."The silencing of FNDC1 inhibits the tumorigenesis of breast cancer cells via modulation of the PI3K/Akt signaling pathway". Molecular Medicine Reports 23, no. 6 (2021): 479. https://doi.org/10.3892/mmr.2021.12118
Follow us
  • Twitter
  • LinkedIn
  • Facebook
About
  • Spandidos Publications
  • Careers
  • Cookie Policy
  • Privacy Policy
How can we help?
  • Help
  • Live Chat
  • Contact
  • Email to our Support Team