Spandidos Publications Logo
  • About
    • About Spandidos
    • Aims and Scopes
    • Abstracting and Indexing
    • Editorial Policies
    • Reprints and Permissions
    • Job Opportunities
    • Terms and Conditions
    • Contact
  • Journals
    • All Journals
    • Oncology Letters
      • Oncology Letters
      • Information for Authors
      • Editorial Policies
      • Editorial Board
      • Aims and Scope
      • Abstracting and Indexing
      • Bibliographic Information
      • Archive
    • International Journal of Oncology
      • International Journal of Oncology
      • Information for Authors
      • Editorial Policies
      • Editorial Board
      • Aims and Scope
      • Abstracting and Indexing
      • Bibliographic Information
      • Archive
    • Molecular and Clinical Oncology
      • Molecular and Clinical Oncology
      • Information for Authors
      • Editorial Policies
      • Editorial Board
      • Aims and Scope
      • Abstracting and Indexing
      • Bibliographic Information
      • Archive
    • Experimental and Therapeutic Medicine
      • Experimental and Therapeutic Medicine
      • Information for Authors
      • Editorial Policies
      • Editorial Board
      • Aims and Scope
      • Abstracting and Indexing
      • Bibliographic Information
      • Archive
    • International Journal of Molecular Medicine
      • International Journal of Molecular Medicine
      • Information for Authors
      • Editorial Policies
      • Editorial Board
      • Aims and Scope
      • Abstracting and Indexing
      • Bibliographic Information
      • Archive
    • Biomedical Reports
      • Biomedical Reports
      • Information for Authors
      • Editorial Policies
      • Editorial Board
      • Aims and Scope
      • Abstracting and Indexing
      • Bibliographic Information
      • Archive
    • Oncology Reports
      • Oncology Reports
      • Information for Authors
      • Editorial Policies
      • Editorial Board
      • Aims and Scope
      • Abstracting and Indexing
      • Bibliographic Information
      • Archive
    • Molecular Medicine Reports
      • Molecular Medicine Reports
      • Information for Authors
      • Editorial Policies
      • Editorial Board
      • Aims and Scope
      • Abstracting and Indexing
      • Bibliographic Information
      • Archive
    • World Academy of Sciences Journal
      • World Academy of Sciences Journal
      • Information for Authors
      • Editorial Policies
      • Editorial Board
      • Aims and Scope
      • Abstracting and Indexing
      • Bibliographic Information
      • Archive
    • International Journal of Functional Nutrition
      • International Journal of Functional Nutrition
      • Information for Authors
      • Editorial Policies
      • Editorial Board
      • Aims and Scope
      • Abstracting and Indexing
      • Bibliographic Information
      • Archive
    • International Journal of Epigenetics
      • International Journal of Epigenetics
      • Information for Authors
      • Editorial Policies
      • Editorial Board
      • Aims and Scope
      • Abstracting and Indexing
      • Bibliographic Information
      • Archive
    • Medicine International
      • Medicine International
      • Information for Authors
      • Editorial Policies
      • Editorial Board
      • Aims and Scope
      • Abstracting and Indexing
      • Bibliographic Information
      • Archive
  • Articles
  • Information
    • Information for Authors
    • Information for Reviewers
    • Information for Librarians
    • Information for Advertisers
    • Conferences
  • Language Editing
Spandidos Publications Logo
  • About
    • About Spandidos
    • Aims and Scopes
    • Abstracting and Indexing
    • Editorial Policies
    • Reprints and Permissions
    • Job Opportunities
    • Terms and Conditions
    • Contact
  • Journals
    • All Journals
    • Biomedical Reports
      • Information for Authors
      • Editorial Policies
      • Editorial Board
      • Aims and Scope
      • Abstracting and Indexing
      • Bibliographic Information
      • Archive
    • Experimental and Therapeutic Medicine
      • Information for Authors
      • Editorial Policies
      • Editorial Board
      • Aims and Scope
      • Abstracting and Indexing
      • Bibliographic Information
      • Archive
    • International Journal of Epigenetics
      • Information for Authors
      • Editorial Policies
      • Editorial Board
      • Aims and Scope
      • Abstracting and Indexing
      • Bibliographic Information
      • Archive
    • International Journal of Functional Nutrition
      • Information for Authors
      • Editorial Policies
      • Editorial Board
      • Aims and Scope
      • Abstracting and Indexing
      • Bibliographic Information
      • Archive
    • International Journal of Molecular Medicine
      • Information for Authors
      • Editorial Policies
      • Editorial Board
      • Aims and Scope
      • Abstracting and Indexing
      • Bibliographic Information
      • Archive
    • International Journal of Oncology
      • Information for Authors
      • Editorial Policies
      • Editorial Board
      • Aims and Scope
      • Abstracting and Indexing
      • Bibliographic Information
      • Archive
    • Medicine International
      • Information for Authors
      • Editorial Policies
      • Editorial Board
      • Aims and Scope
      • Abstracting and Indexing
      • Bibliographic Information
      • Archive
    • Molecular and Clinical Oncology
      • Information for Authors
      • Editorial Policies
      • Editorial Board
      • Aims and Scope
      • Abstracting and Indexing
      • Bibliographic Information
      • Archive
    • Molecular Medicine Reports
      • Information for Authors
      • Editorial Policies
      • Editorial Board
      • Aims and Scope
      • Abstracting and Indexing
      • Bibliographic Information
      • Archive
    • Oncology Letters
      • Information for Authors
      • Editorial Policies
      • Editorial Board
      • Aims and Scope
      • Abstracting and Indexing
      • Bibliographic Information
      • Archive
    • Oncology Reports
      • Information for Authors
      • Editorial Policies
      • Editorial Board
      • Aims and Scope
      • Abstracting and Indexing
      • Bibliographic Information
      • Archive
    • World Academy of Sciences Journal
      • Information for Authors
      • Editorial Policies
      • Editorial Board
      • Aims and Scope
      • Abstracting and Indexing
      • Bibliographic Information
      • Archive
  • Articles
  • Information
    • For Authors
    • For Reviewers
    • For Librarians
    • For Advertisers
    • Conferences
  • Language Editing
Login Register Submit
  • This site uses cookies
  • You can change your cookie settings at any time by following the instructions in our Cookie Policy. To find out more, you may read our Privacy Policy.

    I agree
Search articles by DOI, keyword, author or affiliation
Search
Advanced Search
presentation
Molecular Medicine Reports
Join Editorial Board Propose a Special Issue
Print ISSN: 1791-2997 Online ISSN: 1791-3004
Journal Cover
July-2021 Volume 24 Issue 1

Full Size Image

Sign up for eToc alerts
Recommend to Library

Journals

International Journal of Molecular Medicine

International Journal of Molecular Medicine

International Journal of Molecular Medicine is an international journal devoted to molecular mechanisms of human disease.

International Journal of Oncology

International Journal of Oncology

International Journal of Oncology is an international journal devoted to oncology research and cancer treatment.

Molecular Medicine Reports

Molecular Medicine Reports

Covers molecular medicine topics such as pharmacology, pathology, genetics, neuroscience, infectious diseases, molecular cardiology, and molecular surgery.

Oncology Reports

Oncology Reports

Oncology Reports is an international journal devoted to fundamental and applied research in Oncology.

Experimental and Therapeutic Medicine

Experimental and Therapeutic Medicine

Experimental and Therapeutic Medicine is an international journal devoted to laboratory and clinical medicine.

Oncology Letters

Oncology Letters

Oncology Letters is an international journal devoted to Experimental and Clinical Oncology.

Biomedical Reports

Biomedical Reports

Explores a wide range of biological and medical fields, including pharmacology, genetics, microbiology, neuroscience, and molecular cardiology.

Molecular and Clinical Oncology

Molecular and Clinical Oncology

International journal addressing all aspects of oncology research, from tumorigenesis and oncogenes to chemotherapy and metastasis.

World Academy of Sciences Journal

World Academy of Sciences Journal

Multidisciplinary open-access journal spanning biochemistry, genetics, neuroscience, environmental health, and synthetic biology.

International Journal of Functional Nutrition

International Journal of Functional Nutrition

Open-access journal combining biochemistry, pharmacology, immunology, and genetics to advance health through functional nutrition.

International Journal of Epigenetics

International Journal of Epigenetics

Publishes open-access research on using epigenetics to advance understanding and treatment of human disease.

Medicine International

Medicine International

An International Open Access Journal Devoted to General Medicine.

Journal Cover
July-2021 Volume 24 Issue 1

Full Size Image

Sign up for eToc alerts
Recommend to Library

  • Article
  • Citations
    • Cite This Article
    • Download Citation
    • Create Citation Alert
    • Remove Citation Alert
    • Cited By
  • Similar Articles
    • Related Articles (in Spandidos Publications)
    • Similar Articles (Google Scholar)
    • Similar Articles (PubMed)
  • Download PDF
  • Download XML
  • View XML
Article Open Access

Ophiopogonin B induces reactive oxygen species‑dependent apoptosis through the Hippo pathway in nasopharyngeal carcinoma

  • Authors:
    • Wenhui Dong
    • Qing Dong
    • Hairui Ding
  • View Affiliations / Copyright

    Affiliations: Department of Otorhinolaryngology, Weifang People's Hospital, Weifang, Shandong 261041, P.R. China, Department of Operating Room, Weifang Yidu Central Hospital, Weifang, Shandong 262500, P.R. China, Department of Emergency, Weifang People's Hospital, Weifang, Shandong 261041, P.R. China
    Copyright: © Dong et al. This is an open access article distributed under the terms of Creative Commons Attribution License.
  • Article Number: 534
    |
    Published online on: May 26, 2021
       https://doi.org/10.3892/mmr.2021.12173
  • Expand metrics +
Metrics: Total Views: 0 (Spandidos Publications: | PMC Statistics: )
Metrics: Total PDF Downloads: 0 (Spandidos Publications: | PMC Statistics: )
Cited By (CrossRef): 0 citations Loading Articles...

This article is mentioned in:



Abstract

Nasopharyngeal carcinoma (NPC) is a common malignant tumor in South China and is characterized by a high death rate. Ophiopogonin B (OP‑B) is a bioactive component of Radix Ophiopogon japonicus, which is frequently used in traditional Chinese medicine to treat cancer. The present study aimed to examine the anti‑cancer properties of OP‑B on NPC cells. Cell viability and cell proliferation were measured using MTT and EdU assays. Flow cytometry was used to measure cell apoptosis, reactive oxygen species and mitochondrial membrane potential. Western blotting was used to investigate the expression of apoptosis and Hippo signaling pathway proteins. OP‑B inhibited the proliferation of NPC cells by inducing apoptosis and disturbing the mitochondrial integrity. OP‑B enhanced ROS accumulation. In addition, OP‑B promoted the expression of mammalian STE20‑like kinase 1, large tumor suppressor 1 and phosphorylated yes‑associated protein (YAP) and suppressed the expression of YAP and transcriptional enhanced associate domain in NPC cells. OP‑B increased the expression of forkhead box transcription factor O1 in the nuclear fraction. In conclusion, OP‑B has therapeutic potential and feasibility in the development of novel YAP inhibitors for NPC.

Introduction

Nasopharyngeal carcinoma (NPC) is associated with Epstein-Barr virus infection (1). In 2018, there were an estimated 129,079 new cases of NPC and the an estimated 72,987 deaths from NPC worldwide (2). Epidemiological trends have shown that the incidence of NPC has declined progressively and related mortality has reduced substantially in the past decade (3). Given the complex proximity of the nasopharynx, surgical excision is rarely used to treat primary NPC (4). For a long time, radiotherapy has been recognized as the mainstay for the treatment of NPC (5), but ~50% of patients experienced recurrent tumor (6). Therefore, there is an urgent need to identify more effective agents.

Ophiopogonin B (OP-B) is one of the main active components of Radix Ophiopogon japonicus (7). Studies have revealed that OP-B suppresses tumorigenesis and induces apoptosis in gastric (8), colorectal (9) and lung cancers (10). OP-B has been shown to regulate multiple cancer-related signaling mechanisms, including JNK/c-Jun (9), EPH Receptor A2/AKT (11), PI3K/AKT (12) and ERK signaling pathways (12). However, the anti-cancer function of OP-B and the underlying specific mechanisms remain to be elucidated.

The Hippo signaling pathway consists of a kinase cascade and transcription coactivators (13). Aberrant regulation of the Hippo pathway has been reported in several types of cancer, including NPC (14–17). However, no studies have reported on the anticancer effect of OP-B by regulating the Hippo pathway in NPC. The objective of the present study was to evaluate the effect of OP-B against NPC and investigate the underlying mechanisms.

Materials and methods

Cell culture

The present study chose human EBV positive NPC cell (C666-1) and EBV negative cells (HK1) (18). C666-1 and HK1 cells were purchased from the National Infrastructure of Cell Line Resource, Peking Union Medical College (Beijing, China). C666-1 and HK1 cells were cultured in Dulbecco's modified Eagle medium (HyClone; Cytiva) containing 10% fetal bovine serum (HyClone; Cytiva). All cells were then incubated at 37°C in a humidified atmosphere of 5% CO2.

Ophiopogonin B (OP-B; purity of ≥97%; Shanghai Tauto Biotech Co., Ltd.) was dissolved in dimethyl sulfoxide (DMSO; Sigma-Aldrich; Merck KGaA). For treatment of cells, OP-B was diluted in culture medium to a final concentration of 5, 10 and 20 µM (0.01% DMSO) at 25°C for 30 min.

MTT assay

Cells were seeded (5×104 cells/well) in 96-well plates and then OP-B (5, 10 and 20 µM) was added for 12, 24, 48 or 72 h. MTT (20 µl; 5 mg/ml; Sigma-Aldrich; Merck KGaA) was added and incubated for another 4 h at 37°C. Afterwards, 150 µl dimethyl sulfoxide was added at room temperature for 10 min. Absorbance was assessed at 490 nm using a microplate reader (BioTek Instruments, Inc.).

EdU assay

Cell proliferation was detected using the BeyoClick™ EdU-594 detection kit (cat. no. C0078S; Beyotime Institute of Biotechnology). Briefly, following treatment with OP-B, cells were incubated with 50 mM EdU for 2 h at 37°C and incubated with 4′,6-diamidino-2-phenylindole for 30 min at 37°C. After staining, images were photographed under a fluorescence microscope (Olympus).

Apoptosis analysis

The Annexin V-FITC/propidium iodide (PI) apoptosis detection kit was used to detect cell apoptosis. Briefly, following treatment with OP-B, cells were collected. 5 µl Annexin V-FITC and 5 µl PI were then added, mixed and incubated for 15 min at room temperature. Apoptosis was evaluated using a flow cytometer (BD Accuri C6 Plus; BD Biosciences) and FlowJo software (v10.6.2; FlowJo, LLC). The apoptotic rate was calculated as the percentage of early + late apoptotic cells.

Measurement of mitochondrial membrane potential (MMP)

MMP was examined using the fluorescent probe 5,5′,6,6-tetrachloro-1, 1′,3,3′-tetraethyl-benzimidazolylcarbocyanine iodide (JC-1, Beyotime Institute of Biotechnology). Briefly, following treatment with OP-B, cells were incubated with JC-1 staining solution at 37°C for 20 min. MMP was detected using flow cytometry as aforementioned (BD Biosciences).

Measurement of intracellular reactive oxygen species (ROS)

Intracellular ROS were detected using an ROS assay kit (Nanjing Jiancheng Bioengineering Institute). In brief, following treatment with OP-B, 10 µM 2,7-dichlorodihydrofluorescein diacetate (DCFH-DA) was added to the cells at 37°C for 20 min. The median fluorescence intensity of ROS was measured using a flow cytometer as aforementioned (BD Biosciences).

Malondialdehyde (MDA) assay and superoxide dismutase (SOD) assay

MDA and SOD activity were assessed using MDA assay kit and SOD assay kit (Nanjing Jiancheng Bioengineering Institute).

Small interfering RNA (siRNA) transfection

The yes-associated protein (YAP) siRNA (sense: 5′-ACUUUUCGCUGCAAGUUGCUA-3′; antisense: 3′-GCAACUUGCAGCGAAAAGUUU-5′), control siRNA (sense: 5′-UUCUCCGAACGUGUCACGUTT-3′; antisense: 3′-ACGUGACACGUUCGGAGAATT-5′) were synthesized by Shanghai GenePharma Co., Ltd. C666-1 and HK1 cells (106 cells/well) were seeded in six-well plates. The cells were transfected with 100 nM of YAP siRNA or control siRNA using Lipofectamine® 2000 (Invitrogen; Thermo Fisher Scientific, Inc.) at 37°C, and the medium was changed for fresh after 6 h. After 48 h, the C666-1 and HK1 cells were harvested and exposed to OP-B (5 µM) for 24 h at 37°C.

Western blotting

C666-1 and HK1 cells (1×106) were harvested and lysed them with radioimmunoprecipitation assay buffer (Beyotime Institute of Biotechnology). Total protein was quantified by using an Enhanced BCA Protein Assay kit (Beyotime Institute of Biotechnology). Total protein (50 µg) was loaded on 12% sodium dodecyl sulphate polyacrylamide gel electrophoresis. Subsequently, the gel was transferred to a polyvinylidene fluoride membrane (Millipore). The membrane was blocked by using 5% non-fat milk for 1 h at 25°C. After blocking, the membrane was incubated with anti-YAP (1:1,000; cat. no. 4912), anti-phosphorylated (p-)YAP (S127; 1:1,000; cat. no. 4911), anti-mammalian sterile 20-like kinase 1 (MST1; 1:1,000; cat. no. 3682), anti-large tumor suppressor 1 (LATS1; 1:1,000; cat. no. 3477), anti-transcriptional enhanced associate domain 1 (TEAD1; 1:1,000; cat. no. 12292), anti-Bcl-2 (1:1,000; cat. no. 3498), anti-Bax (1:1,000; cat. no. 2774), anti-caspase-3 (1:1,000; cat. no. 9662), anti-cleaved caspase-3 (1:1,000; cat. no. 9661), anti-poly(ADP-ribose) polymerase (PARP; 1:1,000; cat. no. 9542), anti-cleaved-PARP (1:1,000; cat. no. 9545), anti-forkhead box transcription factor O1 (FOXO1; 1:1,000; cat. no. 2880), anti-p-FOXO1 (1:1,000; cat. no. 2486; all from Cell Signaling Technology, Inc.) and anti-glyceraldehyde-3-phosphate dehydrogenase (1:5,000; cat. no. P30008; Abmart Pharmaceutical Technology Co., Ltd.) overnight at 4°C. Membranes were incubated with secondary antibody (1:5,000; cat. no. M21002, Abmart Pharmaceutical Technology Co., Ltd.) at room temperature for 2 h. Protein bands were detected using a chemiluminescence kit and a gel imaging system (Tanon 2500; Tanon Science and Technology Co., Ltd.).

Statistical analysis

Statistical analyses were performed using GraphPad Prism 7 (GraphPad Software, Inc.). The data represented mean ± standard deviation from three independent experiments. One-way ANOVA and Tukey's post hoc test were conducted to evaluate changes among groups. P<0.05 was considered to indicate a statistically significant difference.

Results

OP-B inhibits the proliferation of NPC cells

The chemical structure of OP-B is shown in Fig. 1A. The effect of OP-B on cell proliferation was investigated in C666-1 and HK1 cell lines. The MTT assay demonstrated that OP-B inhibited C666-1 and HK1 cells proliferation in a dose and time-dependent manner (Fig. 1B). As shown in Fig. 1C, OP-B effectively inhibited the proliferation of C666-1 and HK1 cells.

Figure 1.

OP-B inhibits the proliferation of nasopharyngeal carcinoma cells. (A) Chemical structure of OP-B. (B) MTT was used to evaluate cell inhibition rate. (C) EdU assay was used to measure cell proliferation. *P<0.05; **P<0.01; and ***P<0.001 vs. control group. OP-B, Ophiopogonin B.

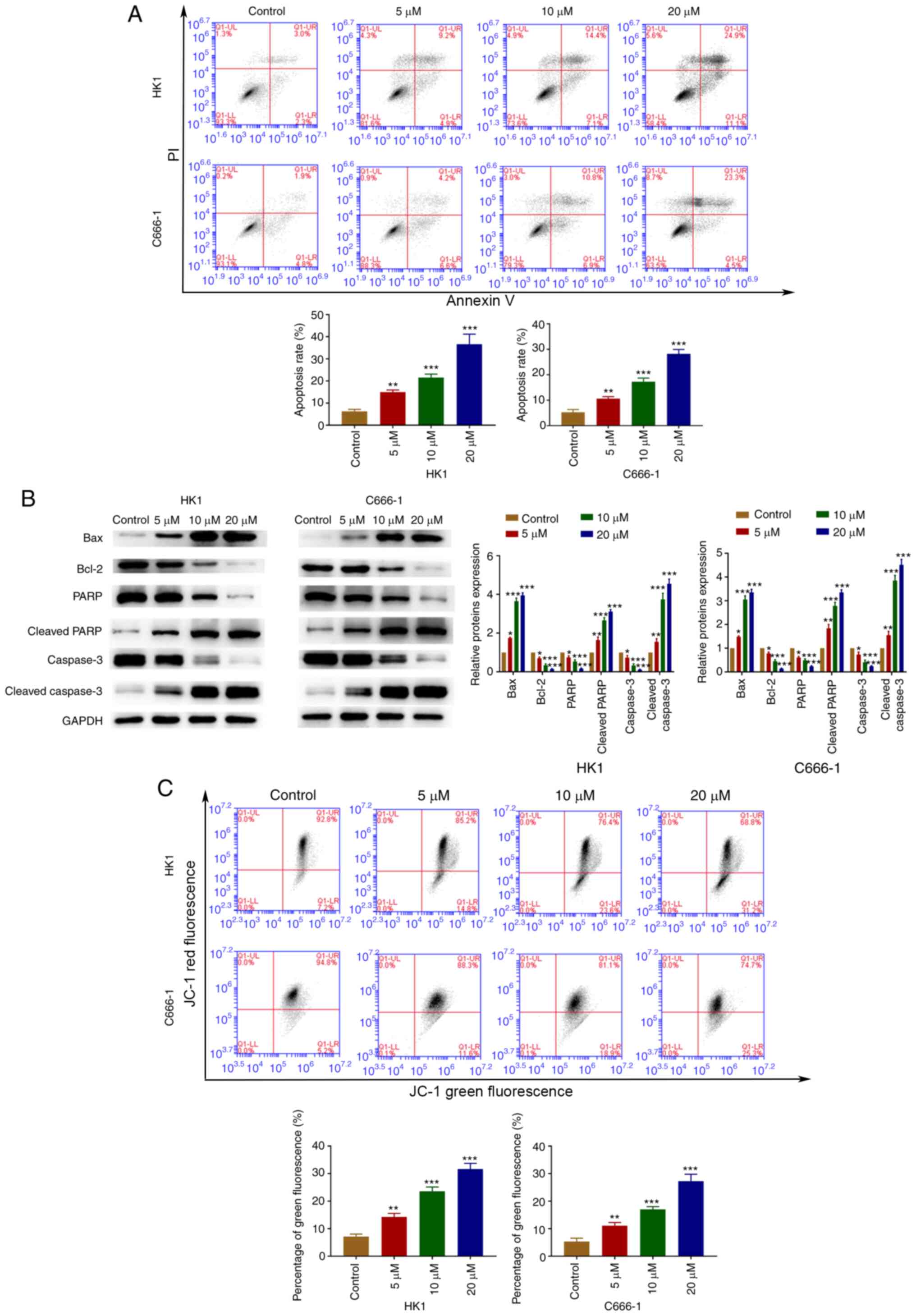
OP-B induces apoptosis in NPC cells

Next, whether OP-B induced apoptosis was investigated. Flow cytometry assays were used to confirm that OP-B activated apoptosis in C666-1 and HK1 cells (Fig. 2A). Furthermore, OP-B increased the expression of Bax, cleaved-PARP and cleaved-caspase-3, whereas the expression of Bcl-2, PARP and caspase-3 was decreased by OP-B in C666-1 and HK1 cells (Fig. 2B). OP-B induced a concentration-dependent decrease in red/green fluorescence ratios in C666-1 and HK1 cells (Fig. 2C).

Figure 2.

OP-B induced apoptosis of nasopharyngeal carcinoma cells. (A) Annexin V/PI analysis was used to detected OP-B induced apoptosis rates. (B) The expression of Bax, Bcl-2, cleaved caspase-3, caspase-3, cleaved PARP1 and PARP1 was detected by western blotting. (C) Mitochondrial membrane potential was evaluated using JC-1 staining. *P<0.05; **P<0.01; and ***P<0.001 vs. control group. OP-B, Ophiopogonin B; JC-1, 5,5′,6,6-tetrachloro-1, 1′,3,3′-tetraethyl-benzimidazolylcarbocyanine iodide.

OP-B induces ROS in NPC cells

ROS from mitochondria are related to cell apoptosis (19). Following treatment with OP-B, intracellular ROS levels were increased in C666-1 and HK1 cells (Fig. 3A). As shown in Fig. 3B and C, OP-B increased the MDA content and decreased SOD activity.

Figure 3.

OP-B induced ROS generation in NPC. (A) ROS generation was detected by flow cytometry. Effect of OP-B on (B) MDA content and (C) SOD activities in NPC cells. *P<0.05; **P<0.01; and ***P<0.001 vs. control group. OP-B, Ophiopogonin B; ROS, reactive oxygen species; NPC, nasopharyngeal carcinoma cells; MDA, malondialdehyde; SOD, superoxide dismutase.

OP-B increases the expression of FOXO1 in the nuclear fraction

OP-B treatment decreased the ratio of p-FOXO1 vs. total FOXO1 in C666-1 and HK1 cells (Fig. 4A). In addition, FOXO1 protein level decreased in cytosolic fraction and increased in the nuclear fraction following treatment with OP-B (Fig. 4B).

Figure 4.

OP-B increases the expression of FOXO1 in nucleus. (A) The expression of p-FOXO1 and FOXO1 protein was evaluated by western blotting. (B) The expression of FOXO1 protein in nucleus and cytoplasm was separately analyzed by western blotting. *P<0.05; **P<0.01; and ***P<0.001 vs. control group. OP-B, Ophiopogonin B; p-, phosphorylated; FOXO1, forkhead box transcription factor O1.

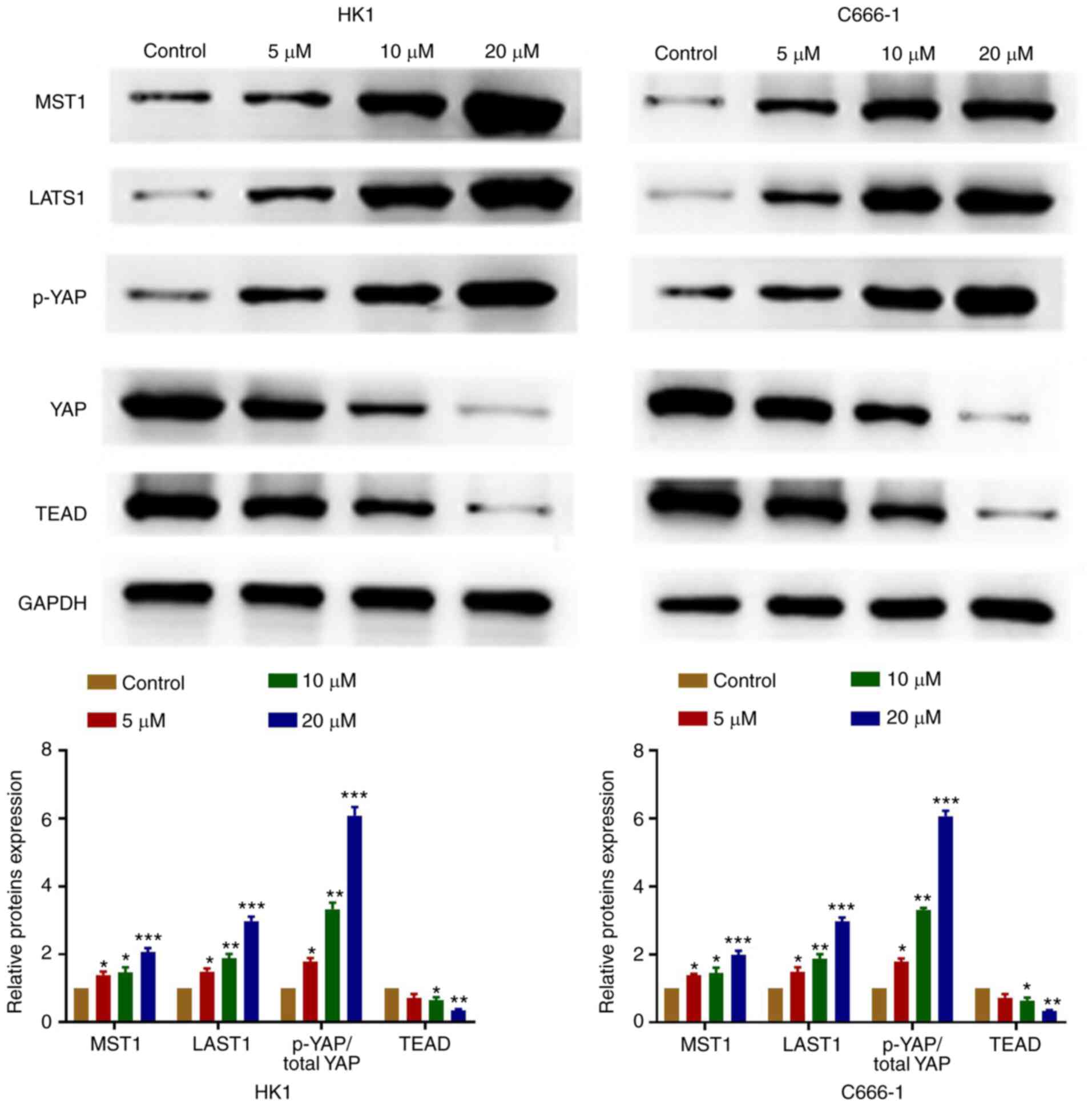
OP-B regulates the Hippo-YAP signaling pathway in NPC cells

OP-B significantly increased the expression of MST1 and LATS1, increased the ratio of p-YAP vs. total YAP and decreased TEAD protein levels (Fig. 5). Therefore, the results suggested that OP-B inhibited NPC cells tumorigenesis through the regulation of the Hippo signaling pathway.

Figure 5.

OP-B regulates the Hippo-YAP pathway in nasopharyngeal carcinoma cells. The expression of the Hippo-YAP pathway proteins was evaluated by western blotting. *P<0.05; **P<0.01; and ***P<0.001 vs. control group. OP-B, Ophiopogonin B; p-, phosphorylated; YAP; yes-associated protein; MST1, mammalian sterile 20-like kinase 1; LATS1, large tumor suppressor 1; p-, phosphorylated; TEAD, transcriptional enhanced associate domain 1.

Dysfunction of hippo-YAP signaling increases the antitumor function of OP-B

siYAP was transfected into C666-1 and HK1 cells and the cell proliferation and apoptosis ability of these two NPC cell lines detected. The expression of YAP decreased rapidly due to OP-B treatment, YAP knockdown significantly reduced YAP expression (Fig. 6A). YAP knockdown promoted the inhibitory effect of OP-B on the proliferation of C666-1 and HK1 cells (Fig. 6B). In addition, YAP knockdown induced the enhancing effect of OP-B on apoptosis in C666-1 and HK1 cells (Fig. 6C).

Figure 6.

Knockdown of YAP increased the antitumor function of OP-B in nasopharyngeal carcinoma cells. (A) The expression of YAP protein was evaluated by western blotting. (B) MTT was used to evaluate cell inhibition rate. (C) Annexin V/PI analysis was used to measure the proapoptotic effect. ***P<0 001 vs. control group. YAP; yes-associated protein; OP-B, Ophiopogonin B; si, short interfering; NC, negative control.

Discussion

The current study revealed that OP-B exerted its anti-cancer effects by inhibiting cell proliferation, inducing cell apoptosis and regulating the Hippo signaling pathway.

The mitochondrial pathway is a crucial mechanism of ophiopogonin-mediated cell death in gastric cancer and prostate cancer (8,20). The balance of proapoptotic protein (Bax) and antiapoptotic protein (Bcl-2) maintains a healthy survival/death balance in cells (21). Caspase-3 is a critical molecule for stimulating cancer apoptosis (22), which is activated by pro-apoptotic factors (23). The present study found that OP-B increased the Bax/Bcl-2 ratio and activated caspase-3 level. PARP could be cleaved by caspase-3 during apoptosis (24) and was also clearly detected following OP-B treatment in NPC cells. Meanwhile, suppression of MMP was found in the process of OP-B-induced NPC cell apoptosis, which was consistent with results of a previous study (8). This finding indicated that the mitochondria-mediated apoptotic pathway contributes to the process of OP-B-induced apoptosis in NPC cells.

The mitochondria of cancer cells overproduce ROS (25). ROS induce DNA-damage and cell death (26). The generation of ROS and reduction in MMP has been reported to be important in triggering apoptosis (27). Natural products have attracted attention as good candidate chemotherapeutic drugs for cancer therapies, due to their ability to maintain oxidative metabolism with minimal toxicity (28). For example, plumbagin is known to induce apoptosis in lung cancer through ROS production (29). OP-B participates in ROS generation in the gastric cancer cells (8). SOD is an antioxidant that removes superoxide radicals (30). It has been reported that targeting SOD is a promising approach to selectively kill cancer cells (31). The present study found that OP-B accelerated mitochondrial ROS production, decreased SOD levels and promoted apoptotic cell death in NPC cells.

FOXO1 serves an important role in cell proliferation and chemosensitivity in NPC cells (32). The results of the present study are in accordance with previous findings that trifluoperazine increases the expression of FOXO1 in the nucleus and enhances the expression of Bax, but decreases the expression of Bcl-2 (33).

The Hippo pathway was originally found in Drosophila melanogaster (34). It is generally accepted that the highly-conserved Hippo pathway serves a vital role in maintaining tissue and organ size, stem cell and tumorigenesis (35–37). YAP and PDZ-binding motif (TAZ) actively promote cell proliferation through a transcriptional program mediated by TEAD family transcription factors (38). Mechanistically, YAP/TAZ depletion diminishes glycolysis-dependent proliferation and increases mitochondrial respiration and ROS production, resulting in oxidative stress-induced cell death (39). In NPC, the Hippo pathway has been found to be dysregulated. Li et al (40) reported that the Hippo pathway attenuates the sensitivity of NPC cells to cisplatin by inducing epithelial-mesenchymal transition. Elevated expression of YAP, a Hippo pathway effector, is observed in NPC (41). Overexpression of YAP rescues the effect of testis-associated oncogenic lncRNA knockdown on NPC cell stemness and sensitivity of NPC cells to cisplatin (42). In the present study, OP-B markedly increased the activation of Hippo pathway components, such as MST1, LATS1 and phosphorylated YAP. Additionally, the protein expression of YAP and TEAD was decreased in NPC cells following treatment with OP-B. Previous studies have shown the LATS-mediated phosphorylation of YAP at Ser127 and its nuclear localization (43–45). Moreover, YAP knockdown promoted the inhibitory effect of OP-B on proliferation and induced the effect of OP-B on apoptosis in C666-1 and HK1 cells. This result is partly consistent with a recent study that indicates that artemisinin inhibits hepatocellular carcinoma cell proliferation, migration and invasion by suppressing Hippo signaling (46). The results of the present study suggested that OP-B regulated Hippo signaling pathway in NPC cells.

The present study indicated that OP-B inhibited NPC cells survival by activating mitochondria-mediated apoptosis via the Hippo pathway. OP-B appears to be a potential therapeutic agent for NPC patients.

Acknowledgements

Not applicable.

Funding

No funding was received.

Availability of data and materials

The datasets used and/or analyzed during the current study are available from the corresponding author on reasonable request.

Authors' contributions

WD and HD designed the study and performed the research; QD and HD analyzed the data and wrote the manuscript. WD and HD confirm the authenticity of all the raw data. All authors read and approved the final manuscript and agree to be accountable for all aspects of the work in ensuring that the accuracy or integrity of any part of the work are appropriately investigated and resolved.

Ethics approval and consent to participate

Not applicable.

Patient consent for publication

Not applicable.

Competing interests

The authors declare that they have no competing interests.

References

1 

Glastonbury CM: Head and neck squamous cell cancer: Approach to staging and surveillance. Diseases of the Brain, Head and Neck, Spine 2020–2023: Diagnostic Imaging [Internet]. Hodler J, Kubik-Huch RJ and von Schulthess GK: Cham (CH): Springer. Chapter 17. 2020, View Article : Google Scholar

2 

Bray F, Ferlay J, Soerjomataram I, Siegel RL, Torre LA and Jemal A: Global cancer statistics 2018: GLOBOCAN estimates of incidence and mortality worldwide for 36 cancers in 185 countries. CA Cancer J Clin. 68:394–424. 2018. View Article : Google Scholar : PubMed/NCBI

3 

Chen YP, Chan ATC, Le QT, Blanchard P, Sun Y and Ma J: Nasopharyngeal carcinoma. Lancet. 394:64–80. 2019. View Article : Google Scholar : PubMed/NCBI

4 

Lee HM, Okuda KS, González FE and Patel V: Current perspectives on nasopharyngeal carcinoma. Adv Exp Med Biol. 1164:11–34. 2019. View Article : Google Scholar : PubMed/NCBI

5 

Sun XS, Li XY, Chen QY, Tang LQ and Mai HQ: Future of radiotherapy in nasopharyngeal carcinoma. Br J Radiol. 92:92019. View Article : Google Scholar

6 

Caponigro F, Longo F, Ionna F and Perri F: Treatment approaches to nasopharyngeal carcinoma: A review. Anticancer Drugs. 21:471–477. 2010. View Article : Google Scholar : PubMed/NCBI

7 

Chen MH, Chen XJ, Wang M, Lin LG and Wang YT: Ophiopogon japonicus-A phytochemical, ethnomedicinal and pharmacological review. J Ethnopharmacol. 181:193–213. 2016. View Article : Google Scholar : PubMed/NCBI

8 

Zhang W, Zhang Q, Jiang Y, Li F and Xin H: Effects of ophiopogonin B on the proliferation and apoptosis of SGC-7901 human gastric cancer cells. Mol Med Rep. 13:4981–4986. 2016. View Article : Google Scholar : PubMed/NCBI

9 

Gao GY, Ma J, Lu P, Jiang X and Chang C: Ophiopogonin B induces the autophagy and apoptosis of colon cancer cells by activating JNK/c-Jun signaling pathway. Biomed Pharmacother. 108:1208–1215. 2018. View Article : Google Scholar : PubMed/NCBI

10 

Hu C, Jiang R, Cheng Z, Lu Y, Gu L, Li H, Li L, Gao Q, Chen M and Zhang X: Ophiopogonin-B Suppresses Epithelial-mesenchymal transition in human lung adenocarcinoma cells via the Linc00668/miR-432-5p/EMT axis. J Cancer. 10:2849–2856. 2019. View Article : Google Scholar : PubMed/NCBI

11 

Chen M, Hu C, Guo Y, Jiang R, Jiang H, Zhou Y, Fu H, Wu M and Zhang X: Ophiopogonin B suppresses the metastasis and angiogenesis of A549 cells in vitro and in vivo by inhibiting the EphA2/Akt signaling pathway. Oncol Rep. 40:1339–1347. 2018.PubMed/NCBI

12 

Chen M, Du Y, Qui M, Wang M, Chen K, Huang Z, Jiang M, Xiong F, Chen J, Zhou J, et al: Ophiopogonin B-induced autophagy in non-small cell lung cancer cells via inhibition of the PI3K/Akt signaling pathway. Oncol Rep. 29:430–436. 2013. View Article : Google Scholar : PubMed/NCBI

13 

Pan D: The hippo signaling pathway in development and cancer. Dev Cell. 19:491–505. 2010. View Article : Google Scholar : PubMed/NCBI

14 

Zhang Y, Wang M, Xu X, Liu Y and Xiao C: Matrine promotes apoptosis in SW480 colorectal cancer cells via elevating MIEF1-related mitochondrial division in a manner dependent on LATS2-Hippo pathway. J Cell Physiol. 234:22731–22741. 2019. View Article : Google Scholar : PubMed/NCBI

15 

Kim SH, Jin H, Meng RY, Kim DY, Liu YC, Chai OH, Park BH and Kim SM: Activating hippo pathway via Rassf1 by ursolic acid suppresses the tumorigenesis of gastric cancer. Int J Mol Sci. 20:47092019. View Article : Google Scholar : PubMed/NCBI

16 

Wang L, Wang J, Cao Y, Li W, Wang Y, Xu J and Xu G: Molecular evidence for better efficacy of hypocrellin A and oleanolic acid combination in suppression of HCC growth. Eur J Pharmacol. 842:281–290. 2019. View Article : Google Scholar : PubMed/NCBI

17 

Zhu Y, He D, Bo H, Liu Z, Xiao M, Xiang L, Zhou J, Liu Y, Liu X, Gong L, et al: The MRVI1-AS1/ATF3 signaling loop sensitizes nasopharyngeal cancer cells to paclitaxel by regulating the Hippo-TAZ pathway. Oncogene. 38:6065–6081. 2019. View Article : Google Scholar : PubMed/NCBI

18 

Wu RW, Chu ES, Huang Z, Xu CS, Ip CW and Yow CM: FosPeg® PDT alters the EBV miRNAs and LMP1 protein expression in EBV positive nasopharyngeal carcinoma cells. J Photochem Photobiol B. 127:114–122. 2013. View Article : Google Scholar : PubMed/NCBI

19 

Chong SJ, Low IC and Pervaiz S: Mitochondrial ROS and involvement of Bcl-2 as a mitochondrial ROS regulator. Mitochondrion. 19:39–48. 2014. View Article : Google Scholar : PubMed/NCBI

20 

Lu Z, Wang H, Zhu M, Song W, Wang J, Wu C, Kong Y, Guo J, Li N, Liu J, et al: Ophiopogonin D', a natural product from radix ophiopogonis, induces in vitro and in vivo RIPK1-dependent and caspase-independent apoptotic death in androgen-independent human prostate cancer cells. Front Pharmacol. 9:4322018. View Article : Google Scholar : PubMed/NCBI

21 

Hassan M, Watari H, AbuAlmaaty A, Ohba Y and Sakuragi N: Apoptosis and molecular targeting therapy in cancer. Biomed Res Int. 2014:1508452014. View Article : Google Scholar : PubMed/NCBI

22 

Crowley LC and Waterhouse NJ: Detecting cleaved caspase-3 in apoptotic cells by flow cytometry. Cold Spring Harb Protoc. Nov 1–2016.(Epub ahead of print). doi: 10.1101/pdb.prot087312. View Article : Google Scholar

23 

Li J, Wu Y, Wang D, Zou L, Fu C, Zhang J and Leung GP: Oridonin synergistically enhances the anti-tumor efficacy of doxorubicin against aggressive breast cancer via pro-apoptotic and anti-angiogenic effects. Pharmacol Res. 146:1043132019. View Article : Google Scholar : PubMed/NCBI

24 

Boulares AH, Yakovlev AG, Ivanova V, Stoica BA, Wang G, Iyer S and Smulson M: Role of poly(ADP-ribose) polymerase (PARP) cleavage in apoptosis. Caspase 3-resistant PARP mutant increases rates of apoptosis in transfected cells. J Biol Chem. 274:22932–22940. 1999. View Article : Google Scholar : PubMed/NCBI

25 

Yang Y, Karakhanova S, Hartwig W, D'Haese JG, Philippov PP, Werner J and Bazhin AV: Mitochondria and mitochondrial ROS in cancer: Novel targets for anticancer therapy. J Cell Physiol. 231:2570–2581. 2016. View Article : Google Scholar : PubMed/NCBI

26 

Kocyigit A and Guler EM: Curcumin induce DNA damage and apoptosis through generation of reactive oxygen species and reducing mitochondrial membrane potential in melanoma cancer cells. Cell Mol Biol. 63:97–105. 2017. View Article : Google Scholar : PubMed/NCBI

27 

He J, Wei W, Yang Q and Wang Y: Phillygenin exerts in vitro and in vivo antitumor effects in drug-resistant human esophageal cancer cells by inducing mitochondrial-mediated apoptosis, ROS generation and inhibition of the nuclear factor kappa B NF-κB signalling pathway. Med Sci Monit. 25:739–745. 2019. View Article : Google Scholar : PubMed/NCBI

28 

NavaneethaKrishnan S, Rosales JL and Lee KY: ROS-mediated cancer cell killing through dietary phytochemicals. Oxid Med Cell Longev. 2019:90515422019. View Article : Google Scholar : PubMed/NCBI

29 

Tripathi SK, Rengasamy KRR and Biswal BK: Plumbagin engenders apoptosis in lung cancer cells via caspase-9 activation and targeting mitochondrial-mediated ROS induction. Arch Pharm Res. 43:242–256. 2020. View Article : Google Scholar : PubMed/NCBI

30 

He L, He T, Farrar S, Ji L, Liu T and Ma X: Antioxidants maintain cellular redox homeostasis by elimination of reactive oxygen species. Cell Physiol Biochem. 44:532–553. 2017. View Article : Google Scholar : PubMed/NCBI

31 

Huang P, Feng L, Oldham EA, Keating MJ and Plunkett W: Superoxide dismutase as a target for the selective killing of cancer cells. Nature. 407:390–395. 2000. View Article : Google Scholar : PubMed/NCBI

32 

Zhao M, Luo R, Liu Y, Gao L, Fu Z, Fu Q, Luo X, Chen Y, Deng X, Liang Z, et al: miR-3188 regulates nasopharyngeal carcinoma proliferation and chemosensitivity through a FOXO1-modulated positive feedback loop with mTOR-p-PI3K/AKT-c-JUN. Nat Commun. 7:113092016. View Article : Google Scholar : PubMed/NCBI

33 

Jiang J, Huang Z, Chen X, Luo R, Cai H, Wang H, Zhang H, Sun T and Zhang Y: Trifluoperazine activates FOXO1-related signals to inhibit tumor growth in hepatocellular carcinoma. DNA Cell Biol. 36:813–821. 2017. View Article : Google Scholar : PubMed/NCBI

34 

Meng Z, Moroishi T and Guan KL: Mechanisms of Hippo pathway regulation. Genes Dev. 30:1–17. 2016. View Article : Google Scholar : PubMed/NCBI

35 

Dong L, Lin F, Wu W, Liu Y and Huang W: Verteporfin inhibits YAP-induced bladder cancer cell growth and invasion via Hippo signaling pathway. Int J Med Sci. 15:645–652. 2018. View Article : Google Scholar : PubMed/NCBI

36 

Hsu PC, Jablons DM, Yang CT and You L: Epidermal Growth Factor Receptor (EGFR) Pathway, Yes-Associated Protein (YAP) and the Regulation of Programmed Death-Ligand 1 (PD-L1) in Non-Small Cell Lung Cancer (NSCLC). Int J Mol Sci. 20:38212019. View Article : Google Scholar : PubMed/NCBI

37 

Choi W, Kim J, Park J, Lee DH, Hwang D, Kim JH, Ashktorab H, Smoot D, Kim SY, Choi C, et al: YAP/TAZ initiates gastric tumorigenesis via upregulation of MYC. Cancer Res. 78:3306–3320. 2018. View Article : Google Scholar : PubMed/NCBI

38 

Koo JH and Guan KL: Interplay between YAP/TAZ and Metabolism. Cell Metab. 28:196–206. 2018. View Article : Google Scholar : PubMed/NCBI

39 

White SM, Avantaggiati ML, Nemazanyy I, Di Poto C, Yang Y, Pende M, Gibney GT, Ressom HW, Field J, Atkins MB and Yi C: YAP/TAZ inhibition induces metabolic and signaling rewiring resulting in targetable vulnerabilities in NF2-deficient tumor cells. Dev Cell. 49:425–443.e9. 2019. View Article : Google Scholar : PubMed/NCBI

40 

Li S, Zhang X, Zhang R, Liang Z, Liao W, Du Z, Gao C, Liu F, Fan Y and Hong H: Hippo pathway contributes to cisplatin resistant-induced EMT in nasopharyngeal carcinoma cells. Cell Cycle. 16:1601–1610. 2017. View Article : Google Scholar : PubMed/NCBI

41 

Song L, Tang H, Liao W, Luo X, Li Y, Chen T and Zhang X: FOXC2 positively regulates YAP signaling and promotes the glycolysis of nasopharyngeal carcinoma. Exp Cell Res. 357:17–24. 2017. View Article : Google Scholar : PubMed/NCBI

42 

Gao L, Cheng XL and Cao H: LncRNA THOR attenuates cisplatin sensitivity of nasopharyngeal carcinoma cells via enhancing cells stemness. Biochimie. 152:63–72. 2018. View Article : Google Scholar : PubMed/NCBI

43 

Suemura S, Kodama T, Myojin Y, Yamada R, Shigekawa M, Hikita H, Sakamori R, Tatsumi T and Takehara T: CRISPR Loss-of-Function screen identifies the hippo signaling pathway as the mediator of regorafenib efficacy in hepatocellular carcinoma. Cancers. 11:13622019. View Article : Google Scholar : PubMed/NCBI

44 

Ye XY, Luo QQ, Xu YH, Tang NW, Niu XM, Li ZM, Shen SP, Lu S and Chen ZW: 17-AAG suppresses growth and invasion of lung adenocarcinoma cells via regulation of the LATS1/YAP pathway. J Cell Mol Med. 19:651–663. 2015. View Article : Google Scholar : PubMed/NCBI

45 

Han Y, Tang Z, Zhao Y, Li Q and Wang E: TNFAIP8 regulates Hippo pathway through interacting with LATS1 to promote cell proliferation and invasion in lung cancer. Mol Carcinog. 57:159–166. 2018. View Article : Google Scholar : PubMed/NCBI

46 

Li Y, Lu J, Chen Q, Han S, Shao H, Chen P, Jin Q, Yang M, Shangguan F, Fei M, et al: Artemisinin suppresses hepatocellular carcinoma cell growth, migration and invasion by targeting cellular bioenergetics and Hippo-YAP signaling. Arch Toxicol. 93:3367–3383. 2019. View Article : Google Scholar : PubMed/NCBI

Related Articles

  • Abstract
  • View
  • Download
  • Twitter
Copy and paste a formatted citation
Spandidos Publications style
Dong W, Dong Q and Ding H: Ophiopogonin B induces reactive oxygen species‑dependent apoptosis through the Hippo pathway in nasopharyngeal carcinoma. Mol Med Rep 24: 534, 2021.
APA
Dong, W., Dong, Q., & Ding, H. (2021). Ophiopogonin B induces reactive oxygen species‑dependent apoptosis through the Hippo pathway in nasopharyngeal carcinoma. Molecular Medicine Reports, 24, 534. https://doi.org/10.3892/mmr.2021.12173
MLA
Dong, W., Dong, Q., Ding, H."Ophiopogonin B induces reactive oxygen species‑dependent apoptosis through the Hippo pathway in nasopharyngeal carcinoma". Molecular Medicine Reports 24.1 (2021): 534.
Chicago
Dong, W., Dong, Q., Ding, H."Ophiopogonin B induces reactive oxygen species‑dependent apoptosis through the Hippo pathway in nasopharyngeal carcinoma". Molecular Medicine Reports 24, no. 1 (2021): 534. https://doi.org/10.3892/mmr.2021.12173
Copy and paste a formatted citation
x
Spandidos Publications style
Dong W, Dong Q and Ding H: Ophiopogonin B induces reactive oxygen species‑dependent apoptosis through the Hippo pathway in nasopharyngeal carcinoma. Mol Med Rep 24: 534, 2021.
APA
Dong, W., Dong, Q., & Ding, H. (2021). Ophiopogonin B induces reactive oxygen species‑dependent apoptosis through the Hippo pathway in nasopharyngeal carcinoma. Molecular Medicine Reports, 24, 534. https://doi.org/10.3892/mmr.2021.12173
MLA
Dong, W., Dong, Q., Ding, H."Ophiopogonin B induces reactive oxygen species‑dependent apoptosis through the Hippo pathway in nasopharyngeal carcinoma". Molecular Medicine Reports 24.1 (2021): 534.
Chicago
Dong, W., Dong, Q., Ding, H."Ophiopogonin B induces reactive oxygen species‑dependent apoptosis through the Hippo pathway in nasopharyngeal carcinoma". Molecular Medicine Reports 24, no. 1 (2021): 534. https://doi.org/10.3892/mmr.2021.12173
Follow us
  • Twitter
  • LinkedIn
  • Facebook
About
  • Spandidos Publications
  • Careers
  • Cookie Policy
  • Privacy Policy
How can we help?
  • Help
  • Live Chat
  • Contact
  • Email to our Support Team