Spandidos Publications Logo
  • About
    • About Spandidos
    • Aims and Scopes
    • Abstracting and Indexing
    • Editorial Policies
    • Reprints and Permissions
    • Job Opportunities
    • Terms and Conditions
    • Contact
  • Journals
    • All Journals
    • Oncology Letters
      • Oncology Letters
      • Information for Authors
      • Editorial Policies
      • Editorial Board
      • Aims and Scope
      • Abstracting and Indexing
      • Bibliographic Information
      • Archive
    • International Journal of Oncology
      • International Journal of Oncology
      • Information for Authors
      • Editorial Policies
      • Editorial Board
      • Aims and Scope
      • Abstracting and Indexing
      • Bibliographic Information
      • Archive
    • Molecular and Clinical Oncology
      • Molecular and Clinical Oncology
      • Information for Authors
      • Editorial Policies
      • Editorial Board
      • Aims and Scope
      • Abstracting and Indexing
      • Bibliographic Information
      • Archive
    • Experimental and Therapeutic Medicine
      • Experimental and Therapeutic Medicine
      • Information for Authors
      • Editorial Policies
      • Editorial Board
      • Aims and Scope
      • Abstracting and Indexing
      • Bibliographic Information
      • Archive
    • International Journal of Molecular Medicine
      • International Journal of Molecular Medicine
      • Information for Authors
      • Editorial Policies
      • Editorial Board
      • Aims and Scope
      • Abstracting and Indexing
      • Bibliographic Information
      • Archive
    • Biomedical Reports
      • Biomedical Reports
      • Information for Authors
      • Editorial Policies
      • Editorial Board
      • Aims and Scope
      • Abstracting and Indexing
      • Bibliographic Information
      • Archive
    • Oncology Reports
      • Oncology Reports
      • Information for Authors
      • Editorial Policies
      • Editorial Board
      • Aims and Scope
      • Abstracting and Indexing
      • Bibliographic Information
      • Archive
    • Molecular Medicine Reports
      • Molecular Medicine Reports
      • Information for Authors
      • Editorial Policies
      • Editorial Board
      • Aims and Scope
      • Abstracting and Indexing
      • Bibliographic Information
      • Archive
    • World Academy of Sciences Journal
      • World Academy of Sciences Journal
      • Information for Authors
      • Editorial Policies
      • Editorial Board
      • Aims and Scope
      • Abstracting and Indexing
      • Bibliographic Information
      • Archive
    • International Journal of Functional Nutrition
      • International Journal of Functional Nutrition
      • Information for Authors
      • Editorial Policies
      • Editorial Board
      • Aims and Scope
      • Abstracting and Indexing
      • Bibliographic Information
      • Archive
    • International Journal of Epigenetics
      • International Journal of Epigenetics
      • Information for Authors
      • Editorial Policies
      • Editorial Board
      • Aims and Scope
      • Abstracting and Indexing
      • Bibliographic Information
      • Archive
    • Medicine International
      • Medicine International
      • Information for Authors
      • Editorial Policies
      • Editorial Board
      • Aims and Scope
      • Abstracting and Indexing
      • Bibliographic Information
      • Archive
  • Articles
  • Information
    • Information for Authors
    • Information for Reviewers
    • Information for Librarians
    • Information for Advertisers
    • Conferences
  • Language Editing
Spandidos Publications Logo
  • About
    • About Spandidos
    • Aims and Scopes
    • Abstracting and Indexing
    • Editorial Policies
    • Reprints and Permissions
    • Job Opportunities
    • Terms and Conditions
    • Contact
  • Journals
    • All Journals
    • Biomedical Reports
      • Information for Authors
      • Editorial Policies
      • Editorial Board
      • Aims and Scope
      • Abstracting and Indexing
      • Bibliographic Information
      • Archive
    • Experimental and Therapeutic Medicine
      • Information for Authors
      • Editorial Policies
      • Editorial Board
      • Aims and Scope
      • Abstracting and Indexing
      • Bibliographic Information
      • Archive
    • International Journal of Epigenetics
      • Information for Authors
      • Editorial Policies
      • Editorial Board
      • Aims and Scope
      • Abstracting and Indexing
      • Bibliographic Information
      • Archive
    • International Journal of Functional Nutrition
      • Information for Authors
      • Editorial Policies
      • Editorial Board
      • Aims and Scope
      • Abstracting and Indexing
      • Bibliographic Information
      • Archive
    • International Journal of Molecular Medicine
      • Information for Authors
      • Editorial Policies
      • Editorial Board
      • Aims and Scope
      • Abstracting and Indexing
      • Bibliographic Information
      • Archive
    • International Journal of Oncology
      • Information for Authors
      • Editorial Policies
      • Editorial Board
      • Aims and Scope
      • Abstracting and Indexing
      • Bibliographic Information
      • Archive
    • Medicine International
      • Information for Authors
      • Editorial Policies
      • Editorial Board
      • Aims and Scope
      • Abstracting and Indexing
      • Bibliographic Information
      • Archive
    • Molecular and Clinical Oncology
      • Information for Authors
      • Editorial Policies
      • Editorial Board
      • Aims and Scope
      • Abstracting and Indexing
      • Bibliographic Information
      • Archive
    • Molecular Medicine Reports
      • Information for Authors
      • Editorial Policies
      • Editorial Board
      • Aims and Scope
      • Abstracting and Indexing
      • Bibliographic Information
      • Archive
    • Oncology Letters
      • Information for Authors
      • Editorial Policies
      • Editorial Board
      • Aims and Scope
      • Abstracting and Indexing
      • Bibliographic Information
      • Archive
    • Oncology Reports
      • Information for Authors
      • Editorial Policies
      • Editorial Board
      • Aims and Scope
      • Abstracting and Indexing
      • Bibliographic Information
      • Archive
    • World Academy of Sciences Journal
      • Information for Authors
      • Editorial Policies
      • Editorial Board
      • Aims and Scope
      • Abstracting and Indexing
      • Bibliographic Information
      • Archive
  • Articles
  • Information
    • For Authors
    • For Reviewers
    • For Librarians
    • For Advertisers
    • Conferences
  • Language Editing
Login Register Submit
  • This site uses cookies
  • You can change your cookie settings at any time by following the instructions in our Cookie Policy. To find out more, you may read our Privacy Policy.

    I agree
Search articles by DOI, keyword, author or affiliation
Search
Advanced Search
presentation
Molecular Medicine Reports
Join Editorial Board Propose a Special Issue
Print ISSN: 1791-2997 Online ISSN: 1791-3004
Journal Cover
September-2021 Volume 24 Issue 3

Full Size Image

Sign up for eToc alerts
Recommend to Library

Journals

International Journal of Molecular Medicine

International Journal of Molecular Medicine

International Journal of Molecular Medicine is an international journal devoted to molecular mechanisms of human disease.

International Journal of Oncology

International Journal of Oncology

International Journal of Oncology is an international journal devoted to oncology research and cancer treatment.

Molecular Medicine Reports

Molecular Medicine Reports

Covers molecular medicine topics such as pharmacology, pathology, genetics, neuroscience, infectious diseases, molecular cardiology, and molecular surgery.

Oncology Reports

Oncology Reports

Oncology Reports is an international journal devoted to fundamental and applied research in Oncology.

Experimental and Therapeutic Medicine

Experimental and Therapeutic Medicine

Experimental and Therapeutic Medicine is an international journal devoted to laboratory and clinical medicine.

Oncology Letters

Oncology Letters

Oncology Letters is an international journal devoted to Experimental and Clinical Oncology.

Biomedical Reports

Biomedical Reports

Explores a wide range of biological and medical fields, including pharmacology, genetics, microbiology, neuroscience, and molecular cardiology.

Molecular and Clinical Oncology

Molecular and Clinical Oncology

International journal addressing all aspects of oncology research, from tumorigenesis and oncogenes to chemotherapy and metastasis.

World Academy of Sciences Journal

World Academy of Sciences Journal

Multidisciplinary open-access journal spanning biochemistry, genetics, neuroscience, environmental health, and synthetic biology.

International Journal of Functional Nutrition

International Journal of Functional Nutrition

Open-access journal combining biochemistry, pharmacology, immunology, and genetics to advance health through functional nutrition.

International Journal of Epigenetics

International Journal of Epigenetics

Publishes open-access research on using epigenetics to advance understanding and treatment of human disease.

Medicine International

Medicine International

An International Open Access Journal Devoted to General Medicine.

Journal Cover
September-2021 Volume 24 Issue 3

Full Size Image

Sign up for eToc alerts
Recommend to Library

  • Article
  • Citations
    • Cite This Article
    • Download Citation
    • Create Citation Alert
    • Remove Citation Alert
    • Cited By
  • Similar Articles
    • Related Articles (in Spandidos Publications)
    • Similar Articles (Google Scholar)
    • Similar Articles (PubMed)
  • Download PDF
  • Download XML
  • View XML
Article Open Access

Protective effects of the knockdown of lncRNA AK139328 against oxygen glucose deprivation/reoxygenation-induced injury in PC12 cells

  • Authors:
    • Liyan Liu
    • Bin Zheng
    • Zhaoxia Wang
  • View Affiliations / Copyright

    Affiliations: Department of Neurology, The Affiliated Lianyungang Oriental Hospital of Xuzhou Medical University, Lianyungang, Jiangsu 222042, P.R. China, Department of Nephrology, The Affiliated Lianyungang Oriental Hospital of Xuzhou Medical University, Lianyungang, Jiangsu 222042, P.R. China, Department of Neurology, Affiliated Hospital of Yangzhou University, Yangzhou, Jiangsu 225002, P.R. China
    Copyright: © Liu et al. This is an open access article distributed under the terms of Creative Commons Attribution License.
  • Article Number: 621
    |
    Published online on: June 30, 2021
       https://doi.org/10.3892/mmr.2021.12260
  • Expand metrics +
Metrics: Total Views: 0 (Spandidos Publications: | PMC Statistics: )
Metrics: Total PDF Downloads: 0 (Spandidos Publications: | PMC Statistics: )
Cited By (CrossRef): 0 citations Loading Articles...

This article is mentioned in:



Abstract

Cerebral ischemic stroke is a major cause of adult morbidity and mortality worldwide. Several long non-coding RNAs (lncRNAs) have been reported to participate in cerebral ischemia/reperfusion injury (IRI). However, to the best of our knowledge, the role of lncRNA AK139328 in cerebral ischemic stroke remains poorly understood. The present study aimed to determine the expression and function of lncRNA AK139328 in the progression of IRI. PC12 cells were injured by oxygen glucose deprivation/reoxygenation (OGD/R) to establish an in vitro ischemic stroke model. An MTT assay was performed to determine cell viability. Reverse transcription-quantitative PCR was used to analyze the expression levels of AK139328 and Netrin-1 in blood samples from patients who had suffered a cerebral ischemic stroke and healthy individuals or OGD/R PC12 cells. ELISAs were used to determine the levels of inflammatory cytokines. In addition, oxidative stress levels and the levels of cell apoptosis were evaluated by reactive oxygen species (ROS) kits, flow cytometry and western blotting. Immunofluorescence staining was used for the detection of cell neurite outgrowth. The results of the present study revealed that AK139328 expression levels were upregulated in patients who had suffered a cerebral ischemic stroke and in PC12 cells following stimulation with OGD/R. The knockdown of AK139328 alleviated OGD/R-induced decreases in cell viability, downregulation in Netrin-1 expression and increases in inflammatory cytokines levels, including TNF-α, IL-1β and IL-6. Moreover, AK139328 silencing suppressed oxidative stress and cell apoptosis in OGD/R-treated PC12 cells. Furthermore, the expression levels of microtubule associated protein 2 and growth associated protein 43 in OGD/R-injured PC12 cells were upregulated following the knockdown of AK139328 expression. In conclusion, these findings suggested that the knockdown of AK139328 expression may protect PC12 cells against OGD/R injury by regulating inflammatory responses, oxidative stress and cell apoptosis. The data suggested a potential therapeutic target for the diagnosis and treatment of cerebral ischemic stroke.

Introduction

Cerebral ischemic stroke is a common clinical condition that is considered a major cause of morbidity and mortality in adults worldwide, which caused ~5.5 million deaths in 2016 alone (1–4). Ischemic stroke is essentially brain damage-induced by the restoration of blood flow to an ischemic area, which promotes further ischemic organ damage (5,6). Although significant advances have been made in the diagnosis and therapy of ischemic stroke, several factors, such as smoking and delayed hospitalization, limit the recovery of patients with this condition (7,8). Inflammation and apoptosis are crucial biological events involved in the progression of ischemic stroke, and the inhibition of inflammation has been reported to decrease nerve tissue damage (9,10). Therefore, inhibiting inflammation and apoptosis may be an efficient strategy for the treatment of cerebral ischemia/reperfusion injury (IRI) (11).

Long non-coding RNAs (lncRNAs) have been shown to interact with specific microRNAs (miR) to regulate gene expression (12). Previous studies have also demonstrated that certain lncRNAs play crucial roles in cerebral ischemia reperfusion. For example, Ren et al (13) reported that lncRNA KCNQ1 opposite strand/antisense transcript 1 promoted OGD/R injury by regulating the miR-9/matrix metalloproteinase (MMP)8 signaling axis in cultured primary cortical neurons. In addition, the lncRNA small nucleolar RNA host gene (SNHG)12 was found to protect primary hippocampal neuronal cells and N2a cells from OGD/R injury by downregulating miR-199a expression and upregulating sirtuin 1 expression via the activation of the 5′AMP-activated protein kinase signaling pathway (14). Zhong et al (15) revealed that lncRNA SNHG14 promoted cerebral IRI via modulating the miR-136-5p/Rho associated coiled-coil containing protein kinase 1 axis. In addition, previous studies have reported that the lncRNA AK139328 was associated with IRI in various types of organs. For example, the expression levels of AK139328 were found to be upregulated in the following in mouse plasma after liver IRI using microarray technology, and the knockdown of AK139328 expression exerted a protective role over the liver injury (16). AK139328 expression levels were also reported to be upregulated in diabetic mice following myocardial ischemia/reperfusion using microarray analysis (17). Furthermore, AK139328 was also discovered to be involved in the pathogenesis of acute kidney injury and pathological cardiac remodeling (18,19). However, the current understanding of the functions of AK139328 are limited and the associations between AK139328 and other disease types remain unclear.

As AK139328 has been reported to play an important role in IRI, the present study aimed to determine whether AKI39328 was also associated with cerebral IRI. An in vitro cerebral OGD/R model was established in PC12 cells. The expression levels of AK139328 were analyzed in patients with cerebral ischemic stroke and in OGD/R-induced PC12 cells. The effects of AK139328 knockdown on inflammation, oxidative stress, apoptosis and PC12 cell neurite outgrowth were also evaluated. The present study may provide valuable insight into novel potential approaches for the treatment of cerebral ischemic stroke.

Materials and methods

Clinical specimens

Between January 2019 and October 2019, blood samples were collected from 30 patients who had suffered a cerebral ischemic stroke (female to male patient ratio, 17:13; aged 25–65 years) and 30 healthy individuals who were recruited to The Affiliated Hospital of Yangzhou University (Yangzhou, China). The study was approved by the Ethics Committee of The Affiliated Hospital of Yangzhou University (approval no. 2018-004-01) and all patients provided written informed consent prior to participation in the study. The inclusion criteria were as follows: Patients were admitted within 48 h from the onset of stroke, and diagnosed by cerebral imaging and a neurologist. The exclusion criteria were as follows: Intracranial hemorrhage, hematological diseases, pregnancy, cancer, severe renal failure, severe liver failure, recent myocardial infarction and ongoing treatment with anti-inflammatory drugs (20). To obtain the plasma samples, 2 ml of blood was collected in S-Monovette® EDTA-KE tubes (Sarstedt, Inc.), which was subsequently centrifuged at 2,000 × g for 1 min at 4°C. The supernatant was transferred into a new tube and further centrifuged at 4,000 × g for 5 min at 4°C. The plasma was then acquired and stored at −80°C until required for further analysis.

Cell culture and treatment

PC12 cells cultured under OGD/R conditions have been extensively studied as an in vitro model system for the identification of mechanisms of neuronal death following ischemic insult and for potential neuroprotective targets (21–23). In the present study, PC12 cells were purchased from The Cell Bank of Type Culture Collection of The Chinese Academy of Sciences and cultured in DMEM (Gibco; Thermo Fisher Scientific, Inc.) supplemented with 10% FBS (Sigma-Aldrich; Merck KGaA), 100 µg/ml streptomycin and 100 U/ml penicillin. Cells were maintained under humidified conditions with 5% CO2 and 95% air at 37°C.

To establish the OGD/R model, PC12 cells were maintained in glucose-free DMEM supplemented with 10% FBS and streptomycin/penicillin mixture in an oxygen-free incubator with 5% CO2 and 95% N2 at 37°C for 2 h. Following hypoxic exposure, the cells were incubated in normal medium containing FBS and streptomycin/penicillin in an atmosphere containing 95% air and 5% CO2 at 37°C for 12 h. PC12 cells in the control group were incubated under normoxic conditions containing 95% air and 5% CO2 at 37°C for 24 h.

Cell transfection

Knockdown of AK139328 expression was performed using short hairpin RNA (shRNA) targeting AK139328 (shRNA-AK139328-1; 5′-CACCGGAAACTCAGCTATCACATGCCGAAGCATGTGATAGCTGAGTTTCC-3′), shRNA-AK139328-2 (5′-CACCGCAGCAGAAAGACATGTTTGGCGAACCAAACATGTCTTTCTGCTGC-3′) and corresponding scrambled negative control (shRNA; 5′-CACCTTCTCCGAACGTGTCACGTTTCAAGAGAACGTGACACGTTCGGAGAATTTTTTG-3′), which were both synthesized by Shanghai GenePharma Co., Ltd. PC12 cells were transfected with 500 ng/µl shRNA-AK139328-1/2 or shRNA using Lipofectamine® 2000 reagent (Invitrogen; Thermo Fisher Scientific, Inc.), according to the manufacturer's protocol. The cells were harvested for use in subsequent experiments at 48 h post-transfection.

MTT assay

MTT assay was performed to analyze cell viability. PC12 cells were plated into 96-well plates (5×103 cells/well). Following 24 h of incubation at 37°C, cells received OGD/R treatment as described above. Then, 20 µl MTT solution (5 mg/ml) was added into each well and incubated with the cells for 4 h at 37°C. MTT solution was subsequently discarded and 150 µl DMSO was added to each well for 10 min at room temperature to dissolve the purple formazan crystals. The optical density of each well was measured using a microplate reader at a wavelength of 570 nm.

Reverse transcription-quantitative PCR (RT-qPCR)

Total RNA was extracted from PC12 cells using TRIzol® reagent (Invitrogen; Thermo Fisher Scientific, Inc.). The concentration and quality of RNA were assessed using a NanoDrop™ 3000 spectrophotometer (Thermo Fisher Scientific, Inc.) according to the manufacturer's protocol. Total RNA was reverse transcribed into cDNA using a PrimeScript RT Master mix (Takara Bio, Inc.) according to the manufacturer's protocol. qPCR was subsequently performed using a SYBR Premix ExTaq kit (Takara Bio, Inc.) with the following reaction conditions: 95°C for 2 min, followed by 40 cycles of 95°C for 20 sec and 65°C for 40 sec. The primer sequences were as follows: lncRNA-AK139328 forward, 5′-CCAGTTCTTGGTCCTGGTGT-3′ and reverse, 5′-GTGTCTGCAACCCGATAGGT-3′; GAPDH forward, 5′-AGCCACATCGCTCAGACAC-3′ and reverse, 5′-GCCCAATACGACCAAATCC-3′. The relative expression levels of the target genes were calculated using the 2−∆∆Cq method (24). GAPDH was used as the internal reference gene, and the relative expression level was normalized to GAPDH.

Detection of inflammatory cytokines and reactive oxygen species (ROS) levels

PC12 cells were plated in the 96-well plates (5×103 cells/well) for incubation for 24 h, followed by exposure to OGD/R. Then, the culture medium was collected and centrifugated for 5 min at 12,000 × g and 4°C to obtain the supernatant of PC12 cells. The levels of TNF-α, IL-1β and IL-6 in the supernatant of PC12 cells were measured using the corresponding ELISA kits (cat. no. 210-TA-005 for TNF-α; cat. no. 201-LB-005 for IL-1β; cat. no. S6050 for IL-6; R&D Systems, Inc.) according to the manufacturers' protocols. A ROS assay kit (cat. no. JL13783; Shanghai Jianglai Biological Technology Co., Ltd.) was used to evaluate the intracellular ROS levels in OGD/R-treated PC12 cells. Each experimental condition was plated five times and all assays were independently repeated three times.

Flow cytometric analysis of apoptosis

Flow cytometry was performed to determine the induction of cell apoptosis using an Annexin V-FITC/PI Apoptosis Detection kit (Sigma-Aldrich; Merck KGaA). After the transfected PC12 cells were treated with OGD/R as described above, the cells were harvested, resuspended in 0.5 ml PBS and incubated with 5 µl Annexin V-FITC for 15 min and 10 µl PI (10 mg/ml) in the dark for 5 min. Apoptotic cells were analyzed using a FACScan flow cytometer (BD Biosciences). The data were analyzed using flow cytometry software (iSort™ Automated Cell Sorter; version A.0; Thermo Fisher Scientific, Inc.). The cell apoptosis rate calculated as the percentage of early and late apoptotic cells. The experiments were performed in triplicate.

Immunofluorescence staining

Transfected PC12 cell slides were fixed with 4% paraformaldehyde at room temperature for 20 min and blocked with 5% skimmed milk at room temperature for 1 h. Subsequently, the cells were incubated with an anti-microtubule associated protein-2 (MAP-2; 1:1,000; cat. no. ab75713; Abcam) or anti-growth associated protein (GAP)-43 primary antibody (1:500; cat. no. ab75810; Abcam) overnight at 4°C. Following the primary antibody incubation, slides were incubated with Alexa Fluor® 594-conjugated secondary antibody (1:1,000; cat. no. A-11012; Invitrogen; Thermo Fisher Scientific, Inc.) for 1 h at 37°C. Cell nuclei were counterstained with DAPI for 5 min at room temperature. Stained cells were observed under a laser confocal microscope (Olympus Corporation; magnification, ×200).

Western blotting

Total protein was extracted from transfected OGD/R-treated cells using RIPA lysis buffer (Beyotime Institute of Biotechnology). Total protein was quantified using a BCA assay kit (Beyotime Institute of Biotechnology) and protein samples (20 µg/lane) were separated via 10% SDS-PAGE. The separated proteins were subsequently transferred onto PVDF membranes and blocked with 5% non-fat milk at room temperature for 1 h. The membranes were then incubated with the following primary antibodies overnight at 4°C: Anti-endothelial nitric oxide synthase (eNOS; 1:1,000; cat. no. ab5589; Abcam), anti-MAP-2 (1:1,000; cat. no. ab32454; Abcam), anti-GAP-43 (1:1,000; cat. no. ab75810; Abcam), anti-Bcl-2 (1:1,000; cat. no. ab196495; Abcam), anti-Bax (1:1,000; cat. no. ab182733; Abcam), anti-cleaved caspase-3 (1:5,000; cat. no. ab214430; Abcam), anti-caspase-3 (1:2,000; cat. no. ab184787; Abcam) and anti-GAPDH (1:2,500; cat. no. ab9485; Abcam). Following the primary antibody incubation, the membranes were washed twice with TBS with 0.05% Tween-20 (TBST) and incubated with goat anti-rabbit IgG H&L secondary antibody (1:2,000; cat. no. ab6721; Abcam) for 1 h at room temperature. GAPDH was used as the internal loading control. Protein bands were visualized using ECL substrate (Pierce; Thermo Fisher Scientific, Inc.) and analyzed with ImageJ software (version 3.0; National Institutes of Health).

Statistical analysis

Statistical analysis was performed using SPSS 21.0 software (IBM Corp.) and GraphPad Prism 6.0 software (GraphPad Software, Inc.). Statistical differences between two groups were determined using an unpaired Student's t-test, while a one-way ANOVA followed by a Tukey's post hoc test was used to determine statistical differences among multiple groups. Data are presented as the mean ± SD. All experiments were repeated at least three times. P<0.05 was considered to indicate a statistically significant difference.

Results

AK139328 expression levels are upregulated in patients who had suffered a cerebral ischemic stroke and in OGD/R-treated PC12 cells

To investigate the role of lncRNA AK139328 in cerebral ischemic stroke, the expression levels of AK139328 were first analyzed in clinical specimens. AK139328 expression levels were significantly upregulated in the plasma of patients who had experienced a cerebral ischemic stroke compared with those noted in healthy individuals (Fig. 1A). In addition, AK139328 expression levels were determined in an in vitro OGD/R model. The RT-qPCR results revealed a significant upregulation in AK139328 expression levels in OGD/R-induced PC12 cells compared with cells cultured under normoxic conditions (Fig. 1B). These data indicated that AK139328 may participate in the pathophysiology of cerebral IRI.

Figure 1.

AK139328 expression levels are upregulated in patients who have experienced a cerebral ischemic stroke and PC12 cells induced with OGD/R. (A) AK139328 expression levels in the plasma from patients who had suffered a cerebral ischemic stroke and healthy individuals were analyzed using RT-qPCR. (B) Relative expression levels of AK139328 in normoxia-exposed cells and OGD/R-induced cells were analyzed using RT-qPCR. Data are presented as the mean ± SD. ***P<0.001. OGD/R, oxygen glucose deprivation/reoxygenation; RT-qPCR, reverse transcription-quantitative PCR.

Knockdown of AK139328 expression promotes cell viability and upregulates Netrin-1 expression levels

To determine the effects of AK139328 on PC12 cells induced with OGD/R, AKI39328 expression was knocked down in PC12 cells and the transfection efficiency was evaluated using RT-qPCR (Fig. 2A). The results indicated that AK139328 expression levels were significantly downregulated in cells transfected with shRNA-AK139328-1 or shRNA-AK139328-2 compared with the control and shRNA-transfected cells. Moreover, the expression levels of AK139328 were lowest in shRNA-AK139328-1-transfected cells; therefore, shRNA-AK139328-1 was selected for use in subsequent experiments. The results of the MTT assay revealed that, after OGD/R induction, cell viability was significantly decreased compared with the control group, while silencing of AK139328 partially alleviated the OGD/R-induced loss in cell viability (Fig. 2B). In addition, the expression levels of Netrin-1 were significantly downregulated by OGD/R treatment compared with the control group; however, this downregulation was partially reversed following the knockdown of AK139328 (Fig. 2C).

Figure 2.

Effects of AK139328 silencing on inflammatory injury in OGD/R-induced PC12 cells. (A) mRNA expression levels of AK139328 were analyzed by reverse transcription-quantitative PCR following transfection with shRNA-AK139328-1/2 or shRNA. ***P<0.001 vs. control; ###P<0.001 vs. shRNA. (B) Cell viability was measured using a MTT assay following transfection with shRNA-AK139328 or shRNA. (C) Netrin-1 expression levels were analyzed in PC12 cells induced by OGD/R following transfection with shRNA-AK139328 or shRNA. (D) Secretory levels of TNF-α, IL-1β and IL-6 were determined using ELISAs in OGD/R-induced PC12 cells transfected with shRNA-AK139328 or shRNA. Data are presented as the mean ± SD. *P<0.05, **P<0.01, ***P<0.001 vs. control; ###P<0.001 vs. OGD/R + shRNA. OGD/R, oxygen glucose deprivation/reoxygenation; shRNA, short hairpin RNA.

Knockdown of AK139328 expression alleviates OGD/R-induced inflammatory injury in PC12 cells

The effects of AK13928 on inflammatory injury were subsequently determined. The results obtained from the ELISAs revealed that the protein levels of TNF-α, IL-1β and IL-6 in PC12 cells following exposure to OGD/R were significantly elevated compared with the control cells, while the production of these inflammatory factors was inhibited following transfection of the cells with shRNA-AK139328-1 in the presence of OGD/R (Fig. 2D). These results suggested that the knockdown of AK139328 may play an inhibitory role over the inflammatory responses induced by OGD/R.

Knockdown of AK139328 reduces oxidative stress in PC12 cells induced by OGD/R

Subsequently, the effects of AK139328 silencing on the induction of oxidative stress were determined in OGD/R-treated PC12 cells. OGD/R treatment significantly increased the production of ROS compared with control cells, whereas the concurrent transfection with shRNA-AK139328-1 partially reduced the increased levels of ROS in PC12 cells (Fig. 3A). In addition, the protein expression levels of eNOS were analyzed by western blotting. OGD/R injury significantly downregulated the protein expression levels of eNOS compared with the control group, while AK139328 silencing upregulated eNOS protein expression levels in OGD/R-injured PC12 cells (Fig. 3B). These findings suggested that the knockdown of AK139328 expression may alleviate OGD/R-induced oxidative stress levels in PC12 cells.

Figure 3.

Effects of AK139328 knockdown on oxidative stress in OGD/R-induced PC12 cells. (A) ROS levels were analyzed using a ROS assay kit in OGD/R-induced PC12 cells transfected with shRNA-AK139328 or shRNA. (B) Western blotting was performed to analyze the protein expression levels of eNOS in OGD/R-treated PC12 cells transfected with shRNA-AK139328 or shRNA. Data are presented as the mean ± SD. **P<0.01, ***P<0.001 vs. control; ###P<0.001 vs. OGD/R + shRNA. OGD/R, oxygen glucose deprivation/reoxygenation; shRNA, short hairpin RNA; ROS, reactive oxygen species; eNOS, endothelial nitric oxide synthase.

Induction of cell apoptosis by OGD/R is suppressed by AK139328 knockdown

The effects of AK139328 silencing on the induction of OGD/R-injured PC12 cell apoptosis were determined to investigate the role of AK139328 in cerebral IRI. Flow cytometry data demonstrated that OGD/R significantly increased PC12 cell apoptosis compared with control cells, while AK139328 silencing decreased the apoptotic rate in OGD/R-treated PC12 cells (Fig. 4A). Moreover, western blotting analysis revealed that Bcl-2 expression levels were significantly downregulated, while the expression levels of Bax and cleaved caspase-3/caspase-3 were significantly upregulated following the induction of OGD/R compared with control cells. However, transfection with shRNA-AK139328-1 exerted inhibitory effects on cell apoptosis by partially reversing the trends in the expression levels of Bcl-2, Bax and cleaved caspase-3 observed in OGD/R-treated PC12 cells (Fig. 4B). These data indicated that the knockdown of AK139328 may exert suppressive effects in OGD/R-mediated PC12 cell apoptosis.

Figure 4.

Effects of AK139328 silencing on cell apoptosis in PC12 cells exposed to OGD/R. (A) Flow cytometry was performed to determine the levels of cell apoptosis in OGD/R-induced PC12 cells transfected with shRNA-AK139328 or shRNA. (B) Protein expression levels of Bcl-2, Bax, cleaved caspase-3 and caspase-3 in PC12 cells were analyzed using western blotting. Data are expressed as the mean ± SD. *P<0.05, ***P<0.001 vs. control; ###P<0.001 vs. OGD/R + shRNA. OGD/R, oxygen glucose deprivation/reoxygenation; shRNA, short hairpin RNA.

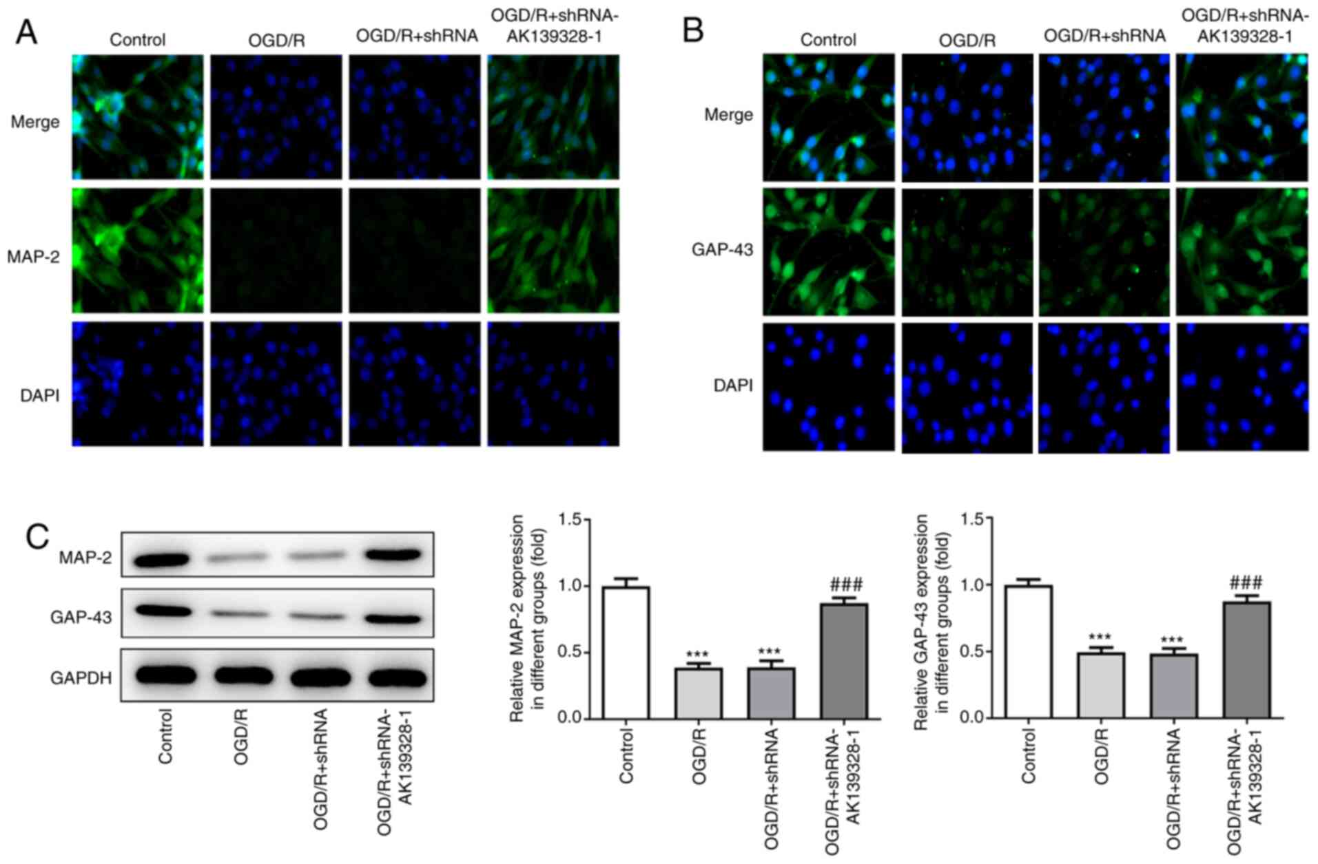
Silencing of AK139328 promotes neurite outgrowth in OGD/R-injured PC12 cells

The effects of AK139328 on the neurite outgrowth of PC12 cells injured by OGD/R were analyzed. The results from the immunofluorescence staining demonstrated that MAP-2 and GAP-43 expression levels were increased in cells cultured under normal conditions, while the expression levels were slightly decreased by OGD/R treatment (Fig. 5A and B). Notably, the transfection with shRNA-AK139328-1 rescued OGD/R-induced decreased expression levels of MAP-2 and GAP-43 in OGD/R-induced PC12 cells. In addition, the protein expression levels of MAP-2 and GAP-43 were significantly downregulated in OGD/R-treated PC12 cells, which were subsequently reversed by AK139328 silencing (Fig. 5C). These data suggested that AK139328 silencing may protect neurite outgrowth in PC12 cells following the induction of OGD/R.

Figure 5.

Neurite outgrowth is accelerated in OGD/R-treated PC12 cells following the knockdown of AK139328 expression. Immunofluorescence staining was used to analyze (A) MAP-2 and (B) GAP-43 expression in PC12 cells transfected with shRNA-AK139328 or shRNA. Original magnification, ×200. (C) Western blotting was performed to analyze the protein expression levels of MAP-2 and GAP-43 in OGD/R-treated PC12 cells transfected with shRNA-AK139328 or shRNA. Data are expressed as the mean ± SD. ***P<0.001 vs. control; ###P<0.001 vs. OGD/R + shRNA. OGD/R, oxygen glucose deprivation/reoxygenation; shRNA, short hairpin RNA; MAP-2, microtubule associated protein-2; GAP-43, growth associated protein-43.

Discussion

The present study investigated the expression levels of lncRNA AK139328 in OGD/R-stimulated cells. The data demonstrated that AK139328 expression levels were upregulated in patients with cerebral ischemic stroke and in OGD/R-stimulated PC12 cells. Furthermore, the knockdown of AK139328 expression exerted inhibitory roles over the inflammatory response, oxidative stress and induction of apoptosis in OGD/R-stimulated PC12 cells. In addition, knockdown of AK139328 accelerated the process of neurite outgrowth following exposure of PC12 cells to OGD/R treatment.

Alterations in the expression levels of specific lncRNAs have been used as biomarkers for the diagnosis and treatment of several human diseases, including cancer and cardiovascular diseases (25–27). It has been well documented that lncRNA AK139328 plays a crucial role in multiple diseases. For example, Pei et al (28) revealed that AK139328 expression levels were upregulated in OGD/R-induced vascular endothelial cells, whereas lncRNA AK139328 knockdown reduced inflammation, oxidative stress and apoptosis in a rat hindlimb ischemia/reperfusion model by regulating the PI3K/AKT/eNOS signaling pathway. In addition, another previous study found that upregulated expression levels of AK139328 promoted cell viability, invasion and cell cycle progression in thyroid cancer, while AK139328 knockdown exerted the opposite results (29). AK139328 was also reported to be abnormally expressed and involved in the pathogenic mechanism of myocardial IRI, pathological cardiac remodeling, hepatic IRI and acute kidney injury (16–19,30). Yu et al (17) reported that the knockdown of AK139328 expression suppressed cardiomyocyte autophagy and apoptosis in diabetic mice, resulting in the amelioration of myocardial IRI by modulating miR-204-3p expression. In addition, it has been shown that AK139328 expression was upregulated in ischemia/reperfusion-treated mouse livers, whereas the knockdown of AK139328 expression alleviated IRI in the liver by activating the AKT signaling pathway and inhibiting the activity of NF-κB (30). Thus, due to the observed important role of AK139328 in IRI, the present study aimed to investigate whether AKI39328 was also associated with cerebral IRI. To the best of our knowledge, the current study was the first to investigate the role of AK139328 in cerebral IRI. Plasma samples were collected from patients who had experienced a cerebral ischemic stroke and the expression levels of AK139328 were detected. The results demonstrated a significant upregulation in AK139328 expression levels in clinical samples of patients who had suffered from cerebral ischemic stroke. Moreover, in the OGD/R cell model, AK139328 expression levels were upregulated compared with the cells that were not stimulated with OGD/R, which is consistent with previous reports (16,17).

Although glucose and oxygen deprivation can be attenuated by reperfusion of cerebral blood, the process of reperfusion exacerbates the inflammatory response, oxidative stress and apoptosis, which further aggravates the progression of cerebral damage caused by reperfusion (31–33). Previous studies have demonstrated that the inhibition of the inflammatory response, oxidative stress and apoptosis rescued cells from OGD/R injury (34,35). Gaire et al (36) reported that Terminalia chebula extract prevented OGD/R injury in PC12 cells and suppressed lipopolysaccharide-induced activation of microglia through inhibition of the oxidative and inflammatory processes. A previous study also indicated that inhibition of inducible NOS reduced cell apoptosis induced by OGD to protect PC12 cells by regulating lactate dehydrogenase and cytochrome c release and caspase-3 activity (37). In the current study, the knockdown of AK139328 expression in OGD/R-induced PC12 cells resulted in a considerable reduction in the inflammatory response, which was evidenced by decreased levels of TNF-α, IL-1β and IL-6 and by upregulated expression levels of Netrin-1. Of note, increased Netrin-1 expression has been found to be associated with improved prognosis of ischemic stroke, and Netrin-1 is considered to be a potential prognostic biomarker for ischemic stroke (38). AK139328 knockdown further reduced the induction of oxidative stress by decreasing ROS levels and upregulating eNOS protein expression levels. In addition, decreased cell apoptosis was observed following the knockdown of AK139328 expression, which was evidenced by a decreased apoptotic rate, accompanied by downregulated Bax and cleaved caspase-3 expression levels and upregulated Bcl-2 levels. These data suggested a regulatory role for AK139328 in the inflammatory response, oxidative stress and apoptosis of OGD/R-induced PC12 cells.

Neurite outgrowth is a key step and indicator for functional recovery following cerebral ischemic stroke (39). MAPs play important roles in neuritogenesis and growth via regulating microtubule stability and altering microtubule dynamics (40). MAP-2 is a member of the MAP family of enzymes, which are essential for neurite initiation in cultured cerebral neurons (41). GAP-43 is a crucial indicator for evaluating axon injury and the regenerative response in the mature central nervous system. The upregulation of GAP-43 expression was found to be an important mechanism for functional recovery after cerebral ischemia (42,43). A previous study reported that GAP-43 and MAP-2 could be regarded as neuronal growth markers, and downregulated expression levels of GAP-43 and MAP-2 reflected inhibited neurite outgrowth (44,45). In the present study, MAP-2 and GAP-43 expression levels were downregulated in OGD/R-induced cells, indicating that OGD/R induction resulted in an inhibited neurite outgrowth. AK139328 silencing reversed the effects of OGD/R induction on MAP-2 and GAP-43 expression levels, thus promoting neurite outgrowth.

In conclusion, the findings of the current study suggested that the knockdown of AK139328 may protect against OGD/R induction in PC12 cells via the inhibition of the inflammatory response, inhibiting the induction of oxidative stress and the concomitant apoptosis, and accelerating neurite outgrowth. The present study may expand the current knowledge of cerebral ischemic stroke and provide further insight into the identification of novel therapeutic approaches for cerebral ischemic stroke.

Acknowledgements

Not applicable.

Funding

No funding was received.

Availability of data and materials

The datasets used and/or analyzed during the current study are available from the corresponding author on reasonable request.

Authors' contributions

ZW conceived and designed the study, and LL and BZ performed the experiments and analyzed the data. ZW and LL interpreted the data. LL wrote the manuscript and ZW revised the manuscript. All authors read and approved the final version of the manuscript and agree to be accountable for all aspects of the research. ZW and LL confirm the authenticity of all the raw data.

Ethics approval and consent to participate

The study was approved by the Ethics Committee of The Affiliated Hospital of Yangzhou University (Yangzhou, China) and all patients provided written informed consent for their participation in the study.

Patient consent for publication

Not applicable.

Competing interests

The authors declare that they have no competing interests.

References

1 

Li C, Liu Y, Tang P, Liu P, Hou C, Zhang X, Chen L, Zhang L and Gu C: Hydrogen sulfide prevents OGD/R-induced apoptosis by suppressing the phosphorylation of p38 and secretion of IL-6 in PC12 cells. Neuroreport. 27:230–234. 2016. View Article : Google Scholar : PubMed/NCBI

2 

Yang Z, Weian C, Susu H and Hanmin W: Protective effects of mangiferin on cerebral ischemia-reperfusion injury and its mechanisms. Eur J Pharmacol. 771:145–151. 2016. View Article : Google Scholar : PubMed/NCBI

3 

Wang J, Xu Z, Chen X, Li Y, Chen C, Wang C, Zhu J, Wang Z, Chen W, Xiao Z, et al: MicroRNA-182-5p attenuates cerebral ischemia-reperfusion injury by targeting Toll-like receptor 4. Biochem Biophys Res Commun. 505:677–684. 2018. View Article : Google Scholar : PubMed/NCBI

4 

Collaborators GBDS; GBD 2016 Stroke Collaborators, : Global, regional, and national burden of stroke, 1990–2016: A systematic analysis for the Global Burden of Disease Study 2016. Lancet Neurol. 18:439–458. 2019. View Article : Google Scholar : PubMed/NCBI

5 

Zhao L, Li S, Wang S, Yu N and Liu J: The effect of mitochondrial calcium uniporter on mitochondrial fission in hippocampus cells ischemia/reperfusion injury. Biochem Biophys Res Commun. 461:537–542. 2015. View Article : Google Scholar : PubMed/NCBI

6 

Oda E and Kawai R: A possible cross-sectional association of serum total bilirubin with coronary heart disease and stroke in a Japanese health screening population. Heart Vessels. 27:29–36. 2012. View Article : Google Scholar : PubMed/NCBI

7 

Prabhakaran S, Ruff I and Bernstein RA: Acute stroke intervention: A systematic review. JAMA. 313:1451–1462. 2015. View Article : Google Scholar : PubMed/NCBI

8 

Meschia JF and Brott T: Ischaemic stroke. Eur J Neurol. 25:35–40. 2018. View Article : Google Scholar : PubMed/NCBI

9 

Jin R, Yang G and Li G: Inflammatory mechanisms in ischemic stroke: Role of inflammatory cells. J Leukoc Biol. 87:779–789. 2010. View Article : Google Scholar : PubMed/NCBI

10 

Jin R, Liu L, Zhang S, Nanda A and Li G: Role of inflammation and its mediators in acute ischemic stroke. J Cardiovasc Transl Res. 6:834–851. 2013. View Article : Google Scholar : PubMed/NCBI

11 

Gong L, Tang Y, An R, Lin M, Chen L and Du J: RTN1-C mediates cerebral ischemia/reperfusion injury via ER stress and mitochondria-associated apoptosis pathways. Cell Death Dis. 8:e30802017. View Article : Google Scholar : PubMed/NCBI

12 

Yu SY, Tang L and Zhou SH: Long noncoding RNAs: New players in ischaemia-reperfusion injury. Heart Lung Circ. 27:322–332. 2018. View Article : Google Scholar : PubMed/NCBI

13 

Ren Y, Gao XP, Liang H, Zhang H and Hu CY: LncRNA KCNQ1OT1 contributes to oxygen-glucose-deprivation/reoxygenation-induced injury via sponging miR-9 in cultured neurons to regulate MMP8. Exp Mol Pathol. 112:1043562020. View Article : Google Scholar : PubMed/NCBI

14 

Yin WL, Yin WG, Huang BS and Wu LX: LncRNA SNHG12 inhibits miR-199a to upregulate SIRT1 to attenuate cerebral ischemia/reperfusion injury through activating AMPK signaling pathway. Neurosci Lett. 690:188–195. 2019. View Article : Google Scholar : PubMed/NCBI

15 

Zhong Y, Yu C and Qin W: LncRNA SNHG14 promotes inflammatory response induced by cerebral ischemia/reperfusion injury through regulating miR-136-5p /ROCK1. Cancer Gene Ther. 26:234–247. 2019. View Article : Google Scholar : PubMed/NCBI

16 

Chen Z, Luo Y, Yang W, Ding L, Wang J, Tu J, Geng B, Cui Q and Yang J: Comparison analysis of dysregulated lncrna profile in mouse plasma and liver after hepatic ischemia/reperfusion injury. PLoS One. 10:e01334622015. View Article : Google Scholar : PubMed/NCBI

17 

Yu SY, Dong B, Fang ZF, Hu XQ, Tang L and Zhou SH: Knockdown of lncRNA AK139328 alleviates myocardial ischaemia/reperfusion injury in diabetic mice via modulating miR-204-3p and inhibiting autophagy. J Cell Mol Med. 22:4886–4898. 2018. View Article : Google Scholar : PubMed/NCBI

18 

Zhou P, Chen Z, Zou Y and Wan X: Roles of non-coding RNAs in acute kidney injury. Kidney Blood Press Res. 41:757–769. 2016. View Article : Google Scholar : PubMed/NCBI

19 

Zhou H, Wang B, Yang YX, Jia QJ, Zhang A, Qi ZW and Zhang JP: Long noncoding RNAs in pathological cardiac remodeling: A review of the update literature. BioMed Res Int. 2019:71595922019. View Article : Google Scholar : PubMed/NCBI

20 

Zhang X, Wang L, Han Z, Dong J, Pang D, Fu Y and Li L: KLF4 alleviates cerebral vascular injury by ameliorating vascular endothelial inflammation and regulating tight junction protein expression following ischemic stroke. J Neuroinflammation. 17:1072020. View Article : Google Scholar : PubMed/NCBI

21 

Abu Raya S, Trembovler V, Shohami E and Lazarovici P: A tissue culture ischemic device to study eicosanoid release by pheochromocytoma PC12 cultures. J Neurosci Methods. 50:197–203. 1993. View Article : Google Scholar : PubMed/NCBI

22 

Zhang JF, Zhang L, Shi LL, Zhao ZH, Xu H, Liang F, Li HB, Zhao Y, Xu X, Yang K, et al: Parthenolide attenuates cerebral ischemia/reperfusion injury via Akt/GSK-3β pathway in PC12 cells. Biomed Pharmacother. 89:1159–1165. 2017. View Article : Google Scholar : PubMed/NCBI

23 

Zhang Y and Zhang Y: lncRNA ZFAS1 improves neuronal injury and inhibits inflammation, oxidative stress, and apoptosis by sponging miR-582 and upregulating NOS3 expression in cerebral ischemia/reperfusion injury. Inflammation. 43:1337–1350. 2020. View Article : Google Scholar : PubMed/NCBI

24 

Livak KJ and Schmittgen TD: Analysis of relative gene expression data using real-time quantitative PCR and the 2(-Delta Delta C(T)) Method. Methods. 25:402–408. 2001. View Article : Google Scholar : PubMed/NCBI

25 

Wang J, Su Z, Lu S, Fu W, Liu Z, Jiang X and Tai S: LncRNA HOXA-AS2 and its molecular mechanisms in human cancer. Clin Chim Acta. 485:229–233. 2018. View Article : Google Scholar : PubMed/NCBI

26 

Kumar MM and Goyal R: LncRNA as a therapeutic target for angiogenesis. Curr Top Med Chem. 17:1750–1757. 2017. View Article : Google Scholar : PubMed/NCBI

27 

Sallam T, Sandhu J and Tontonoz P: Long noncoding RNA discovery in cardiovascular disease: Decoding form to function. Circ Res. 122:155–166. 2018. View Article : Google Scholar : PubMed/NCBI

28 

Pei Z, Wang S, Mao Y, Li Q, Wu Z and Zheng X: Silencing LncRNA AK139328 protects vascular endothelial cells from ischemia-reperfusion injury by increasing PI3K/Akt signaling. Oncotarget. 5:224532015.Retrieved from. https://www.oncotarget.com/article/22453/text/

29 

Li S, Zhao Z, Li Y, Zhang Y, Dong L, Liang Y, Mao Y and Ma J: The long noncoding RNA AK 139328 promotes the oncogenesis in thyroid cancer. Int J Clin Exp Med. 10:11894–11902. 2017.

30 

Chen Z, Jia S, Li D, Cai J, Tu J, Geng B, Guan Y, Cui Q and Yang J: Silencing of long noncoding RNA AK139328 attenuates ischemia/reperfusion injury in mouse livers. PLoS One. 8:e808172013. View Article : Google Scholar : PubMed/NCBI

31 

Thompson JW, Narayanan SV and Perez-Pinzon MA: Redox signaling pathways involved in neuronal ischemic preconditioning. Curr Neuropharmacol. 10:354–369. 2012. View Article : Google Scholar : PubMed/NCBI

32 

Mo ZT, Li WN, Zhai YR and Gong QH: Icariin attenuates OGD/R-induced autophagy via Bcl-2-dependent cross talk between apoptosis and autophagy in PC12 cells. Evid Based Complement Alternat Med. 2016:43430842016. View Article : Google Scholar : PubMed/NCBI

33 

Zhao Y and Xu J: Sanggenon C ameliorates cerebral ischemia-reperfusion injury by inhibiting inflammation and oxidative stress through regulating RhoA-ROCK signaling. Inflammation. 43:1476–1487. 2020. View Article : Google Scholar : PubMed/NCBI

34 

Liu X, Ma Y, Wei X and Fan T: Neuroprotective effect of licochalcone A against oxygen-glucose deprivation/reperfusion in rat primary cortical neurons by attenuating oxidative stress injury and inflammatory response via the SIRT1/Nrf2 pathway. J Cell Biochem. 119:3210–3219. 2018. View Article : Google Scholar : PubMed/NCBI

35 

Rao G, Zhang W and Song S: MicroRNA-217 inhibition relieves cerebral ischemia/reperfusion injury by targeting SIRT1. Mol Med Rep. 20:1221–1229. 2019.PubMed/NCBI

36 

Gaire BP, Jamarkattel-Pandit N, Lee D, Song J, Kim JY, Park J, Jung S, Choi HY and Kim H: Terminalia chebula extract protects OGD-R induced PC12 cell death and inhibits lps induced microglia activation. Molecules. 18:3529–3542. 2013. View Article : Google Scholar : PubMed/NCBI

37 

Jiang H, Koubi D, Zhang L, Kuo J, Rodriguez AI, Hunter TJ, Gautam SC and Levine RA: Inhibitors of iNOS protects PC12 cells against the apoptosis induced by oxygen and glucose deprivation. Neurosci Lett. 375:59–63. 2005. View Article : Google Scholar : PubMed/NCBI

38 

Guo D, Zhu Z, Zhong C, Peng H, Wang A, Xu T, Peng Y, Xu T, Chen CS, Li Q, et al: Increased Serum Netrin-1 Is Associated With Improved Prognosis of Ischemic Stroke. Stroke. 50:845–852. 2019. View Article : Google Scholar : PubMed/NCBI

39 

Tang F, Guo S, Liao H, Yu P, Wang L, Song X, Chen J and Yang Q: Resveratrol enhances neurite outgrowth and synaptogenesis via sonic hedgehog signaling following oxygen-glucose deprivation/reoxygenation injury. Cell Physiol Biochem. 43:852–869. 2017. View Article : Google Scholar : PubMed/NCBI

40 

Riederer BM: Microtubule-associated protein 1B, a growth-associated and phosphorylated scaffold protein. Brain Res Bull. 71:541–558. 2007. View Article : Google Scholar : PubMed/NCBI

41 

Shalavadi MH, Chandrashekhar VM and Muchchandi IS: Neuroprotective effect of Convolvulus pluricaulis Choisy in oxidative stress model of cerebral ischemia reperfusion injury and assessment of MAP2 in rats. J Ethnopharmacol. 249:1123932020. View Article : Google Scholar : PubMed/NCBI

42 

Li Y, Gao X, Wang Q, Yang Y, Liu H, Zhang B and Li L: Retinoic acid protects from experimental cerebral infarction by upregulating GAP-43 expression. Braz J Med Biol Res. 50:e55612017. View Article : Google Scholar : PubMed/NCBI

43 

Li S and Carmichael ST: Growth-associated gene and protein expression in the region of axonal sprouting in the aged brain after stroke. Neurobiol Dis. 23:362–373. 2006. View Article : Google Scholar : PubMed/NCBI

44 

Chen MK, Peng CC, Maner RS, Zulkefli ND, Huang SM and Hsieh CL: Geniposide ameliorated fluoxetine-suppressed neurite outgrowth in Neuro2a neuroblastoma cells. Life Sci. 226:1–11. 2019. View Article : Google Scholar : PubMed/NCBI

45 

Cui W, Ren Y, Wang S, Zeng M, Han S, Li J and Han R: The role of caveolin-1 in morphine-induced structural plasticity in primary cultured mouse cerebral cortical neurons. Neurosci Lett. 665:38–42. 2018. View Article : Google Scholar : PubMed/NCBI

Related Articles

  • Abstract
  • View
  • Download
  • Twitter
Copy and paste a formatted citation
Spandidos Publications style
Liu L, Zheng B and Wang Z: Protective effects of the knockdown of lncRNA AK139328 against oxygen glucose deprivation/reoxygenation-induced injury in PC12 cells. Mol Med Rep 24: 621, 2021.
APA
Liu, L., Zheng, B., & Wang, Z. (2021). Protective effects of the knockdown of lncRNA AK139328 against oxygen glucose deprivation/reoxygenation-induced injury in PC12 cells. Molecular Medicine Reports, 24, 621. https://doi.org/10.3892/mmr.2021.12260
MLA
Liu, L., Zheng, B., Wang, Z."Protective effects of the knockdown of lncRNA AK139328 against oxygen glucose deprivation/reoxygenation-induced injury in PC12 cells". Molecular Medicine Reports 24.3 (2021): 621.
Chicago
Liu, L., Zheng, B., Wang, Z."Protective effects of the knockdown of lncRNA AK139328 against oxygen glucose deprivation/reoxygenation-induced injury in PC12 cells". Molecular Medicine Reports 24, no. 3 (2021): 621. https://doi.org/10.3892/mmr.2021.12260
Copy and paste a formatted citation
x
Spandidos Publications style
Liu L, Zheng B and Wang Z: Protective effects of the knockdown of lncRNA AK139328 against oxygen glucose deprivation/reoxygenation-induced injury in PC12 cells. Mol Med Rep 24: 621, 2021.
APA
Liu, L., Zheng, B., & Wang, Z. (2021). Protective effects of the knockdown of lncRNA AK139328 against oxygen glucose deprivation/reoxygenation-induced injury in PC12 cells. Molecular Medicine Reports, 24, 621. https://doi.org/10.3892/mmr.2021.12260
MLA
Liu, L., Zheng, B., Wang, Z."Protective effects of the knockdown of lncRNA AK139328 against oxygen glucose deprivation/reoxygenation-induced injury in PC12 cells". Molecular Medicine Reports 24.3 (2021): 621.
Chicago
Liu, L., Zheng, B., Wang, Z."Protective effects of the knockdown of lncRNA AK139328 against oxygen glucose deprivation/reoxygenation-induced injury in PC12 cells". Molecular Medicine Reports 24, no. 3 (2021): 621. https://doi.org/10.3892/mmr.2021.12260
Follow us
  • Twitter
  • LinkedIn
  • Facebook
About
  • Spandidos Publications
  • Careers
  • Cookie Policy
  • Privacy Policy
How can we help?
  • Help
  • Live Chat
  • Contact
  • Email to our Support Team