Spandidos Publications Logo
  • About
    • About Spandidos
    • Aims and Scopes
    • Abstracting and Indexing
    • Editorial Policies
    • Reprints and Permissions
    • Job Opportunities
    • Terms and Conditions
    • Contact
  • Journals
    • All Journals
    • Oncology Letters
      • Oncology Letters
      • Information for Authors
      • Editorial Policies
      • Editorial Board
      • Aims and Scope
      • Abstracting and Indexing
      • Bibliographic Information
      • Archive
    • International Journal of Oncology
      • International Journal of Oncology
      • Information for Authors
      • Editorial Policies
      • Editorial Board
      • Aims and Scope
      • Abstracting and Indexing
      • Bibliographic Information
      • Archive
    • Molecular and Clinical Oncology
      • Molecular and Clinical Oncology
      • Information for Authors
      • Editorial Policies
      • Editorial Board
      • Aims and Scope
      • Abstracting and Indexing
      • Bibliographic Information
      • Archive
    • Experimental and Therapeutic Medicine
      • Experimental and Therapeutic Medicine
      • Information for Authors
      • Editorial Policies
      • Editorial Board
      • Aims and Scope
      • Abstracting and Indexing
      • Bibliographic Information
      • Archive
    • International Journal of Molecular Medicine
      • International Journal of Molecular Medicine
      • Information for Authors
      • Editorial Policies
      • Editorial Board
      • Aims and Scope
      • Abstracting and Indexing
      • Bibliographic Information
      • Archive
    • Biomedical Reports
      • Biomedical Reports
      • Information for Authors
      • Editorial Policies
      • Editorial Board
      • Aims and Scope
      • Abstracting and Indexing
      • Bibliographic Information
      • Archive
    • Oncology Reports
      • Oncology Reports
      • Information for Authors
      • Editorial Policies
      • Editorial Board
      • Aims and Scope
      • Abstracting and Indexing
      • Bibliographic Information
      • Archive
    • Molecular Medicine Reports
      • Molecular Medicine Reports
      • Information for Authors
      • Editorial Policies
      • Editorial Board
      • Aims and Scope
      • Abstracting and Indexing
      • Bibliographic Information
      • Archive
    • World Academy of Sciences Journal
      • World Academy of Sciences Journal
      • Information for Authors
      • Editorial Policies
      • Editorial Board
      • Aims and Scope
      • Abstracting and Indexing
      • Bibliographic Information
      • Archive
    • International Journal of Functional Nutrition
      • International Journal of Functional Nutrition
      • Information for Authors
      • Editorial Policies
      • Editorial Board
      • Aims and Scope
      • Abstracting and Indexing
      • Bibliographic Information
      • Archive
    • International Journal of Epigenetics
      • International Journal of Epigenetics
      • Information for Authors
      • Editorial Policies
      • Editorial Board
      • Aims and Scope
      • Abstracting and Indexing
      • Bibliographic Information
      • Archive
    • Medicine International
      • Medicine International
      • Information for Authors
      • Editorial Policies
      • Editorial Board
      • Aims and Scope
      • Abstracting and Indexing
      • Bibliographic Information
      • Archive
  • Articles
  • Information
    • Information for Authors
    • Information for Reviewers
    • Information for Librarians
    • Information for Advertisers
    • Conferences
  • Language Editing
Spandidos Publications Logo
  • About
    • About Spandidos
    • Aims and Scopes
    • Abstracting and Indexing
    • Editorial Policies
    • Reprints and Permissions
    • Job Opportunities
    • Terms and Conditions
    • Contact
  • Journals
    • All Journals
    • Biomedical Reports
      • Information for Authors
      • Editorial Policies
      • Editorial Board
      • Aims and Scope
      • Abstracting and Indexing
      • Bibliographic Information
      • Archive
    • Experimental and Therapeutic Medicine
      • Information for Authors
      • Editorial Policies
      • Editorial Board
      • Aims and Scope
      • Abstracting and Indexing
      • Bibliographic Information
      • Archive
    • International Journal of Epigenetics
      • Information for Authors
      • Editorial Policies
      • Editorial Board
      • Aims and Scope
      • Abstracting and Indexing
      • Bibliographic Information
      • Archive
    • International Journal of Functional Nutrition
      • Information for Authors
      • Editorial Policies
      • Editorial Board
      • Aims and Scope
      • Abstracting and Indexing
      • Bibliographic Information
      • Archive
    • International Journal of Molecular Medicine
      • Information for Authors
      • Editorial Policies
      • Editorial Board
      • Aims and Scope
      • Abstracting and Indexing
      • Bibliographic Information
      • Archive
    • International Journal of Oncology
      • Information for Authors
      • Editorial Policies
      • Editorial Board
      • Aims and Scope
      • Abstracting and Indexing
      • Bibliographic Information
      • Archive
    • Medicine International
      • Information for Authors
      • Editorial Policies
      • Editorial Board
      • Aims and Scope
      • Abstracting and Indexing
      • Bibliographic Information
      • Archive
    • Molecular and Clinical Oncology
      • Information for Authors
      • Editorial Policies
      • Editorial Board
      • Aims and Scope
      • Abstracting and Indexing
      • Bibliographic Information
      • Archive
    • Molecular Medicine Reports
      • Information for Authors
      • Editorial Policies
      • Editorial Board
      • Aims and Scope
      • Abstracting and Indexing
      • Bibliographic Information
      • Archive
    • Oncology Letters
      • Information for Authors
      • Editorial Policies
      • Editorial Board
      • Aims and Scope
      • Abstracting and Indexing
      • Bibliographic Information
      • Archive
    • Oncology Reports
      • Information for Authors
      • Editorial Policies
      • Editorial Board
      • Aims and Scope
      • Abstracting and Indexing
      • Bibliographic Information
      • Archive
    • World Academy of Sciences Journal
      • Information for Authors
      • Editorial Policies
      • Editorial Board
      • Aims and Scope
      • Abstracting and Indexing
      • Bibliographic Information
      • Archive
  • Articles
  • Information
    • For Authors
    • For Reviewers
    • For Librarians
    • For Advertisers
    • Conferences
  • Language Editing
Login Register Submit
  • This site uses cookies
  • You can change your cookie settings at any time by following the instructions in our Cookie Policy. To find out more, you may read our Privacy Policy.

    I agree
Search articles by DOI, keyword, author or affiliation
Search
Advanced Search
presentation
Molecular Medicine Reports
Join Editorial Board Propose a Special Issue
Print ISSN: 1791-2997 Online ISSN: 1791-3004
Journal Cover
November-2022 Volume 26 Issue 5

Full Size Image

Sign up for eToc alerts
Recommend to Library

Journals

International Journal of Molecular Medicine

International Journal of Molecular Medicine

International Journal of Molecular Medicine is an international journal devoted to molecular mechanisms of human disease.

International Journal of Oncology

International Journal of Oncology

International Journal of Oncology is an international journal devoted to oncology research and cancer treatment.

Molecular Medicine Reports

Molecular Medicine Reports

Covers molecular medicine topics such as pharmacology, pathology, genetics, neuroscience, infectious diseases, molecular cardiology, and molecular surgery.

Oncology Reports

Oncology Reports

Oncology Reports is an international journal devoted to fundamental and applied research in Oncology.

Experimental and Therapeutic Medicine

Experimental and Therapeutic Medicine

Experimental and Therapeutic Medicine is an international journal devoted to laboratory and clinical medicine.

Oncology Letters

Oncology Letters

Oncology Letters is an international journal devoted to Experimental and Clinical Oncology.

Biomedical Reports

Biomedical Reports

Explores a wide range of biological and medical fields, including pharmacology, genetics, microbiology, neuroscience, and molecular cardiology.

Molecular and Clinical Oncology

Molecular and Clinical Oncology

International journal addressing all aspects of oncology research, from tumorigenesis and oncogenes to chemotherapy and metastasis.

World Academy of Sciences Journal

World Academy of Sciences Journal

Multidisciplinary open-access journal spanning biochemistry, genetics, neuroscience, environmental health, and synthetic biology.

International Journal of Functional Nutrition

International Journal of Functional Nutrition

Open-access journal combining biochemistry, pharmacology, immunology, and genetics to advance health through functional nutrition.

International Journal of Epigenetics

International Journal of Epigenetics

Publishes open-access research on using epigenetics to advance understanding and treatment of human disease.

Medicine International

Medicine International

An International Open Access Journal Devoted to General Medicine.

Journal Cover
November-2022 Volume 26 Issue 5

Full Size Image

Sign up for eToc alerts
Recommend to Library

  • Article
  • Citations
    • Cite This Article
    • Download Citation
    • Create Citation Alert
    • Remove Citation Alert
    • Cited By
  • Similar Articles
    • Related Articles (in Spandidos Publications)
    • Similar Articles (Google Scholar)
    • Similar Articles (PubMed)
  • Download PDF
  • Download XML
  • View XML
Article Open Access

Model establishment and microarray analysis of mice with oxaliplatin‑induced hepatic sinusoidal obstruction syndrome

  • Authors:
    • Chen Zhu
    • Xinwei Cheng
    • Ping Gao
    • Qianyan Gao
    • Ximin Wang
    • Dong Liu
    • Xiuhua Ren
    • Chengliang Zhang
  • View Affiliations / Copyright

    Affiliations: Department of Pharmacy, Tongji Hospital, Tongji Medical College, Huazhong University of Science and Technology, Wuhan, Hubei 430030, P.R. China, Department of Pharmacy, Wuhan Children's Hospital, Tongji Medical College, Huazhong University of Science and Technology, Wuhan, Hubei 430030, P.R. China
    Copyright: © Zhu et al. This is an open access article distributed under the terms of Creative Commons Attribution License.
  • Article Number: 346
    |
    Published online on: September 28, 2022
       https://doi.org/10.3892/mmr.2022.12862
  • Expand metrics +
Metrics: Total Views: 0 (Spandidos Publications: | PMC Statistics: )
Metrics: Total PDF Downloads: 0 (Spandidos Publications: | PMC Statistics: )
Cited By (CrossRef): 0 citations Loading Articles...

This article is mentioned in:



Abstract

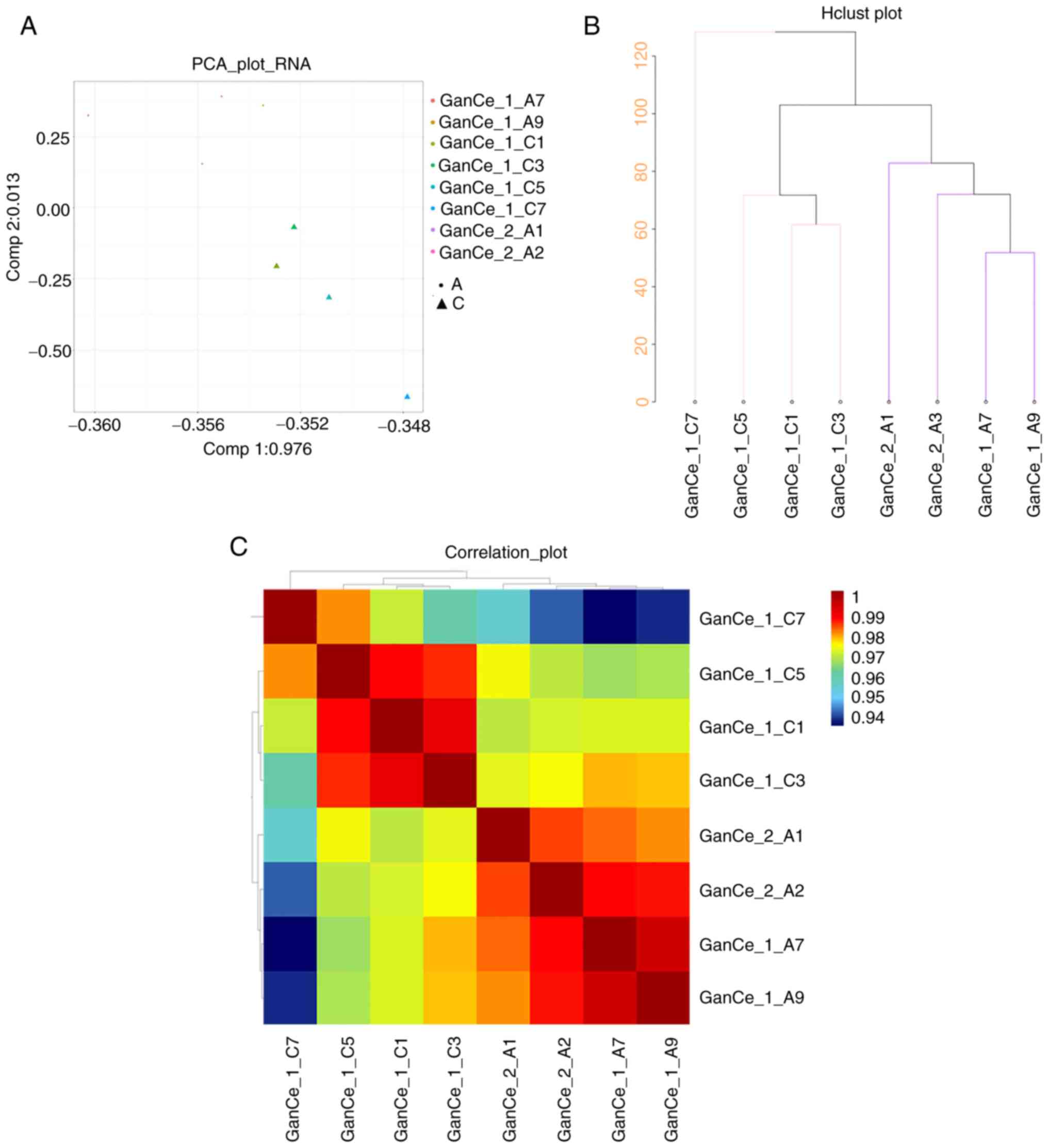
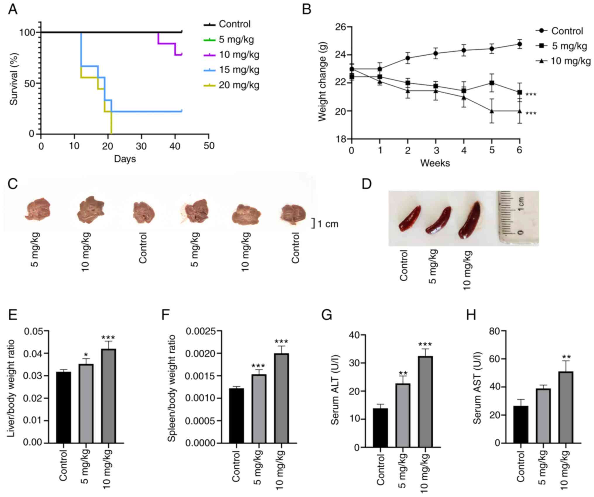
Hepatic sinusoidal obstruction syndrome (HSOS) is a serious side effect of oxaliplatin (OXA) treatment. The present study aimed to establish a reproducible mouse model of OXA‑induced HSOS and to preliminarily explore the underlying molecular mechanisms using mRNA microarray analysis. A total of 45 C57BL/6 male mice were randomly divided into five groups: Control, 5 mg/kg OXA, 10 mg/kg OXA, 15 mg/kg OXA and 20 mg/kg OXA. The mice were respectively injected intraperitoneally with 5% glucose solution, or 5, 10, 15 or 20 mg/kg OXA solution once a week for 6 consecutive weeks. The body weight of the mice was recorded every day. The serum levels of alanine aminotransferase (ALT) and aspartate aminotransferase (AST) were determined. Hematoxylin and eosin staining, Sirius red staining and scanning electron microscopy were used to identify pathological changes. mRNA microarray was used to analyze changes in the gene expression profiles mainly from the functional aspects of Gene Ontology and the Kyoto Encyclopedia of Genes and Genomes. The oxidation mechanism was verified by measuring oxidative stress‑related markers and reactive oxygen species with dihydroethidium probe technology, according to the microarray results. Among all of the OXA groups, 10 mg/kg OXA resulted in an acceptable survival rate of 78%. The mice showed obvious splenomegaly, increases in serum levels of ALT and AST, aggravation of liver pathological injuries and hepatic sinusoidal injuries. The microarray results suggested that mRNA expression changes after OXA treatment were associated with ‘oxidative stress’, ‘coagulation function’, ‘steroid anabolism’ and ‘pro‑inflammatory responses’. The results confirmed that OXA aggravated oxidative damage in the livers of the mice. The present study successfully established a mouse model of OXA‑induced HSOS and preliminarily analyzed the underlying molecular mechanisms involved, thus laying a foundation for a subsequent in‑depth study.
View Figures

Figure 1

Figure 2

Figure 3

Figure 4

Figure 5

Figure 6

Figure 7

View References

1 

Siegel RL, Miller KD and Jemal A: Cancer statistics, 2020. CA Cancer J Clin. 70:7–30. 2020. View Article : Google Scholar : PubMed/NCBI

2 

Soulié P, Raymond E, Brienza S and Cvitkovic E: Oxaliplatin: The first DACH platinum in clinical practice. Bull Cancer. 84:665–673. 1997.(In French). PubMed/NCBI

3 

Adam R, Wicherts DA, de Haas RJ, Ciacio O, Lévi F, Paule B, Ducreux M, Azoulay D, Bismuth H and Castaing D: Patients with initially unresectable colorectal liver metastases: Is there a possibility of cure? J Clin Oncol. 27:1829–1835. 2009. View Article : Google Scholar : PubMed/NCBI

4 

Duwe G, Knitter S, Pesthy S, Beierle AS, Bahra M, Schmelzle M, Schmuck RB, Lohneis P, Raschzok N, Öllinger R, et al: Hepatotoxicity following systemic therapy for colorectal liver metastases and the impact of chemotherapy-associated liver injury on outcomes after curative liver resection. Eur J Surg Oncol. 43:1668–1681. 2017. View Article : Google Scholar : PubMed/NCBI

5 

Liang XB, Hou SH, Li YP, Wang LC, Zhang X and Yang J: Irinotecan or oxaliplatin combined with 5-fluorouracil and leucovorin as first-line therapy for advanced colorectal cancer: A meta-analysis. Chin Med J (Engl). 123:3314–3318. 2010.PubMed/NCBI

6 

Puente A, Fortea JI, Del Pozo C, Huelin P, Cagigal ML, Serrano M, Cabezas J, Arias LM, Iruzubieta P, Cuadrado A, et al: Porto-sinusoidal vascular disease associated to oxaliplatin: An entity to think about it. Cells. 8:15062019. View Article : Google Scholar : PubMed/NCBI

7 

André T, Boni C, Navarro M, Tabernero J, Hickish T, Topham C, Bonetti A, Clingan P, Bridgewater J, Rivera F and de Gramont A: Improved overall survival with oxaliplatin, fluorouracil, and leucovorin as adjuvant treatment in stage II or III colon cancer in the MOSAIC trial. J Clin Oncol. 27:3109–3116. 2009. View Article : Google Scholar : PubMed/NCBI

8 

Erdem GU, Dogan M, Demirci NS and Zengin N: Oxaliplatin-induced acute thrombocytopenia. J Cancer Res Ther. 12:509–514. 2016. View Article : Google Scholar : PubMed/NCBI

9 

Zhao J, van Mierlo K, Gomez-Ramirez J, Kim H, Pilgrim CHC, Pessaux P, Rensen SS, van der Stok EP, Schaap FG, Soubrane O, et al: Systematic review of the influence of chemotherapy-associated liver injury on outcome after partial hepatectomy for colorectal liver metastases. Br J Surg. 104:990–1002. 2017. View Article : Google Scholar : PubMed/NCBI

10 

Rubbia-Brandt L, Audard V, Sartoretti P, Roth AD, Brezault C, Le Charpentier M, Dousset B, Morel P, Soubrane O, Chaussade S, et al: Severe hepatic sinusoidal obstruction associated with oxaliplatin-based chemotherapy in patients with metastatic colorectal cancer. Ann Oncol. 15:460–466. 2004. View Article : Google Scholar : PubMed/NCBI

11 

Nassereddine S, Alsubait S and Tabbara I: Sinusoidal obstruction syndrome (veno-occlusive disease) following hematopoietic stem cell transplant: Insights and therapeutic advances. Anticancer Res. 38:2597–2605. 2018.PubMed/NCBI

12 

Nam SJ, Cho JY, Lee HS, Choe G, Jang JJ, Yoon YS, Han HS and Kim H: Chemotherapy-associated hepatopathy in korean colorectal cancer liver metastasis patients: Oxaliplatin-based chemotherapy and sinusoidal injury. Korean J Pathol. 46:22–29. 2012. View Article : Google Scholar : PubMed/NCBI

13 

Rubbia-Brandt L, Lauwers GY, Wang H, Majno PE, Tanabe K, Zhu AX, Brezault C, Soubrane O, Abdalla EK, Vauthey JN, et al: Sinusoidal obstruction syndrome and nodular regenerative hyperplasia are frequent oxaliplatin-associated liver lesions and partially prevented by bevacizumab in patients with hepatic colorectal metastasis. Histopathology. 56:430–439. 2010. View Article : Google Scholar : PubMed/NCBI

14 

Fan CQ and Crawford JM: Sinusoidal obstruction syndrome (hepatic veno-occlusive disease). J Clin Exp Hepatol. 4:332–346. 2014. View Article : Google Scholar : PubMed/NCBI

15 

Russolillo N, Langella S, Perotti S, Lo Tesoriere R, Forchino F and Ferrero A: Preoperative assessment of chemotherapeutic associated liver injury based on indocyanine green retention test. Int J Surg. 31:80–85. 2016. View Article : Google Scholar : PubMed/NCBI

16 

Zhu C, Ren X, Liu D and Zhang C: Oxaliplatin-induced hepatic sinusoidal obstruction syndrome. Toxicology. 460:1528822021. View Article : Google Scholar : PubMed/NCBI

17 

Overman MJ, Maru DM, Charnsangavej C, Loyer EM, Wang H, Pathak P, Eng C, Hoff PM, Vauthey JN, Wolff RA and Kopetz S: Oxaliplatin-mediated increase in spleen size as a biomarker for the development of hepatic sinusoidal injury. J Clin Oncol. 28:2549–2555. 2010. View Article : Google Scholar : PubMed/NCBI

18 

Cayet S, Pasco J, Dujardin F, Besson M, Orain I, De Muret A, Miquelestorena-Standley E, Thiery J, Genet T and Le Bayon AG: Diagnostic performance of contrast-enhanced CT-scan in sinusoidal obstruction syndrome induced by chemotherapy of colorectal liver metastases: Radio-pathological correlation. Eur J Radiol. 94:180–190. 2017. View Article : Google Scholar : PubMed/NCBI

19 

Han NY, Park BJ, Kim MJ, Sung DJ and Cho SB: Hepatic parenchymal heterogeneity on contrast-enhanced CT scans following oxaliplatin-based chemotherapy: Natural history and association with clinical evidence of sinusoidal obstruction syndrome. Radiology. 276:766–774. 2015. View Article : Google Scholar : PubMed/NCBI

20 

Couto M and Cates C: Laboratory guidelines for animal care. Methods Mol Biol. 1920:407–430. 2019. View Article : Google Scholar : PubMed/NCBI

21 

Livak KJ and Schmittgen TD: Analysis of relative gene expression data using real-time quantitative PCR and the 2(−Delta Delta C(T)) method. Methods. 25:402–408. 2001. View Article : Google Scholar : PubMed/NCBI

22 

Lu Y, Wu S, Xiang B, Li L and Lin Y: Curcumin attenuates oxaliplatin-induced liver injury and oxidative stress by activating the Nrf2 pathway. Drug Des Devel Ther. 14:73–85. 2020. View Article : Google Scholar : PubMed/NCBI

23 

Li X, Zhang ZS, Zhang XH, Yang SN, Liu D, Diao CR, Wang H and Zheng FP: Cyanidin inhibits EMT induced by oxaliplatin via targeting the PDK1-PI3K/Akt signaling pathway. Food Funct. 10:592–601. 2019. View Article : Google Scholar : PubMed/NCBI

24 

Miyagi A, Kawashiri T, Shimizu S, Shigematsu N, Kobayashi D and Shimazoe T: Dimethyl fumarate attenuates oxaliplatin-induced peripheral neuropathy without affecting the anti-tumor activity of oxaliplatin in rodents. Biol Pharm Bull. 42:638–644. 2019. View Article : Google Scholar : PubMed/NCBI

25 

Rubbia-Brandt L, Tauzin S, Brezault C, Delucinge-Vivier C, Descombes P, Dousset B, Majno PE, Mentha G and Terris B: Gene expression profiling provides insights into pathways of oxaliplatin-related sinusoidal obstruction syndrome in humans. Mol Cancer Ther. 10:687–696. 2011. View Article : Google Scholar : PubMed/NCBI

26 

Zou X, Wang Y, Peng C, Wang B, Niu Z, Li Z and Niu J: Magnesium isoglycyrrhizinate has hepatoprotective effects in an oxaliplatin-induced model of liver injury. Int J Mol Med. 42:2020–2030. 2018.PubMed/NCBI

27 

Kim MJ, Han SW, Lee DW, Cha Y, Lee KH and Kim TY, Oh DY, Kim SH, Im SA, Bang YJ and Kim TY: Splenomegaly and its associations with genetic polymorphisms and treatment outcome in colorectal cancer patients treated with adjuvant FOLFOX. Cancer Res Treat. 48:990–997. 2016. View Article : Google Scholar : PubMed/NCBI

28 

El Chediak A, Haydar AA, Hakim A, Massih SA, Hilal L, Mukherji D, Temraz S and Shamseddine A: Increase in spleen volume as a predictor of oxaliplatin toxicity. Ther Clin Risk Manag. 14:653–657. 2018. View Article : Google Scholar : PubMed/NCBI

29 

Zhang YF, Huang Y, Ni YH and Xu ZM: Systematic elucidation of the mechanism of geraniol via network pharmacology. Drug Des Devel Ther. 13:1069–1075. 2019. View Article : Google Scholar : PubMed/NCBI

30 

Tsikas D: Assessment of lipid peroxidation by measuring malondialdehyde (MDA) and relatives in biological samples: Analytical and biological challenges. Anal Biochem. 524:13–30. 2017. View Article : Google Scholar : PubMed/NCBI

31 

Nordlinger B, Sorbye H, Glimelius B, Poston GJ, Schlag PM, Rougier P, Bechstein WO, Primrose JN, Walpole ET, Finch-Jones M, et al: Perioperative FOLFOX4 chemotherapy and surgery versus surgery alone for resectable liver metastases from colorectal cancer (EORTC 40983): Long-term results of a randomised, controlled, phase 3 trial. Lancet Oncol. 14:1208–1215. 2013. View Article : Google Scholar : PubMed/NCBI

32 

Vreuls CP, Van Den Broek MA, Winstanley A, Koek GH, Wisse E, Dejong CH, Olde Damink SW, Bosman FT and Driessen A: Hepatic sinusoidal obstruction syndrome (SOS) reduces the effect of oxaliplatin in colorectal liver metastases. Histopathology. 61:314–318. 2012. View Article : Google Scholar : PubMed/NCBI

33 

Tajima H, Ohta T, Miyashita T, Nakanuma S, Matoba M, Miyata T, Sakai S, Okamoto K, Makino I, Kinoshita J, et al: Oxaliplatin-based chemotherapy induces extravasated platelet aggregation in the liver. Mol Clin Oncol. 3:555–558. 2015. View Article : Google Scholar : PubMed/NCBI

34 

Robinson SM, Mann J, Vasilaki A, Mathers J, Burt AD, Oakley F, White SA and Mann DA: Pathogenesis of FOLFOX induced sinusoidal obstruction syndrome in a murine chemotherapy model. J Hepatol. 59:318–326. 2013. View Article : Google Scholar : PubMed/NCBI

35 

Lu Y, Lin Y, Huang X, Wu S, Wei J and Yang C: Oxaliplatin aggravates hepatic oxidative stress, inflammation and fibrosis in a non-alcoholic fatty liver disease mouse model. Int J Mol Med. 43:2398–2408. 2019.PubMed/NCBI

36 

Yang L, Ding Y, Rao S, Chen C and Zeng M: T1 mapping on Gd-EOB-DTPA-enhanced MRI for the prediction of oxaliplatin-induced liver injury in a mouse model. J Magn Reson Imaging. 53:896–902. 2021. View Article : Google Scholar : PubMed/NCBI

37 

Oneda E and Zaniboni A: Adjuvant treatment of colon cancer with microsatellite instability-the state of the art. Crit Rev Oncol Hematol. 169:1035372022. View Article : Google Scholar : PubMed/NCBI

38 

Xia T, Zhang J, Han L, Jin Z, Wang J, Li X, Man S, Liu C and Gao W: Protective effect of magnolol on oxaliplatin-induced intestinal injury in mice. Phytother Res. 33:1161–1172. 2019. View Article : Google Scholar : PubMed/NCBI

39 

Valla DC and Cazals-Hatem D: Sinusoidal obstruction syndrome. Clin Res Hepatol Gastroenterol. 40:378–385. 2016. View Article : Google Scholar : PubMed/NCBI

40 

McCarty JH: αvβ8 integrin adhesion and signaling pathways in development, physiology and disease. J Cell Sci. 133:jcs2394342020. View Article : Google Scholar : PubMed/NCBI

41 

Munger JS, Huang X, Kawakatsu H, Griffiths MJ, Dalton SL, Wu J, Pittet JF, Kaminski N, Garat C, Matthay MA, et al: The integrin alpha v beta 6 binds and activates latent TGF beta 1: A mechanism for regulating pulmonary inflammation and fibrosis. Cell. 96:319–328. 1999. View Article : Google Scholar : PubMed/NCBI

42 

Trostchansky A, Moore-Carrasco R and Fuentes E: Oxidative pathways of arachidonic acid as targets for regulation of platelet activation. Prostaglandins Other Lipid Mediat. 145:1063822019. View Article : Google Scholar : PubMed/NCBI

43 

Capdevila JH, Falck JR and Harris RC: Cytochrome P450 and arachidonic acid bioactivation. Molecular and functional properties of the arachidonate monooxygenase. J Lipid Res. 41:163–181. 2000. View Article : Google Scholar : PubMed/NCBI

44 

Sheets JJ, Mason JI, Wise CA and Estabrook RW: Inhibition of rat liver microsomal cytochrome P-450 steroid hydroxylase reactions by imidazole antimycotic agents. Biochem Pharmacol. 35:487–491. 1986. View Article : Google Scholar : PubMed/NCBI

45 

Pikuleva IA: Cholesterol-metabolizing cytochromes P450. Drug Metab Dispos. 34:513–520. 2006. View Article : Google Scholar : PubMed/NCBI

46 

Jarzabek MA, Proctor WR, Vogt J, Desai R, Dicker P, Cain G, Raja R, Brodbeck J, Stevens D, van der Stok EP, et al: Interrogation of transcriptomic changes associated with drug-induced hepatic sinusoidal dilatation in colorectal cancer. PLoS One. 13:e1980992018. View Article : Google Scholar : PubMed/NCBI

47 

Lu SC, Mato JM, Espinosa-Diez C and Lamas S: MicroRNA-mediated regulation of glutathione and methionine metabolism and its relevance for liver disease. Free Radic Biol Med. 100:66–72. 2016. View Article : Google Scholar : PubMed/NCBI

48 

Tabassum H, Waseem M, Parvez S and Qureshi MI: Oxaliplatin-induced oxidative stress provokes toxicity in isolated rat liver mitochondria. Arch Med Res. 46:597–603. 2015. View Article : Google Scholar : PubMed/NCBI

Related Articles

  • Abstract
  • View
  • Download
  • Twitter
Copy and paste a formatted citation
Spandidos Publications style
Zhu C, Cheng X, Gao P, Gao Q, Wang X, Liu D, Ren X and Zhang C: Model establishment and microarray analysis of mice with oxaliplatin‑induced hepatic sinusoidal obstruction syndrome. Mol Med Rep 26: 346, 2022.
APA
Zhu, C., Cheng, X., Gao, P., Gao, Q., Wang, X., Liu, D. ... Zhang, C. (2022). Model establishment and microarray analysis of mice with oxaliplatin‑induced hepatic sinusoidal obstruction syndrome. Molecular Medicine Reports, 26, 346. https://doi.org/10.3892/mmr.2022.12862
MLA
Zhu, C., Cheng, X., Gao, P., Gao, Q., Wang, X., Liu, D., Ren, X., Zhang, C."Model establishment and microarray analysis of mice with oxaliplatin‑induced hepatic sinusoidal obstruction syndrome". Molecular Medicine Reports 26.5 (2022): 346.
Chicago
Zhu, C., Cheng, X., Gao, P., Gao, Q., Wang, X., Liu, D., Ren, X., Zhang, C."Model establishment and microarray analysis of mice with oxaliplatin‑induced hepatic sinusoidal obstruction syndrome". Molecular Medicine Reports 26, no. 5 (2022): 346. https://doi.org/10.3892/mmr.2022.12862
Copy and paste a formatted citation
x
Spandidos Publications style
Zhu C, Cheng X, Gao P, Gao Q, Wang X, Liu D, Ren X and Zhang C: Model establishment and microarray analysis of mice with oxaliplatin‑induced hepatic sinusoidal obstruction syndrome. Mol Med Rep 26: 346, 2022.
APA
Zhu, C., Cheng, X., Gao, P., Gao, Q., Wang, X., Liu, D. ... Zhang, C. (2022). Model establishment and microarray analysis of mice with oxaliplatin‑induced hepatic sinusoidal obstruction syndrome. Molecular Medicine Reports, 26, 346. https://doi.org/10.3892/mmr.2022.12862
MLA
Zhu, C., Cheng, X., Gao, P., Gao, Q., Wang, X., Liu, D., Ren, X., Zhang, C."Model establishment and microarray analysis of mice with oxaliplatin‑induced hepatic sinusoidal obstruction syndrome". Molecular Medicine Reports 26.5 (2022): 346.
Chicago
Zhu, C., Cheng, X., Gao, P., Gao, Q., Wang, X., Liu, D., Ren, X., Zhang, C."Model establishment and microarray analysis of mice with oxaliplatin‑induced hepatic sinusoidal obstruction syndrome". Molecular Medicine Reports 26, no. 5 (2022): 346. https://doi.org/10.3892/mmr.2022.12862
Follow us
  • Twitter
  • LinkedIn
  • Facebook
About
  • Spandidos Publications
  • Careers
  • Cookie Policy
  • Privacy Policy
How can we help?
  • Help
  • Live Chat
  • Contact
  • Email to our Support Team