Spandidos Publications Logo
  • About
    • About Spandidos
    • Aims and Scopes
    • Abstracting and Indexing
    • Editorial Policies
    • Reprints and Permissions
    • Job Opportunities
    • Terms and Conditions
    • Contact
  • Journals
    • All Journals
    • Oncology Letters
      • Oncology Letters
      • Information for Authors
      • Editorial Policies
      • Editorial Board
      • Aims and Scope
      • Abstracting and Indexing
      • Bibliographic Information
      • Archive
    • International Journal of Oncology
      • International Journal of Oncology
      • Information for Authors
      • Editorial Policies
      • Editorial Board
      • Aims and Scope
      • Abstracting and Indexing
      • Bibliographic Information
      • Archive
    • Molecular and Clinical Oncology
      • Molecular and Clinical Oncology
      • Information for Authors
      • Editorial Policies
      • Editorial Board
      • Aims and Scope
      • Abstracting and Indexing
      • Bibliographic Information
      • Archive
    • Experimental and Therapeutic Medicine
      • Experimental and Therapeutic Medicine
      • Information for Authors
      • Editorial Policies
      • Editorial Board
      • Aims and Scope
      • Abstracting and Indexing
      • Bibliographic Information
      • Archive
    • International Journal of Molecular Medicine
      • International Journal of Molecular Medicine
      • Information for Authors
      • Editorial Policies
      • Editorial Board
      • Aims and Scope
      • Abstracting and Indexing
      • Bibliographic Information
      • Archive
    • Biomedical Reports
      • Biomedical Reports
      • Information for Authors
      • Editorial Policies
      • Editorial Board
      • Aims and Scope
      • Abstracting and Indexing
      • Bibliographic Information
      • Archive
    • Oncology Reports
      • Oncology Reports
      • Information for Authors
      • Editorial Policies
      • Editorial Board
      • Aims and Scope
      • Abstracting and Indexing
      • Bibliographic Information
      • Archive
    • Molecular Medicine Reports
      • Molecular Medicine Reports
      • Information for Authors
      • Editorial Policies
      • Editorial Board
      • Aims and Scope
      • Abstracting and Indexing
      • Bibliographic Information
      • Archive
    • World Academy of Sciences Journal
      • World Academy of Sciences Journal
      • Information for Authors
      • Editorial Policies
      • Editorial Board
      • Aims and Scope
      • Abstracting and Indexing
      • Bibliographic Information
      • Archive
    • International Journal of Functional Nutrition
      • International Journal of Functional Nutrition
      • Information for Authors
      • Editorial Policies
      • Editorial Board
      • Aims and Scope
      • Abstracting and Indexing
      • Bibliographic Information
      • Archive
    • International Journal of Epigenetics
      • International Journal of Epigenetics
      • Information for Authors
      • Editorial Policies
      • Editorial Board
      • Aims and Scope
      • Abstracting and Indexing
      • Bibliographic Information
      • Archive
    • Medicine International
      • Medicine International
      • Information for Authors
      • Editorial Policies
      • Editorial Board
      • Aims and Scope
      • Abstracting and Indexing
      • Bibliographic Information
      • Archive
  • Articles
  • Information
    • Information for Authors
    • Information for Reviewers
    • Information for Librarians
    • Information for Advertisers
    • Conferences
  • Language Editing
Spandidos Publications Logo
  • About
    • About Spandidos
    • Aims and Scopes
    • Abstracting and Indexing
    • Editorial Policies
    • Reprints and Permissions
    • Job Opportunities
    • Terms and Conditions
    • Contact
  • Journals
    • All Journals
    • Biomedical Reports
      • Information for Authors
      • Editorial Policies
      • Editorial Board
      • Aims and Scope
      • Abstracting and Indexing
      • Bibliographic Information
      • Archive
    • Experimental and Therapeutic Medicine
      • Information for Authors
      • Editorial Policies
      • Editorial Board
      • Aims and Scope
      • Abstracting and Indexing
      • Bibliographic Information
      • Archive
    • International Journal of Epigenetics
      • Information for Authors
      • Editorial Policies
      • Editorial Board
      • Aims and Scope
      • Abstracting and Indexing
      • Bibliographic Information
      • Archive
    • International Journal of Functional Nutrition
      • Information for Authors
      • Editorial Policies
      • Editorial Board
      • Aims and Scope
      • Abstracting and Indexing
      • Bibliographic Information
      • Archive
    • International Journal of Molecular Medicine
      • Information for Authors
      • Editorial Policies
      • Editorial Board
      • Aims and Scope
      • Abstracting and Indexing
      • Bibliographic Information
      • Archive
    • International Journal of Oncology
      • Information for Authors
      • Editorial Policies
      • Editorial Board
      • Aims and Scope
      • Abstracting and Indexing
      • Bibliographic Information
      • Archive
    • Medicine International
      • Information for Authors
      • Editorial Policies
      • Editorial Board
      • Aims and Scope
      • Abstracting and Indexing
      • Bibliographic Information
      • Archive
    • Molecular and Clinical Oncology
      • Information for Authors
      • Editorial Policies
      • Editorial Board
      • Aims and Scope
      • Abstracting and Indexing
      • Bibliographic Information
      • Archive
    • Molecular Medicine Reports
      • Information for Authors
      • Editorial Policies
      • Editorial Board
      • Aims and Scope
      • Abstracting and Indexing
      • Bibliographic Information
      • Archive
    • Oncology Letters
      • Information for Authors
      • Editorial Policies
      • Editorial Board
      • Aims and Scope
      • Abstracting and Indexing
      • Bibliographic Information
      • Archive
    • Oncology Reports
      • Information for Authors
      • Editorial Policies
      • Editorial Board
      • Aims and Scope
      • Abstracting and Indexing
      • Bibliographic Information
      • Archive
    • World Academy of Sciences Journal
      • Information for Authors
      • Editorial Policies
      • Editorial Board
      • Aims and Scope
      • Abstracting and Indexing
      • Bibliographic Information
      • Archive
  • Articles
  • Information
    • For Authors
    • For Reviewers
    • For Librarians
    • For Advertisers
    • Conferences
  • Language Editing
Login Register Submit
  • This site uses cookies
  • You can change your cookie settings at any time by following the instructions in our Cookie Policy. To find out more, you may read our Privacy Policy.

    I agree
Search articles by DOI, keyword, author or affiliation
Search
Advanced Search
presentation
Molecular Medicine Reports
Join Editorial Board Propose a Special Issue
Print ISSN: 1791-2997 Online ISSN: 1791-3004
Journal Cover
May-2023 Volume 27 Issue 5

Full Size Image

Sign up for eToc alerts
Recommend to Library

Journals

International Journal of Molecular Medicine

International Journal of Molecular Medicine

International Journal of Molecular Medicine is an international journal devoted to molecular mechanisms of human disease.

International Journal of Oncology

International Journal of Oncology

International Journal of Oncology is an international journal devoted to oncology research and cancer treatment.

Molecular Medicine Reports

Molecular Medicine Reports

Covers molecular medicine topics such as pharmacology, pathology, genetics, neuroscience, infectious diseases, molecular cardiology, and molecular surgery.

Oncology Reports

Oncology Reports

Oncology Reports is an international journal devoted to fundamental and applied research in Oncology.

Experimental and Therapeutic Medicine

Experimental and Therapeutic Medicine

Experimental and Therapeutic Medicine is an international journal devoted to laboratory and clinical medicine.

Oncology Letters

Oncology Letters

Oncology Letters is an international journal devoted to Experimental and Clinical Oncology.

Biomedical Reports

Biomedical Reports

Explores a wide range of biological and medical fields, including pharmacology, genetics, microbiology, neuroscience, and molecular cardiology.

Molecular and Clinical Oncology

Molecular and Clinical Oncology

International journal addressing all aspects of oncology research, from tumorigenesis and oncogenes to chemotherapy and metastasis.

World Academy of Sciences Journal

World Academy of Sciences Journal

Multidisciplinary open-access journal spanning biochemistry, genetics, neuroscience, environmental health, and synthetic biology.

International Journal of Functional Nutrition

International Journal of Functional Nutrition

Open-access journal combining biochemistry, pharmacology, immunology, and genetics to advance health through functional nutrition.

International Journal of Epigenetics

International Journal of Epigenetics

Publishes open-access research on using epigenetics to advance understanding and treatment of human disease.

Medicine International

Medicine International

An International Open Access Journal Devoted to General Medicine.

Journal Cover
May-2023 Volume 27 Issue 5

Full Size Image

Sign up for eToc alerts
Recommend to Library

  • Article
  • Citations
    • Cite This Article
    • Download Citation
    • Create Citation Alert
    • Remove Citation Alert
    • Cited By
  • Similar Articles
    • Related Articles (in Spandidos Publications)
    • Similar Articles (Google Scholar)
    • Similar Articles (PubMed)
  • Download PDF
  • Download XML
  • View XML
Article Open Access

Inhibition of LPS‑induced NLRP3 inflammasome activation by stem cell‑conditioned culture media in human gingival epithelial cells

  • Authors:
    • Hong Li
    • Licong Sun
    • Yuesen Wang
  • View Affiliations / Copyright

    Affiliations: Department of Stomatology, The First Affiliated Hospital, Henan University of Science and Technology, Luoyang, Henan 471000, P.R. China
    Copyright: © Li et al. This is an open access article distributed under the terms of Creative Commons Attribution License.
  • Article Number: 106
    |
    Published online on: April 5, 2023
       https://doi.org/10.3892/mmr.2023.12993
  • Expand metrics +
Metrics: Total Views: 0 (Spandidos Publications: | PMC Statistics: )
Metrics: Total PDF Downloads: 0 (Spandidos Publications: | PMC Statistics: )
Cited By (CrossRef): 0 citations Loading Articles...

This article is mentioned in:



Abstract

Interleukin (IL)‑1β is a pathogenic factor associated with the destruction of periodontal tissue in periodontitis. IL‑1β processing is regulated by cytosolic machinery known as the inflammasome. Porphyromonas gingivalis infection and lipopolysaccharide (LPS) have an important role in the destruction of periodontal tissue in periodontitis. P. gingivalis infection and LPS have been reported to activate the NOD‑like receptor family pyrin domain‑containing protein 3 (NLRP3) inflammasome in human oral cells. Stem cell therapy exhibits anti‑inflammatory effects and stem cell‑conditioned culture media (SCM) shows similar beneficial effects. The present study tested the hypothesis that SCM inhibits activation of the inflammasome and protects human gingival epithelial cells (GECs) against LPS‑induced inflammatory damage. Human GECs were treated with or without LPS plus SCM or control cell media. NLPR3 inflammasome components and inflammatory factors were measured by western blotting and immunofluorescence. The present study revealed that LPS induced an increase in the expression of inflammasome components, NLRP3, apoptosis‑associated speck‑like protein containing a caspase recruitment domain (ASC) and caspase‑1. Co‑immunoprecipitation revealed increased binding of NLRP3 and ASC, and immunofluorescence showed an increased co‑localization of ASC and caspase‑1, suggesting that LPS stimulated assembly of the NLRP3 inflammasome. SCM inhibited the overexpression and assembly of NLRP3 inflammasome components induced by LPS. Furthermore, SCM blocked the increase in IL‑1β production induced by LPS and inhibited the translocation of the inflammatory factor, NF‑κB, into the nuclei. Consequently, SCM protected cells against LPS‑induced damage, as suggested by the recovery of disturbed E‑cadherin staining pattern, which indicates a disruption in epithelial integrity. In conclusion, treatment with SCM may attenuate LPS‑induced inflammatory damage in human GECs via inhibition of NLRP3 inflammasome activation, suggesting a potential therapeutic use for SCM.

Introduction

Periodontitis is an infection-associated chronic inflammatory disease of the periodontium; it is one of the most prevalent chronic diseases and a major cause of tooth loss (1). Interleukin (IL)-1β plays a significant role in pathogenic host defense; however, excessive IL-1β causes pathogenicity, resulting in the destruction of periodontal tissue and thus periodontitis (2,3). The production of IL-1β involves cytosolic machinery named the inflammasome (4,5). The components of the inflammasome consist of NOD-like receptor family pyrin domain-containing protein (NLRP) and apoptosis-associated speck-like protein containing a caspase recruitment domain (ASC), which recruits and activates caspase-1. The activation of caspase-1 causes the cleavage of pro-IL-1β to produce mature IL-1β. Thus, inflammasome activation is required for IL-1β production.

A number of inflammasomes have been identified in humans. They contain different NLRP family proteins, such as NLRP1, NLRP3 and NLRC4, and respond to different stimuli for activation (6). The NLRP3 inflammasome is the inflammasome activated in periodontitis (7). It has been reported that Porphyromonas gingivalis infection stimulates activation of the NLRP3 inflammasome and the production of IL-1β (8). Similarly, bacterial endotoxin lipopolysaccharide (LPS) has been shown to activate the NLRP3 inflammasome and stimulate the production of IL-1β in oral epithelial cells (9,10). Gingival epithelial cells (GECs) have been reported to have an important role as a component of innate host response to periodontal bacteria and significantly contribute to gingival health (11). Thus, targeting the inflammasome may be a potential approach for the prevention and treatment of periodontitis.

The use of stem cell-based therapies has been reported in different diseases, such as inflammatory bowel diseases, multiple sclerosis, myocardial infarction and type 1 diabetes (12). Stem cell therapy exerts beneficial effects predominantly through indirect paracrine actions, rather than direct differentiation and substitution of damaged cells (13–15). It is well documented that stem cells possess immunomodulatory and anti-inflammatory functions (14,16). Studies have demonstrated that stem cell-conditioned culture media (SCM) exhibits protective effects against various pathological conditions (17–19). Notably, administration of SCM shows similar protective effects to stem cell transplantation (15,20). Due to stem cell therapy-associated risks, treatment with SCM has been considered as a promising alternative (21). Considering the anti-inflammatory functions that stem cells possess and that LPS induces inflammasome activation (22–24), it was hypothesized that SCM may inhibit inflammasome activation and protect against LPS-induced inflammatory damage in human GECs. To test the hypothesis, the current study first determined the inhibitory effect of SCM on LPS-induced inflammasome activation, then measured IL-1β production and NF-κB activation, and finally, accessed the damage of the GECs. To the best of our knowledge, the results from the present study were the first to demonstrate that SCM inhibited LPS-induced NLRP3 inflammasome activation and attenuated LPS-induced inflammatory damage in human GECs.

Materials and methods

Cell culture and preparation of SCM

Human GECs were cultured and treated as described previously (25). Briefly, GECs (cat. no. 1626; Beijing Yuhengfeng Technology Co., Ltd.) were cultured in a defined medium (EpiCM; cat. no. 4101; Beijing Yuhengfeng Technology Co., Ltd.), in which 2% FBS, 1% epithelial cell growth supplement, penicillin (100 IU/ml) and streptomycin (100 µg/ml) were supplemented, at 37°C in a humidified atmosphere containing 5% CO2. Human mesenchymal stem cells (MSCs) were purchased from Cyagen Biosciences (cat. no. HUXMA-01001; cryopreserved at second passage) and cultured according to the manufacturers' instructions using the defined MSC medium (Human MSC Complete Medium; cat. no. HUXMA-90011; Cyagen Biosciences). After 72 h, the medium was collected and used as SCM. Sixth passage MSCs were used in the present study. Notably, these MSCs have been wildly used in various studies, including in the preparation of SCM (26–34). The control conditioned media (CCM) was obtained from culturing human fibroblast cells (cat. no. 2621; Beijing Yuhengfeng Technology Co., Ltd.) for 72 h using the same medium for the culture of MSCs. The human GECs and fibroblasts were immortalized cells, and experiments were performed using cells at passages 4–6 after initial thawing.

Experimental groups

Upon reaching 80% confluence, the GECs were treated with either vehicle + CCM, LPS (2 µg/ml; cat. no. abx165771; Beijing Yuhengfeng Technology Co., Ltd.) + CCM or LPS + SCM for 16 h. Subsequently, cells were harvested for the isolation of proteins. For immunofluorescence imaging, cells were cultured on glass coverslips. The concentration of LPS was based on previous studies (9,35–37). Using a cell viability assay, these studies concluded that higher concentrations of LPS (>5 µg/ml) were toxic to cells, and that 1, 2 and 2.5 µg/ml LPS did not cause cell death (38,39). LPS was dissolved in H2O (stock solution 1 mg/ml), 10 µl H2O (vehicle) or 10 µl LPS stock solution was added into 5 ml culture medium in 60-mm dishes, which gave 2 µg/ml PLS in working solution.

Western blot analysis for levels of NLRP3, ASC, caspase-1 and NF-κB (p65)

Cytosolic and nuclear proteins were prepared as described previously (25,40,41). Briefly, cells were washed with PBS and homogenized in ice-cold HEPES buffer (buffer-A) containing 10 mM HEPES (pH 7.9), 1.5 mM MgCl2, 10 mM KCl, 0.5 mM dithiothreitol (DTT), 0.5 mM phenylmethylsulfonyl fluoride (PMSF) and 10% Nonidet P-40. The homogenate was centrifuged at 1,000 × g for 5 min at 4°C, and the supernatant and pellet were collected for cytosolic protein preparation and nuclear protein isolation, respectively. The supernatant was centrifuged again at 6,000 × g for 10 min at 4°C and the resulting cytosolic protein-containing supernatant was used for western blot analysis of NLRP3, ASC and caspase-1.

For nuclear fraction isolation, the pellets from the first centrifugation, which contained cell nuclei, were washed with ice-cold buffer-A, and then incubated on ice with ice-cold HEPES buffer (buffer-B) containing 5 mM HEPES (pH 7.9), 1.5 mM MgCl2, 300 mM NaCl, 400 mM KCl, 0.2 mM EDTA, 0.5 mM DTT, 0.5 mM PMSF, and 26% glycerol for 30 min to release nuclear proteins. Next, the reaction mixtures were centrifuged at 14,000 × g for 30 min at 4°C, and the supernatants were collected and stored at −80°C until they were used as nuclear extracts for western blot analysis of NF-κB levels.

Western blot analysis was performed as previously described (42). Briefly, protein concentration was measured by a BCA Protein Assay Kit (cat. no. P0010S; Beyotime Institute of Biotechnology), samples (20 µg) were then separated by SDS-PAGE on 10% gels and transferred onto nitrocellulose membranes. The membranes were blocked with the QuickBlock™ blocking buffer (cat. no. P0252; Beyotime Institute of Biotechnology) for 15 min at room temperature and then incubated with primary antibodies at 4°C overnight, followed by incubation with horseradish peroxidase (HRP)-labeled secondary antibodies at room temperature for 1 h. β-actin and PCNA were used as loading controls for cytosolic and nuclear fractions, respectively. After incubation with ECL detection solution (BeyoECL Plus; cat. No. P0018S, Beyotime Biotechnology), the membranes were visualized using a chemiluminescence imaging system (BeyoImager Luminometers, Beyotime). The intensity of the blots was semi-quantified using ImageJ (1.53e; National Institutes of Health).

Primary antibodies used in the present study included anti-human NLRP3 (1:500; cat. no. sc-134306; mouse monoclonal), ASC (1:1,000; cat. no. sc-514414; mouse monoclonal), caspase-1 (1:3,000; cat. no. sc-1218-R; rabbit polyclonal) and NF-κB (p65) (1:1,000; cat. no. sc-8008, mouse monoclonal), which were purchased from Santa Cruz Biotechnology, Inc. Anti-β-actin (1:3,000, cat. No. sc-47778; mouse; Santa Cruz Biotechnology, Inc.) and anti-PCNA (1:1,000, cat. no. ab92552; rabbit; Abcam) were used as loading controls for cytoplasmic and nuclear protein detection, respectively. Secondary antibodies used in the present study included HRP-conjugated goat-anti-mouse and -rabbit antibodies (1:2,000; cat. nos. A0216 and A0208, respectively; Beyotime Institute of Biotechnology).

Co-immunoprecipitation (Co-IP) of NLRP3 and ASC

Co-IP was performed using the Capturem Co-IP kit (cat. no. 635721; Takara Bio, Beijing) according to the manufacturer's instructions. Briefly, cell lysates (200 µl) were mixed with an antibody against ASC (1 µg; cat. no. sc-514414; mouse; Santa Cruz Biotechnology, Inc.), the mixture was then loaded onto a Protein A column and centrifuged at 1,000 × g for 1 min at room temperature. The flowthrough was reloaded onto the Protein A column and centrifuged again at 1,000 × g for 1 min at room temperature. After washing the Protein A column with 200 µl washing buffer, 50 µl Elution buffer was added, and the eluted sample was collected by 1,000 × g centrifugation for 1 min at room temperature and subjected to western blot analysis with the aforementioned anti-NLRP3 or anti-ASC antibody. 5% input was loaded as the control and a normal mouse IgG1 was used as an isotype control (cat. no. sc-3877; Santa Cruz Biotechnology, Inc.).

Immunofluorescence microscopy

Immunofluorescence staining was performed in cells cultured on glass coverslips as described previously (25,40). After fixation with 2% paraformaldehyde for 30 min at room temperature, the cells were incubated with anti-ASC (1:100; cat. no. sc-514414; mouse), anti-caspase-1 (1:100; cat. no. sc-1218-R; rabbit), anti-E-cadherin (1:200; cat. no. sc-21791; mouse) or anti-NF-κB (1:200; cat. no. sc-8008; mouse) antibodies (all Santa Cruz Biotechnology, Inc.) at 4°C overnight. After washing, the slides were incubated with Alexa Fluor 488-labeled goat anti-rabbit (1:500; cat. no. ab150077; Abcam) or Alexa Fluor 555-labeled anti-mouse secondary antibody (1:500; cat. no. ab150113; Abcam) for 1 h at room temperature and then subjected to examination using a Fluoview FV1000 confocal laser scanning microscope (Olympus Corporation). Images were analyzed and the co-localization coefficients were calculated using Image-Pro® Plus (version 7.01; Media Cybernetics, Inc.) (43). Caspase-1 was detected using Alexa Fluor-488 anti-rabbit IgG secondary antibody and ASC, NF-κB or E-cadherin using Alexa Fluor-555 anti-mouse secondary antibody. For the staining of NF-κB, nuclei were counterstained using Nuclear Green DCS1 (cat. no. ab138905; Abcam).

Measurement of IL-1β in cell culture media

IL-1β levels in culture media were measured as described previously (25) using a Valukine ELISA kit (cat. no. VAL101; R&D Systems, Inc.) according to the manufacturer's instruction.

Statistical analysis

Statistical analyses were performed using GraphPad Prism version 9.4.1 (Graphpad Software; Dotmatics). Data are presented as the mean ± SEM. The significance of differences in mean values between multiple groups was evaluated using one-way ANOVA followed by a Tukey's multiple range test. P<0.05 was considered to indicate a statistically significant difference.

Results

Effect of SCM on the expression levels of NLRP3, ASC and caspase-1

LPS significantly increased the protein expression levels of inflammasome components, NLRP3, ASC and caspase-1. SCM inhibited the LPS-induced increases in NLRP3, ASC and caspase-1 expression (Fig. 1). These results demonstrated that LPS stimulated activation of the inflammasome and that SCM blocked activation of the inflammasome induced by LPS.

Figure 1.

Effect of SCM on the expression levels of inflammasome components NLRP3, ASC and caspase-1, as detected by western blot analysis. (A) Representative western blot of NLRP3, ASC and caspase-1 expression. (B) Blot intensities (normalized to control) showing the expression levels of inflammasome components. n=5, *P<0.05 vs. Ctrl and LPS + SCM groups. No significant difference was observed between the control and LPS + SCM groups. ASC, apoptosis-associated speck-like protein containing a caspase recruitment domain; LPS, lipopolysaccharide; NLRP3, NOD-like receptor family pyrin domain-containing protein 3; SCM, stem cell-conditioned culture media.

Effect of SCM on inflammasome assembly

LPS significantly increased the fluorescence intensity and the colocalization of caspase-1 and ASC immunostaining (Fig. 2A and B). In addition, Co-IP analysis suggested that LPS treatment markedly enhanced the binding of NLRP3 and ASC (Fig. 2C and D). SCM inhibited the increase in the co-localization of ASC and caspase-1 as well as the binding of ASC and NLRP3 (Fig. 2). These data indicated that LPS enhanced formation of the inflammasome and the recruitment of caspase-1, further suggesting that LPS induced activation of the inflammasome, and that SCM attenuated LPS-induced inflammasome activation.

Figure 2.

Effect of SCM on inflammasome assembly. (A) Representative photomicrographs of immunofluorescence staining of caspase-1 and ASC. Caspase-1 was detected using a primary antibody followed by an Alexa Fluor-488-labeled secondary antibody (green fluorescence), whereas ASC was detected using a primary antibody followed by an Alexa Fluor-555-labeled secondary antibody (red fluorescence). The negative control was detected without primary antibodies. (B) Co-localization coefficients of the merged images of caspase-1 and ASC calculated using Image-Pro Plus. (C) Representative western blot depicting NLRP3 Co-IP using the ASC antibody. (D) Blot intensity ratio of NLRP3 to ASC in ASC IP samples (normalized to control). n=5, *P<0.05 vs. Ctrl; #P<0.05 vs. LPS. ASC, apoptosis-associated speck-like protein containing a caspase recruitment domain; IP, immunoprecipitation; LPS, lipopolysaccharide; NLRP3, NOD-like receptor family pyrin domain-containing protein 3; SCM, stem cell-conditioned culture media.

Effect of SCM on the production of IL-1β

LPS-treated cells exhibited a 3.6-fold increase in IL-1β levels compared with controls, whereas the LPS-induced increase in IL-1β level was reduced by 74% in LPS + SCM-treated cells (Fig. 3). These data suggested that SCM inhibited activation of the inflammasome and thereby inhibited the excessive production of IL-1β induced by LPS.

Figure 3.

Effect of SCM on IL-1β levels in culture media, as detected by ELISA. n=4-6. *P<0.05 vs. Ctrl and LPS + SCM. No significant difference was observed between the control group and LPS + SCM group. LPS, lipopolysaccharide; SCM, stem cell-conditioned culture media.

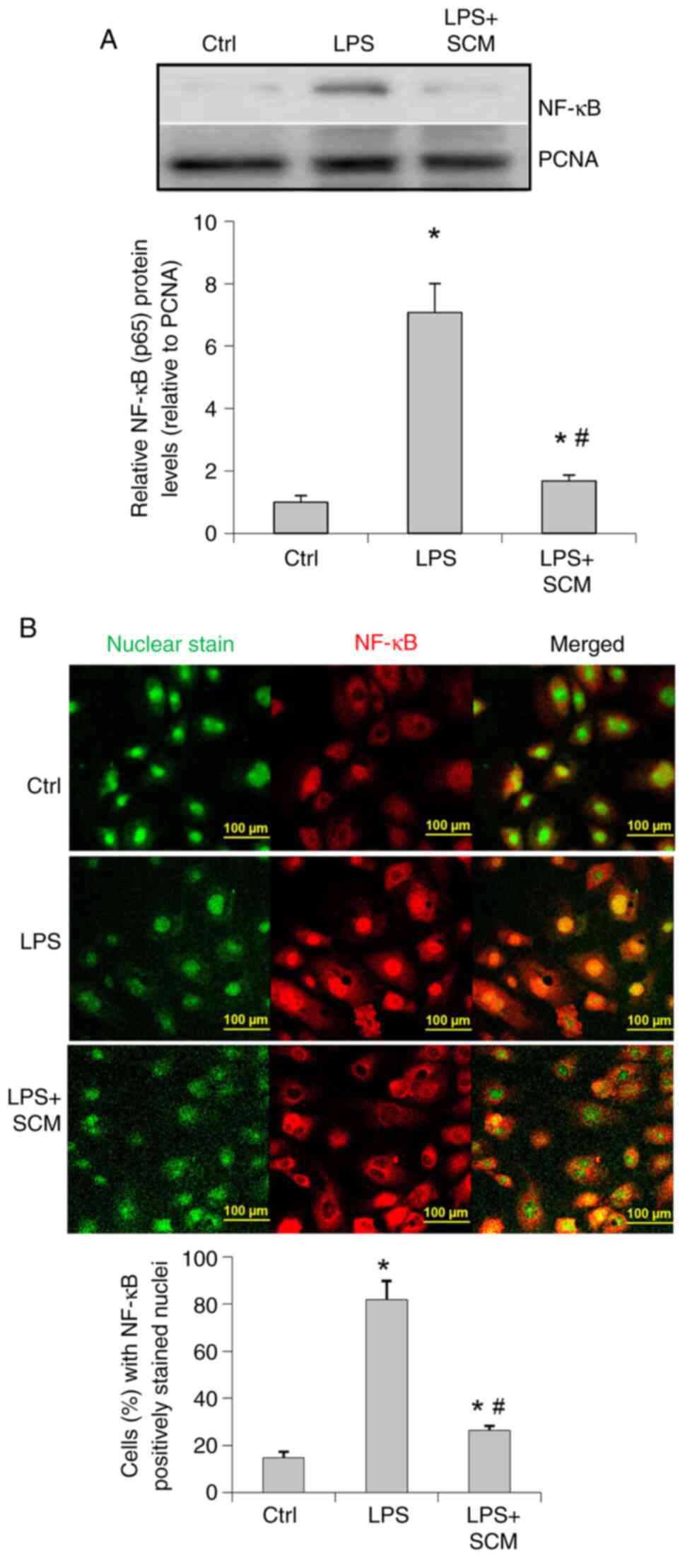
Effect of SCM on activation of the inflammatory factor NF-κB

Western blotting results suggested that LPS significantly upregulated NF-κB levels in the nuclear extracts (Fig. 4A). Fluorescence staining demonstrated that the location of NF-κB was predominantly in the cytoplasm in control cells (Fig. 4B), whereas NF-κB was mainly localized in the nuclear area in LPS-treated cells, suggesting an enhanced activation of NF-κB induced by LPS. SCM appeared to block NF-κB translocation into the nuclei (Fig. 4A and B).

Figure 4.

Effect of SCM on NF-κB activation and localization. (A) Protein expression levels of NF-κB (p65) in the nuclear extract. (B) Immunofluorescence showing the localization of NF-κB in the cells. NF-κB was detected using a primary antibody followed by an Alexa Fluor-555-labeled secondary antibody (red fluorescence). Nuclei were stained using Nuclear Green DCS1. n=4-5, *P<0.05 vs. Ctrl; #P<0.05 vs. LPS. LPS, lipopolysaccharide; SCM, stem cell-conditioned culture media.

Effect of SCM on cell damage

Immunofluorescence microscopy showed that the immunostaining pattern of E-cadherin, a cell junction protein, was disturbed in LPS-treated cells. However, the LPS-induced disarrangement of E-cadherin was blocked in SCM-treated cells (Fig. 5), suggesting that SCM inhibited NLRP3 inflammasome activation, and therefore reduced the production of its downstream pro-inflammatory effectors, protecting cells against LPS-induced damage.

Figure 5.

Effect of SCM on the localization of E-cadherin. Immunostaining showing the localization patterns of E-cadherin (red) with double-staining of nuclei using DAPI (blue). Representative images from five repeats. LPS, lipopolysaccharide; SCM, stem cell-conditioned culture media.

Discussion

The results of the present study showed that SCM reduced the LPS-induced increase in the expression levels of NLRP3, ASC and caspase-1, inhibited the assembly of inflammasome components, and blocked IL-1β production, as well as activation of the pro-inflammatory factor NF-κB. Furthermore, SCM attenuated the cell damage induced by LPS in cultured human GECs. To the best of our knowledge, these findings suggested, for the first time, that SCM can inhibit inflammasome activation and protect human GECs from LPS-induced inflammatory damage.

Epithelial cells are the first line of defense against pathogens and danger signals, such as bacterial toxins. These cells act as a physical barrier to protect other cells, such as osteoblasts and fibroblasts, from exposure to pathogens. The present study thus chose to assess GECs. Consistent with previous reports (23,25), results from the present study suggested that LPS treatment increased the levels of NLRP3 inflammasome components in GECs. The present results also indicated that LPS not only increased expression levels of the components of the NLRP3 inflammasome, but also enhanced assembly of the NLRP3 inflammasome, further suggesting that NLRP3 inflammasome activation could be induced by LPS. Consequently, LPS increased the production of IL-1β; however, SCM significantly inhibited LPS-induced increases in the levels of NLRP3 inflammasome components, assembly of the inflammasome and the production of IL-1β, suggesting that SCM inhibits LPS-induced activation of the NLRP3 inflammasome in GECs.

Previous studies have shown that IL-1β activates NF-κB (44,45) and that IL-1β mediates the activation of NF-κB induced by LPS (24). The present study therefore evaluated the effect of SCM on NF-κB activation. Results from the present study suggested that LPS enhanced the nuclear translocation of NF-κB, as indicated by the elevation of NF-κB levels in the nuclear extract and the increase of NF-κB immunostaining in the nuclei. The present results are consistent with the literature showing that LPS induces the increase in the expression levels of both NF-κB and the NLRP3 inflammasome (46,47). SCM blocked the nuclear translocation of NF-κB induced by LPS. These results indicated that SCM blocked the activation of downstream inflammatory factors associated with the inflammasome. The present data suggested that SCM inhibits NLRP3 inflammasome activation and thereby blocks the downstream inflammatory response induced by LPS.

Inhibition of pro-inflammatory factors IL-1β and NF-κB by SCM is expected to protect cells from LPS-induced damage. The present study examined the staining pattern of E-cadherin, a cell junction protein, to determine epithelial integrity. Consistent with a previous report (48), the present study showed a disarrangement of the staining pattern of E-cadherin, suggesting an LPS-induced disruption of cell junctions. The present results were supported by previous reports showing that NLRP3 inflammasome activation was associated with the reduction of E-cadherin expression (49–51). Notably, SCM blocked the disturbance in the staining pattern of E-cadherin, suggesting that SCM protected the cells from LPS-induced inflammatory damage, probably through inhibition of LPS-induced activation of the NLRP3 inflammasome.

Notably, several studies have shown the inhibition of NLRP3 inflammasome activation and protection against LPS-induced damage in human gingival fibroblasts using agents such as the Vitamin D analog, Eldecalcitol (52), and the antioxidants, Flavocoxid (9) and Fisetin (53). Although those studies were similar in design, the current study provided a number of novel observations compared with the aforementioned studies. First, the current study suggested a new potential approach, SCM, for the management of periodontitis. Second, human GECs were used because GECs are the first line of defense against pathogens and function as a physical barrier to protect other cells, such as osteoblasts and fibroblasts, from exposure. Therefore, studies using GECs may have better clinical relevance and also are in a different cell type from the previous reports. Third, unlike previous reports, the present study measured not only the expression of NLRP3 inflammasome components, but also the assembly by double staining and Co-IP, which better represented activation of the NLRP3 inflammasome. Moreover, the present study examined the nuclear translocation of NF-κB in addition to the levels of IL-1β, which mapped the changes of the inflammatory cascade with different signals. Examination of the immunostaining pattern produced by E-cadherin showed the morphological integrity of the cells, which is a more reliable indicator of cell damage than quantifying molecular signals alone. Overall, the present study suggested a potential novel approach for the management of periodontitis supported by observations that have, to the best of our knowledge, not been revealed in previous studies.

The current study did not attempt to investigate the mechanisms or molecules produced in SCM that exert the actions revealed in this study. In this regard, SCM has been shown to contain a number of growth factors and cytokines that may contribute to the beneficial effects of SCM (54,55). Recent studies have also shown that SCM contains microvesicles or extracellular vesicles (EVs) and that the EVs obtained from MSCs exert beneficial effects by transferring biological cargo, including cytoskeleton proteins, signaling proteins, lipids, enzymes, transcription factors, mRNA, microRNAs, long non-coding RNAs, DNA and metabolites, to host cells (56,57). However, the exact factors responsible for the effects observed in the present study remain unknown and require further investigation (54). In addition, the findings in the present in vitro study require confirmation through in vivo studies in the future.

In summary, the present results demonstrated that SCM inhibited activation of the NLRP3 inflammasome induced by LPS, reduced the consequent production of pro-inflammatory factors, and thereby attenuated LPS-induced damage in human GECs. To conclude, SCM protects GECs from LPS-induced inflammatory damage, which provides scientific foundations for testing SCM in vivo and may assist development of a potential strategy for the prevention and treatment of chronic periodontitis.

Acknowledgements

Not applicable.

Funding

This work was supported by the Science and Technology Innovation Team Program for Universities of Henan (grant no. 16IRTSTHN066).

Availability of data and materials

The datasets used and/or analyzed during the current study are available from the corresponding author on reasonable request.

Authors' contributions

HL, LS and YW conceived, designed and performed the experiments. HL wrote the paper, LS and YW reviewed and edited the manuscript. All authors read and approved the final manuscript. LS and YW confirm the authenticity of all the raw data.

Ethics approval and consent to participate

Not applicable.

Patient consent for publication

Not applicable.

Competing interests

The authors confirm that they have no competing interests.

References

1 

Nazir MA: Prevalence of periodontal disease, its association with systemic diseases and prevention. Int J Health Sci (Qassim). 11:72–80. 2017.PubMed/NCBI

2 

Bascones A, Noronha S, Gomez M, Mota P, Moles MA and Dorrego MV: Tissue destruction in periodontitis: Bacteria or cytokines fault? Quintessence Int. 36:299–306. 2005.PubMed/NCBI

3 

Orozco A, Gemmell E, Bickel M and Seymour GJ: Interleukin-1beta, interleukin-12 and interleukin-18 levels in gingival fluid and serum of patients with gingivitis and periodontitis. Oral Microbiol Immunol. 21:256–260. 2006. View Article : Google Scholar : PubMed/NCBI

4 

Pedra JH, Cassel SL and Sutterwala FS: Sensing pathogens and danger signals by the inflammasome. Curr Opin Immunol. 21:10–16. 2009. View Article : Google Scholar : PubMed/NCBI

5 

Schroder K and Tschopp J: The inflammasomes. Cell. 140:821–832. 2010. View Article : Google Scholar : PubMed/NCBI

6 

Broz P and Monack DM: Molecular mechanisms of inflammasome activation during microbial infections. Immunol Rev. 243:174–190. 2011. View Article : Google Scholar : PubMed/NCBI

7 

Bostanci N, Emingil G, Saygan B, Turkoglu O, Atilla G, Curtis MA and Belibasakis GN: Expression and regulation of the NALP3 inflammasome complex in periodontal diseases. Clin Exp Immunol. 157:415–422. 2009. View Article : Google Scholar : PubMed/NCBI

8 

Park E, Na HS, Song YR, Shin SY, Kim YM and Chung J: Activation of NLRP3 and AIM2 inflammasomes by Porphyromonas gingivalis infection. Infect Immun. 82:112–123. 2014. View Article : Google Scholar : PubMed/NCBI

9 

Picciolo G, Mannino F, Irrera N, Minutoli L, Altavilla D, Vaccaro M, Oteri G, Squadrito F and Pallio G: Reduction of oxidative stress blunts the NLRP3 inflammatory cascade in LPS stimulated human gingival fibroblasts and oral mucosal epithelial cells. Biomed Pharmacother. 146:1125252022. View Article : Google Scholar : PubMed/NCBI

10 

Huang X, Yang X, Ni J, Xie B, Liu Y, Xuan D and Zhang J: Hyperglucose contributes to periodontitis: Involvement of the NLRP3 pathway by engaging the innate immunity of oral gingival epithelium. J Periodontol. 86:327–335. 2015. View Article : Google Scholar : PubMed/NCBI

11 

Yilmaz O: The chronicles of porphyromonas gingivalis: The microbium, the human oral epithelium and their interplay. Microbiology (Reading). 154:2897–2903. 2008. View Article : Google Scholar : PubMed/NCBI

12 

Larijani B, Esfahani EN, Amini P, Nikbin B, Alimoghaddam K, Amiri S, Malekzadeh R, Yazdi NM, Ghodsi M, Dowlati Y, et al: Stem cell therapy in treatment of different diseases. Acta Med Iran. 50:79–96. 2012.PubMed/NCBI

13 

Malliaras K and Marban E: Cardiac cell therapy: Where we've been, where we are, and where we should be headed. Br Med Bull. 98:161–185. 2011. View Article : Google Scholar : PubMed/NCBI

14 

Souidi N, Stolk M and Seifert M: Ischemia-reperfusion injury: Beneficial effects of mesenchymal stromal cells. Curr Opin Organ Transplant. 18:34–43. 2013. View Article : Google Scholar : PubMed/NCBI

15 

Bi B, Schmitt R, Israilova M, Nishio H and Cantley LG: Stromal cells protect against acute tubular injury via an endocrine effect. J Am Soc Nephrol. 18:2486–2496. 2007. View Article : Google Scholar : PubMed/NCBI

16 

Mariani E and Facchini A: Clinical applications and biosafety of human adult mesenchymal stem cells. Curr Pharm Des. 18:1821–1845. 2012. View Article : Google Scholar : PubMed/NCBI

17 

Ionescu L, Byrne RN, van Haaften T, Vadivel A, Alphonse RS, Rey-Parra GJ, Weissmann G, Hall A, Eaton F and Thébaud B: Stem cell conditioned medium improves acute lung injury in mice: In vivo evidence for stem cell paracrine action. Am J Physiol Lung Cell Mol Physiol. 303:L967–L977. 2012. View Article : Google Scholar : PubMed/NCBI

18 

Walter MN, Wright KT, Fuller HR, MacNeil S and Johnson WE: Mesenchymal stem cell-conditioned medium accelerates skin wound healing: An in vitro study of fibroblast and keratinocyte scratch assays. Exp Cell Res. 316:1271–1281. 2010. View Article : Google Scholar : PubMed/NCBI

19 

Nguyen BK, Maltais S, Perrault LP, Tanguay JF, Tardif JC, Stevens LM, Borie M, Harel F, Mansour S and Noiseux N: Improved function and myocardial repair of infarcted heart by intracoronary injection of mesenchymal stem cell-derived growth factors. J Cardiovasc Transl Res. 3:547–558. 2010. View Article : Google Scholar : PubMed/NCBI

20 

Lee JW, Fang X, Gupta N, Serikov V and Matthay MA: Allogeneic human mesenchymal stem cells for treatment of E. coli endotoxin-induced acute lung injury in the ex vivo perfused human lung. Proc Natl Acad Sci USA. 106:16357–16362. 2009. View Article : Google Scholar : PubMed/NCBI

21 

Lepperdinger G, Brunauer R, Jamnig A, Laschober G and Kassem M: Controversial issue: Is it safe to employ mesenchymal stem cells in cell-based therapies? Exp Gerontol. 43:1018–1023. 2008. View Article : Google Scholar : PubMed/NCBI

22 

Hua KF, Chou JC, Lam Y, Tasi YL, Chen A, Ka SM, Fang Z, Liu ML, Yang FL, Yang YL, et al: Polyenylpyrrole derivatives inhibit NLRP3 inflammasome activation and inflammatory mediator expression by reducing reactive oxygen species production and mitogen-activated protein kinase activation. PLoS One. 8:e767542013. View Article : Google Scholar : PubMed/NCBI

23 

Yilmaz O, Sater AA, Yao L, Koutouzis T, Pettengill M and Ojcius DM: ATP-dependent activation of an inflammasome in primary gingival epithelial cells infected by Porphyromonas gingivalis. Cell Microbiol. 12:188–198. 2010. View Article : Google Scholar : PubMed/NCBI

24 

Kamo N, Ke B, Ghaffari AA, Shen XD, Busuttil RW, Cheng G and Kupiec-Weglinski JW: ASC/caspase-1/IL-1β signaling triggers inflammatory responses by promoting HMGB1 induction in liver ischemia/reperfusion injury. Hepatology. 58:351–362. 2013. View Article : Google Scholar : PubMed/NCBI

25 

Li H, Zhou X and Zhang J: Induction of heme oxygenase-1 attenuates lipopolysaccharide-induced inflammasome activation in human gingival epithelial cells. Int J Mol Med. 34:1039–1044. 2014. View Article : Google Scholar : PubMed/NCBI

26 

SHEN H, ZHANG D and LIU H: Mesenchymal stem cell conditioned medium azacytidine, panobinostat and GSK126 alleviate TGF-β-induced EMT in lung cancer. Food Sci Technol. 42:530212021. View Article : Google Scholar

27 

Wang L, Li Y, Zhang X, Liu N, Shen S, Sun S, Jiang Y, Li P, Jin H and Shen L: Paracrine interleukin-8 affects mesenchymal stem cells through the Akt pathway and enhances human umbilical vein endothelial cell proliferation and migration. Biosci Rep. 41:BSR202101982021. View Article : Google Scholar : PubMed/NCBI

28 

Zhang J, Gao Y, Chen P, Zhou Y, Guo S, Wang L and Chen J: Bone marrow-derived mesenchymal stem cells (BMSCs)-exosome carrying MiRNA-312 inhibits sevoflurane-induced cardiomyocyte apoptosis through activation of phosphatidylinositol 3-Kinase/Protein Kinase B (PI3K/AKT) pathway. J Biomaterials Tissue Engineering. 12:947–952. 2022. View Article : Google Scholar

29 

Yu F, Wu F, Li F, Liao X, Wang Y, Li X, Wang C, Shi Y and Ye L: Wnt7b-induced Sox11 functions enhance self-renewal and osteogenic commitment of bone marrow mesenchymal stem cells. Stem Cells. 38:1020–1033. 2020. View Article : Google Scholar : PubMed/NCBI

30 

Liu MH, Bian BSJ, Cui X, Liu LT, Liu H, Huang B, Cui YH, Bian XW and Zhou Y: Mesenchymal stem cells regulate mechanical properties of human degenerated nucleus pulposus cells through SDF-1/CXCR4/AKT axis. Biochim Biophys Acta. 1863:1961–1968. 2016. View Article : Google Scholar : PubMed/NCBI

31 

Lin H, Zhou Y, Lei Q, Lin D, Chen J and Wu C: Effect of inorganic phosphate on migration and osteogenic differentiation of bone marrow mesenchymal stem cells. BMC Dev Biol. 21:12021. View Article : Google Scholar : PubMed/NCBI

32 

Zhou B, Peng K, Wang G, Chen W and Kang Y: Polo like kinase 4 (PLK4) impairs human bone marrow mesenchymal stem cell (BMSC) viability and osteogenic differentiation. Biochem Biophys Res Commun. 549:221–228. 2021. View Article : Google Scholar : PubMed/NCBI

33 

Wang W, Li S, Xu L, Jiang M, Li X, Zhang Y, Tighe S, Zhu Y and Li G: Differential gene expression between limbal niche progenitors and bone marrow derived mesenchymal stem cells. Int J Med Sci. 17:549–557. 2020. View Article : Google Scholar : PubMed/NCBI

34 

Wang H, Meng Y, Cui Q, Qin F, Yang H, Chen Y, Cheng Y, Shi J and Guo Y: MiR-101 Targets the EZH2/Wnt/β-catenin the pathway to promote the osteogenic differentiation of human bone marrow-derived mesenchymal stem cells. Sci Rep. 6:369882016. View Article : Google Scholar : PubMed/NCBI

35 

Picciolo G, Mannino F, Irrera N, Altavilla D, Minutoli L, Vaccaro M, Arcoraci V, Squadrito V, Picciolo G, Squadrito F and Pallio G: PDRN, a natural bioactive compound, blunts inflammation and positively reprograms healing genes in an ‘in vitro’ model of oral mucositis. Biomed Pharmacother. 138:1115382021. View Article : Google Scholar : PubMed/NCBI

36 

D'Ascola A, Irrera N, Ettari R, Bitto A, Pallio G, Mannino F, Atteritano M, Campo GM, Minutoli L, Arcoraci V, et al: Exploiting curcumin synergy with natural products using quantitative analysis of dose-effect relationships in an experimental in vitro model of osteoarthritis. Front Pharmacol. 10:13472019. View Article : Google Scholar : PubMed/NCBI

37 

Picciolo G, Pallio G, Altavilla D, Vaccaro M, Oteri G, Irrera N and Squadrito F: β-Caryophyllene reduces the inflammatory phenotype of periodontal cells by targeting CB2 receptors. Biomedicines. 8:1642020. View Article : Google Scholar : PubMed/NCBI

38 

Liu X, Yin S, Chen Y, Wu Y, Zheng W, Dong H, Bai Y, Qin Y, Li J, Feng S and Zhao P: LPS-induced proinflammatory cytokine expression in human airway epithelial cells and macrophages via NF-κB, STAT3 or AP-1 activation. Mol Med Rep. 17:5484–5491. 2018.PubMed/NCBI

39 

Li J, Qin Y, Chen Y, Zhao P, Liu X, Dong H, Zheng W, Feng S, Mao X and Li C: Mechanisms of the lipopolysaccharide-induced inflammatory response in alveolar epithelial cell/macrophage co-culture. Exp Ther Med. 20:762020. View Article : Google Scholar : PubMed/NCBI

40 

Han WQ, Zhu Q, Hu J, Li PL, Zhang F and Li N: Hypoxia-inducible factor prolyl-hydroxylase-2 mediates transforming growth factor beta 1-induced epithelial-mesenchymal transition in renal tubular cells. Biochim Biophys Acta. 1833:1454–1462. 2013. View Article : Google Scholar : PubMed/NCBI

41 

Wang Z, Schley G, Turkoglu G, Burzlaff N, Amann KU, Willam C, Eckardt KU and Bernhardt WM: The protective effect of prolyl-hydroxylase inhibition against renal ischaemia requires application prior to ischaemia but is superior to EPO treatment. Nephrol Dial Transplant. 27:929–936. 2012. View Article : Google Scholar : PubMed/NCBI

42 

Zhu Q, Wang Z, Xia M, Li PL, Zhang F and Li N: Overexpression of HIF-1α transgene in the renal medulla attenuated salt sensitive hypertension in Dahl S rats. Biochim Biophys Acta. 1822:936–941. 2012. View Article : Google Scholar : PubMed/NCBI

43 

Zinchuk V, Zinchuk O and Okada T: Quantitative colocalization analysis of multicolor confocal immunofluorescence microscopy images: Pushing pixels to explore biological phenomena. Acta Histochem Cytochem. 40:101–111. 2007. View Article : Google Scholar : PubMed/NCBI

44 

Tseng HC, Lee IT, Lin CC, Chi PL, Cheng SE, Shih RH, Hsiao LD and Yang CM: IL-1β promotes corneal epithelial cell migration by increasing MMP-9 expression through NF-kappaB- and AP-1-dependent pathways. PLoS One. 8:e579552013. View Article : Google Scholar : PubMed/NCBI

45 

Vinuales C, Gascon S, Barranquero C, Osada J and Rodriguez-Yoldi MJ: Interleukin-1beta reduces galactose transport in intestinal epithelial cells in a NF-kB and protein kinase C-dependent manner. Vet Immunol Immunopathol. 155:171–181. 2013. View Article : Google Scholar : PubMed/NCBI

46 

Feng M, Wei S, Zhang S and Yang Y: Anti-inflammation and anti-pyroptosis activities of mangiferin via suppressing NF-κB/NLRP3/GSDMD signaling cascades. Int J Mol Sci. 23:101242022. View Article : Google Scholar : PubMed/NCBI

47 

Huang CH, Wang SC, Chen IC, Chen YT, Liu PL, Fang SH, Huang SP, Yeh HC, Liu CC and Lee PY: Protective effect of piplartine against LPS-induced sepsis through attenuating the MAPKs/NF-κB signaling pathway and NLRP3 inflammasome activation. Pharmaceuticals (Basel). 14:5882021. View Article : Google Scholar : PubMed/NCBI

48 

He D, Su Y, Usatyuk PV, Spannhake EW, Kogut P, Solway J, Natarajan V and Zhao Y: Lysophosphatidic acid enhances pulmonary epithelial barrier integrity and protects endotoxin-induced epithelial barrier disruption and lung injury. J Biol Chem. 284:24123–24132. 2009. View Article : Google Scholar : PubMed/NCBI

49 

Marandi Y, Hashemzade S, Tayebinia H, Karimi J, Zamani A and Khodadadi I: NLRP3-inflammasome activation is associated with epithelial-mesenchymal transition and progression of colorectal cancer. Iran J Basic Med Sci. 24:483–492. 2021.PubMed/NCBI

50 

Tian R, Zhu Y, Yao J, Meng X, Wang J, Xie H and Wang R: NLRP3 participates in the regulation of EMT in bleomycin-induced pulmonary fibrosis. Exp Cell Res. 357:328–334. 2017. View Article : Google Scholar : PubMed/NCBI

51 

Song S, Qiu D, Luo F, Wei J, Wu M, Wu H, Du C, Du Y, Ren Y, Chen N, et al: Knockdown of NLRP3 alleviates high glucose or TGFB1-induced EMT in human renal tubular cells. J Mol Endocrinol. 61:101–113. 2018. View Article : Google Scholar : PubMed/NCBI

52 

Huang C, Zhang C, Yang P, Chao R, Yue Z, Li C, Guo J and Li M: Eldecalcitol inhibits LPS-induced NLRP3 inflammasome-dependent pyroptosis in human gingival fibroblasts by activating the Nrf2/HO-1 signaling pathway. Drug Des Devel Ther. 14:4901–4913. 2020. View Article : Google Scholar : PubMed/NCBI

53 

Huang X, Shen H, Liu Y, Qiu S and Guo Y: Fisetin attenuates periodontitis through FGFR1/TLR4/NLRP3 inflammasome pathway. Int Immunopharmacol. 95:1075052021. View Article : Google Scholar : PubMed/NCBI

54 

Yang D, Wang W, Li L, Peng Y, Chen P, Huang H, Guo Y, Xia X, Wang Y, Wang H, et al: The relative contribution of paracine effect versus direct differentiation on adipose-derived stem cell transplantation mediated cardiac repair. PLoS One. 8:e590202013. View Article : Google Scholar : PubMed/NCBI

55 

Pawitan JA: Prospect of stem cell conditioned medium in regenerative medicine. Biomed Res Int. 2014:9658492014. View Article : Google Scholar : PubMed/NCBI

56 

Taei AA, Khodabakhsh P, Nasoohi S, Farahmandfar M and Dargahi L: Paracrine effects of mesenchymal stem cells in ischemic stroke: Opportunities and challenges. Mol Neurobiol. 59:6281–6306. 2022. View Article : Google Scholar : PubMed/NCBI

57 

Tan KX, Chang T and Lin X: Secretomes as an emerging class of bioactive ingredients for enhanced cosmeceutical applications. Exp Dermatol. 31:674–688. 2022. View Article : Google Scholar : PubMed/NCBI

Related Articles

  • Abstract
  • View
  • Download
  • Twitter
Copy and paste a formatted citation
Spandidos Publications style
Li H, Sun L and Wang Y: Inhibition of LPS‑induced NLRP3 inflammasome activation by stem cell‑conditioned culture media in human gingival epithelial cells. Mol Med Rep 27: 106, 2023.
APA
Li, H., Sun, L., & Wang, Y. (2023). Inhibition of LPS‑induced NLRP3 inflammasome activation by stem cell‑conditioned culture media in human gingival epithelial cells. Molecular Medicine Reports, 27, 106. https://doi.org/10.3892/mmr.2023.12993
MLA
Li, H., Sun, L., Wang, Y."Inhibition of LPS‑induced NLRP3 inflammasome activation by stem cell‑conditioned culture media in human gingival epithelial cells". Molecular Medicine Reports 27.5 (2023): 106.
Chicago
Li, H., Sun, L., Wang, Y."Inhibition of LPS‑induced NLRP3 inflammasome activation by stem cell‑conditioned culture media in human gingival epithelial cells". Molecular Medicine Reports 27, no. 5 (2023): 106. https://doi.org/10.3892/mmr.2023.12993
Copy and paste a formatted citation
x
Spandidos Publications style
Li H, Sun L and Wang Y: Inhibition of LPS‑induced NLRP3 inflammasome activation by stem cell‑conditioned culture media in human gingival epithelial cells. Mol Med Rep 27: 106, 2023.
APA
Li, H., Sun, L., & Wang, Y. (2023). Inhibition of LPS‑induced NLRP3 inflammasome activation by stem cell‑conditioned culture media in human gingival epithelial cells. Molecular Medicine Reports, 27, 106. https://doi.org/10.3892/mmr.2023.12993
MLA
Li, H., Sun, L., Wang, Y."Inhibition of LPS‑induced NLRP3 inflammasome activation by stem cell‑conditioned culture media in human gingival epithelial cells". Molecular Medicine Reports 27.5 (2023): 106.
Chicago
Li, H., Sun, L., Wang, Y."Inhibition of LPS‑induced NLRP3 inflammasome activation by stem cell‑conditioned culture media in human gingival epithelial cells". Molecular Medicine Reports 27, no. 5 (2023): 106. https://doi.org/10.3892/mmr.2023.12993
Follow us
  • Twitter
  • LinkedIn
  • Facebook
About
  • Spandidos Publications
  • Careers
  • Cookie Policy
  • Privacy Policy
How can we help?
  • Help
  • Live Chat
  • Contact
  • Email to our Support Team