Spandidos Publications Logo
  • About
    • About Spandidos
    • Aims and Scopes
    • Abstracting and Indexing
    • Editorial Policies
    • Reprints and Permissions
    • Job Opportunities
    • Terms and Conditions
    • Contact
  • Journals
    • All Journals
    • Oncology Letters
      • Oncology Letters
      • Information for Authors
      • Editorial Policies
      • Editorial Board
      • Aims and Scope
      • Abstracting and Indexing
      • Bibliographic Information
      • Archive
    • International Journal of Oncology
      • International Journal of Oncology
      • Information for Authors
      • Editorial Policies
      • Editorial Board
      • Aims and Scope
      • Abstracting and Indexing
      • Bibliographic Information
      • Archive
    • Molecular and Clinical Oncology
      • Molecular and Clinical Oncology
      • Information for Authors
      • Editorial Policies
      • Editorial Board
      • Aims and Scope
      • Abstracting and Indexing
      • Bibliographic Information
      • Archive
    • Experimental and Therapeutic Medicine
      • Experimental and Therapeutic Medicine
      • Information for Authors
      • Editorial Policies
      • Editorial Board
      • Aims and Scope
      • Abstracting and Indexing
      • Bibliographic Information
      • Archive
    • International Journal of Molecular Medicine
      • International Journal of Molecular Medicine
      • Information for Authors
      • Editorial Policies
      • Editorial Board
      • Aims and Scope
      • Abstracting and Indexing
      • Bibliographic Information
      • Archive
    • Biomedical Reports
      • Biomedical Reports
      • Information for Authors
      • Editorial Policies
      • Editorial Board
      • Aims and Scope
      • Abstracting and Indexing
      • Bibliographic Information
      • Archive
    • Oncology Reports
      • Oncology Reports
      • Information for Authors
      • Editorial Policies
      • Editorial Board
      • Aims and Scope
      • Abstracting and Indexing
      • Bibliographic Information
      • Archive
    • Molecular Medicine Reports
      • Molecular Medicine Reports
      • Information for Authors
      • Editorial Policies
      • Editorial Board
      • Aims and Scope
      • Abstracting and Indexing
      • Bibliographic Information
      • Archive
    • World Academy of Sciences Journal
      • World Academy of Sciences Journal
      • Information for Authors
      • Editorial Policies
      • Editorial Board
      • Aims and Scope
      • Abstracting and Indexing
      • Bibliographic Information
      • Archive
    • International Journal of Functional Nutrition
      • International Journal of Functional Nutrition
      • Information for Authors
      • Editorial Policies
      • Editorial Board
      • Aims and Scope
      • Abstracting and Indexing
      • Bibliographic Information
      • Archive
    • International Journal of Epigenetics
      • International Journal of Epigenetics
      • Information for Authors
      • Editorial Policies
      • Editorial Board
      • Aims and Scope
      • Abstracting and Indexing
      • Bibliographic Information
      • Archive
    • Medicine International
      • Medicine International
      • Information for Authors
      • Editorial Policies
      • Editorial Board
      • Aims and Scope
      • Abstracting and Indexing
      • Bibliographic Information
      • Archive
  • Articles
  • Information
    • Information for Authors
    • Information for Reviewers
    • Information for Librarians
    • Information for Advertisers
    • Conferences
  • Language Editing
Spandidos Publications Logo
  • About
    • About Spandidos
    • Aims and Scopes
    • Abstracting and Indexing
    • Editorial Policies
    • Reprints and Permissions
    • Job Opportunities
    • Terms and Conditions
    • Contact
  • Journals
    • All Journals
    • Biomedical Reports
      • Information for Authors
      • Editorial Policies
      • Editorial Board
      • Aims and Scope
      • Abstracting and Indexing
      • Bibliographic Information
      • Archive
    • Experimental and Therapeutic Medicine
      • Information for Authors
      • Editorial Policies
      • Editorial Board
      • Aims and Scope
      • Abstracting and Indexing
      • Bibliographic Information
      • Archive
    • International Journal of Epigenetics
      • Information for Authors
      • Editorial Policies
      • Editorial Board
      • Aims and Scope
      • Abstracting and Indexing
      • Bibliographic Information
      • Archive
    • International Journal of Functional Nutrition
      • Information for Authors
      • Editorial Policies
      • Editorial Board
      • Aims and Scope
      • Abstracting and Indexing
      • Bibliographic Information
      • Archive
    • International Journal of Molecular Medicine
      • Information for Authors
      • Editorial Policies
      • Editorial Board
      • Aims and Scope
      • Abstracting and Indexing
      • Bibliographic Information
      • Archive
    • International Journal of Oncology
      • Information for Authors
      • Editorial Policies
      • Editorial Board
      • Aims and Scope
      • Abstracting and Indexing
      • Bibliographic Information
      • Archive
    • Medicine International
      • Information for Authors
      • Editorial Policies
      • Editorial Board
      • Aims and Scope
      • Abstracting and Indexing
      • Bibliographic Information
      • Archive
    • Molecular and Clinical Oncology
      • Information for Authors
      • Editorial Policies
      • Editorial Board
      • Aims and Scope
      • Abstracting and Indexing
      • Bibliographic Information
      • Archive
    • Molecular Medicine Reports
      • Information for Authors
      • Editorial Policies
      • Editorial Board
      • Aims and Scope
      • Abstracting and Indexing
      • Bibliographic Information
      • Archive
    • Oncology Letters
      • Information for Authors
      • Editorial Policies
      • Editorial Board
      • Aims and Scope
      • Abstracting and Indexing
      • Bibliographic Information
      • Archive
    • Oncology Reports
      • Information for Authors
      • Editorial Policies
      • Editorial Board
      • Aims and Scope
      • Abstracting and Indexing
      • Bibliographic Information
      • Archive
    • World Academy of Sciences Journal
      • Information for Authors
      • Editorial Policies
      • Editorial Board
      • Aims and Scope
      • Abstracting and Indexing
      • Bibliographic Information
      • Archive
  • Articles
  • Information
    • For Authors
    • For Reviewers
    • For Librarians
    • For Advertisers
    • Conferences
  • Language Editing
Login Register Submit
  • This site uses cookies
  • You can change your cookie settings at any time by following the instructions in our Cookie Policy. To find out more, you may read our Privacy Policy.

    I agree
Search articles by DOI, keyword, author or affiliation
Search
Advanced Search
presentation
Molecular Medicine Reports
Join Editorial Board Propose a Special Issue
Print ISSN: 1791-2997 Online ISSN: 1791-3004
Journal Cover
June-2023 Volume 27 Issue 6

Full Size Image

Sign up for eToc alerts
Recommend to Library

Journals

International Journal of Molecular Medicine

International Journal of Molecular Medicine

International Journal of Molecular Medicine is an international journal devoted to molecular mechanisms of human disease.

International Journal of Oncology

International Journal of Oncology

International Journal of Oncology is an international journal devoted to oncology research and cancer treatment.

Molecular Medicine Reports

Molecular Medicine Reports

Covers molecular medicine topics such as pharmacology, pathology, genetics, neuroscience, infectious diseases, molecular cardiology, and molecular surgery.

Oncology Reports

Oncology Reports

Oncology Reports is an international journal devoted to fundamental and applied research in Oncology.

Experimental and Therapeutic Medicine

Experimental and Therapeutic Medicine

Experimental and Therapeutic Medicine is an international journal devoted to laboratory and clinical medicine.

Oncology Letters

Oncology Letters

Oncology Letters is an international journal devoted to Experimental and Clinical Oncology.

Biomedical Reports

Biomedical Reports

Explores a wide range of biological and medical fields, including pharmacology, genetics, microbiology, neuroscience, and molecular cardiology.

Molecular and Clinical Oncology

Molecular and Clinical Oncology

International journal addressing all aspects of oncology research, from tumorigenesis and oncogenes to chemotherapy and metastasis.

World Academy of Sciences Journal

World Academy of Sciences Journal

Multidisciplinary open-access journal spanning biochemistry, genetics, neuroscience, environmental health, and synthetic biology.

International Journal of Functional Nutrition

International Journal of Functional Nutrition

Open-access journal combining biochemistry, pharmacology, immunology, and genetics to advance health through functional nutrition.

International Journal of Epigenetics

International Journal of Epigenetics

Publishes open-access research on using epigenetics to advance understanding and treatment of human disease.

Medicine International

Medicine International

An International Open Access Journal Devoted to General Medicine.

Journal Cover
June-2023 Volume 27 Issue 6

Full Size Image

Sign up for eToc alerts
Recommend to Library

  • Article
  • Citations
    • Cite This Article
    • Download Citation
    • Create Citation Alert
    • Remove Citation Alert
    • Cited By
  • Similar Articles
    • Related Articles (in Spandidos Publications)
    • Similar Articles (Google Scholar)
    • Similar Articles (PubMed)
  • Download PDF
  • Download XML
  • View XML
Article

Identification of POLQ as a key gene in cervical cancer progression using integrated bioinformatics analysis and experimental validation

  • Authors:
    • Yuqin Zang
    • Ruqian Zhao
    • Tao Wang
    • Yueqian Gao
    • Lingli Chen
    • Shiqi Liu
    • Yingmei Wang
    • Fengxia Xue
  • View Affiliations / Copyright

    Affiliations: Department of Gynecology and Obstetrics, Tianjin Medical University General Hospital, Heping, Tianjin 300052, P.R. China
  • Article Number: 115
    |
    Published online on: April 26, 2023
       https://doi.org/10.3892/mmr.2023.13002
  • Expand metrics +
Metrics: Total Views: 0 (Spandidos Publications: | PMC Statistics: )
Metrics: Total PDF Downloads: 0 (Spandidos Publications: | PMC Statistics: )
Cited By (CrossRef): 0 citations Loading Articles...

This article is mentioned in:



Abstract

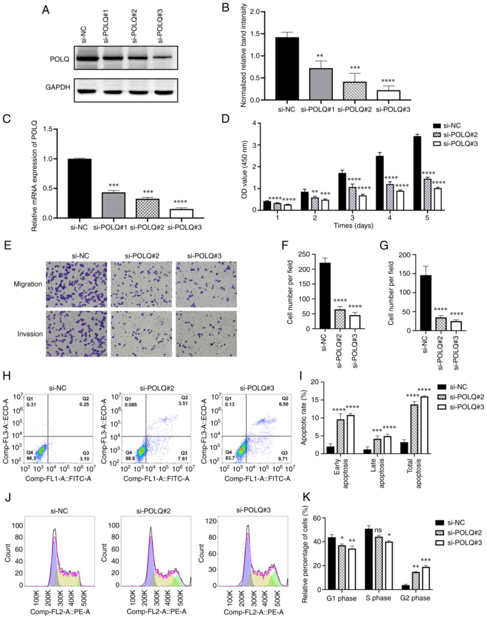
As the most common gynecologic malignancy worldwide, cervical cancer (CC) is a serious hazard to health. Therefore, the present study aimed to identify the key genes in CC progression using integrated bioinformatics analysis and experimental validation. The mRNA microarray GSE63514 and microRNA (miRNA) microarray GSE86100 were obtained from the Gene Expression Omnibus database, and the differentially expressed genes (DEGs) and differentially expressed miRNAs (DEMs) in the progression of CC were identified. Thereafter, GO and KEGG functional enrichment analysis, protein‑protein interaction (PPI) network and significant subnetworks construction, and miRNA‑target regulatory network construction were performed. Based on the results of integrated bioinformatics analysis, the DEGs structural maintenance of chromosomes 4 (SMC4), ATPase family, AAA domain‑containing 2 (ATAD2) and DNA polymerase θ (POLQ) were identified as hub genes in the PPI network and were involved in the first significant subnetwork. In addition, these DEGs were predicted to be regulated by miR‑106B, miR‑17‑5P, miR‑20A and miR‑20B, which were identified as DEMs. Of note, SMC4 and ATAD2 are tumor‑promotors in CC. In the present study, small interfering (si)RNAs were used to knock down POLQ expression. Cell Counting Kit‑8, Transwell, cell cycle and apoptosis analyses revealed that the downregulation of POLQ restrained cell proliferation, migration and invasion, and promoted apoptosis and the arrest of the cell cycle in the G2 phase. In conclusion, POLQ, which may have a close interaction with SMC4 and ATAD2, may serve a vital role in the progression of CC.
View Figures

Figure 1

Figure 2

Figure 3

Figure 4

Figure 5

View References

1 

Sung H, Ferlay J, Siegel RL, Laversanne M, Soerjomataram I, Jemal A and Bray F: Global cancer statistics 2020: GLOBOCAN Estimates of Incidence and Mortality Worldwide for 36 Cancers in 185 Countries. CA Cancer J Clin. 71:209–249. 2021. View Article : Google Scholar : PubMed/NCBI

2 

Wang T, Gong M, Cao Y, Zhao C, Lu Y, Zhou Y, Yao S, Chen J, Zhao C and Ju R: Persistent ferroptosis promotes cervical squamous intraepithelial lesion development and oncogenesis by regulating KRAS expression in patients with high risk-HPV infection. Cell Death Discov. 8:2012022. View Article : Google Scholar : PubMed/NCBI

3 

Sun J, Yue Y, Li R, Sun Q, Hu C, Ge X and Guan Q: Detection of HPV E6/E7 mRNA in the diagnosis of cervical cancer and precancerous lesions after kidney transplantation. Am J Transl Res. 13:7312–7317. 2021.PubMed/NCBI

4 

Schmittgen TD and Livak KJ: Analyzing real-time PCR data by the comparative C(T) method. Nat Protoc. 3:1101–1108. 2008. View Article : Google Scholar : PubMed/NCBI

5 

Yuan Y, Shi X, Li B, Peng M, Zhu T, Lv G, Liu L, Jin H, Li L and Qin D: Integrated analysis of key microRNAs /TFs /mRNAs/ in HPV-positive cervical cancer based on microRNA sequencing and bioinformatics analysis. Pathol Res Pract. 216:1529522020. View Article : Google Scholar : PubMed/NCBI

6 

S D A, . Pasumarthi D, Pasha A, Doneti R B S, Botlagunta M, B VL and Pawar SC: Identification of differentially expressed genes in cervical cancer patients by comparative transcriptome analysis. Biomed Res Int. 2021:88100742021.PubMed/NCBI

7 

He H, Zheng C and Tang Y: Overexpression of SMC4 predicts a poor prognosis in cervical cancer and facilitates cancer cell malignancy phenotype by activating NF-κB pathway. Hum Cell. 34:1888–1898. 2021. View Article : Google Scholar : PubMed/NCBI

8 

Huang K, Jia J, Wu C, Yao M, Li M, Jin J, Jiang C, Cai Y, Pei D, Pan G and Yao H: Ribosomal RNA gene transcription mediated by the master genome regulator protein CCCTC-binding factor (CTCF) is negatively regulated by the condensin complex. J Biol Chem. 288:26067–26077. 2013. View Article : Google Scholar : PubMed/NCBI

9 

Yi Y, Liu Y, Wu W, Wu K and Zhang W: Reconstruction and analysis of circRNA-miRNA-mRNA network in the pathology of cervical cancer. Oncol Rep. 41:2209–2225. 2019.PubMed/NCBI

10 

Zheng L, Li T, Zhang Y, Guo Y, Yao J, Dou L and Guo K: Oncogene ATAD2 promotes cell proliferation, invasion and migration in cervical cancer. Oncol Rep. 33:2337–2344. 2015. View Article : Google Scholar : PubMed/NCBI

11 

Liu X: Up-regulation of miR-20a by HPV16 E6 exerts growth-promoting effects by targeting PDCD6 in cervical carcinoma cells. Biomed Pharmacother. 102:996–1002. 2018. View Article : Google Scholar : PubMed/NCBI

12 

Zheng ZM and Wang X: Regulation of cellular miRNA expression by human papillomaviruses. Biochim Biophys Acta. 1809:668–677. 2011. View Article : Google Scholar : PubMed/NCBI

13 

Honegger A, Schilling D, Bastian S, Sponagel J, Kuryshev V, Sültmann H, Scheffner M, Hoppe-Seyler K and Hoppe-Seyler F: Dependence of intracellular and exosomal microRNAs on viral E6/E7 oncogene expression in HPV-positive tumor cells. PLoS Pathog. 11:e10047122015. View Article : Google Scholar : PubMed/NCBI

14 

Cheng Y, Geng L, Zhao L, Zuo P and Wang J: Human papillomavirus E6-regulated microRNA-20b promotes invasion in cervical cancer by targeting tissue inhibitor of metalloproteinase 2. Mol Med Rep. 16:5464–5470. 2017. View Article : Google Scholar : PubMed/NCBI

15 

Palou R, Dhanaraman T, Marrakchi R, Pascariu M, Tyers M and D'Amours D: Condensin ATPase motifs contribute differentially to the maintenance of chromosome morphology and genome stability. PLoS Biol. 16:e20039802018. View Article : Google Scholar : PubMed/NCBI

16 

Fukuhisa H, Seki N, Idichi T, Kurahara H, Yamada Y, Toda H, Kita Y, Kawasaki Y, Tanoue K, Mataki Y, et al: Gene regulation by antitumor miR-130b-5p in pancreatic ductal adenocarcinoma: The clinical significance of oncogenic EPS8. J Hum Genet. 64:521–534. 2019. View Article : Google Scholar : PubMed/NCBI

17 

Yan Y, Liu C, Zhang J, Li W, Yin X, Dong L, Pang S and Li X: SMC4 knockdown inhibits malignant biological behaviors of endometrial cancer cells by regulation of FoxO1 activity. Arch Biochem Biophys. 712:1090262021. View Article : Google Scholar : PubMed/NCBI

18 

Zhang C, Kuang M, Li M, Feng L, Zhang K and Cheng S: SMC4, which is essentially involved in lung development, is associated with lung adenocarcinoma progression. Sci Rep. 6:345082016. View Article : Google Scholar : PubMed/NCBI

19 

You A, Rao G, Wang J, Li J, Zhang Y, Gu J, Ge X, Zhang K, Gao X, Wu X, et al: MiR-433-3p restrains the proliferation, migration and invasion of glioma cells via targeting SMC4. Brain Res. 1767:1475632021. View Article : Google Scholar : PubMed/NCBI

20 

Nayak A, Dutta M and Roychowdhury A: Emerging oncogene ATAD2: Signaling cascades and therapeutic initiatives. Life Sci. 276:1193222021. View Article : Google Scholar : PubMed/NCBI

21 

Dutta M, Das B, Mohapatra D, Behera P, Senapati S and Roychowdhury A: MicroRNA-217 modulates pancreatic cancer progression via targeting ATAD2. Life Sci. 301:1205922022. View Article : Google Scholar : PubMed/NCBI

22 

Zhang MJ, Zhang CZ, Du WJ, Yang XZ and Chen ZP: ATAD2 is overexpressed in gastric cancer and serves as an independent poor prognostic biomarker. Clin Transl Oncol. 18:776–781. 2016. View Article : Google Scholar : PubMed/NCBI

23 

Liu Q, Liu H, Li L, Dong X, Ru X, Fan X, Wen T and Liu J: ATAD2 predicts poor outcomes in patients with ovarian cancer and is a marker of proliferation. Int J Oncol. 56:219–231. 2020.PubMed/NCBI

24 

Hou M, Huang R, Song Y, Feng D, Jiang Y and Liu M: ATAD2 overexpression is associated with progression and prognosis in colorectal cancer. Jpn J Clin Oncol. 46:222–227. 2016. View Article : Google Scholar : PubMed/NCBI

25 

Cao LJ, Zhang YJ, Dong SQ, Li XZ, Tong XT, Chen D, Wu ZY, Zheng XH, Xue WQ, Jia WH and Zhang JB: ATAD2 interacts with C/EBPβ to promote esophageal squamous cell carcinoma metastasis via TGF-β1/Smad3 signaling. J Exp Clin Cancer Res. 40:1092021. View Article : Google Scholar : PubMed/NCBI

26 

Hussain M, Zhou Y, Song Y, Hameed HMA, Jiang H, Tu Y and Zhang J: ATAD2 in cancer: A pharmacologically challenging but tractable target. Expert Opin Ther Targets. 22:85–96. 2018. View Article : Google Scholar : PubMed/NCBI

27 

Haitani T, Kobayashi M, Koyasu S, Akamatsu S, Suwa T, Onodera Y, Nam JM, Nguyen PTL, Menju T, Date H, et al: Proteolysis of a histone acetyl reader, ATAD2, induces chemoresistance of cancer cells under severe hypoxia by inhibiting cell cycle progression in S phase. Cancer Lett. 528:76–84. 2022. View Article : Google Scholar : PubMed/NCBI

28 

Sun W, Lan X, Zhang H, Wang Z, Dong W, He L, Zhang T, Zhang P, Liu J and Qin Y: NEAT1_2 functions as a competing endogenous RNA to regulate ATAD2 expression by sponging microRNA-106b-5p in papillary thyroid cancer. Cell Death Dis. 9:3802018. View Article : Google Scholar : PubMed/NCBI

29 

Wang Z, Song Y, Li S, Kurian S, Xiang R, Chiba T and Wu X: DNA polymerase θ (POLQ) is important for repair of DNA double-strand breaks caused by fork collapse. J Biol Chem. 294:3909–3919. 2019. View Article : Google Scholar : PubMed/NCBI

30 

Pan Q, Wang L, Liu Y, Li M, Zhang Y, Peng W, Deng T, Peng ML, Jiang JQ, Tang J, et al: Knockdown of POLQ interferes the development and progression of hepatocellular carcinoma through regulating cell proliferation, apoptosis and migration. Cancer Cell Int. 21:4822021. View Article : Google Scholar : PubMed/NCBI

31 

Shinmura K, Kato H, Kawanishi Y, Yoshimura K, Tsuchiya K, Takahara Y, Hosokawa S, Kawase A, Funai K and Sugimura H: POLQ overexpression is associated with an increased somatic mutation load and PLK4 overexpression in lung adenocarcinoma. Cancers (Basel). 11:7222019. View Article : Google Scholar : PubMed/NCBI

32 

Lemée F, Bergoglio V, Fernandez-Vidal A, Machado-Silva A, Pillaire MJ, Bieth A, Gentil C, Baker L, Martin AL, Leduc C, et al: DNA polymerase theta up-regulation is associated with poor survival in breast cancer, perturbs DNA replication, and promotes genetic instability. Proc Natl Acad Sci USA. 107:13390–13395. 2010. View Article : Google Scholar : PubMed/NCBI

33 

Pillaire MJ, Selves J, Gordien K, Gourraud PA, Gentil C, Danjoux M, Do C, Negre V, Bieth A, Guimbaud R, et al: A ‘DNA replication’ signature of progression and negative outcome in colorectal cancer. Oncogene. 29:876–887. 2010. View Article : Google Scholar : PubMed/NCBI

34 

Allera-Moreau C, Rouquette I, Lepage B, Oumouhou N, Walschaerts M, Leconte E, Schilling V, Gordien K, Brouchet L, Delisle MB, et al: DNA replication stress response involving PLK1, CDC6, POLQ, RAD51 and CLASPIN upregulation prognoses the outcome of early/mid-stage non-small cell lung cancer patients. Oncogenesis. 1:e302012. View Article : Google Scholar : PubMed/NCBI

35 

Yousefzadeh MJ and Wood RD: DNA polymerase POLQ and cellular defense against DNA damage. DNA Repair (Amst). 12:1–9. 2013. View Article : Google Scholar : PubMed/NCBI

36 

Guo J, Jiang Z, Li X, Wang X and Xiao Y: miR-20b downregulates polymerases κ and θ in XP-V tumor cells. Oncol Lett. 11:3790–3794. 2016. View Article : Google Scholar : PubMed/NCBI

Related Articles

  • Abstract
  • View
  • Download
  • Twitter
Copy and paste a formatted citation
Spandidos Publications style
Zang Y, Zhao R, Wang T, Gao Y, Chen L, Liu S, Wang Y and Xue F: Identification of <em>POLQ</em> as a key gene in cervical cancer progression using integrated bioinformatics analysis and experimental validation. Mol Med Rep 27: 115, 2023.
APA
Zang, Y., Zhao, R., Wang, T., Gao, Y., Chen, L., Liu, S. ... Xue, F. (2023). Identification of <em>POLQ</em> as a key gene in cervical cancer progression using integrated bioinformatics analysis and experimental validation. Molecular Medicine Reports, 27, 115. https://doi.org/10.3892/mmr.2023.13002
MLA
Zang, Y., Zhao, R., Wang, T., Gao, Y., Chen, L., Liu, S., Wang, Y., Xue, F."Identification of <em>POLQ</em> as a key gene in cervical cancer progression using integrated bioinformatics analysis and experimental validation". Molecular Medicine Reports 27.6 (2023): 115.
Chicago
Zang, Y., Zhao, R., Wang, T., Gao, Y., Chen, L., Liu, S., Wang, Y., Xue, F."Identification of <em>POLQ</em> as a key gene in cervical cancer progression using integrated bioinformatics analysis and experimental validation". Molecular Medicine Reports 27, no. 6 (2023): 115. https://doi.org/10.3892/mmr.2023.13002
Copy and paste a formatted citation
x
Spandidos Publications style
Zang Y, Zhao R, Wang T, Gao Y, Chen L, Liu S, Wang Y and Xue F: Identification of <em>POLQ</em> as a key gene in cervical cancer progression using integrated bioinformatics analysis and experimental validation. Mol Med Rep 27: 115, 2023.
APA
Zang, Y., Zhao, R., Wang, T., Gao, Y., Chen, L., Liu, S. ... Xue, F. (2023). Identification of <em>POLQ</em> as a key gene in cervical cancer progression using integrated bioinformatics analysis and experimental validation. Molecular Medicine Reports, 27, 115. https://doi.org/10.3892/mmr.2023.13002
MLA
Zang, Y., Zhao, R., Wang, T., Gao, Y., Chen, L., Liu, S., Wang, Y., Xue, F."Identification of <em>POLQ</em> as a key gene in cervical cancer progression using integrated bioinformatics analysis and experimental validation". Molecular Medicine Reports 27.6 (2023): 115.
Chicago
Zang, Y., Zhao, R., Wang, T., Gao, Y., Chen, L., Liu, S., Wang, Y., Xue, F."Identification of <em>POLQ</em> as a key gene in cervical cancer progression using integrated bioinformatics analysis and experimental validation". Molecular Medicine Reports 27, no. 6 (2023): 115. https://doi.org/10.3892/mmr.2023.13002
Follow us
  • Twitter
  • LinkedIn
  • Facebook
About
  • Spandidos Publications
  • Careers
  • Cookie Policy
  • Privacy Policy
How can we help?
  • Help
  • Live Chat
  • Contact
  • Email to our Support Team