Spandidos Publications Logo
  • About
    • About Spandidos
    • Aims and Scopes
    • Abstracting and Indexing
    • Editorial Policies
    • Reprints and Permissions
    • Job Opportunities
    • Terms and Conditions
    • Contact
  • Journals
    • All Journals
    • Oncology Letters
      • Oncology Letters
      • Information for Authors
      • Editorial Policies
      • Editorial Board
      • Aims and Scope
      • Abstracting and Indexing
      • Bibliographic Information
      • Archive
    • International Journal of Oncology
      • International Journal of Oncology
      • Information for Authors
      • Editorial Policies
      • Editorial Board
      • Aims and Scope
      • Abstracting and Indexing
      • Bibliographic Information
      • Archive
    • Molecular and Clinical Oncology
      • Molecular and Clinical Oncology
      • Information for Authors
      • Editorial Policies
      • Editorial Board
      • Aims and Scope
      • Abstracting and Indexing
      • Bibliographic Information
      • Archive
    • Experimental and Therapeutic Medicine
      • Experimental and Therapeutic Medicine
      • Information for Authors
      • Editorial Policies
      • Editorial Board
      • Aims and Scope
      • Abstracting and Indexing
      • Bibliographic Information
      • Archive
    • International Journal of Molecular Medicine
      • International Journal of Molecular Medicine
      • Information for Authors
      • Editorial Policies
      • Editorial Board
      • Aims and Scope
      • Abstracting and Indexing
      • Bibliographic Information
      • Archive
    • Biomedical Reports
      • Biomedical Reports
      • Information for Authors
      • Editorial Policies
      • Editorial Board
      • Aims and Scope
      • Abstracting and Indexing
      • Bibliographic Information
      • Archive
    • Oncology Reports
      • Oncology Reports
      • Information for Authors
      • Editorial Policies
      • Editorial Board
      • Aims and Scope
      • Abstracting and Indexing
      • Bibliographic Information
      • Archive
    • Molecular Medicine Reports
      • Molecular Medicine Reports
      • Information for Authors
      • Editorial Policies
      • Editorial Board
      • Aims and Scope
      • Abstracting and Indexing
      • Bibliographic Information
      • Archive
    • World Academy of Sciences Journal
      • World Academy of Sciences Journal
      • Information for Authors
      • Editorial Policies
      • Editorial Board
      • Aims and Scope
      • Abstracting and Indexing
      • Bibliographic Information
      • Archive
    • International Journal of Functional Nutrition
      • International Journal of Functional Nutrition
      • Information for Authors
      • Editorial Policies
      • Editorial Board
      • Aims and Scope
      • Abstracting and Indexing
      • Bibliographic Information
      • Archive
    • International Journal of Epigenetics
      • International Journal of Epigenetics
      • Information for Authors
      • Editorial Policies
      • Editorial Board
      • Aims and Scope
      • Abstracting and Indexing
      • Bibliographic Information
      • Archive
    • Medicine International
      • Medicine International
      • Information for Authors
      • Editorial Policies
      • Editorial Board
      • Aims and Scope
      • Abstracting and Indexing
      • Bibliographic Information
      • Archive
  • Articles
  • Information
    • Information for Authors
    • Information for Reviewers
    • Information for Librarians
    • Information for Advertisers
    • Conferences
  • Language Editing
Spandidos Publications Logo
  • About
    • About Spandidos
    • Aims and Scopes
    • Abstracting and Indexing
    • Editorial Policies
    • Reprints and Permissions
    • Job Opportunities
    • Terms and Conditions
    • Contact
  • Journals
    • All Journals
    • Biomedical Reports
      • Information for Authors
      • Editorial Policies
      • Editorial Board
      • Aims and Scope
      • Abstracting and Indexing
      • Bibliographic Information
      • Archive
    • Experimental and Therapeutic Medicine
      • Information for Authors
      • Editorial Policies
      • Editorial Board
      • Aims and Scope
      • Abstracting and Indexing
      • Bibliographic Information
      • Archive
    • International Journal of Epigenetics
      • Information for Authors
      • Editorial Policies
      • Editorial Board
      • Aims and Scope
      • Abstracting and Indexing
      • Bibliographic Information
      • Archive
    • International Journal of Functional Nutrition
      • Information for Authors
      • Editorial Policies
      • Editorial Board
      • Aims and Scope
      • Abstracting and Indexing
      • Bibliographic Information
      • Archive
    • International Journal of Molecular Medicine
      • Information for Authors
      • Editorial Policies
      • Editorial Board
      • Aims and Scope
      • Abstracting and Indexing
      • Bibliographic Information
      • Archive
    • International Journal of Oncology
      • Information for Authors
      • Editorial Policies
      • Editorial Board
      • Aims and Scope
      • Abstracting and Indexing
      • Bibliographic Information
      • Archive
    • Medicine International
      • Information for Authors
      • Editorial Policies
      • Editorial Board
      • Aims and Scope
      • Abstracting and Indexing
      • Bibliographic Information
      • Archive
    • Molecular and Clinical Oncology
      • Information for Authors
      • Editorial Policies
      • Editorial Board
      • Aims and Scope
      • Abstracting and Indexing
      • Bibliographic Information
      • Archive
    • Molecular Medicine Reports
      • Information for Authors
      • Editorial Policies
      • Editorial Board
      • Aims and Scope
      • Abstracting and Indexing
      • Bibliographic Information
      • Archive
    • Oncology Letters
      • Information for Authors
      • Editorial Policies
      • Editorial Board
      • Aims and Scope
      • Abstracting and Indexing
      • Bibliographic Information
      • Archive
    • Oncology Reports
      • Information for Authors
      • Editorial Policies
      • Editorial Board
      • Aims and Scope
      • Abstracting and Indexing
      • Bibliographic Information
      • Archive
    • World Academy of Sciences Journal
      • Information for Authors
      • Editorial Policies
      • Editorial Board
      • Aims and Scope
      • Abstracting and Indexing
      • Bibliographic Information
      • Archive
  • Articles
  • Information
    • For Authors
    • For Reviewers
    • For Librarians
    • For Advertisers
    • Conferences
  • Language Editing
Login Register Submit
  • This site uses cookies
  • You can change your cookie settings at any time by following the instructions in our Cookie Policy. To find out more, you may read our Privacy Policy.

    I agree
Search articles by DOI, keyword, author or affiliation
Search
Advanced Search
presentation
Molecular Medicine Reports
Join Editorial Board Propose a Special Issue
Print ISSN: 1791-2997 Online ISSN: 1791-3004
Journal Cover
October-2023 Volume 28 Issue 4

Full Size Image

Sign up for eToc alerts
Recommend to Library

Journals

International Journal of Molecular Medicine

International Journal of Molecular Medicine

International Journal of Molecular Medicine is an international journal devoted to molecular mechanisms of human disease.

International Journal of Oncology

International Journal of Oncology

International Journal of Oncology is an international journal devoted to oncology research and cancer treatment.

Molecular Medicine Reports

Molecular Medicine Reports

Covers molecular medicine topics such as pharmacology, pathology, genetics, neuroscience, infectious diseases, molecular cardiology, and molecular surgery.

Oncology Reports

Oncology Reports

Oncology Reports is an international journal devoted to fundamental and applied research in Oncology.

Experimental and Therapeutic Medicine

Experimental and Therapeutic Medicine

Experimental and Therapeutic Medicine is an international journal devoted to laboratory and clinical medicine.

Oncology Letters

Oncology Letters

Oncology Letters is an international journal devoted to Experimental and Clinical Oncology.

Biomedical Reports

Biomedical Reports

Explores a wide range of biological and medical fields, including pharmacology, genetics, microbiology, neuroscience, and molecular cardiology.

Molecular and Clinical Oncology

Molecular and Clinical Oncology

International journal addressing all aspects of oncology research, from tumorigenesis and oncogenes to chemotherapy and metastasis.

World Academy of Sciences Journal

World Academy of Sciences Journal

Multidisciplinary open-access journal spanning biochemistry, genetics, neuroscience, environmental health, and synthetic biology.

International Journal of Functional Nutrition

International Journal of Functional Nutrition

Open-access journal combining biochemistry, pharmacology, immunology, and genetics to advance health through functional nutrition.

International Journal of Epigenetics

International Journal of Epigenetics

Publishes open-access research on using epigenetics to advance understanding and treatment of human disease.

Medicine International

Medicine International

An International Open Access Journal Devoted to General Medicine.

Journal Cover
October-2023 Volume 28 Issue 4

Full Size Image

Sign up for eToc alerts
Recommend to Library

  • Article
  • Citations
    • Cite This Article
    • Download Citation
    • Create Citation Alert
    • Remove Citation Alert
    • Cited By
  • Similar Articles
    • Related Articles (in Spandidos Publications)
    • Similar Articles (Google Scholar)
    • Similar Articles (PubMed)
  • Download PDF
  • Download XML
  • View XML
Article Open Access

Lithium prevents glucocorticoid‑induced chondrocyte autophagy: An in vitro study

  • Authors:
    • Qiuru Wang
    • Wanli Zhang
    • Jian Hu
    • Chengcheng Zhao
    • Lijun Cai
    • Pengde Kang
  • View Affiliations / Copyright

    Affiliations: Department of Orthopaedic Surgery, West China Hospital, Sichuan University, Chengdu, Sichuan 610041, P.R. China, Public Laboratory Technology Center, West China Hospital, Sichuan University, Chengdu, Sichuan 637000, P.R. China, Department of Anesthesiology, West China Hospital, Sichuan University, Chengdu, Sichuan 610041, P.R. China
    Copyright: © Wang et al. This is an open access article distributed under the terms of Creative Commons Attribution License.
  • Article Number: 183
    |
    Published online on: August 10, 2023
       https://doi.org/10.3892/mmr.2023.13070
  • Expand metrics +
Metrics: Total Views: 0 (Spandidos Publications: | PMC Statistics: )
Metrics: Total PDF Downloads: 0 (Spandidos Publications: | PMC Statistics: )
Cited By (CrossRef): 0 citations Loading Articles...

This article is mentioned in:



Abstract

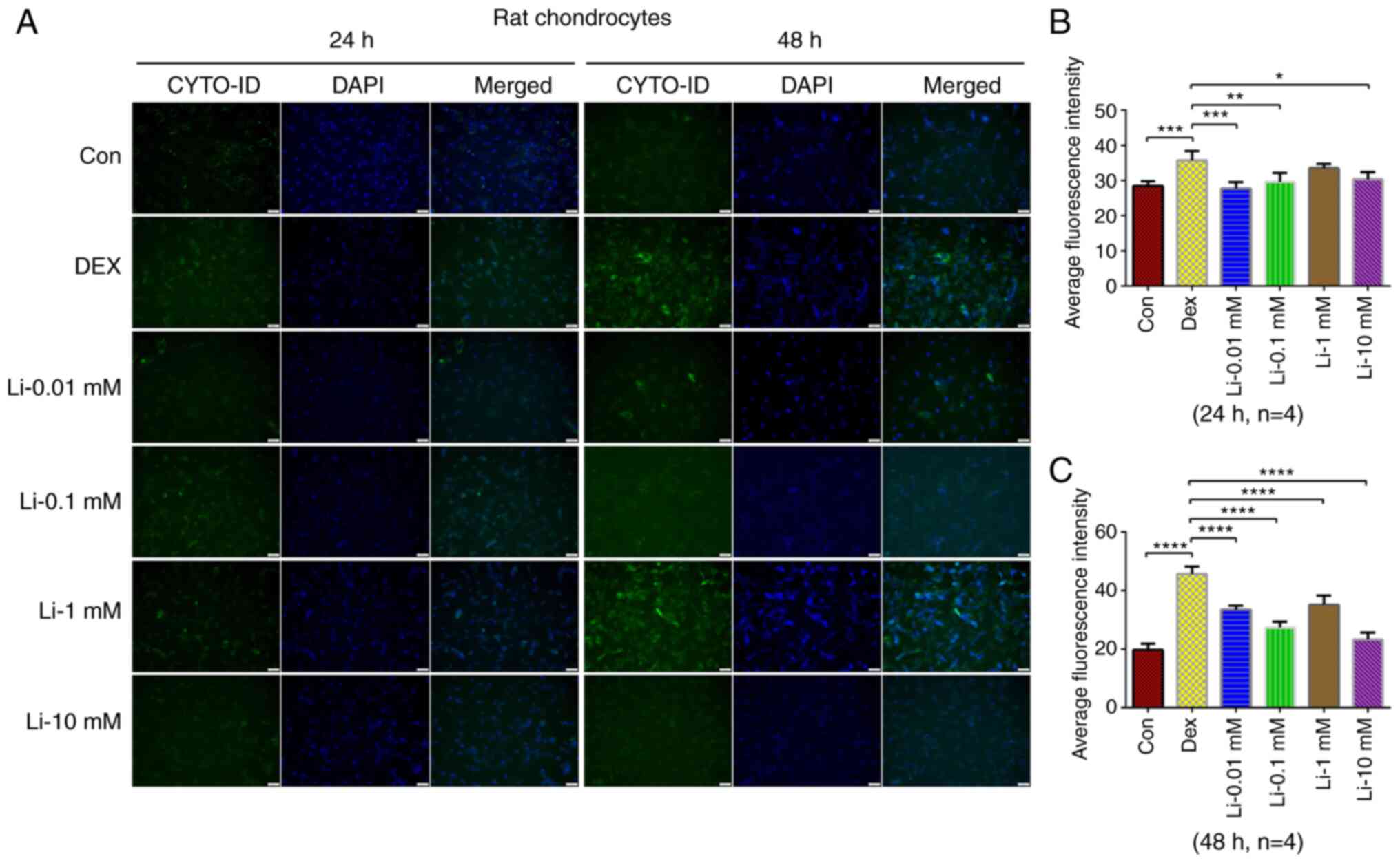
Glucocorticoids can induce chondrocyte autophagy. Lithium is a classical regulator of autophagy. The present study aimed to determine whether lithium can prevent glucocorticoid‑induced chondrocyte autophagy by regulating the PI3K/AKT/mTOR signaling pathway. For this purpose, rat and human chondrocytes were treated with dexamethasone (200 µM) or dexamethasone (200 µM) combined with lithium chloride at various concentrations (0.01, 0.1, 1 and 10 mM). CYTO‑ID® autophagy fluorescence staining and transmission electron microscopy were used to detect the levels of autophagy in the chondrocytes. Reverse transcription‑quantitative PCR and western blot analysis were used to measure the expression levels of the autophagy marker, LC3B and the autophagy regulatory signaling pathway (PI3K/AKT/mTOR signaling pathways) markers, AKT and mTOR. The viability of chondrocytes was measured using the Cell Counting Kit‑8 assay. It was found that compared with that in the control group, dexamethasone induced the autophagy of chondrocytes, decreased the expression levels of AKT and mTOR, and reduced cell viability. Compared with the treatment with dexamethasone alone, lithium chloride (10 mM) + dexamethasone reduced the autophagy levels, increased the expression level of AKT and mTOR, and increased cell viability. In conclusion, the present study demonstrated that lithium can prevent glucocorticoid‑induced autophagy by activating the PI3K/AKT/mTOR signaling pathway and preventing the glucocorticoid‑induced decrease in chondrocyte viability.
View Figures

Figure 1

Figure 2

Figure 3

Figure 4

Figure 5

View References

1 

Huscher D, Thiele K, Gromnica-Ihle E, Hein G, Demary W, Dreher R, Zink A and Buttgereit F: Dose-related patterns of glucocorticoid-induced side effects. Ann Rheum Dis. 68:1119–1124. 2009. View Article : Google Scholar : PubMed/NCBI

2 

Canalis E and Delany AM: Mechanisms of glucocorticoid action in bone. Ann N Y Acad Sci. 966:73–81. 2002. View Article : Google Scholar : PubMed/NCBI

3 

Xu H, Zhang S, Xie J, Lei Y, Cao G and Pei F: Multiple doses of perioperative dexamethasone further improve clinical outcomes after total knee arthroplasty: A prospective, randomized, controlled study. J Arthroplasty. 33:3448–3454. 2018. View Article : Google Scholar : PubMed/NCBI

4 

Xu B, Ma J, Huang Q, Huang ZY, Zhang SY and Pei FX: Two doses of low-dose perioperative dexamethasone improve the clinical outcome after total knee arthroplasty: A randomized controlled study. Knee Surg Sports Traumatol Arthrosc. 26:1549–1556. 2018. View Article : Google Scholar : PubMed/NCBI

5 

Tammachote N and Kanitnate S: Intravenous dexamethasone injection reduces pain from 12 to 21 hours after total knee arthroplasty: A double-blind, randomized, placebo-controlled trial. J Arthroplasty. 35:394–400. 2020. View Article : Google Scholar : PubMed/NCBI

6 

Annefeld M: Changes in rat epiphyseal cartilage after treatment with dexamethasone and glycosaminoglycan-peptide complex. Pathol Res Pract. 188:649–652. 1992. View Article : Google Scholar : PubMed/NCBI

7 

Zhao Y, Zuo Y, Huo HJ, Xiao YL, Yang XJ and Xin DQ: Glucocorticoid induced autophagy in N1511 chondrocyte cells. Eur Rev Med Pharmacol Sci. 18:3573–3579. 2014.PubMed/NCBI

8 

Zhao Y, Zuo Y, Huo H, Xiao Y, Yang X and Xin D: Dexamethasone reduces ATDC5 chondrocyte cell viability by inducing autophagy. Mol Med Rep. 9:923–927. 2014. View Article : Google Scholar : PubMed/NCBI

9 

Xue E, Zhang Y, Song B, Xiao J and Shi Z: Effect of autophagy induced by dexamethasone on senescence in chondrocytes. Mol Med Rep. 14:3037–3044. 2016. View Article : Google Scholar : PubMed/NCBI

10 

Wu C, Zheng J, Yao X, Shan H, Li Y, Xu P and Guo X: Defective autophagy in chondrocytes with Kashin-Beck disease but higher than osteoarthritis. Osteoarthritis Cartilage. 22:1936–1946. 2014. View Article : Google Scholar : PubMed/NCBI

11 

Huang Z, He J and Hong Z: Advancement of research on the regulation of PI3K/Akt/mTOR signaling pathway for prevention and treatment of osteoarthritis. J Chin Orthop Trauma. 31:40–44. 2019.

12 

Li M, Gao P and Zhang J: Crosstalk between autophagy and apoptosis: Potential and emerging therapeutic targets for cardiac diseases. Int J Mol Sci. 17:3322016. View Article : Google Scholar : PubMed/NCBI

13 

Heras-Sandoval D, Pérez-Rojas JM, Hernández-Damián J and Pedraza-Chaverri J: The role of PI3K/AKT/mTOR pathway in the modulation of autophagy and the clearance of protein aggregates in neurodegeneration. Cell Signal. 26:2694–2701. 2014. View Article : Google Scholar : PubMed/NCBI

14 

Motoi Y, Shimada K, Ishiguro K and Hattori N: Lithium and autophagy. ACS Chem Neurosci. 5:434–442. 2014. View Article : Google Scholar : PubMed/NCBI

15 

Kazemi H, Noori-Zadeh A, Darabi S and Rajaei F: Lithium prevents cell apoptosis through autophagy induction. Bratisl Lek Listy. 119:234–239. 2018.PubMed/NCBI

16 

Dossymbekova R, Bgatova N, Tungushbayeva Z, Sharipov K, Taneyeva G, Kydyrbaeva A and Solovieva A: Effect of lithium carbonate on autophagy and proliferative activity of isolated hepatocytes. Biochem Biophys Res Commun. 528:343–346. 2020. View Article : Google Scholar : PubMed/NCBI

17 

Li Q, Li H, Roughton K, Wang X, Kroemer G, Blomgren K and Zhu C: Lithium reduces apoptosis and autophagy after neonatal hypoxia-ischemia. Cell Death Dis. 1:e562010. View Article : Google Scholar : PubMed/NCBI

18 

Zhang X, Heng X, Li T, Li L, Yang D, Zhang X, Du Y, Doody RS and Le W: Long-term treatment with lithium alleviates memory deficits and reduces amyloid-β production in an aged Alzheimer's disease transgenic mouse model. J Alzheimers Dis. 24:739–749. 2011. View Article : Google Scholar : PubMed/NCBI

19 

Livak KJ and Schmittgen TD: Analysis of relative gene expression data using real-time quantitative PCR and the 2(−Delta Delta C(T)) method. Methods. 25:402–408. 2001. View Article : Google Scholar : PubMed/NCBI

20 

Baron J, Klein KO, Colli MJ, Yanovski JA, Novosad JA, Bacher JD and Cutler GB Jr: Catch-up growth after glucocorticoid excess: A mechanism intrinsic to the growth plate. Endocrinology. 135:1367–1371. 1994. View Article : Google Scholar : PubMed/NCBI

21 

Kember NF and Walker KV: Control of bone growth in rats. Nature. 229:428–429. 1971. View Article : Google Scholar : PubMed/NCBI

22 

Zaman F, Chrysis D, Huntjens K, Chagin A, Takigawa M, Fadeel B and Sävendahl L: Dexamethasone differentially regulates Bcl-2 family proteins in human proliferative chondrocytes: Role of pro-apoptotic Bid. Toxicol Lett. 224:196–200. 2014. View Article : Google Scholar : PubMed/NCBI

23 

Hong D, Chen HX, Yu HQ, Wang C, Deng HT, Lian QQ and Ge RS: Quantitative proteomic analysis of dexamethasone-induced effects on osteoblast differentiation, proliferation, and apoptosis in MC3T3-E1 cells using SILAC. Osteoporos Int. 22:2175–2186. 2011. View Article : Google Scholar : PubMed/NCBI

24 

Aigner T, Hemmel M, Neureiter D, Gebhard PM, Zeiler G, Kirchner T and McKenna L: Apoptotic cell death is not a widespread phenomenon in normal aging and osteoarthritis human articular knee cartilage: A study of proliferation, programmed cell death (apoptosis), and viability of chondrocytes in normal and osteoarthritic human knee cartilage. Arthritis Rheum. 44:1304–1312. 2001. View Article : Google Scholar : PubMed/NCBI

25 

Altman A, Hochberg Z and Silbermann M: Interactions between growth hormone and dexamethasone in skeletal growth and bone structure of the young mouse. Calcif Tissue Int. 51:298–304. 1992. View Article : Google Scholar : PubMed/NCBI

26 

Wang QR, Yang ZY, Zhang WL, Li QH and Kang PD: Abnormal hyperplasia of chondrocytes in a rat model of glucocorticoid-induced osteonecrosis of the femoral head. Eur Rev Med Pharmacol Sci. 26:6536–6549. 2022.PubMed/NCBI

27 

Duan R, Xie H and Liu ZZ: The role of autophagy in osteoarthritis. Front Cell Dev Biol. 8:6083882020. View Article : Google Scholar : PubMed/NCBI

28 

Xue JF, Shi ZM, Zou J and Li XL: Inhibition of PI3K/AKT/mTOR signaling pathway promotes autophagy of articular chondrocytes and attenuates inflammatory response in rats with osteoarthritis. Biomed Pharmacother. 89:1252–1261. 2017. View Article : Google Scholar : PubMed/NCBI

29 

Chen X, Gong W, Shao X, Shi T, Zhang L, Dong J, Shi Y, Shen S, Qin J, Jiang Q and Guo B: METTL3-mediated m6A modification of ATG7 regulates autophagy-GATA4 axis to promote cellular senescence and osteoarthritis progression. Ann Rheum Dis. 81:87–99. 2022. View Article : Google Scholar : PubMed/NCBI

30 

Huang L, Yin X, Chen J, Liu R, Xiao X, Hu Z, He Y and Zou S: Lithium chloride promotes osteogenesis and suppresses apoptosis during orthodontic tooth movement in osteoporotic model via regulating autophagy. Bioact Mater. 6:3074–3084. 2021. View Article : Google Scholar : PubMed/NCBI

31 

Chen L, Deng C, Li J, Yao Q, Chang J, Wang L and Wu C: 3D printing of a lithium-calcium-silicate crystal bioscaffold with dual bioactivities for osteochondral interface reconstruction. Biomaterials. 196:138–150. 2019. View Article : Google Scholar : PubMed/NCBI

32 

Liu L, Yu F, Chen L, Xia L, Wu C and Fang B: Lithium-containing biomaterials stimulate cartilage repair through bone marrow stromal cells-derived exosomal miR-455-3p and histone H3 acetylation. Adv Healthc Mater. 12:e22023902023. View Article : Google Scholar : PubMed/NCBI

33 

Sun K, Luo J, Guo J, Yao X, Jing X and Guo F: The PI3K/AKT/mTOR signaling pathway in osteoarthritis: A narrative review. Osteoarthritis Cartilage. 28:400–409. 2020. View Article : Google Scholar : PubMed/NCBI

Related Articles

  • Abstract
  • View
  • Download
  • Twitter
Copy and paste a formatted citation
Spandidos Publications style
Wang Q, Zhang W, Hu J, Zhao C, Cai L and Kang P: Lithium prevents glucocorticoid‑induced chondrocyte autophagy: An in vitro study. Mol Med Rep 28: 183, 2023.
APA
Wang, Q., Zhang, W., Hu, J., Zhao, C., Cai, L., & Kang, P. (2023). Lithium prevents glucocorticoid‑induced chondrocyte autophagy: An in vitro study. Molecular Medicine Reports, 28, 183. https://doi.org/10.3892/mmr.2023.13070
MLA
Wang, Q., Zhang, W., Hu, J., Zhao, C., Cai, L., Kang, P."Lithium prevents glucocorticoid‑induced chondrocyte autophagy: An in vitro study". Molecular Medicine Reports 28.4 (2023): 183.
Chicago
Wang, Q., Zhang, W., Hu, J., Zhao, C., Cai, L., Kang, P."Lithium prevents glucocorticoid‑induced chondrocyte autophagy: An in vitro study". Molecular Medicine Reports 28, no. 4 (2023): 183. https://doi.org/10.3892/mmr.2023.13070
Copy and paste a formatted citation
x
Spandidos Publications style
Wang Q, Zhang W, Hu J, Zhao C, Cai L and Kang P: Lithium prevents glucocorticoid‑induced chondrocyte autophagy: An in vitro study. Mol Med Rep 28: 183, 2023.
APA
Wang, Q., Zhang, W., Hu, J., Zhao, C., Cai, L., & Kang, P. (2023). Lithium prevents glucocorticoid‑induced chondrocyte autophagy: An in vitro study. Molecular Medicine Reports, 28, 183. https://doi.org/10.3892/mmr.2023.13070
MLA
Wang, Q., Zhang, W., Hu, J., Zhao, C., Cai, L., Kang, P."Lithium prevents glucocorticoid‑induced chondrocyte autophagy: An in vitro study". Molecular Medicine Reports 28.4 (2023): 183.
Chicago
Wang, Q., Zhang, W., Hu, J., Zhao, C., Cai, L., Kang, P."Lithium prevents glucocorticoid‑induced chondrocyte autophagy: An in vitro study". Molecular Medicine Reports 28, no. 4 (2023): 183. https://doi.org/10.3892/mmr.2023.13070
Follow us
  • Twitter
  • LinkedIn
  • Facebook
About
  • Spandidos Publications
  • Careers
  • Cookie Policy
  • Privacy Policy
How can we help?
  • Help
  • Live Chat
  • Contact
  • Email to our Support Team