Spandidos Publications Logo
  • About
    • About Spandidos
    • Aims and Scopes
    • Abstracting and Indexing
    • Editorial Policies
    • Reprints and Permissions
    • Job Opportunities
    • Terms and Conditions
    • Contact
  • Journals
    • All Journals
    • Oncology Letters
      • Oncology Letters
      • Information for Authors
      • Editorial Policies
      • Editorial Board
      • Aims and Scope
      • Abstracting and Indexing
      • Bibliographic Information
      • Archive
    • International Journal of Oncology
      • International Journal of Oncology
      • Information for Authors
      • Editorial Policies
      • Editorial Board
      • Aims and Scope
      • Abstracting and Indexing
      • Bibliographic Information
      • Archive
    • Molecular and Clinical Oncology
      • Molecular and Clinical Oncology
      • Information for Authors
      • Editorial Policies
      • Editorial Board
      • Aims and Scope
      • Abstracting and Indexing
      • Bibliographic Information
      • Archive
    • Experimental and Therapeutic Medicine
      • Experimental and Therapeutic Medicine
      • Information for Authors
      • Editorial Policies
      • Editorial Board
      • Aims and Scope
      • Abstracting and Indexing
      • Bibliographic Information
      • Archive
    • International Journal of Molecular Medicine
      • International Journal of Molecular Medicine
      • Information for Authors
      • Editorial Policies
      • Editorial Board
      • Aims and Scope
      • Abstracting and Indexing
      • Bibliographic Information
      • Archive
    • Biomedical Reports
      • Biomedical Reports
      • Information for Authors
      • Editorial Policies
      • Editorial Board
      • Aims and Scope
      • Abstracting and Indexing
      • Bibliographic Information
      • Archive
    • Oncology Reports
      • Oncology Reports
      • Information for Authors
      • Editorial Policies
      • Editorial Board
      • Aims and Scope
      • Abstracting and Indexing
      • Bibliographic Information
      • Archive
    • Molecular Medicine Reports
      • Molecular Medicine Reports
      • Information for Authors
      • Editorial Policies
      • Editorial Board
      • Aims and Scope
      • Abstracting and Indexing
      • Bibliographic Information
      • Archive
    • World Academy of Sciences Journal
      • World Academy of Sciences Journal
      • Information for Authors
      • Editorial Policies
      • Editorial Board
      • Aims and Scope
      • Abstracting and Indexing
      • Bibliographic Information
      • Archive
    • International Journal of Functional Nutrition
      • International Journal of Functional Nutrition
      • Information for Authors
      • Editorial Policies
      • Editorial Board
      • Aims and Scope
      • Abstracting and Indexing
      • Bibliographic Information
      • Archive
    • International Journal of Epigenetics
      • International Journal of Epigenetics
      • Information for Authors
      • Editorial Policies
      • Editorial Board
      • Aims and Scope
      • Abstracting and Indexing
      • Bibliographic Information
      • Archive
    • Medicine International
      • Medicine International
      • Information for Authors
      • Editorial Policies
      • Editorial Board
      • Aims and Scope
      • Abstracting and Indexing
      • Bibliographic Information
      • Archive
  • Articles
  • Information
    • Information for Authors
    • Information for Reviewers
    • Information for Librarians
    • Information for Advertisers
    • Conferences
  • Language Editing
Spandidos Publications Logo
  • About
    • About Spandidos
    • Aims and Scopes
    • Abstracting and Indexing
    • Editorial Policies
    • Reprints and Permissions
    • Job Opportunities
    • Terms and Conditions
    • Contact
  • Journals
    • All Journals
    • Biomedical Reports
      • Information for Authors
      • Editorial Policies
      • Editorial Board
      • Aims and Scope
      • Abstracting and Indexing
      • Bibliographic Information
      • Archive
    • Experimental and Therapeutic Medicine
      • Information for Authors
      • Editorial Policies
      • Editorial Board
      • Aims and Scope
      • Abstracting and Indexing
      • Bibliographic Information
      • Archive
    • International Journal of Epigenetics
      • Information for Authors
      • Editorial Policies
      • Editorial Board
      • Aims and Scope
      • Abstracting and Indexing
      • Bibliographic Information
      • Archive
    • International Journal of Functional Nutrition
      • Information for Authors
      • Editorial Policies
      • Editorial Board
      • Aims and Scope
      • Abstracting and Indexing
      • Bibliographic Information
      • Archive
    • International Journal of Molecular Medicine
      • Information for Authors
      • Editorial Policies
      • Editorial Board
      • Aims and Scope
      • Abstracting and Indexing
      • Bibliographic Information
      • Archive
    • International Journal of Oncology
      • Information for Authors
      • Editorial Policies
      • Editorial Board
      • Aims and Scope
      • Abstracting and Indexing
      • Bibliographic Information
      • Archive
    • Medicine International
      • Information for Authors
      • Editorial Policies
      • Editorial Board
      • Aims and Scope
      • Abstracting and Indexing
      • Bibliographic Information
      • Archive
    • Molecular and Clinical Oncology
      • Information for Authors
      • Editorial Policies
      • Editorial Board
      • Aims and Scope
      • Abstracting and Indexing
      • Bibliographic Information
      • Archive
    • Molecular Medicine Reports
      • Information for Authors
      • Editorial Policies
      • Editorial Board
      • Aims and Scope
      • Abstracting and Indexing
      • Bibliographic Information
      • Archive
    • Oncology Letters
      • Information for Authors
      • Editorial Policies
      • Editorial Board
      • Aims and Scope
      • Abstracting and Indexing
      • Bibliographic Information
      • Archive
    • Oncology Reports
      • Information for Authors
      • Editorial Policies
      • Editorial Board
      • Aims and Scope
      • Abstracting and Indexing
      • Bibliographic Information
      • Archive
    • World Academy of Sciences Journal
      • Information for Authors
      • Editorial Policies
      • Editorial Board
      • Aims and Scope
      • Abstracting and Indexing
      • Bibliographic Information
      • Archive
  • Articles
  • Information
    • For Authors
    • For Reviewers
    • For Librarians
    • For Advertisers
    • Conferences
  • Language Editing
Login Register Submit
  • This site uses cookies
  • You can change your cookie settings at any time by following the instructions in our Cookie Policy. To find out more, you may read our Privacy Policy.

    I agree
Search articles by DOI, keyword, author or affiliation
Search
Advanced Search
presentation
Molecular Medicine Reports
Join Editorial Board Propose a Special Issue
Print ISSN: 1791-2997 Online ISSN: 1791-3004
Journal Cover
November-2023 Volume 28 Issue 5

Full Size Image

Sign up for eToc alerts
Recommend to Library

Journals

International Journal of Molecular Medicine

International Journal of Molecular Medicine

International Journal of Molecular Medicine is an international journal devoted to molecular mechanisms of human disease.

International Journal of Oncology

International Journal of Oncology

International Journal of Oncology is an international journal devoted to oncology research and cancer treatment.

Molecular Medicine Reports

Molecular Medicine Reports

Covers molecular medicine topics such as pharmacology, pathology, genetics, neuroscience, infectious diseases, molecular cardiology, and molecular surgery.

Oncology Reports

Oncology Reports

Oncology Reports is an international journal devoted to fundamental and applied research in Oncology.

Experimental and Therapeutic Medicine

Experimental and Therapeutic Medicine

Experimental and Therapeutic Medicine is an international journal devoted to laboratory and clinical medicine.

Oncology Letters

Oncology Letters

Oncology Letters is an international journal devoted to Experimental and Clinical Oncology.

Biomedical Reports

Biomedical Reports

Explores a wide range of biological and medical fields, including pharmacology, genetics, microbiology, neuroscience, and molecular cardiology.

Molecular and Clinical Oncology

Molecular and Clinical Oncology

International journal addressing all aspects of oncology research, from tumorigenesis and oncogenes to chemotherapy and metastasis.

World Academy of Sciences Journal

World Academy of Sciences Journal

Multidisciplinary open-access journal spanning biochemistry, genetics, neuroscience, environmental health, and synthetic biology.

International Journal of Functional Nutrition

International Journal of Functional Nutrition

Open-access journal combining biochemistry, pharmacology, immunology, and genetics to advance health through functional nutrition.

International Journal of Epigenetics

International Journal of Epigenetics

Publishes open-access research on using epigenetics to advance understanding and treatment of human disease.

Medicine International

Medicine International

An International Open Access Journal Devoted to General Medicine.

Journal Cover
November-2023 Volume 28 Issue 5

Full Size Image

Sign up for eToc alerts
Recommend to Library

  • Article
  • Citations
    • Cite This Article
    • Download Citation
    • Create Citation Alert
    • Remove Citation Alert
    • Cited By
  • Similar Articles
    • Related Articles (in Spandidos Publications)
    • Similar Articles (Google Scholar)
    • Similar Articles (PubMed)
  • Download PDF
  • Download XML
  • View XML

  • Supplementary Files
    • Supplementary_Data.pdf
Article Open Access

Alteration of relative telomere length and telomerase reverse transcriptase expression in the granulosa cells of women during aging and assessment of in vitro fertilization outcomes

  • Authors:
    • Yan Hao
    • Mingrong Lv
    • Jing Peng
    • Dan Kuang
    • Zhihua Zhang
    • Zhou Zhang
    • Tingting Wang
    • Bo Yang
    • Zhaolian Wei
    • Ping Zhou
    • Zhiguo Zhang
    • Yunxia Cao
  • View Affiliations / Copyright

    Affiliations: Department of Obstetrics and Gynecology, The First Affiliated Hospital of Anhui Medical University, Hefei, Anhui 230022, P.R. China, Department of Epidemiology and Biostatistics, School of Public Health, Anhui Medical University, Hefei, Anhui 230032, P.R. China
    Copyright: © Hao et al. This is an open access article distributed under the terms of Creative Commons Attribution License.
  • Article Number: 206
    |
    Published online on: September 18, 2023
       https://doi.org/10.3892/mmr.2023.13093
  • Expand metrics +
Metrics: Total Views: 0 (Spandidos Publications: | PMC Statistics: )
Metrics: Total PDF Downloads: 0 (Spandidos Publications: | PMC Statistics: )
Cited By (CrossRef): 0 citations Loading Articles...

This article is mentioned in:



Abstract

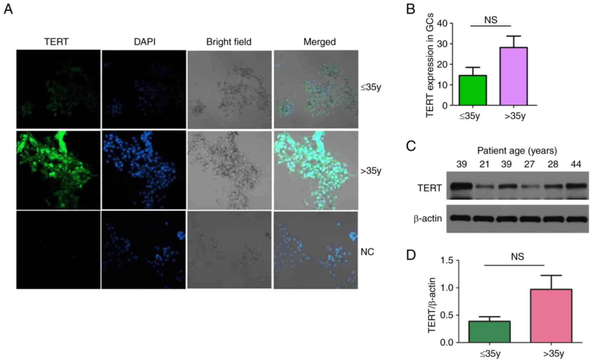
Telomere attrition plays a critical role in the reproductive aging process in humans. Telomere length (TL) is typically regulated by telomerase, the main component of which is telomerase reverse transcriptase (TERT). The aim of the present study was to investigate the changes of relative TL (RTL) and TERT expression in granulosa cells (GCs) during aging and its association with reproduction. Clinical data on the frozen‑thawed embryo transfer cycles of older (>35 year old) and younger (≤35 year old) women from a single center over a 3‑year period were retrospectively analyzed. Preimplantation genetic testing for chromosome aneuploidies in older women during the same period was also analyzed. Following the analysis of the data, several biological characteristics of senescent GCs were explored. In addition, a total of 160 women who were undergoing their first fresh cycle of in vitro fertilization (IVF) or intracytoplasmic sperm injection were included in the study. GCs were collected from all participants. The changes of RTL and TERT expression in GCs during aging were investigated using quantitative PCR and western blotting. The associations of RTL and TERT with IVF outcomes were also assessed. The clinical data demonstrated that the pregnancy and live birth rates of women aged >35 years were ~20% lower than those of women aged ≤35 years, and the number of embryos with aneuploidy was 7‑fold of that without euploidy in the older age group. An aging‑induced change in follicle stimulating hormone receptor expression was observed. A shorter TL and increased TERT expression were detected in the older women. A significant inverse correlation between the expression levels of TERT and oocyte yield was identified. However, no association of RTL and TERT with blastocyst formation rate and the probability of clinical pregnancy was detected. It may be concluded that RTL and TERT alterations in GCs are potential determinants of ovarian aging. TERT expression in GCs appears to be a potential biomarker for the prediction of ovarian response, which provides a novel strategy for the assessment of female fertility.
View Figures

Figure 1

Figure 2

Figure 3

Figure 4

Figure 5

Figure 6

View References

1 

Chico-Sordo L, Córdova-Oriz I, Polonio AM, S-Mellado LS, Medrano M, García-Velasco JA and Varela E: Reproductive aging and telomeres: Are women and men equally affected? Mech Ageing Dev. 198:1115412021. View Article : Google Scholar : PubMed/NCBI

2 

Armstrong DT: Effects of maternal age on oocyte developmental competence. Theriogenology. 55:1303–1322. 2001. View Article : Google Scholar : PubMed/NCBI

3 

Mikwar M, MacFarlane AJ and Marchetti F: Mechanisms of oocyte aneuploidy associated with advanced maternal age. Mutat Res Rev Mutat Res. 785:1083202020. View Article : Google Scholar : PubMed/NCBI

4 

Agarwal A, Gupta S and Sharma RK: Role of oxidative stress in female reproduction. Reprod Biol Endocrinol. 3:282005. View Article : Google Scholar : PubMed/NCBI

5 

Kasapoğlu I and Seli E: Mitochondrial dysfunction and ovarian aging. Endocrinology. 161:bqaa0012020. View Article : Google Scholar : PubMed/NCBI

6 

Peters AE, Mihalas BP, Bromfield EG, Roman SD, Nixon B and Sutherland JM: Autophagy in female fertility: A role in oxidative stress and aging. Antioxid Redox Signal. 32:550–568. 2020. View Article : Google Scholar : PubMed/NCBI

7 

Kordowitzki P, López de Silanes I, Guío-Carrión A and Blasco MA: Dynamics of telomeric repeat-containing RNA expression in early embryonic cleavage stages with regards to maternal age. Aging (Albany NY). 12:15906–15917. 2020. View Article : Google Scholar : PubMed/NCBI

8 

Thilagavathi J, Venkatesh S and Dada R: Telomere length in reproduction. Andrologia. 45:289–304. 2013. View Article : Google Scholar : PubMed/NCBI

9 

Fattet AJ, Toupance S, Thornton SN, Monnin N, Guéant JL, Benetos A and Koscinski I: Telomere length in granulosa cells and leukocytes: A potential marker of female fertility? A systematic review of the literature. J Ovarian Res. 13:962020. View Article : Google Scholar : PubMed/NCBI

10 

Wang W, Chen H, Li R, Ouyang N, Chen J, Huang L, Mai M, Zhang N, Zhang Q and Yang D: Telomerase activity is more significant for predicting the outcome of IVF treatment than telomere length in granulosa cells. Reproduction. 147:649–657. 2014. View Article : Google Scholar : PubMed/NCBI

11 

Hanson BM, Tao X, Zhan Y, Kim JG, Klimczak AM, Herlihy NS, Scott RT Jr and Seli E: Shorter telomere length of white blood cells is associated with higher rates of aneuploidy among infertile women undergoing in vitro fertilization. Fertil Steril. 115:957–965. 2021. View Article : Google Scholar : PubMed/NCBI

12 

Lingner J, Cooper JP and Cech TR: Telomerase and DNA end replication: No longer a lagging strand problem? Science. 269:1533–1534. 1995. View Article : Google Scholar : PubMed/NCBI

13 

Rocca MS, Foresta C and Ferlin A: Telomere length: Lights and shadows on their role in human reproduction. Biol Reprod. 100:305–317. 2019.PubMed/NCBI

14 

Uysal F, Kosebent EG, Toru HS and Ozturk S: Decreased expression of TERT and telomeric proteins as human ovaries age may cause telomere shortening. J Assist Reprod Genet. 38:429–441. 2021. View Article : Google Scholar : PubMed/NCBI

15 

Kalmbach KH, Fontes Antunes DM, Dracxler RC, Knier TW, Seth-Smith ML, Wang F, Liu L and Keefe DL: Telomeres and human reproduction. Fertil Steril. 99:23–29. 2013. View Article : Google Scholar : PubMed/NCBI

16 

Keefe DL, Franco S, Liu L, Trimarchi J, Cao B, Weitzen S, Agarwal S and Blasco MA: Telomere length predicts embryo fragmentation after in vitro fertilization in women-toward a telomere theory of reproductive aging in women. Am J Obstet Gynecol. 192:1256–1260; discussion 1260-1. 2005. View Article : Google Scholar : PubMed/NCBI

17 

Keefe DL, Liu L and Marquard K: Telomeres and aging-related meiotic dysfunction in women. Cell Mol Life Sci. 64:139–143. 2007. View Article : Google Scholar : PubMed/NCBI

18 

Hamel M, Dufort I, Robert C, Gravel C, Leveille MC, Leader A and Sirard MA: Identification of differentially expressed markers in human follicular cells associated with competent oocytes. Hum Reprod. 23:1118–1127. 2008. View Article : Google Scholar : PubMed/NCBI

19 

van Montfoort AP, Geraedts JP, Dumoulin JC, Stassen AP, Evers JL and Ayoubi TA: Differential gene expression in cumulus cells as a prognostic indicator of embryo viability: A microarray analysis. Mol Hum Reprod. 14:157–168. 2008. View Article : Google Scholar : PubMed/NCBI

20 

Pacheco A, Cruz M, Iglesias C and García-Velasco JA: Very low anti-müllerian hormone concentrations are not an independent predictor of embryo quality and pregnancy rate. Reprod Biomed Online. 37:113–119. 2018. View Article : Google Scholar : PubMed/NCBI

21 

Pedroso DCC, Santana VP, Donaires FS, Picinato MC, Giorgenon RC, Santana BA, Pimentel RN, Keefe DL, Calado RT, Ferriani RA, et al: Telomere length and telomerase activity in immature oocytes and cumulus cells of women with polycystic ovary syndrome. Reprod Sci. 27:1293–1303. 2020. View Article : Google Scholar : PubMed/NCBI

22 

Cawthon RM: Telomere length measurement by a novel monochrome multiplex quantitative PCR method. Nucleic Acids Res. 37:e212009. View Article : Google Scholar : PubMed/NCBI

23 

Cawthon RM: Telomere measurement by quantitative PCR. Nucleic Acids Res. 30:e472002. View Article : Google Scholar : PubMed/NCBI

24 

Kent WJ, Sugnet CW, Furey TS, Roskin KM, Pringle TH, Zahler AM and Haussler D: The human genome browser at UCSC. Genome Res. 12:996–1006. 2002. View Article : Google Scholar : PubMed/NCBI

25 

Livak KJ and Schmittgen TD: Analysis of relative gene expression data using real-time quantitative PCR and the 2(−Delta Delta C(T)) Method. Methods. 25:402–408. 2001. View Article : Google Scholar : PubMed/NCBI

26 

Wang N, Si C, Xia L, Wu X, Zhao S, Xu H, Ding Z and Niu Z: TRIB3 regulates FSHR expression in human granulosa cells under high levels of free fatty acids. Reprod Biol Endocrinol. 19:1392021. View Article : Google Scholar : PubMed/NCBI

27 

Blumenstiel J: Telomeres: A new means to an end. Curr Biol. 21:R32–R34. 2011. View Article : Google Scholar : PubMed/NCBI

28 

Sahin E, Colla S, Liesa M, Moslehi J, Müller FL, Guo M, Cooper M, Kotton D, Fabian AJ, Walkey C, et al: Telomere dysfunction induces metabolic and mitochondrial compromise. Nature. 470:359–365. 2011. View Article : Google Scholar : PubMed/NCBI

29 

Mordechai A, Wasserman M, Abramov M, Ben-Menahem D, Har-Vardi I, Levitas E and Priel E: Increasing telomerase enhanced steroidogenic genes expression and steroid hormones production in rat and human granulosa cells and in mouse ovary. J Steroid Biochem Mol Biol. 197:1055512020. View Article : Google Scholar : PubMed/NCBI

30 

Lu AT, Xue L, Salfati EL, Chen BH, Ferrucci L, Levy D, Joehanes R, Murabito JM, Kiel DP, Tsai PC, et al: GWAS of epigenetic aging rates in blood reveals a critical role for TERT. Nat Commun. 9:3872018. View Article : Google Scholar : PubMed/NCBI

31 

Blackburn EH: Switching and signaling at the telomere. Cell. 106:661–673. 2001. View Article : Google Scholar : PubMed/NCBI

32 

Yamada-Fukunaga T, Yamada M, Hamatani T, Chikazawa N, Ogawa S, Akutsu H, Miura T, Miyado K, Tarín JJ, Kuji N, et al: Age-associated telomere shortening in mouse oocytes. Reprod Biol Endocrinol. 11:1082013. View Article : Google Scholar : PubMed/NCBI

33 

Velazquez ME, Millan AL, Rojo M, Abruzzese GA, Cocucci SE, Iglesias Molli AE, Frechtel GD, Motta AB and Cerrone GE: Telomere length differently associated to obesity and hyperandrogenism in women with polycystic ovary syndrome. Front Endocrinol (Lausanne). 12:6042152021. View Article : Google Scholar : PubMed/NCBI

34 

Wei D, Xie J, Yin B, Hao H, Song X, Liu Q, Zhang C and Sun Y: Significantly lengthened telomere in granulosa cells from women with polycystic ovarian syndrome (PCOS). J Assist Reprod Genet. 34:861–866. 2017. View Article : Google Scholar : PubMed/NCBI

35 

Bukulmez O: Diminished Ovarian Reserve and Assisted Reproductive Technologies Current Research and Clinical Management. Springer International Publishing; Berlin: 2020

36 

Cheng EH, Chen SU, Lee TH, Pai YP, Huang LS, Huang CC and Lee MS: Evaluation of telomere length in cumulus cells as a potential biomarker of oocyte and embryo quality. Hum Reprod. 28:929–936. 2013. View Article : Google Scholar : PubMed/NCBI

37 

Cimadomo D, Fabozzi G, Vaiarelli A, Ubaldi N, Ubaldi FM and Rienzi L: Impact of maternal age on oocyte and embryo competence. Front Endocrinol (Lausanne). 9:3272018. View Article : Google Scholar : PubMed/NCBI

38 

Kosebent EG and Ozturk S: Telomere associated gene expression as well as TERT protein level and telomerase activity are altered in the ovarian follicles of aged mice. Sci Rep. 11:155692021. View Article : Google Scholar : PubMed/NCBI

39 

Yuan X and Xu D: Telomerase reverse transcriptase (TERT) in Action: Cross-talking with epigenetics. Int J Mol Sci. 20:33382019. View Article : Google Scholar : PubMed/NCBI

40 

Morin SJ, Tao X, Marin D, Zhan Y, Landis J, Bedard J, Scott RT and Seli E: DNA methylation-based age prediction and telomere length in white blood cells and cumulus cells of infertile women with normal or poor response to ovarian stimulation. Aging (Albany NY). 10:3761–3773. 2018. View Article : Google Scholar : PubMed/NCBI

41 

Kosebent EG, Uysal F and Ozturk S: Telomere length and telomerase activity during folliculogenesis in mammals. J Reprod Dev. 64:477–484. 2018. View Article : Google Scholar : PubMed/NCBI

42 

Babayev E and Duncan FE: Age-associated changes in cumulus cells and follicular fluid: The local oocyte microenvironment as a determinant of gamete quality. Biol Reprod. 106:351–365. 2022. View Article : Google Scholar : PubMed/NCBI

43 

Ferreira AF, Soares M, Almeida-Santos T, Ramalho-Santos J and Sousa AP: Aging and oocyte competence: A molecular cell perspective. WIREs Mech Dis. May 29–2023.(Epub ahead of print). View Article : Google Scholar : PubMed/NCBI

44 

Xu X, Chen X, Zhang X, Liu Y, Wang Z, Wang P, Du Y, Qin Y and Chen ZJ: Impaired telomere length and telomerase activity in peripheral blood leukocytes and granulosa cells in patients with biochemical primary ovarian insufficiency. Hum Reprod. 32:201–207. 2017.PubMed/NCBI

45 

Endo M, Kimura K, Kuwayama T, Monji Y and Iwata H: Effect of estradiol during culture of bovine oocyte-granulosa cell complexes on the mitochondrial DNA copies of oocytes and telomere length of granulosa cells. Zygote. 22:431–439. 2014. View Article : Google Scholar : PubMed/NCBI

46 

Esencan E, Beroukhim G and Seifer DB: Age-related changes in Folliculogenesis and potential modifiers to improve fertility outcomes-A narrative review. Reprod Biol Endocrinol. 20:1562022. View Article : Google Scholar : PubMed/NCBI

47 

Lara-Molina EE, Franasiak JM, Marin D, Tao X, Díaz-Gimeno P, Florensa M, Martin M, Seli E and Pellicer A: Cumulus cells have longer telomeres than leukocytes in reproductive-age women. Fertil Steril. 113:217–223. 2020. View Article : Google Scholar : PubMed/NCBI

Related Articles

  • Abstract
  • View
  • Download
  • Twitter
Copy and paste a formatted citation
Spandidos Publications style
Hao Y, Lv M, Peng J, Kuang D, Zhang Z, Zhang Z, Wang T, Yang B, Wei Z, Zhou P, Zhou P, et al: Alteration of relative telomere length and telomerase reverse transcriptase expression in the granulosa cells of women during aging and assessment of <em>in vitro</em> fertilization outcomes. Mol Med Rep 28: 206, 2023.
APA
Hao, Y., Lv, M., Peng, J., Kuang, D., Zhang, Z., Zhang, Z. ... Cao, Y. (2023). Alteration of relative telomere length and telomerase reverse transcriptase expression in the granulosa cells of women during aging and assessment of <em>in vitro</em> fertilization outcomes. Molecular Medicine Reports, 28, 206. https://doi.org/10.3892/mmr.2023.13093
MLA
Hao, Y., Lv, M., Peng, J., Kuang, D., Zhang, Z., Zhang, Z., Wang, T., Yang, B., Wei, Z., Zhou, P., Zhang, Z., Cao, Y."Alteration of relative telomere length and telomerase reverse transcriptase expression in the granulosa cells of women during aging and assessment of <em>in vitro</em> fertilization outcomes". Molecular Medicine Reports 28.5 (2023): 206.
Chicago
Hao, Y., Lv, M., Peng, J., Kuang, D., Zhang, Z., Zhang, Z., Wang, T., Yang, B., Wei, Z., Zhou, P., Zhang, Z., Cao, Y."Alteration of relative telomere length and telomerase reverse transcriptase expression in the granulosa cells of women during aging and assessment of <em>in vitro</em> fertilization outcomes". Molecular Medicine Reports 28, no. 5 (2023): 206. https://doi.org/10.3892/mmr.2023.13093
Copy and paste a formatted citation
x
Spandidos Publications style
Hao Y, Lv M, Peng J, Kuang D, Zhang Z, Zhang Z, Wang T, Yang B, Wei Z, Zhou P, Zhou P, et al: Alteration of relative telomere length and telomerase reverse transcriptase expression in the granulosa cells of women during aging and assessment of <em>in vitro</em> fertilization outcomes. Mol Med Rep 28: 206, 2023.
APA
Hao, Y., Lv, M., Peng, J., Kuang, D., Zhang, Z., Zhang, Z. ... Cao, Y. (2023). Alteration of relative telomere length and telomerase reverse transcriptase expression in the granulosa cells of women during aging and assessment of <em>in vitro</em> fertilization outcomes. Molecular Medicine Reports, 28, 206. https://doi.org/10.3892/mmr.2023.13093
MLA
Hao, Y., Lv, M., Peng, J., Kuang, D., Zhang, Z., Zhang, Z., Wang, T., Yang, B., Wei, Z., Zhou, P., Zhang, Z., Cao, Y."Alteration of relative telomere length and telomerase reverse transcriptase expression in the granulosa cells of women during aging and assessment of <em>in vitro</em> fertilization outcomes". Molecular Medicine Reports 28.5 (2023): 206.
Chicago
Hao, Y., Lv, M., Peng, J., Kuang, D., Zhang, Z., Zhang, Z., Wang, T., Yang, B., Wei, Z., Zhou, P., Zhang, Z., Cao, Y."Alteration of relative telomere length and telomerase reverse transcriptase expression in the granulosa cells of women during aging and assessment of <em>in vitro</em> fertilization outcomes". Molecular Medicine Reports 28, no. 5 (2023): 206. https://doi.org/10.3892/mmr.2023.13093
Follow us
  • Twitter
  • LinkedIn
  • Facebook
About
  • Spandidos Publications
  • Careers
  • Cookie Policy
  • Privacy Policy
How can we help?
  • Help
  • Live Chat
  • Contact
  • Email to our Support Team