Spandidos Publications Logo
  • About
    • About Spandidos
    • Aims and Scopes
    • Abstracting and Indexing
    • Editorial Policies
    • Reprints and Permissions
    • Job Opportunities
    • Terms and Conditions
    • Contact
  • Journals
    • All Journals
    • Oncology Letters
      • Oncology Letters
      • Information for Authors
      • Editorial Policies
      • Editorial Board
      • Aims and Scope
      • Abstracting and Indexing
      • Bibliographic Information
      • Archive
    • International Journal of Oncology
      • International Journal of Oncology
      • Information for Authors
      • Editorial Policies
      • Editorial Board
      • Aims and Scope
      • Abstracting and Indexing
      • Bibliographic Information
      • Archive
    • Molecular and Clinical Oncology
      • Molecular and Clinical Oncology
      • Information for Authors
      • Editorial Policies
      • Editorial Board
      • Aims and Scope
      • Abstracting and Indexing
      • Bibliographic Information
      • Archive
    • Experimental and Therapeutic Medicine
      • Experimental and Therapeutic Medicine
      • Information for Authors
      • Editorial Policies
      • Editorial Board
      • Aims and Scope
      • Abstracting and Indexing
      • Bibliographic Information
      • Archive
    • International Journal of Molecular Medicine
      • International Journal of Molecular Medicine
      • Information for Authors
      • Editorial Policies
      • Editorial Board
      • Aims and Scope
      • Abstracting and Indexing
      • Bibliographic Information
      • Archive
    • Biomedical Reports
      • Biomedical Reports
      • Information for Authors
      • Editorial Policies
      • Editorial Board
      • Aims and Scope
      • Abstracting and Indexing
      • Bibliographic Information
      • Archive
    • Oncology Reports
      • Oncology Reports
      • Information for Authors
      • Editorial Policies
      • Editorial Board
      • Aims and Scope
      • Abstracting and Indexing
      • Bibliographic Information
      • Archive
    • Molecular Medicine Reports
      • Molecular Medicine Reports
      • Information for Authors
      • Editorial Policies
      • Editorial Board
      • Aims and Scope
      • Abstracting and Indexing
      • Bibliographic Information
      • Archive
    • World Academy of Sciences Journal
      • World Academy of Sciences Journal
      • Information for Authors
      • Editorial Policies
      • Editorial Board
      • Aims and Scope
      • Abstracting and Indexing
      • Bibliographic Information
      • Archive
    • International Journal of Functional Nutrition
      • International Journal of Functional Nutrition
      • Information for Authors
      • Editorial Policies
      • Editorial Board
      • Aims and Scope
      • Abstracting and Indexing
      • Bibliographic Information
      • Archive
    • International Journal of Epigenetics
      • International Journal of Epigenetics
      • Information for Authors
      • Editorial Policies
      • Editorial Board
      • Aims and Scope
      • Abstracting and Indexing
      • Bibliographic Information
      • Archive
    • Medicine International
      • Medicine International
      • Information for Authors
      • Editorial Policies
      • Editorial Board
      • Aims and Scope
      • Abstracting and Indexing
      • Bibliographic Information
      • Archive
  • Articles
  • Information
    • Information for Authors
    • Information for Reviewers
    • Information for Librarians
    • Information for Advertisers
    • Conferences
  • Language Editing
Spandidos Publications Logo
  • About
    • About Spandidos
    • Aims and Scopes
    • Abstracting and Indexing
    • Editorial Policies
    • Reprints and Permissions
    • Job Opportunities
    • Terms and Conditions
    • Contact
  • Journals
    • All Journals
    • Biomedical Reports
      • Information for Authors
      • Editorial Policies
      • Editorial Board
      • Aims and Scope
      • Abstracting and Indexing
      • Bibliographic Information
      • Archive
    • Experimental and Therapeutic Medicine
      • Information for Authors
      • Editorial Policies
      • Editorial Board
      • Aims and Scope
      • Abstracting and Indexing
      • Bibliographic Information
      • Archive
    • International Journal of Epigenetics
      • Information for Authors
      • Editorial Policies
      • Editorial Board
      • Aims and Scope
      • Abstracting and Indexing
      • Bibliographic Information
      • Archive
    • International Journal of Functional Nutrition
      • Information for Authors
      • Editorial Policies
      • Editorial Board
      • Aims and Scope
      • Abstracting and Indexing
      • Bibliographic Information
      • Archive
    • International Journal of Molecular Medicine
      • Information for Authors
      • Editorial Policies
      • Editorial Board
      • Aims and Scope
      • Abstracting and Indexing
      • Bibliographic Information
      • Archive
    • International Journal of Oncology
      • Information for Authors
      • Editorial Policies
      • Editorial Board
      • Aims and Scope
      • Abstracting and Indexing
      • Bibliographic Information
      • Archive
    • Medicine International
      • Information for Authors
      • Editorial Policies
      • Editorial Board
      • Aims and Scope
      • Abstracting and Indexing
      • Bibliographic Information
      • Archive
    • Molecular and Clinical Oncology
      • Information for Authors
      • Editorial Policies
      • Editorial Board
      • Aims and Scope
      • Abstracting and Indexing
      • Bibliographic Information
      • Archive
    • Molecular Medicine Reports
      • Information for Authors
      • Editorial Policies
      • Editorial Board
      • Aims and Scope
      • Abstracting and Indexing
      • Bibliographic Information
      • Archive
    • Oncology Letters
      • Information for Authors
      • Editorial Policies
      • Editorial Board
      • Aims and Scope
      • Abstracting and Indexing
      • Bibliographic Information
      • Archive
    • Oncology Reports
      • Information for Authors
      • Editorial Policies
      • Editorial Board
      • Aims and Scope
      • Abstracting and Indexing
      • Bibliographic Information
      • Archive
    • World Academy of Sciences Journal
      • Information for Authors
      • Editorial Policies
      • Editorial Board
      • Aims and Scope
      • Abstracting and Indexing
      • Bibliographic Information
      • Archive
  • Articles
  • Information
    • For Authors
    • For Reviewers
    • For Librarians
    • For Advertisers
    • Conferences
  • Language Editing
Login Register Submit
  • This site uses cookies
  • You can change your cookie settings at any time by following the instructions in our Cookie Policy. To find out more, you may read our Privacy Policy.

    I agree
Search articles by DOI, keyword, author or affiliation
Search
Advanced Search
presentation
Molecular Medicine Reports
Join Editorial Board Propose a Special Issue
Print ISSN: 1791-2997 Online ISSN: 1791-3004
Journal Cover
November-2023 Volume 28 Issue 5

Full Size Image

Sign up for eToc alerts
Recommend to Library

Journals

International Journal of Molecular Medicine

International Journal of Molecular Medicine

International Journal of Molecular Medicine is an international journal devoted to molecular mechanisms of human disease.

International Journal of Oncology

International Journal of Oncology

International Journal of Oncology is an international journal devoted to oncology research and cancer treatment.

Molecular Medicine Reports

Molecular Medicine Reports

Covers molecular medicine topics such as pharmacology, pathology, genetics, neuroscience, infectious diseases, molecular cardiology, and molecular surgery.

Oncology Reports

Oncology Reports

Oncology Reports is an international journal devoted to fundamental and applied research in Oncology.

Experimental and Therapeutic Medicine

Experimental and Therapeutic Medicine

Experimental and Therapeutic Medicine is an international journal devoted to laboratory and clinical medicine.

Oncology Letters

Oncology Letters

Oncology Letters is an international journal devoted to Experimental and Clinical Oncology.

Biomedical Reports

Biomedical Reports

Explores a wide range of biological and medical fields, including pharmacology, genetics, microbiology, neuroscience, and molecular cardiology.

Molecular and Clinical Oncology

Molecular and Clinical Oncology

International journal addressing all aspects of oncology research, from tumorigenesis and oncogenes to chemotherapy and metastasis.

World Academy of Sciences Journal

World Academy of Sciences Journal

Multidisciplinary open-access journal spanning biochemistry, genetics, neuroscience, environmental health, and synthetic biology.

International Journal of Functional Nutrition

International Journal of Functional Nutrition

Open-access journal combining biochemistry, pharmacology, immunology, and genetics to advance health through functional nutrition.

International Journal of Epigenetics

International Journal of Epigenetics

Publishes open-access research on using epigenetics to advance understanding and treatment of human disease.

Medicine International

Medicine International

An International Open Access Journal Devoted to General Medicine.

Journal Cover
November-2023 Volume 28 Issue 5

Full Size Image

Sign up for eToc alerts
Recommend to Library

  • Article
  • Citations
    • Cite This Article
    • Download Citation
    • Create Citation Alert
    • Remove Citation Alert
    • Cited By
  • Similar Articles
    • Related Articles (in Spandidos Publications)
    • Similar Articles (Google Scholar)
    • Similar Articles (PubMed)
  • Download PDF
  • Download XML
  • View XML

  • Supplementary Files
    • Supplementary_Data.pdf
Article Open Access

Oxalate‑induced renal pyroptotic injury and crystal formation mediated by NLRP3‑GSDMD signaling in vitro and in vivo

  • Authors:
    • Yue Chen
    • Shushuai Yang
    • Hailong Kong
    • Qi Wang
    • Shiqun Chen
    • Xingyu Wang
    • Liqun Chen
    • Shiyong Qi
  • View Affiliations / Copyright

    Affiliations: Department of Urology, The Second Hospital of Tianjin Medical University, Tianjin Institute of Urology, Tianjin 300211, P.R. China, Academy of Medical Engineering and Translational Medicine, Tianjin University, Tianjin 300072, P.R. China
    Copyright: © Chen et al. This is an open access article distributed under the terms of Creative Commons Attribution License.
  • Article Number: 209
    |
    Published online on: September 20, 2023
       https://doi.org/10.3892/mmr.2023.13096
  • Expand metrics +
Metrics: Total Views: 0 (Spandidos Publications: | PMC Statistics: )
Metrics: Total PDF Downloads: 0 (Spandidos Publications: | PMC Statistics: )
Cited By (CrossRef): 0 citations Loading Articles...

This article is mentioned in:



Abstract

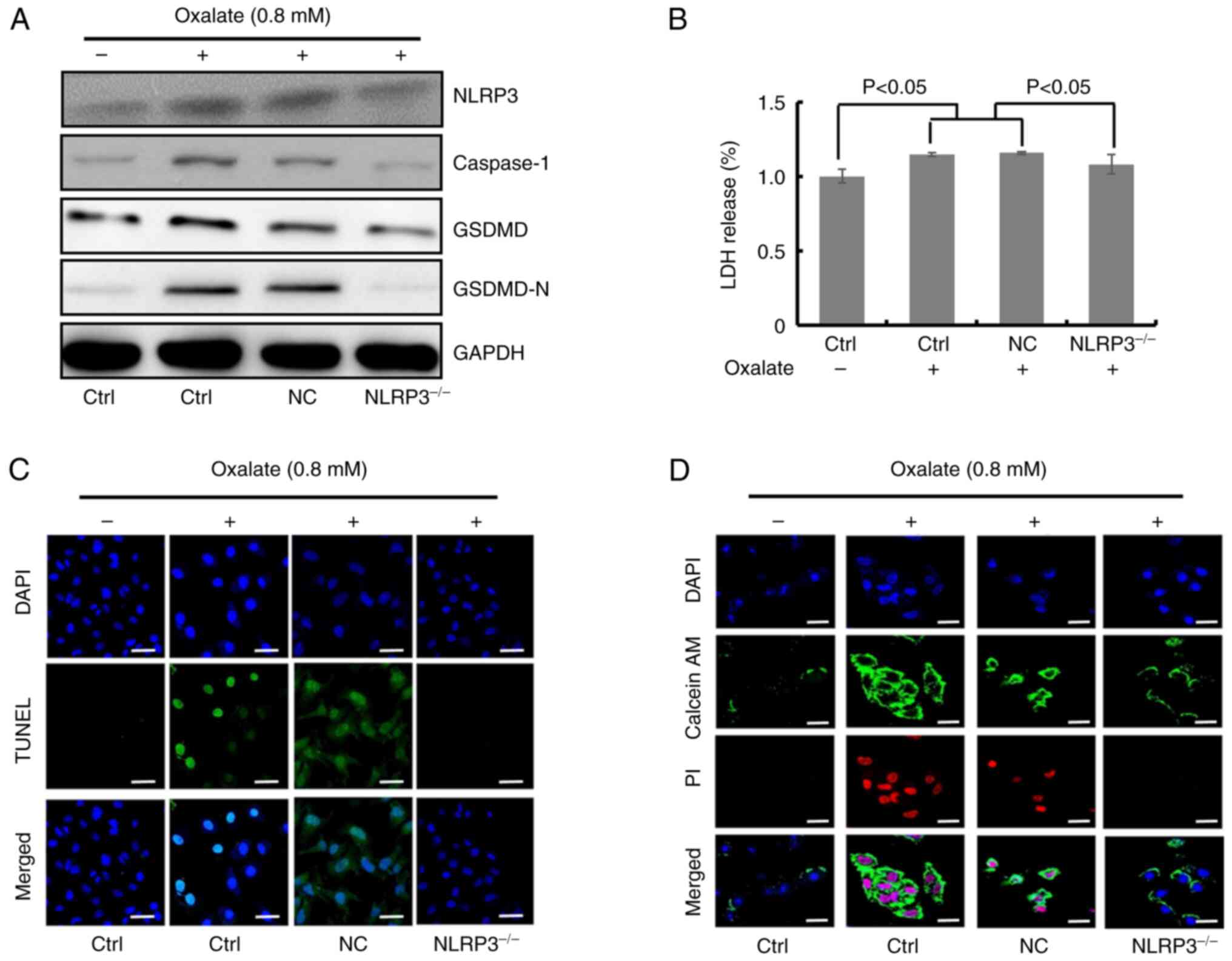
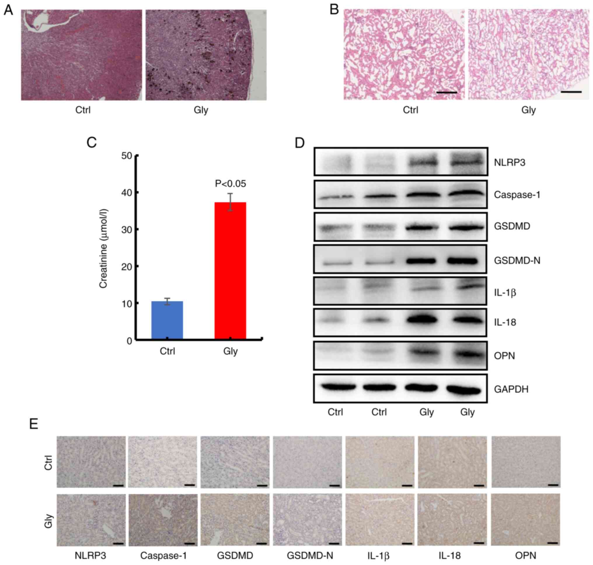
Calcium oxalate kidney stone has become an urgent issue due to its high incidence and recurrence rate. Thus, it is necessary to explore for mechanisms of calcium oxalate stones formation. Previous studies demonstrated that oxalate crystals could induce the activation of nucleotide‑binding domain and leucine‑rich repeat‑containing family pyrin domain‑containing 3 (NLRP3) inflammasome and change the renal tubular epithelium adhesion. However, the type and molecular mechanism of NLRP3 inflammasome‑mediated calcium oxalate stones formation still need to be further investigated. In the present study, it was confirmed that the NLRP3‑gasdermin D (GSDMD) signaling was involved in oxalate‑induced cell injury in vitro and in vivo. Inhibition of reactive oxygen species production could effectively prevent the NLRP3 inflammasome formation in oxalate‑treated HK‑2 cells. NLRP3 gene silence could inhibit the DNA damage and cellular membrane injury of HK‑2 cells treated with oxalate. The ultrastructural changes of several organelles and particular structures, similar to typical cell pyroptosis, were observed in oxalate‑stimulated HK‑2 cells. NLRP3 gene silence could antagonize the oxalate‑induced injury and ultrastructure changes. Additionally, NSA (GSDMD inhibitor) could prevent the oxalate‑induced injury of membrane integrity in HK‑2 cells. Moreover, oxalate crystals were significantly decreased in GSDMD‑/‑ mice compared with wild‑type mice with glyoxylic acid. Together, NLRP3‑GSDMD pathway was involved in the oxalate‑induced pyroptotic injury in HK‑2 cells. GSDMD and its cleavage form GSDMD‑N played an important role in the oxalate‑induced renal cell injury and oxalate calcium crystals formation in vitro and in vivo. This provided a new target for prevention and treatment of oxalate nephropathy and oxalate calcium stones.
View Figures

Figure 1

Figure 2

Figure 3

Figure 4

Figure 5

Figure 6

Figure 7

Figure 8

Figure 9

View References

1 

Thongprayoon C, Krambeck AE and Rule AD: Determining the true burden of kidney stone disease. Nat Rev Nephrol. 16:736–746. 2020. View Article : Google Scholar : PubMed/NCBI

2 

Fontenelle LF and Sarti TD: Kidney stones: Treatment and prevention. Am Fam Physician. 99:490–496. 2019.PubMed/NCBI

3 

Mitchell T, Kumar P, Reddy T, Wood KD, Knight J, Assimos DG and Holmes RP: Dietary oxalate and kidney stone formation. Am J Physiol Renal Physiol. 316:F409–F413. 2019. View Article : Google Scholar : PubMed/NCBI

4 

Crivelli JJ, Mitchell T, Knight J, Wood KD, Assimos DG, Holmes RP and Fargue S: Contribution of dietary oxalate and oxalate precursors to urinary oxalate excretion. Nutrients. 13:622020. View Article : Google Scholar : PubMed/NCBI

5 

Knoll T, Steidler A, Trojan L, Sagi S, Schaaf A, Yard B, Michel MS and Alken P: The influence of oxalate on renal epithelial and interstitial cells. Urol Res. 32:304–309. 2004. View Article : Google Scholar : PubMed/NCBI

6 

Song Q, Liao W, Chen X, He Z, Li D, Li B, Liu J, Liu L, Xiong Y, Song C and Yang S: Oxalate activates autophagy to induce ferroptosis of renal tubular epithelial cells and participates in the formation of kidney stones. Oxid Med Cell Longev. 2021:66303432021. View Article : Google Scholar : PubMed/NCBI

7 

Mulay SR, Kulkarni OP, Rupanagudi KV, Migliorini A, Darisipudi MN, Vilaysane A, Muruve D, Shi Y, Munro F, Liapis H and Anders HJ: Calcium oxalate crystals induce renal inflammation by NLRP3-mediated IL-1β secretion. J Clin Invest. 123:236–246. 2013. View Article : Google Scholar : PubMed/NCBI

8 

Joshi S, Wang W, Peck AB and Khan SR: Activation of the NLRP3 inflammasome in association with calcium oxalate crystal induced reactive oxygen species in kidneys. J Urol. 193:1684–1691. 2015. View Article : Google Scholar : PubMed/NCBI

9 

Kim YG, Kim SM, Kim KP, Lee SH and Moon JY: The role of inflammasome-dependent and inflammasome-independent NLRP3 in the kidney. Cells. 8:13892019. View Article : Google Scholar : PubMed/NCBI

10 

Komada T and Muruve DA: The role of inflammasomes in kidney disease. Nat Rev Nephrol. 15:501–520. 2019. View Article : Google Scholar : PubMed/NCBI

11 

Darisipudi MN, Thomasova D, Mulay SR, Brech D, Noessner E, Liapis H and Anders HJ: Uromodulin triggers IL-1β-dependent innate immunity via the NLRP3 inflammasome. J Am Soc Nephrol. 23:1783–1789. 2012. View Article : Google Scholar : PubMed/NCBI

12 

Liu P, Zhang Z and Li Y: Relevance of the pyroptosis-related inflammasome pathway in the pathogenesis of diabetic kidney disease. Front Immunol. 12:6034162021. View Article : Google Scholar : PubMed/NCBI

13 

Kelley N, Jeltema D, Duan Y and He Y: The NLRP3 inflammasome: An overview of mechanisms of activation and regulation. Int J Mol Sci. 20:33282019. View Article : Google Scholar : PubMed/NCBI

14 

Qi S, Wang Q, Xie B, Chen Y, Zhang Z and Xu Y: P38 MAPK signaling pathway mediates COM crystal-induced crystal adhesion change in rat renal tubular epithelial cells. Urolithiasis. 48:9–18. 2020. View Article : Google Scholar : PubMed/NCBI

15 

Shi J, Gao W and Shao F: Pyroptosis: Gasdermin-mediated programmed necrotic cell death. Trends Biochem Sci. 42:245–254. 2017. View Article : Google Scholar : PubMed/NCBI

16 

Liu J, Yang K, Jin Y, Liu Y, Chen Y, Zhang X, Yu S, Song E, Chen S, Zhang J, et al: H3 relaxin protects against calcium oxalate crystal-induced renal inflammatory pyroptosis. Cell Prolif. 53:e129022020. View Article : Google Scholar : PubMed/NCBI

17 

Ding T, Zhao T, Li Y, Liu Z, Ding J, Ji B, Wang Y and Guo Z: Vitexin exerts protective effects against calcium oxalate crystal-induced kidney pyroptosis in vivo and in vitro. Phytomedicine. 86:1535622021. View Article : Google Scholar : PubMed/NCBI

18 

He WT, Wan H, Hu L, Chen P, Wang X, Huang Z, Yang ZH, Zhong CQ and Han J: Gasdermin D is an executor of pyroptosis and required for interleukin-1β secretion. Cell Res. 25:1285–1298. 2015. View Article : Google Scholar : PubMed/NCBI

19 

Liu X, Zhang Z, Ruan J, Pan Y, Magupalli VG, Wu H and Lieberman J: Inflammasome-activated gasdermin D causes pyroptosis by forming membrane pores. Nature. 535:153–158. 2016. View Article : Google Scholar : PubMed/NCBI

20 

Sborgi L, Rühl S, Mulvihill E, Pipercevic J, Heilig R, Stahlberg H, Farady CJ, Müller DJ, Broz P and Hiller S: GSDMD membrane pore formation constitutes the mechanism of pyroptotic cell death. EMBO J. 35:1766–1778. 2016. View Article : Google Scholar : PubMed/NCBI

21 

Song Z, Zhang Y, Gong B, Xu H, Hao Z and Liang C: Long noncoding RNA LINC00339 promotes renal tubular epithelial pyroptosis by regulating the miR-22-3p/NLRP3 axis in calcium oxalate-induced kidney stone. J Cell Biochem. 120:10452–10462. 2019. View Article : Google Scholar : PubMed/NCBI

22 

Gan XG, Wang ZH and Xu HT: Mechanism of miRNA-141-3p in calcium oxalate-induced renal tubular epithelial cell injury via NLRP3-mediated pyroptosis. Kidney Blood Press Res. 47:300–308. 2022. View Article : Google Scholar : PubMed/NCBI

23 

Livak KJ and Schmittgen TD: Analysis of relative gene expression data using real-time quantitative PCR and the 2(−Delta Delta C(T)) method. Methods. 25:402–408. 2001. View Article : Google Scholar : PubMed/NCBI

24 

Zhou R, Yazdi AS, Menu P and Tschopp J: A role for mitochondria in NLRP3 inflammasome activation. Nature. 469:221–225. 2011. View Article : Google Scholar : PubMed/NCBI

25 

Vande Walle L and Lamkanfi M: Pyroptosis. Curr Biol. 26:R568–R572. 2016. View Article : Google Scholar : PubMed/NCBI

26 

D'Arcy MS: Cell death: A review of the major forms of apoptosis, necrosis and autophagy. Cell Biol Int. 43:582–592. 2019. View Article : Google Scholar : PubMed/NCBI

27 

Wang S, Du P, Zhang N, Liu J, Tang X, Zhao Q and Yang Y: Oligomeric proanthocyanidins protect against HK-2 cell injury induced by oxalate and calcium oxalate monohydrate crystals. Urolithiasis. 44:203–210. 2016. View Article : Google Scholar : PubMed/NCBI

28 

Moe OW: Kidney stones: Pathophysiology and medical management. Lancet. 367:333–344. 2006. View Article : Google Scholar : PubMed/NCBI

29 

Khan SR, Canales BK and Dominguez-Gutierrez PR: Randall's plaque and calcium oxalate stone formation: Role for immunity and inflammation. Nat Rev Nephrol. 17:417–433. 2021. View Article : Google Scholar : PubMed/NCBI

30 

Lv P, Liu H, Ye T, Yang X, Duan C, Yao X, Li B, Tang K, Chen Z, Liu J, et al: XIST inhibition attenuates calcium oxalate nephrocalcinosis-induced renal inflammation and oxidative injury via the miR-223/NLRP3 pathway. Oxid Med Cell Longev. 2021:16761522021. View Article : Google Scholar : PubMed/NCBI

31 

Fong-Ngern K, Vinaiphat A and Thongboonkerd V: Microvillar injury in renal tubular epithelial cells induced by calcium oxalate crystal and the protective role of epigallocatechin-3-gallate. FASEB J. 31:120–131. 2017. View Article : Google Scholar : PubMed/NCBI

32 

Liu H, Ye T, Yang X, Liu J, Jiang K, Lu H, Xia D, Peng E, Chen Z, Sun F, et al: H19 promote calcium oxalate nephrocalcinosis-induced renal tubular epithelial cell injury via a ceRNA pathway. EBioMedicine. 50:366–378. 2019. View Article : Google Scholar : PubMed/NCBI

33 

Yu L, Gan X, Liu X and An R: Calcium oxalate crystals induces tight junction disruption in distal renal tubular epithelial cells by activating ROS/Akt/p38 MAPK signaling pathway. Ren Fail. 39:440–451. 2017. View Article : Google Scholar : PubMed/NCBI

34 

Liu J, Wang Y, Meng H, Yu J, Lu H, Li W, Lu R, Zhao Y, Li Q and Su L: Butyrate rather than LPS subverts gingival epithelial homeostasis by downregulation of intercellular junctions and triggering pyroptosis. J Clin Periodontol. 46:894–907. 2019. View Article : Google Scholar : PubMed/NCBI

35 

Yu J, Li S, Qi J, Chen Z, Wu Y, Guo J, Wang K, Sun X and Zheng J: Cleavage of GSDME by caspase-3 determines lobaplatin-induced pyroptosis in colon cancer cells. Cell Death Dis. 10:1932019. View Article : Google Scholar : PubMed/NCBI

Related Articles

  • Abstract
  • View
  • Download
  • Twitter
Copy and paste a formatted citation
Spandidos Publications style
Chen Y, Yang S, Kong H, Wang Q, Chen S, Wang X, Chen L and Qi S: Oxalate‑induced renal pyroptotic injury and crystal formation mediated by NLRP3‑GSDMD signaling <em>in vitro</em> and <em>in vivo</em>. Mol Med Rep 28: 209, 2023.
APA
Chen, Y., Yang, S., Kong, H., Wang, Q., Chen, S., Wang, X. ... Qi, S. (2023). Oxalate‑induced renal pyroptotic injury and crystal formation mediated by NLRP3‑GSDMD signaling <em>in vitro</em> and <em>in vivo</em>. Molecular Medicine Reports, 28, 209. https://doi.org/10.3892/mmr.2023.13096
MLA
Chen, Y., Yang, S., Kong, H., Wang, Q., Chen, S., Wang, X., Chen, L., Qi, S."Oxalate‑induced renal pyroptotic injury and crystal formation mediated by NLRP3‑GSDMD signaling <em>in vitro</em> and <em>in vivo</em>". Molecular Medicine Reports 28.5 (2023): 209.
Chicago
Chen, Y., Yang, S., Kong, H., Wang, Q., Chen, S., Wang, X., Chen, L., Qi, S."Oxalate‑induced renal pyroptotic injury and crystal formation mediated by NLRP3‑GSDMD signaling <em>in vitro</em> and <em>in vivo</em>". Molecular Medicine Reports 28, no. 5 (2023): 209. https://doi.org/10.3892/mmr.2023.13096
Copy and paste a formatted citation
x
Spandidos Publications style
Chen Y, Yang S, Kong H, Wang Q, Chen S, Wang X, Chen L and Qi S: Oxalate‑induced renal pyroptotic injury and crystal formation mediated by NLRP3‑GSDMD signaling <em>in vitro</em> and <em>in vivo</em>. Mol Med Rep 28: 209, 2023.
APA
Chen, Y., Yang, S., Kong, H., Wang, Q., Chen, S., Wang, X. ... Qi, S. (2023). Oxalate‑induced renal pyroptotic injury and crystal formation mediated by NLRP3‑GSDMD signaling <em>in vitro</em> and <em>in vivo</em>. Molecular Medicine Reports, 28, 209. https://doi.org/10.3892/mmr.2023.13096
MLA
Chen, Y., Yang, S., Kong, H., Wang, Q., Chen, S., Wang, X., Chen, L., Qi, S."Oxalate‑induced renal pyroptotic injury and crystal formation mediated by NLRP3‑GSDMD signaling <em>in vitro</em> and <em>in vivo</em>". Molecular Medicine Reports 28.5 (2023): 209.
Chicago
Chen, Y., Yang, S., Kong, H., Wang, Q., Chen, S., Wang, X., Chen, L., Qi, S."Oxalate‑induced renal pyroptotic injury and crystal formation mediated by NLRP3‑GSDMD signaling <em>in vitro</em> and <em>in vivo</em>". Molecular Medicine Reports 28, no. 5 (2023): 209. https://doi.org/10.3892/mmr.2023.13096
Follow us
  • Twitter
  • LinkedIn
  • Facebook
About
  • Spandidos Publications
  • Careers
  • Cookie Policy
  • Privacy Policy
How can we help?
  • Help
  • Live Chat
  • Contact
  • Email to our Support Team