Spandidos Publications Logo
  • About
    • About Spandidos
    • Aims and Scopes
    • Abstracting and Indexing
    • Editorial Policies
    • Reprints and Permissions
    • Job Opportunities
    • Terms and Conditions
    • Contact
  • Journals
    • All Journals
    • Oncology Letters
      • Oncology Letters
      • Information for Authors
      • Editorial Policies
      • Editorial Board
      • Aims and Scope
      • Abstracting and Indexing
      • Bibliographic Information
      • Archive
    • International Journal of Oncology
      • International Journal of Oncology
      • Information for Authors
      • Editorial Policies
      • Editorial Board
      • Aims and Scope
      • Abstracting and Indexing
      • Bibliographic Information
      • Archive
    • Molecular and Clinical Oncology
      • Molecular and Clinical Oncology
      • Information for Authors
      • Editorial Policies
      • Editorial Board
      • Aims and Scope
      • Abstracting and Indexing
      • Bibliographic Information
      • Archive
    • Experimental and Therapeutic Medicine
      • Experimental and Therapeutic Medicine
      • Information for Authors
      • Editorial Policies
      • Editorial Board
      • Aims and Scope
      • Abstracting and Indexing
      • Bibliographic Information
      • Archive
    • International Journal of Molecular Medicine
      • International Journal of Molecular Medicine
      • Information for Authors
      • Editorial Policies
      • Editorial Board
      • Aims and Scope
      • Abstracting and Indexing
      • Bibliographic Information
      • Archive
    • Biomedical Reports
      • Biomedical Reports
      • Information for Authors
      • Editorial Policies
      • Editorial Board
      • Aims and Scope
      • Abstracting and Indexing
      • Bibliographic Information
      • Archive
    • Oncology Reports
      • Oncology Reports
      • Information for Authors
      • Editorial Policies
      • Editorial Board
      • Aims and Scope
      • Abstracting and Indexing
      • Bibliographic Information
      • Archive
    • Molecular Medicine Reports
      • Molecular Medicine Reports
      • Information for Authors
      • Editorial Policies
      • Editorial Board
      • Aims and Scope
      • Abstracting and Indexing
      • Bibliographic Information
      • Archive
    • World Academy of Sciences Journal
      • World Academy of Sciences Journal
      • Information for Authors
      • Editorial Policies
      • Editorial Board
      • Aims and Scope
      • Abstracting and Indexing
      • Bibliographic Information
      • Archive
    • International Journal of Functional Nutrition
      • International Journal of Functional Nutrition
      • Information for Authors
      • Editorial Policies
      • Editorial Board
      • Aims and Scope
      • Abstracting and Indexing
      • Bibliographic Information
      • Archive
    • International Journal of Epigenetics
      • International Journal of Epigenetics
      • Information for Authors
      • Editorial Policies
      • Editorial Board
      • Aims and Scope
      • Abstracting and Indexing
      • Bibliographic Information
      • Archive
    • Medicine International
      • Medicine International
      • Information for Authors
      • Editorial Policies
      • Editorial Board
      • Aims and Scope
      • Abstracting and Indexing
      • Bibliographic Information
      • Archive
  • Articles
  • Information
    • Information for Authors
    • Information for Reviewers
    • Information for Librarians
    • Information for Advertisers
    • Conferences
  • Language Editing
Spandidos Publications Logo
  • About
    • About Spandidos
    • Aims and Scopes
    • Abstracting and Indexing
    • Editorial Policies
    • Reprints and Permissions
    • Job Opportunities
    • Terms and Conditions
    • Contact
  • Journals
    • All Journals
    • Biomedical Reports
      • Information for Authors
      • Editorial Policies
      • Editorial Board
      • Aims and Scope
      • Abstracting and Indexing
      • Bibliographic Information
      • Archive
    • Experimental and Therapeutic Medicine
      • Information for Authors
      • Editorial Policies
      • Editorial Board
      • Aims and Scope
      • Abstracting and Indexing
      • Bibliographic Information
      • Archive
    • International Journal of Epigenetics
      • Information for Authors
      • Editorial Policies
      • Editorial Board
      • Aims and Scope
      • Abstracting and Indexing
      • Bibliographic Information
      • Archive
    • International Journal of Functional Nutrition
      • Information for Authors
      • Editorial Policies
      • Editorial Board
      • Aims and Scope
      • Abstracting and Indexing
      • Bibliographic Information
      • Archive
    • International Journal of Molecular Medicine
      • Information for Authors
      • Editorial Policies
      • Editorial Board
      • Aims and Scope
      • Abstracting and Indexing
      • Bibliographic Information
      • Archive
    • International Journal of Oncology
      • Information for Authors
      • Editorial Policies
      • Editorial Board
      • Aims and Scope
      • Abstracting and Indexing
      • Bibliographic Information
      • Archive
    • Medicine International
      • Information for Authors
      • Editorial Policies
      • Editorial Board
      • Aims and Scope
      • Abstracting and Indexing
      • Bibliographic Information
      • Archive
    • Molecular and Clinical Oncology
      • Information for Authors
      • Editorial Policies
      • Editorial Board
      • Aims and Scope
      • Abstracting and Indexing
      • Bibliographic Information
      • Archive
    • Molecular Medicine Reports
      • Information for Authors
      • Editorial Policies
      • Editorial Board
      • Aims and Scope
      • Abstracting and Indexing
      • Bibliographic Information
      • Archive
    • Oncology Letters
      • Information for Authors
      • Editorial Policies
      • Editorial Board
      • Aims and Scope
      • Abstracting and Indexing
      • Bibliographic Information
      • Archive
    • Oncology Reports
      • Information for Authors
      • Editorial Policies
      • Editorial Board
      • Aims and Scope
      • Abstracting and Indexing
      • Bibliographic Information
      • Archive
    • World Academy of Sciences Journal
      • Information for Authors
      • Editorial Policies
      • Editorial Board
      • Aims and Scope
      • Abstracting and Indexing
      • Bibliographic Information
      • Archive
  • Articles
  • Information
    • For Authors
    • For Reviewers
    • For Librarians
    • For Advertisers
    • Conferences
  • Language Editing
Login Register Submit
  • This site uses cookies
  • You can change your cookie settings at any time by following the instructions in our Cookie Policy. To find out more, you may read our Privacy Policy.

    I agree
Search articles by DOI, keyword, author or affiliation
Search
Advanced Search
presentation
Molecular Medicine Reports
Join Editorial Board Propose a Special Issue
Print ISSN: 1791-2997 Online ISSN: 1791-3004
Journal Cover
May-2024 Volume 29 Issue 5

Full Size Image

Sign up for eToc alerts
Recommend to Library

Journals

International Journal of Molecular Medicine

International Journal of Molecular Medicine

International Journal of Molecular Medicine is an international journal devoted to molecular mechanisms of human disease.

International Journal of Oncology

International Journal of Oncology

International Journal of Oncology is an international journal devoted to oncology research and cancer treatment.

Molecular Medicine Reports

Molecular Medicine Reports

Covers molecular medicine topics such as pharmacology, pathology, genetics, neuroscience, infectious diseases, molecular cardiology, and molecular surgery.

Oncology Reports

Oncology Reports

Oncology Reports is an international journal devoted to fundamental and applied research in Oncology.

Experimental and Therapeutic Medicine

Experimental and Therapeutic Medicine

Experimental and Therapeutic Medicine is an international journal devoted to laboratory and clinical medicine.

Oncology Letters

Oncology Letters

Oncology Letters is an international journal devoted to Experimental and Clinical Oncology.

Biomedical Reports

Biomedical Reports

Explores a wide range of biological and medical fields, including pharmacology, genetics, microbiology, neuroscience, and molecular cardiology.

Molecular and Clinical Oncology

Molecular and Clinical Oncology

International journal addressing all aspects of oncology research, from tumorigenesis and oncogenes to chemotherapy and metastasis.

World Academy of Sciences Journal

World Academy of Sciences Journal

Multidisciplinary open-access journal spanning biochemistry, genetics, neuroscience, environmental health, and synthetic biology.

International Journal of Functional Nutrition

International Journal of Functional Nutrition

Open-access journal combining biochemistry, pharmacology, immunology, and genetics to advance health through functional nutrition.

International Journal of Epigenetics

International Journal of Epigenetics

Publishes open-access research on using epigenetics to advance understanding and treatment of human disease.

Medicine International

Medicine International

An International Open Access Journal Devoted to General Medicine.

Journal Cover
May-2024 Volume 29 Issue 5

Full Size Image

Sign up for eToc alerts
Recommend to Library

  • Article
  • Citations
    • Cite This Article
    • Download Citation
    • Create Citation Alert
    • Remove Citation Alert
    • Cited By
  • Similar Articles
    • Related Articles (in Spandidos Publications)
    • Similar Articles (Google Scholar)
    • Similar Articles (PubMed)
  • Download PDF
  • Download XML
  • View XML

  • Supplementary Files
    • Supplementary_Data.pdf
Article Open Access

RICH1 is a novel key suppressor of isoproterenol‑ or angiotensin II‑induced cardiomyocyte hypertrophy

  • Authors:
    • Siqi Wang
    • Xin Wang
    • Li Ling
    • Cairong Li
    • Zhanhong Ren
  • View Affiliations / Copyright

    Affiliations: School of Pharmacy, Xianning Medical College, Hubei University of Science and Technology, Xianning, Hubei 437100, P.R. China, School of Mathematics and Statistics, Hubei University of Science and Technology, Xianning, Hubei 437100, P.R. China, School of Clinical Medicine, Xianning Medical College, Hubei University of Science and Technology, Xianning, Hubei 437100, P.R. China, Hubei Key Laboratory of Diabetes and Angiopathy, Medicine Research Institute, Xianning Medical College, Hubei University of Science and Technology, Xianning, Hubei 437100, P.R. China
    Copyright: © Wang et al. This is an open access article distributed under the terms of Creative Commons Attribution License.
  • Article Number: 69
    |
    Published online on: March 4, 2024
       https://doi.org/10.3892/mmr.2024.13193
  • Expand metrics +
Metrics: Total Views: 0 (Spandidos Publications: | PMC Statistics: )
Metrics: Total PDF Downloads: 0 (Spandidos Publications: | PMC Statistics: )
Cited By (CrossRef): 0 citations Loading Articles...

This article is mentioned in:



Abstract

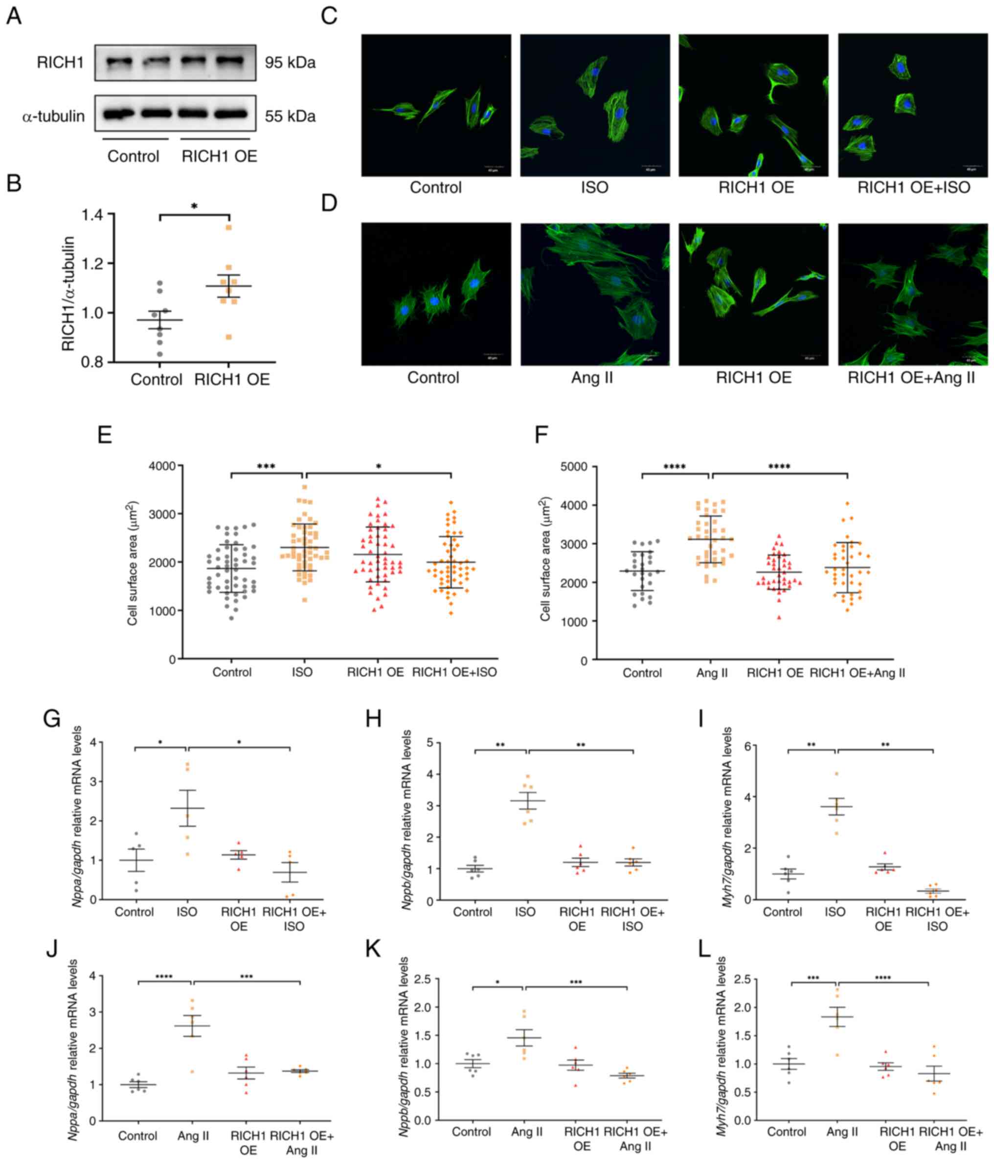
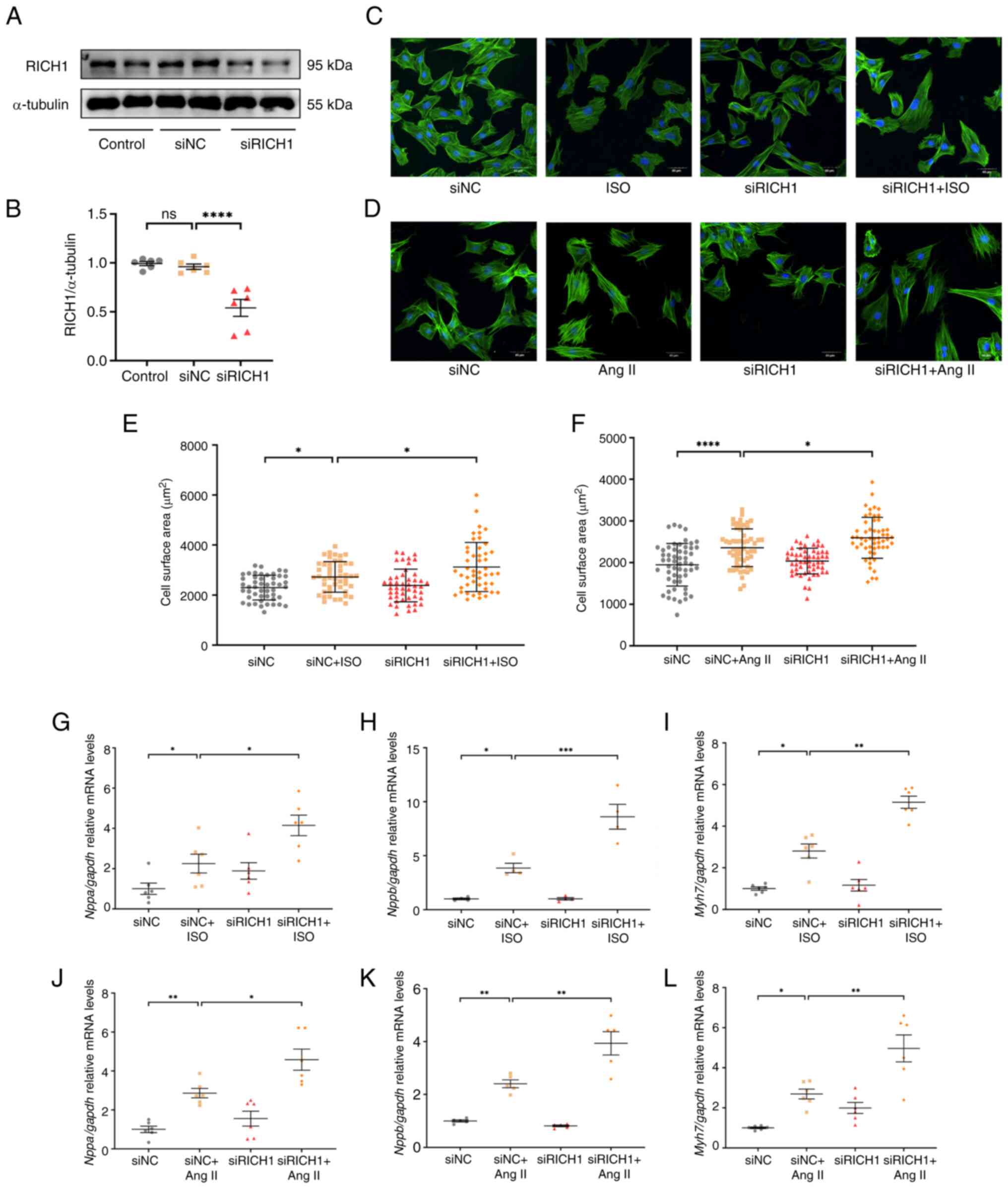
Cardiac hypertrophy is one of the key processes in the development of heart failure. Notably, small GTPases and GTPase‑activating proteins (GAPs) serve essential roles in cardiac hypertrophy. RhoGAP interacting with CIP4 homologs protein 1 (RICH1) is a RhoGAP that can regulate Cdc42/Rac1 and F‑actin dynamics. RICH1 is involved in cell proliferation and adhesion; however, to the best of our knowledge, its role in cardiac hypertrophy remains unknown. In the present study, the role of RICH1 in cardiomyocyte hypertrophy was assessed. Cell viability was analyzed using the Cell Counting Kit‑8 assay and cells surface area (CSA) was determined by cell fluorescence staining. Reverse transcription‑quantitative PCR and western blotting were used to assess the mRNA expression levels of hypertrophic marker genes, such as Nppa, Nppb and Myh7, and the protein expression levels of RICH1, respectively. RICH1 was shown to be downregulated in isoproterenol (ISO)‑ or angiotensin II (Ang II)‑treated H9c2 cells. Notably, overexpression of RICH1 attenuated the upregulation of hypertrophy‑related markers, such as Nppa, Nppb and Myh7, and the enlargement of CSA induced by ISO and Ang II. By contrast, the knockdown of RICH1 exacerbated these effects. These findings suggested that RICH1 may be a novel suppressor of ISO‑ or Ang II‑induced cardiomyocyte hypertrophy. The results of the present study will be beneficial to further studies assessing the role of RICH1 and its downstream molecules in inhibiting cardiac hypertrophy.
View Figures

Figure 1

Figure 2

Figure 3

Figure 4

View References

1 

Bernardo BC, Weeks KL, Pretorius L and McMullen JR: Molecular distinction between physiological and pathological cardiac hypertrophy: Experimental findings and therapeutic strategies. Pharmacol Ther. 128:191–227. 2010. View Article : Google Scholar : PubMed/NCBI

2 

Ritterhoff J and Tian R: Metabolic mechanisms in physiological and pathological cardiac hypertrophy: New paradigms and challenges. Nat Rev Cardiol. 20:812–829. 2023. View Article : Google Scholar : PubMed/NCBI

3 

Zeidan A, Javadov S and Karmazyn M: Essential role of Rho/ROCK-dependent processes and actin dynamics in mediating leptin-induced hypertrophy in rat neonatal ventricular myocytes. Cardiovasc Res. 72:101–111. 2006. View Article : Google Scholar : PubMed/NCBI

4 

Rangrez AY, Bernt A, Poyanmehr R, Harazin V, Boomgaarden I, Kuhn C, Rohrbeck A, Frank D and Frey N: Dysbindin is a potent inducer of RhoA-SRF-mediated cardiomyocyte hypertrophy. J Cell Biol. 203:643–656. 2013. View Article : Google Scholar : PubMed/NCBI

5 

Wu G, Yussman MG, Barrett TJ, Hahn HS, Osinska H, Hilliard GM, Wang X, Toyokawa T, Yatani A, Lynch RA, et al: Increased myocardial Rab GTPase expression: A consequence and cause of cardiomyopathy. Circ Res. 89:1130–1137. 2001. View Article : Google Scholar : PubMed/NCBI

6 

Ramos-Kuri M, Meka SH, Salamanca-Buentello F, Hajjar RJ, Lipskaia L and Chemaly ER: Molecules linked to Ras signaling as therapeutic targets in cardiac pathologies. Biol Res. 54:232021. View Article : Google Scholar : PubMed/NCBI

7 

Tcherkezian J and Lamarche-Vane N: Current knowledge of the large RhoGAP family of proteins. Biol Cell. 99:67–86. 2007. View Article : Google Scholar : PubMed/NCBI

8 

Johnson DS and Chen YH: Ras family of small GTPases in immunity and inflammation. Curr Opin Pharmacol. 12:458–463. 2012. View Article : Google Scholar : PubMed/NCBI

9 

Reiner DJ and Lundquist EA: Small GTPases. WormBook. 2018:1–65. 2018. View Article : Google Scholar : PubMed/NCBI

10 

Song S, Cong W, Zhou S, Shi Y, Dai W, Zhang H, Wang X, He B and Zhang Q: Small GTPases: Structure, biological function and its interaction with nanoparticles. Asian J Pharm Sci. 14:30–39. 2019. View Article : Google Scholar : PubMed/NCBI

11 

Aikawa R, Komuro I, Nagai R and Yazaki Y: Rho plays an important role in angiotensin II-induced hypertrophic responses in cardiac myocytes. Mol Cell Biochem. 212:177–182. 2000. View Article : Google Scholar : PubMed/NCBI

12 

Aikawa R, Komuro I, Yamazaki T, Zou Y, Kudoh S, Zhu W, Kadowaki T and Yazaki Y: Rho family small G proteins play critical roles in mechanical stress-induced hypertrophic responses in cardiac myocytes. Circ Res. 84:458–466. 1999. View Article : Google Scholar : PubMed/NCBI

13 

Schmidt A and Hall A: Guanine nucleotide exchange factors for Rho GTPases: Turning on the switch. Genes Dev. 16:1587–1609. 2002. View Article : Google Scholar : PubMed/NCBI

14 

Cherfils J and Zeghouf M: Regulation of small GTPases by GEFs, GAPs, and GDIs. Physiol Rev. 93:269–309. 2013. View Article : Google Scholar : PubMed/NCBI

15 

Barbeau PA, Houad JM, Huber JS, Paglialunga S, Snook LA, Herbst EAF, Dennis KMJH, Simpson JA and Holloway GP: Ablating the Rab-GTPase activating protein TBC1D1 predisposes rats to high-fat diet-induced cardiomyopathy. J Physiol. 598:683–697. 2020. View Article : Google Scholar : PubMed/NCBI

16 

Binsch C, Barbosa DM, Hansen-Dille G, Hubert M, Hodge SM, Kolasa M, Jeruschke K, Weiß J, Springer C, Gorressen S, et al: Deletion of Tbc1d4/As160 abrogates cardiac glucose uptake and increases myocardial damage after ischemia/reperfusion. Cardiovasc Diabetol. 22:172023. View Article : Google Scholar : PubMed/NCBI

17 

Bisserier M, Berthouze-Duquesnes M, Breckler MS, Tortosa F, Fazal L, de Régibus A, Laurent AC, Varin A, Lucas A, Branchereau M, et al: Carabin protects against cardiac hypertrophy by blocking calcineurin, Ras, and Ca2+/calmodulin-dependent protein kinase II signaling. Circulation. 131:390–400. 2015. View Article : Google Scholar : PubMed/NCBI

18 

De Windt LJ, Lim HW, Bueno OF, Liang Q, Delling U, Braz JC, Glascock BJ, Kimball TF, del Monte F, Hajjar RJ and Molkentin JD: Targeted inhibition of calcineurin attenuates cardiac hypertrophy in vivo. Proc Natl Acad Sci USA. 98:3322–3327. 2001. View Article : Google Scholar : PubMed/NCBI

19 

Xu J, Ismat FA, Wang T, Lu MM, Antonucci N and Epstein JA: Cardiomyocyte-specific loss of neurofibromin promotes cardiac hypertrophy and dysfunction. Circ Res. 105:304–311. 2009. View Article : Google Scholar : PubMed/NCBI

20 

Richnau N, Fransson A, Farsad K and Aspenström P: RICH-1 has a BIN/Amphiphysin/Rvsp domain responsible for binding to membrane lipids and tubulation of liposomes. Biochem Biophys Res Commun. 320:1034–1042. 2004. View Article : Google Scholar : PubMed/NCBI

21 

Wells CD, Fawcett JP, Traweger A, Yamanaka Y, Goudreault M, Elder K, Kulkarni S, Gish G, Virag C, Lim C, et al: A Rich1/Amot complex regulates the Cdc42 GTPase and apical-polarity proteins in epithelial cells. Cell. 125:535–548. 2006. View Article : Google Scholar : PubMed/NCBI

22 

Nagy Z, Wynne K, von Kriegsheim A, Gambaryan S and Smolenski A: Cyclic nucleotide-dependent protein kinases target ARHGAP17 and ARHGEF6 complexes in platelets. J Biol Chem. 290:29974–29983. 2015. View Article : Google Scholar : PubMed/NCBI

23 

Richnau N and Aspenström P: Rich, a rho GTPase-activating protein domain-containing protein involved in signaling by Cdc42 and Rac1. J Biol Chem. 276:35060–35070. 2001. View Article : Google Scholar : PubMed/NCBI

24 

Pan SL, Deng YY, Fu J, Zhang YH, Zhang ZJ and Qin XJ: ARHGAP17 enhances 5-Fluorouracil-induced apoptosis in colon cancer cells by suppressing Rac1. Neoplasma. 69:640–647. 2022. View Article : Google Scholar : PubMed/NCBI

25 

Wang L, Yang X, Wan L, Wang S, Pan J and Liu Y: ARHGAP17 inhibits pathological cyclic strain-induced apoptosis in human periodontal ligament fibroblasts via Rac1/Cdc42. Clin Exp Pharmacol Physiol. 47:1591–1599. 2020. View Article : Google Scholar : PubMed/NCBI

26 

Wu PR, Chiang SY, Midence R, Kao WC, Lai CL, Cheng IC, Chou SJ, Chen CC, Huang CY and Chen RH: Wdr4 promotes cerebellar development and locomotion through Arhgap17-mediated Rac1 activation. Cell Death Dis. 14:522023. View Article : Google Scholar : PubMed/NCBI

27 

Yi C, Troutman S, Fera D, Stemmer-Rachamimov A, Avila JL, Christian N, Persson NL, Shimono A, Speicher DW, Marmorstein R, et al: A tight junction-associated Merlin-angiomotin complex mediates Merlin's regulation of mitogenic signaling and tumor suppressive functions. Cancer Cell. 19:527–540. 2011. View Article : Google Scholar : PubMed/NCBI

28 

Ullah R, Yin Q, Snell AH and Wan L: RAF-MEK-ERK pathway in cancer evolution and treatment. Semin Cancer Biol. 85:123–154. 2022. View Article : Google Scholar : PubMed/NCBI

29 

Tian Q, Gao H, Zhou Y, Zhu L and Yang J, Wang B, Liu P and Yang J: RICH1 inhibits breast cancer stem cell traits through activating kinases cascade of Hippo signaling by competing with Merlin for binding to Amot-p80. Cell Death Dis. 13:712022. View Article : Google Scholar : PubMed/NCBI

30 

Livak KJ and Schmittgen TD: Analysis of relative gene expression data using real-time quantitative PCR and the 2(−Delta Delta C(T)) method. Methods. 25:402–408. 2001. View Article : Google Scholar : PubMed/NCBI

31 

Aslan JE: Platelet Rho GTPase regulation in physiology and disease. Platelets. 30:17–22. 2019. View Article : Google Scholar : PubMed/NCBI

32 

Zhang J, Wang J, Zhou YF, Ren XY, Lin MM, Zhang QQ, Wang YH and Li X: Rich1 negatively regulates the epithelial cell cycle, proliferation and adhesion by CDC42/RAC1-PAK1-Erk1/2 pathway. Cell Signal. 27:1703–1712. 2015. View Article : Google Scholar : PubMed/NCBI

33 

Luan Y, Luan Y, Feng Q, Chen X, Ren KD and Yang Y: Emerging role of mitophagy in the heart: Therapeutic potentials to modulate mitophagy in cardiac diseases. Oxid Med Cell Longev. 2021:32599632021. View Article : Google Scholar : PubMed/NCBI

34 

Pan C, Wang S, Liu C and Ren Z: Actin-binding proteins in cardiac hypertrophy. Cells. 11:35662022. View Article : Google Scholar : PubMed/NCBI

35 

Yan ZP, Li JT, Zeng N and Ni GX: Role of extracellular signal-regulated kinase 1/2 signaling underlying cardiac hypertrophy. Cardiol J. 28:473–482. 2021. View Article : Google Scholar : PubMed/NCBI

36 

Zoppino FC, Militello RD, Slavin I, Alvarez C and Colombo MI: Autophagosome formation depends on the small GTPase Rab1 and functional ER exit sites. Traffic. 11:1246–1261. 2010. View Article : Google Scholar : PubMed/NCBI

37 

Sun Y, Xu C, Jiang Z and Jiang X: DEF6(differentially exprehomolog. exacerbates pathological cardiac hypertrophy via RAC1. Cell Death Dis. 14:4832023. View Article : Google Scholar : PubMed/NCBI

38 

Li G, Wang Y, Guo XB and Zhao B: CDC42 regulates cell proliferation and apoptosis in bladder cancer via the IQGAP3-mediated Ras/ERK pathway. Biochem Genet. 60:2383–2398. 2022. View Article : Google Scholar : PubMed/NCBI

39 

Mondaca-Ruff D, Araos P, Yañez CE, Novoa UF, Mora IG, Ocaranza MP and Jalil JE: Hydrochlorothiazide reduces cardiac hypertrophy, fibrosis and rho-kinase activation in DOCA-salt induced hypertension. J Cardiovasc Pharmacol Ther. 26:724–735. 2021. View Article : Google Scholar : PubMed/NCBI

40 

Moradi A, Maroofi A, Hemati M, Hashemzade T, Alborzi N and Safari F: Inhibition of GTPase Rac1 expression by vitamin D mitigates pressure overload-induced cardiac hypertrophy. Int J Cardiol Heart Vasc. 37:1009222021.PubMed/NCBI

41 

Liao JK: Statin therapy for cardiac hypertrophy and heart failure. J Investig Med. 52:248–253. 2004. View Article : Google Scholar : PubMed/NCBI

Related Articles

  • Abstract
  • View
  • Download
  • Twitter
Copy and paste a formatted citation
Spandidos Publications style
Wang S, Wang X, Ling L, Li C and Ren Z: RICH1 is a novel key suppressor of isoproterenol‑ or angiotensin II‑induced cardiomyocyte hypertrophy. Mol Med Rep 29: 69, 2024.
APA
Wang, S., Wang, X., Ling, L., Li, C., & Ren, Z. (2024). RICH1 is a novel key suppressor of isoproterenol‑ or angiotensin II‑induced cardiomyocyte hypertrophy. Molecular Medicine Reports, 29, 69. https://doi.org/10.3892/mmr.2024.13193
MLA
Wang, S., Wang, X., Ling, L., Li, C., Ren, Z."RICH1 is a novel key suppressor of isoproterenol‑ or angiotensin II‑induced cardiomyocyte hypertrophy". Molecular Medicine Reports 29.5 (2024): 69.
Chicago
Wang, S., Wang, X., Ling, L., Li, C., Ren, Z."RICH1 is a novel key suppressor of isoproterenol‑ or angiotensin II‑induced cardiomyocyte hypertrophy". Molecular Medicine Reports 29, no. 5 (2024): 69. https://doi.org/10.3892/mmr.2024.13193
Copy and paste a formatted citation
x
Spandidos Publications style
Wang S, Wang X, Ling L, Li C and Ren Z: RICH1 is a novel key suppressor of isoproterenol‑ or angiotensin II‑induced cardiomyocyte hypertrophy. Mol Med Rep 29: 69, 2024.
APA
Wang, S., Wang, X., Ling, L., Li, C., & Ren, Z. (2024). RICH1 is a novel key suppressor of isoproterenol‑ or angiotensin II‑induced cardiomyocyte hypertrophy. Molecular Medicine Reports, 29, 69. https://doi.org/10.3892/mmr.2024.13193
MLA
Wang, S., Wang, X., Ling, L., Li, C., Ren, Z."RICH1 is a novel key suppressor of isoproterenol‑ or angiotensin II‑induced cardiomyocyte hypertrophy". Molecular Medicine Reports 29.5 (2024): 69.
Chicago
Wang, S., Wang, X., Ling, L., Li, C., Ren, Z."RICH1 is a novel key suppressor of isoproterenol‑ or angiotensin II‑induced cardiomyocyte hypertrophy". Molecular Medicine Reports 29, no. 5 (2024): 69. https://doi.org/10.3892/mmr.2024.13193
Follow us
  • Twitter
  • LinkedIn
  • Facebook
About
  • Spandidos Publications
  • Careers
  • Cookie Policy
  • Privacy Policy
How can we help?
  • Help
  • Live Chat
  • Contact
  • Email to our Support Team