Spandidos Publications Logo
  • About
    • About Spandidos
    • Aims and Scopes
    • Abstracting and Indexing
    • Editorial Policies
    • Reprints and Permissions
    • Job Opportunities
    • Terms and Conditions
    • Contact
  • Journals
    • All Journals
    • Oncology Letters
      • Oncology Letters
      • Information for Authors
      • Editorial Policies
      • Editorial Board
      • Aims and Scope
      • Abstracting and Indexing
      • Bibliographic Information
      • Archive
    • International Journal of Oncology
      • International Journal of Oncology
      • Information for Authors
      • Editorial Policies
      • Editorial Board
      • Aims and Scope
      • Abstracting and Indexing
      • Bibliographic Information
      • Archive
    • Molecular and Clinical Oncology
      • Molecular and Clinical Oncology
      • Information for Authors
      • Editorial Policies
      • Editorial Board
      • Aims and Scope
      • Abstracting and Indexing
      • Bibliographic Information
      • Archive
    • Experimental and Therapeutic Medicine
      • Experimental and Therapeutic Medicine
      • Information for Authors
      • Editorial Policies
      • Editorial Board
      • Aims and Scope
      • Abstracting and Indexing
      • Bibliographic Information
      • Archive
    • International Journal of Molecular Medicine
      • International Journal of Molecular Medicine
      • Information for Authors
      • Editorial Policies
      • Editorial Board
      • Aims and Scope
      • Abstracting and Indexing
      • Bibliographic Information
      • Archive
    • Biomedical Reports
      • Biomedical Reports
      • Information for Authors
      • Editorial Policies
      • Editorial Board
      • Aims and Scope
      • Abstracting and Indexing
      • Bibliographic Information
      • Archive
    • Oncology Reports
      • Oncology Reports
      • Information for Authors
      • Editorial Policies
      • Editorial Board
      • Aims and Scope
      • Abstracting and Indexing
      • Bibliographic Information
      • Archive
    • Molecular Medicine Reports
      • Molecular Medicine Reports
      • Information for Authors
      • Editorial Policies
      • Editorial Board
      • Aims and Scope
      • Abstracting and Indexing
      • Bibliographic Information
      • Archive
    • World Academy of Sciences Journal
      • World Academy of Sciences Journal
      • Information for Authors
      • Editorial Policies
      • Editorial Board
      • Aims and Scope
      • Abstracting and Indexing
      • Bibliographic Information
      • Archive
    • International Journal of Functional Nutrition
      • International Journal of Functional Nutrition
      • Information for Authors
      • Editorial Policies
      • Editorial Board
      • Aims and Scope
      • Abstracting and Indexing
      • Bibliographic Information
      • Archive
    • International Journal of Epigenetics
      • International Journal of Epigenetics
      • Information for Authors
      • Editorial Policies
      • Editorial Board
      • Aims and Scope
      • Abstracting and Indexing
      • Bibliographic Information
      • Archive
    • Medicine International
      • Medicine International
      • Information for Authors
      • Editorial Policies
      • Editorial Board
      • Aims and Scope
      • Abstracting and Indexing
      • Bibliographic Information
      • Archive
  • Articles
  • Information
    • Information for Authors
    • Information for Reviewers
    • Information for Librarians
    • Information for Advertisers
    • Conferences
  • Language Editing
Spandidos Publications Logo
  • About
    • About Spandidos
    • Aims and Scopes
    • Abstracting and Indexing
    • Editorial Policies
    • Reprints and Permissions
    • Job Opportunities
    • Terms and Conditions
    • Contact
  • Journals
    • All Journals
    • Biomedical Reports
      • Information for Authors
      • Editorial Policies
      • Editorial Board
      • Aims and Scope
      • Abstracting and Indexing
      • Bibliographic Information
      • Archive
    • Experimental and Therapeutic Medicine
      • Information for Authors
      • Editorial Policies
      • Editorial Board
      • Aims and Scope
      • Abstracting and Indexing
      • Bibliographic Information
      • Archive
    • International Journal of Epigenetics
      • Information for Authors
      • Editorial Policies
      • Editorial Board
      • Aims and Scope
      • Abstracting and Indexing
      • Bibliographic Information
      • Archive
    • International Journal of Functional Nutrition
      • Information for Authors
      • Editorial Policies
      • Editorial Board
      • Aims and Scope
      • Abstracting and Indexing
      • Bibliographic Information
      • Archive
    • International Journal of Molecular Medicine
      • Information for Authors
      • Editorial Policies
      • Editorial Board
      • Aims and Scope
      • Abstracting and Indexing
      • Bibliographic Information
      • Archive
    • International Journal of Oncology
      • Information for Authors
      • Editorial Policies
      • Editorial Board
      • Aims and Scope
      • Abstracting and Indexing
      • Bibliographic Information
      • Archive
    • Medicine International
      • Information for Authors
      • Editorial Policies
      • Editorial Board
      • Aims and Scope
      • Abstracting and Indexing
      • Bibliographic Information
      • Archive
    • Molecular and Clinical Oncology
      • Information for Authors
      • Editorial Policies
      • Editorial Board
      • Aims and Scope
      • Abstracting and Indexing
      • Bibliographic Information
      • Archive
    • Molecular Medicine Reports
      • Information for Authors
      • Editorial Policies
      • Editorial Board
      • Aims and Scope
      • Abstracting and Indexing
      • Bibliographic Information
      • Archive
    • Oncology Letters
      • Information for Authors
      • Editorial Policies
      • Editorial Board
      • Aims and Scope
      • Abstracting and Indexing
      • Bibliographic Information
      • Archive
    • Oncology Reports
      • Information for Authors
      • Editorial Policies
      • Editorial Board
      • Aims and Scope
      • Abstracting and Indexing
      • Bibliographic Information
      • Archive
    • World Academy of Sciences Journal
      • Information for Authors
      • Editorial Policies
      • Editorial Board
      • Aims and Scope
      • Abstracting and Indexing
      • Bibliographic Information
      • Archive
  • Articles
  • Information
    • For Authors
    • For Reviewers
    • For Librarians
    • For Advertisers
    • Conferences
  • Language Editing
Login Register Submit
  • This site uses cookies
  • You can change your cookie settings at any time by following the instructions in our Cookie Policy. To find out more, you may read our Privacy Policy.

    I agree
Search articles by DOI, keyword, author or affiliation
Search
Advanced Search
presentation
Molecular Medicine Reports
Join Editorial Board Propose a Special Issue
Print ISSN: 1791-2997 Online ISSN: 1791-3004
Journal Cover
August-2024 Volume 30 Issue 2

Full Size Image

Sign up for eToc alerts
Recommend to Library

Journals

International Journal of Molecular Medicine

International Journal of Molecular Medicine

International Journal of Molecular Medicine is an international journal devoted to molecular mechanisms of human disease.

International Journal of Oncology

International Journal of Oncology

International Journal of Oncology is an international journal devoted to oncology research and cancer treatment.

Molecular Medicine Reports

Molecular Medicine Reports

Covers molecular medicine topics such as pharmacology, pathology, genetics, neuroscience, infectious diseases, molecular cardiology, and molecular surgery.

Oncology Reports

Oncology Reports

Oncology Reports is an international journal devoted to fundamental and applied research in Oncology.

Experimental and Therapeutic Medicine

Experimental and Therapeutic Medicine

Experimental and Therapeutic Medicine is an international journal devoted to laboratory and clinical medicine.

Oncology Letters

Oncology Letters

Oncology Letters is an international journal devoted to Experimental and Clinical Oncology.

Biomedical Reports

Biomedical Reports

Explores a wide range of biological and medical fields, including pharmacology, genetics, microbiology, neuroscience, and molecular cardiology.

Molecular and Clinical Oncology

Molecular and Clinical Oncology

International journal addressing all aspects of oncology research, from tumorigenesis and oncogenes to chemotherapy and metastasis.

World Academy of Sciences Journal

World Academy of Sciences Journal

Multidisciplinary open-access journal spanning biochemistry, genetics, neuroscience, environmental health, and synthetic biology.

International Journal of Functional Nutrition

International Journal of Functional Nutrition

Open-access journal combining biochemistry, pharmacology, immunology, and genetics to advance health through functional nutrition.

International Journal of Epigenetics

International Journal of Epigenetics

Publishes open-access research on using epigenetics to advance understanding and treatment of human disease.

Medicine International

Medicine International

An International Open Access Journal Devoted to General Medicine.

Journal Cover
August-2024 Volume 30 Issue 2

Full Size Image

Sign up for eToc alerts
Recommend to Library

  • Article
  • Citations
    • Cite This Article
    • Download Citation
    • Create Citation Alert
    • Remove Citation Alert
    • Cited By
  • Similar Articles
    • Related Articles (in Spandidos Publications)
    • Similar Articles (Google Scholar)
    • Similar Articles (PubMed)
  • Download PDF
  • Download XML
  • View XML

  • Supplementary Files
    • Supplementary_Data.pdf
Article Open Access

SP1‑mediated ADAMTS5 transcription promotes IL‑1β‑induced chondrocyte injury via Wnt/β‑catenin pathway in osteoarthritis

  • Authors:
    • Xiaoting Hao
    • Xiaxia Wu
  • View Affiliations / Copyright

    Affiliations: Department of Teaching Administration, Xiangyang No. 1 People's Hospital, Hubei University of Medicine, Xiangyang, Hubei 441000, P.R. China, Department of Radiology, Xiangyang No. 1 People's Hospital, Hubei University of Medicine, Xiangyang, Hubei 441000, P.R. China
    Copyright: © Hao et al. This is an open access article distributed under the terms of Creative Commons Attribution License.
  • Article Number: 149
    |
    Published online on: June 26, 2024
       https://doi.org/10.3892/mmr.2024.13273
  • Expand metrics +
Metrics: Total Views: 0 (Spandidos Publications: | PMC Statistics: )
Metrics: Total PDF Downloads: 0 (Spandidos Publications: | PMC Statistics: )
Cited By (CrossRef): 0 citations Loading Articles...

This article is mentioned in:



Abstract

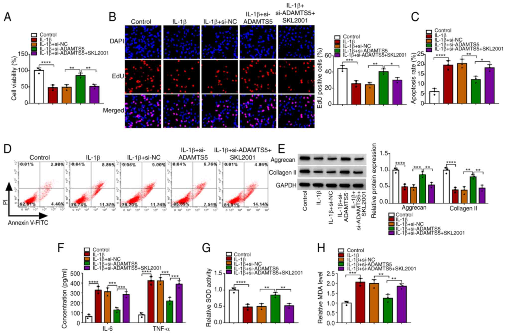
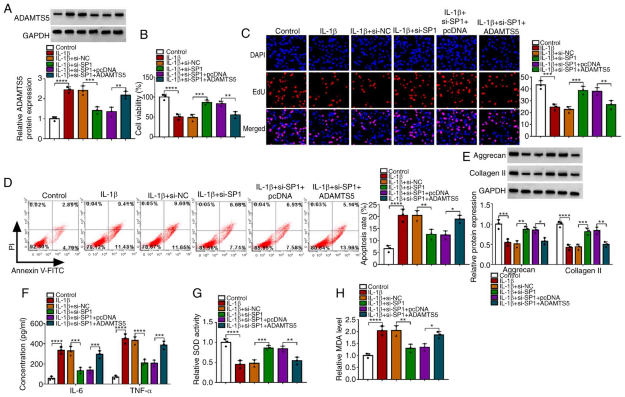
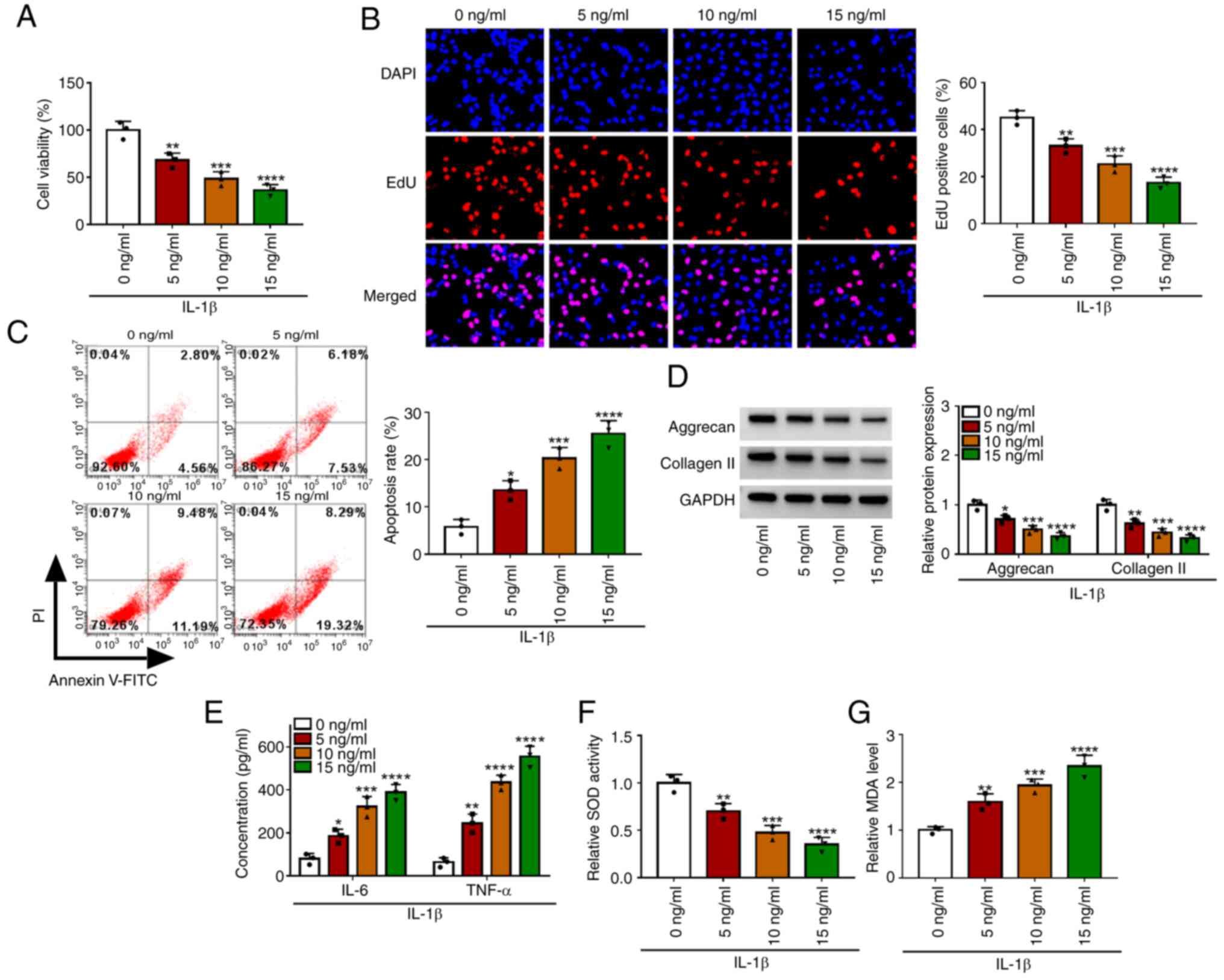
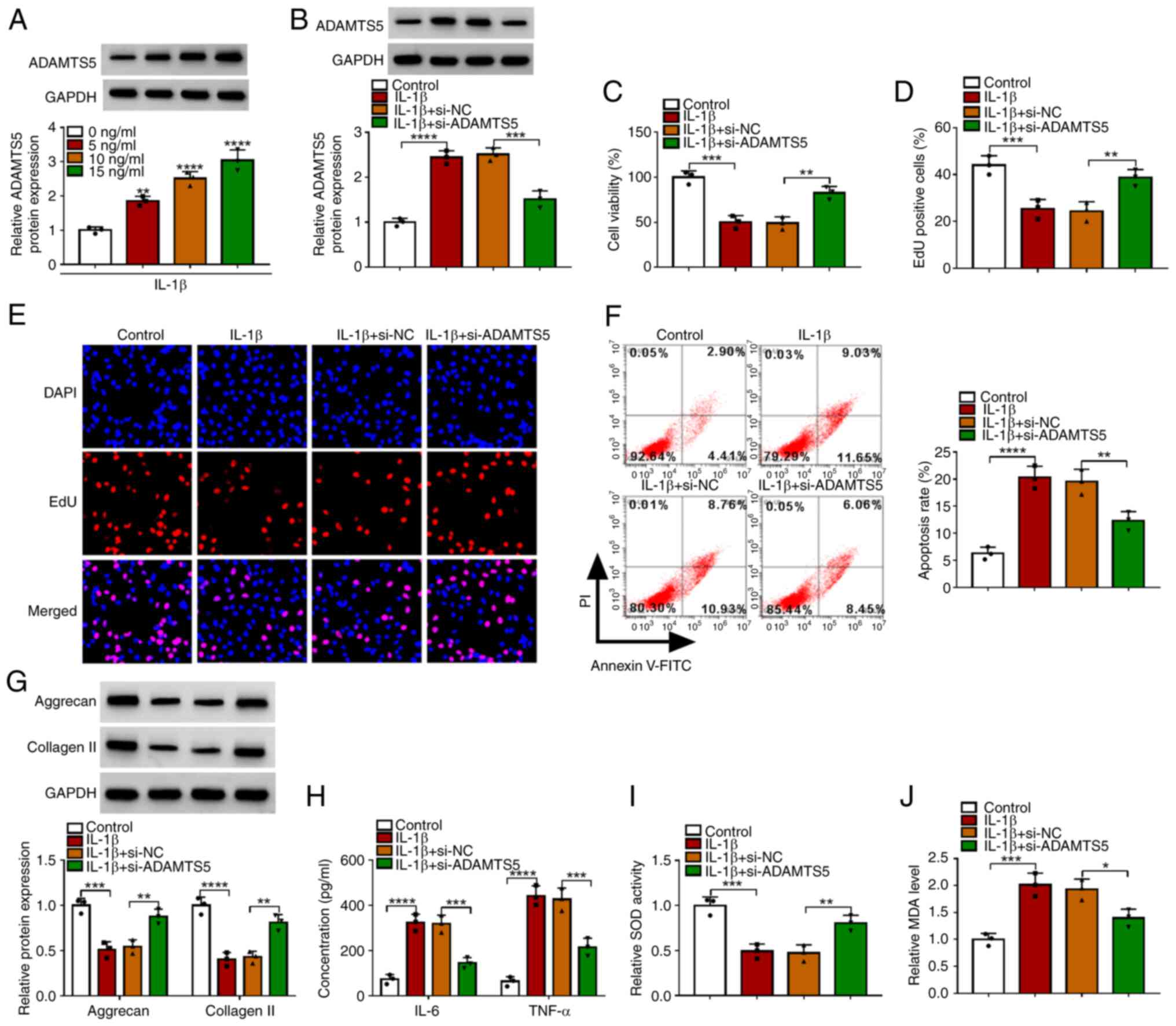
Osteoarthritis (OA) is a chronic disease that involves chondrocyte injury. ADAMTS5 has been confirmed to mediate chondrocyte injury and thus regulate OA progression, but its underlying molecular mechanisms remain unclear. In the present study, interleukin‑1β (IL‑1β)‑induced chondrocytes were used to mimic OA in vitro. Cell proliferation and apoptosis were assessed by MTT assay, EdU assay and flow cytometry, and protein levels of ADAMTS5, specificity protein 1 (SP1), matrix‑related markers and Wnt/β‑catenin pathway‑related markers were examined using western blotting. In addition, ELISA was performed to measure the concentrations of inflammation factors, and oxidative stress was evaluated by detecting SOD activity and MDA levels. The mRNA expression levels of ADAMTS5 and SP1 were determined by reverse transcription‑quantitative PCR, and the interaction between SP1 and ADAMTS5 was analyzed using a dual‑luciferase reporter assay and chromatin immunoprecipitation assay. IL‑1β suppressed proliferation, but promoted apoptosis, extracellular matrix degradation, inflammation and oxidative stress in chondrocytes. ADAMTS5 was upregulated in IL‑1β‑induced chondrocytes, and its knockdown alleviated IL‑1β‑induced chondrocyte injury. SP1 could bind to the ADAMTS5 promoter region to promote its transcription, and SP1 knockdown relieved IL‑1β‑induced chondrocyte injury by reducing ADAMTS5 expression. The SP1/ADAMTS5 axis activated the Wnt/β‑catenin pathway, and the Wnt/β‑catenin pathway agonist, SKL2001, reversed the protective effect of ADAMTS5 knockdown on chondrocyte injury induced by IL‑1β. To the best of our knowledge, the present study was the first to reveal the interaction between SP1 and ADAMTS5 in OA progression and indicated that the SP1/ADAMTS5 axis mediates OA progression by regulating the Wnt/β‑catenin pathway.
View Figures

Figure 1

Figure 2

Figure 3

Figure 4

Figure 5

Figure 6

Figure 7

View References

1 

Pereira D, Ramos E and Branco J: Osteoarthritis. Acta Med Port. 28:99–106. 2015. View Article : Google Scholar : PubMed/NCBI

2 

Abramoff B and Caldera FE: Osteoarthritis: Pathology, diagnosis, and treatment options. Med Clin North Am. 104:293–311. 2020. View Article : Google Scholar : PubMed/NCBI

3 

Schulze-Tanzil G: Activation and dedifferentiation of chondrocytes: Implications in cartilage injury and repair. Ann Anat. 191:325–338. 2009. View Article : Google Scholar : PubMed/NCBI

4 

Shen H, He Y, Wang N, Fritch MR, Li X, Lin H and Tuan RS: Enhancing the potential of aged human articular chondrocytes for high-quality cartilage regeneration. FASEB J. 35:e214102021. View Article : Google Scholar : PubMed/NCBI

5 

Mao H, Han B, Li H, Tao Y and Wu W: FABP4 knockdown suppresses inflammation, apoptosis and extracellular matrix degradation in IL-1β-induced chondrocytes by activating PPARγ to regulate the NF-κB signaling pathway. Mol Med Rep. 24:8552021. View Article : Google Scholar : PubMed/NCBI

6 

Zahan OM, Serban O, Gherman C and Fodor D: The evaluation of oxidative stress in osteoarthritis. Med Pharm Rep. 93:12–22. 2020.PubMed/NCBI

7 

Jin J, Lv X, Wang B, Ren C, Jiang J, Chen H, Chen X, Gu M, Pan Z, Tian N, et al: Limonin Inhibits IL-1β-induced inflammation and catabolism in chondrocytes and ameliorates osteoarthritis by activating Nrf2. Oxid Med Cell Longev. 2021:72925122021. View Article : Google Scholar : PubMed/NCBI

8 

Wei J, Gao C, Hu K, Li M, Li J, Shen M and Zhang S: Knockdown of DAPK1 attenuates IL-1β-induced extracellular matrix degradation and inflammatory response in osteoarthritis chondrocytes via regulating the p38 MAPK-signaling pathway. Allergol Immunopathol (Madr). 50:169–175. 2022. View Article : Google Scholar : PubMed/NCBI

9 

Mead TJ and Apte SS: ADAMTS proteins in human disorders. Matrix Biol. 71–72. 225–239. 2018.

10 

Li T, Peng J, Li Q, Shu Y, Zhu P and Hao L: The mechanism and role of ADAMTS protein family in osteoarthritis. Biomolecules. 12:9592022. View Article : Google Scholar : PubMed/NCBI

11 

Chu X, You H, Yuan X, Zhao W, Li W and Guo X: Protective effect of lentivirus-mediated siRNA targeting ADAMTS-5 on cartilage degradation in a rat model of osteoarthritis. Int J Mol Med. 31:1222–1228. 2013. View Article : Google Scholar : PubMed/NCBI

12 

Glasson SS, Askew R, Sheppard B, Carito B, Blanchet T, Ma HL, Flannery CR, Peluso D, Kanki K, Yang Z, et al: Deletion of active ADAMTS5 prevents cartilage degradation in a murine model of osteoarthritis. Nature. 434:644–648. 2005. View Article : Google Scholar : PubMed/NCBI

13 

Liu C, Ren S, Zhao S and Wang Y: LncRNA MALAT1/MiR-145 Adjusts IL-1β-induced chondrocytes viability and cartilage matrix degradation by regulating ADAMTS5 in human osteoarthritis. Yonsei Med J. 60:1081–1092. 2019. View Article : Google Scholar : PubMed/NCBI

14 

Yu Z, Cong F, Zhang W, Song T, Zhang S and Jiang R: Circular RNA circ_0020014 contributes to osteoarthritis progression via miR-613/ADAMTS5 axis. Bosn J Basic Med Sci. 22:716–727. 2022.PubMed/NCBI

15 

Li N, Wang Y and Wu X: Knockdown of Circ_0037658 alleviates IL-1β-induced osteoarthritis progression by serving as a sponge of miR-665 to regulate ADAMTS5. Front Genet. 13:8868982022. View Article : Google Scholar : PubMed/NCBI

16 

Yang Y, Wang Y, Jia H, Li B, Xing D and Li JJ: MicroRNA-1 modulates chondrocyte phenotype by regulating FZD7 of Wnt/β-catenin signaling pathway. Cartilage. 13 (2_Suppl):1019S–1029S. 2021. View Article : Google Scholar : PubMed/NCBI

17 

Hu L, Luo D, Zhang H and He L: Polydatin inhibits IL-1β-mediated chondrocyte inflammation and ameliorates cartilage degradation: Involvement of the NF-κB and Wnt/β-catenin pathways. Tissue Cell. 78:1018652022. View Article : Google Scholar : PubMed/NCBI

18 

O'Connor L, Gilmour J and Bonifer C: The role of the ubiquitously expressed transcription factor Sp1 in tissue-specific transcriptional regulation and in disease. Yale J Biol Med. 89:513–525. 2016.PubMed/NCBI

19 

Shelake S, Sankpal UT, Paul Bowman W, Wise M, Ray A and Basha R: Targeting specificity protein 1 transcription factor and survivin using tolfenamic acid for inhibiting Ewing sarcoma cell growth. Invest New Drugs. 35:158–165. 2017. View Article : Google Scholar : PubMed/NCBI

20 

Wong CF, Barnes LM, Dahler AL, Smith L, Popa C, Serewko-Auret MM and Saunders NA: E2F suppression and Sp1 overexpression are sufficient to induce the differentiation-specific marker, transglutaminase type 1, in a squamous cell carcinoma cell line. Oncogene. 24:3525–3534. 2005. View Article : Google Scholar : PubMed/NCBI

21 

Li Y, Xie W, Zheng Y, Li H, Wen Z, Wang C, Chen S and Deng Z: The miR-548d-5p/SP1 signaling axis regulates chondrocyte proliferation and inflammatory responses in osteoarthritis. Int Immunopharmacol. 110:1090292022. View Article : Google Scholar : PubMed/NCBI

22 

He W, Lin X and Chen K: Specificity protein 1-mediated ACSL4 transcription promoted the osteoarthritis progression through suppressing the ferroptosis of chondrocytes. J Orthop Surg Res. 18:1882023. View Article : Google Scholar : PubMed/NCBI

23 

Barra GB, Santa Rita TH, Almeida ALSC, Jácomo RH and Nery LFA: Serum Has higher proportion of Janus kinase 2 V617F Mutation compared to paired EDTA-whole blood sample: A model for somatic mutation quantification using qPCR and the 2−∆∆Cq method. Diagnostics (Basel). 10:1532020. View Article : Google Scholar : PubMed/NCBI

24 

Ebell MH: Osteoarthritis: Rapid evidence review. Am Fam Physician. 97:523–526. 2018.PubMed/NCBI

25 

Zhu N, Zhang P, Du L, Hou J and Xu B: Identification of key genes and expression profiles in osteoarthritis by co-expressed network analysis. Comput Biol Chem. 85:1072252020. View Article : Google Scholar : PubMed/NCBI

26 

Fisch KM, Gamini R, Alvarez-Garcia O, Akagi R, Saito M, Muramatsu Y, Sasho T, Koziol JA, Su AI and Lotz MK: Identification of transcription factors responsible for dysregulated networks in human osteoarthritis cartilage by global gene expression analysis. Osteoarthritis Cartilage. 26:1531–1538. 2018. View Article : Google Scholar : PubMed/NCBI

27 

Huang PY, Wu JG, Gu J, Zhang TQ, Li LF, Wang SQ and Wang M: Bioinformatics analysis of miRNA and mRNA expression profiles to reveal the key miRNAs and genes in osteoarthritis. J Orthop Surg Res. 16:632021. View Article : Google Scholar : PubMed/NCBI

28 

Yang CY, Chanalaris A and Troeberg L: ADAMTS and ADAM metalloproteinases in osteoarthritis-looking beyond the ‘usual suspects’. Osteoarthritis Cartilage. 25:1000–1009. 2017. View Article : Google Scholar : PubMed/NCBI

29 

Sun K, Luo J, Jing X, Xiang W, Guo J, Yao X, Liang S, Guo F and Xu T: Hyperoside ameliorates the progression of osteoarthritis: An in vitro and in vivo study. Phytomedicine. 80:1533872021. View Article : Google Scholar : PubMed/NCBI

30 

Li G, Luo H, Ding Z, Liang H, Lai Z, Chen S and Huang Y: Silencing of circ_0000205 mitigates interleukin-1β-induced apoptosis and extracellular matrix degradation in chondrocytes via targeting miR-766-3p/ADAMTS5 axis. Innate Immun. 28:79–90. 2022. View Article : Google Scholar : PubMed/NCBI

31 

Kaczynski J, Cook T and Urrutia R: Sp1- and Kruppel-like transcription factors. Genome Biol. 4:2062003. View Article : Google Scholar : PubMed/NCBI

32 

Kong LM, Liao CG, Fei F, Guo X, Xing JL and Chen ZN: Transcription factor Sp1 regulates expression of cancer- associated molecule CD147 in human lung cancer. Cancer Sci. 101:1463–1470. 2010. View Article : Google Scholar : PubMed/NCBI

33 

Xu K, Wang X, Zhang Q, Liang A, Zhu H, Huang D, Li C and Ye W: Sp1 downregulates proinflammatory cytokine-induced catabolic gene expression in nucleus pulposus cells. Mol Med Rep. 14:3961–3968. 2016. View Article : Google Scholar : PubMed/NCBI

34 

Zhou Y, Wang T, Hamilton JL and Chen D: Wnt/β-catenin signaling in osteoarthritis and in other forms of arthritis. Curr Rheumatol Rep. 19:532017. View Article : Google Scholar : PubMed/NCBI

35 

Liu X, Wang L, Ma C, Wang G, Zhang Y and Sun S: Exosomes derived from platelet-rich plasma present a novel potential in alleviating knee osteoarthritis by promoting proliferation and inhibiting apoptosis of chondrocyte via Wnt/β-catenin signaling pathway. J Orthop Surg Res. 14:4702019. View Article : Google Scholar : PubMed/NCBI

36 

Zhang Z, Yang P, Wang C and Tian R: LncRNA CRNDE hinders the progression of osteoarthritis by epigenetic regulation of DACT1. Cell Mol Life Sci. 79:4052022. View Article : Google Scholar : PubMed/NCBI

Related Articles

  • Abstract
  • View
  • Download
  • Twitter
Copy and paste a formatted citation
Spandidos Publications style
Hao X and Wu X: SP1‑mediated ADAMTS5 transcription promotes IL‑1β‑induced chondrocyte injury via Wnt/β‑catenin pathway in osteoarthritis. Mol Med Rep 30: 149, 2024.
APA
Hao, X., & Wu, X. (2024). SP1‑mediated ADAMTS5 transcription promotes IL‑1β‑induced chondrocyte injury via Wnt/β‑catenin pathway in osteoarthritis. Molecular Medicine Reports, 30, 149. https://doi.org/10.3892/mmr.2024.13273
MLA
Hao, X., Wu, X."SP1‑mediated ADAMTS5 transcription promotes IL‑1β‑induced chondrocyte injury via Wnt/β‑catenin pathway in osteoarthritis". Molecular Medicine Reports 30.2 (2024): 149.
Chicago
Hao, X., Wu, X."SP1‑mediated ADAMTS5 transcription promotes IL‑1β‑induced chondrocyte injury via Wnt/β‑catenin pathway in osteoarthritis". Molecular Medicine Reports 30, no. 2 (2024): 149. https://doi.org/10.3892/mmr.2024.13273
Copy and paste a formatted citation
x
Spandidos Publications style
Hao X and Wu X: SP1‑mediated ADAMTS5 transcription promotes IL‑1β‑induced chondrocyte injury via Wnt/β‑catenin pathway in osteoarthritis. Mol Med Rep 30: 149, 2024.
APA
Hao, X., & Wu, X. (2024). SP1‑mediated ADAMTS5 transcription promotes IL‑1β‑induced chondrocyte injury via Wnt/β‑catenin pathway in osteoarthritis. Molecular Medicine Reports, 30, 149. https://doi.org/10.3892/mmr.2024.13273
MLA
Hao, X., Wu, X."SP1‑mediated ADAMTS5 transcription promotes IL‑1β‑induced chondrocyte injury via Wnt/β‑catenin pathway in osteoarthritis". Molecular Medicine Reports 30.2 (2024): 149.
Chicago
Hao, X., Wu, X."SP1‑mediated ADAMTS5 transcription promotes IL‑1β‑induced chondrocyte injury via Wnt/β‑catenin pathway in osteoarthritis". Molecular Medicine Reports 30, no. 2 (2024): 149. https://doi.org/10.3892/mmr.2024.13273
Follow us
  • Twitter
  • LinkedIn
  • Facebook
About
  • Spandidos Publications
  • Careers
  • Cookie Policy
  • Privacy Policy
How can we help?
  • Help
  • Live Chat
  • Contact
  • Email to our Support Team