Spandidos Publications Logo
  • About
    • About Spandidos
    • Aims and Scopes
    • Abstracting and Indexing
    • Editorial Policies
    • Reprints and Permissions
    • Job Opportunities
    • Terms and Conditions
    • Contact
  • Journals
    • All Journals
    • Oncology Letters
      • Oncology Letters
      • Information for Authors
      • Editorial Policies
      • Editorial Board
      • Aims and Scope
      • Abstracting and Indexing
      • Bibliographic Information
      • Archive
    • International Journal of Oncology
      • International Journal of Oncology
      • Information for Authors
      • Editorial Policies
      • Editorial Board
      • Aims and Scope
      • Abstracting and Indexing
      • Bibliographic Information
      • Archive
    • Molecular and Clinical Oncology
      • Molecular and Clinical Oncology
      • Information for Authors
      • Editorial Policies
      • Editorial Board
      • Aims and Scope
      • Abstracting and Indexing
      • Bibliographic Information
      • Archive
    • Experimental and Therapeutic Medicine
      • Experimental and Therapeutic Medicine
      • Information for Authors
      • Editorial Policies
      • Editorial Board
      • Aims and Scope
      • Abstracting and Indexing
      • Bibliographic Information
      • Archive
    • International Journal of Molecular Medicine
      • International Journal of Molecular Medicine
      • Information for Authors
      • Editorial Policies
      • Editorial Board
      • Aims and Scope
      • Abstracting and Indexing
      • Bibliographic Information
      • Archive
    • Biomedical Reports
      • Biomedical Reports
      • Information for Authors
      • Editorial Policies
      • Editorial Board
      • Aims and Scope
      • Abstracting and Indexing
      • Bibliographic Information
      • Archive
    • Oncology Reports
      • Oncology Reports
      • Information for Authors
      • Editorial Policies
      • Editorial Board
      • Aims and Scope
      • Abstracting and Indexing
      • Bibliographic Information
      • Archive
    • Molecular Medicine Reports
      • Molecular Medicine Reports
      • Information for Authors
      • Editorial Policies
      • Editorial Board
      • Aims and Scope
      • Abstracting and Indexing
      • Bibliographic Information
      • Archive
    • World Academy of Sciences Journal
      • World Academy of Sciences Journal
      • Information for Authors
      • Editorial Policies
      • Editorial Board
      • Aims and Scope
      • Abstracting and Indexing
      • Bibliographic Information
      • Archive
    • International Journal of Functional Nutrition
      • International Journal of Functional Nutrition
      • Information for Authors
      • Editorial Policies
      • Editorial Board
      • Aims and Scope
      • Abstracting and Indexing
      • Bibliographic Information
      • Archive
    • International Journal of Epigenetics
      • International Journal of Epigenetics
      • Information for Authors
      • Editorial Policies
      • Editorial Board
      • Aims and Scope
      • Abstracting and Indexing
      • Bibliographic Information
      • Archive
    • Medicine International
      • Medicine International
      • Information for Authors
      • Editorial Policies
      • Editorial Board
      • Aims and Scope
      • Abstracting and Indexing
      • Bibliographic Information
      • Archive
  • Articles
  • Information
    • Information for Authors
    • Information for Reviewers
    • Information for Librarians
    • Information for Advertisers
    • Conferences
  • Language Editing
Spandidos Publications Logo
  • About
    • About Spandidos
    • Aims and Scopes
    • Abstracting and Indexing
    • Editorial Policies
    • Reprints and Permissions
    • Job Opportunities
    • Terms and Conditions
    • Contact
  • Journals
    • All Journals
    • Biomedical Reports
      • Information for Authors
      • Editorial Policies
      • Editorial Board
      • Aims and Scope
      • Abstracting and Indexing
      • Bibliographic Information
      • Archive
    • Experimental and Therapeutic Medicine
      • Information for Authors
      • Editorial Policies
      • Editorial Board
      • Aims and Scope
      • Abstracting and Indexing
      • Bibliographic Information
      • Archive
    • International Journal of Epigenetics
      • Information for Authors
      • Editorial Policies
      • Editorial Board
      • Aims and Scope
      • Abstracting and Indexing
      • Bibliographic Information
      • Archive
    • International Journal of Functional Nutrition
      • Information for Authors
      • Editorial Policies
      • Editorial Board
      • Aims and Scope
      • Abstracting and Indexing
      • Bibliographic Information
      • Archive
    • International Journal of Molecular Medicine
      • Information for Authors
      • Editorial Policies
      • Editorial Board
      • Aims and Scope
      • Abstracting and Indexing
      • Bibliographic Information
      • Archive
    • International Journal of Oncology
      • Information for Authors
      • Editorial Policies
      • Editorial Board
      • Aims and Scope
      • Abstracting and Indexing
      • Bibliographic Information
      • Archive
    • Medicine International
      • Information for Authors
      • Editorial Policies
      • Editorial Board
      • Aims and Scope
      • Abstracting and Indexing
      • Bibliographic Information
      • Archive
    • Molecular and Clinical Oncology
      • Information for Authors
      • Editorial Policies
      • Editorial Board
      • Aims and Scope
      • Abstracting and Indexing
      • Bibliographic Information
      • Archive
    • Molecular Medicine Reports
      • Information for Authors
      • Editorial Policies
      • Editorial Board
      • Aims and Scope
      • Abstracting and Indexing
      • Bibliographic Information
      • Archive
    • Oncology Letters
      • Information for Authors
      • Editorial Policies
      • Editorial Board
      • Aims and Scope
      • Abstracting and Indexing
      • Bibliographic Information
      • Archive
    • Oncology Reports
      • Information for Authors
      • Editorial Policies
      • Editorial Board
      • Aims and Scope
      • Abstracting and Indexing
      • Bibliographic Information
      • Archive
    • World Academy of Sciences Journal
      • Information for Authors
      • Editorial Policies
      • Editorial Board
      • Aims and Scope
      • Abstracting and Indexing
      • Bibliographic Information
      • Archive
  • Articles
  • Information
    • For Authors
    • For Reviewers
    • For Librarians
    • For Advertisers
    • Conferences
  • Language Editing
Login Register Submit
  • This site uses cookies
  • You can change your cookie settings at any time by following the instructions in our Cookie Policy. To find out more, you may read our Privacy Policy.

    I agree
Search articles by DOI, keyword, author or affiliation
Search
Advanced Search
presentation
Molecular Medicine Reports
Join Editorial Board Propose a Special Issue
Print ISSN: 1791-2997 Online ISSN: 1791-3004
Journal Cover
October-2024 Volume 30 Issue 4

Full Size Image

Sign up for eToc alerts
Recommend to Library

Journals

International Journal of Molecular Medicine

International Journal of Molecular Medicine

International Journal of Molecular Medicine is an international journal devoted to molecular mechanisms of human disease.

International Journal of Oncology

International Journal of Oncology

International Journal of Oncology is an international journal devoted to oncology research and cancer treatment.

Molecular Medicine Reports

Molecular Medicine Reports

Covers molecular medicine topics such as pharmacology, pathology, genetics, neuroscience, infectious diseases, molecular cardiology, and molecular surgery.

Oncology Reports

Oncology Reports

Oncology Reports is an international journal devoted to fundamental and applied research in Oncology.

Experimental and Therapeutic Medicine

Experimental and Therapeutic Medicine

Experimental and Therapeutic Medicine is an international journal devoted to laboratory and clinical medicine.

Oncology Letters

Oncology Letters

Oncology Letters is an international journal devoted to Experimental and Clinical Oncology.

Biomedical Reports

Biomedical Reports

Explores a wide range of biological and medical fields, including pharmacology, genetics, microbiology, neuroscience, and molecular cardiology.

Molecular and Clinical Oncology

Molecular and Clinical Oncology

International journal addressing all aspects of oncology research, from tumorigenesis and oncogenes to chemotherapy and metastasis.

World Academy of Sciences Journal

World Academy of Sciences Journal

Multidisciplinary open-access journal spanning biochemistry, genetics, neuroscience, environmental health, and synthetic biology.

International Journal of Functional Nutrition

International Journal of Functional Nutrition

Open-access journal combining biochemistry, pharmacology, immunology, and genetics to advance health through functional nutrition.

International Journal of Epigenetics

International Journal of Epigenetics

Publishes open-access research on using epigenetics to advance understanding and treatment of human disease.

Medicine International

Medicine International

An International Open Access Journal Devoted to General Medicine.

Journal Cover
October-2024 Volume 30 Issue 4

Full Size Image

Sign up for eToc alerts
Recommend to Library

  • Article
  • Citations
    • Cite This Article
    • Download Citation
    • Create Citation Alert
    • Remove Citation Alert
    • Cited By
  • Similar Articles
    • Related Articles (in Spandidos Publications)
    • Similar Articles (Google Scholar)
    • Similar Articles (PubMed)
  • Download PDF
  • Download XML
  • View XML

  • Supplementary Files
    • Supplementary_Data.pdf
Article Open Access

Role of NOX1 and NOX5 in protein kinase C/reactive oxygen species‑mediated MMP‑9 activation and invasion in MCF‑7 breast cancer cells

  • Authors:
    • Hyun-Kyung Song
    • Jeong-Mi Kim
    • Eun-Mi Noh
    • Hyun Jo Youn
    • Young-Rae Lee
  • View Affiliations / Copyright

    Affiliations: Practical Research Division, Honam National Institute of Biological Resources, Mokpo, Jeollanam 58762, Republic of Korea, Department of Biochemistry, Jeonbuk National University Medical School, Jeonju, Jeollabuk 54907, Republic of Korea, Department of Oral Biochemistry, School of Dentistry, Wonkwang University, Iksan, Jeollabuk 54538, Republic of Korea, Department of Surgery, Research Institute of Clinical Medicine, Jeonbuk National University Hospital, Jeonbuk National University and Biomedical Research Institute, Jeonju, Jeollabuk 54907, Republic of Korea
    Copyright: © Song et al. This is an open access article distributed under the terms of Creative Commons Attribution License.
  • Article Number: 188
    |
    Published online on: August 20, 2024
       https://doi.org/10.3892/mmr.2024.13312
  • Expand metrics +
Metrics: Total Views: 0 (Spandidos Publications: | PMC Statistics: )
Metrics: Total PDF Downloads: 0 (Spandidos Publications: | PMC Statistics: )
Cited By (CrossRef): 0 citations Loading Articles...

This article is mentioned in:



Abstract

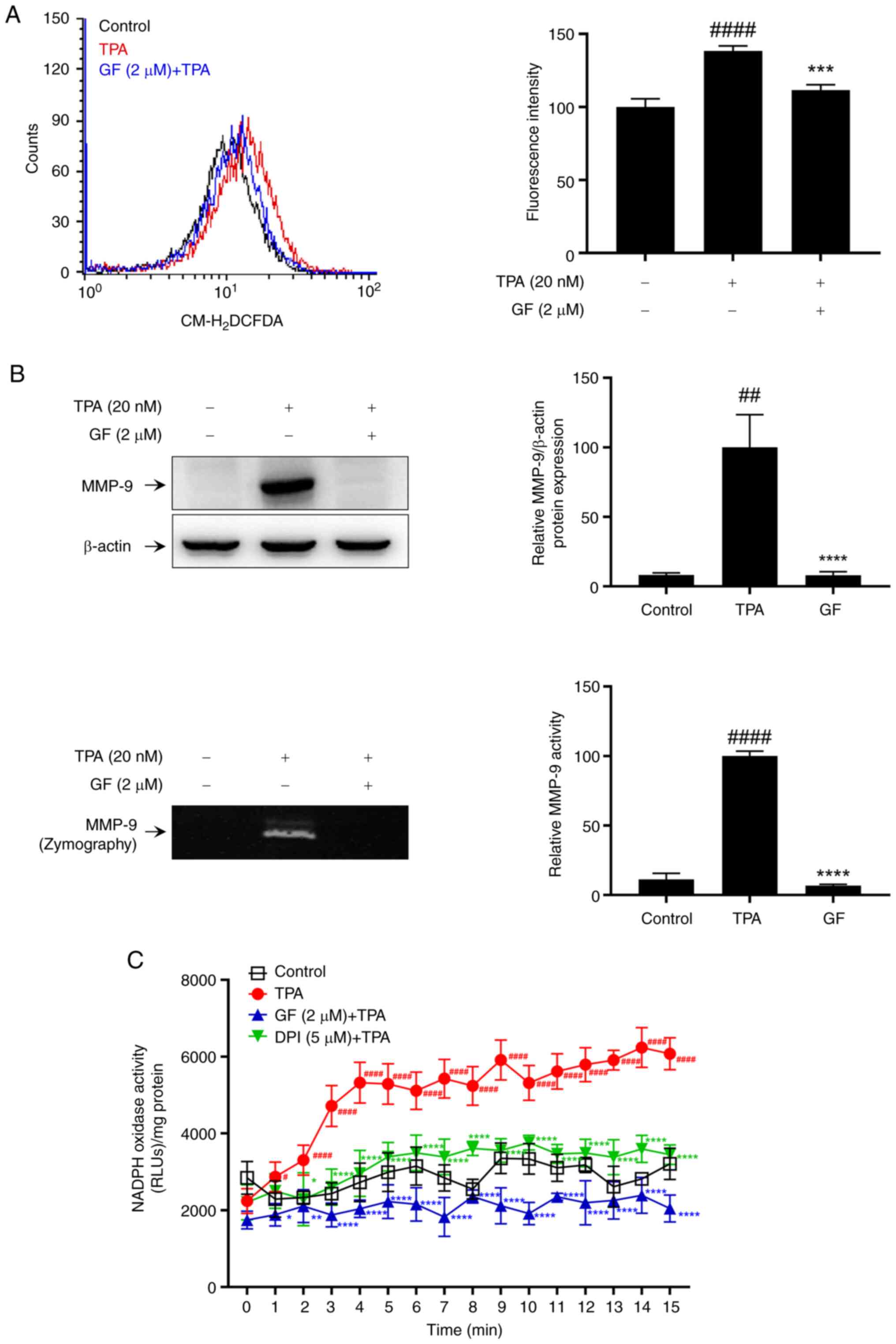
NADPH oxidases (NOXs) are a family of membrane proteins responsible for intracellular reactive oxygen species (ROS) generation by facilitating electron transfer across biological membranes. Despite the established activation of NOXs by protein kinase C (PKC), the precise mechanism through which PKC triggers NOX activation during breast cancer invasion remains unclear. The present study aimed to investigate the role of NOX1 and NOX5 in the invasion of MCF‑7 human breast cancer cells. The expression and activity of NOXs and matrix metalloprotease (MMP)‑9 were assessed by reverse transcription‑quantitative PCR and western blotting, and the activity of MMP‑9 was monitored using zymography. Cellular invasion was assessed using the Matrigel invasion assay, whereas ROS levels were quantified using a FACSCalibur flow cytometer. The findings suggested that NOX1 and NOX5 serve crucial roles in 12‑O‑tetradecanoylphorbol‑13‑acetate (TPA)‑induced MMP‑9 expression and invasion of MCF‑7 cells. Furthermore, a connection was established between PKC and the NOX1 and 5/ROS signaling pathways in mediating TPA‑induced MMP‑9 expression and cellular invasion. Notably, NOX inhibitors (diphenyleneiodonium chloride and apocynin) significantly attenuated TPA‑induced MMP‑9 expression and invasion in MCF‑7 cells. NOX1‑ and NOX5‑specific small interfering RNAs attenuated TPA‑induced MMP‑9 expression and cellular invasion. In addition, knockdown of NOX1 and NOX5 suppressed TPA‑induced ROS levels. Furthermore, a PKC inhibitor (GF109203X) suppressed TPA‑induced intracellular ROS levels, MMP‑9 expression and NOX activity in MCF‑7 cells. Therefore, NOX1 and NOX5 may serve crucial roles in TPA‑induced MMP‑9 expression and invasion of MCF‑7 breast cancer cells. Furthermore, the present study indicated that TPA‑induced MMP‑9 expression and cellular invasion were mediated through PKC, thus linking the NOX1 and 5/ROS signaling pathways. These findings offer novel insights into the potential mechanisms underlying their anti‑invasive effects in breast cancer.
View Figures

Figure 1

Figure 2

Figure 3

Figure 4

Figure 5

View References

1 

Jemal A, Murray T, Ward E, Samuels A, Tiwari RC, Ghafoor A, Feuer EJ and Thun MJ: Cancer statistics, 2005. CA Cancer J Clin. 55:10–30. 2005. View Article : Google Scholar : PubMed/NCBI

2 

Anne N, Sulger E and Pallapothu R: Primary squamous cell carcinoma of the breast: A case report and review of the literature. J Surg Case Rep. 2019:rjz1822019. View Article : Google Scholar : PubMed/NCBI

3 

Zagelbaum NK, Ward MF II, Okby N and Karpoff H: Invasive ductal carcinoma of the breast with osteoclast-like giant cells and clear cell features: A case report of a novel finding and review of the literature. World J Surg Oncol. 14:2272016. View Article : Google Scholar : PubMed/NCBI

4 

Berman AT, Thukral AD, Hwang WT, Solin LJ and Vapiwala N: Incidence and patterns of distant metastases for patients with early-stage breast cancer after breast conservation treatment. Clin Breast Cancer. 13:88–94. 2013. View Article : Google Scholar : PubMed/NCBI

5 

Chambers AF and Matrisian LM: Changing views of the role of matrix metalloproteinases in metastasis. J Natl Cancer Inst. 89:1260–1270. 1997. View Article : Google Scholar : PubMed/NCBI

6 

Woessner JF Jr: Matrix metalloproteinases and their inhibitors in connective tissue remodeling. FASEB J. 5:2145–2154. 1991. View Article : Google Scholar : PubMed/NCBI

7 

Mizutani K, Kofuji K and Shirouzu K: The significance of MMP-1 and MMP-2 in peritoneal disseminated metastasis of gastric cancer. Surg Today. 30:614–621. 2000. View Article : Google Scholar : PubMed/NCBI

8 

Zeigler ME, Chi Y, Schmidt T and Varani J: Role of ERK and JNK pathways in regulating cell motility and matrix metalloproteinase 9 production in growth factor-stimulated human epidermal keratinocytes. J Cell Physiol. 180:271–284. 1999. View Article : Google Scholar : PubMed/NCBI

9 

Hozumi A, Nishimura Y, Nishiuma T, Kotani Y and Yokoyama M: Induction of MMP-9 in normal human bronchial epithelial cells by TNF-alpha via NF-kappa B-mediated pathway. Am J Physiol Lung Cell Mol Physiol. 281:L1444–L1452. 2001. View Article : Google Scholar : PubMed/NCBI

10 

Weng CJ, Chau CF, Hsieh YS, Yang SF and Yen GC: Lucidenic acid inhibits PMA-induced invasion of human hepatoma cells through inactivating MAPK/ERK signal transduction pathway and reducing binding activities of NF-kappaB and AP-1. Carcinogenesis. 29:147–156. 2008. View Article : Google Scholar : PubMed/NCBI

11 

Lee HB, Yu MR, Song JS and Ha H: Reactive oxygen species amplify protein kinase C signaling in high glucose-induced fibronectin expression by human peritoneal mesothelial cells. Kidney Int. 65:1170–1179. 2004. View Article : Google Scholar : PubMed/NCBI

12 

Wu WS, Tsai RK, Chang CH, Wang S, Wu JR and Chang YX: Reactive oxygen species mediated sustained activation of protein kinase C alpha and extracellular signal-regulated kinase for migration of human hepatoma cell Hepg2. Mol Cancer Res. 4:747–758. 2006. View Article : Google Scholar : PubMed/NCBI

13 

Traore K, Sharma RB, Burek CL and Trush MA: Role of ROS and MAPK in TPA-induced ICAM-1 expression in the myeloid ML-1 cell line. J Cell Biochem. 100:1010–1021. 2007. View Article : Google Scholar : PubMed/NCBI

14 

McCubrey JA, Lahair MM and Franklin RA: Reactive oxygen species-induced activation of the MAP kinase signaling pathways. Antioxid Redox Signal. 8:1775–1789. 2006. View Article : Google Scholar : PubMed/NCBI

15 

Huang L, Lin H, Chen Q, Yu L and Bai D: MPPa-PDT suppresses breast tumor migration/invasion by inhibiting Akt-NF-κB-dependent MMP-9 expression via ROS. BMC Cancer. 19:11592019. View Article : Google Scholar : PubMed/NCBI

16 

Lee GH, Jin SW, Kim SJ, Pham TH, Choi JH and Jeong HG: Tetrabromobisphenol A induces MMP-9 expression via NADPH Oxidase and the activation of ROS, MAPK, and Akt pathways in human breast cancer MCF-7 Cells. Toxicol Res. 35:93–101. 2019. View Article : Google Scholar : PubMed/NCBI

17 

Hsu TC, Young MR, Cmarik J and Colburn NH: Activator protein 1 (AP-1)- and nuclear factor kappaB (NF-kappaB)-dependent transcriptional events in carcinogenesis. Free Radic Biol Med. 28:1338–1348. 2000. View Article : Google Scholar : PubMed/NCBI

18 

Huang Q, Shen HM and Ong CN: Inhibitory effect of emodin on tumor invasion through suppression of activator protein-1 and nuclear factor-kappaB. Biochem Pharmacol. 68:361–371. 2004. View Article : Google Scholar : PubMed/NCBI

19 

Savaraj N, Wei Y, Unate H, Liu PM, Wu CJ, Wangpaichitr M, Xia D, Xu HJ, Hu SX and Tien Kuo M: Redox regulation of matrix metalloproteinase gene family in small cell lung cancer cells. Free Radic Res. 39:373–381. 2005. View Article : Google Scholar : PubMed/NCBI

20 

Karin M: The regulation of AP-1 activity by mitogen-activated protein kinases. J Biol Chem. 270:16483–16486. 1995. View Article : Google Scholar : PubMed/NCBI

21 

Madrid LV, Mayo MW, Reuther JY and Baldwin AS Jr: Akt stimulates the transactivation potential of the RelA/p65 Subunit of NF-kappa B through utilization of the Ikappa B kinase and activation of the mitogen-activated protein kinase p38. J Biol Chem. 276:18934–18940. 2001. View Article : Google Scholar : PubMed/NCBI

22 

Brandes RP, Weissmann N and Schroder K: Nox family NADPH oxidases: Molecular mechanisms of activation. Free Radic Biol Med. 76:208–226. 2014. View Article : Google Scholar : PubMed/NCBI

23 

Schmittgen TD and Livak KJ: Analyzing real-time PCR data by the comparative C(T) method. Nat Protoc. 3:1101–1108. 2008. View Article : Google Scholar : PubMed/NCBI

24 

Kim JM, Park J, Noh EM, Song HK, Kang SY, Jung SH, Kim JS, Park BH, Lee YR and Youn HJ: Bruton's agammaglobulinemia tyrosine kinase (Btk) regulates TPA-induced breast cancer cell invasion via PLCγ2/PKCβ/NF-κB/AP-1-dependent matrix metalloproteinase-9 activation. Oncol Rep. 45:562021. View Article : Google Scholar : PubMed/NCBI

25 

Noh EM, Park YJ, Kim JM, Kim MS, Kim HR, Song HK, Hong OY, So HS, Yang SH, Kim JS, et al: Fisetin regulates TPA-induced breast cell invasion by suppressing matrix metalloproteinase-9 activation via the PKC/ROS/MAPK pathways. Eur J Pharmacol. 764:79–86. 2015. View Article : Google Scholar : PubMed/NCBI

26 

Piszczatowska K, Przybylska D, Sikora E and Mosieniak G: Inhibition of NADPH oxidases activity by diphenyleneiodonium chloride as a mechanism of senescence induction in human cancer cells. Antioxidants (Basel). 9:12482020. View Article : Google Scholar : PubMed/NCBI

27 

Ren G, Luo W, Sun W, Niu Y, Ma DL, Leung CH, Wang Y, Lu JJ and Chen X: Psoralidin induced reactive oxygen species (ROS)-dependent DNA damage and protective autophagy mediated by NOX4 in breast cancer cells. Phytomedicine. 23:939–947. 2016. View Article : Google Scholar : PubMed/NCBI

28 

Nasimian A, Farzaneh P, Tamanoi F and Bathaie SZ: Cytosolic and mitochondrial ROS production resulted in apoptosis induction in breast cancer cells treated with Crocin: The role of FOXO3a, PTEN and AKT signaling. Biochem Pharmacol. 177:1139992020. View Article : Google Scholar : PubMed/NCBI

29 

D'Anneo A, Carlisi D, Emanuele S, Buttitta G, Di Fiore R, Vento R, Tesoriere G and Lauricella M: Parthenolide induces superoxide anion production by stimulating EGF receptor in MDA-MB-231 breast cancer cells. Int J Oncol. 43:1895–1900. 2013. View Article : Google Scholar : PubMed/NCBI

30 

Kaikai S, Lu F, Xie J, Wu M, Cai B, Liu Y, Zhang H, Tan H, Pan Y and Xu H: Cambogin exerts anti-proliferative and pro-apoptotic effects on breast adenocarcinoma through the induction of NADPH oxidase 1 and the alteration of mitochondrial morphology and dynamics. Oncotarget. 7:50596–50611. 2016. View Article : Google Scholar : PubMed/NCBI

31 

Jacobson PB, Kuchera SL, Metz A, Schächtele C, Imre K and Schrier DJ: Anti-inflammatory properties of Gö 6850: A selective inhibitor of protein kinase C. J Pharmacol Exp Ther. 275:995–1002. 1995.PubMed/NCBI

32 

Augsburger F, Filippova A, Rasti D, Seredenina T, Lam M, Maghzal G, Mahiout Z, Jansen-Dürr P, Knaus UG, Doroshow J, et al: Pharmacological characterization of the seven human NOX isoforms and their inhibitors. Redox Biol. 26:1012722019. View Article : Google Scholar : PubMed/NCBI

33 

Siegel R, Ma J, Zou Z and Jemal A: Cancer statistics, 2014. CA Cancer J Clin. 64:9–29. 2014. View Article : Google Scholar : PubMed/NCBI

34 

Redig AJ and McAllister SS: Breast cancer as a systemic disease: A view of metastasis. J Intern Med. 274:113–126. 2013. View Article : Google Scholar : PubMed/NCBI

35 

Jiang WG, Sanders AJ, Katoh M, Ungefroren H, Gieseler F, Prince M, Thompson SK, Zollo M, Spano D, Dhawan P, et al: Tissue invasion and metastasis: Molecular, biological and clinical perspectives. Semin Cancer Biol. 35 (Suppl):S244–S275. 2015. View Article : Google Scholar : PubMed/NCBI

36 

Duffy MJ, Maguire TM, Hill A, McDermott E and O'Higgins N: Metalloproteinases: Role in breast carcinogenesis, invasion and metastasis. Breast Cancer Res. 2:252–257. 2000. View Article : Google Scholar : PubMed/NCBI

37 

Scorilas A, Karameris A, Arnogiannaki N, Bassilopoulos P, Trangas T and Talieri M: Overexpression of matrix-metalloproteinase-9 in human breast cancer: A potential favourable indicator in node-negative patients. Br J Cancer. 84:1488–1496. 2001. View Article : Google Scholar : PubMed/NCBI

38 

Yan C and Boyd DD: Regulation of matrix metalloproteinase gene expression. J Cell Physiol. 211:19–26. 2007. View Article : Google Scholar : PubMed/NCBI

39 

Landry WD and Cotter TG: ROS signalling, NADPH oxidases and cancer. Biochem Soc Trans. 42:934–938. 2014. View Article : Google Scholar : PubMed/NCBI

40 

Jiang F, Zhang Y and Dusting GJ: NADPH oxidase-mediated redox signaling: Roles in cellular stress response, stress tolerance, and tissue repair. Pharmacol Rev. 63:218–242. 2011. View Article : Google Scholar : PubMed/NCBI

41 

Bedard K and Krause KH: The NOX family of ROS-generating NADPH oxidases: Physiology and pathophysiology. Physiol Rev. 87:245–313. 2007. View Article : Google Scholar : PubMed/NCBI

42 

Lambeth JD: NOX enzymes and the biology of reactive oxygen. Nat Rev Immunol. 4:181–189. 2004. View Article : Google Scholar : PubMed/NCBI

43 

Kamata T: Roles of Nox1 and other Nox isoforms in cancer development. Cancer Sci. 100:1382–1388. 2009. View Article : Google Scholar : PubMed/NCBI

44 

Block K and Gorin Y: Aiding and abetting roles of NOX oxidases in cellular transformation. Nat Rev Cancer. 12:627–637. 2012. View Article : Google Scholar : PubMed/NCBI

45 

Deep G, Kumar R, Jain AK, Dhar D, Panigrahi GK, Hussain A, Agarwal C, El-Elimat T, Sica VP, Oberlies NH and Agarwal R: Graviola inhibits hypoxia-induced NADPH oxidase activity in prostate cancer cells reducing their proliferation and clonogenicity. Sci Rep. 6:231352016. View Article : Google Scholar : PubMed/NCBI

46 

Shinohara M, Adachi Y, Mitsushita J, Kuwabara M, Nagasawa A, Harada S, Furuta S, Zhang Y, Seheli K, Miyazaki H and Kamata T: Reactive oxygen generated by NADPH oxidase 1 (Nox1) contributes to cell invasion by regulating matrix metalloprotease-9 production and cell migration. J Biol Chem. 285:4481–4488. 2010. View Article : Google Scholar : PubMed/NCBI

47 

Juhasz A, Ge Y, Markel S, Chiu A, Matsumoto L, van Balgooy J, Roy K and Doroshow JH: Expression of NADPH oxidase homologues and accessory genes in human cancer cell lines, tumours and adjacent normal tissues. Free Radic Res. 43:523–532. 2009. View Article : Google Scholar : PubMed/NCBI

48 

Dho SH, Kim JY, Lee KP, Kwon ES, Lim JC, Kim CJ, Jeong D and Kwon KS: STAT5A-mediated NOX5-L expression promotes the proliferation and metastasis of breast cancer cells. Exp Cell Res. 351:51–58. 2017. View Article : Google Scholar : PubMed/NCBI

49 

Lim PS, Sutton CR and Rao S: Protein kinase C in the immune system: From signalling to chromatin regulation. Immunology. 146:508–522. 2015. View Article : Google Scholar : PubMed/NCBI

50 

Parekh DB, Ziegler W and Parker PJ: Multiple pathways control protein kinase C phosphorylation. EMBO J. 19:496–503. 2000. View Article : Google Scholar : PubMed/NCBI

51 

Kim JM, Park J, Noh EM, Song HK, Kang SY, Jung SH, Kim JS, Youn HJ and Lee YR: Downregulation of matriptase suppresses the PAR-2/PLCγ2/PKC-mediated invasion and migration abilities of MCF-7 breast cancer cells. Oncol Rep. 46:2472021. View Article : Google Scholar : PubMed/NCBI

52 

Wu WS: The signaling mechanism of ROS in tumor progression. Cancer Metastasis Rev. 25:695–705. 2006. View Article : Google Scholar : PubMed/NCBI

53 

Eid BG, Abu-Sharib AT, El-Bassossy HM, Balamash K and Smirnov SV: Enhanced calcium entry via activation of NOX/PKC underlies increased vasoconstriction induced by methylglyoxal. Biochem Biophys Res Commun. 506:1013–1018. 2018. View Article : Google Scholar : PubMed/NCBI

54 

Cui X, Li X, He Y, Yu J, Fu J, Song B and Zhao RC: Combined NOX/ROS/PKC signaling pathway and metabolomic analysis reveals the mechanism of TRAM34-Induced endothelial progenitor cell senescence. Stem Cells Dev. 30:671–682. 2021. View Article : Google Scholar : PubMed/NCBI

55 

Chen F, Yu Y, Haigh S, Johnson J, Lucas R, Stepp DW and Fulton DJ: Regulation of NADPH oxidase 5 by protein kinase C isoforms. PLoS One. 9:e884052014. View Article : Google Scholar : PubMed/NCBI

56 

Lee TH, Chen JL, Liu PS, Tsai MM, Wang SJ and Hsieh HL: Rottlerin, a natural polyphenol compound, inhibits upregulation of matrix metalloproteinase-9 and brain astrocytic migration by reducing PKC-delta-dependent ROS signal. J Neuroinflammation. 17:1772020. View Article : Google Scholar : PubMed/NCBI

57 

Brandes RP and Schroder K: NOXious phosphorylation: Smooth muscle reactive oxygen species production is facilitated by direct activation of the NADPH oxidase Nox1. Circ Res. 115:898–900. 2014. View Article : Google Scholar : PubMed/NCBI

Related Articles

  • Abstract
  • View
  • Download
  • Twitter
Copy and paste a formatted citation
Spandidos Publications style
Song H, Kim J, Noh E, Youn H and Lee Y: Role of NOX1 and NOX5 in protein kinase C/reactive oxygen species‑mediated MMP‑9 activation and invasion in MCF‑7 breast cancer cells. Mol Med Rep 30: 188, 2024.
APA
Song, H., Kim, J., Noh, E., Youn, H., & Lee, Y. (2024). Role of NOX1 and NOX5 in protein kinase C/reactive oxygen species‑mediated MMP‑9 activation and invasion in MCF‑7 breast cancer cells. Molecular Medicine Reports, 30, 188. https://doi.org/10.3892/mmr.2024.13312
MLA
Song, H., Kim, J., Noh, E., Youn, H., Lee, Y."Role of NOX1 and NOX5 in protein kinase C/reactive oxygen species‑mediated MMP‑9 activation and invasion in MCF‑7 breast cancer cells". Molecular Medicine Reports 30.4 (2024): 188.
Chicago
Song, H., Kim, J., Noh, E., Youn, H., Lee, Y."Role of NOX1 and NOX5 in protein kinase C/reactive oxygen species‑mediated MMP‑9 activation and invasion in MCF‑7 breast cancer cells". Molecular Medicine Reports 30, no. 4 (2024): 188. https://doi.org/10.3892/mmr.2024.13312
Copy and paste a formatted citation
x
Spandidos Publications style
Song H, Kim J, Noh E, Youn H and Lee Y: Role of NOX1 and NOX5 in protein kinase C/reactive oxygen species‑mediated MMP‑9 activation and invasion in MCF‑7 breast cancer cells. Mol Med Rep 30: 188, 2024.
APA
Song, H., Kim, J., Noh, E., Youn, H., & Lee, Y. (2024). Role of NOX1 and NOX5 in protein kinase C/reactive oxygen species‑mediated MMP‑9 activation and invasion in MCF‑7 breast cancer cells. Molecular Medicine Reports, 30, 188. https://doi.org/10.3892/mmr.2024.13312
MLA
Song, H., Kim, J., Noh, E., Youn, H., Lee, Y."Role of NOX1 and NOX5 in protein kinase C/reactive oxygen species‑mediated MMP‑9 activation and invasion in MCF‑7 breast cancer cells". Molecular Medicine Reports 30.4 (2024): 188.
Chicago
Song, H., Kim, J., Noh, E., Youn, H., Lee, Y."Role of NOX1 and NOX5 in protein kinase C/reactive oxygen species‑mediated MMP‑9 activation and invasion in MCF‑7 breast cancer cells". Molecular Medicine Reports 30, no. 4 (2024): 188. https://doi.org/10.3892/mmr.2024.13312
Follow us
  • Twitter
  • LinkedIn
  • Facebook
About
  • Spandidos Publications
  • Careers
  • Cookie Policy
  • Privacy Policy
How can we help?
  • Help
  • Live Chat
  • Contact
  • Email to our Support Team