Spandidos Publications Logo
  • About
    • About Spandidos
    • Aims and Scopes
    • Abstracting and Indexing
    • Editorial Policies
    • Reprints and Permissions
    • Job Opportunities
    • Terms and Conditions
    • Contact
  • Journals
    • All Journals
    • Oncology Letters
      • Oncology Letters
      • Information for Authors
      • Editorial Policies
      • Editorial Board
      • Aims and Scope
      • Abstracting and Indexing
      • Bibliographic Information
      • Archive
    • International Journal of Oncology
      • International Journal of Oncology
      • Information for Authors
      • Editorial Policies
      • Editorial Board
      • Aims and Scope
      • Abstracting and Indexing
      • Bibliographic Information
      • Archive
    • Molecular and Clinical Oncology
      • Molecular and Clinical Oncology
      • Information for Authors
      • Editorial Policies
      • Editorial Board
      • Aims and Scope
      • Abstracting and Indexing
      • Bibliographic Information
      • Archive
    • Experimental and Therapeutic Medicine
      • Experimental and Therapeutic Medicine
      • Information for Authors
      • Editorial Policies
      • Editorial Board
      • Aims and Scope
      • Abstracting and Indexing
      • Bibliographic Information
      • Archive
    • International Journal of Molecular Medicine
      • International Journal of Molecular Medicine
      • Information for Authors
      • Editorial Policies
      • Editorial Board
      • Aims and Scope
      • Abstracting and Indexing
      • Bibliographic Information
      • Archive
    • Biomedical Reports
      • Biomedical Reports
      • Information for Authors
      • Editorial Policies
      • Editorial Board
      • Aims and Scope
      • Abstracting and Indexing
      • Bibliographic Information
      • Archive
    • Oncology Reports
      • Oncology Reports
      • Information for Authors
      • Editorial Policies
      • Editorial Board
      • Aims and Scope
      • Abstracting and Indexing
      • Bibliographic Information
      • Archive
    • Molecular Medicine Reports
      • Molecular Medicine Reports
      • Information for Authors
      • Editorial Policies
      • Editorial Board
      • Aims and Scope
      • Abstracting and Indexing
      • Bibliographic Information
      • Archive
    • World Academy of Sciences Journal
      • World Academy of Sciences Journal
      • Information for Authors
      • Editorial Policies
      • Editorial Board
      • Aims and Scope
      • Abstracting and Indexing
      • Bibliographic Information
      • Archive
    • International Journal of Functional Nutrition
      • International Journal of Functional Nutrition
      • Information for Authors
      • Editorial Policies
      • Editorial Board
      • Aims and Scope
      • Abstracting and Indexing
      • Bibliographic Information
      • Archive
    • International Journal of Epigenetics
      • International Journal of Epigenetics
      • Information for Authors
      • Editorial Policies
      • Editorial Board
      • Aims and Scope
      • Abstracting and Indexing
      • Bibliographic Information
      • Archive
    • Medicine International
      • Medicine International
      • Information for Authors
      • Editorial Policies
      • Editorial Board
      • Aims and Scope
      • Abstracting and Indexing
      • Bibliographic Information
      • Archive
  • Articles
  • Information
    • Information for Authors
    • Information for Reviewers
    • Information for Librarians
    • Information for Advertisers
    • Conferences
  • Language Editing
Spandidos Publications Logo
  • About
    • About Spandidos
    • Aims and Scopes
    • Abstracting and Indexing
    • Editorial Policies
    • Reprints and Permissions
    • Job Opportunities
    • Terms and Conditions
    • Contact
  • Journals
    • All Journals
    • Biomedical Reports
      • Information for Authors
      • Editorial Policies
      • Editorial Board
      • Aims and Scope
      • Abstracting and Indexing
      • Bibliographic Information
      • Archive
    • Experimental and Therapeutic Medicine
      • Information for Authors
      • Editorial Policies
      • Editorial Board
      • Aims and Scope
      • Abstracting and Indexing
      • Bibliographic Information
      • Archive
    • International Journal of Epigenetics
      • Information for Authors
      • Editorial Policies
      • Editorial Board
      • Aims and Scope
      • Abstracting and Indexing
      • Bibliographic Information
      • Archive
    • International Journal of Functional Nutrition
      • Information for Authors
      • Editorial Policies
      • Editorial Board
      • Aims and Scope
      • Abstracting and Indexing
      • Bibliographic Information
      • Archive
    • International Journal of Molecular Medicine
      • Information for Authors
      • Editorial Policies
      • Editorial Board
      • Aims and Scope
      • Abstracting and Indexing
      • Bibliographic Information
      • Archive
    • International Journal of Oncology
      • Information for Authors
      • Editorial Policies
      • Editorial Board
      • Aims and Scope
      • Abstracting and Indexing
      • Bibliographic Information
      • Archive
    • Medicine International
      • Information for Authors
      • Editorial Policies
      • Editorial Board
      • Aims and Scope
      • Abstracting and Indexing
      • Bibliographic Information
      • Archive
    • Molecular and Clinical Oncology
      • Information for Authors
      • Editorial Policies
      • Editorial Board
      • Aims and Scope
      • Abstracting and Indexing
      • Bibliographic Information
      • Archive
    • Molecular Medicine Reports
      • Information for Authors
      • Editorial Policies
      • Editorial Board
      • Aims and Scope
      • Abstracting and Indexing
      • Bibliographic Information
      • Archive
    • Oncology Letters
      • Information for Authors
      • Editorial Policies
      • Editorial Board
      • Aims and Scope
      • Abstracting and Indexing
      • Bibliographic Information
      • Archive
    • Oncology Reports
      • Information for Authors
      • Editorial Policies
      • Editorial Board
      • Aims and Scope
      • Abstracting and Indexing
      • Bibliographic Information
      • Archive
    • World Academy of Sciences Journal
      • Information for Authors
      • Editorial Policies
      • Editorial Board
      • Aims and Scope
      • Abstracting and Indexing
      • Bibliographic Information
      • Archive
  • Articles
  • Information
    • For Authors
    • For Reviewers
    • For Librarians
    • For Advertisers
    • Conferences
  • Language Editing
Login Register Submit
  • This site uses cookies
  • You can change your cookie settings at any time by following the instructions in our Cookie Policy. To find out more, you may read our Privacy Policy.

    I agree
Search articles by DOI, keyword, author or affiliation
Search
Advanced Search
presentation
Molecular Medicine Reports
Join Editorial Board Propose a Special Issue
Print ISSN: 1791-2997 Online ISSN: 1791-3004
Journal Cover
December-2024 Volume 30 Issue 6

Full Size Image

Sign up for eToc alerts
Recommend to Library

Journals

International Journal of Molecular Medicine

International Journal of Molecular Medicine

International Journal of Molecular Medicine is an international journal devoted to molecular mechanisms of human disease.

International Journal of Oncology

International Journal of Oncology

International Journal of Oncology is an international journal devoted to oncology research and cancer treatment.

Molecular Medicine Reports

Molecular Medicine Reports

Covers molecular medicine topics such as pharmacology, pathology, genetics, neuroscience, infectious diseases, molecular cardiology, and molecular surgery.

Oncology Reports

Oncology Reports

Oncology Reports is an international journal devoted to fundamental and applied research in Oncology.

Experimental and Therapeutic Medicine

Experimental and Therapeutic Medicine

Experimental and Therapeutic Medicine is an international journal devoted to laboratory and clinical medicine.

Oncology Letters

Oncology Letters

Oncology Letters is an international journal devoted to Experimental and Clinical Oncology.

Biomedical Reports

Biomedical Reports

Explores a wide range of biological and medical fields, including pharmacology, genetics, microbiology, neuroscience, and molecular cardiology.

Molecular and Clinical Oncology

Molecular and Clinical Oncology

International journal addressing all aspects of oncology research, from tumorigenesis and oncogenes to chemotherapy and metastasis.

World Academy of Sciences Journal

World Academy of Sciences Journal

Multidisciplinary open-access journal spanning biochemistry, genetics, neuroscience, environmental health, and synthetic biology.

International Journal of Functional Nutrition

International Journal of Functional Nutrition

Open-access journal combining biochemistry, pharmacology, immunology, and genetics to advance health through functional nutrition.

International Journal of Epigenetics

International Journal of Epigenetics

Publishes open-access research on using epigenetics to advance understanding and treatment of human disease.

Medicine International

Medicine International

An International Open Access Journal Devoted to General Medicine.

Journal Cover
December-2024 Volume 30 Issue 6

Full Size Image

Sign up for eToc alerts
Recommend to Library

  • Article
  • Citations
    • Cite This Article
    • Download Citation
    • Create Citation Alert
    • Remove Citation Alert
    • Cited By
  • Similar Articles
    • Related Articles (in Spandidos Publications)
    • Similar Articles (Google Scholar)
    • Similar Articles (PubMed)
  • Download PDF
  • Download XML
  • View XML

  • Supplementary Files
    • Supplementary_Data.pdf
Article Open Access

Downregulation of microRNA‑221‑3p promotes angiogenesis of lipoprotein(a)‑injured endothelial progenitor cells by targeting silent information regulator 1 to activate the RAF/MEK/ERK signaling pathway

  • Authors:
    • Xiaolei Zhang
    • Shizhen Wang
    • Yongting Qin
    • Hang Guo
  • View Affiliations / Copyright

    Affiliations: Department of Basic Medicine, Jiangsu College of Nursing, Huai'an, Jiangsu 223005, P.R. China
    Copyright: © Zhang et al. This is an open access article distributed under the terms of Creative Commons Attribution License.
  • Article Number: 223
    |
    Published online on: September 30, 2024
       https://doi.org/10.3892/mmr.2024.13347
  • Expand metrics +
Metrics: Total Views: 0 (Spandidos Publications: | PMC Statistics: )
Metrics: Total PDF Downloads: 0 (Spandidos Publications: | PMC Statistics: )
Cited By (CrossRef): 0 citations Loading Articles...

This article is mentioned in:



Abstract

The present study aimed to investigate the role of microRNA (miR)‑221‑3p in endothelial progenitor cells (EPCs) treated with lipoprotein(a) [LP(a)]. EPCs were identified using immunofluorescence assays and miR‑221‑3p levels were measured using reverse transcription‑quantitative PCR. EPC migration was detected using Transwell assays, proliferation was measured by staining with 5‑ethynyl‑2'‑deoxyuridine and adhesion was assessed by microscopy. Flow cytometry was used to measure apoptosis and protein expression was detected using western blotting. A dual‑luciferase reporter assay was used to confirm the target interactions. The proliferation, migration, adhesion and angiogenesis of EPCs were decreased, and apoptosis was increased after treatment with LP(a). These effects were weakened by transfection with miR‑221‑3p inhibitor. The negative effects of LP(a) on EPCs were also weakened by overexpression of silent information regulator 1 (SIRT1). Inhibition of the RAF/MEK/ERK signaling pathway blocked the effects of SIRT1 overexpression. In conclusion, miR‑221‑3p inhibitor transfection activated the RAF/MEK/ERK signaling pathway through SIRT1, promoted the proliferation, migration, adhesion and angiogenesis of EPCs, and reduced apoptosis.

Introduction

With an aging population and unhealthy lifestyles becoming more prevalent, the incidence and mortality rates of cardiovascular and cerebrovascular diseases are increasing. Globally, the mortality rate of cardiovascular diseases increased by 18.7% between 2010 and 2020 (1,2). The pathological processes of a number of cardiovascular diseases, such as atherosclerosis (AS) (3), chronic heart failure (4) and hypertension (5), are closely related to endothelial dysfunction. This dysfunction, which includes impaired angiogenesis and vascular repair defects, is crucial in the progression of AS (6). Endothelial progenitor cells (EPCs) are immature endothelial cells in the peripheral blood circulation that have the potential for vascular regeneration and repair (7,8). EPCs are released from the bone marrow or other sources into the peripheral blood circulation, where they participate in angiogenesis through proliferation, migration and adhesion, or induce paracrine effects (9,10). Several clinical trials have reported that the expression levels and degree of differentiation of EPCs in patients with AS are lower than those in healthy individuals (11–13). AS stimulates the mobilization of EPCs in the bone marrow, mediates the regeneration of endothelial cells and repairs damaged tissues (14). Thus, EPCs serve vital roles in cardiovascular diseases.

Lipoprotein(a) [LP(a)] is formed by the covalent binding of low-density lipoprotein-like particles to apolipoprotein(a) through disulfide bonds (15). High LP(a) levels are an independent risk factor for cardiovascular diseases (16). LP(a) levels vary substantially in the population, and these differences are mainly controlled by genetics, which account for 70–90% of the variation in LP(a) levels (17). Notably, LP(a) affects cardiovascular disease by promoting smooth muscle cell proliferation, inhibiting plasminogen activation and exerting pro-inflammatory effects, and these factors are closely associated with AS (18,19). Additionally, LP(a) is a risk factor for coronary heart disease and myocardial infarction, which may cause thrombotic disease (20,21). A prospective study by Dai et al (22) revealed a positive association between LP(a) levels and coronary artery disease. The authors reported that apolipoprotein(a), which is rich in LP(a), can affect the adhesion of EPCs by inhibiting the expression of P-selectin glycoprotein ligand-1 in EPCs, thereby inhibiting neovascularization. Therefore, LP(a) may affect cardiovascular diseases by interfering with the function of EPCs.

MicroRNAs (miRNAs/miRs) are highly conserved RNAs with lengths ranging between 16 and 25 nucleotides. They can bind to 3′ and 5′ untranslated regions (UTRs) of mRNA, coding regions or promoters, and form an RNA-induced silencing complex. The complex can recognize and attach to the target gene in a complementary or an incomplete complementary manner, thereby affecting the stability of mRNA, and the translation of the target mRNA or protein, leading to the negative regulation of gene and protein expression at the post-transcriptional level (23,24). Numerous studies have reported that miRNAs regulate angiogenesis by regulating EPCs, thus serving an essential role in vascular injury repair (25–27). Ge et al (28) revealed that miR-21 promoted the proliferation of EPCs and inhibited apoptosis by regulating related target genes. Another study reported that miR-126 enhanced the homing and migration of EPCs (29). Angiogenesis and proliferation of EPCs are regulated by miR-150 (30). miR-221-3p, examined in the present study, is a vascular-related miRNA that regulates microvascular dysfunction by targeting tissue inhibitors of metalloproteinase-3, affecting myocardial cell injury and inhibiting angiogenesis by targeting p57 (31–33).

Although numerous studies have examined miR-221-3p and EPCs, research specifically exploring the interaction between miR-221-3p and EPCs in cardiovascular diseases is lacking. The present study investigated the combined effects of these two factors on vascular repair.

Materials and methods

Cell culture and modeling

Human umbilical cord blood-derived EPCs (CP-H181) were purchased from Procell Life Science & Technology Co., Ltd. Cells were cultured in EPC growth medium (EGM-2; CC-3162; Lonza Group, Ltd.) containing 10% FBS (Shanghai ExCell Biology, Inc.), and growth additive, 100 U/ml penicillin and 100 µg/ml streptomycin (Thermo Fisher Scientific, Inc.) in a 5% CO2 incubator at 37°C. Cells exhibiting healthy growth were collected and incubated with LP(a) (10 µg/ml; Sigma-Aldrich; Merck KGaA) in the medium at 37°C for 6 h to simulate EPC injury. An optical light microscope (Olympus BX51; Olympus Corporation) was used to observe cellular morphology.

Database screening of targets

The target of miR-221-3p was screened using PITA and miRanda databases via the ENCORI database (https://rnasysu.com/encori/), GeneCards (https://www.genecards.org/), and DisGeNET (https://www.disgenet.org/) databases. The binding sites were validated using the ENCORI database.

Immunofluorescence

Cells were assessed by immunostaining with antibodies against CD133 (cat. no. ab19898; Abcam) and VEGFR-2 (cat. no. 2479; Cell Signaling Technology, Inc.). EPCs (1.5×105 cells/well) were seeded into 24-well plates that were covered with cell sheets. After the cells adhered, the medium was removed. The cells were fixed with 4% paraformaldehyde at room temperature for 15 min and then permeabilized with 0.1% Triton X-100 in PBS for 10 min for intracellular antigens or membrane proteins with internal epitopes. Blocking was performed with 5% goat serum (Thermo Fisher Scientific, Inc.) in PBS for 30 min at room temperature. Primary antibodies specific to CD133 and VEGFR-2 were each diluted at a ratio of 1:200 in blocking solution and cells were incubated with these overnight at 4°C. After overnight incubation with the primary antibody, diluted fluorescent secondary antibody (Alexa Fluor 488 anti-rabbit; cat. no. A11008; Thermo Fisher Scientific, Inc.) was added at a 1:500 dilution and cells were incubated for 1 h at room temperature. Images were observed using fluorescence microscopy and analysis was performed using ImageJ (version 1.0; National Institutes of Health).

Dil uptake and lectin binding assay

To confirm EPCs, cells were assessed for the uptake of Dil Ac-LDL (L3484; Thermo Fisher Scientific, Inc.) and binding of FITC-ulex europaeus agglutinin-1 (UEA-1) (L32476; Thermo Fisher Scientific, Inc.). Cells were plated on the sterile glass slides in 24-well culture plates (1.5×105 cells/well) for culture. After two washes with PBS, 10 µg/ml Dil-AcLDL was added to culture for 4 h with 5% CO2 at 37°C. Cells were washed with PBS twice and then fixed in 4% paraformaldehyde for 30 min at room temperature, and incubated with 80 µg/ml UEA-1 for 1 h under the same culture conditions. The cell slides were then subjected to nuclear staining with DAPI (Thermo Fisher Scientific, Inc.) for 5 min at room temperature. The slides were sealed with an anti-fade mounting medium containing an anti-fluorescence quenching agent (ProLong Gold Antifade Mountant; Thermo Fisher Scientific, Inc.). The functional characteristics of EPCs were detected by fluorescence microscopy. Red or green fluorescence of cells suggested uptake of Dil-AcLDL or binding of UEA-1, respectively; double-positive fluorescence of cells indicated the presence of EPCs. Images were observed using fluorescence microscopy and analysis was performed using ImageJ (version 1.0; National Institutes of Health).

Cell transfection

EPCs treated with LP(a) were grouped and transfected with miR-221-3p mimics/negative control (NC) mimic (miR10000278-1-5; Guangzhou RiboBio Co., Ltd.) and miR-221-3p inhibitors/NC inhibitor (miR20000278-1-5; Guangzhou RiboBio Co., Ltd.) using Lipofectamine® 2,000 (Invitrogen; Thermo Fisher Scientific, Inc.). The nucleic acids were used at a final concentration of 50 nM. For the transfection process, cells were incubated with the transfection reagent and nucleic acids at 37°C for 6 h, after which the medium was replaced with fresh culture medium. Similarly, EPCs were transfected with the pc-SIRT1 overexpression vector [pcDNA3.1(+); accession no. NM_012238.5; General Biotech (Anhui) Co., Ltd.] using Lipofectamine® 2000 at a final concentration of 1 µg plasmid DNA per well. The cells were incubated with the transfection reagent and plasmid DNA at 37°C for 6 h, followed by replacement with ordinary medium. After transfection, the cells were cultured in ordinary medium for 24 h before subsequent experiments. The transfection efficiency was assessed by reverse transcription-quantitative PCR (RT-qPCR). The sequences were as follows: hsa-miR-221-3p inhibitor, GAAACCCAGCAGACAAUGUAGCU; NC inhibitor, UCUACUCUUUCUAGGAGGUUGUGA; hsa-miR-221-3p mimic guide strand, AGCUACAUUGUCUGCUGGGUUUC and complementary strand, GAAACCCAGCAGACAAUGUAGCU; and NC mimic guide strand, UCACAACCUCCUAGAAAGAGUAGA and complementary strand, UCUACUCUUUCUAGGAGGUUGUGA.

RT-qPCR analysis

EPCs were lysed and RNA samples were extracted using the RNA Extraction kit (Shanghai Yuduo Biotechnology Co., Ltd.). cDNA was synthesized using the iScript™ cDNA Synthesis Kit (Bio-Rad Laboratories, Inc.) with reverse transcriptase, buffer, dNTPs and primers provided by the manufacturer. Reverse transcription was performed at 42°C for 30 min and then 85°C for 5 min to inactivate the reverse transcriptase. PCR was performed using the CFX96™Real-Time PCR Detection System (Bio-Rad Laboratories, Inc.). The reaction conditions were as follows: Initial denaturation at 94°C for 5 min, followed by 40 cycles of 94°C for 20 sec, 55°C for 20 sec and 72°C for 20 sec. The SYBR Green dye used for detection was purchased from Bio-Rad Laboratories, Inc. The primers were purchased from General Biotech (Anhui) Co., Ltd. Their sequences were as follows: miR-221-3p forward, 5′-AACACGCAGCTACATTGTCTG-3′ and reverse, 5′-GTCGTATCCAGTGCAGGGT-3′; U6 forward, 5′-GGAACGATACAGAGAAGATTAGC-3′ and reverse, 5′-CTTCACGAATTTGCGTGTC-3′; silent information regulator 1 (SIRT1) forward, 5′-AAGTTGACTGTGAAGCTGTACG-3′ and reverse, 5′-TGCTACTGGTCTTACTTTGAGGG-3′; and GAPDH forward, 5′-AGAAGGTGGTGAAGCAGGCGTC-3′ and reverse, 5′-AAAGGTGGAGGAGTGGGTGTCG-3′. U6 and GAPDH were used as the reference genes. U6 was used as an internal reference for miRNA expression analysis and GAPDH was used as an internal reference for mRNA expression analysis. The relative expression levels were quantified using the 2−ΔΔCq method (34).

5-Ethynyl-2′-deoxyuridine (EdU) assay

EPCs were stained with EdU at 37°C for 2 h and fixed in 4% paraformaldehyde at room temperature for 15 min. After fixation, the cells were stained with DAPI for 10 min at room temperature. Cells were stained with 1X Apollo reaction cocktail (Guangzhou RiboBio Co., Ltd.) at room temperature for 30 min before incubation with Hoechst 33342 (Thermo Fisher Scientific, Inc.) at room temperature for 10 min. EPCs were imaged using a fluorescence microscope (Leica Microsystems GmbH). Image analysis was performed using ImageJ (version 1.0; National Institutes of Health).

Transwell assay

EPCs (1×106) were seeded in the upper chamber of a Transwell insert (8 µm pore size; Corning, Inc.) that was pre-coated with Matrigel (Corning, Inc.). For precoating, Matrigel was diluted to 1 mg/ml in cold serum-free medium and plates were incubated at 37°C for 1 h. After precoating, the medium was removed and the EPCs were plated in the upper chamber with serum-free EPC growth medium (EGM-2; CC-3162; Lonza Group, Ltd.) at 37°C. Complete EPC growth medium containing 10% FBS was plated in the lower chamber, and cells were incubated at 37°C in a 5% CO2 incubator for 48 h. After 48 h, the EPCs in the upper chamber were removed, and invading EPCs in the lower chamber were fixed with 100% methanol at room temperature for 10 min and then stained with 0.1% crystal violet solution (Sigma-Aldrich; Merck KGaA) at room temperature for 20 min. The EPCs were counted using a light microscope (Leica Microsystems GmbH).

Flow cytometry

Death of EPCs was detected by labeling with FITC and PI using a TransDetect® Annexin V-FITC/PI Kit (TransGen Biotech Co., Ltd.). For this assay, 1×105 cells per well were plated in a 6-well plate. To each well, 5 µl Annexin V-FITC and 5 µl PI were added, and cells were cultured in the dark for 15 min at room temperature. Measurements were taken using a NovoCyte Advanteon B4 Flow Cytometer (Agilent Technologies, Inc.) and NovoSampler Q software (version 1.0; Agilent Technologies, Inc.). The percentage of apoptotic cells (%) was calculated as follows: Early apoptotic cells (%) + late apoptotic cells (%).

Adhesion assay

Monolayers of HUVECs obtained from The Cell Bank of Type Culture Collection of The Chinese Academy of Sciences (serial no. GNHu39) were prepared 48 h before the assay and seeded onto 24-well plates (2×105 cells per well). HUVECs were cultured in Endothelial Cell Growth Medium (EGM-2; Lonza Group, Ltd.) supplemented with 10% FBS (Shanghai ExCell Biology, Inc.) and 1% penicillin-streptomycin (Thermo Fisher Scientific, Inc.). The cells were incubated at 37°C in a 5% CO2 atmosphere. For the preparation of HUVEC monolayers, HUVECs were seeded onto 24-well plates at a density of 2×105 cells per well and allowed to form a confluent monolayer over 48 h. For the adhesion assay, HUVECs were pretreated with 1 ng/ml tumor necrosis factor-α (PeproTech, Inc.) for 12 h. EPCs labeled with 1×105 CM-DiI (CellTracker™ CM-DiI; Invitrogen; Thermo Fisher Scientific, Inc.) were added to each well. The labeling of EPCs with CM-DiI was performed at 37°C for 30 min. After labeling, the EPCs were added to each well and incubated for 3 h at 37°C. Unattached cells were gently removed with phosphate buffered saline and adherent EPCs were fixed with 4% paraformaldehyde at room temperature for 15 min. For nuclear staining, cells were incubated with DAPI (Thermo Fisher Scientific, Inc.) at a concentration of 1 µg/ml at room temperature for 10 min. An inverted fluorescence phase-contrast microscope imaging analysis system was used for observation. Blue stains (DAPI) indicated nuclear staining and pink stains (CM-Dil) indicated cell adhesion.

Dual-luciferase reporter assay

The Dual-Luciferase Reporter assay (Promega Corporation) was performed in EPCs. PGL3-SIRT1-3′UTR wild-type (Wt; sequence, 5′-UACUUCCUGUGGACAUGUAGCA-3′) and PGL3-SIRT1-3′UTR mutant (Mut; sequence, 5′-AGUCGUCUAAUCAUCUUCGAGG-3′) were purchased from General Biotech (Anhui) Co., Ltd. Cells were seeded into 24-well plates at a confluence of 60–70%. Following overnight incubation, cells were co-transfected with miR-221-3p mimics or NC, and PGL3-SIRT1-3′UTR Wt or PGL3-SIRT1-3′UTR Mut, using Lipofectamine 2000. The firefly and Renilla luciferase activities were determined using a dual-luciferase reporter assay at 48 h after transfection. Luciferase activity was measured at a wavelength of 560 nm using an xMark™ Microplate Absorbance Spectrophotometer (Bio-Rad Laboratories, Inc.). Renilla luciferase activities were used as an internal control. All experiments were performed in triplicate.

Angiogenesis assay

EPCs were starved for 18 h before seeding 6,000 cells/well in an angiogenesis 96-well microplate pre-coated with reduced growth factor basement membrane matrix (Geltrex; Thermo Fisher Scientific, Inc.). Control cells (untreated cells) were replaced with EPCs treated with LP(a), LP(a) + NC inhibitor, LP(a) + miR-221-3p inhibitor, LP(a) + pc-NC, LP(a) + pc-SIRT1 or LP(a) + pc-SIRT1 + CH5126766 [EPCs were first transfected with pc-SIRT1, followed by treatment with LP(a), and then treated with CH5126766 (1 µM at 37°C for 24 h)] according to the different subgroups, to assess their effect on angiogenesis. The cells were incubated at 37°C with 5% CO2 for 16 h, and images were captured under a light microscope (Leica Microsystems GmbH) to monitor the formation of tubular structures.

Western blot analysis

Proteins were extracted using RIPA buffer (50 mM Tris-HCl, pH 7.4, 150 mM NaCl, 1% NP-40, 0.5% sodium deoxycholate, 0.1% SDS) supplemented with protease and phosphatase inhibitors (Roche Applied Science). Protein concentrations were determined using a BCA Protein Assay Kit (Thermo Fisher Scientific, Inc.) and 30 µg of protein was loaded per lane. Proteins extracted from EPCs were resolved using 10% sodium dodecyl sulfate-polyacrylamide gel electrophoresis. The resolved proteins were transferred to a polyvinylidene fluoride membrane (MilliporeSigma), which was blocked with 5% non-fat dry milk in Tris-buffered saline with 0.1% Tween 20 at room temperature for 1 h. The membrane was then incubated with primary antibodies specific to SIRT1 (1:1,000; ab110304; Abcam), RAF (1:1,000; ab200653; Abcam), p-RAF (1:1,000; ab112053; Abcam), MEK (1:5,000; 11049-1-AP; Proteintech Group, Inc.), p-MEK (1:5,000; 11049-1-AP; Proteintech Group, Inc.), ERK (1:2,000; 66192-1-Ig; Proteintech Group, Inc.), p-ERK (1:4,000; 28733-1-AP; Proteintech Group, Inc.) and GAPDH (1:3,000; CL488-60004; Proteintech Group, Inc.) at 4°C overnight, followed by incubation with a secondary antibody corresponding to each primary antibody [mouse secondary antibody conjugated with HRP (1:10,000; SA00001-1; Proteintech Group, Inc.) or rabbit secondary antibody conjugated with HRP (1:10,000; SA00001-2; Proteintech Group, Inc.)] at room temperature for 2 h. Analysis was performed using an ECL system (Thermo Fisher Scientific, Inc.). Image analysis was performed using ImageJ (version 1.0; National Institutes of Health).

Statistical analysis

All data were analyzed using GraphPad software (version 8.0; Dotmatics) and are presented as the mean ± standard deviation. Experiments were repeated three times (n=3). An unpaired Student's t-test was used to compare the differences between two groups, while differences among multiple groups were analyzed using one-way ANOVA with the Tukey post hoc test. P<0.05 was considered to indicate a statistically significant difference.

Results

Identification of EPCs

Imaging of EPCs revealed that the cells were adherent 72 h after isolation (Fig. 1A). In addition, cells could take up Dil and bind to lectin (Fig. 1B), and highly expressed CD133 and VEGFR-2 (Fig. 1C). The collective results confirmed that the cells were EPCs (35,36).

Figure 1.

(A) Morphological observation of EPCs. Scale bar, 200 µm. (B) Detection of Dil uptake (red) and lectin binding (green) by immunofluorescence staining (original magnification, ×40; scale bar, 50 µm). (C) Immunofluorescence detection of EPC surface markers VEGFR-2 and CD133 (original magnification, ×40; scale bar, 50 µm). EPC, endothelial progenitor cell; UEA-1, ulex europaeus agglutinin-1.

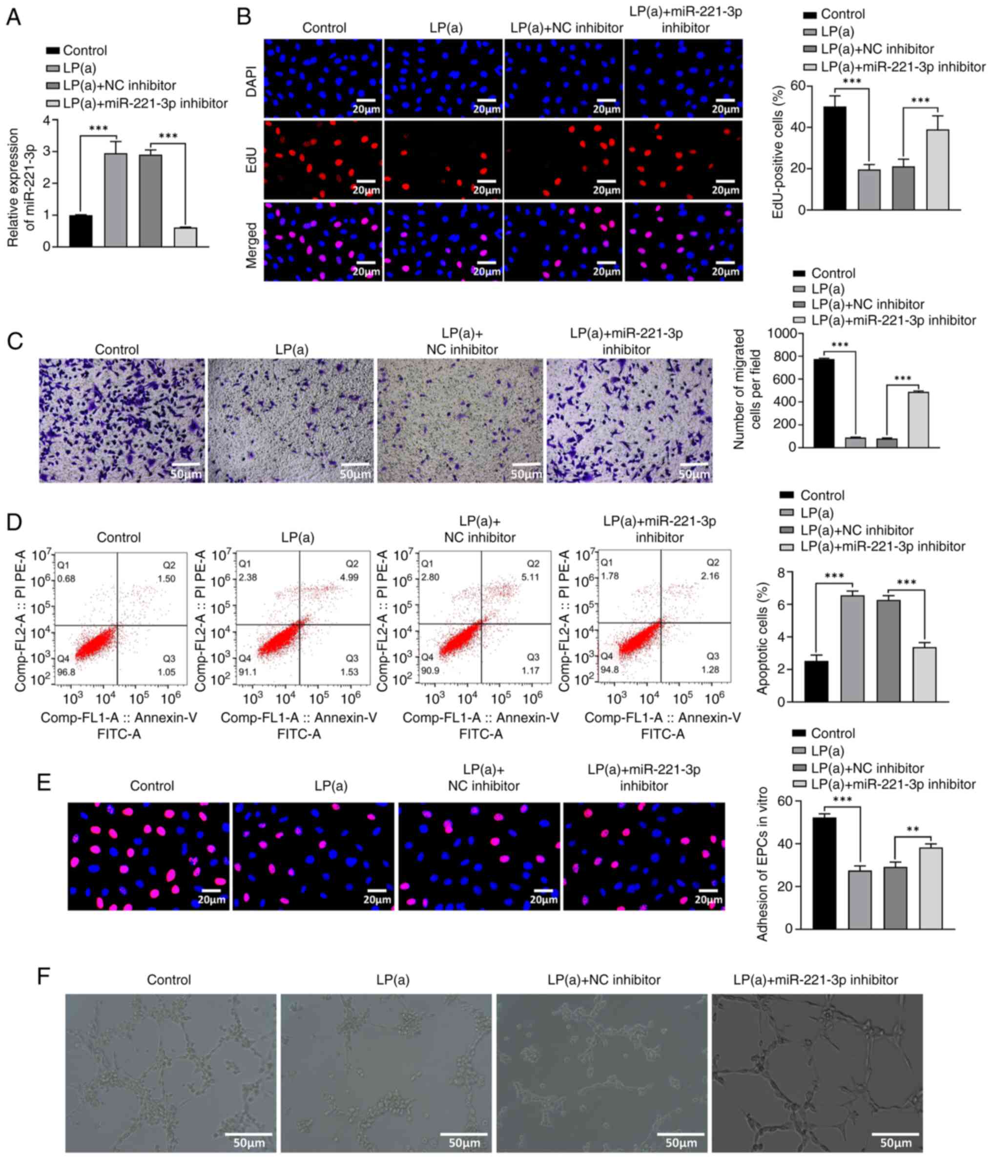
Effects of miR-221-3p on proliferation, migration, apoptosis, adhesion and angiogenesis of EPCs treated with LP(a)

Compared with those in the control group, the expression levels of miR-221-3p in EPCs were significantly increased after LP(a) treatment but decreased after the addition of miR-221-3p inhibitor (Figs. 2A and S1A). EdU staining indicated that EPC proliferation was weakened by LP(a) treatment. However, these effects were reversed following miR-221-3p inhibitor transfection (Fig. 2B). In addition, LP(a) treatment significantly reduced the migration of EPCs and increased their apoptosis, whereas miR-221-3p inhibitor transfection attenuated the effect of LP(a) (Fig. 2C and D). The adhesion and angiogenesis of EPCs were weakened after LP(a) treatment; however, miR-221-3p inhibitor transfection abrogated this weakening (Fig. 2E and F).

Figure 2.

(A) Reverse transcription-quantitative PCR detection of miR-221-3p expression. (B) EdU staining detection of cell proliferation. Scale bar, 20 µm. (C) Transwell assay detection of migration of EPCs. Scale bar, 50 µm. (D) Flow cytometry detection of apoptosis of EPCs. (E) Adhesion of EPCs in vitro. Scale bar, 20 µm. (F) Effect of miR-221-3p inhibitor transfection on angiogenesis of EPCs treated with LP(a). Scale bar, 50 µm. **P<0.01, ***P<0.001. Control, normal untreated cells; EdU, 5-ethynyl-2′-deoxyuridine; EPC, endothelial progenitor cell; hpf, high-power field; LP(a), lipoprotein(a); miR, microRNA; NC, negative control.

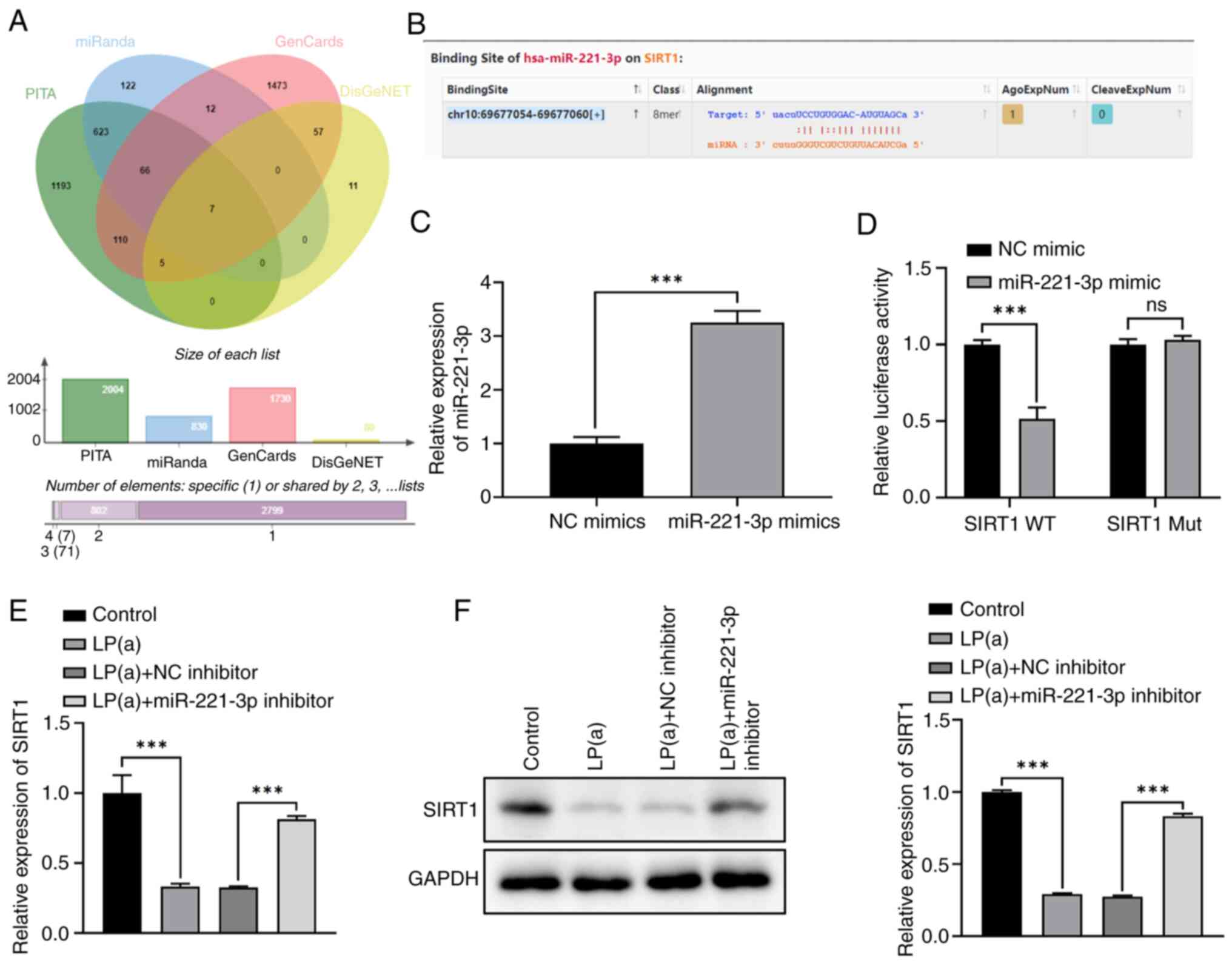
miR-221-3p directly targets SIRT1

The targets of miR-221-3p were screened using the PITA, miRanda, GeneCards and DisGeNET databases, and SIRT1 was identified because it serves an important regulatory role in angiogenesis (37) (Fig. 3A). The binding site of miR-221-3p on SIRT1 was identified using the ENCORI database (Fig. 3B). After confirming that the mimics could effectively increase miR-221-3p levels, the targeting relationship between miR-221-3p and SIRT1 was verified using a dual-luciferase reporter assay (Figs. 3C and D, and S1B). RNA and protein expression levels of SIRT1 were significantly decreased by LP(a) treatment but increased after miR-221-3p inhibitor transfection (Fig. 3E and F).

Figure 3.

(A) Screening of target genes of miR-221-3p using the PITA, miRanda, GeneCards and DisGeNET databases. (B) Prediction of the binding site of miR-221-3p on SIRT1 using the ENCORI database. (C) Efficiency of miR-221-3p mimics transfection was detected by RT-qPCR. (D) Dual-luciferase activity assay of the binding of miR-221-3p to SIRT1. (E) RT-qPCR detection of the RNA expression levels of SIRT1. (F) Western blot analysis of the protein expression levels of SIRT1. ***P<0.001. Control, normal untreated cells; LP(a), lipoprotein(a); miR/miRNA, microRNA; Mut, mutant; NC, negative control; ns, not significant; RT-qPCR, reverse transcription-quantitative PCR; SIRT1, silent information regulator 1; WT, wild-type.

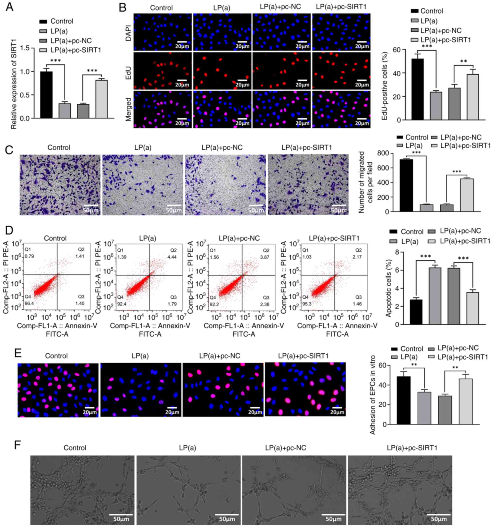
Effects of SIRT1 on proliferation, migration, apoptosis, adhesion and angiogenesis of EPCs treated with LP(a)

Compared with those in the control group, the levels of SIRT1 in EPCs were significantly reduced after LP(a) treatment. The levels were increased following transfection with the SIRT1 overexpression plasmid (Figs. 4A and S1C). Compared with the control group, cell proliferation and migration were decreased after LP(a) treatment, and LP(a) + pc-SIRT1 treatment restored cell migration and invasion to a certain extent (Fig. 4B and C). In addition, SIRT1 overexpression reduced apoptosis following LP(a) treatment (Fig. 4D). Cell adhesion assay data revealed that overexpression of SIRT1 significantly attenuated the inhibition of EPC adhesion by LP(a)(Fig. 4E). However, SIRT1 overexpression increased EPC angiogenesis after LP(a) treatment (Fig. 4F).

Figure 4.

(A) Reverse transcription-quantitative PCR detection of the expression levels of SIRT1. (B) EdU staining detection of cell proliferation. Scale bar, 20 µm. (C) Transwell assay of the migration of EPCs. Scale bar, 50 µm. (D) Flow cytometry analysis of apoptosis of EPCs. (E) Adhesion of EPCs in vitro. Scale bar, 20 µm. (F) Effect of SIRT1 overexpression on angiogenesis of EPCs treated with LP(a). Scale bar, 50 µm. **P<0.01, ***P<0.001. Control, normal untreated cells; EdU, 5-ethynyl-2′-deoxyuridine; EPC, endothelial progenitor cell; hpf, high-power field; LP(a), lipoprotein(a); NC, negative control; SIRT1, silent information regulator 1.

Effect of SIRT1 on proliferation, migration, apoptosis, adhesion and angiogenesis of EPCs treated with LP(a) involves activation of the RAF/MEK/ERK signaling pathway

To further explore how SIRT1 regulates EPCs, the protein levels of phosphorylated (p-)RAF, RAF, p-MEK, MEK, p-ERK and ERK were examined. LP(a) treatment significantly decreased the protein levels of p-RAF, p-MEK and p-ERK, and overexpression of SIRT1 attenuated the inhibitory effect of LP(a). CH5126766 is a MEK-RAF inhibitor (38) that inhibited the expression of p-RAF, p-MEK and p-ERK proteins (Fig. 5A). Compared with SIRT1-overexpressing EPCs, CH5126766 treatment reduced EPC proliferation and migration (Fig. 5B and C), increased apoptosis (Fig. 5D), attenuated adhesion of EPCs (Fig. 5E) and decreased angiogenesis (Fig. 5F).

Figure 5.

(A) Western blot analysis of the protein levels of RAF, MEK and ERK. (B) Cell proliferation detected by EdU staining. Scale bar, 20 µm. (C) Transwell assay of the migration of EPCs. Scale bar, 50 µm. (D) Flow cytometry analysis of apoptosis of EPCs. (E) Adhesion of EPCs in vitro. Scale bar, 20 µm. (F) Angiogenesis capacity of EPCs. Scale bar, 50 µm. **P<0.01, ***P<0.001. Control, normal untreated cells; EdU, 5-ethynyl-2′-deoxyuridine; EPC, endothelial progenitor cell; hpf, high-power field; LP(a), lipoprotein(a); NC, negative control; ns, not significant; p-, phosphorylated; SIRT1, silent information regulator 1.

Discussion

In the present study, EPCs were purchased from Procell Life Science & Technology Co., Ltd., and their identity was confirmed using fluorescence microscopy. To simulate EPC injury, cells were treated with LP(a) and miR-221-3p inhibitor transfection was used to inhibit the expression of miR-221-3p. Proliferation, migration, adhesion and angiogenesis of EPCs were decreased, while apoptosis was increased after LP(a) treatment. However, the effect of LP(a) on EPCs could be weakened by miR-221-3p inhibitor transfection. Bioinformatics analysis identified the gene encoding SIRT1 as a target gene of miR-221-3p. The negative effects of LP(a) on EPCs could be weakened by SIRT1 overexpression, affecting various functions such as proliferation, migration, invasion, apoptosis, adhesion and angiogenic capabilities. Therefore, we hypothesized that miR-221-3p regulated EPCs via SIRT1 expression. Furthermore, the present study examined the downstream proteins RAF, MEK and ERK, and revealed that the inhibition of the RAF/MEK/ERK signaling pathway blocked the effect of SIRT1 overexpression. Therefore, we hypothesized that miR-221-3p activated the RAF/MEK/ERK signaling pathway by targeting SIRT1, and affected the proliferation, migration, apoptosis, adhesion and vascularization ability of EPCs treated with LP(a).

EPCs are integral to the maintenance and repair of vascular endothelial cells and serve a crucial role in angiogenesis and endothelial recovery (39,40). Morishita et al (41) demonstrated that EPCs could differentiate into mature endothelial cells, and induced angiogenesis and vascular repair during myocardial ischemia and vascular injury. EPCs also secrete angiogenesis-related factors and regulate vascular tension, cell adhesion, thrombus resistance and inflammation (42,43). LP(a) treatment increases the risk of cardiovascular diseases, such as myocardial infarction and stroke (44). In the present study, LP(a) treatment reduced the proliferation, migration, adhesion and angiogenesis of EPCs, and increased apoptosis.

Vascular cell-specific miRNAs are crucial regulators of angiogenesis and vascular repair (45). They influence vascular homeostasis by regulating the functioning of EPCs. For example, miR-93-5p promotes angiogenesis by enhancing VEGF expression (46), miR-34a supports endothelial differentiation (47), and miR-126 improves migration and tube formation of EPCs, and inhibits apoptosis (48,49). In the present study, transfection of miR-221-3p inhibitor mitigated the adverse effects of LP(a) on EPCs, restored proliferation, migration, adhesion and angiogenesis, and reduced apoptosis. These findings suggest that miR-221-3p negatively affected EPCs.

To investigate the regulatory mechanism of miR-221-3p, bioinformatics analysis was used to identify its target genes. This analysis identified the SIRT1 gene as the target. SIRT1 is a regulatory factor with histone deacetylase activity in yeast transcription (50). It is involved in hypertensive heart disease, cardiomyopathy and cardiovascular aging, and serves a protective role in the cardiovascular system (51,52). SIRT1 is crucial for EPC function (53). Li et al (54) found that SIRT1 promoted the migration and proliferation of EPCs. In the present study, miR-221-3p inhibitor transfection increased SIRT1 RNA and protein levels after LP(a) treatment. In LP(a)-treated EPCs, SIRT1 overexpression reduced the negative effects of LP(a) by restoring the proliferation, migration, adhesion and angiogenesis of cells, while reducing apoptosis. The present study further examined the RAF/MEK/ERK signaling pathway, a key component of the mitogen-activated protein kinase pathway (55). The RAF/MEK/ERK pathway promotes the angiogenesis of EPCs (56) and its inhibition weakens the proliferation of EPCs (57). The RAF/MEK inhibitor CH5126766 significantly blocked the effects of SIRT1 in LP(a)-treated EPCs, indicating that SIRT1 acted via the RAF/MEK/ERK signaling pathway. Future research should explore and verify this regulatory axis to enhance the understanding of EPC-mediated angiogenesis. In future studies, the effects of SIRT1 overexpression on the expression levels of miR-221-3p should be further explored, and the effects of LP(a) + miR-221-3p inhibitor + CH5126766 (MEK-Raf inhibitor) on the RAF/MEK/ERK signaling pathway should be discussed, in order to comprehensively understand the regulatory mechanisms involved.

The present study suggested that the miR-221-3p/SIRT1/RAF/MEK/ERK signaling pathway serves an important role in the proliferation, migration, adhesion and angiogenesis of EPCs. However, the specific mechanism of the miR-221-3p/SIRT1/RAF/MEK/ERK signaling pathway in inflammation and oxidative stress in EPCs is not fully understood, and future studies could further explore this area. SIRT1 is known for its role in regulating inflammation and oxidative stress through various signaling pathways (58). In the present study, miR-221-3p inhibitors could significantly increase SIRT1 expression levels of LP(a)-treated EPCs, which may lead to changes in their protective effects against inflammation and oxidative stress. Therefore, we hypothesized that miR-221-3p may indirectly promote inflammation and oxidative stress by inhibiting SIRT1. Alcendor et al (59) demonstrated that SIRT1 served an anti-inflammatory and antioxidant role by inhibiting NF-κB and regulating antioxidant enzymes through deacetylation. The RAF/MEK/ERK signaling pathway serves a key role in regulating cell proliferation and stress response, and its activation can either promote cell survival or lead to excessive inflammation and oxidative stress (60). The miR-221-3p/SIRT1/RAF/MEK/ERK signaling pathway serves a complex and interwoven role in regulating inflammation and oxidative stress. The interactions within this pathway collectively determine the cellular response to these conditions. Future studies should delve deeper into the interactions among miR-221-3p, SIRT1, RAF, MEK and ERK to better understand these processes and develop novel therapies.

The present study did not include a control group treated with inhibitor alone [without LP(a)] because the primary focus was on the effects of miR-221-3p and SIRT1 in LP(a)-injured EPCs. The aim of the present study was to investigate the functional regulation of these factors under the specific pathological condition of LP(a) injury. Including such a control treated with inhibitor alone [without LP(a)] was not within the scope of the present study and was not deemed essential for addressing the main research question. Future studies may consider exploring the effects of miR-221-3p inhibitors on normal EPCs to provide a more comprehensive understanding.

In summary, the present study demonstrated that miR-221-3p inhibitor transfection activated the RAF/MEK/ERK signaling pathway via SIRT1, and promoted the proliferation, migration, adhesion and angiogenesis of EPCs, while reducing apoptosis. The findings suggested miR-221-3p and SIRT1 as novel therapeutic targets for cardiovascular diseases.

Supplementary Material

Supporting Data

Acknowledgements

Not applicable.

Funding

The present study was supported by the Huai'an Natural Science Research Plan (grant no. HAB202134).

Availability of data and materials

The data generated in the present study may be requested from the corresponding author.

Authors' contributions

XZ, HG and SW conceived and designed the study. XZ and SW performed the literature search and data extraction. YQ performed statistical analysis of the data. XZ, SW and YQ participated in the drafting of the manuscript, and SW and HG revised the important knowledge content of the manuscript. XZ and HG confirm the authenticity of all the raw data. All authors have read and approved the final version of the manuscript.

Ethics approval and consent to participate

The experiment complied with the ethical principles of biomedical research involving stem cells, and was approved by the Medical Ethics Committee of Jiangsu College of Nursing (JSCN-ME-2021061201; Huai'an, China).

Patient consent for publication

Not applicable.

Competing interests

The authors declare that they have no competing interests.

References

1 

Tsao CW, Aday AW, Almarzooq ZI, Alonso A, Beaton AZ, Bittencourt MS, Boehme AK, Buxton AE, Carson AP, Commodore-Mensah Y, et al: Heart disease and stroke statistics-2022 update: A report from the American heart association. Circulation. 145:e153–e639. 2022. View Article : Google Scholar : PubMed/NCBI

2 

Bossone E and Eagle KA: Epidemiology and management of aortic disease: Aortic aneurysms and acute aortic syndromes. Nat Rev Cardiol. 18:331–348. 2021. View Article : Google Scholar : PubMed/NCBI

3 

Daiber A, Steven S, Weber A, Shuvaev VV, Muzykantov VR, Laher I, Li H, Lamas S and Münzel T: Targeting vascular (endothelial) dysfunction. Br J Pharmacol. 174:1591–1619. 2017. View Article : Google Scholar : PubMed/NCBI

4 

Castellon X and Bogdanova V: Chronic Inflammatory diseases and endothelial dysfunction. Aging Dis. 7:81–89. 2016. View Article : Google Scholar : PubMed/NCBI

5 

Gkaliagkousi E, Gavriilaki E, Triantafyllou A and Douma S: Clinical significance of endothelial dysfunction in essential hypertension. Curr Hypertens Rep. 17:852015. View Article : Google Scholar : PubMed/NCBI

6 

Gimbrone MA Jr and Garcia-Cardena G: Endothelial cell dysfunction and the pathobiology of atherosclerosis. Circ Res. 118:620–636. 2016. View Article : Google Scholar : PubMed/NCBI

7 

Yang J, Yu J, Li D, Yu S, Ke J, Wang L, Wang Y, Qiu Y, Gao X, Zhang J and Huang L: Store-operated calcium entry-activated autophagy protects EPC proliferation via the CAMKK2-MTOR pathway in ox-LDL exposure. Autophagy. 13:82–98. 2017. View Article : Google Scholar : PubMed/NCBI

8 

Hung SC, Kuo KL, Huang HL, Lin CC, Tsai TH, Wang CH, Chen JW, Lin SJ, Huang PH and Tarng DC: Indoxyl sulfate suppresses endothelial progenitor cell-mediated neovascularization. Kidney Int. 89:574–585. 2016. View Article : Google Scholar : PubMed/NCBI

9 

Zhang J, Li Y, Li H, Zhu B, Wang L, Guo B, Xiang L, Dong J, Liu M and Xiang G: GDF11 improves angiogenic function of EPCs in diabetic limb ischemia. Diabetes. 67:2084–2095. 2018. View Article : Google Scholar : PubMed/NCBI

10 

Mathiyalagan P, Liang Y, Kim D, Misener S, Thorne T, Kamide CE, Klyachko E, Losordo DW, Hajjar RJ and Sahoo S: Angiogenic mechanisms of human CD34+ stem cell exosomes in the repair of ischemic hindlimb. Circ Res. 120:1466–1476. 2017. View Article : Google Scholar : PubMed/NCBI

11 

Zhao H, Yun W, Zhang Q, Cai X, Li X, Hui G, Zhou X and Ni J: Mobilization of circulating endothelial progenitor cells by dl-3-n-Butylphthalide in acute ischemic stroke patients. J Stroke Cerebrovasc Dis. 25:752–760. 2016. View Article : Google Scholar : PubMed/NCBI

12 

Wang Z, Moran E, Ding L, Cheng R, Xu X and Ma JX: PPARα regulates mobilization and homing of endothelial progenitor cells through the HIF-1α/SDF-1 pathway. Invest Ophthalmol Vis Sci. 55:3820–3832. 2014. View Article : Google Scholar : PubMed/NCBI

13 

Wang C, Cai Y, Zhang Y, Xiong Z, Li G and Cui L: Local injection of deferoxamine improves neovascularization in ischemic diabetic random flap by increasing HIF-1α and VEGF expression. PLoS One. 9:e1008182014. View Article : Google Scholar : PubMed/NCBI

14 

Altabas V and Biloš LSK: The role of endothelial progenitor cells in atherosclerosis and impact of anti-lipemic treatments on endothelial repair. Int J Mol Sci. 23:26632022. View Article : Google Scholar : PubMed/NCBI

15 

Kraft HG, Köchl S, Menzel HJ, Sandholzer C and Utermann G: The apolipoprotein (a) gene: A transcribed hypervariable locus controlling plasma lipoprotein (a) concentration. Hum Genet. 90:220–230. 1992. View Article : Google Scholar : PubMed/NCBI

16 

Le Bras A: Lipoprotein(a) is an independent predictor of CVD. Nat Rev Cardiol. 15:7272018. View Article : Google Scholar : PubMed/NCBI

17 

Schmidt K, Noureen A, Kronenberg F and Utermann G: Structure, function, and genetics of lipoprotein (a). J Lipid Res. 57:1339–1359. 2016. View Article : Google Scholar : PubMed/NCBI

18 

Lin Y, Yang Q, Liu Z, Su B, Xu F, Li Y, Kang J and Zhou Z: Relationship between Apolipoprotein E genotype and lipoprotein profile in patients with coronary heart disease. Molecules. 27:13772022. View Article : Google Scholar : PubMed/NCBI

19 

Afanasieva OI, Tyurina AV, Klesareva EA, Arefieva TI, Ezhov MV and Pokrovsky SN: Lipoprotein(a), immune cells and cardiovascular outcomes in patients with premature coronary heart disease. J Pers Med. 12:2692022. View Article : Google Scholar : PubMed/NCBI

20 

Yoshida H, Ito K, Manita D, Sato R, Hiraishi C, Matsui S and Hirowatari Y: Clinical significance of intermediate-density lipoprotein cholesterol determination as a predictor for coronary heart disease risk in middle-aged men. Front Cardiovasc Med. 8:7560572021. View Article : Google Scholar : PubMed/NCBI

21 

Ghanavati M and Nasrollahzadeh J: A calorie-restricted diet enriched with tree nuts and peanuts reduces the expression of CX3CR1 in peripheral blood mononuclear cells in patients with coronary artery disease. Int J Vitam Nutr Res. 93:329–338. 2021. View Article : Google Scholar : PubMed/NCBI

22 

Dai W, Long J, Cheng Y, Chen Y and Zhao S: Elevated plasma lipoprotein(a) levels were associated with increased risk of cardiovascular events in Chinese patients with stable coronary artery disease. Sci Rep. 8:77262018. View Article : Google Scholar : PubMed/NCBI

23 

O'Brien J, Hayder H, Zayed Y and Peng C: Overview of MicroRNA biogenesis, mechanisms of actions, and circulation. Front Endocrinol (Lausanne). 9:4022018. View Article : Google Scholar : PubMed/NCBI

24 

Ritchie W and Rasko JE: Refining microRNA target predictions: Sorting the wheat from the chaff. Biochem Biophys Res Commun. 445:780–784. 2014. View Article : Google Scholar : PubMed/NCBI

25 

Stakos DA, Gatsiou A, Stamatelopoulos K, Tselepis AD and Stellos K: Platelet microRNAs: From platelet biology to possible disease biomarkers and therapeutic targets. Platelets. 24:579–589. 2013. View Article : Google Scholar : PubMed/NCBI

26 

Eisenreich A and Leppert U: The impact of microRNAs on the regulation of tissue factor biology. Trends Cardiovasc Med. 24:128–132. 2014. View Article : Google Scholar : PubMed/NCBI

27 

Joladarashi D and Krishnamurthy P: Assessment of MiRNA regulation of endothelial progenitor cell mediated angiogenesis. Methods Mol Biol. 1553:305–314. 2017. View Article : Google Scholar : PubMed/NCBI

28 

Ge X, Huang S, Gao H, Han Z, Chen F, Zhang S, Wang Z, Kang C, Jiang R, Yue S, et al: miR-21-5p alleviates leakage of injured brain microvascular endothelial barrier in vitro through suppressing inflammation and apoptosis. Brain Res. 1650:31–40. 2016. View Article : Google Scholar : PubMed/NCBI

29 

Meng Q, Wang W, Yu X, Li W, Kong L, Qian A, Li C and Li X: Upregulation of MicroRNA-126 contributes to endothelial progenitor cell function in deep vein thrombosis via its target PIK3R2. J Cell Biochem. 116:1613–1623. 2015. View Article : Google Scholar : PubMed/NCBI

30 

Wang W, Zhu X, Du X, Xu A, Yuan X, Zhan Y, Liu M and Wang S: MiR-150 promotes angiogensis and proliferation of endothelial progenitor cells in deep venous thrombosis by targeting SRCIN1. Microvasc Res. 123:35–41. 2019. View Article : Google Scholar : PubMed/NCBI

31 

Li Y, Yan C, Fan J, Hou Z and Han Y: MiR-221-3p targets Hif-1α to inhibit angiogenesis in heart failure. Lab Invest. 101:104–115. 2021. View Article : Google Scholar : PubMed/NCBI

32 

Wang C, Lin Y, Fu Y, Zhang D and Xin Y: MiR-221-3p regulates the microvascular dysfunction in diabetic retinopathy by targeting TIMP3. Pflugers Arch. 472:1607–1618. 2020. View Article : Google Scholar : PubMed/NCBI

33 

Meng Q, Liu Y, Huo X, Sun H, Wang Y and Bu F: MicroRNA-221-3p contributes to cardiomyocyte injury in H2O2-treated H9c2 cells and a rat model of myocardial ischemia-reperfusion by targeting p57. Int J Mol Med. 42:589–596. 2018.PubMed/NCBI

34 

Livak KJ and Schmittgen TD: Analysis of relative gene expression data using real-time quantitative PCR and the 2(−Delta Delta C(T)) method. Methods. 25:402–408. 2001. View Article : Google Scholar : PubMed/NCBI

35 

Huang Y, Chen L, Feng Z, Chen W, Yan S, Yang R, Xiao J, Gao J, Zhang D and Ke X: EPC-derived exosomal miR-1246 and miR-1290 regulate phenotypic changes of fibroblasts to endothelial cells to exert protective effects on myocardial infarction by targeting ELF5 and SP1. Front Cell Dev Biol. 9:6477632021. View Article : Google Scholar : PubMed/NCBI

36 

Xia X, Yu Y, Zhang L, Ma Y and Wang H: Inhibitor of DNA binding 1 regulates cell cycle progression of endothelial progenitor cells through induction of Wnt2 expression. Mol Med Rep. 14:2016–2024. 2016. View Article : Google Scholar : PubMed/NCBI

37 

Xie M, Liu M and He CS: SIRT1 regulates endothelial notch signaling in lung cancer. PLoS One. 7:e453312012. View Article : Google Scholar : PubMed/NCBI

38 

Umemura S, Sowa Y, Iizumi Y, Kitawaki J and Sakai T: Synergistic effect of the inhibitors of RAF/MEK and AXL on KRAS-mutated ovarian cancer cells with high AXL expression. Cancer Sci. 111:2052–2061. 2020. View Article : Google Scholar : PubMed/NCBI

39 

Li Y, Cui W, Song B, Ye X, Li Z and Lu C: Autophagy-Sirtuin1(SIRT1) alleviated the coronary atherosclerosis (AS)in mice through regulating the proliferation and migration of endothelial progenitor cells (EPCs) via wnt/β-catenin/GSK3β signaling pathway. J Nutr Health Aging. 26:297–306. 2022. View Article : Google Scholar : PubMed/NCBI

40 

Alexandru N, Andrei E, Safciuc F, Dragan E, Balahura AM, Badila E and Georgescu A: Intravenous administration of allogenic cell-derived microvesicles of healthy origins defend against atherosclerotic cardiovascular disease development by a direct action on endothelial progenitor cells. Cells. 9:4232020. View Article : Google Scholar : PubMed/NCBI

41 

Morishita T, Uzui H, Ikeda H, Amaya N, Kaseno K, Ishida K, Fukuoka Y, Lee JD and Tada H: Association of CD34/CD133/VEGFR2-positive cell numbers with eicosapentaenoic acid and postprandial hyperglycemia in patients with coronary artery disease. Int J Cardiol. 221:1039–1042. 2016. View Article : Google Scholar : PubMed/NCBI

42 

Zhao YH, Yuan B, Chen J, Feng DH, Zhao B, Qin C and Chen YF: Endothelial progenitor cells: Therapeutic perspective for ischemic stroke. CNS Neurosci Ther. 19:67–75. 2013. View Article : Google Scholar : PubMed/NCBI

43 

Fortini F, Sega FV, Marracino L, Severi P, Rapezzi C, Rizzo P and Ferrari R: Well-known and novel players in endothelial dysfunction: Updates on a Notch(ed) landscape. Biomedicines. 9:9972021. View Article : Google Scholar : PubMed/NCBI

44 

Lange KS, Nave AH, Liman TG, Grittner U, Endres M and Ebinger M: Lipoprotein(a) levels and recurrent vascular events after first ischemic stroke. Stroke. 48:36–42. 2017. View Article : Google Scholar : PubMed/NCBI

45 

Orso F, Quirico L, Dettori D, Coppo R, Virga F, Ferreira LC, Paoletti C, Baruffaldi D, Penna E and Taverna D: Role of miRNAs in tumor and endothelial cell interactions during tumor progression. Semin Cancer Biol. 60:214–224. 2020. View Article : Google Scholar : PubMed/NCBI

46 

Quan H, Liang M, Li N, Dou C, Liu C, Bai Y, Luo W, Li J, Kang F, Cao Z, et al: LncRNA-AK131850 Sponges MiR-93-5p in newborn and mature osteoclasts to enhance the secretion of vascular endothelial growth factor a promoting vasculogenesis of endothelial progenitor cells. Cell Physiol Biochem. 46:401–417. 2018. View Article : Google Scholar : PubMed/NCBI

47 

Meng S, Cao J, Wang L, Zhou Q, Li Y, Shen C, Zhang X and Wang C: MicroRNA 107 partly inhibits endothelial progenitor cells differentiation via HIF-1β. PLoS One. 7:e403232012. View Article : Google Scholar : PubMed/NCBI

48 

Sun J, Zhang Z, Ma T, Yang Z, Zhang J, Liu X, Lu D, Shen Z, Yang J and Meng Q: Endothelial progenitor cell-derived exosomes, loaded with miR-126, promoted deep vein thrombosis resolution and recanalization. Stem Cell Res Ther. 9:2232018. View Article : Google Scholar : PubMed/NCBI

49 

Meng S, Cao JT, Zhang B, Zhou Q, Shen CX and Wang CQ: Downregulation of microRNA-126 in endothelial progenitor cells from diabetes patients, impairs their functional properties, via target gene spred-1. J Mol Cell Cardiol. 53:64–72. 2012. View Article : Google Scholar : PubMed/NCBI

50 

Katto J, Engel N, Abbas W, Herbein G and Mahlknecht U: Transcription factor NFκB regulates the expression of the histone deacetylase SIRT1. Clin Epigenetics. 5:112013. View Article : Google Scholar : PubMed/NCBI

51 

Gao P, Xu TT, Lu J, Li L, Xu J, Hao DL, Chen HZ and Liu DP: Overexpression of SIRT1 in vascular smooth muscle cells attenuates angiotensin II-induced vascular remodeling and hypertension in mice. J Mol Med (Berl). 92:347–357. 2014. View Article : Google Scholar : PubMed/NCBI

52 

Arunachalam G, Samuel SM, Marei I, Ding H and Triggle CR: Metformin modulates hyperglycaemia-induced endothelial senescence and apoptosis through SIRT1. Br J Pharmacol. 171:523–535. 2014. View Article : Google Scholar : PubMed/NCBI

53 

Balestrieri ML, Rienzo M, Felice F, Rossiello R, Grimaldi V, Milone L, Casamassimi A, Servillo L, Farzati B, Giovane A and Napoli C: High glucose downregulates endothelial progenitor cell number via SIRT1. Biochim Biophys Acta. 1784:936–945. 2008. View Article : Google Scholar : PubMed/NCBI

54 

Li W, Du D, Wang H, Liu Y, Lai X, Jiang F, Chen D, Zhang Y, Zong J and Li Y: Silent information regulator 1 (SIRT1) promotes the migration and proliferation of endothelial progenitor cells through the PI3K/Akt/eNOS signaling pathway. Int J Clin Exp Pathol. 8:2274–2287. 2015.PubMed/NCBI

55 

Li T and Sun Y, Wang J, Zhang C and Sun Y: Promoted skin wound healing by tail-amputated eisenia foetida proteins via the Ras/Raf/MEK/ERK signaling pathway. ACS Omega. 8:13935–13943. 2023. View Article : Google Scholar : PubMed/NCBI

56 

Wang CQ, Lin CY, Huang YL, Wang SW, Wang Y, Huang BF, Lai YW, Weng SL, Fong YC, Tang CH and Lv Z: Sphingosine-1-phosphate promotes PDGF-dependent endothelial progenitor cell angiogenesis in human chondrosarcoma cells. Aging (Albany NY). 11:11040–11053. 2019. View Article : Google Scholar : PubMed/NCBI

57 

Zhang X, Mao H, Chen JY, Wen S, Li D, Ye M and Lv Z: Increased expression of microRNA-221 inhibits PAK1 in endothelial progenitor cells and impairs its function via c-Raf/MEK/ERK pathway. Biochem Biophys Res Commun. 431:404–408. 2013. View Article : Google Scholar : PubMed/NCBI

58 

Singh V and Ubaid S: Role of silent information regulator 1 (SIRT1) in regulating oxidative stress and inflammation. Inflammation. 43:1589–1598. 2020. View Article : Google Scholar : PubMed/NCBI

59 

Alcendor RR, Gao S, Zhai P, Zablocki D, Holle E, Yu X, Tian B, Wagner T, Vatner SF and Sadoshima J: Sirt1 regulates aging and resistance to oxidative stress in the heart. Circ Res. 100:1512–1521. 2007. View Article : Google Scholar : PubMed/NCBI

60 

Ngo C, Chereau C, Nicco C, Weill B, Chapron C and Batteux F: Reactive oxygen species controls endometriosis progression. Am J Pathol. 175:225–234. 2009. View Article : Google Scholar : PubMed/NCBI

Related Articles

  • Abstract
  • View
  • Download
  • Twitter
Copy and paste a formatted citation
Spandidos Publications style
Zhang X, Wang S, Qin Y and Guo H: Downregulation of microRNA‑221‑3p promotes angiogenesis of lipoprotein(a)‑injured endothelial progenitor cells by targeting silent information regulator 1 to activate the RAF/MEK/ERK signaling pathway. Mol Med Rep 30: 223, 2024.
APA
Zhang, X., Wang, S., Qin, Y., & Guo, H. (2024). Downregulation of microRNA‑221‑3p promotes angiogenesis of lipoprotein(a)‑injured endothelial progenitor cells by targeting silent information regulator 1 to activate the RAF/MEK/ERK signaling pathway. Molecular Medicine Reports, 30, 223. https://doi.org/10.3892/mmr.2024.13347
MLA
Zhang, X., Wang, S., Qin, Y., Guo, H."Downregulation of microRNA‑221‑3p promotes angiogenesis of lipoprotein(a)‑injured endothelial progenitor cells by targeting silent information regulator 1 to activate the RAF/MEK/ERK signaling pathway". Molecular Medicine Reports 30.6 (2024): 223.
Chicago
Zhang, X., Wang, S., Qin, Y., Guo, H."Downregulation of microRNA‑221‑3p promotes angiogenesis of lipoprotein(a)‑injured endothelial progenitor cells by targeting silent information regulator 1 to activate the RAF/MEK/ERK signaling pathway". Molecular Medicine Reports 30, no. 6 (2024): 223. https://doi.org/10.3892/mmr.2024.13347
Copy and paste a formatted citation
x
Spandidos Publications style
Zhang X, Wang S, Qin Y and Guo H: Downregulation of microRNA‑221‑3p promotes angiogenesis of lipoprotein(a)‑injured endothelial progenitor cells by targeting silent information regulator 1 to activate the RAF/MEK/ERK signaling pathway. Mol Med Rep 30: 223, 2024.
APA
Zhang, X., Wang, S., Qin, Y., & Guo, H. (2024). Downregulation of microRNA‑221‑3p promotes angiogenesis of lipoprotein(a)‑injured endothelial progenitor cells by targeting silent information regulator 1 to activate the RAF/MEK/ERK signaling pathway. Molecular Medicine Reports, 30, 223. https://doi.org/10.3892/mmr.2024.13347
MLA
Zhang, X., Wang, S., Qin, Y., Guo, H."Downregulation of microRNA‑221‑3p promotes angiogenesis of lipoprotein(a)‑injured endothelial progenitor cells by targeting silent information regulator 1 to activate the RAF/MEK/ERK signaling pathway". Molecular Medicine Reports 30.6 (2024): 223.
Chicago
Zhang, X., Wang, S., Qin, Y., Guo, H."Downregulation of microRNA‑221‑3p promotes angiogenesis of lipoprotein(a)‑injured endothelial progenitor cells by targeting silent information regulator 1 to activate the RAF/MEK/ERK signaling pathway". Molecular Medicine Reports 30, no. 6 (2024): 223. https://doi.org/10.3892/mmr.2024.13347
Follow us
  • Twitter
  • LinkedIn
  • Facebook
About
  • Spandidos Publications
  • Careers
  • Cookie Policy
  • Privacy Policy
How can we help?
  • Help
  • Live Chat
  • Contact
  • Email to our Support Team