Spandidos Publications Logo
  • About
    • About Spandidos
    • Aims and Scopes
    • Abstracting and Indexing
    • Editorial Policies
    • Reprints and Permissions
    • Job Opportunities
    • Terms and Conditions
    • Contact
  • Journals
    • All Journals
    • Oncology Letters
      • Oncology Letters
      • Information for Authors
      • Editorial Policies
      • Editorial Board
      • Aims and Scope
      • Abstracting and Indexing
      • Bibliographic Information
      • Archive
    • International Journal of Oncology
      • International Journal of Oncology
      • Information for Authors
      • Editorial Policies
      • Editorial Board
      • Aims and Scope
      • Abstracting and Indexing
      • Bibliographic Information
      • Archive
    • Molecular and Clinical Oncology
      • Molecular and Clinical Oncology
      • Information for Authors
      • Editorial Policies
      • Editorial Board
      • Aims and Scope
      • Abstracting and Indexing
      • Bibliographic Information
      • Archive
    • Experimental and Therapeutic Medicine
      • Experimental and Therapeutic Medicine
      • Information for Authors
      • Editorial Policies
      • Editorial Board
      • Aims and Scope
      • Abstracting and Indexing
      • Bibliographic Information
      • Archive
    • International Journal of Molecular Medicine
      • International Journal of Molecular Medicine
      • Information for Authors
      • Editorial Policies
      • Editorial Board
      • Aims and Scope
      • Abstracting and Indexing
      • Bibliographic Information
      • Archive
    • Biomedical Reports
      • Biomedical Reports
      • Information for Authors
      • Editorial Policies
      • Editorial Board
      • Aims and Scope
      • Abstracting and Indexing
      • Bibliographic Information
      • Archive
    • Oncology Reports
      • Oncology Reports
      • Information for Authors
      • Editorial Policies
      • Editorial Board
      • Aims and Scope
      • Abstracting and Indexing
      • Bibliographic Information
      • Archive
    • Molecular Medicine Reports
      • Molecular Medicine Reports
      • Information for Authors
      • Editorial Policies
      • Editorial Board
      • Aims and Scope
      • Abstracting and Indexing
      • Bibliographic Information
      • Archive
    • World Academy of Sciences Journal
      • World Academy of Sciences Journal
      • Information for Authors
      • Editorial Policies
      • Editorial Board
      • Aims and Scope
      • Abstracting and Indexing
      • Bibliographic Information
      • Archive
    • International Journal of Functional Nutrition
      • International Journal of Functional Nutrition
      • Information for Authors
      • Editorial Policies
      • Editorial Board
      • Aims and Scope
      • Abstracting and Indexing
      • Bibliographic Information
      • Archive
    • International Journal of Epigenetics
      • International Journal of Epigenetics
      • Information for Authors
      • Editorial Policies
      • Editorial Board
      • Aims and Scope
      • Abstracting and Indexing
      • Bibliographic Information
      • Archive
    • Medicine International
      • Medicine International
      • Information for Authors
      • Editorial Policies
      • Editorial Board
      • Aims and Scope
      • Abstracting and Indexing
      • Bibliographic Information
      • Archive
  • Articles
  • Information
    • Information for Authors
    • Information for Reviewers
    • Information for Librarians
    • Information for Advertisers
    • Conferences
  • Language Editing
Spandidos Publications Logo
  • About
    • About Spandidos
    • Aims and Scopes
    • Abstracting and Indexing
    • Editorial Policies
    • Reprints and Permissions
    • Job Opportunities
    • Terms and Conditions
    • Contact
  • Journals
    • All Journals
    • Biomedical Reports
      • Information for Authors
      • Editorial Policies
      • Editorial Board
      • Aims and Scope
      • Abstracting and Indexing
      • Bibliographic Information
      • Archive
    • Experimental and Therapeutic Medicine
      • Information for Authors
      • Editorial Policies
      • Editorial Board
      • Aims and Scope
      • Abstracting and Indexing
      • Bibliographic Information
      • Archive
    • International Journal of Epigenetics
      • Information for Authors
      • Editorial Policies
      • Editorial Board
      • Aims and Scope
      • Abstracting and Indexing
      • Bibliographic Information
      • Archive
    • International Journal of Functional Nutrition
      • Information for Authors
      • Editorial Policies
      • Editorial Board
      • Aims and Scope
      • Abstracting and Indexing
      • Bibliographic Information
      • Archive
    • International Journal of Molecular Medicine
      • Information for Authors
      • Editorial Policies
      • Editorial Board
      • Aims and Scope
      • Abstracting and Indexing
      • Bibliographic Information
      • Archive
    • International Journal of Oncology
      • Information for Authors
      • Editorial Policies
      • Editorial Board
      • Aims and Scope
      • Abstracting and Indexing
      • Bibliographic Information
      • Archive
    • Medicine International
      • Information for Authors
      • Editorial Policies
      • Editorial Board
      • Aims and Scope
      • Abstracting and Indexing
      • Bibliographic Information
      • Archive
    • Molecular and Clinical Oncology
      • Information for Authors
      • Editorial Policies
      • Editorial Board
      • Aims and Scope
      • Abstracting and Indexing
      • Bibliographic Information
      • Archive
    • Molecular Medicine Reports
      • Information for Authors
      • Editorial Policies
      • Editorial Board
      • Aims and Scope
      • Abstracting and Indexing
      • Bibliographic Information
      • Archive
    • Oncology Letters
      • Information for Authors
      • Editorial Policies
      • Editorial Board
      • Aims and Scope
      • Abstracting and Indexing
      • Bibliographic Information
      • Archive
    • Oncology Reports
      • Information for Authors
      • Editorial Policies
      • Editorial Board
      • Aims and Scope
      • Abstracting and Indexing
      • Bibliographic Information
      • Archive
    • World Academy of Sciences Journal
      • Information for Authors
      • Editorial Policies
      • Editorial Board
      • Aims and Scope
      • Abstracting and Indexing
      • Bibliographic Information
      • Archive
  • Articles
  • Information
    • For Authors
    • For Reviewers
    • For Librarians
    • For Advertisers
    • Conferences
  • Language Editing
Login Register Submit
  • This site uses cookies
  • You can change your cookie settings at any time by following the instructions in our Cookie Policy. To find out more, you may read our Privacy Policy.

    I agree
Search articles by DOI, keyword, author or affiliation
Search
Advanced Search
presentation
Molecular Medicine Reports
Join Editorial Board Propose a Special Issue
Print ISSN: 1791-2997 Online ISSN: 1791-3004
Journal Cover
December-2024 Volume 30 Issue 6

Full Size Image

Sign up for eToc alerts
Recommend to Library

Journals

International Journal of Molecular Medicine

International Journal of Molecular Medicine

International Journal of Molecular Medicine is an international journal devoted to molecular mechanisms of human disease.

International Journal of Oncology

International Journal of Oncology

International Journal of Oncology is an international journal devoted to oncology research and cancer treatment.

Molecular Medicine Reports

Molecular Medicine Reports

Covers molecular medicine topics such as pharmacology, pathology, genetics, neuroscience, infectious diseases, molecular cardiology, and molecular surgery.

Oncology Reports

Oncology Reports

Oncology Reports is an international journal devoted to fundamental and applied research in Oncology.

Experimental and Therapeutic Medicine

Experimental and Therapeutic Medicine

Experimental and Therapeutic Medicine is an international journal devoted to laboratory and clinical medicine.

Oncology Letters

Oncology Letters

Oncology Letters is an international journal devoted to Experimental and Clinical Oncology.

Biomedical Reports

Biomedical Reports

Explores a wide range of biological and medical fields, including pharmacology, genetics, microbiology, neuroscience, and molecular cardiology.

Molecular and Clinical Oncology

Molecular and Clinical Oncology

International journal addressing all aspects of oncology research, from tumorigenesis and oncogenes to chemotherapy and metastasis.

World Academy of Sciences Journal

World Academy of Sciences Journal

Multidisciplinary open-access journal spanning biochemistry, genetics, neuroscience, environmental health, and synthetic biology.

International Journal of Functional Nutrition

International Journal of Functional Nutrition

Open-access journal combining biochemistry, pharmacology, immunology, and genetics to advance health through functional nutrition.

International Journal of Epigenetics

International Journal of Epigenetics

Publishes open-access research on using epigenetics to advance understanding and treatment of human disease.

Medicine International

Medicine International

An International Open Access Journal Devoted to General Medicine.

Journal Cover
December-2024 Volume 30 Issue 6

Full Size Image

Sign up for eToc alerts
Recommend to Library

  • Article
  • Citations
    • Cite This Article
    • Download Citation
    • Create Citation Alert
    • Remove Citation Alert
    • Cited By
  • Similar Articles
    • Related Articles (in Spandidos Publications)
    • Similar Articles (Google Scholar)
    • Similar Articles (PubMed)
  • Download PDF
  • Download XML
  • View XML
Article Open Access

RON receptor tyrosine kinase regulates glycolysis through MAPK/CREB signaling to affect ferroptosis and chemotherapy sensitivity of thyroid cancer cells

  • Authors:
    • Xin Jin
    • Haonan Zhu
    • Xingyu Chen
    • Yining Yang
    • Dongliang Song
  • View Affiliations / Copyright

    Affiliations: School of Medicine, Shaoxing University, Shaoxing, Zhejiang 312000, P.R. China
    Copyright: © Jin et al. This is an open access article distributed under the terms of Creative Commons Attribution License.
  • Article Number: 234
    |
    Published online on: October 14, 2024
       https://doi.org/10.3892/mmr.2024.13359
  • Expand metrics +
Metrics: Total Views: 0 (Spandidos Publications: | PMC Statistics: )
Metrics: Total PDF Downloads: 0 (Spandidos Publications: | PMC Statistics: )
Cited By (CrossRef): 0 citations Loading Articles...

This article is mentioned in:



Abstract

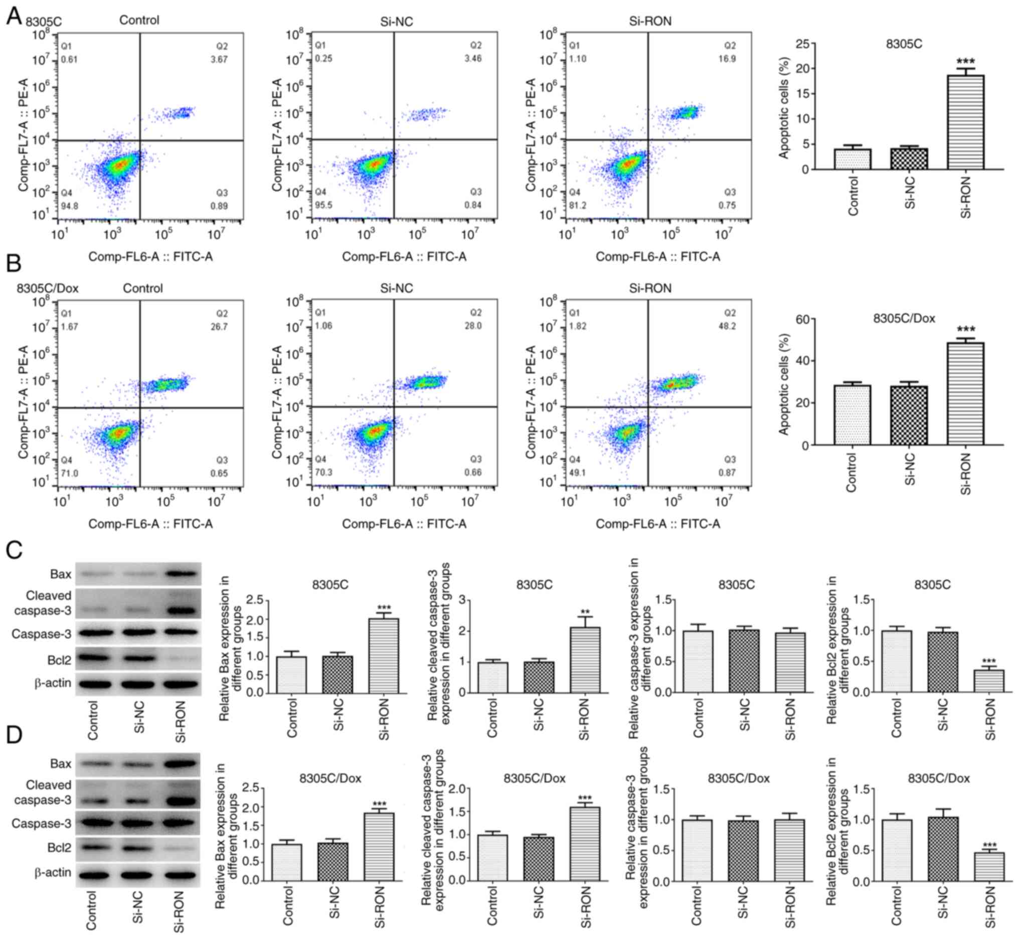
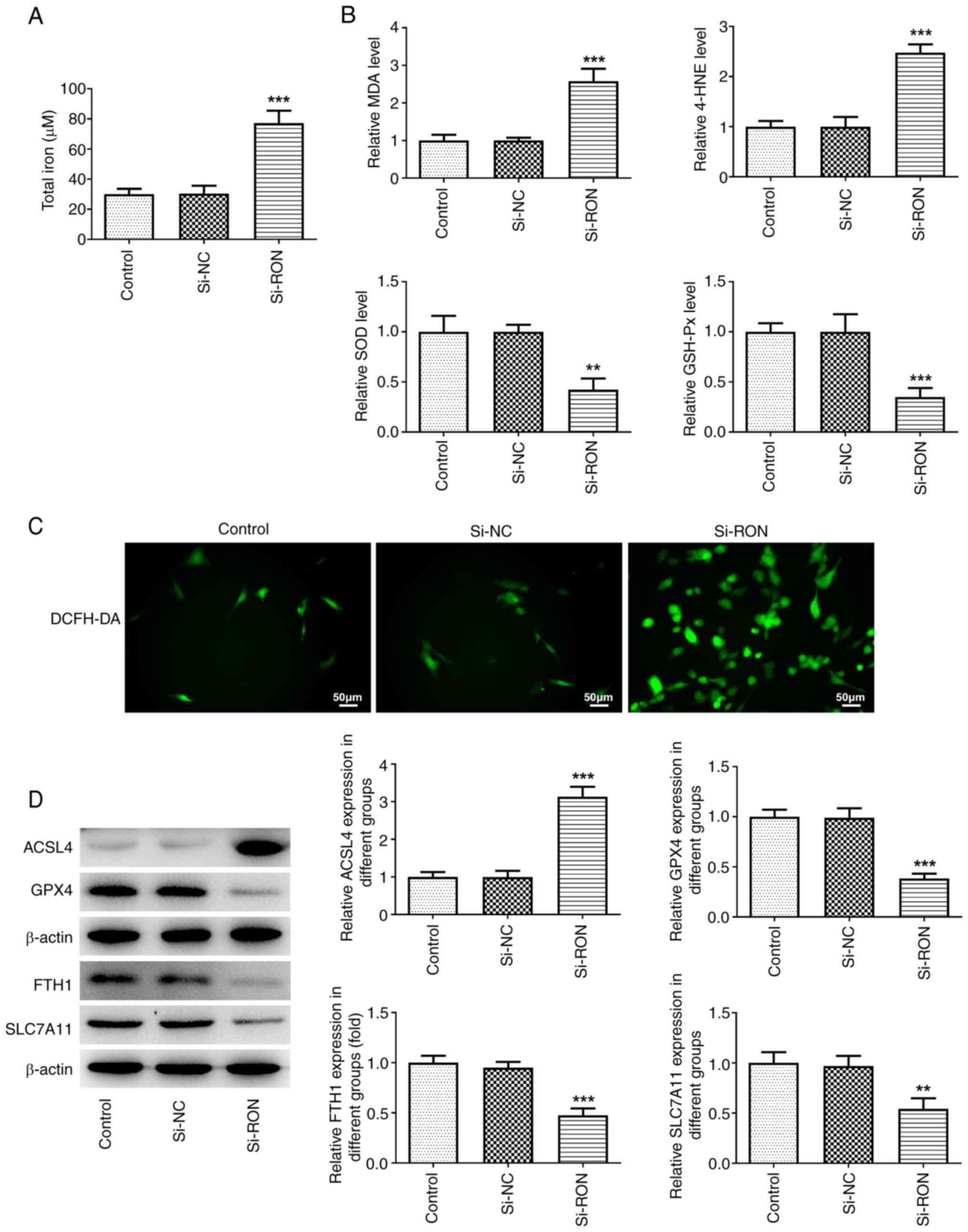
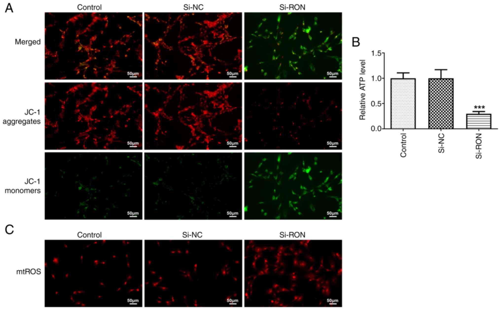
Anaplastic thyroid cancer (ATC) is one of the deadliest and most aggressive human malignancies for which there is currently no effective treatment. Tyrosine kinase receptor RON is highly expressed in various cancer types, including colon, pancreatic and thyroid cancer. However, its underlying role in ATC is not fully understood. The present study investigated the therapeutic potential and molecular mechanism of RON in ATC. RON expression in thyroid cancer cells was detected by western blotting. Glycolysis was assessed by measuring the extracellular acidification rate, glucose uptake, lactate concentration, and expression levels of glucose transporter 1, hexokinase 2 and pyruvate kinase M1/2. In addition, ferroptosis was assessed by detecting the levels of total iron, lipid peroxide and reactive oxygen species, and the expression levels of ferroptosis‑related proteins. Furthermore, mitochondrial function were assessed by JC‑1 staining and detection kits, respectively. The results demonstrated that RON was highly expressed in thyroid cancer cell lines. Furthermore, RON interference inhibited glycolysis, promoted ferroptosis, elevated cell sensitivity to chemotherapy and affected mitochondrial function in thyroid cancer cells. Further experiments demonstrated that RON interference affected the ferroptosis levels in thyroid cancer cells by inhibiting the glycolysis process. Mechanistically, the present results indicated that RON may affect ferroptosis, glycolysis and chemotherapy sensitivity by regulating MAPK/cAMP‑response element binding protein (CREB) signaling in thyroid cancer cells. In conclusion, the present study demonstrated that RON affected ferroptosis, glycolysis and chemotherapy sensitivity in thyroid cancer cells by regulating MAPK/CREB signaling, demonstrating its potential as a therapeutic target in thyroid cancer cells.
View Figures

Figure 1

Figure 2

Figure 3

Figure 4

Figure 5

Figure 6

Figure 7

Figure 8

Figure 9

Figure 10

View References

1 

Sung H, Ferlay J, Siegel RL, Laversanne M, Soerjomataram I, Jemal A and Bray F: Global cancer statistics 2020: GLOBOCAN estimates of incidence and mortality worldwide for 36 cancers in 185 countries. CA Cancer J Clin. 71:209–249. 2021. View Article : Google Scholar

2 

Ragazzi M, Ciarrocchi A, Sancisi V, Gandolfi G, Bisagni A and Piana S: Update on anaplastic thyroid carcinoma: Morphological, molecular, and genetic features of the most aggressive thyroid cancer. Int J Endocrinol. 2014:7908342014. View Article : Google Scholar

3 

Nagaiah G, Hossain A, Mooney CJ, Parmentier J and Remick SC: Anaplastic thyroid cancer: A review of epidemiology, pathogenesis and treatment. J Oncol. 2011:5423582011. View Article : Google Scholar

4 

Smallridge RC, Ain KB, Asa SL, Bible KC, Brierley JD, Burman KD, Kebebew E, Lee NY, Nikiforov YE, Rosenthal MS, et al: American thyroid association guidelines for management of patients with anaplastic thyroid cancer. Thyroid. 22:1104–1139. 2012. View Article : Google Scholar

5 

Molinaro E, Romei C, Biagini A, Sabini E, Agate L, Mazzeo S, Materazzi G, Sellari-Franceschini S, Ribechini A, Torregrossa L, et al: Anaplastic thyroid carcinoma: From clinicopathology to genetics and advanced therapies. Nat Rev Endocrinol. 13:644–660. 2017. View Article : Google Scholar

6 

Kebebew E, Greenspan FS, Clark OH, Woeber KA and McMillan A: Anaplastic thyroid carcinoma. Treatment outcome and prognostic factors. Cancer. 103:1330–1335. 2005. View Article : Google Scholar

7 

Are C and Shaha AR: Anaplastic thyroid carcinoma: Biology, pathogenesis, prognostic factors, and treatment approaches. Ann Surg Oncol. 13:453–464. 2006. View Article : Google Scholar

8 

Sasanakietkul T, Murtha TD, Javid M, Korah R and Carling T: Epigenetic modifications in poorly differentiated and anaplastic thyroid cancer. Mol Cell Endocrinol. 469:23–37. 2018. View Article : Google Scholar

9 

Saini S, Maker AV, Burman KD and Prabhakar BS: Molecular aberrations and signaling cascades implicated in the pathogenesis of anaplastic thyroid cancer. Biochim Biophys Acta Rev Cancer. 1872:1882622019. View Article : Google Scholar

10 

Robertson SC, Tynan J and Donoghue DJ: RTK mutations and human syndromes: When good receptors turn bad. Trends Genet. 16:3682000. View Article : Google Scholar

11 

Adams GP and Weiner LM: Monoclonal antibody therapy of cancer. Nat Biotechnol. 23:1147–1157. 2005. View Article : Google Scholar

12 

Geng L, Wang XT, Yu J and Yang YL: Antagonism of cortistatin against cyclosporine-induced apoptosis in rat myocardial cells and its effect on myocardial apoptosis gene expression. Eur Rev Med Pharmacol Sci. 22:3207–3213. 2018.

13 

Ronsin C, Muscatelli F, Mattei MG and Breathnach R: A novel putative receptor protein tyrosine kinase of the met family. Oncogene. 8:1195–1202. 1993.

14 

Camp ER, Liu W, Fan F, Yang A, Somcio R and Ellis LM: RON, a tyrosine kinase receptor involved in tumor progression and metastasis. Ann Surg Oncol. 12:273–281. 2005. View Article : Google Scholar

15 

Wang MH, Lee W, Luo YL, Weis MT and Yao HP: Altered expression of the RON receptor tyrosine kinase in various epithelial cancers and its contribution to tumourigenic phenotypes in thyroid cancer cells. J Pathol. 213:402–411. 2007. View Article : Google Scholar

16 

Hunt BG, Davis JC, Fox LH, Vicente-Muñoz S, Lester C, Wells SI and Waltz SE: RON-augmented cholesterol biosynthesis in breast cancer metastatic progression and recurrence. Oncogene. 42:1716–1727. 2023. View Article : Google Scholar

17 

Zheng XJ, Chen WL, Yi J, Li W, Liu JY, Fu WQ, Ren LW, Li S, Ge BB, Yang YH, et al: Apolipoprotein C1 promotes glioblastoma tumorigenesis by reducing KEAP1/NRF2 and CBS-regulated ferroptosis. Acta Pharmacol Sin. 43:2977–2992. 2022. View Article : Google Scholar

18 

Chen J, Wang K, Ye S, Meng X, Jia X, Huang Y and Ma Q: Tyrosine kinase receptor RON activates MAPK/RSK/CREB signal pathway to enhance CXCR4 expression and promote cell migration and invasion in bladder cancer. Aging (Albany NY). 14:7093–7108. 2022. View Article : Google Scholar

19 

Ma X, Xu J, Gao N, Tian J and Song T: Dexmedetomidine attenuates myocardial ischemia-reperfusion injury via inhibiting ferroptosis by the cAMP/PKA/CREB pathway. Mol Cell Probes. 68:1018992023. View Article : Google Scholar

20 

Sun RF, Zhao CY, Chen S, Yu W, Zhou MM and Gao CR: Androgen receptor stimulates hexokinase 2 and induces glycolysis by PKA/CREB signaling in hepatocellular carcinoma. Dig Dis Sci. 66:802–813. 2021. View Article : Google Scholar

21 

Farhat D, Ghayad SE, Icard P, Le Romancer M, Hussein N and Lincet H: Lipoic acid-induced oxidative stress abrogates IGF-1R maturation by inhibiting the CREB/furin axis in breast cancer cell lines. Oncogene. 39:3604–3610. 2020. View Article : Google Scholar

22 

Xu Y, Han YF, Ye B, Zhang YL, Dong JD, Zhu SJ and Chen J: miR-27b-3p is involved in doxorubicin resistance of human anaplastic thyroid cancer cells via targeting peroxisome proliferator-activated receptor gamma. Basic Clin Pharmacol Toxicol. 123:670–677. 2018. View Article : Google Scholar

23 

Sakamuru S, Zhao J, Attene-Ramos MS and Xia M: Mitochondrial membrane potential assay. Methods Mol Biol. 2474:11–19. 2022. View Article : Google Scholar

24 

Park JS, Choi HI, Kim DH, Kim CS, Bae EH, Ma SK and Kim SW: RON receptor tyrosine kinase regulates epithelial mesenchymal transition and the expression of pro-fibrotic markers via Src/Smad signaling in HK-2 and NRK49F cells. Int J Mol Sci. 20:54892019. View Article : Google Scholar

25 

Bible KC, Kebebew E, Brierley J, Brito JP, Cabanillas ME, Clark TJ Jr, Di Cristofano A, Foote R, Giordano T, Kasperbauer J, et al: 2021 American thyroid association guidelines for management of patients with anaplastic thyroid cancer. Thyroid. 31:337–386. 2021. View Article : Google Scholar

26 

Tang J, Yang Q, Mao C, Xiao D, Liu S, Xiao L, Zhou L, Wu G and Tao Y: The deubiquitinating enzyme UCHL3 promotes anaplastic thyroid cancer progression and metastasis through hippo signaling pathway. Cell Death Differ. 30:1247–1259. 2023. View Article : Google Scholar

27 

Davis JC and Waltz SE: The MET family of receptor tyrosine kinases promotes a shift to pro-tumor metabolism. Genes. 15:9532024. View Article : Google Scholar

28 

Qiu Y, Cao Y, Cao W, Jia Y and Lu N: The application of ferroptosis in diseases. Pharmacol Res. 159:1049192020. View Article : Google Scholar

29 

McClaine RJ, Marshall AM, Wagh PK and Waltz SE: Ron receptor tyrosine kinase activation confers resistance to tamoxifen in breast cancer cell lines. Neoplasia. 12:650–658. 2010. View Article : Google Scholar

30 

Logan-Collins J, Thomas RM, Yu P, Jaquish D, Mose E, French R, Stuart W, McClaine R, Aronow B, Hoffman RM, et al: Silencing of RON receptor signaling promotes apoptosis and gemcitabine sensitivity in pancreatic cancers. Cancer Res. 70:1130–1140. 2010. View Article : Google Scholar

31 

Sharma S, Zeng JY, Zhuang CM, Zhou YQ, Yao HP, Hu X, Zhang R and Wang MH: Small-molecule inhibitor BMS-777607 induces breast cancer cell polyploidy with increased resistance to cytotoxic chemotherapy agents. Mol Cancer Ther. 12:725–736. 2013. View Article : Google Scholar

32 

Kumfu S, Chattipakorn S, Fucharoen S and Chattipakorn N: Mitochondrial calcium uniporter blocker prevents cardiac mitochondrial dysfunction induced by iron overload in thalassemic mice. Biometals. 25:1167–1175. 2012. View Article : Google Scholar

33 

Dai YQ, Bai Y, Gu J and Fan BY: Stanniocalcin1 knockdown induces ferroptosis and suppresses glycolysis in prostate cancer via the Nrf2 pathway. Neoplasma. 69:1396–1405. 2022. View Article : Google Scholar

34 

Zhang XY, Zhang M, Cong Q, Zhang MX, Zhang MY, Lu YY and Xu CJ: Hexokinase 2 confers resistance to cisplatin in ovarian cancer cells by enhancing cisplatin-induced autophagy. Int J Biochem Cell Biol. 95:9–16. 2018. View Article : Google Scholar

35 

Fang J, Luo S and Lu Z: HK2: Gatekeeping microglial activity by tuning glucose metabolism and mitochondrial functions. Mol Cell. 83:829–831. 2023. View Article : Google Scholar

36 

Siu YT and Jin DY: CREB-a real culprit in oncogenesis. FEBS J. 274:3224–3232. 2007. View Article : Google Scholar

37 

Nguyen LQ, Kopp P, Martinson F, Stanfield K, Roth SI and Jameson JL: A dominant negative CREB (cAMP response element-binding protein) isoform inhibits thyrocyte growth, thyroid-specific gene expression, differentiation, and function. Mol Endocrinol. 14:1448–1461. 2000. View Article : Google Scholar

38 

Scheffel RS, Dora JM and Maia AL: BRAF mutations in thyroid cancer. Curr Opin Oncol. 34:9–18. 2022. View Article : Google Scholar

Related Articles

  • Abstract
  • View
  • Download
  • Twitter
Copy and paste a formatted citation
Spandidos Publications style
Jin X, Zhu H, Chen X, Yang Y and Song D: RON receptor tyrosine kinase regulates glycolysis through MAPK/CREB signaling to affect ferroptosis and chemotherapy sensitivity of thyroid cancer cells. Mol Med Rep 30: 234, 2024.
APA
Jin, X., Zhu, H., Chen, X., Yang, Y., & Song, D. (2024). RON receptor tyrosine kinase regulates glycolysis through MAPK/CREB signaling to affect ferroptosis and chemotherapy sensitivity of thyroid cancer cells. Molecular Medicine Reports, 30, 234. https://doi.org/10.3892/mmr.2024.13359
MLA
Jin, X., Zhu, H., Chen, X., Yang, Y., Song, D."RON receptor tyrosine kinase regulates glycolysis through MAPK/CREB signaling to affect ferroptosis and chemotherapy sensitivity of thyroid cancer cells". Molecular Medicine Reports 30.6 (2024): 234.
Chicago
Jin, X., Zhu, H., Chen, X., Yang, Y., Song, D."RON receptor tyrosine kinase regulates glycolysis through MAPK/CREB signaling to affect ferroptosis and chemotherapy sensitivity of thyroid cancer cells". Molecular Medicine Reports 30, no. 6 (2024): 234. https://doi.org/10.3892/mmr.2024.13359
Copy and paste a formatted citation
x
Spandidos Publications style
Jin X, Zhu H, Chen X, Yang Y and Song D: RON receptor tyrosine kinase regulates glycolysis through MAPK/CREB signaling to affect ferroptosis and chemotherapy sensitivity of thyroid cancer cells. Mol Med Rep 30: 234, 2024.
APA
Jin, X., Zhu, H., Chen, X., Yang, Y., & Song, D. (2024). RON receptor tyrosine kinase regulates glycolysis through MAPK/CREB signaling to affect ferroptosis and chemotherapy sensitivity of thyroid cancer cells. Molecular Medicine Reports, 30, 234. https://doi.org/10.3892/mmr.2024.13359
MLA
Jin, X., Zhu, H., Chen, X., Yang, Y., Song, D."RON receptor tyrosine kinase regulates glycolysis through MAPK/CREB signaling to affect ferroptosis and chemotherapy sensitivity of thyroid cancer cells". Molecular Medicine Reports 30.6 (2024): 234.
Chicago
Jin, X., Zhu, H., Chen, X., Yang, Y., Song, D."RON receptor tyrosine kinase regulates glycolysis through MAPK/CREB signaling to affect ferroptosis and chemotherapy sensitivity of thyroid cancer cells". Molecular Medicine Reports 30, no. 6 (2024): 234. https://doi.org/10.3892/mmr.2024.13359
Follow us
  • Twitter
  • LinkedIn
  • Facebook
About
  • Spandidos Publications
  • Careers
  • Cookie Policy
  • Privacy Policy
How can we help?
  • Help
  • Live Chat
  • Contact
  • Email to our Support Team