Spandidos Publications Logo
  • About
    • About Spandidos
    • Aims and Scopes
    • Abstracting and Indexing
    • Editorial Policies
    • Reprints and Permissions
    • Job Opportunities
    • Terms and Conditions
    • Contact
  • Journals
    • All Journals
    • Oncology Letters
      • Oncology Letters
      • Information for Authors
      • Editorial Policies
      • Editorial Board
      • Aims and Scope
      • Abstracting and Indexing
      • Bibliographic Information
      • Archive
    • International Journal of Oncology
      • International Journal of Oncology
      • Information for Authors
      • Editorial Policies
      • Editorial Board
      • Aims and Scope
      • Abstracting and Indexing
      • Bibliographic Information
      • Archive
    • Molecular and Clinical Oncology
      • Molecular and Clinical Oncology
      • Information for Authors
      • Editorial Policies
      • Editorial Board
      • Aims and Scope
      • Abstracting and Indexing
      • Bibliographic Information
      • Archive
    • Experimental and Therapeutic Medicine
      • Experimental and Therapeutic Medicine
      • Information for Authors
      • Editorial Policies
      • Editorial Board
      • Aims and Scope
      • Abstracting and Indexing
      • Bibliographic Information
      • Archive
    • International Journal of Molecular Medicine
      • International Journal of Molecular Medicine
      • Information for Authors
      • Editorial Policies
      • Editorial Board
      • Aims and Scope
      • Abstracting and Indexing
      • Bibliographic Information
      • Archive
    • Biomedical Reports
      • Biomedical Reports
      • Information for Authors
      • Editorial Policies
      • Editorial Board
      • Aims and Scope
      • Abstracting and Indexing
      • Bibliographic Information
      • Archive
    • Oncology Reports
      • Oncology Reports
      • Information for Authors
      • Editorial Policies
      • Editorial Board
      • Aims and Scope
      • Abstracting and Indexing
      • Bibliographic Information
      • Archive
    • Molecular Medicine Reports
      • Molecular Medicine Reports
      • Information for Authors
      • Editorial Policies
      • Editorial Board
      • Aims and Scope
      • Abstracting and Indexing
      • Bibliographic Information
      • Archive
    • World Academy of Sciences Journal
      • World Academy of Sciences Journal
      • Information for Authors
      • Editorial Policies
      • Editorial Board
      • Aims and Scope
      • Abstracting and Indexing
      • Bibliographic Information
      • Archive
    • International Journal of Functional Nutrition
      • International Journal of Functional Nutrition
      • Information for Authors
      • Editorial Policies
      • Editorial Board
      • Aims and Scope
      • Abstracting and Indexing
      • Bibliographic Information
      • Archive
    • International Journal of Epigenetics
      • International Journal of Epigenetics
      • Information for Authors
      • Editorial Policies
      • Editorial Board
      • Aims and Scope
      • Abstracting and Indexing
      • Bibliographic Information
      • Archive
    • Medicine International
      • Medicine International
      • Information for Authors
      • Editorial Policies
      • Editorial Board
      • Aims and Scope
      • Abstracting and Indexing
      • Bibliographic Information
      • Archive
  • Articles
  • Information
    • Information for Authors
    • Information for Reviewers
    • Information for Librarians
    • Information for Advertisers
    • Conferences
  • Language Editing
Spandidos Publications Logo
  • About
    • About Spandidos
    • Aims and Scopes
    • Abstracting and Indexing
    • Editorial Policies
    • Reprints and Permissions
    • Job Opportunities
    • Terms and Conditions
    • Contact
  • Journals
    • All Journals
    • Biomedical Reports
      • Information for Authors
      • Editorial Policies
      • Editorial Board
      • Aims and Scope
      • Abstracting and Indexing
      • Bibliographic Information
      • Archive
    • Experimental and Therapeutic Medicine
      • Information for Authors
      • Editorial Policies
      • Editorial Board
      • Aims and Scope
      • Abstracting and Indexing
      • Bibliographic Information
      • Archive
    • International Journal of Epigenetics
      • Information for Authors
      • Editorial Policies
      • Editorial Board
      • Aims and Scope
      • Abstracting and Indexing
      • Bibliographic Information
      • Archive
    • International Journal of Functional Nutrition
      • Information for Authors
      • Editorial Policies
      • Editorial Board
      • Aims and Scope
      • Abstracting and Indexing
      • Bibliographic Information
      • Archive
    • International Journal of Molecular Medicine
      • Information for Authors
      • Editorial Policies
      • Editorial Board
      • Aims and Scope
      • Abstracting and Indexing
      • Bibliographic Information
      • Archive
    • International Journal of Oncology
      • Information for Authors
      • Editorial Policies
      • Editorial Board
      • Aims and Scope
      • Abstracting and Indexing
      • Bibliographic Information
      • Archive
    • Medicine International
      • Information for Authors
      • Editorial Policies
      • Editorial Board
      • Aims and Scope
      • Abstracting and Indexing
      • Bibliographic Information
      • Archive
    • Molecular and Clinical Oncology
      • Information for Authors
      • Editorial Policies
      • Editorial Board
      • Aims and Scope
      • Abstracting and Indexing
      • Bibliographic Information
      • Archive
    • Molecular Medicine Reports
      • Information for Authors
      • Editorial Policies
      • Editorial Board
      • Aims and Scope
      • Abstracting and Indexing
      • Bibliographic Information
      • Archive
    • Oncology Letters
      • Information for Authors
      • Editorial Policies
      • Editorial Board
      • Aims and Scope
      • Abstracting and Indexing
      • Bibliographic Information
      • Archive
    • Oncology Reports
      • Information for Authors
      • Editorial Policies
      • Editorial Board
      • Aims and Scope
      • Abstracting and Indexing
      • Bibliographic Information
      • Archive
    • World Academy of Sciences Journal
      • Information for Authors
      • Editorial Policies
      • Editorial Board
      • Aims and Scope
      • Abstracting and Indexing
      • Bibliographic Information
      • Archive
  • Articles
  • Information
    • For Authors
    • For Reviewers
    • For Librarians
    • For Advertisers
    • Conferences
  • Language Editing
Login Register Submit
  • This site uses cookies
  • You can change your cookie settings at any time by following the instructions in our Cookie Policy. To find out more, you may read our Privacy Policy.

    I agree
Search articles by DOI, keyword, author or affiliation
Search
Advanced Search
presentation
Molecular Medicine Reports
Join Editorial Board Propose a Special Issue
Print ISSN: 1791-2997 Online ISSN: 1791-3004
Journal Cover
January-2025 Volume 31 Issue 1

Full Size Image

Sign up for eToc alerts
Recommend to Library

Journals

International Journal of Molecular Medicine

International Journal of Molecular Medicine

International Journal of Molecular Medicine is an international journal devoted to molecular mechanisms of human disease.

International Journal of Oncology

International Journal of Oncology

International Journal of Oncology is an international journal devoted to oncology research and cancer treatment.

Molecular Medicine Reports

Molecular Medicine Reports

Covers molecular medicine topics such as pharmacology, pathology, genetics, neuroscience, infectious diseases, molecular cardiology, and molecular surgery.

Oncology Reports

Oncology Reports

Oncology Reports is an international journal devoted to fundamental and applied research in Oncology.

Experimental and Therapeutic Medicine

Experimental and Therapeutic Medicine

Experimental and Therapeutic Medicine is an international journal devoted to laboratory and clinical medicine.

Oncology Letters

Oncology Letters

Oncology Letters is an international journal devoted to Experimental and Clinical Oncology.

Biomedical Reports

Biomedical Reports

Explores a wide range of biological and medical fields, including pharmacology, genetics, microbiology, neuroscience, and molecular cardiology.

Molecular and Clinical Oncology

Molecular and Clinical Oncology

International journal addressing all aspects of oncology research, from tumorigenesis and oncogenes to chemotherapy and metastasis.

World Academy of Sciences Journal

World Academy of Sciences Journal

Multidisciplinary open-access journal spanning biochemistry, genetics, neuroscience, environmental health, and synthetic biology.

International Journal of Functional Nutrition

International Journal of Functional Nutrition

Open-access journal combining biochemistry, pharmacology, immunology, and genetics to advance health through functional nutrition.

International Journal of Epigenetics

International Journal of Epigenetics

Publishes open-access research on using epigenetics to advance understanding and treatment of human disease.

Medicine International

Medicine International

An International Open Access Journal Devoted to General Medicine.

Journal Cover
January-2025 Volume 31 Issue 1

Full Size Image

Sign up for eToc alerts
Recommend to Library

  • Article
  • Citations
    • Cite This Article
    • Download Citation
    • Create Citation Alert
    • Remove Citation Alert
    • Cited By
  • Similar Articles
    • Related Articles (in Spandidos Publications)
    • Similar Articles (Google Scholar)
    • Similar Articles (PubMed)
  • Download PDF
  • Download XML
  • View XML
Article Open Access

Melittin promotes the proliferation of Schwann cells in hyperglycemic environment by up‑regulating the Crabp2/Wnt/β‑catenin signaling pathway

  • Authors:
    • Qiuyi Zhang
    • Yuxia Chen
    • Wei Huang
    • Jiaqian Zhou
    • Dawei Yang
  • View Affiliations / Copyright

    Affiliations: National Immunological Laboratory of Traditional Chinese Medicine Affiliated to Youjiang Medical College for Nationalities, Baise, Guangxi Zhuang Autonomous Region 533000, P.R. China, Department of Gerontology, Affiliated Hospital of Youjiang Medical University for Nationalities, Baise, Guangxi Zhuang Autonomous Region 533099, P.R. China
    Copyright: © Zhang et al. This is an open access article distributed under the terms of Creative Commons Attribution License.
  • Article Number: 5
    |
    Published online on: October 18, 2024
       https://doi.org/10.3892/mmr.2024.13371
  • Expand metrics +
Metrics: Total Views: 0 (Spandidos Publications: | PMC Statistics: )
Metrics: Total PDF Downloads: 0 (Spandidos Publications: | PMC Statistics: )
Cited By (CrossRef): 0 citations Loading Articles...

This article is mentioned in:



Abstract

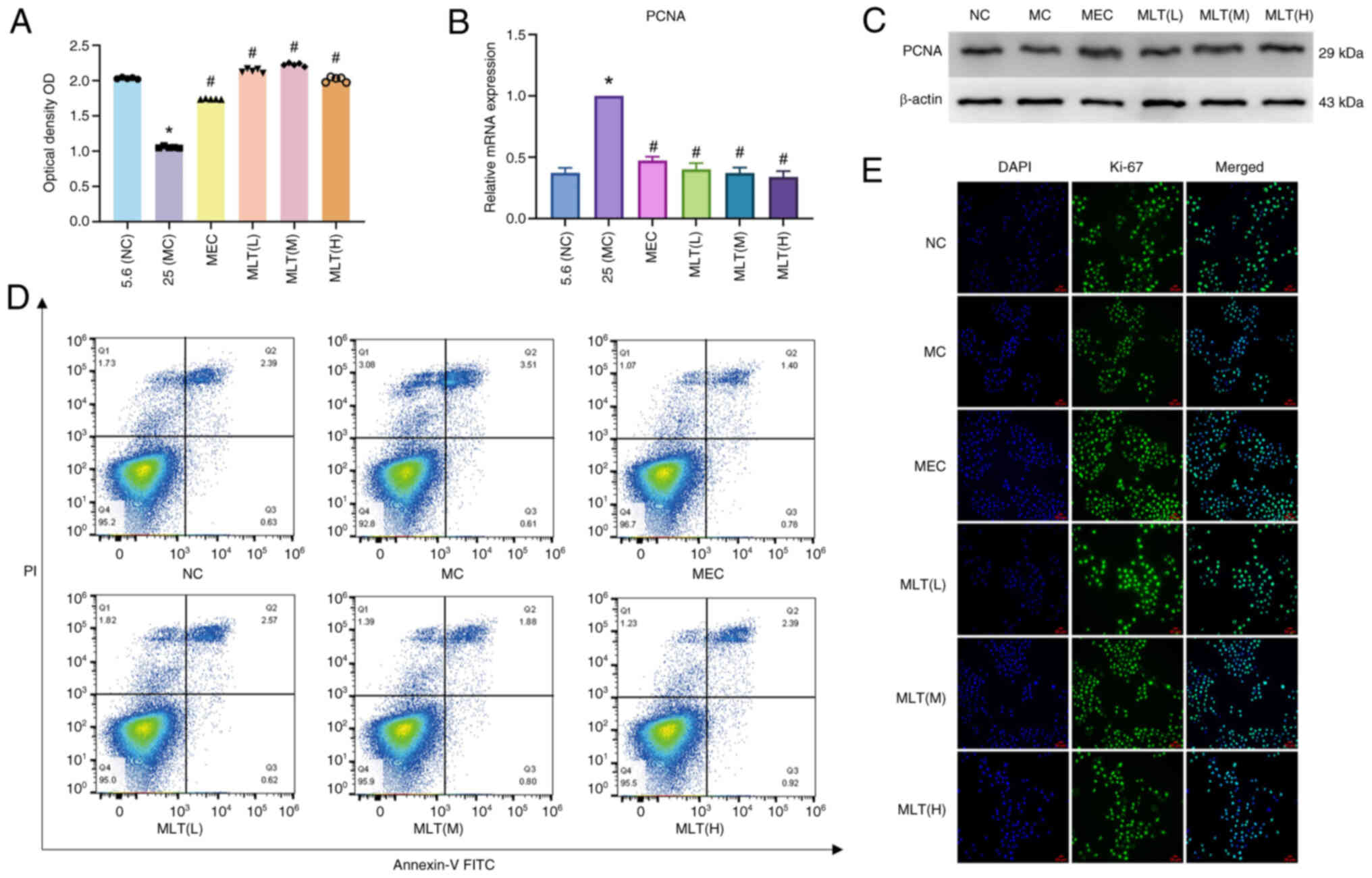
The present study aimed to explore the effect of melittin (MLT) on the growth of Schwann cells (SCs) in high glucose conditions and to understand the mechanisms involved. The goal was to provide a theoretical basis for using MLT in the treatment of diabetic peripheral neuropathy (DPN). The CCK‑8 assay was used to measure cell activity at different concentrations of glucose and MLT. Flow cytometry was employed to analyze the effect of MLT on cell cycle phases and apoptosis in SCs under high glucose conditions. To identify differentially expressed proteins, 4D label‑free quantitative proteomics with liquid chromatography‑mass spectrometry was used, followed by biological analysis to explore potential mechanisms. PCR, western blotting and immunofluorescence were conducted to confirm these mechanisms. Melittin (0.2 µg/ml) increased the proliferation of SCs in a high glucose environment. Flow cytometry showed that after MLT treatment, the proportion of cells in the G2/M+S phase increased and the combined ratio of early and late apoptosis decreased under high glucose conditions. Proteomics identified 1,784 proteins with significant changes in expression; 725 were upregulated, and 1,059 were downregulated. Kyoto Encyclopedia of Genes and Genomes analysis indicated that the differentially expressed proteins were mainly involved in metabolic pathways and neurodegenerative disease pathways. PCR, western blotting and immunofluorescence confirmed the increase in Crabp2, Wnt3a, C‑Jun, CDK4, CyclinD1 and proliferating cell nuclear antigen. In high glucose conditions, MLT protects SCs from glucose toxicity by upregulating the Crabp2/Wnt/β‑catenin signaling pathway, potentially providing a new treatment for DPN.
View Figures

Figure 1

Figure 2

Figure 3

Figure 4

Figure 5

Figure 6

Figure 7

View References

1 

Selvarajah D, Kar D, Khunti K, Davies MJ, Scott AR, Walker J and Tesfaye S: Diabetic peripheral neuropathy: Advances in diagnosis and strategies for screening and early intervention. Lancet Diabetes Endocrinol. 7:938–948. 2019. View Article : Google Scholar

2 

Sun H, Saeedi P, Karuranga S, Pinkepank M, Ogurtsova K, Duncan BB, Stein C, Basit A, Chan JCN, Mbanya JC, et al: IDF diabetes atlas: Global, regional and country-level diabetes prevalence estimates for 2021 and projections for 2045. Diabetes Res Clin Pract. 183:1091192022. View Article : Google Scholar

3 

Calcutt NA: Diabetic neuropathy and neuropathic pain: A (con)fusion of pathogenic mechanisms? Pain. 161 (Suppl 1):S65–S86. 2020. View Article : Google Scholar

4 

Sloan G, Selvarajah D and Tesfaye S: Pathogenesis, diagnosis and clinical management of diabetic sensorimotor peripheral neuropathy. Nat Rev Endocrinol. 17:400–420. 2021. View Article : Google Scholar

5 

Memariani H and Memariani M: Melittin as a promising anti-protozoan peptide: Current knowledge and future prospects. AMB Express. 11:692021. View Article : Google Scholar

6 

Liu Z, Fan Z, Liu J, Wang J, Xu M, Li X, Xu Y, Lu Y, Han C and Zhang Z: Melittin-carrying nanoparticle suppress T cell-driven immunity in a murine allergic dermatitis model. Adv Sci (Weinh). 10:e22041842023. View Article : Google Scholar

7 

Choi S, Chae HK, Heo H, Hahm DH, Kim W and Kim SK: Analgesic effect of melittin on oxaliplatin-induced peripheral neuropathy in rats. Toxins (Basel). 11:3962019. View Article : Google Scholar

8 

Shaik RA, Alotaibi MF, Nasrullah MZ, Alrabia MW, Asfour HZ and Abdel-Naim AB: Cordycepin-melittin nanoconjugate intensifies wound healing efficacy in diabetic rats. Saudi Pharm J. 31:736–745. 2023. View Article : Google Scholar

9 

Dennis G, Sherman BT, Hosack DA, Yang J, Gao W, Lane HC and Lempicki RA: DAVID: Database for annotation, visualization, and integrated discovery. Genome Biol. 4:P32003. View Article : Google Scholar

10 

Livak KJ and Schmittgen TD: Analysis of relative gene expression data using real-time quantitative PCR and the 2(−Delta Delta C(T)) method. Methods. 25:402–408. 2001. View Article : Google Scholar

11 

He M, Lv X, Cao X, Yuan Z, Quan K, Getachew T, Mwacharo JM, Haile A, Li Y, Wang S and Sun W: CRABP2 promotes the proliferation of dermal papilla cells via the Wnt/β-catenin pathway. Animals (Basel). 13:20332023. View Article : Google Scholar

12 

Baum P, Toyka KV, Blüher M, Kosacka J and Nowicki M: Inflammatory mechanisms in the pathophysiology of diabetic peripheral neuropathy (DN)-new aspects. Int J Mol Sci. 22:108352021. View Article : Google Scholar

13 

Eftekharpour E and Fernyhough P: Oxidative stress and mitochondrial dysfunction associated with peripheral neuropathy in type 1 diabetes. Antioxid Redox Signal. 37:578–596. 2022. View Article : Google Scholar

14 

Rumora AE, Kim B and Feldman EL: A Role for fatty acids in peripheral neuropathy associated with type 2 diabetes and prediabetes. Antioxid Redox Signal. 37:560–577. 2022. View Article : Google Scholar

15 

Yang C, Zhao X, An X, Zhang Y, Sun W, Zhang Y, Duan Y, Kang X, Sun Y, Jiang L and Lian F: Axonal transport deficits in the pathogenesis of diabetic peripheral neuropathy. Front Endocrinol (Lausanne). 14:11367962023. View Article : Google Scholar

16 

Majd H, Amin S, Ghazizadeh Z, Cesiulis A, Arroyo E, Lankford K, Majd A, Farahvashi S, Chemel AK, Okoye M, et al: Deriving Schwann cells from hPSCs enables disease modeling and drug discovery for diabetic peripheral neuropathy. Cell Stem Cell. 30:632–647.e10. 2023. View Article : Google Scholar

17 

Wang X, Xu G, Liu H, Chen Z, Huang S, Yuan J, Xie C and Du L: Inhibiting apoptosis of Schwann cell under the high-glucose condition: A promising approach to treat diabetic peripheral neuropathy using Chinese herbal medicine. Biomed Pharmacother. 157:1140592023. View Article : Google Scholar

18 

Cheng Y, Liu J, Luan Y, Liu Z, Lai H, Zhong W, Yang Y, Yu H, Feng N, Wang H, et al: Sarm1 gene deficiency attenuates diabetic peripheral neuropathy in mice. Diabetes. 68:2120–2130. 2019. View Article : Google Scholar

19 

Wang Q, Chen FY, Ling ZM, Su WF, Zhao YY, Chen G and Wei ZY: The effect of Schwann cells/schwann cell-like cells on cell therapy for peripheral neuropathy. Front Cell Neurosci. 16:8369312022. View Article : Google Scholar

20 

Kalinski AL, Yoon C, Huffman LD, Duncker PC, Kohen R, Passino R, Hafner H, Johnson C, Kawaguchi R, Carbajal KS, et al: Analysis of the immune response to sciatic nerve injury identifies efferocytosis as a key mechanism of nerve debridement. Elife. 9:e602232020. View Article : Google Scholar

21 

Qu WR, Zhu Z, Liu J, Song DB, Tian H, Chen BP, Li R and Deng LX: Interaction between Schwann cells and other cells during repair of peripheral nerve injury. Neural Regen Res. 16:93–98. 2021. View Article : Google Scholar

22 

Chen CZ, Neumann B, Förster S and Franklin RJM: Schwann cell remyelination of the central nervous system: Why does it happen and what are the benefits? Open Biol. 11:2003522021. View Article : Google Scholar

23 

Han IH, Jeong C, Yang J, Park SH, Hwang DS and Bae H: Therapeutic effect of melittin-dKLA targeting tumor-associated macrophages in melanoma. Int J Mol Sci. 23:30942022. View Article : Google Scholar

24 

Yu X, Dai Y, Zhao Y, Qi S, Liu L, Lu L, Luo Q and Zhang Z: Melittin-lipid nanoparticles target to lymph nodes and elicit a systemic anti-tumor immune response. Nat Commun. 11:11102020. View Article : Google Scholar

25 

Ombredane AS, de Andrade LR, Bonadio RS, Pinheiro WO, de Azevedo RB and Joanitti GA: Melittin sensitizes skin squamous carcinoma cells to 5-fluorouracil by affecting cell proliferation and survival. Exp Dermatol. 30:710–716. 2021. View Article : Google Scholar

26 

Fan XG, Pei SY, Zhou D, Zhou PC, Huang Y, Hu XW, Li T, Wang Y, Huang ZB and Li N: Melittin ameliorates inflammation in mouse acute liver failure via inhibition of PKM2-mediated Warburg effect. Acta Pharmacol Sin. 42:1256–1266. 2021. View Article : Google Scholar

27 

Tender T, Rahangdale RR, Balireddy S, Nampoothiri M, Sharma KK and Raghu Chandrashekar H: Melittin, a honeybee venom derived peptide for the treatment of chemotherapy-induced peripheral neuropathy. Med Oncol. 38:522021. View Article : Google Scholar

28 

Er-Rouassi H, Bakour M, Touzani S, Vilas-Boas M, Falcão S, Vidal C and Lyoussi B: Beneficial effect of bee venom and its major components on facial nerve injury induced in mice. Biomolecules. 13:6802023. View Article : Google Scholar

29 

Mandel N, Büttner M, Poschet G, Kuner R and Agarwal N: SUMOylation modulates reactive oxygen species (ROS) levels and acts as a protective mechanism in the type 2 model of diabetic peripheral neuropathy. Cells. 12:25112023. View Article : Google Scholar

30 

Pang B, Zhang LL, Li B, Sun FX and Wang ZD: BMP5 ameliorates diabetic peripheral neuropathy by augmenting mitochondrial function and inhibiting apoptosis in Schwann cells. Biochem Biophys Res Commun. 643:69–76. 2023. View Article : Google Scholar

31 

Hu Y, Chen C, Liang Z, Liu T, Hu X, Wang G, Hu J, Xie X and Liu Z: Compound Qiying Granules alleviates diabetic peripheral neuropathy by inhibiting endoplasmic reticulum stress and apoptosis. Mol Med. 29:982023. View Article : Google Scholar

32 

Larange A, Takazawa I, Kakugawa K, Thiault N, Ngoi S, Olive ME, Iwaya H, Seguin L, Vicente-Suarez I, Becart S, et al: A regulatory circuit controlled by extranuclear and nuclear retinoic acid receptor α determines T cell activation and function. Immunity. 56:2054–2069.e10. 2023. View Article : Google Scholar

33 

Khazeem MM, Casement JW, Schlossmacher G, Kenneth NS, Sumbung NK, Chan JYT, McGow JF, Cowell IG and Austin CA: TOP2B is required to maintain the adrenergic neural phenotype and for ATRA-induced differentiation of SH-SY5Y neuroblastoma cells. Mol Neurobiol. 59:5987–6008. 2022. View Article : Google Scholar

34 

Kim TW, Piao J, Koo SY, Kriks S, Chung SY, Betel D, Socci ND, Choi SJ, Zabierowski S, Dubose BN, et al: Biphasic activation of WNT signaling facilitates the derivation of midbrain dopamine neurons from hESCs for translational use. Cell Stem Cell. 28:343–355.e5. 2021. View Article : Google Scholar

35 

Sun X, Peng X, Cao Y, Zhou Y and Sun Y: ADNP promotes neural differentiation by modulating Wnt/β-catenin signaling. Nat Commun. 11:29842020. View Article : Google Scholar

36 

Gao J, Liao Y, Qiu M and Shen W: Wnt/β-catenin signaling in neural stem cell homeostasis and neurological diseases. Neuroscientist. 27:58–72. 2021. View Article : Google Scholar

37 

Jang E, Jin S, Cho KJ, Kim D, Rho CR and Lyu J: Wnt/β-catenin signaling stimulates the self-renewal of conjunctival stem cells and promotes corneal conjunctivalization. Exp Mol Med. 54:1156–1164. 2022. View Article : Google Scholar

38 

El-Sawaf ES, Saleh S, Abdallah DM, Ahmed KA and El-Abhar HS: Vitamin D and rosuvastatin obliterate peripheral neuropathy in a type-2 diabetes model through modulating Notch1, Wnt-10α, TGF-β and NRF-1 crosstalk. Life Sci. 279:1196972021. View Article : Google Scholar

39 

Kullmann MK, Pegka F, Ploner C and Hengst L: Stimulation of c-Jun/AP-1-activity by the cell cycle inhibitor p57Kip2. Front Cell Dev Biol. 9:6646092021. View Article : Google Scholar

40 

Requejo-Aguilar R: Cdk5 and aberrant cell cycle activation at the core of neurodegeneration. Neural Regen Res. 18:1186–1190. 2023. View Article : Google Scholar

41 

Chen Z, Xie Y, Luo H, Song Y, Que T, Hu R, Huang H, Luo K, Li C, Qin C, et al: NAP1L1 promotes proliferation and chemoresistance in glioma by inducing CCND1/CDK4/CDK6 expression through its interaction with HDGF and activation of c-Jun. Aging (Albany NY). 13:26180–26200. 2021. View Article : Google Scholar

42 

Lange C, Huttner WB and Calegari F: Cdk4/cyclinD1 overexpression in neural stem cells shortens G1, delays neurogenesis, and promotes the generation and expansion of basal progenitors. Cell Stem Cell. 5:320–331. 2009. View Article : Google Scholar

43 

Gao S, Tan H and Gang J: Inhibition of hepatocellular carcinoma cell proliferation through regulation of the cell cycle, AGE-RAGE, and Leptin signaling pathways by a compound formulation comprised of andrographolide, wogonin, and oroxylin A derived from andrographis paniculata(Burm.f.) nees. J Ethnopharmacol. 329:1180012024. View Article : Google Scholar

Related Articles

  • Abstract
  • View
  • Download
  • Twitter
Copy and paste a formatted citation
Spandidos Publications style
Zhang Q, Chen Y, Huang W, Zhou J and Yang D: Melittin promotes the proliferation of Schwann cells in hyperglycemic environment by up‑regulating the Crabp2/Wnt/β‑catenin signaling pathway. Mol Med Rep 31: 5, 2025.
APA
Zhang, Q., Chen, Y., Huang, W., Zhou, J., & Yang, D. (2025). Melittin promotes the proliferation of Schwann cells in hyperglycemic environment by up‑regulating the Crabp2/Wnt/β‑catenin signaling pathway. Molecular Medicine Reports, 31, 5. https://doi.org/10.3892/mmr.2024.13371
MLA
Zhang, Q., Chen, Y., Huang, W., Zhou, J., Yang, D."Melittin promotes the proliferation of Schwann cells in hyperglycemic environment by up‑regulating the Crabp2/Wnt/β‑catenin signaling pathway". Molecular Medicine Reports 31.1 (2025): 5.
Chicago
Zhang, Q., Chen, Y., Huang, W., Zhou, J., Yang, D."Melittin promotes the proliferation of Schwann cells in hyperglycemic environment by up‑regulating the Crabp2/Wnt/β‑catenin signaling pathway". Molecular Medicine Reports 31, no. 1 (2025): 5. https://doi.org/10.3892/mmr.2024.13371
Copy and paste a formatted citation
x
Spandidos Publications style
Zhang Q, Chen Y, Huang W, Zhou J and Yang D: Melittin promotes the proliferation of Schwann cells in hyperglycemic environment by up‑regulating the Crabp2/Wnt/β‑catenin signaling pathway. Mol Med Rep 31: 5, 2025.
APA
Zhang, Q., Chen, Y., Huang, W., Zhou, J., & Yang, D. (2025). Melittin promotes the proliferation of Schwann cells in hyperglycemic environment by up‑regulating the Crabp2/Wnt/β‑catenin signaling pathway. Molecular Medicine Reports, 31, 5. https://doi.org/10.3892/mmr.2024.13371
MLA
Zhang, Q., Chen, Y., Huang, W., Zhou, J., Yang, D."Melittin promotes the proliferation of Schwann cells in hyperglycemic environment by up‑regulating the Crabp2/Wnt/β‑catenin signaling pathway". Molecular Medicine Reports 31.1 (2025): 5.
Chicago
Zhang, Q., Chen, Y., Huang, W., Zhou, J., Yang, D."Melittin promotes the proliferation of Schwann cells in hyperglycemic environment by up‑regulating the Crabp2/Wnt/β‑catenin signaling pathway". Molecular Medicine Reports 31, no. 1 (2025): 5. https://doi.org/10.3892/mmr.2024.13371
Follow us
  • Twitter
  • LinkedIn
  • Facebook
About
  • Spandidos Publications
  • Careers
  • Cookie Policy
  • Privacy Policy
How can we help?
  • Help
  • Live Chat
  • Contact
  • Email to our Support Team