International Journal of Molecular Medicine is an international journal devoted to molecular mechanisms of human disease.
International Journal of Oncology is an international journal devoted to oncology research and cancer treatment.
Covers molecular medicine topics such as pharmacology, pathology, genetics, neuroscience, infectious diseases, molecular cardiology, and molecular surgery.
Oncology Reports is an international journal devoted to fundamental and applied research in Oncology.
Experimental and Therapeutic Medicine is an international journal devoted to laboratory and clinical medicine.
Oncology Letters is an international journal devoted to Experimental and Clinical Oncology.
Explores a wide range of biological and medical fields, including pharmacology, genetics, microbiology, neuroscience, and molecular cardiology.
International journal addressing all aspects of oncology research, from tumorigenesis and oncogenes to chemotherapy and metastasis.
Multidisciplinary open-access journal spanning biochemistry, genetics, neuroscience, environmental health, and synthetic biology.
Open-access journal combining biochemistry, pharmacology, immunology, and genetics to advance health through functional nutrition.
Publishes open-access research on using epigenetics to advance understanding and treatment of human disease.
An International Open Access Journal Devoted to General Medicine.
Obesity is a metabolic disease that causes the body to accumulate excess fat or adipose tissue. Since it is related to cardiovascular diseases, diabetes, hypertension, atherosclerosis and other chronic diseases, it has become an important health problem worldwide (1). Factors such as unhealthy dietary habits, a prevalence of high-energy-dense foods, a lack of physical activity, and an increase in high-pressure work and stress promote the occurrence of obesity (2). However, classical treatment methods for obesity often require long-term persistence and lifestyle changes, which are difficult to practice consistently and are often unsatisfactory (3). Therefore, new treatment strategies for obesity are required, such as the use of natural traditional medicine products that have notable therapeutic effects, favorable safety profiles and clinical evidence.
Asari Radix et Rhizoma (Asarum; xì xīn) is the root and rhizome of Aristolochiaceae plants, such as Asarum heterotropoides Fr. Schmidt var. mandshuricum (Maxim.), Asarum sieboldii Miq. var. seoulense Nakai and Asarum sieboldii Miq (4). In traditional Chinese and Korean medicine, Asarum is a herb with pungent and warm properties, which is believed to specifically target the heart, lungs and kidneys by exerting its effects through their corresponding body meridians or channels, which are believed to have connections to internal organs. Asarum has the herbal effects of dispelling wind, dispersing cold, relieving pain, warming the lungs and reducing phlegm (5). Its synergistic blend with ephedra and aconite can yield a potent effect on inducing sweating and alleviating surface discomfort. Asarum also serves a pivotal role in safeguarding the cardiovascular system enhancing the circulation of blood and supporting the maintenance of normal metabolic activity within the body. Additionally, it exhibits a variety of pharmacological attributes, encompassing anti-inflammatory, antioxidant and cognitive-enhancing properties (6). The effect of Asarum on increasing body heat production and metabolic levels may have certain benefits for obese patients.
Molecular docking and network pharmacology analysis is a useful technology for exploring the use of herbal medicines in disease treatment (7), and it is widely used to study the mechanism by which the active ingredients of herbal medicines work in the treatment of various diseases. The network pharmacological analysis can successfully anticipate the active constituents, action targets and mechanisms inherent in herbal medicines, thus reducing the cost of drug development, and providing new ideas for analyzing the material basis and application of herbal medicines in treating diseases (8).
The present study explored the effects of Asarum extract on long-term high-fat diet (HFD)-induced obese mice by predicting and analyzing its molecular targets using network pharmacological and molecular docking analysis. In addition, the present study investigated the mechanism of action of Asarum extract in C2C12 myotubes.
Dulbecco's modified Eagle's medium (DMEM) and penicillin/streptomycin (P/S) were supplied by Corning, Inc. Fetal bovine serum (FBS; cat. no. 16000044), horse serum (HS; cat. no. 16050122), tissue protein lysis buffer (cat. no. 78510) and radioimmunoprecipitation assay (RIPA) lysis buffer (cat. no. 89901) were supplied by Thermo Fisher Scientific, Inc. Protein assay buffer (cat. no. 5000006) was obtained from Bio-Rad Laboratories, Inc. Antibodies against nuclear respiratory factor 1 (NRF1; 1:1,000; cat. no. 69432), phosphorylated (p)-AMP-activated protein kinase (AMPK; 1:1,000; cat. no. 2537) and AMPK (1:1,000; cat. no. 2532) were purchased from Cell Signaling Technology, Inc. Antibodies against glucose transporter type 4 (GLUT4; 1:500; cat. no. sc-7938), MyoD (1:1,000; cat. no. sc-377460), myogenin (1:1,000; cat. no. sc-52903) and myosin heavy chain (MyHC; 1:500; cat. no. sc-376157) were obtained from Santa Cruz Biotechnology, Inc. Antibodies against sirtuin 1 (SIRT1; 1:1,000; cat. no. bs-0921R) were purchased from BIOSS. Antibodies against peroxisome proliferator-activated receptor γ coactivator 1-α (PGC1α; 1:1,000; cat no. NBP1-04676) were purchased from Novus Biologicals, LLC (Bio-Techne). Horseradish peroxidase-conjugated goat anti-rabbit immunoglobulin G (IgG) antibody (1:2,000; cat. no. BR1706515), anti-mouse IgG antibody (1:2,000; cat. no. BR1706516) and anti-β-actin (1:2,000; cat. no. A1978) were supplied by MilliporeSigma. Anti-GAPDH (1:2,000; cat. no. LF-PA0018) was supplied by Abfrontier. EveryBlot Blocking Buffer (cat. no. 12010020) was purchased from Bio-Rad Laboratories, Inc. Metformin was obtained from MilliporeSigma (cat. no. 317240). Asarinin [cat. no. MUST-22050912; purity assessed by high performance liquid chromatography (HPLC), ≥98%] and sesamin (cat. no. MUST-21110513; purity assessed by HPLC, ≥98%) were acquired from Chengdu Must Bio-Technology Co., Ltd. Aspartate aminotransferase (AST; cat. no. C010-2-1), alanine aminotransferase (ALT; cat. no. C009-2-1), blood urea nitrogen (BUN; cat. no. C013-2-1) and creatinine (CRE; cat. no. C011-2-1) were purchased from Nanjing Jiancheng Bioengineering Institute.
The Traditional Chinese Medicine Systems Pharmacology Database and Analysis Platform (TCMSP) was used to analyze the data (http://tcmspw.com/index.php) (9); all chemical components of Asarum were obtained by a preliminary search using ‘Asari Radix Et Rhizoma’ as the key word. The search results were screened for oral bioavailability (OB) ≥30%, and for drug-like properties (DL) ≥0.18 in the chemical composition of Asarum. Based on the aforementioned results, the protein targets of Asarum active ingredients were systematically searched and matched using the TCMSP database. Disease targets were searched in the Gene Cards database (https://www.genecards.org) (10) and Online Mendelian Inheritance in Man database (https://www.omim.org/) (11) using ‘obesity’ as the key word.
To identify the intersection points between Asarum and obesity, the active ingredients and obesity-related protein targets were imported to the Venn online database (https://bioinfogp.cnb.csic.es/) (12). For PPI network diagram construction, the original data were exported to Cytoscape (version 3.9.0; http://cytoscape.org/) from the STRING database (https://string–db.org/) (13). Targets for treating obesity were imported into the DAVID database (https://david.ncifcrf.gov/) (14). The biological process (BP), cell component (CC) and molecular function (MF) terms of the targets were then analyzed using Gene Ontology (GO) and Kyoto Encyclopedia of Genes and Genomes (KEGG) metabolic pathway enrichment analyses. The selection criteria were P<0.05 and gene count ≥5, ensuring robust and meaningful results. The online drawing tool Omic Share Tool (https://www.omicshare.com/tools/index.php/) was used to depict the enrichment results and explain the mechanism of action of Asarum in obesity treatment.
A molecular docking analysis was conducted based on the network pharmacological prediction results. The selected core targets and main components were employed for molecular docking analysis. Initially, the protein structures of the selected targets were retrieved from the Protein Data Bank (PDB; http://www.rcsb.org/). Subsequently, the necessary ligands and proteins for molecular docking were generated. The PDB file was preprocessed using the PyMOL software (version 2.5.5; http://www.pymol.org/) to remove irrelevant water molecules and unnecessary ion structures. The structures of the main components were retrieved from PubChem (https://pubchem.ncbi.nlm.nih.gov/). Standard processing of protein receptors and small molecule ligands was performed using the AutoDock (version, 4.2.6) software (https://autodock.scripps.edu/). Subsequently, the AutoDock Vina (version, 1.1.2; http://vina.scripps.edu/) software was employed for molecular docking and the computation of binding energy (15). The obtained results were visualized using the PyMOL software.
The dried roots of Asarum heterotropoides Fr. Schmidt var. mandshuricum (Maxim.) Kitag. (Aristolochiaceae) were obtained from a herbal company (Nemomedat Co. Ltd.). This herb was recognized by Professor Y. K. Park, a herbology expert at Dongguk University (Gyeongju, Korea) and the voucher specimen (no. K1042200217) has been deposited in the Herbarium of College of Korean Medicine, Dongguk University. Asarum (200 g) was weighed and extracted with boiling water (2 l) for 3 h, the filtrate was collected after filtration and concentrated under a vacuum, before freeze-drying. The resulting Asarum extract (yield, 27.82%) was kept at 4°C.
The content of the two active components in Asarum extract was determined using an Agilent Technologies 1260 Infinity II HPLC system using asarinin and sesamin as standard compounds. In addition, the levels of aristolochic acid A in both Asarum and its extract were analyzed. Further details are provided in Appendix I.
C2C12 myoblasts, a mouse skeletal muscle cell line, were obtained from American Type Culture Collection (cat. no. CRL-1772). Myoblasts were cultured in DMEM supplemented with 10% FBS and 1% P/S. After reaching 70–80% confluence, the cells were incubated in a 5% CO2 incubator at 37°C; the medium was then switched to differentiation medium supplemented with 2% HS once daily for another 4 days. Differentiated C2C12 myotubes were classified into five groups as follows: Normal non-treated, Asarum extract-treated (0.25, 0.5 or 1 mg/ml) and metformin-treated (2.5 mmol/ml) groups. The appropriate dosage of Asarum extract for treatment was determined using a cell viability assay (Fig. S1; Appendix I). In all groups, with the exception of the normal group, the drugs were administered to C2C12 myotubes for 24 h. Additionally, to assess the in vitro nephrotoxicity of Asarum extract, 293 cells were utilized. The 293 cells (cat. no. 84129; Korean Cell Line Bank) were cultured in DMEM medium supplemented with 10% FBS and 1% P/S. The cells were incubated at 37°C with 5% CO2 and 70–80% relative humidity in a cell culture incubator. Logarithmically proliferating 293 cells were seeded into 6-well plates (1×105/ml) and cultured for 24 h. The concentration range of Asarum extract was determined using a cell viability assay (Fig. S2; Appendix I). Different concentrations of Asarum extract (0.25, 0.5 and 1 mg/ml) were added to the experimental groups, while the blank group received an equal volume of untreated medium. After 48 h of incubation at 37°C, cell morphology was observed and images were captured under a fluorescence microscope (Leica Microsystems GmbH) (Fig. S3; Appendix I).
To assess MyHC expression in cellular structures, C2C12 myotubes were treated with various amounts of Asarum extract for 24 h following myoblast differentiation into myotubes. The experimental procedures were conducted based on the methods outlined in our previous publication (16). MyHC-positive cells were observed under a fluorescence microscope (Leica Microsystems GmbH) and their lengths were quantified using the Leica Application Suite (version, X1.1.0.12420; Leica Microsystems GmbH) software.
C57BL/6 male mice (n=32; age, 6 weeks) were obtained from a licensed supplier (Hana Experimental Animals Co.). The temperature (24–26°C) and relative humidity (60–70%) for feeding animals required was controlled, and the mice were maintained in polypropylene cages under a 12/12-h light/dark cycle. All mice had 1 week for adaptation and 12 weeks of experiment duration after adaptation. During the experiment, animal health and behavior were observed daily; no deaths occurred with abnormal symptoms. During the adaptation period, the mice were given free access to food and water. After 1 week, the mice were subjected to a random allocation process, resulting in the formation of two groups: The normal (n=8) and HFD-induced model (n=24) groups. The normal group was fed a basic diet, whereas the HFD-induced model group was fed a HFD (17). Following a total of 8 weeks of continuous feeding, the HFD-induced model mice were randomly divided into the following groups: Control (n=8), Asarum (500 mg/kg Asarum extract, n=8) and metformin (250 mg/kg metformin, n=8) groups. During the experiment, each group was fed their original diet and drank freely. Asarum and metformin were orally administered at the indicated doses once daily for 4 weeks. The normal and control groups received the same volume of physiological saline solution. All of the groups received an equal volume of the drug via oral gavage. All animal experiments including procedure and euthanasia were approved by the Institutional Animal Care and Use Committee (IACUC) at Dongguk University (approval. no. IACUC-2022-05). During the experiment, mice were observed once daily for general health indicators and twice daily for mortality and morbidity. No mice succumbed prior to the end of the present study.
Weekly measurements of FBG, body weight and water intake were taken. FBG levels were measured using a hemoglobin measurement system (CERA-CHEK™ Hb Plus).
After a 12-h period of fasting, the mice were subjected to an OGTT, during which a dosage of 2 g/kg body weight of glucose was administered. Blood glucose levels were subsequently measured at intervals of 15, 30, 60 and 120 min following the administration of glucose. The assessment of glucose tolerance was conducted by calculating the area under the curve (AUC) (18).
At the end of the experiment, mice were euthanized by inhalation with O2 (75%), N2O (25%) using 5% isoflurane (18) >3 min and deaths were verified by monitoring the symptoms such as no rising and falling of chest, no palpable heartbeat, poor mucous membrane color, no response to toe pinch and color change in eyes. Blood samples (0.7–0.8 ml) were immediately obtained via cardiac puncture after sacrifice and were subsequently stored at room temperature (RT) for 30 min and then subjected to centrifugation at 300 × g for 10 min at 4°C, resulting in the separation of serum. Serum levels of triglycerides (TG), total cholesterol (TC), low-density lipoprotein cholesterol (LDL-C) and high-density lipoprotein cholesterol (HDL-C) were measured using an automated clinical chemistry analyzer (FDC7000i; Wako Pure Chemical Corporation) (19). To assess the potential toxicological impact of Asarum extract, serum levels of AST, ALT, BUN and CRE were measured by assay kits. Additionally, insulin enzyme-linked immunosorbent assay kits (cat. no. 90080; Crystal Chem, Inc.) were used to evaluate serum insulin levels.
After collecting blood from the mice, the inguinal white adipose tissue (iWAT) and the back-shoulder blade brown adipose tissue (BAT) were harvested. To clean the liver and pancreas, they were isolated and immersed in saline. After weighing the liver tissue, it was stored at −80°C for subsequent western blot analysis. The gastrocnemius tissues from both hind legs were also collected, weighed and subsequently stored at −80°C until western blot analysis was conducted. Based on the weight of each tissue, organ index was calculated: Organ index=organ weight/body weight.
To observe the histopathological changes in the tissues, the liver, pancreas, iWAT and BAT tissues in each group were isolated, and three mice in each group were randomly selected for hematoxylin and eosin (H&E) staining. The tissues were fixed in 4% paraformaldehyde at 4°C for 24 h, and underwent ethanol gradient dehydration, paraffin embedding and slicing into 5-µm sections. The sections were then stained using hematoxylin and eosin, with hematoxylin staining performed at RT for 5 min and eosin staining for 2 min, followed by clearing using xylene at RT for 5 min. The pathological changes in hepatocytes in the liver tissue, degeneration and necrosis of pancreatic islet cells and adipocytes in fat tissues were observed under an optical microscope. A microscope was used to capture images, which were then analyzed using ImageJ Software (version 2; National Institutes of Health).
Cells were harvested from each group. Following the addition of 100 µl RIPA lysis buffer, the pellets were mixed thoroughly, vortexed for 1 min, placed on ice for 10 min and centrifuged at 1,200 × g for 20 min at 4°C to harvest the supernatant. In addition, gastrocnemius and liver tissues were homogenized in tissue lysis buffer that contained protease inhibitors (T10 basic; IKA). After being placed on ice for 20 min, the tissues were centrifuged at 1,400 × g for 20 min at 4°C, and the supernatant was then collected. A protein assay buffer was used to measure the total protein concentration. The protein samples (30 µg protein/lane) were then separated by SDS-PAGE on 10% gels, transferred onto nitrocellulose membranes, treated with EveryBlot Blocking Buffer for 10 min at RT and incubated with the primary antibodies (SIRT1, PGC1α, NRF1, AMPK, p-AMPK, GLUT4, MyHC, MyoD, Myogenin, GAPDH and β-actin) at 4°C for 12 h. After 15 min of washing with Tris-buffered saline-0.1% Tween-20 at RT, the membranes were incubated with horseradish peroxidase-conjugated goat anti-rabbit IgG or anti-mouse IgG secondary antibodies for 90 min with agitation at RT. After washing three times, the membranes were visualized using a ChemiDoc MP Imaging System (Bio-Rad Laboratories, Inc.). ImageJ software (version 1.54d; National Institutes of Health) was used to semi-quantify the band intensities of each target protein, and proteins were normalized to the internal controls β-actin or GAPDH (gastrocnemius tissue), or to AMPK (for p-AMPK).
The data are presented as the mean ± standard deviation (n=8 for in vivo studies; n=3 for in vitro studies). In the present study, three independent experiments were conducted. The statistical analyses were conducted using Prism 6 software (GraphPad Software, Inc; Dotmatics). Data were analyzed using a one-way analysis of variance and Tukey's multiple comparisons test. P<0.05 was considered to indicate a statistically significant difference.
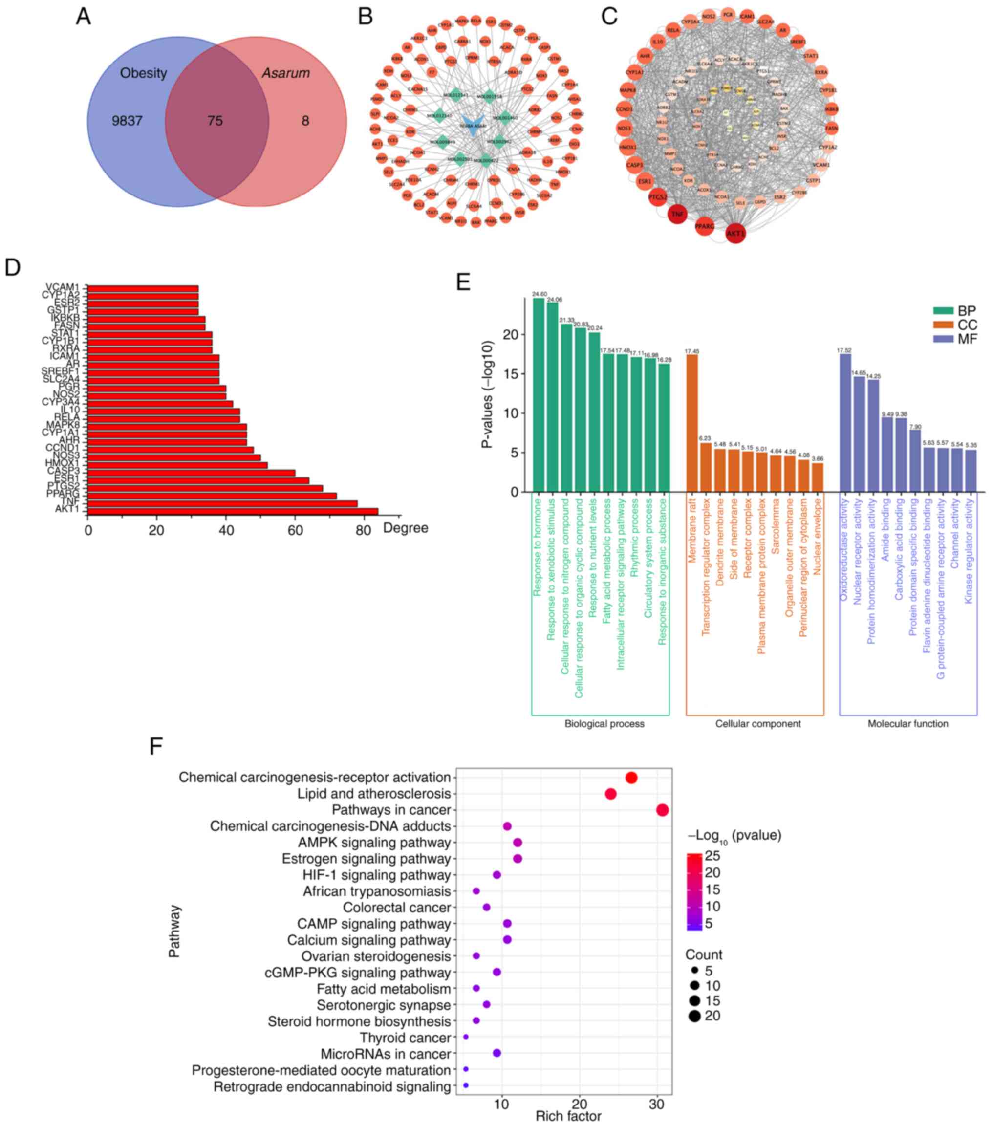
To explore the potential targets of Asarum with chemical composition, a network pharmacology-based analysis was performed using the TCMSP, with OB and DL set at ≥30% and ≥0.18, respectively. A total of eight potential bioactive components were identified in the analysis (Table SI; Appendix I); the structural formulas of selected compounds are shown in Fig. S4 and Appendix I. In addition, 9,912 obesity-related molecular targets were obtained from the GeneCards database and 83 active ingredient-related targets from the TCMSP. After taking the intersection from the Wayne diagram, 75 intersection targets of the active ingredients of Asarum in obesity were identified (Fig. 1A). Moreover, the network diagram of the active components associated with targets and the component-target interaction network were visualized (Fig. 1B).
The molecular targets of Asarum and its active ingredients in obesity were inputted into the STRING database to construct a PPI network, which was then visualized using the Cytoscape program (Fig. 1C). In the analysis, several key proteins, including serine/threonine-protein kinase 1, tumor necrosis factor, peroxisome proliferator activated receptor γ (PPAR-γ), prostaglandin-endoperoxide synthase 2, estrogen receptor α, caspase-3, heme oxygenase, nitric oxide synthase 3 and cyclin D1, were identified as having significant roles in the mechanism of action of Asarum on obesity (Fig. 1D). Next, from the GO enrichment analysis, the top 10 significant CC, BP and MF terms were selected (Fig. 1E). The most enriched BP terms were response to hormones, xenobiotic stimuli and nitrogen compounds, and those for CC and MF were member raft and oxidoreductase activity. This analysis suggested that Asarum may be involved in various biological regulatory processes in the treatment of obesity. In particular, the KEGG metabolic pathways were mainly involved in the AMPK signaling pathway in energy metabolism (Fig. 1F). From the network pharmacology analysis, the present study investigated the effects of Asarum extract on obese mice and skeletal muscle cells, which are important for regulating energy metabolism through the AMPK signaling pathway.
To gain further insights into the molecular mechanism of Asarum in the treatment of obesity, molecular docking experiments with key targets and main components were conducted. According to the network pharmacology predictions, asarinin and sesamin were identified as active ingredients exhibiting a high correlation with the treatment of obesity. Consequently, these compounds were chosen as core components. The outcomes of GO and KEGG analyses demonstrated the potential mechanism of action of Asarum in treating obesity, highlighting the regulation of the AMPK signaling pathway. Therefore, key targets from the AMPK signaling pathway, including AMPK, PGC1α, NRF1 and SIRT1, were selected for molecular docking of asarinin and sesamin. In addition, the molecular docking of the myogenic proteins MyoD and myogenin with the two compounds was analyzed. Generally, higher binding energy values between small molecules and protein molecules indicate a more robust stability in their binding (20). The results demonstrated that asarinin-AMPK (−7.7 kcal/mol), asarinin-PGC1α (−9.9 kcal/mol), asarinin-NRF1 (−7.8 kcal/mol), asarinin-SIRT1 (−9.0 kcal/mol), asarinin-MyoD (−7.5 kcal/mol), asarinin-myogenin (−6.7 kcal/mol), sesamin-AMPK (−7.9 kcal/mol), sesamin-PGC1α (−9.7 kcal/mol), sesamin-NRF1 (−9.8 kcal/mol), sesamin-SIRT1 (−8.8 kcal/mol), sesamin-MyoD (−7.8 kcal/mol) and sesamin-myogenin (−6.4 kcal/mol) exhibited robust binding capabilities. The binding mode between the core targets and the main components is depicted in Fig. 2.
From the network pharmacology analysis, the present study further explored the molecular mechanism of Asarum extract in the regulation of myoblast differentiation into myotubes and energy metabolism in C2C12 cells. The results showed that Asarum extract increased the expression of biogenic factors, SIRT1, PGC1α, NRF1, AMPK and GLUT4, and myogenic factors, MyoD and myogenin, in C2C12 myotubes (Fig. 3A). Treatment of C2C12 myotubes with 1 mg/ml Asarum extract significantly increased the expression levels of SIRT1 (P<0.05; Fig. 3B), PGC1α (P<0.01; Fig. 3C), NRF1 (P<0.05; Fig. 3D), p-AMPK (P<0.05; Fig. 3E), GLUT4 (P<0.05; Fig. 3F), MyoD (P<0.05; Fig. 3G) and myogenin (P<0.05; Fig. 3H) compared with those in the non-treated cells. In addition, treatment with 0.5 mg/ml Asarum extract significantly increased the expression levels of SIRT1 (P<0.05), PGC1α (P<0.01) and p-AMPK (P<0.05) in the myotubes. Asarum extract (0.25 mg/ml) also significantly increased PGC1α expression levels (P<0.01). These results indicated that Asarum extract may promote muscle functions, such as differentiation and regulation of energy metabolism, by activating the SIRT1/PGC1α/AMPK signaling pathway.
To confirm the effects of Asarum extract on muscle differentiation, myotube formation was observed using MyHC-immunofluorescence staining in C2C12 myotubes. Treatment with Asarum extract stimulated the formation of MyHC-positive myotubes with more pronounced ripples and slender cell characteristics compared with those of non-treated cells (Fig. 4A). Moreover, treatment with Asarum extract at 0.25 mg/ml (P<0.05; Fig. 4B), 0.5 mg/ml (P<0.05; Fig. 4C) and 1 mg/ml (P<0.01; Fig. 4D), or with metformin (P<0.05; Fig. 4E), significantly increased the lengths of myotubes (Fig. 4F). These results suggested that Asarum extract can promote myotube elongation during differentiation.
To investigate the effects of Asarum extract on obesity-induced changes in physiological features, the body weight and weights of organs, such as the liver, pancreas and muscles, were measured, and an OGTT was performed in obese mice. Firstly, the body weights of the obese mice, which were fed a HFD for 8 weeks and included the control, Asarum and the metformin groups, were significantly increased (P<0.001) compared with those in the normal group (Table I). However, compared with the control group, body weight was significantly decreased from 10 weeks (P<0.05 for metformin) to 11 weeks (P<0.05 for metformin) after the administration of 500 mg/kg Asarum extract or metformin for 4 weeks in obese mice. Although the Asarum extract-treated group showed a pattern of weight loss, it was not significant. Compared with in the control group, the Asarum extract group exhibited a reduction in FBG levels in obese mice (Table I). In the OGTT, the glucose levels were significantly decreased at 30 min (P<0.001) and 60 min (P<0.01) in the Asarum extract-administered group compared with those in the control group (Fig. 5A). In addition, in the AUC analysis of impaired glucose tolerance, Asarum extract significantly reduced (P<0.001) impaired glucose tolerance in obese mice (Fig. 5B). Regarding food intake, the administration of Asarum extract in obese mice significantly decreased (P<0.001) food intake at 9 weeks compared with that in the control group (Table I). Regarding the organ index, the control group showed a significant increase in iWAT (P<0.001; Fig. 6A), and a significant decrease in pancreas (P<0.01; Fig. 6B) and gastrocnemius (P<0.001; Fig. 6D) organ indexes compared with those in the normal group. The administration of Asarum extract (P<0.001) and metformin (P<0.05) significantly decreased liver weights (Fig. 6C), and significantly increased (P<0.001) gastrocnemius weights in obese mice (Fig. 6D). These findings suggested that Asarum extract may help to improve the symptoms of obesity, such as weight gain and increased food intake, and reduce the development of impaired glucose tolerance and fatty liver formation.
To examine the impact of Asarum extract on alterations in blood composition induced by obesity, the concentrations of serological markers in the mouse sera were assessed. Notably, the levels of glucose (P<0.001; Fig. 7A), insulin (P<0.001; Fig. 7B), TC (P<0.001; Fig. 7D), LDL-C (P<0.001; Fig. 7E) and HDL-C (P<0.001; Fig. 7F) exhibited a significant increase in the control group compared with those of the normal group. Compared with those in the control group, the Asarum extract-administered group exhibited significant decreases in the levels of glucose (P<0.001), insulin (P<0.01), TG (P<0.01; Fig. 7C), TC (P<0.05) and LDL-C (P<0.05). Similarly, the metformin-administered group showed significant decreases in glucose (P<0.001), insulin (P<0.001), TG (P<0.05), TC (P<0.001) and LDL-C (P<0.001) levels compared with those in the control group. These results indicated that Asarum extract may improve the abnormal accumulation of glucose and lipids in the blood in obesity. Based on the results of AST, ALT, BUN and CRE analyses, the levels of these biochemical markers in the treated mice were lower than those observed in the control group following continuous administration of Asarum extract at a dose of 500 mg/kg/day for 4 weeks (Table SII and Appendix I). These findings suggested that no significant adverse toxicological effects were observed in the treated mice.
To investigate the effects of Asarum extract on obesity-induced histological changes in the main metabolic organs, the liver, pancreas, fat and gastrocnemius tissues of obese mice were observed by H&E staining. In liver tissues, the control group had a number of lipid droplets and exhibited expansion of hepatic sinusoids; however, this abnormal structural change was improved by the administration of Asarum extract (Fig. 8A). In pancreatic tissues, an intact structure of pancreatic islets with an elliptical shape was observed, with neatly arranged cells, small gaps and no significant difference in nuclear size in the normal group; however, this was altered in the control group with a number of vacuoles (Fig. 8B). By contrast, Asarum extract administration in obese mice improved the structural changes in the pancreas. In iWAT, the control group showed a notably decreased size of adipocytes, whereas this change was improved by Asarum extract administration to similar to that in the normal group (Fig. 8C). In BAT, a tight arrangement of small adipocytes was shown in the normal group, and large adipocytes with a loose arrangement and irregular shape were observed in the control group (Fig. 8D); however, this structural change in BAT was also improved by the administration of Asarum extract in obese mice. These results indicated that Asarum extract may induce energy consumption in the body by stimulating the consumption of energy in adipose tissues in obesity.
The present study further investigated the effects of Asarum extract on the gastrocnemius tissues of obese mice (Fig. 9A). Compared with the normal group, the control group exhibited a significant decrease in the expression levels of SIRT1 (P<0.05; Fig. 9B), PGC1α (P<0.05; Fig. 9C), NRF1 (P<0.01; Fig. 9D), p-AMPK (P<0.01; Fig. 9E), GLUT4 (P<0.05; Fig. 9F), MyHC (P<0.05; Fig. 9G), MyoD (P<0.01; Fig. 9H) and myogenin (P<0.01; Fig. 9I) in the gastrocnemius tissues of obese mice. The administration of Asarum extract increased the expression of all targets, particularly the expression of p-AMPK (P<0.05; Fig. 9E), MyHC (P<0.05; Fig. 9G) and MyoD (P<0.01; Fig. 9H). This result suggested that Asarum extract may help to improve obese conditions by promoting muscle differentiation and regulating the expression of energy metabolism regulatory factors.
To further validate the effects of Asarum extract on obese mice, western blot analysis was conducted on the liver tissues of obese mice (Fig. 10A). Compared with the normal group, the control group exhibited a significant decrease in the expression levels of SIRT1 (P<0.01; Fig. 10B), PGC1α (P<0.05; Fig. 10C), NRF1 (P<0.05; Fig. 10D), p-AMPK (P<0.05; Fig. 10E) and GLUT4 (P<0.05; Fig. 9F), in the liver tissues of obese mice. After the administration of Asarum extract, the expression levels of these proteins, particularly SIRT1 (P<0.001; Fig. 10B), PGC1α (P<0.05; Fig. 10C) and p-AMPK (P<0.05; Fig. 10E), were reversed. This result indicated that Asarum extract can also activate the SIRT1/PGC1α/AMPK signaling pathway in liver tissue, regulating metabolic levels.
In the HPLC analysis of the main compounds in Asarum extract, the amounts of asarinin and sesamin were 1.082±0.006 and 0.220±0.001 mg/g, respectively (Fig. 11). Standard curves (Fig. 11A) with linear ranges and chromatographic patterns of asarinin and sesamin (Fig. 11B) are presented in Table SIII and Appendix I. In addition, the chromatographic patterns of the Asarum herb and its extract revealed that aristolochic acid A was not detected in either sample. The detailed results are shown in Fig. S5 and Appendix I.
In traditional Chinese and Korean medicine Asarum is a herb that is believed to release wind and disperse cold in the body. It is classified under the category of releasing exterior in the Chinese Materia Medica, and is widely used for treating the common cold, symptoms of which include headache, molar pain, a blocked nose and increased mucus production (6). Moreover, it has been reported to have various pharmacological effects on diseases such as arthritis (21), allergic rhinitis (22), H1N1 influenza virus infection (23), brain inflammation (24) and cancer, such as ovarian cancer (25), melanoma (26) and prostate cancer (27). The present study investigated the anti-obesity effects of Asarum extract and its mechanism of action in a long-term HFD-induced mouse model of obesity and in C2C12 mouse myoblast cells. The molecular targets of Asarum extract in obesity were first predicted using network pharmacology and molecular docking analysis, and its effects on in vitro and in vivo models, and on the SIRT1/PGC1α/AMPK signaling pathway, were investigated. The present study also identified the main compounds of Asarum extract, asarinin and sesamin, by HPLC analysis.
Obesity is characterized by an increase in body fat and abnormal levels of blood lipids (28). The present study prepared an experimental mouse model of obesity using a long-term HFD for 12 weeks, which exhibited the typical symptoms of obesity, such as increased appetite, dyslipidemia, insulin resistance, elevated blood sugar levels, increased visceral fat and fatty liver formation. Asarum extract reduced body weight gain, and increases in calorie intake, blood glucose and lipid levels, as well as the development of insulin resistance in obese mice. From the network pharmacology analysis, it was hypothesized that the pharmacological action of Asarum extract in obesity may be related to the regulation of energy metabolism in the body by promoting energy expenditure and controlling food intake (29).
The liver is an important metabolic organ that mainly participates in endogenous fat synthesis and transportation (30). If a dynamic imbalance in lipid metabolism occurs, TG and TC levels increase, leading to fat degradation in the liver and the increased risk of disease development (31). In the liver, LDL-C is a type of lipoprotein responsible for transporting cholesterol (32). Most lipids in plasma exist in the form of HDL-C, which contributes to the reverse transport of cholesterol from peripheral tissues to the liver, and acts as an antagonist of atherosclerosis formation (33). Therefore, obesity can lead to an imbalance of lipid metabolism by increasing the levels of the lipid metabolites TC, TG and LDL-C. Moreover, obese patients often suffer from various diseases, such as diabetes with insulin resistance and glucose tolerance, which lead to an increase in blood glucose levels, thereby stimulating fat synthesis/storage in the liver (34). The objective of the present study was to assess the potential benefits of Asarum extract in alleviating the symptoms of obesity through the regulation of abnormal lipid metabolism in mice. The administration of Asarum extract resulted in a significant reduction in the serum levels of TG, TC, LDL-C, glucose and insulin, while simultaneously increasing HDL-C levels in obese mice. In the analysis of organ index, it was observed that the administration of Asarum extract hindered the accumulation of fat in the liver, while simultaneously augmenting the weights of the pancreas and muscle tissues in mice with obesity. These findings indicated that Asarum extract may potentially ameliorate symptoms associated with obesity by modulating the dysregulation of glucose and lipid metabolism.
Energy metabolism refers to the energy consumption of the body by exercise/movement and metabolism, as well as the generation of energy through food (35). Obesity is caused when energy intake exceeds energy expenditure; therefore, improving body energy metabolism and increasing energy expenditure can reduce the energy stored in body fat, thereby improving obesity (36). Skeletal muscles consume more energy than fat, and an increase in muscle mass in the body indicates an improvement in the energy metabolism ability of the body (37). In the present study, Asarum extract administration increased the muscle-to-body weight ratio and BAT mass, and reduced white fat gain with fatty liver formation and pancreatic structural damage in obese mice. Furthermore, Asarum extract administration significantly increased the expression levels of AMPK, MyHC and MyoD in the gastrocnemius tissues of obese mice, suggesting that Asarum extract may improve the symptoms of obesity by stimulating energy metabolism. In C2C12 myotubes, a significant increase of myotube length was also observed by Asarum treatment, suggesting that this herb may help to enhance muscle mass and function in obese mice. It is known that increases in myotube length and muscle weight improve muscle strength, which could contribute to an enhanced overall metabolic capacity in obesity.
During glucose metabolism, most ATP is synthesized in the mitochondria via oxidative phosphorylation (38). AMPK is an intracellular protein kinase that serves a key role in regulating cellular energy metabolism (39), and its signaling pathway promotes glucose uptake and oxidation, and increases the expression of GLUT4, which stimulates glucose entry into cells and improves the efficiency of glucose utilization (40). In addition, SIRT1, an NAD+-dependent histone deacetylase, is an important regulator of energy metabolism. PGC1α promotes the biosynthesis and functional enhancement of mitochondria (41). NRF1, a transcription factor, exerts a pivotal influence on the production of mitochondrial proteins, thereby assuming a critical function in the preservation of cellular energy metabolism and mitochondrial functionality (42). In the present study, Asarum extract increased the phosphorylation of AMPK, and the expression of SIRT1, PGC1α, NRF1 and GLUT4, in C2C12 myotubes. These findings suggested that Asarum extract may help to enhance energy metabolism in obesity.
Transcription factors, such as MyoD and myogenin, belong to the MyoD family and promote the differentiation and maturation of myoblasts with the formation of muscle fibers (43). The MyHC gene is closely related to muscle expression (44). More muscle cells and fibers indicate higher energy expenditure, thereby helping to regulate overall energy metabolism. The molecular docking results indicated that Asarum had a strong binding affinity with the myogenic proteins, MyoD and myogenin, suggesting that this extract may regulate muscle differentiation by increasing the expression of these proteins. In addition, it has been reported that AMPK is involved in enhancing myogenesis and muscle regeneration (45). During myocyte differentiation, energy is required to sustain the process and activation of the AMPK/PGC1-α signaling pathway in muscle cells, to promote mitochondrial activity and subsequently enhance muscle regeneration under pathological conditions (46). Furthermore, AMPK, alongside PGC1-α and SIRT1, is involved in the regulation of muscle growth. However, the present study did not directly assess whether activation or inhibition of the AMPK signaling pathway directly affects biological processes, such as muscle differentiation, energy production and mitochondrial function; this will be investigated in our future studies.
In the present study, Asarum extract increased not only the expression levels of MyoD, myogenin and MyHC in C2C12 myotubes, but also stimulated differentiation into MyHC-positive myotubes. These findings indicated that Asarum extract may stimulate mature muscle growth and enhance energy metabolism by activating the SIRT1/PGC1α/AMPK signaling pathway. Additionally, western blot analysis was conducted on the liver tissues of obese mice, and it was demonstrated that Asarum extract significantly increased the expression of SIRT1 and PGC1α, as well as the p-AMPK/AMPK ratio. This finding suggested that Asarum extract may also activate the SIRT1/PGC1α/AMPK signaling pathway in liver tissue, thereby enhancing metabolic levels. Liver tissue serves a crucial role in maintaining energy balance and metabolic homeostasis in the body, particularly in regulating lipid metabolism. Thus, the mechanism predicted to be responsible for the anti-obesity effects of Asarum extract by the network pharmacology analysis, the AMPK signaling pathway, was verified.
Asarum extract contains various compounds, such as lignans, including sesamin and asarinin (6). Asarinin is a standard compound for the quality control of Asarum in the Korean and Chinese pharmacopeia. In the present HPLC analysis, sesamin and asarinin were identified in Asarum extract. Asarinin has been reported to possess various pharmacological activities, including antidepressant, anti-inflammatory, lipid-lowering and thrombosis-preventing effects (47). In addition, sesamin, a stereoisomer of asarinin, has been shown to exert antioxidative and anti-inflammatory effects via the regulation of lipid metabolism (48). Sesamin also activates the AMPK signaling pathway, which serves a crucial role in the regulation of glucose uptake and utilization (49). Asarinin is also known to activate PPAR-γ and to promote cell proliferation, and it has been indicated that sesamin shares a similar spatial structure and biological activity (50). Therefore, Asarum extract may exert anti-obesity effects by modulating energy metabolism within the body. In particular, the mechanism underlying the effect of Asarum extract on weight loss in obese mice could be further identified by measuring metabolic parameters, such as oxygen consumption, heat production and activity. The results of the present study were obtained using skeletal muscle cells and a mouse model of obesity. Although these models provide valuable insights into the underlying molecular mechanisms, the applicability of the findings to other biological systems may be somewhat limited. Therefore, to further validate the broader applicability of these results, future studies should involve more complex models, including primary cells derived from human tissues, muscle cells from different species such as L6 cells and clinical samples from humans. These studies will help further confirm the universality of the proposed mechanisms and their potential clinical relevance.
Asarum is well-known for its acute and long-term toxicities in the human kidney, mainly via aristolochic acid analogs; therefore, it is being considered in low doses for clinical trials and experimental research (51,52). The present study detected aristolochic acid, a toxic component in Asarum extract, using HPLC analysis, and assessed its toxicities in 293 cells, and the serum levels of AST, ALT, BUN and creatinine in mice. In the present study, no significant toxicity was demonstrated in vitro and in vivo in Asarum extract. Moreover, aristolochic acid was not detected in Asarum extract and Asarum herb. These findings indicated that the doses of Asarum extract used in the present study were within a safe range.
In conclusion, Asarum extract has a multi-pathway/-target regulatory mechanism in HFD-induced obese mice, where it can improve the symptoms of obesity, such as weight gain and fatty liver formation, reduce blood glucose, insulin and lipid levels and prevent pancreatic damage by regulating the SIRT1/PGC1α/AMPK signaling pathway in muscle tissues and cells (Fig. 12). Asarum extract may be used in the development of an anti-obesity drug and could have potential in the treatment of muscle atrophy in the future.
Not applicable.
The present study was supported by the National Research Foundation of Korea (grant nos. 2021R1A2C1012267 and RS-2024-00340898).
The data generated in the present study may be requested from the corresponding author.
HWJ and SYK designed the study. CZL, HFS, DGK and SYK performed the experiments. CZL conducted the statistical analysis and wrote the original draft of the manuscript. All authors revised the manuscript. HWJ, SYK and CZL confirm the authenticity of all the raw data. All authors read and approved the final version of the manuscript.
All animal experiments were approved by the Institutional Animal Care and Use Committee (IACUC) of Dongguk University (approval no. IACUC-2022-05; Gyeongju, Korea).
Not applicable.
The authors declare that they have no competing interests.
|
NRF1 |
nuclear respiratory factor 1 |
|
AMPK |
AMP-activated protein kinase |
|
SIRT1 |
sirtuin 1 |
|
GLUT4 |
glucose transporter type 4 |
|
MyHC |
myosin heavy chain |
|
PGC1α |
peroxisome proliferator-activated receptor γ coactivator 1-α |
|
HFD |
high-fat diet |
|
DMEM |
Dulbecco's modified Eagle's medium |
|
P/S |
penicillin/streptomycin |
|
TCMSP |
Traditional Chinese Medicine Systems Pharmacology Database and Analysis Platform |
|
OB |
oral bioavailability |
|
DL |
drug-like property |
|
PPI |
protein-protein interaction |
|
GO |
Gene Ontology |
|
KEGG |
Kyoto Encyclopedia of Genes and Genomes |
|
BP |
biological processes |
|
CC |
cell components |
|
MF |
molecular functions |
|
FBG |
fasting blood glucose |
|
OGTT |
oral glucose tolerance test |
|
AUC |
area under the curve |
|
RT |
room temperature |
|
HPLC |
high performance liquid chromatography |
|
TC |
total cholesterol |
|
TG |
triglycerides |
|
LDL-C |
low-density lipoprotein cholesterol |
|
HDL-C |
high-density lipoprotein cholesterol |
|
AST |
aspartate aminotransferase |
|
ALT |
alanine aminotransferase |
|
BUN |
blood urea nitrogen |
|
CRE |
creatinine |
|
iWAT |
inguinal white adipose tissue |
|
BAT |
brown adipose tissue |
|
H&E |
hematoxylin and eosin |
|
Rhee EJ: The influence of obesity and metabolic health on vascular health. Endocrinol Metab (Seoul). 37:1–8. 2022. View Article : Google Scholar : PubMed/NCBI | |
|
Agyemang K, Banstola A, Pokhrel S and Anokye N: Determinants of physical activity and dietary habits among adults in Ghana: A cross-sectional study. Int J Environ Res Public Health. 19:46712022. View Article : Google Scholar : PubMed/NCBI | |
|
Hall KD and Kahan S: Maintenance of lost weight and long-term management of obesity. Med Clin North Am. 102:183–197. 2018. View Article : Google Scholar : PubMed/NCBI | |
|
Hu YS, Zhang JQ, Xu M, Yang HY, Liu CX, Li Y, Bi QR, Yang Y, Chen QH and Guo DA: Chemical profiling and comparative analysis of different parts of Asarum heterotropoides using SPME-GC-QTOF-MS and LC- Orbitrap -MS. J Pharm Biomed Anal. 252:1165022025. View Article : Google Scholar : PubMed/NCBI | |
|
Liu M, Wang L, Meng J, Zheng B, Qin S and Liang A: Chemical Constituents, Pharmacology, and Toxicology of Asari Radix et Rhizoma: A Review. Chin J Exp Trad Med Form. 10:224–234. 2023.(In Chinese). | |
|
Liu H and Wang C: The genus Asarum: A review on phytochemistry, ethnopharmacology, toxicology and pharmacokinetics. J Ethnopharmacol. 282:1146422022. View Article : Google Scholar : PubMed/NCBI | |
|
Mukherjee PK, Banerjee S and Kar A: Molecular combination networks in medicinal plants: Understanding synergy by network pharmacology in Indian traditional medicine. Phytochemistry Reviews. 20:693–703. 2021. View Article : Google Scholar | |
|
Noor F, Qamar MT, Ashfaq UA, Albutti A, Alwashmi ASS and Aljasir MA: Network pharmacology approach for medicinal plants: Review and assessment. Pharmaceuticals (Basel). 15:5722022. View Article : Google Scholar : PubMed/NCBI | |
|
Ru JL, Li P, Wang JN, Zhou W, Li B, Huang C, Li P, Guo Z, Tao W, Yang Y, et al: TCMSP: A database of systems pharmacology for drug discovery from herbal medicines. J Cheminform. 6:132014. View Article : Google Scholar : PubMed/NCBI | |
|
Stelzer G, Rosen N, Plaschkes I, Zimmerman S, Twik M, Fishilevich S, Stein TI, Nudel R, Lieder I, Mazor Y, et al: The GeneCards suite: From gene data mining to disease genome sequence analyses. Curr Protoc Bioinformatics. 54:1.30.31–31.30.33. 2016. View Article : Google Scholar : PubMed/NCBI | |
|
Hamosh A, Scott AF, Amberger JS, Bocchini CA and McKusick VA: Online Mendelian Inheritance in Man (OMIM), a knowledgebase of human genes and genetic disorders. Nucleic Acids Res. 33:D514–D517. 2005. View Article : Google Scholar : PubMed/NCBI | |
|
Bardou P, Mariette J, Escudié F, Djemiel C and Klopp C: jvenn: An interactive Venn diagram viewer. BMC Bioinformatics. 15:2932014. View Article : Google Scholar : PubMed/NCBI | |
|
Szklarczyk D, Kirsch R, Koutrouli M, Nastou K, Mehryary F, Hachilif R, Gable AL, Fang T, Doncheva NT, Pyysalo S, et al: The STRING database in 2023: Protein-protein association networks and functional enrichment analyses for any sequenced genome of interest. Nucleic Acids Res. 51:D638–D646. 2023. View Article : Google Scholar : PubMed/NCBI | |
|
Dennis G Jr, Sherman BT, Hosack DA, Yang J, Gao W, Lane HC and Lempicki RA: DAVID: Database for annotation, visualization, and integrated discovery. Genome Biol. 4:P32003. View Article : Google Scholar : PubMed/NCBI | |
|
Jaghoori MM, Bleijlevens B and Olabarriaga SD: 1001 ways to run AutoDock vina for virtual screening. J Comput Aided Mol Des. 30:237–249. 2016. View Article : Google Scholar : PubMed/NCBI | |
|
Wang P, Kang SY, Kim SJ, Park YK and Jung HW: Monotropein improves dexamethasone-induced muscle atrophy via the AKT/mTOR/FOXO3a signaling pathways. Nutrients. 14:18592022. View Article : Google Scholar : PubMed/NCBI | |
|
Hariri N and Thibault L: High-fat diet-induced obesity in animal models. Nutr Res Rev. 23:270–299. 2010. View Article : Google Scholar : PubMed/NCBI | |
|
Nagy C and Einwallner E: Study of in vivo glucose metabolism in high-fat diet-fed mice using oral glucose tolerance test (OGTT) and insulin tolerance test (ITT). J Vis Exp. 7:566722018. | |
|
Wang P, Liu Y, Zhang T, Yin C, Kang SY, Kim SJ, Park YK and Jung HW: Effects of root extract of Morinda officinalis in mice with high-fat-diet/streptozotocin-induced diabetes and C2C12 myoblast differentiation. ACS Omega. 6:26959–26968. 2021. View Article : Google Scholar : PubMed/NCBI | |
|
Cai X, Wang S and Wang H, Liu S, Liu G, Chen H, Kang J and Wang H: Naringenin inhibits lipid accumulation by activating the AMPK pathway in vivo and vitro. Food Science and Human Wellness. 12:1174–1183. 2023. View Article : Google Scholar : PubMed/NCBI | |
|
Zhang W, Zhang J, Zhang M and Nie L: Protective effect of Asarum extract in rats with adjuvant arthritis. Exp Ther Med. 8:1638–1642. 2014. View Article : Google Scholar : PubMed/NCBI | |
|
Choi S, Jung MA, Hwang YH, Pyun BJ, Lee JY, Jung DH, Ji KY and Kim T: Anti-allergic effects of Asarum heterotropoides on an ovalbumin-induced allergic rhinitis murine model. Biomed Pharmacother. 141:1119442021. View Article : Google Scholar : PubMed/NCBI | |
|
Yang J, Fu YP, Du BX, Yang Y and Rong R: Protective effect of Asarum polysaccharide on H1N1 influenza virus infection and expression of inflammatory factors. Zhongguo Zhong Yao Za Zhi. 46:412–419. 2021.(In Chinese). PubMed/NCBI | |
|
Han AR, Kim HJ, Shin M, Hong M, Kim YS and Bae H: Constituents of Asarum sieboldii with inhibitory activity on lipopolysaccharide (LPS)-induced NO production in BV-2 microglial cells. Chem Biodivers. 5:346–351. 2008. View Article : Google Scholar : PubMed/NCBI | |
|
Jeong M, Kim HM, Lee JS, Choi JH and Jang DS: (−)-Asarinin from the roots of Asarum sieboldii induces apoptotic cell death via caspase activation in human ovarian cancer cells. Molecules. 23:18492018. View Article : Google Scholar : PubMed/NCBI | |
|
Park KH, Choi JH, Song YS, Kim GC and Hong JW: Ethanol extract of asiasari radix preferentially induces apoptosis in G361 human melanoma cells by differential regulation of p53. BMC Complement Altern Med. 19:2312019. View Article : Google Scholar : PubMed/NCBI | |
|
Jeong SJ, Choi JY, Dong MS, Seo CS and Shin HK: Trichosanthes kirilowii exerts androgenic activity via regulation of PSA and KLK2 in 22Rv1 prostate cancer cells. Pharmacogn Mag. 13:153–158. 2017.PubMed/NCBI | |
|
Yoshikawa T, Shimano H, Amemiya-Kudo M, Yahagi N, Hasty AH, Matsuzaka T, Okazaki H, Tamura Y, Iizuka Y, Ohashi K, et al: Identification of liver X receptor-retinoid X receptor as an activator of the sterol regulatory element-binding protein 1c gene promoter. Mol Cell Biol. 21:2991–3000. 2001. View Article : Google Scholar : PubMed/NCBI | |
|
Tremblay A and Bellisle F: Nutrients, satiety, and control of energy intake. Appl Physiol Nutr Metab. 40:971–979. 2015. View Article : Google Scholar : PubMed/NCBI | |
|
Lim S: Journal of Obesity & Metabolic Syndrome: A new international journal targeting the pathophysiology and treatment of obesity and metabolic syndrome. J Obes Metab Syndr. 26:81–83. 2017. View Article : Google Scholar : PubMed/NCBI | |
|
Reccia I, Kumar J, Akladios C, Virdis F, Pai M, Habib N and Spalding D: Non-alcoholic fatty liver disease: A sign of systemic disease. Metabolism. 72:94–108. 2017. View Article : Google Scholar : PubMed/NCBI | |
|
Fabbrini E, Sullivan S and Klein S: Obesity and nonalcoholic fatty liver disease: Biochemical, metabolic, and clinical implications. Hepatology. 51:679–689. 2010. View Article : Google Scholar : PubMed/NCBI | |
|
Paththinige CS, Sirisena ND and Dissanayake V: Genetic determinants of inherited susceptibility to hypercholesterolemia-a comprehensive literature review. Lipids Health Dis. 16:1032017. View Article : Google Scholar : PubMed/NCBI | |
|
Luscher TF, Landmesser U, von Eckardstein A and Fogelman AM: High-density lipoprotein: vascular protective effects, dysfunction, and potential as therapeutic target. Circ Res. 114:171–182. 2014. View Article : Google Scholar : PubMed/NCBI | |
|
Galgani J and Ravussin E: Energy metabolism, fuel selection and body weight regulation. Int J Obes (Lond). 32 (Suppl 7):S109–S119. 2008. View Article : Google Scholar : PubMed/NCBI | |
|
Hill JO, Wyatt HR and Peters JC: Energy balance and obesity. Circulation. 126:126–132. 2012. View Article : Google Scholar : PubMed/NCBI | |
|
McPherron AC, Guo T, Bond ND and Gavrilova O: Increasing muscle mass to improve metabolism. Adipocyte. 2:92–98. 2013. View Article : Google Scholar : PubMed/NCBI | |
|
Misrani A, Tabassum S and Yang L: Mitochondrial dysfunction and oxidative stress in Alzheimer's disease. Front Aging Neurosci. 13:6175882021. View Article : Google Scholar : PubMed/NCBI | |
|
Long YC and Zierath JR: AMP-activated protein kinase signaling in metabolic regulation. J Clin Invest. 116:1776–1783. 2006. View Article : Google Scholar : PubMed/NCBI | |
|
Habegger KM, Hoffman NJ, Ridenour CM, Brozinick JT and Elmendorf JS: AMPK enhances insulin-stimulated GLUT4 regulation via lowering membrane cholesterol. Endocrinology. 153:2130–2141. 2012. View Article : Google Scholar : PubMed/NCBI | |
|
Canto C and Auwerx J: PGC-1alpha, SIRT1 and AMPK, an energy sensing network that controls energy expenditure. Curr Opin Lipidol. 20:98–105. 2009. View Article : Google Scholar : PubMed/NCBI | |
|
Kiyama T, Chen CK, Wang SW, Pan P, Ju Z, Wang J, Takada S, Klein WH and Mao CA: Essential roles of mitochondrial biogenesis regulator Nrf1 in retinal development and homeostasis. Mol Neurodegener. 13:562018. View Article : Google Scholar : PubMed/NCBI | |
|
Bi J, Jing H, Zhou C, Gao P, Han F, Li G and Zhang S: Regulation of skeletal myogenesis in C2C12 cells through modulation of Pax7, MyoD, and myogenin via different low-frequency electromagnetic field energies. Technol Health Care. 30:371–382. 2022. View Article : Google Scholar : PubMed/NCBI | |
|
Hoh JFY: Developmental, physiologic and phylogenetic perspectives on the expression and regulation of myosin heavy chains in mammalian skeletal muscles. J Comp Physiol B. 193:355–382. 2023. View Article : Google Scholar : PubMed/NCBI | |
|
Fu X, Zhao JX, Liang J, Zhu MJ, Foretz M, Viollet B and Du M: AMP-activated protein kinase mediates myogenin expression and myogenesis via histone deacetylase 5. Am J Physiol Cell Physiol. 305:C887–C895. 2013. View Article : Google Scholar : PubMed/NCBI | |
|
Yan Y, Li M, Lin J, Ji Y, Wang K, Yan D, Shen Y, Wang W, Huang Z, Jiang H, et al: Adenosine monophosphate activated protein kinase contributes to skeletal muscle health through the control of mitochondrial function. Front Pharmacol. 13:9473872022. View Article : Google Scholar : PubMed/NCBI | |
|
Chellian R, Pandy V and Mohamed Z: Pharmacology and toxicology of α- and β-Asarone: A review of preclinical evidence. Phytomedicine. 32:41–58. 2017. View Article : Google Scholar : PubMed/NCBI | |
|
Zhang Y, Liu F, Lin Y, Li L, Chen M and Ni L: A comprehensive review on distribution, pharmacological properties, and mechanisms of action of sesamin. J Chemistry. 2022:1–17. 2022. View Article : Google Scholar | |
|
Cai J, Tian X, Ren J, Lu S and Guo J: Synergistic effect of sesamin and γ-tocotrienol on promoting osteoblast differentiation via AMPK signaling. Natural Product Communications. 17:32022. View Article : Google Scholar : PubMed/NCBI | |
|
Zeng Q, Zhou TT, Huang WJ, Huang XT, Huang L, Zhang XH, Sang XX, Luo YY, Tian YM, Wu B, et al: Asarinin attenuates bleomycin-induced pulmonary fibrosis by activating PPARgamma. Sci Rep. 13:147062023. View Article : Google Scholar : PubMed/NCBI | |
|
Liu M, Wang L, Qin S, Zhao Y, Liu S, Yi Y, Li C, Tian J, Liu C, Meng J, et al: Long-term oral administration of Asarum heterotropoides f. mandshuricum (Maxim.) Kitag. decoction and its aristolochic acid analogs do not cause renal toxicity in mice. J Ethnopharmacol. 307:1162022023. View Article : Google Scholar : PubMed/NCBI | |
|
Min SE, Gu EY, Jung J, Back SM, Kim W, Min BS, Kim YB and Han KH: Evaluating the toxicity of the roots of Asarum heterotropoides var. mandshuricum extracted using the decoction method: Genotoxicity, single-dose toxicity, and 13-week repeated-dose toxicity studies. J Ethnopharmacol. 325:1177832024. View Article : Google Scholar : PubMed/NCBI |