Spandidos Publications Logo
  • About
    • About Spandidos
    • Aims and Scopes
    • Abstracting and Indexing
    • Editorial Policies
    • Reprints and Permissions
    • Job Opportunities
    • Terms and Conditions
    • Contact
  • Journals
    • All Journals
    • Oncology Letters
      • Oncology Letters
      • Information for Authors
      • Editorial Policies
      • Editorial Board
      • Aims and Scope
      • Abstracting and Indexing
      • Bibliographic Information
      • Archive
    • International Journal of Oncology
      • International Journal of Oncology
      • Information for Authors
      • Editorial Policies
      • Editorial Board
      • Aims and Scope
      • Abstracting and Indexing
      • Bibliographic Information
      • Archive
    • Molecular and Clinical Oncology
      • Molecular and Clinical Oncology
      • Information for Authors
      • Editorial Policies
      • Editorial Board
      • Aims and Scope
      • Abstracting and Indexing
      • Bibliographic Information
      • Archive
    • Experimental and Therapeutic Medicine
      • Experimental and Therapeutic Medicine
      • Information for Authors
      • Editorial Policies
      • Editorial Board
      • Aims and Scope
      • Abstracting and Indexing
      • Bibliographic Information
      • Archive
    • International Journal of Molecular Medicine
      • International Journal of Molecular Medicine
      • Information for Authors
      • Editorial Policies
      • Editorial Board
      • Aims and Scope
      • Abstracting and Indexing
      • Bibliographic Information
      • Archive
    • Biomedical Reports
      • Biomedical Reports
      • Information for Authors
      • Editorial Policies
      • Editorial Board
      • Aims and Scope
      • Abstracting and Indexing
      • Bibliographic Information
      • Archive
    • Oncology Reports
      • Oncology Reports
      • Information for Authors
      • Editorial Policies
      • Editorial Board
      • Aims and Scope
      • Abstracting and Indexing
      • Bibliographic Information
      • Archive
    • Molecular Medicine Reports
      • Molecular Medicine Reports
      • Information for Authors
      • Editorial Policies
      • Editorial Board
      • Aims and Scope
      • Abstracting and Indexing
      • Bibliographic Information
      • Archive
    • World Academy of Sciences Journal
      • World Academy of Sciences Journal
      • Information for Authors
      • Editorial Policies
      • Editorial Board
      • Aims and Scope
      • Abstracting and Indexing
      • Bibliographic Information
      • Archive
    • International Journal of Functional Nutrition
      • International Journal of Functional Nutrition
      • Information for Authors
      • Editorial Policies
      • Editorial Board
      • Aims and Scope
      • Abstracting and Indexing
      • Bibliographic Information
      • Archive
    • International Journal of Epigenetics
      • International Journal of Epigenetics
      • Information for Authors
      • Editorial Policies
      • Editorial Board
      • Aims and Scope
      • Abstracting and Indexing
      • Bibliographic Information
      • Archive
    • Medicine International
      • Medicine International
      • Information for Authors
      • Editorial Policies
      • Editorial Board
      • Aims and Scope
      • Abstracting and Indexing
      • Bibliographic Information
      • Archive
  • Articles
  • Information
    • Information for Authors
    • Information for Reviewers
    • Information for Librarians
    • Information for Advertisers
    • Conferences
  • Language Editing
Spandidos Publications Logo
  • About
    • About Spandidos
    • Aims and Scopes
    • Abstracting and Indexing
    • Editorial Policies
    • Reprints and Permissions
    • Job Opportunities
    • Terms and Conditions
    • Contact
  • Journals
    • All Journals
    • Biomedical Reports
      • Information for Authors
      • Editorial Policies
      • Editorial Board
      • Aims and Scope
      • Abstracting and Indexing
      • Bibliographic Information
      • Archive
    • Experimental and Therapeutic Medicine
      • Information for Authors
      • Editorial Policies
      • Editorial Board
      • Aims and Scope
      • Abstracting and Indexing
      • Bibliographic Information
      • Archive
    • International Journal of Epigenetics
      • Information for Authors
      • Editorial Policies
      • Editorial Board
      • Aims and Scope
      • Abstracting and Indexing
      • Bibliographic Information
      • Archive
    • International Journal of Functional Nutrition
      • Information for Authors
      • Editorial Policies
      • Editorial Board
      • Aims and Scope
      • Abstracting and Indexing
      • Bibliographic Information
      • Archive
    • International Journal of Molecular Medicine
      • Information for Authors
      • Editorial Policies
      • Editorial Board
      • Aims and Scope
      • Abstracting and Indexing
      • Bibliographic Information
      • Archive
    • International Journal of Oncology
      • Information for Authors
      • Editorial Policies
      • Editorial Board
      • Aims and Scope
      • Abstracting and Indexing
      • Bibliographic Information
      • Archive
    • Medicine International
      • Information for Authors
      • Editorial Policies
      • Editorial Board
      • Aims and Scope
      • Abstracting and Indexing
      • Bibliographic Information
      • Archive
    • Molecular and Clinical Oncology
      • Information for Authors
      • Editorial Policies
      • Editorial Board
      • Aims and Scope
      • Abstracting and Indexing
      • Bibliographic Information
      • Archive
    • Molecular Medicine Reports
      • Information for Authors
      • Editorial Policies
      • Editorial Board
      • Aims and Scope
      • Abstracting and Indexing
      • Bibliographic Information
      • Archive
    • Oncology Letters
      • Information for Authors
      • Editorial Policies
      • Editorial Board
      • Aims and Scope
      • Abstracting and Indexing
      • Bibliographic Information
      • Archive
    • Oncology Reports
      • Information for Authors
      • Editorial Policies
      • Editorial Board
      • Aims and Scope
      • Abstracting and Indexing
      • Bibliographic Information
      • Archive
    • World Academy of Sciences Journal
      • Information for Authors
      • Editorial Policies
      • Editorial Board
      • Aims and Scope
      • Abstracting and Indexing
      • Bibliographic Information
      • Archive
  • Articles
  • Information
    • For Authors
    • For Reviewers
    • For Librarians
    • For Advertisers
    • Conferences
  • Language Editing
Login Register Submit
  • This site uses cookies
  • You can change your cookie settings at any time by following the instructions in our Cookie Policy. To find out more, you may read our Privacy Policy.

    I agree
Search articles by DOI, keyword, author or affiliation
Search
Advanced Search
presentation
Molecular Medicine Reports
Join Editorial Board Propose a Special Issue
Print ISSN: 1791-2997 Online ISSN: 1791-3004
Journal Cover
March-2026 Volume 33 Issue 3

Full Size Image

Sign up for eToc alerts
Recommend to Library

Journals

International Journal of Molecular Medicine

International Journal of Molecular Medicine

International Journal of Molecular Medicine is an international journal devoted to molecular mechanisms of human disease.

International Journal of Oncology

International Journal of Oncology

International Journal of Oncology is an international journal devoted to oncology research and cancer treatment.

Molecular Medicine Reports

Molecular Medicine Reports

Covers molecular medicine topics such as pharmacology, pathology, genetics, neuroscience, infectious diseases, molecular cardiology, and molecular surgery.

Oncology Reports

Oncology Reports

Oncology Reports is an international journal devoted to fundamental and applied research in Oncology.

Experimental and Therapeutic Medicine

Experimental and Therapeutic Medicine

Experimental and Therapeutic Medicine is an international journal devoted to laboratory and clinical medicine.

Oncology Letters

Oncology Letters

Oncology Letters is an international journal devoted to Experimental and Clinical Oncology.

Biomedical Reports

Biomedical Reports

Explores a wide range of biological and medical fields, including pharmacology, genetics, microbiology, neuroscience, and molecular cardiology.

Molecular and Clinical Oncology

Molecular and Clinical Oncology

International journal addressing all aspects of oncology research, from tumorigenesis and oncogenes to chemotherapy and metastasis.

World Academy of Sciences Journal

World Academy of Sciences Journal

Multidisciplinary open-access journal spanning biochemistry, genetics, neuroscience, environmental health, and synthetic biology.

International Journal of Functional Nutrition

International Journal of Functional Nutrition

Open-access journal combining biochemistry, pharmacology, immunology, and genetics to advance health through functional nutrition.

International Journal of Epigenetics

International Journal of Epigenetics

Publishes open-access research on using epigenetics to advance understanding and treatment of human disease.

Medicine International

Medicine International

An International Open Access Journal Devoted to General Medicine.

Journal Cover
March-2026 Volume 33 Issue 3

Full Size Image

Sign up for eToc alerts
Recommend to Library

  • Article
  • Citations
    • Cite This Article
    • Download Citation
    • Create Citation Alert
    • Remove Citation Alert
    • Cited By
  • Similar Articles
    • Related Articles (in Spandidos Publications)
    • Similar Articles (Google Scholar)
    • Similar Articles (PubMed)
  • Download PDF
  • Download XML
  • View XML
Article Open Access

Cigarette smoke combined with Klebsiella pneumoniae induce damage to the air‑blood barrier in chronic obstructive pulmonary disease rats via the MAPK/NF‑κB/IκBα pathway

  • Authors:
    • Yange Tian
    • Kexin Xu
    • Ruilong Lu
    • Kangchen Li
    • Xuejie Shao
    • Yixi Liao
    • Yakun Zhao
    • Zhiguang Qiu
    • Haoran Dong
    • Xuefang Liu
  • View Affiliations / Copyright

    Affiliations: Henan Key Laboratory of Chinese Medicine for Respiratory Disease, Henan University of Chinese Medicine, Zhengzhou, Henan 450046, P.R. China
    Copyright: © Tian et al. This is an open access article distributed under the terms of Creative Commons Attribution License.
  • Article Number: 87
    |
    Published online on: January 12, 2026
       https://doi.org/10.3892/mmr.2026.13797
  • Expand metrics +
Metrics: Total Views: 0 (Spandidos Publications: | PMC Statistics: )
Metrics: Total PDF Downloads: 0 (Spandidos Publications: | PMC Statistics: )
Cited By (CrossRef): 0 citations Loading Articles...

This article is mentioned in:


Abstract

Chronic obstructive pulmonary disease (COPD) is a respiratory disorder characterized by progressive dyspnea. Damage to the lung air‑blood barrier is a major cause of progressive dyspnea observed in COPD. Although cigarette smoke inhalation and repetitive bacterial infection cause and exacerbate COPD, their specific effects on the air‑blood barrier remain to be fully elucidated. The present study explored the effects of the air‑blood barrier in a COPD rat model induced by cigarette smoke inhalation and repetitive bacterial infection. From weeks 1‑8, Sprague‑Dawley rats were treated with cigarette smoke inhalation and repeated Klebsiella pneumoniae exposure. At the end of week 8, lung function, pulmonary pathology, mucin content, inflammation, oxidative stress and MAPK/NF‑κB/IκBα pathway indicators were detected in rats. Lung function parameters, including tidal volume, peak expiratory flow and 50% tidal volume expiratory flow showed significant decreases in COPD model rats. The pulmonary organizational structure and ultrastructure of the air‑blood barrier were also markedly damaged in COPD model rats. Due to cigarette smoke and Klebsiella pneumoniae exposure, the expression of IL‑6, malondialdehyde, mucoprotein (MUC)5AC, MUC5B, matrix metallopeptidase‑9 and angiopoietin‑2 increased in COPD rats, while the expression of IL‑10, tissue inhibitor of metalloproteinases‑1, heme oxygenase‑1, zonula occludens‑1, claudin‑5, aquaporin‑5, surfactant protein‑D and superoxide dismutase significantly decreased. Subsequently, cigarette smoke exposure and Klebsiella pneumoniae infection increased the levels of phosphorylated‑(p‑)p38, p‑ERK, p‑JNK, p‑p65 and p‑IκBα. The present study provided notable evidence that cigarette smoke and Klebsiella pneumoniae exposure exacerbated the destruction of the air‑blood barrier in COPD via the MAPK/NF‑κB/IκBα pathway.

Introduction

Chronic obstructive pulmonary disease (COPD) is defined as a heterogeneous lung condition characterized by airway limitation and respiratory symptoms resulting from airway inflammation and emphysema (1). Although >3 million individuals succumb to COPD annually worldwide, global mortality rates might be underestimated, as one-third of patients with COPD succumb to cardiovascular diseases (2). The persistent prevalence of COPD solidifies its status as a substantial public health concern globally. In patients with COPD, pulmonary gas exchange anomalies and airway limitations are important pathophysiological characteristics. Damage to the pulmonary air-blood barrier is a notable factor in abnormal gas exchange, directly contributing to inefficiencies in gas exchange, exacerbating dyspnea and worsening respiratory symptoms (3).

The pulmonary air-blood barrier is the key element of the lungs, serving as the site for the exchange of oxygen and carbon dioxide between the human body and the external environment (4). It primarily consists of alveolar epithelium cells and capillary endothelial cells, either directly connected or separated by interstitial tissue (5). This barrier acts as a defense against pathogen invasion and is important for maintaining normal lung physiological function. Various pathogenic factors, including cigarette smoke, pollution gases, bacteria and viruses, can induce damage to the air-blood barrier. This damage increases permeability, aggravates lung tissue edema and triggers an inflammatory response (6).

Cigarette smoke is recognized as the most common risk factor for the occurrence and progression of COPD (7,8). Previous studies have shown that cigarette smoke inhalation can lead to autophagy impairment in pulmonary vascular endothelial cells, initiating aggresome formation, resulting in inflammatory responses and senescence that contribute to the decline of pulmonary function in patients with severe COPD (9,10). Additionally, the injury and death of alveolar epithelium cells induced by cigarette smoke worsens emphysema and airway remodeling in COPD, promoting the development of the disease (11).

Bacterial infections also play a notable role in damaging the pulmonary air-blood barrier in patients with COPD. The total number of pathogenic bacteria associates with decreased lung function in patients with COPD (12). For instance, Klebsiella pneumoniae induces apoptosis of alveolar epithelial cells through activation of the cytokine and IFN-γ-mediated signaling pathways (13). Similarly, Mycobacterium tuberculosis infection suppresses alveolar epithelial cell autophagy, promotes inflammatory responses via tissue inhibitor of metalloproteinases (TIMP)-2 suppression and activates NF-κB (14). Furthermore, bacterial infections induce rapid cell damage and death of pulmonary microvascular endothelial cells by activating pro-inflammatory caspase-1 (15). It is therefore important to elucidate the relationship between cigarette smoke, bacterial infection and the pulmonary air-blood barrier.

The MAPK signaling pathway plays a central role in the occurrence and progression of COPD. Its abnormal activation drives disease progression by regulating pathological processes such as the inflammatory response, oxidative stress and mucus hypersecretion (16). Specifically, p38 MAPK upregulates the expression of TNF-α and IL-6 through phosphorylating the transcription factors cyclic AMP-dependent transcription factor ATF-2 and ETS domain-containing protein Elk-1, thereby recruiting neutrophils and monocytes for infiltration into lung tissues (17). The JNK pathway promotes the differentiation of T helper 17 cells, which in turn leads to the release of IL-17 to activate p38 MAPK, forming a positive inflammatory feedback loop (18). In addition, p38 MAPK upregulates the expression of matrix metalloproteinases (MMPs) to degrade elastic fibers and collagen, while simultaneously inhibiting the activity of TIMP, thus facilitating the development of emphysema (19). In terms of mucus secretion, cigarette smoke induces the transcription of the mucoprotein (MUC)5AC gene by activating EGFR, which subsequently phosphorylates ERK1/2 (20).

In the present study, a stable COPD rat model was established through cigarette smoke inhalation and repetitive bacterial infection to elucidate the effects of cigarette smoke and bacterial infection on the pulmonary air-blood barrier and their mechanisms of action. The present study evaluated pulmonary function, pulmonary pathology, the ultrastructure of the air-blood barrier and barrier integrity to assess injury in COPD rats. Subsequently, inflammation, oxidative stress and the balance of protease and antiprotease were compared between normal rats and COPD model rats to clarify the potential mechanism of pulmonary air-blood barrier damage caused by cigarette smoke inhalation and repetitive bacterial infection.

Materials and methods

Chemicals and reagents

A total of 16 male Sprague-Dawley (SD) rats aged 6–7 weeks (220±20 g; cat no. 110011211105823815) were purchased from Beijing Vital River Laboratory Animal Technology Co., Ltd. All mice were raised at a controlled temperature (25°C) and humidity (50%) under a 12 h light/dark cycle and provided free access to food and water. The experimental protocols were approved by the Experimental Animal Care and Ethics Committees of the First Affiliated Hospital at Henan University of Traditional Chinese Medicine, Zhengzhou, China (approval no. YFYDW2019031). Klebsiella pneumoniae (cat. no. 46117-5a1) was obtained from the National Center for Medical Culture Collections (https://www.cmccb.org.cn/htmls/index.html). The cigarettes (Hongqi Canal® Filter tip) were purchased from Henan Tobacco Industry (https://www.hatic.com/zhongyanAdmin/html/sy/).

Establishment of a COPD rat model

The COPD rat model was established through cigarette smoke inhalation and repetitive bacterial infection (21). A total of 16 SD rats were randomly divided into the control group and the model group. From weeks 1–8, rats in the model group were exposed to cigarette smoke (3,000±500 ppm) for 40 min twice daily, and were given intranasal instillation of Klebsiella pneumoniae suspension (6×108 Cfu/ml; 0.1 ml) once every five days (22,23). In the experiment, cigarettes were placed in a sealed cigarette box. The concentration of smoke was controlled by adjusting the number of lit cigarettes and a smoke sensor was used to monitor the concentration, ensuring that the smoke concentration was maintained at 3,000±500 ppm. Rats in the control group were exposed to normal saline (0.1 ml) once every 5 days. At the end of week 8, rats were anesthetized after intraperitoneal injection of 2% pentobarbital sodium at 40 mg/kg. Subsequently, under deep anesthesia, rats were euthanized by abdominal aortic blood collection to induce rapid blood loss and immediate death, aiming to minimize animal suffering. Irreversible death was confirmed through the combined evaluation of three important parameters: i) The cessation of spontaneous thoracic wall movements, indicating respiratory arrest; ii) the absence of cardiac pulsation upon palpation of the precordial region, confirming cardiac arrest; and iii) the presence of mydriasis.

Pulmonary function measurement

Pulmonary function was measured for both groups of rats every four weeks from weeks 0–8, assessing tidal volume (TV), peak expiratory flow (PEF) and 50% TV expiratory flow (EF50) using unrestrained pulmonary function testing plethysmographs (B&E Teksystems Ltd; http://www.bandetek.com/wzsy).

Pulmonary tissue histopathology

The lung tissues were immersed in a 4% paraformaldehyde solution at room temperature for 12 h. Subsequently, the tissues were cut, embedded in paraffin and sectioned. The 4 µm lung tissue sections were stained with hematoxylin at room temperature for 2 min and eosin at room temperature for 15 sec, and observed using a light microscope (Olympus Corporation). Mean alveolar numbers (MAN) and mean linear intercept (MLI) were determined to assess the degree of alveolar damage. Under a light microscope (magnification, ×200), six visual fields were captured in each slice, and the MAN and MLI in a fixed area of the visual field were measured. A cross was marked under the visual field and the number of alveolar septa on the cross was counted. MLI (µm)=L/Ns, where Ns is the number of alveolar septa and L is the total length of the cross. MAN (/mm2)=Na/A, where Na is the number of pulmonary alveoli in each visual field and A is the area of the visual field.

Ultrastructure of lung tissue

The lung tissue was sectioned into small pieces measuring 1×1×1 mm, fixed with 2.5% glutaraldehyde at 4°C for 24 h and further fixed with 1% osmic acid at 4°C for 2 h. The tissue was then cut, embedded in Epon218 (SPI-Pon 812R Epoxy Resin Monomer; cat. no. 25068-38-6; SPI Supplies) and sectioned at a thickness of 70 nm. The ultrastructure of the air-blood barrier, capillary endothelium, type I alveolar epithelial cells (AT I) and type II alveolar epithelial cells (AT II) was observed using a JEM-1400 transmission electron microscope (JEOL, Ltd.). A total of three fields of view were observed for each sample.

Immunohistochemical analysis

The lung tissues were immersed in a 4% paraformaldehyde solution at room temperature for 12 h. Subsequently, the tissues were cut, embedded in paraffin and sectioned. Lung tissues were sectioned at a thickness of 4 µm, and were dewaxed twice in xylene (20 min each), rehydrated through a descending ethanol series (100, 95, 85 and 75%, 10 min each), and rinsed in PBS three times for 5 min each. For antigen retrieval, slides were immersed in citrate buffer (pH 6.0) and heated in a microwave oven at high power for 5–8 min, followed by 5 min on low power. The slides were then allowed to cool at room temperature for 40 min and rinsed again with PBS (three times, 5 min each). Immunohistochemistry was conducted using a commercial immunohistochemical kit (SA1022; Wuhan Boster Biological Technology, Ltd.). Endogenous peroxidase activity was blocked by incubating the sections with a peroxidase blocking solution for 15 min, followed by three washes with PBS (3 min each). Non-specific binding was blocked by incubating the slides in 5% BSA (cat. no. A8020; Beijing Solarbio Science & Technology Co., Ltd.) at 37°C for 1 h. After blocking, the sections were incubated overnight at 4°C with the following primary antibodies: MUC5AC (1:500; cat. no. 85868-1-RR; Proteintech Group, Inc.), MUC5B (1:500; cat. no. 28118-1-AP; Proteintech Group, Inc.), zonula occludens (ZO)-1 (1:200; cat. no. AF5145; Affinity Biosciences) and claudin-5 (1:200; cat. no. AF5216; Affinity Biosciences). The following day, the sections were washed three times in PBS (3 min each), then incubated at 37°C for 1 h with HRP-conjugated goat anti-rabbit IgG secondary antibody provided in commercial immunohistochemical kit (cat. no. SA1022; Wuhan Boster Biological Technology, Ltd.). Signal development was performed using the metal-enhanced DAB substrate kit (cat. no. AR1027; Wuhan Boster Biological Technology, Ltd.) for 10 min at room temperature, followed by rinsing in distilled water. Sections were counterstained with hematoxylin for 2 min with room temperature and washed under running tap water for 10 min. Differentiation was carried out in 1% hydrochloric acid ethanol for 3 sec, followed by an additional rinse under running water for 3 min. The stained slides were then dehydrated in ascending concentrations of ethanol (75, 85, 95 and 100%, 5 min each), cleared in xylene twice (5 min each) and mounted with neutral resin. All stained sections were examined using a light microscope (Olympus Corporation) for morphological analysis was performed using Image-Pro Plus 6.0 software (Media Cybernetics, Inc.).

Immunofluorescence of lung tissue

The lung tissues were immersed in a 4% paraformaldehyde solution at room temperature for 12 h. Subsequently, the tissues were cut, embedded in paraffin and sectioned. Lung tissues were sectioned at a thickness of 4 µm, and were dewaxed twice in xylene (20 min each), rehydrated through a descending ethanol series (100, 95, 85 and 75%, 10 min each), and rinsed in PBS three times for 5 min each. For antigen retrieval, slides were immersed in citrate buffer (pH 6.0) and heated in a microwave oven at high power for 5–8 min, followed by 5 min on low power. The slides were then allowed to cool at room temperature for 40 min and rinsed again with PBS (three times, 5 min each). The slices were permeabilized with 0.2% Triton X-100, followed by blocking in 3% BSA for 1 h. The slices were incubated with target-specific primary antibodies overnight at 4°C: aquaporin (AQP)-5 (1:1,000; cat. no. 20334-1-AP; Proteintech Group, Inc.), surfactant protein-D (SP-D; 1:1,000; cat. no. DF13601; Affinity Biosciences), CD31 (1:1,000; cat. no. AF6191; Affinity Biosciences). After thorough PBS washing, the specimens were exposed to fluorescein-conjugated secondary antibody (1:1,000; Cy3-conjugated Goat Anti-Rabbit IgG(H+L); cat. no. SA00009-2; Proteintech Group, Inc.; 1:1,000; Fluorescein (FITC)-conjugated Goat Anti-Mouse IgG(H+L); cat. no. SA00003-1; Proteintech Group, Inc.) in a dark place for 1 h at room temperature. Following three additional PBS washes (3 times, 5 min each), the coverslips were mounted onto glass slides with Fluoroshield medium containing DAPI. Finally, a laser confocal microscope (LSM700; Carl Zeiss AG) was used for detection.

Alcian blue/periodic acid-Schiff (AB-PAS) staining

The lung tissues were immersed in a 4% paraformaldehyde solution at room temperature for 12 h. Subsequently, the tissues were cut, embedded in paraffin and sectioned. The 4 µm lung tissue slices were stained with Alcian Blue at room temperature for 15 min and with Schiff at room temperature for 15 min. The lung tissue slices were observed using a light microscope (Olympus Corporation). Positive staining was considered indicative of goblet cells.

Enzyme-linked immunosorbent assay (ELISA)

Lung tissue was homogenized in a phosphate-buffered saline solution and centrifuged at 12,880 × g and 4°C for 10 min to collect the supernatant. The secretion of IL-6 (Rat IL-6 ELISA Kit; cat. no. E-EL-R0015; Elabscience Bionovation Inc.), IL-10 (Rat IL-10 ELISA Kit; cat. no. E-EL-R0016; Elabscience Bionovation Inc.), malondialdehyde (MDA) (MDA assay kit; cat. no. A003-1-2; Nanjing Jiancheng Bioengineering Institute), total superoxide dismutase (T-SOD) (SOD assay kit; cat. no. A001-3-2; Nanjing Jiancheng Bioengineering Institute), MMP-9 (Rat MMP-9 ELISA Kit; cat. no. E-EL-R3021; Elabscience Bionovation Inc.) and tissue Inhibitors of metalloproteinase 1 (TIMP-1 ELISA Kit; cat. no. E-EL-R0540; Elabscience Bionovation Inc.) in the lung tissue homogenate was measured using ELISA kits, following the manufacturer's instructions.

Western blot analysis

The protein levels of GAPDH (1:5,000, GAPDH Polyclonal antibody, 10494-1-AP; Proteintech Group, Inc.), ZO-1 (1:1,000; cat. no. AF5145; Affinity Biosciences), SP-D (1:1,000; cat. no. DF13601; Affinity Biosciences), claudin-5 (1:1,000; cat. no. AF5216; Affinity Biosciences), angiopoietin (Ang)-2 (1:1,000; cat. no. DF6137; Affinity Biosciences), p-p38 (1:1,000; cat. no. AF4001; Affinity Biosciences), p38 (1:1,000, p38 MAPK Antibody, AF6456; Affinity Biosciences), p-ERK (1:1,000; cat. no. AF1015; Affinity Biosciences), ERK (1:1,000; cat. no. AF0155; Affinity Biosciences), p-JNK (1:1,000; cat. no. AF3318; Affinity Biosciences), JNK (1:1,000; cat. no. AF6318; Affinity Biosciences), p-p65 (1:1,000; cat. no. AF2006; Affinity Biosciences), p65 (1:1,000; cat. no. AF5006; Affinity Biosciences), p-IκBα (1:1,000; cat. no. AF2002; Affinity Biosciences) and IκBα (1:1,000; cat. no. AF5002; Affinity Biosciences) in lung tissue were determined by western blotting. Rat lung tissue (10 mg) was homogenized in 150 µl of 1X RIPA Buffer (cat. no. R0020; Beijing Solarbio Science & Technology Co., Ltd.), followed by centrifugation at 12,880 × g and 4°C for 10 min to collect the supernatant. The protein concentration of the lung tissue homogenate was determined via the BCA assay (BCA Protein Assay Kit; cat. no. PC0020; Beijing Solarbio Science & Technology Co., Ltd.). The 30–40 µg lung tissue protein samples were divided by 10% SDS-PAGE electrophoresis and metastasized to PVDF membranes. Then 5% skimmed milk was used to block the PVDF at room temperature for 1 h. Next, membranes were incubated with their primary antibodies overnight at 4°C, and secondary antibodies (1:5,000, HRP-conjugated Rabbit Anti-Goat IgG(H+L); cat. no. SA00001-4; Proteintech Group, Inc.) at room temperature for 1 h. The membranes were washed with 1X TBST with 0.1% Tween. The membranes were visualized using the Bio-Rad Imaging System (ChemiDoc MP; Bio-Rad Laboratories, Inc.).

Statistical analysis

The experimental data were analyzed using SPSS v21.0 (IBM Corp.). Comparisons among groups were performed by unpaired t-test or Mann-Whitney U test. If the data followed a normal distribution, a Student's t-test was performed. If the data did not follow a normal distribution, Mann-Whitney U test was used. All experiments were independently repeated ≥3 times to ensure reproducibility. The mean ± standard error of the mean was used for data presentation. A P-value <0.05 was considered statistically significant.

Results

Decline of pulmonary function and damage of pulmonary pathology are induced by cigarette smoke combined with Klebsiella pneumoniae infection

TV, PEF and EF50 are important indicators reflecting the degree of dyspnea (24). TV, PEF and EF50 significantly decreased with prolonged exposure to cigarette smoke and bacterial infection (Fig. 1A). By week 8, these parameters significantly decreased in COPD rats compared with normal rats (P<0.05 and P<0.01).

Pulmonary function and lung tissue
histopathology changes in all groups. (A) Changes in TV, PEF and
EF50. (B) Images of lung tissue histopathology. The leftmost image
for each group is ×200 magnification. Arrows indicate alveolar
rupture and alveolar fusion. Values are expressed as mean ± SE;
(n=8). *P<0.05 and **P<0.01 vs. the normal group. (C) Changes
of MAN and MLI. The values are expressed as mean ± SE, (n=8).
**P<0.01 vs. the control group. MAN, mean alveolar number; MLI,
mean linear intercept; TV, tidal volume; PEF, peak expiratory flow;
EF50, 50% TV expiratory flow.

Figure 1.

Pulmonary function and lung tissue histopathology changes in all groups. (A) Changes in TV, PEF and EF50. (B) Images of lung tissue histopathology. The leftmost image for each group is ×200 magnification. Arrows indicate alveolar rupture and alveolar fusion. Values are expressed as mean ± SE; (n=8). *P<0.05 and **P<0.01 vs. the normal group. (C) Changes of MAN and MLI. The values are expressed as mean ± SE, (n=8). **P<0.01 vs. the control group. MAN, mean alveolar number; MLI, mean linear intercept; TV, tidal volume; PEF, peak expiratory flow; EF50, 50% TV expiratory flow.

MAN and MLI were used to assess the degree of alveolar damage. By week 8, there was a notable increase in alveolar rupture, fusion and thickening of the alveolar wall in COPD rats compared with normal rats (Fig. 1B). The significant decrease in MAN and increase in MLI observed in COPD rats compared with normal rats indicated that pulmonary damage had occurred (both P<0.01; Fig. 1C).

Cigarette smoke combined with Klebsiella pneumoniae infection induces structural and functional impairment of the air-blood barrier

In week 8, the structural integrity of the respiratory membrane in normal rats exhibited uniform thickness with a clear structure (Fig. 2A). The capillary endothelial cells appeared flat, with regular nuclear shapes and uniform cell membrane thickness (Fig. 2B). Conversely, in the model group, the present study observed unevenness in the structure of the respiratory membrane, with blurred edges and noticeable thickening (Fig. 2A). The capillary endothelial space widened in the COPD model, displaying disordered cell arrangement, irregular cell shapes, fuzzy membrane structures, unclear edges and occasional cell debris (Fig. 2B).

Changes of ultrastructure of
air-blood barrier in all groups. (A) Structural changes of
air-blood barrier in rats in each group (scanning electron
microscope; ×30,000 magnification) (B) Structural changes of
capillary endothelial cells in rats in each group. (×30,000
magnification) (C) Structural changes of type 1 alveolar epithelial
cells in rats in each group. (D) Structural changes of type 2
alveolar epithelial cells in rats in each group. In (C) and (D),
the left image of each group is under ×8,000 magnification, and the
yellow dashed box on the right is under ×30,000 magnification. M,
chondriosome; L, lamellar body.

Figure 2.

Changes of ultrastructure of air-blood barrier in all groups. (A) Structural changes of air-blood barrier in rats in each group (scanning electron microscope; ×30,000 magnification) (B) Structural changes of capillary endothelial cells in rats in each group. (×30,000 magnification) (C) Structural changes of type 1 alveolar epithelial cells in rats in each group. (D) Structural changes of type 2 alveolar epithelial cells in rats in each group. In (C) and (D), the left image of each group is under ×8,000 magnification, and the yellow dashed box on the right is under ×30,000 magnification. M, chondriosome; L, lamellar body.

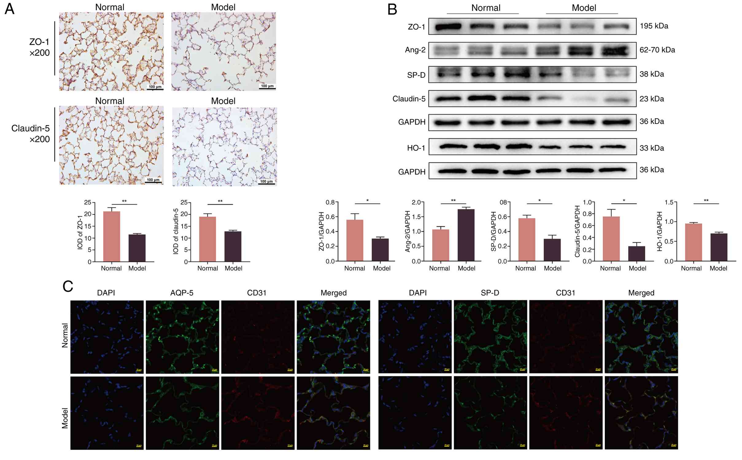
The structure of AT I in normal rats was intact, with a smooth surface, a thicker nucleus-containing part protruding into the alveolar cavity and a thin non-nuclear cytoplasm containing clear ribosomes and numerous pinocytic vesicles. In model rats, the structure of AT I was blurred, with unclear edges, a rough surface and a reduced number of vesicles for pinocytosis (Fig. 2C). Immunohistochemical analysis revealed a significant decrease in the expression of ZO-1 and claudin-5 in COPD rats compared with normal rats (P<0.01; Fig. 3A). This low expression was further supported by western blot analysis (P<0.05; Fig. 3B), indicating that cigarette smoke and bacterial infection can damage the tight connections within the air-blood barrier. These results suggested a notable increase in structural damage to the air-blood barrier in COPD rats compared with normal rats.

Injury of the air-blood barrier
induced in all groups. (A) The expression level of ZO-1 and
claudin-5 in the lung tissue of rats was tested using
immunohistochemistry (×200 magnification). The values are expressed
as mean ± SE; (n=8). **P<0.01 vs. normal group. (B) Protein
expression of ZO-1, claudin-5, SP-D, HO-1 and Ang-2 in the lung
tissue tested via western blotting. The values are expressed as
mean ± SE; (n=3). *P<0.05 and **P<0.01 vs. normal group. (C)
The expression level of AQP-5, SP-D and CD31 in the lung tissue
tested using immunofluorescence (×200 magnification). ZO-1, zonula
occludens-1; SP-D, surfactant protein-D; HO-1, heme oxygenase-1;
Ang-2, angiopoietin 2; AQP-5, aquaporin-5; IOD, integrated optical
density.

Figure 3.

Injury of the air-blood barrier induced in all groups. (A) The expression level of ZO-1 and claudin-5 in the lung tissue of rats was tested using immunohistochemistry (×200 magnification). The values are expressed as mean ± SE; (n=8). **P<0.01 vs. normal group. (B) Protein expression of ZO-1, claudin-5, SP-D, HO-1 and Ang-2 in the lung tissue tested via western blotting. The values are expressed as mean ± SE; (n=3). *P<0.05 and **P<0.01 vs. normal group. (C) The expression level of AQP-5, SP-D and CD31 in the lung tissue tested using immunofluorescence (×200 magnification). ZO-1, zonula occludens-1; SP-D, surfactant protein-D; HO-1, heme oxygenase-1; Ang-2, angiopoietin 2; AQP-5, aquaporin-5; IOD, integrated optical density.

AT II had a clear structure in normal rats, with neatly arranged villi, abundant lamellar bodies, numerous mitochondria and well-defined mitochondrial ridges. Conversely, in model rats, the structure of AT II was unclear, with lamellar bodies detaching in the form of vacuoles and decreasing in number. Additionally, mitochondria showed signs of pyknosis or swelling, and the mitochondrial ridges appeared blurred (Fig. 2D).

The fluorescence intensity of AQP-5 and SP-D markedly decreased in COPD rats compared with the normal group, while that of CD31 increased notably (Fig. 3C). Furthermore, the protein expression of SP-D (P<0.05) and heme oxygenase-1 (P<0.01) significantly decreased, and the expression of Ang-2 increased significantly (P<0.01) in COPD rats compared with normal rats (Fig. 3B). These findings indicated a significant decrease in the function of the air-blood barrier in COPD rats compared with normal rats.

Cigarette smoke combined with Klebsiella pneumoniae infection induces mucus hypersecretion, inflammation and oxidative stress

In COPD rats, positive AB-PAS staining markedly increased in the airways compared with normal rats, indicating goblet cell proliferation (Fig. 4A). The expression of MUC5AC and MUC5B was significantly elevated in COPD rats compared with normal rats (Fig. 4B). COPD rats also exhibited an inflammatory response induced by cigarette smoke and bacterial infection. When compared with normal rats, the secretion of IL-6 and TNF-α significantly increased in the lung tissue and serum of COPD rats (P<0.05 and P<0.01), while that of IL-10 decreased significantly in the lung tissue of COPD rats (P<0.05). Similarly, the expression of MMP-9 increased and TIMP-1 decreased significantly in the lung tissue of COPD rats (P<0.05 and P<0.01), indicating abnormal extracellular matrix deposition and the disruption of organizational structure.

Injury of mucus hypersecretion and
oxidative damage in all groups. (A) AB-PAS staining images of the
airway in all groups (AB-PAS; ×200 magnification and ×400
magnification). Arrows indicate goblet cells. (B) The expression
level of MUC5AC and MUC5B in the airway tested using
immunohistochemistry (×200 magnification). (C) The expression of
IL-6, IL-10, TNF-α, T-SOD, MDA, MMP-9 and TIMP-1 in lung tissue and
serum of rats in all groups. The values are expressed as mean ± SE;
(n=8). *P<0.05 and **P<0.01 vs. normal group. AB-PAS, Alcian
blue-periodic acid-schiff; MUC5AC, mucoprotein-5AC; MUC5B,
mucoprotein-5B; T-SOD, total superoxide dismutase; MDA,
malondialdehyde; MMP-9, matrix metalloproteinase 9; TIMP-1, tissue
inhibitor of metalloproteinases 2; IOD, integrated optical
density.

Figure 4.

Injury of mucus hypersecretion and oxidative damage in all groups. (A) AB-PAS staining images of the airway in all groups (AB-PAS; ×200 magnification and ×400 magnification). Arrows indicate goblet cells. (B) The expression level of MUC5AC and MUC5B in the airway tested using immunohistochemistry (×200 magnification). (C) The expression of IL-6, IL-10, TNF-α, T-SOD, MDA, MMP-9 and TIMP-1 in lung tissue and serum of rats in all groups. The values are expressed as mean ± SE; (n=8). *P<0.05 and **P<0.01 vs. normal group. AB-PAS, Alcian blue-periodic acid-schiff; MUC5AC, mucoprotein-5AC; MUC5B, mucoprotein-5B; T-SOD, total superoxide dismutase; MDA, malondialdehyde; MMP-9, matrix metalloproteinase 9; TIMP-1, tissue inhibitor of metalloproteinases 2; IOD, integrated optical density.

Furthermore, oxidative stress was enhanced by cigarette smoke and bacterial infection in COPD rats. The enzymatic activity of T-SOD significantly decreased in both the lungs and serum, while the expression of MDA significantly increased in COPD rats compared with normal rats (P<0.05 and P<0.01) (Fig. 4C).

Cigarette smoke combined with Klebsiella pneumoniae infection induces impairment of the air-blood barrier via the MAPK/NF-κB/IκBα pathway

When compared with the normal group of rats, the combination of cigarette smoke and Klebsiella pneumoniae infection resulted in an elevation in the levels of p-p38, p-ERK, p-JNK, p-p65 and p-IκBα proteins (all P<0.01), while having no notable effect on the levels of total p38, ERK, JNK, p65 and IκBα proteins (Fig. 5). This outcome suggested that the combination of cigarette smoke and Klebsiella pneumoniae infection may have led to damage to the air-blood barrier by activating the MAPK/NF-κB/IκBα signaling pathway, thereby promoting inflammatory responses and oxidative stress.

Protein expression of p-p38, p38,
p-ERK, ERK, p-JNK, JNK, p-p65, p65, p-IκBα and IκBα in the lung
tissue tested using western blot analysis. **P<0.01 vs. normal
group. JNK, Janus kinase; p-, phosphorylated.

Figure 5.

Protein expression of p-p38, p38, p-ERK, ERK, p-JNK, JNK, p-p65, p65, p-IκBα and IκBα in the lung tissue tested using western blot analysis. **P<0.01 vs. normal group. JNK, Janus kinase; p-, phosphorylated.

Discussion

The air-blood barrier, also known as the alveolar-capillary barrier, is an important component of the lung, facilitating the exchange of oxygen and carbon dioxide between the human body and the environment (25,26). In the present study, a COPD rat model was established through cigarette smoke inhalation and repetitive bacterial infection.

The pulmonary air-blood barrier plays a notable role in gas and substance exchange, and its destruction leads to irreversible and notable damage to respiratory function (27). The findings of the present study revealed that cigarette smoke and bacterial infection resulted in declined pulmonary function in model rats via deterioration in the diffusion function of the alveolar-capillary barrier. The heightened permeability of the pulmonary air-blood barrier may contribute to alveolar edema, initiating a detrimental cycle of tissue injury and disrupted balance of substance transport and gas exchange (27).

Furthermore, the present study observed pathological damage in the lungs of COPD rats, including alveolar rupture and the formation of air cavities, which were indicative of compromised structural integrity of the alveolar-capillary barrier. The alveolar epithelial barrier, primarily composed of AT I and AT II arranged in a continuous monolayer and interconnected by tight junctions (28), plays an important role in gas exchange. Conversely, the pulmonary endothelial barrier, comprising endothelial cells, regulates the entry of fluid and inflammatory components into the interstitium (29). These barriers constitute the pulmonary air-blood barrier. The hyperinflammatory environment of the alveoli, including inflammatory cells, pro-inflammatory cytokines, chemokines and other inflammatory mediators, can damage the pulmonary epithelium and endothelium, leading to cell apoptosis and disruption of intercellular junctions (30).

Additionally, the present study observed incomplete structures of AT I and AT II in COPD rats. Furthermore, the respiratory membrane in COPD rats showed marked thickening compared with normal rats. Therefore, these structural damages to AT I, AT II and the respiratory membrane contributed to the inefficiency of gas exchange resulting from cigarette smoke inhalation and repetitive bacterial infection. Additionally, the present study observed mitochondrial swelling in the ultrastructure of alveolar epithelial cells from COPD rats, which suggested that mitochondrial dysfunction may have played an important role in the impairment of the pulmonary air-blood barrier. However, the present study did not further detect or evaluate mitochondrial function, nor analyze its relationship with the impairment of the pulmonary air-blood barrier. This is one of the limitations of the present study. In our subsequent study, we will further detect reactive oxygen species, mitochondrial respiratory chain synthases and apoptosis in alveolar epithelial cells, aiming to explore how mitochondrial damage and apoptosis in alveolar epithelial cells affect the impairment of the pulmonary air-blood barrier and gas exchange in COPD rats.

The functionality of the air-blood barrier relies on the normal structure and properties of alveolar epithelial cells and pulmonary capillary endothelial cells (PCECs) (31,32). A previous study confirmed that injury to AT II cells induces thickening of the air-blood barrier and damages intercellular junctions, even in the presence of normal total intracellular surfactant pools (33). Similarly, endothelial function plays a notable role in maintaining normal lung function by regulating osmotic pressure and barrier function (34,35). In the present study, damage to alveolar epithelial cells was also observed.

AQPs, a type of transmembrane channel protein facilitating water transfer (36), includes the protein AQP-5, a marker for AT I. AQP-5 contributes to ion transport and the maintenance of lung fluid balance in AT I, thereby preventing barrier disruption and edema (37). SP-D, synthesized and secreted by AT II, is involved in the innate immune defense of the lung (38). SP-D aids in clearing infectious pathogens and modulating the immune response by regulating multiple inflammatory signaling pathways, such as the toll-like receptor (TLR) 4 signaling pathway (39). The present study aligns with these findings, as a decline in the expression of AQP-5 and SP-D was observed, signifying the hypofunctionality of AT I and AT II.

CD31, a member of the immunoglobulin superfamily of cell adhesion molecules, serves as a molecular marker for PCECs. It primarily inhibits normal cell apoptosis and participates in platelet adhesion and aggregation in PCECs (40). Ang-2 is a ligand protein in the Ang signaling pathway, belonging to a glycoprotein family that signals through the transmembrane tyrosine-kinase-2 receptor (41). Ang-2 manifests notable antagonistic effects to Ang-1 in pathological states, leading to vascular homeostasis imbalance, seepage and the accelerated, abnormal proliferation of PCECs (42). The findings of the present study revealed reduced expression of CD31 and an increased expression of Ang-2 induced by cigarette smoke inhalation and repetitive bacterial infection, indicating a decrease in the functionality of PCECs.

Cellular connections are important indicators for assessing the function and structure of the air-blood barrier. ZO-1, a tight junction protein predominantly distributed between epithelia and endothelia, regulates the paracellular permeability of these cells (43). ZO-1-deficient cells are capable of assembling functional barriers under low-tension conditions, yet their tight junctions remain impaired, characterized by a marked reduction and discontinuous distribution in the recruitment of junctional components (44). Claudin-5, a member of the claudin family, is the main structural determinant of the paracellular endothelial barrier (45). Claudin-5 promotes the sealing of tight junctions, reducing vessel permeability and enhancing endothelial barrier function (46). In the present study, the expressions of ZO-1 and claudin-5 were significantly decreased in COPD rats compared with normal rats. Therefore, the present study considered that not only the function but also the structure of the lung air-blood barrier was compromised in COPD rats due to cigarette smoke inhalation and repetitive bacterial infection.

Inflammation plays an important role in promoting the pathological process of air-blood barrier injury, involving the recruitment of numerous inflammatory cells and secretion of inflammatory mediators, ultimately resulting in lung air-blood barrier damage and notable inflammation in the lung (47,48). Previous studies have demonstrated that regulating TLR4/NF-κB signaling pathway activation can suppress the production of pro-inflammatory cytokines, thus inhibiting the inflammatory response and protecting the air-blood barrier (49,50). Consistent with these findings, the results of the present study revealed a strong inflammatory response, characterized by elevated IL-6 and diminished IL-10 secretion, exacerbated by cigarette smoke and bacterial infection, contributing to air-blood barrier injury. Furthermore, the present study discovered mucus hypersecretion in COPD rats, exemplified by MUC5AC and MUC5B, attributable to cigarette smoke and bacterial infection. This may have exacerbated the inflammatory response, further damaging the air-blood barrier.

Another study verified that the inhibition of MMP activity due to neutrophil depletion was associated with a decreased insult to junction proteins and the alveolar-capillary barrier (51). Furthermore, the present study evaluated the expression of MMP-9 and TIMP-1, demonstrating the high expression of MMP-9 and low expression of TIMP-1 in lung tissue, although these changes in the serum were not statistically significant. The abnormal expression of MMP-9 and TIMP-1 in model rats suggested an imbalance of protease and antiprotease, potentially induced by the inflammatory response in the lung. Additionally, an imbalance of MMP-9 and TIMP-1 leads to the rupture of alveoli and the occurrence of emphysema, resulting in a decline in the diffusion function of the air-blood barrier (52).

Oxidative stress is another important cause of lung air-blood barrier damage. A study by Jia et al (25) reported particulate matter <2.5 µm (PM2.5)-induced air-blood barrier dysfunction. The study observed that reducing oxidative stress via treatment with N-acetyl-L-cysteine in a mouse model exposed to PM2.5 improved air-blood barrier function and alleviated the effects of PM2.5. The present study measured the enzymatic activity of T-SOD and the protein level of MDA. The enzymatic activity of T-SOD significantly decreased, and the protein level of MDA significantly increased in rats after model establishment with cigarette smoke and bacterial infection. These results indicate that oxidative stress, resulting from cigarette smoke inhalation and repetitive bacterial infection, was a notable cause of lung air-blood barrier damage. Therefore, lung air-blood barrier damage caused by cigarette smoke and bacterial infection predominantly resulted from an inflammatory response, protease/antiprotease imbalance and oxidative stress.

In COPD, stimuli such as cigarette smoke and lipopolysaccharides can activate pathways such as the EGFR/MAPK and NF-κB pathways in airway epithelial cells, which induce goblet cell hyperplasia and ciliary epithelial cell dysfunction. These changes lead to excessive synthesis and impaired clearance of mucins, directly causing airway obstruction and impairing the gas exchange function of the pulmonary air-blood barrier (53). Additionally, the viscous and excessive mucus facilitates bacterial colonization and accumulation of inflammatory factors, which exacerbate chronic inflammation and directly impair the structural integrity of the pulmonary air-blood barrier (54). In the present study, hypersecretion of airway mucus was also observed, which led to the impairment of the pulmonary air-blood barrier.

In the present study, a combined approach of 8 weeks of continuous cigarette smoke inhalation and repeated Klebsiella pneumoniae infection was adopted. This approach simulated the pathological environment of long-term smoke exposure and repeated bacterial infection in patients with COPD, successfully establishing a stable COPD rat model and providing a more clinically relevant experimental vehicle for subsequent research. Furthermore, the present study focused on the pulmonary air-blood barrier. The present study conducted comprehensive analysis covering the ultrastructural features and structural and functional proteins of the barrier, fully elucidating the entire process from structural damage to functional decline of the pulmonary air-blood barrier. Furthermore, the present study provided evidence that the combined effect of cigarette smoke and Klebsiella pneumoniae infection activated the MAPK/NF-κB/IκBα signaling pathway. This activation further regulated inflammatory responses, oxidative stress and protease-antiprotease imbalance, ultimately inducing damage to the pulmonary air-blood barrier.

Although the present study provided notable insights into understanding the roles of cigarette smoke and bacterial infection in the progression of COPD, the conclusions of the present study still require further evidence to support these conclusions. Primarily, the present study did not employ cigarette smoke of different concentrations, different types of bacteria or varying exposure durations to verify their effects. Furthermore, the damage to the pulmonary air-blood barrier may have involved multiple mechanisms; the application of multi-omics techniques can aid in comprehensively dissecting these underlying mechanisms, which will also serve as one of the starting points for our future research.

Summarily, in the present study, a COPD rat model was established through cigarette smoke inhalation and repetitive bacterial infection. The pulmonary function and histopathology of pulmonary tissues deteriorated in COPD model rats. The ultrastructure of the air-blood barrier was compromised and the structure and function of ATs and PCECs were impaired. Furthermore, the secretion of inflammatory factors and mucus increased in model rats due to cigarette smoke and bacterial infection. Similarly, a protease/antiprotease imbalance and oxidative stress were observed in COPD rats, resulting in damage to the lung air-blood barrier. In summary, the function and structure of the air-blood barrier were impaired in COPD model rats due to cigarette smoke inhalation and repetitive bacterial infection, with underlying mechanisms likely related to inflammation and oxidative stress regulated by the MAPK/NF-κB/IκBα signaling pathway (Fig. 6).

Cigarette smoke combined with
Klebsiella pneumoniae induces damage to the air-blood
barrier via the MAPK/NF-κB/IκBα pathway. TLR4, Toll-like receptor
4; MKK3, mitogen-activated protein kinase kinase 3; MKK6, dual
specificity mitogen-activated protein kinase kinase 6; SOD,
superoxide dismutase; MDA, malondialdehyde; MMP2, matrix
metalloproteinase 2; IL1R, interleukin-1 receptor type 1; P,
phosphate group.

Figure 6.

Cigarette smoke combined with Klebsiella pneumoniae induces damage to the air-blood barrier via the MAPK/NF-κB/IκBα pathway. TLR4, Toll-like receptor 4; MKK3, mitogen-activated protein kinase kinase 3; MKK6, dual specificity mitogen-activated protein kinase kinase 6; SOD, superoxide dismutase; MDA, malondialdehyde; MMP2, matrix metalloproteinase 2; IL1R, interleukin-1 receptor type 1; P, phosphate group.

Acknowledgements

Not applicable.

Funding

The present study was supported by the National Key Research and Development Program of China (grant no. 2023YFC3502600) and the National Natural Sciences Foundation of China (grant nos. 82074406 and 81973822).

Availability of data and materials

The data generated in the present study may be requested from the corresponding author.

Authors' contributions

YT, KX, and RL wrote the manuscript and conducted the experiments. KL, XS and YL analyzed the results. YZ and ZQ performed immunofluorescence and visualized all results. HD and XL designed experiment and revised the manuscript. YT and XL confirmed the authenticity of all the raw data. All authors read and approved the final version of the manuscript.

Ethics approval and consent to participate

All experimental protocols were approved by the Experimental Animal Care and Ethics Committees of the First Affiliated Hospital at Henan University of Traditional Chinese Medicine, Zhengzhou, China (approval no. YFYDW2019031).

Patient consent for publication

Not applicable.

Competing interests

The authors declare that they have no competing interests.

References

1 

Global Initiative for Chronic Obstructive Lung Disease, . Global strategy for the diagnosis, management, prevention of Chronic Obstructive Pulmonary Disease. 2023.Available from. http://www.goldcopd.org./

2 

Rabe KF and Watz H: Chronic obstructive pulmonary disease. Lancet. 389:1931–1940. 2017. View Article : Google Scholar : PubMed/NCBI

3 

Neder JA, Kirby M, Santyr G, Pourafkari M, Smyth R, Phillips DB, Crinion S, de-Torres JP and O'Donnell DE: V̇/Q̇ Mismatch: A novel target for COPD treatment. Chest. 162:1030–1047. 2022. View Article : Google Scholar : PubMed/NCBI

4 

Leiby KL, Raredon MSB and Niklason LE: Bioengineering the Blood-gas Barrier. Compr Physiol. 10:415–452. 2020. View Article : Google Scholar : PubMed/NCBI

5 

Weibel ER and Knight BW: A morphometric study on the thickness of the pulmonary air-blood barrier. J Cell Biol. 21:367–396. 1964. View Article : Google Scholar : PubMed/NCBI

6 

Falcon-Rodriguez CI, Osornio-Vargas AR, Sada-Ovalle I and Segura-Medina P: Aeroparticles, composition, and lung diseases. Front Immunol. 7:32016. View Article : Google Scholar : PubMed/NCBI

7 

Gao L, Zeng N, Yuan Z, Wang T, Chen L, Yang D, Xu D, Wan C, Wen F and Shen Y: Knockout of Formyl peptide Receptor-1 attenuates cigarette smoke-induced airway inflammation in mice. Front Pharmacol. 12:6322252021. View Article : Google Scholar : PubMed/NCBI

8 

Lin H, Wang C, Yu H, Liu Y, Tan L, He S, Li Z, Wang C, Wang F, Li P and Liu J: Protective effect of total Saponins from American ginseng against cigarette smoke-induced COPD in mice based on integrated metabolomics and network pharmacology. Biomed Pharmacother. 149:1128232022. View Article : Google Scholar : PubMed/NCBI

9 

Vij N, Chandramani-Shivalingappa P, Van Westphal C, Hole R and Bodas M: Cigarette smoke-induced autophagy impairment accelerates lung aging, COPD-emphysema exacerbations and pathogenesis. Am J Physiol Cell Physiol. 314:C73–C87. 2018. View Article : Google Scholar : PubMed/NCBI

10 

Zeng H, Kong X, Zhang H, Chen Y, Cai S, Luo H and Chen P: Inhibiting DNA methylation alleviates cigarette smoke extract-induced dysregulation of Bcl-2 and endothelial apoptosis. Tob Induc Dis. 18:512020. View Article : Google Scholar : PubMed/NCBI

11 

Van Eeckhoutte HP, Donovan C, Kim RY, Conlon TM, Ansari M, Khan H, Jayaraman R, Hansbro NG, Dondelinger Y, Delanghe T, et al: RIPK1 kinase-dependent inflammation and cell death contribute to the pathogenesis of COPD. Eur Respir J. 61:22015062023. View Article : Google Scholar : PubMed/NCBI

12 

D'Anna SE, Maniscalco M, Cappello F, Carone M, Motta A, Balbi B, Ricciardolo FLM, Caramori G and Stefano AD: Bacterial and viral infections and related inflammatory responses in chronic obstructive pulmonary disease. Ann Med. 53:135–150. 2021. View Article : Google Scholar : PubMed/NCBI

13 

Suresh A, Rao TC, Solanki S, Suresh MV, Menon B and Raghavendran K: The holy basil administration diminishes the NF-kB expression and protects alveolar epithelial cells from pneumonia infection through interferon gamma. Phytother Res. 36:1822–1835. 2022. View Article : Google Scholar : PubMed/NCBI

14 

Zhang B, Li H, Zhang J, Hang Y and Xu Y: Activating transcription factor 3 protects alveolar epithelial type II cells from Mycobacterium tuberculosis infection-induced inflammation. Tuberculosis (Edinb). 135:1022272022. View Article : Google Scholar : PubMed/NCBI

15 

Hardy KS, Tuckey AN, Renema P, Patel M, Al-Mehdi AB, Spadafora D, Schlumpf CA, Barrington RA, Alexeyev MF, Stevens T, et al: ExoU induces lung endothelial cell damage and activates pro-inflammatory Caspase-1 during pseudomonas aeruginosa infection. Toxins (Basel). 14:1522022. View Article : Google Scholar : PubMed/NCBI

16 

Lv R, Zhao Y, Wang X, He Y, Dong N, Min X, Liu X, Yu Q, Yuan K, Yue H, et al: GLP-1 analogue liraglutide attenuates CIH-induced cognitive deficits by inhibiting oxidative stress, neuroinflammation, and apoptosis via the Nrf2/HO-1 and MAPK/NF-κB signaling pathways. Int Immunopharmacol. 142:1132222024. View Article : Google Scholar : PubMed/NCBI

17 

Cai SY, Liu A, Xie WX, Zhang XQ, Su B, Mao Y, Weng DG and Chen ZY: Esketamine mitigates mechanical ventilation-induced lung injury in chronic obstructive pulmonary disease rats via inhibition of the MAPK/NF-κB signaling pathway and reduction of oxidative stress. Int Immunopharmacol. 139:1127252024. View Article : Google Scholar : PubMed/NCBI

18 

Zhang XF, Xiang SY, Lu J, Li Y, Zhao SJ, Jiang CW, Liu XG, Liu ZB and Zhang J: Electroacupuncture inhibits IL-17/IL-17R and post-receptor MAPK signaling pathways in a rat model of chronic obstructive pulmonary disease. Acupunct Med. 39:663–672. 2021. View Article : Google Scholar : PubMed/NCBI

19 

Marumo S, Hoshino Y, Kiyokawa H, Tanabe N, Sato A, Ogawa E, Muro S, Hirai T and Mishima M: p38 mitogen-activated protein kinase determines the susceptibility to cigarette smoke-induced emphysema in mice. BMC Pulm Med. 14:792014. View Article : Google Scholar : PubMed/NCBI

20 

Jiang JJ, Chen SM, Li HY, Xie QM and Yang YM: TLR3 inhibitor and tyrosine kinase inhibitor attenuate cigarette smoke/poly I:C-induced airway inflammation and remodeling by the EGFR/TLR3/MAPK signaling pathway. Eur J Pharmacol. 890:1736542021. View Article : Google Scholar : PubMed/NCBI

21 

Li Y, Li SY, Li JS, Deng L, Tian YG, Jiang SL, Wang Y and Wang YY: A rat model for stable chronic obstructive pulmonary disease induced by cigarette smoke inhalation and repetitive bacterial infection. Biol Pharm Bull. 35:1752–1760. 2012. View Article : Google Scholar : PubMed/NCBI

22 

Liu L, Qin Y, Cai Z, Tian Y, Liu X, Li J and Zhao P: Effective-components combination improves airway remodeling in COPD rats by suppressing M2 macrophage polarization via the inhibition of mTORC2 activity. Phytomedicine. 92:1537592021. View Article : Google Scholar : PubMed/NCBI

23 

Jin F, Zhang L, Chen K, Miao Y, Liu Y, Tian Y and Li J: Effective-component compatibility of Bufei Yishen formula III combined with Electroacupuncture suppresses inflammatory response in rats with chronic obstructive pulmonary disease via regulating SIRT1/NF-κB signaling. Biomed Res Int. 2022:33607712022. View Article : Google Scholar : PubMed/NCBI

24 

Li MY, Qin YQ, Tian YG, Li KC, Oliver BG, Liu XF, Zhao P and Li JS: Effective-component compatibility of Bufei Yishen formula III ameliorated COPD by improving airway epithelial cell senescence by promoting mitophagy via the NRF2/PINK1 pathway. BMC Pulm Med. 22:4342022. View Article : Google Scholar : PubMed/NCBI

25 

Jia R, Wei M, Zhang X, Du R, Sun W, Wang L and Song L: Pyroptosis participates in PM2.5-induced air-blood barrier dysfunction. Environ Sci Pollut Res Int. 29:60987–60997. 2022. View Article : Google Scholar : PubMed/NCBI

26 

Yao XH, Luo T, Shi Y, He ZC, Tang R, Zhang PP, Cai J, Zhou XD, Jiang DP, Fei XC, et al: A cohort autopsy study defines COVID-19 systemic pathogenesis. Cell Res. 31:836–846. 2021. View Article : Google Scholar : PubMed/NCBI

27 

Qiao Q, Liu X, Yang T, Cui K, Kong L, Yang C and Zhang Z: Nanomedicine for acute respiratory distress syndrome: The latest application, targeting strategy, and rational design. Acta Pharm Sin B. 11:3060–3091. 2021. View Article : Google Scholar : PubMed/NCBI

28 

Matthay MA, Zemans RL, Zimmerman GA, Arabi YM, Beitler JR, Mercat A, Herridge M, Randolph AG and Calfee CS: Acute respiratory distress syndrome. Nat Rev Dis Primers. 5:182019. View Article : Google Scholar : PubMed/NCBI

29 

Bhattacharya J and Matthay MA: Regulation and repair of the alveolar-capillary barrier in acute lung injury. Annu Rev Physiol. 75:593–615. 2013. View Article : Google Scholar : PubMed/NCBI

30 

Thompson BT, Chambers RC and Liu KD: Acute respiratory distress syndrome. N Engl J Med. 377:562–572. 2017. View Article : Google Scholar : PubMed/NCBI

31 

Wang T, Liu C, Pan LH, Liu Z, Li CL, Lin JY, He Y, Xiao JY, Wu S, Qin Y, et al: Inhibition of p38 MAPK mitigates lung ischemia reperfusion injury by reducing Blood-air barrier Hyperpermeability. Front Pharmacol. 11:5692512020. View Article : Google Scholar : PubMed/NCBI

32 

Viola H, Washington K, Selva C, Grunwell J, Tirouvanziam R and Takayama S: A High-throughput distal lung air-blood barrier model enabled by density-driven underside epithelium seeding. Adv Healthc Mater. 10:e21008792021. View Article : Google Scholar : PubMed/NCBI

33 

Mühlfeld C, Neves J, Brandenberger C, Hegermann J, Wrede C, Altamura S and Muckenthaler MU: Air-blood barrier thickening and alterations of alveolar epithelial type 2 cells in mouse lungs with disrupted hepcidin/ferroportin regulatory system. Histochem Cell Biol. 151:217–228. 2019. View Article : Google Scholar : PubMed/NCBI

34 

Li W, Long L, Yang X, Tong Z, Southwood M, King R, Caruso P, Upton PD, Yang P, Bocobo GA, et al: Circulating BMP9 protects the pulmonary endothelium during inflammation-induced lung injury in mice. Am J Respir Crit Care Med. 203:1419–1430. 2021. View Article : Google Scholar : PubMed/NCBI

35 

Wang Y, Xue L, Wu Y, Zhang J, Dai Y, Li F, Kou J and Zhang Y: Ruscogenin attenuates sepsis-induced acute lung injury and pulmonary endothelial barrier dysfunction via TLR4/Src/p120-catenin/VE-cadherin signalling pathway. J Pharm Pharmacol. 73:893–900. 2021. View Article : Google Scholar : PubMed/NCBI

36 

Guibourdenche J, Bonnet-Serrano F, Younes Chaouch L, Sapin V, Tsatsaris V, Combarel D, Laguillier C and Grange G: Amniotic Aaquaporins (AQP) in normal and pathological pregnancies: Interest in Polyhydramnios. Reprod Sci. 28:2929–2938. 2021. View Article : Google Scholar : PubMed/NCBI

37 

Weber J, Rajan S, Schremmer C, Chao YK, Krasteva-Christ G, Kannler M, Yildirim AÖ, Brosien M, Schredelseker J, Weissmann N, et al: TRPV4 channels are essential for alveolar epithelial barrier function as protection from lung edema. JCI Insight. 5:e1344642020. View Article : Google Scholar : PubMed/NCBI

38 

Arroyo R and Kingma PS: Surfactant protein D and bronchopulmonary dysplasia: A new way to approach an old problem. Respir Res. 22:1412021. View Article : Google Scholar : PubMed/NCBI

39 

Sorensen GL: Surfactant protein D in respiratory and non-respiratory diseases. Front Med (Lausanne). 5:182018. View Article : Google Scholar : PubMed/NCBI

40 

Cheung KCP, Fanti S, Mauro C, Wang G, Nair AS, Fu H, Angeletti S, Spoto S, Fogolari M, Romano F, et al: Preservation of microvascular barrier function requires CD31 receptor-induced metabolic reprogramming. Nat Commun. 11:35952020. View Article : Google Scholar : PubMed/NCBI

41 

Akwii RG, Sajib MS, Zahra FT and Mikelis CM: Role of angiopoietin-2 in vascular physiology and pathophysiology. Cells. 8:4712019. View Article : Google Scholar : PubMed/NCBI

42 

Nicolini G, Forini F, Kusmic C, Iervasi G and Balzan S: Angiopoietin 2 signal complexity in cardiovascular disease and cancer. Life Sci. 239:1170802019. View Article : Google Scholar : PubMed/NCBI

43 

Dai W, Nadadur RD, Brennan JA, Smith HL, Shen KM, Gadek M, Laforest B, Wang M, Gemel J, Li Y, et al: ZO-1 regulates intercalated disc composition and atrioventricular node conduction. Circ Res. 127:e28–e43. 2020. View Article : Google Scholar : PubMed/NCBI

44 

Haas AJ, Zihni C, Krug SM, Maraspini R, Otani T, Furuse M, Honigmann A, Balda MS and Matter K: ZO-1 guides tight junction assembly and epithelial morphogenesis via cytoskeletal tension-dependent and -independent functions. Cells. 11:37752022. View Article : Google Scholar : PubMed/NCBI

45 

Kakogiannos N, Ferrari L, Giampietro C, Scalise AA, Maderna C, Ravà M, Taddei A, Lampugnani MG, Pisati F, Malinverno M, et al: JAM-A Acts via C/EBP-α to promote claudin-5 expression and enhance endothelial barrier function. Circ Res. 127:1056–1073. 2020. View Article : Google Scholar : PubMed/NCBI

46 

Hashimoto Y, Campbell M, Tachibana K, Okada Y and Kondoh M: Claudin-5: A pharmacological target to modify the permeability of the blood-brain barrier. Biol Pharm Bull. 44:1380–1390. 2021. View Article : Google Scholar : PubMed/NCBI

47 

Komiya K, Akaba T, Kozaki Y, Kadota JI and Rubin BK: A systematic review of diagnostic methods to differentiate acute lung injury/acute respiratory distress syndrome from cardiogenic pulmonary edema. Crit Care. 21:2282017. View Article : Google Scholar : PubMed/NCBI

48 

Du L, Zhang J, Zhang X, Li C, Wang Q, Meng G, Kan X, Zhang J and Jia Y: Oxypeucedanin relieves LPS-induced acute lung injury by inhibiting the inflammation and maintaining the integrity of the lung air-blood barrier. Aging (Albany NY). 14:6626–6641. 2022. View Article : Google Scholar : PubMed/NCBI

49 

Peng LY, Yuan M, Shi HT, Li JH, Song K, Huang JN, Yi PF, Fu BD and Shen HQ: Protective effect of piceatannol against acute lung injury through protecting the integrity of air-blood barrier and modulating the TLR4/NF-κB signaling pathway activation. Front Pharmacol. 10:16132020. View Article : Google Scholar : PubMed/NCBI

50 

Peng LY, Shi HT, Yuan M, Li JH, Song K, Huang JN, Yi PF, Shen HQ and Fu BD: Madecassoside protects against LPS-induced acute lung injury via inhibiting TLR4/NF-κB activation and blood-air barrier permeability. Front Pharmacol. 11:8072020. View Article : Google Scholar : PubMed/NCBI

51 

Sapoznikov A, Gal Y, Falach R, Sagi I, Ehrlich S, Lerer E, Makovitzki A, Aloshin A, Kronman C and Sabo T: Early disruption of the alveolar-capillary barrier in a ricin-induced ARDS mouse model: Neutrophil-dependent and -independent impairment of junction proteins. Am J Physiol Lung Cell Mol Physiol. 316:L255–L268. 2019. View Article : Google Scholar : PubMed/NCBI

52 

Uysal P and Uzun H: Relationship between circulating Serpina3g, Matrix Metalloproteinase-9, and tissue inhibitor of Metalloproteinase-1 and −2 with chronic obstructive pulmonary disease severity. Biomolecules. 9:622019. View Article : Google Scholar : PubMed/NCBI

53 

Xu K, Ma J, Lu R, Shao X, Zhao Y, Cui L, Qiu Z, Tian Y and Li J: Effective-compound combination of Bufei Yishen formula III combined with ER suppress airway mucus hypersecretion in COPD rats: Via EGFR/MAPK signaling. Biosci Rep. 43:BSR202226692023. View Article : Google Scholar : PubMed/NCBI

54 

Rojas DA, Ponce CA, Bustos A, Cortés V, Olivares D and Vargas SL: Pneumocystis exacerbates inflammation and mucus hypersecretion in a murine, Elastase-induced-COPD model. J Fungi (Basel). 9:4522023. View Article : Google Scholar : PubMed/NCBI

Related Articles

  • Abstract
  • View
  • Download
  • Twitter
Copy and paste a formatted citation
Spandidos Publications style
Tian Y, Xu K, Lu R, Li K, Shao X, Liao Y, Zhao Y, Qiu Z, Dong H, Liu X, Liu X, et al: <p>Cigarette smoke combined with <em>Klebsiella pneumoniae</em> induce damage to the air‑blood barrier in chronic obstructive pulmonary disease rats via the MAPK/NF‑&kappa;B/I&kappa;B&alpha; pathway</p>. Mol Med Rep 33: 87, 2026.
APA
Tian, Y., Xu, K., Lu, R., Li, K., Shao, X., Liao, Y. ... Liu, X. (2026). <p>Cigarette smoke combined with <em>Klebsiella pneumoniae</em> induce damage to the air‑blood barrier in chronic obstructive pulmonary disease rats via the MAPK/NF‑&kappa;B/I&kappa;B&alpha; pathway</p>. Molecular Medicine Reports, 33, 87. https://doi.org/10.3892/mmr.2026.13797
MLA
Tian, Y., Xu, K., Lu, R., Li, K., Shao, X., Liao, Y., Zhao, Y., Qiu, Z., Dong, H., Liu, X."<p>Cigarette smoke combined with <em>Klebsiella pneumoniae</em> induce damage to the air‑blood barrier in chronic obstructive pulmonary disease rats via the MAPK/NF‑&kappa;B/I&kappa;B&alpha; pathway</p>". Molecular Medicine Reports 33.3 (2026): 87.
Chicago
Tian, Y., Xu, K., Lu, R., Li, K., Shao, X., Liao, Y., Zhao, Y., Qiu, Z., Dong, H., Liu, X."<p>Cigarette smoke combined with <em>Klebsiella pneumoniae</em> induce damage to the air‑blood barrier in chronic obstructive pulmonary disease rats via the MAPK/NF‑&kappa;B/I&kappa;B&alpha; pathway</p>". Molecular Medicine Reports 33, no. 3 (2026): 87. https://doi.org/10.3892/mmr.2026.13797
Copy and paste a formatted citation
x
Spandidos Publications style
Tian Y, Xu K, Lu R, Li K, Shao X, Liao Y, Zhao Y, Qiu Z, Dong H, Liu X, Liu X, et al: <p>Cigarette smoke combined with <em>Klebsiella pneumoniae</em> induce damage to the air‑blood barrier in chronic obstructive pulmonary disease rats via the MAPK/NF‑&kappa;B/I&kappa;B&alpha; pathway</p>. Mol Med Rep 33: 87, 2026.
APA
Tian, Y., Xu, K., Lu, R., Li, K., Shao, X., Liao, Y. ... Liu, X. (2026). <p>Cigarette smoke combined with <em>Klebsiella pneumoniae</em> induce damage to the air‑blood barrier in chronic obstructive pulmonary disease rats via the MAPK/NF‑&kappa;B/I&kappa;B&alpha; pathway</p>. Molecular Medicine Reports, 33, 87. https://doi.org/10.3892/mmr.2026.13797
MLA
Tian, Y., Xu, K., Lu, R., Li, K., Shao, X., Liao, Y., Zhao, Y., Qiu, Z., Dong, H., Liu, X."<p>Cigarette smoke combined with <em>Klebsiella pneumoniae</em> induce damage to the air‑blood barrier in chronic obstructive pulmonary disease rats via the MAPK/NF‑&kappa;B/I&kappa;B&alpha; pathway</p>". Molecular Medicine Reports 33.3 (2026): 87.
Chicago
Tian, Y., Xu, K., Lu, R., Li, K., Shao, X., Liao, Y., Zhao, Y., Qiu, Z., Dong, H., Liu, X."<p>Cigarette smoke combined with <em>Klebsiella pneumoniae</em> induce damage to the air‑blood barrier in chronic obstructive pulmonary disease rats via the MAPK/NF‑&kappa;B/I&kappa;B&alpha; pathway</p>". Molecular Medicine Reports 33, no. 3 (2026): 87. https://doi.org/10.3892/mmr.2026.13797
Follow us
  • Twitter
  • LinkedIn
  • Facebook
About
  • Spandidos Publications
  • Careers
  • Cookie Policy
  • Privacy Policy
How can we help?
  • Help
  • Live Chat
  • Contact
  • Email to our Support Team