Spandidos Publications Logo
  • About
    • About Spandidos
    • Aims and Scopes
    • Abstracting and Indexing
    • Editorial Policies
    • Reprints and Permissions
    • Job Opportunities
    • Terms and Conditions
    • Contact
  • Journals
    • All Journals
    • Oncology Letters
      • Oncology Letters
      • Information for Authors
      • Editorial Policies
      • Editorial Board
      • Aims and Scope
      • Abstracting and Indexing
      • Bibliographic Information
      • Archive
    • International Journal of Oncology
      • International Journal of Oncology
      • Information for Authors
      • Editorial Policies
      • Editorial Board
      • Aims and Scope
      • Abstracting and Indexing
      • Bibliographic Information
      • Archive
    • Molecular and Clinical Oncology
      • Molecular and Clinical Oncology
      • Information for Authors
      • Editorial Policies
      • Editorial Board
      • Aims and Scope
      • Abstracting and Indexing
      • Bibliographic Information
      • Archive
    • Experimental and Therapeutic Medicine
      • Experimental and Therapeutic Medicine
      • Information for Authors
      • Editorial Policies
      • Editorial Board
      • Aims and Scope
      • Abstracting and Indexing
      • Bibliographic Information
      • Archive
    • International Journal of Molecular Medicine
      • International Journal of Molecular Medicine
      • Information for Authors
      • Editorial Policies
      • Editorial Board
      • Aims and Scope
      • Abstracting and Indexing
      • Bibliographic Information
      • Archive
    • Biomedical Reports
      • Biomedical Reports
      • Information for Authors
      • Editorial Policies
      • Editorial Board
      • Aims and Scope
      • Abstracting and Indexing
      • Bibliographic Information
      • Archive
    • Oncology Reports
      • Oncology Reports
      • Information for Authors
      • Editorial Policies
      • Editorial Board
      • Aims and Scope
      • Abstracting and Indexing
      • Bibliographic Information
      • Archive
    • Molecular Medicine Reports
      • Molecular Medicine Reports
      • Information for Authors
      • Editorial Policies
      • Editorial Board
      • Aims and Scope
      • Abstracting and Indexing
      • Bibliographic Information
      • Archive
    • World Academy of Sciences Journal
      • World Academy of Sciences Journal
      • Information for Authors
      • Editorial Policies
      • Editorial Board
      • Aims and Scope
      • Abstracting and Indexing
      • Bibliographic Information
      • Archive
    • International Journal of Functional Nutrition
      • International Journal of Functional Nutrition
      • Information for Authors
      • Editorial Policies
      • Editorial Board
      • Aims and Scope
      • Abstracting and Indexing
      • Bibliographic Information
      • Archive
    • International Journal of Epigenetics
      • International Journal of Epigenetics
      • Information for Authors
      • Editorial Policies
      • Editorial Board
      • Aims and Scope
      • Abstracting and Indexing
      • Bibliographic Information
      • Archive
    • Medicine International
      • Medicine International
      • Information for Authors
      • Editorial Policies
      • Editorial Board
      • Aims and Scope
      • Abstracting and Indexing
      • Bibliographic Information
      • Archive
  • Articles
  • Information
    • Information for Authors
    • Information for Reviewers
    • Information for Librarians
    • Information for Advertisers
    • Conferences
  • Language Editing
Spandidos Publications Logo
  • About
    • About Spandidos
    • Aims and Scopes
    • Abstracting and Indexing
    • Editorial Policies
    • Reprints and Permissions
    • Job Opportunities
    • Terms and Conditions
    • Contact
  • Journals
    • All Journals
    • Biomedical Reports
      • Information for Authors
      • Editorial Policies
      • Editorial Board
      • Aims and Scope
      • Abstracting and Indexing
      • Bibliographic Information
      • Archive
    • Experimental and Therapeutic Medicine
      • Information for Authors
      • Editorial Policies
      • Editorial Board
      • Aims and Scope
      • Abstracting and Indexing
      • Bibliographic Information
      • Archive
    • International Journal of Epigenetics
      • Information for Authors
      • Editorial Policies
      • Editorial Board
      • Aims and Scope
      • Abstracting and Indexing
      • Bibliographic Information
      • Archive
    • International Journal of Functional Nutrition
      • Information for Authors
      • Editorial Policies
      • Editorial Board
      • Aims and Scope
      • Abstracting and Indexing
      • Bibliographic Information
      • Archive
    • International Journal of Molecular Medicine
      • Information for Authors
      • Editorial Policies
      • Editorial Board
      • Aims and Scope
      • Abstracting and Indexing
      • Bibliographic Information
      • Archive
    • International Journal of Oncology
      • Information for Authors
      • Editorial Policies
      • Editorial Board
      • Aims and Scope
      • Abstracting and Indexing
      • Bibliographic Information
      • Archive
    • Medicine International
      • Information for Authors
      • Editorial Policies
      • Editorial Board
      • Aims and Scope
      • Abstracting and Indexing
      • Bibliographic Information
      • Archive
    • Molecular and Clinical Oncology
      • Information for Authors
      • Editorial Policies
      • Editorial Board
      • Aims and Scope
      • Abstracting and Indexing
      • Bibliographic Information
      • Archive
    • Molecular Medicine Reports
      • Information for Authors
      • Editorial Policies
      • Editorial Board
      • Aims and Scope
      • Abstracting and Indexing
      • Bibliographic Information
      • Archive
    • Oncology Letters
      • Information for Authors
      • Editorial Policies
      • Editorial Board
      • Aims and Scope
      • Abstracting and Indexing
      • Bibliographic Information
      • Archive
    • Oncology Reports
      • Information for Authors
      • Editorial Policies
      • Editorial Board
      • Aims and Scope
      • Abstracting and Indexing
      • Bibliographic Information
      • Archive
    • World Academy of Sciences Journal
      • Information for Authors
      • Editorial Policies
      • Editorial Board
      • Aims and Scope
      • Abstracting and Indexing
      • Bibliographic Information
      • Archive
  • Articles
  • Information
    • For Authors
    • For Reviewers
    • For Librarians
    • For Advertisers
    • Conferences
  • Language Editing
Login Register Submit
  • This site uses cookies
  • You can change your cookie settings at any time by following the instructions in our Cookie Policy. To find out more, you may read our Privacy Policy.

    I agree
Search articles by DOI, keyword, author or affiliation
Search
Advanced Search
presentation
Molecular Medicine Reports
Join Editorial Board Propose a Special Issue
Print ISSN: 1791-2997 Online ISSN: 1791-3004
Journal Cover
March-2026 Volume 33 Issue 3

Full Size Image

Sign up for eToc alerts
Recommend to Library

Journals

International Journal of Molecular Medicine

International Journal of Molecular Medicine

International Journal of Molecular Medicine is an international journal devoted to molecular mechanisms of human disease.

International Journal of Oncology

International Journal of Oncology

International Journal of Oncology is an international journal devoted to oncology research and cancer treatment.

Molecular Medicine Reports

Molecular Medicine Reports

Covers molecular medicine topics such as pharmacology, pathology, genetics, neuroscience, infectious diseases, molecular cardiology, and molecular surgery.

Oncology Reports

Oncology Reports

Oncology Reports is an international journal devoted to fundamental and applied research in Oncology.

Experimental and Therapeutic Medicine

Experimental and Therapeutic Medicine

Experimental and Therapeutic Medicine is an international journal devoted to laboratory and clinical medicine.

Oncology Letters

Oncology Letters

Oncology Letters is an international journal devoted to Experimental and Clinical Oncology.

Biomedical Reports

Biomedical Reports

Explores a wide range of biological and medical fields, including pharmacology, genetics, microbiology, neuroscience, and molecular cardiology.

Molecular and Clinical Oncology

Molecular and Clinical Oncology

International journal addressing all aspects of oncology research, from tumorigenesis and oncogenes to chemotherapy and metastasis.

World Academy of Sciences Journal

World Academy of Sciences Journal

Multidisciplinary open-access journal spanning biochemistry, genetics, neuroscience, environmental health, and synthetic biology.

International Journal of Functional Nutrition

International Journal of Functional Nutrition

Open-access journal combining biochemistry, pharmacology, immunology, and genetics to advance health through functional nutrition.

International Journal of Epigenetics

International Journal of Epigenetics

Publishes open-access research on using epigenetics to advance understanding and treatment of human disease.

Medicine International

Medicine International

An International Open Access Journal Devoted to General Medicine.

Journal Cover
March-2026 Volume 33 Issue 3

Full Size Image

Sign up for eToc alerts
Recommend to Library

  • Article
  • Citations
    • Cite This Article
    • Download Citation
    • Create Citation Alert
    • Remove Citation Alert
    • Cited By
  • Similar Articles
    • Related Articles (in Spandidos Publications)
    • Similar Articles (Google Scholar)
    • Similar Articles (PubMed)
  • Download PDF
  • Download XML
  • View XML
Article Open Access

Collagen III regulates the termination of liver regeneration by suppressing hepatocyte proliferation and promoting functional recovery

  • Authors:
    • Haiyang Peng
    • Zhiyong Chen
    • Qiwei Zhang
    • Yuezhou Zhang
    • Peng Yang
    • Jianping Gong
    • Andong Zhao
  • View Affiliations / Copyright

    Affiliations: Department of Hepatobiliary Surgery, Second Hospital Affiliated to Chongqing Medical University, Chongqing 400010, P.R. China, Centre for Lipid Research and Key Laboratory of Molecular Biology for Infectious Diseases (Ministry of Education), Institute for Viral Hepatitis, Department of Infectious Diseases, Second Hospital Affiliated to Chongqing Medical University, Chongqing 400010, P.R. China
    Copyright: © Peng et al. This is an open access article distributed under the terms of Creative Commons Attribution License.
  • Article Number: 89
    |
    Published online on: January 13, 2026
       https://doi.org/10.3892/mmr.2026.13799
  • Expand metrics +
Metrics: Total Views: 0 (Spandidos Publications: | PMC Statistics: )
Metrics: Total PDF Downloads: 0 (Spandidos Publications: | PMC Statistics: )
Cited By (CrossRef): 0 citations Loading Articles...

This article is mentioned in:


Abstract

Termination of liver regeneration is important for restoring hepatic function after partial hepatectomy (PHx); however, its regulatory mechanisms remain poorly understood. The present study aimed to investigate the role of collagen III (col3) in terminating liver regeneration and its interaction with the β‑catenin signaling pathway. Initially, a 2/3 PHx mouse model was established, and col3 expression dynamics were examined via immunofluorescence and reverse transcription‑quantitative PCR. Collagenase III, also known as matrix metalloproteinase‑13, was used to degrade col3 during the termination phase of liver regeneration, and the resulting effects on hepatocyte proliferation, β‑catenin signaling and liver function were assessed. Methyl‑sulfonyl AB (MSAB), a β‑catenin inhibitor, was used to explore pathway involvement. The present study demonstrated that col3 expression in the parenchymal areas of the liver was decreased during the proliferation phase and increased during the termination phase. Collagenase‑induced col3 degradation enhanced hepatocyte proliferation, delayed regenerative termination, activated β‑catenin signaling, and impaired hepatocyte differentiation and liver function. Administration of MSAB rescued these effects, partially restoring termination and function. In conclusion, col3 may regulate the termination of liver regeneration by suppressing hepatocyte proliferation and promoting functional recovery. These findings provide new insights into collagen‑induced regulation of liver regeneration and potential therapeutic targets for optimizing hepatic recovery.

Introduction

The liver is the only human organ capable of complete regeneration after partial resection (1). Even after resection of ≤70% of hepatic mass, the remaining tissue can spontaneously restore liver volume and function (2). This notable regenerative capacity is important for favorable outcomes in patients with severe liver injury, those undergoing living donor liver transplantation, or patients undergoing surgical resection of liver tumors and metastases (3). Liver regeneration after hepatectomy can be broadly divided into three phases: Initiation, growth and termination (4). Hepatocyte proliferation typically peaks within the first 48 h post-surgery, after which the process shifts towards functional restoration during the termination phase (5). Failure to terminate hepatocyte proliferation may impair subsequent differentiation, hinder functional recovery of the liver, and may potentially lead to poor outcomes or mortality (6). Therefore, timely and effective termination of liver regeneration is important for hepatocyte differentiation and restoration of hepatic function.

At present, the initiation and growth phases of liver regeneration have been extensively studied, but the molecular mechanisms underlying the termination phase remain to be fully elucidated (7,8). It has been reported that PP2Acα regulates the termination of liver regeneration via the AKT/GSK3β/cyclin D1 pathway (8). Another study showed that hepatocyte nuclear factor 4α (HNF4α) promotes hepatocyte cell cycle exit and the restoration of liver function during the termination phase (6). In addition, hepatocyte O-GlcNAcylation mediated by O-GlcNAc transferase represents an important regulatory signal for termination of liver regeneration (9).

Collagen, a major component of the extracellular matrix (ECM), is important for functional remodeling during liver regeneration (10). Furthermore, it has been shown that endostatin, also known as collagen XVIII α1, may regulate liver regeneration (11). A recent study has identified characteristic clusters of collagen gene-expressing hepatic cells following partial hepatectomy (PHx) (12). After PHx in rats, levels of collagen I (col1) and collagen III (col3) have been reported to be increased on postoperative days 3, 5 and 7, coinciding with the timing of regeneration termination (13–15). Previous studies have predominantly focused on total hepatic collagen levels, with limited investigation into whether modulation of collagen content affects liver regeneration (13–15). However, collagen is highly expressed in areas surrounding arterioles, venules and bile ducts, meaning that total hepatic protein measurements may not accurately reflect the quantity of collagen present in the hepatocyte-associated ECM (16). Therefore, the present study aimed to explore how collagen in proximity to hepatocytes regulates the termination of liver regeneration.

Materials and methods

Mouse PHx model

C57BL/6J mice (Hunan SJA Laboratory Animal Co., Ltd.; 69 female mice; age, 8 weeks; weight, 18–22 g) were housed in the Animal Center of the Second Hospital Affiliated to Chongqing Medical University (Chongqing, China). All animals were maintained in temperature- and humidity-controlled facilities at 20–26°C and 60% humidity under a 12-h light/dark cycle, with food and water supplied ad libitum. All animal experiments were approved by the Ethics Committee of the Second Affiliated Hospital of Chongqing Medical University (approval no. IACUC-SAHCQMU-2023-0027).

A 2/3 PHx model was established as previously described (17). Briefly, under isoflurane anesthesia (3% in the induction phase; 1.5–2% in the maintenance phase), the left lateral and median lobes of the liver, along with the gallbladder, were surgically removed. In the sham group, mice underwent anesthesia and laparotomy for the same average duration as the experimental groups but without hepatic resection. Mice were subsequently sacrificed for tissue collection at designated time points ranging from 0 h to 7 days post-operation. Mice were euthanized by an overdose of 5% isoflurane anesthesia, until complete cessation of the heartbeat and respiration was observed. Subsequently, mouse liver tissues and blood samples (from mouse fundus; ≥200 µl) were collected. Mouse body weight was measured prior to euthanasia, and liver weight was recorded after euthanasia. The serum liver function markers alanine aminotransferase (ALT) and aspartate aminotransferase, as well as the renal function marker blood urea nitrogen, were measured by Wuhan Servicebio Technology Co., Ltd. using an automated biochemical analyzer. ALT levels were evaluated in two different experiments: One including the PHx, PHx + Coln0.2 and PHx + Coln0.2 + MSAB groups, and the other including the Coln0.2 and Control groups. For groups subjected to PHx alone, three mice were included per group, whereas for experimental groups receiving PHx combined with pharmacological interventions, including the vehicle control group, six mice were included per group.

Administration of EdU, collagenase and methyl-sulfonyl AB (MSAB)

To assess cell proliferation, EdU (50 mg/kg; cat. no. ST067; Beyotime Biotechnology) fully dissolved in PBS was administered to all mice via intraperitoneal injection 2 h prior to the designated sampling time. For the low-dose collagenase group (Coln0.1 group, 5 mg/kg/day), collagenase III, also known as matrix metalloproteinase-13 (cat. no. BS238; Biosharp Life Sciences), was injected intraperitoneally on postoperative days 4, 5 and 6 following PHx. The high-dose group (Coln0.2 group, 10 mg/kg/day) received collagenase III injections at the same time points as the low-dose group. For the high-dose collagenase + MSAB group (Coln0.2 + MSAB group), 5 mg/kg/day MSAB (cat. no. HY-120697; MedChemExpress) was dissolved in an ultrasonic ice bath and administered intraperitoneally 2 h prior to each collagenase injection. To evaluate the biosafety of collagenase III, intraperitoneal injections of 10 mg/kg/day collagenase III for 3 days or an appropriate volume of vehicle were administered to C57BL/6J mice (n=3, these mice did not undergo PHx), followed by tissue collection on day 4. These mice only received the administration of collagenase III; specifically, they did not receive EdU injection, MSAB injection, PHx or sham operation. The drug was administered in 0.2 ml PBS per injection, while the control group received an equivalent volume of PBS.

Histology and immunofluorescence (IF) staining

Tissues were fixed in 4% paraformaldehyde at room temperature overnight, embedded in paraffin and sectioned at 5 µm. Sections were deparaffinized in xylene for 30 min, followed by 100% ethanol for 10 min and sequential rehydration in 95, 85 and 75% ethanol for 5 min each, followed by ddH2O for 1 min. Hematoxylin and eosin (H&E) staining was performed according to the manufacturer's instructions (Hematoxylin-Eosin Stain Kit; cat. no. G1120; Beijing Solarbio Science & Technology Co., Ltd.). Sections were stained with hematoxylin for 3 min, differentiated in 1% hydrochloric acid for 5 sec, blued in 10% ammonium solution for 30 sec and stained with eosin for 1.5 min; all at room temperature. Images were captured using a light microscope. IF staining was performed to evaluate the expression of col1, desmin, α-smooth muscle actin (α-SMA), col3 and Ki-67. Antibody information can be found in Table I. For col1, desmin, α-SMA, col3 and Ki-67 IF staining, sections were subjected to citrate buffer (cat. no. C1032; Beijing Solarbio Science & Technology Co., Ltd.) at 90°C for 15 min. The sections were blocked with 10% normal goat serum (cat. no. AR0009; Boster Biological Technology) at room temperature for 30 min. Subsequently, sections were incubated overnight at 4°C with primary antibodies. Sections were subsequently incubated with fluorescently labeled secondary antibodies at room temperature for 2 h, followed by DAPI staining at room temperature for 20 min before mounting. For sections requiring EdU double-labeling, EdU staining was performed using the BeyoClick™ EdU-488 Cell Proliferation Assay Kit (cat. no. C0071S; Beyotime Biotechnology) according to the manufacturer's protocol prior to DAPI counterstaining. The fluorescence signals were detected and visualized using a fluorescence microscope (Leica Microsystems, Inc.). IF staining was independently scored and reviewed by two blinded evaluators. For semi-quantification of col3 in the parenchymal area, regions lacking vessels and bile ducts were preselected and the average fluorescence intensity was measured. For EdU and Ki-67, the nuclear positivity rate was calculated. Positive nuclei were identified and semi-quantified using ImageJ version 2.1.0 (National Institutes of Health) by applying the threshold, binary and analyze particles functions. Each group contained three biological replicates (n=3).

Table I.

Information on antibodies.

Table I.

Information on antibodies.

TargetManufacturerCat. no.ApplicationDilution ratio
Collagen IAbcamab270993IF1:500
DesminProteintech Group, Inc.16520-1-APIF1:500
α-SMAProteintech Group, Inc.14395-1-APIF1:1,000
Collagen IIIProteintech Group, Inc.22734-1-APIF1:300
Ki-67Proteintech Group, Inc.28074-1-APIF1:500
Cy3 conjugated GoatWuhan ServicebioGB21303IF1:200
Anti-Rabbit IgG (H+L)Technology Co., Ltd.
β-cateninAbcamab305261WB1:1,000
HNF4αSanta Cruzsc-101059WB1:100
Biotechnology, Inc.
Cyclin D1CST Biological2978SWB1:1,000
Reagents Co., Ltd.
GAPDHHUABIOHA721136WB1:5,000
β-actinHUABIOHA722023WB1:20,000
Goat anti-Rabbit IgG-HRPAbsin Bioscience, Inc.abs20040WB1:5,000
Goat anti-Mouse IgG-HRPAbsin Bioscience, Inc.abs20039WB1:5,000

[i] α-SMA, α-smooth muscle actin; HNF4α, hepatocyte nuclear factor 4α; IF, immunofluorescence; WB, western blotting.

Western blotting

Total protein was extracted from liver tissue using RIPA buffer (cat. no. P0013B; Beyotime Biotechnology) supplemented with PMSF. The protein concentration was measured using the BCA Protein Assay Kit (cat. no. P0010; Beyotime Biotechnology), and 20 µg of protein was loaded per lane. Proteins were separated by SDS-PAGE on 10% gels and then transferred onto PVDF membranes. The membranes were incubated at room temperature for 30 min in Protein Free Rapid Blocking Buffer (cat. no. PS108P; Epizyme; Ipsen Pharma). Subsequently, the membranes were incubated overnight at 4°C with primary antibodies against β-catenin, HNF4α, cyclin D1, GAPDH and β-actin. GAPDH and β-actin served as loading controls. The membranes were incubated with the secondary antibodies at room temperature for 2 h. Antibody information can be found in Table I. Target protein expression was detected using an ECL kit (cat. no. AR1191; Boster Biological Technology). The intensity of each band was measured using ImageJ version 2.1.0 (National Institutes of Health). Each group contained three biological replicates (n=3).

Reverse transcription-quantitative PCR (RT-qPCR)

RT-qPCR was performed as previously described (18). Total mRNA was isolated from liver tissues using RNAiso Plus (cat. no. 9108; Takara Biotechnology Co., Ltd.). Subsequently, 500 ng mRNA was reverse-transcribed into cDNA using a cDNA synthesis kit (cat. no. HY-K0511A; MedChemExpress). The reverse transcription temperature program was set according to the manufacturer's instructions. qPCR was performed on the resulting cDNA using SYBR Green qPCR Master Mix (cat. no. HY-K0501; MedChemExpress) on a CFX connect real-time PCR detection system (Bio-Rad Laboratories, Inc.). qPCR was carried out with an initial activation at 95°C for 5 min, followed by 40 cycles of 95°C for 15 sec and 60°C for 1 min, and a final melting curve at 95°C for 15 sec, 60°C for 1 min and 95°C for 15 sec. GAPDH served as the internal reference gene, and the relative expression of the target gene was calculated using the 2−ΔΔCq method (19). The primer sequences used for RT-qPCR are provided in Table II. Each group contained three biological replicates (n=3).

Table II.

Reverse transcription-quantitative PCR primers.

Table II.

Reverse transcription-quantitative PCR primers.

PrimerSequence, 5′-3′
Col3a1
Forward CTGTAACATGGAAACTGGGGAAA
Reverse CCATAGCTGAACTGAAAACCACC
Gapdh
Forward CAAGGAGTAAGAAACCCTGGAC
Reverse GGATGGAAATTGTGAGGGAGAT

[i] Col3a1, collagen III α1.

Statistical analysis

Statistical analysis was conducted using GraphPad Prism version 9.0 (Dotmatics). Data are presented as the mean ± standard deviation. An unpaired Student's t-test was used for comparisons between two groups. One-way ANOVA was applied for multiple group comparisons, and pairwise comparisons were performed using Tukey's post hoc test. Two-tailed P<0.05 was considered to indicate a statistically significant difference.

Results

Spontaneous liver regeneration after 2/3 PHx in mice

The present study established a mouse model of 2/3 PHx and collected liver tissues at specific time points post-surgery. EdU was intraperitoneally injected 2 h before tissue harvest. The present study observed a partial reduction in body weight after PHx (Fig. 1A), while the liver-to-body weight ratio began to significantly recover from day 1 post-PHx (Fig. 1B). The nuclear positivity rate of EdU increased starting from day 1, peaked significantly at day 2 and gradually decreased from days 2 to 7 (Fig. 1C). These findings indicated that spontaneous liver regeneration occurred after 2/3 PHx in mice. The growth phase occurred between days 1 and 2, with the highest hepatocyte proliferation rate observed on day 2, followed by a termination phase of liver regeneration from days 2 to 7.

Liver regeneration at different time
points after PHx in mice. (A) Body weights of mice at varying time
points post-PHx. (B) Liver-to-body weight ratio of mice at varying
time points post-PHx. (C) EdU staining of mice livers at varying
time points post-PHx. Scale bar, 50 µm. **P<0.01, ***P<0.001
and ****P<0.0001 vs. 0 h group or as indicated. ns, not
significant; PHx, partial hepatectomy.

Figure 1.

Liver regeneration at different time points after PHx in mice. (A) Body weights of mice at varying time points post-PHx. (B) Liver-to-body weight ratio of mice at varying time points post-PHx. (C) EdU staining of mice livers at varying time points post-PHx. Scale bar, 50 µm. **P<0.01, ***P<0.001 and ****P<0.0001 vs. 0 h group or as indicated. ns, not significant; PHx, partial hepatectomy.

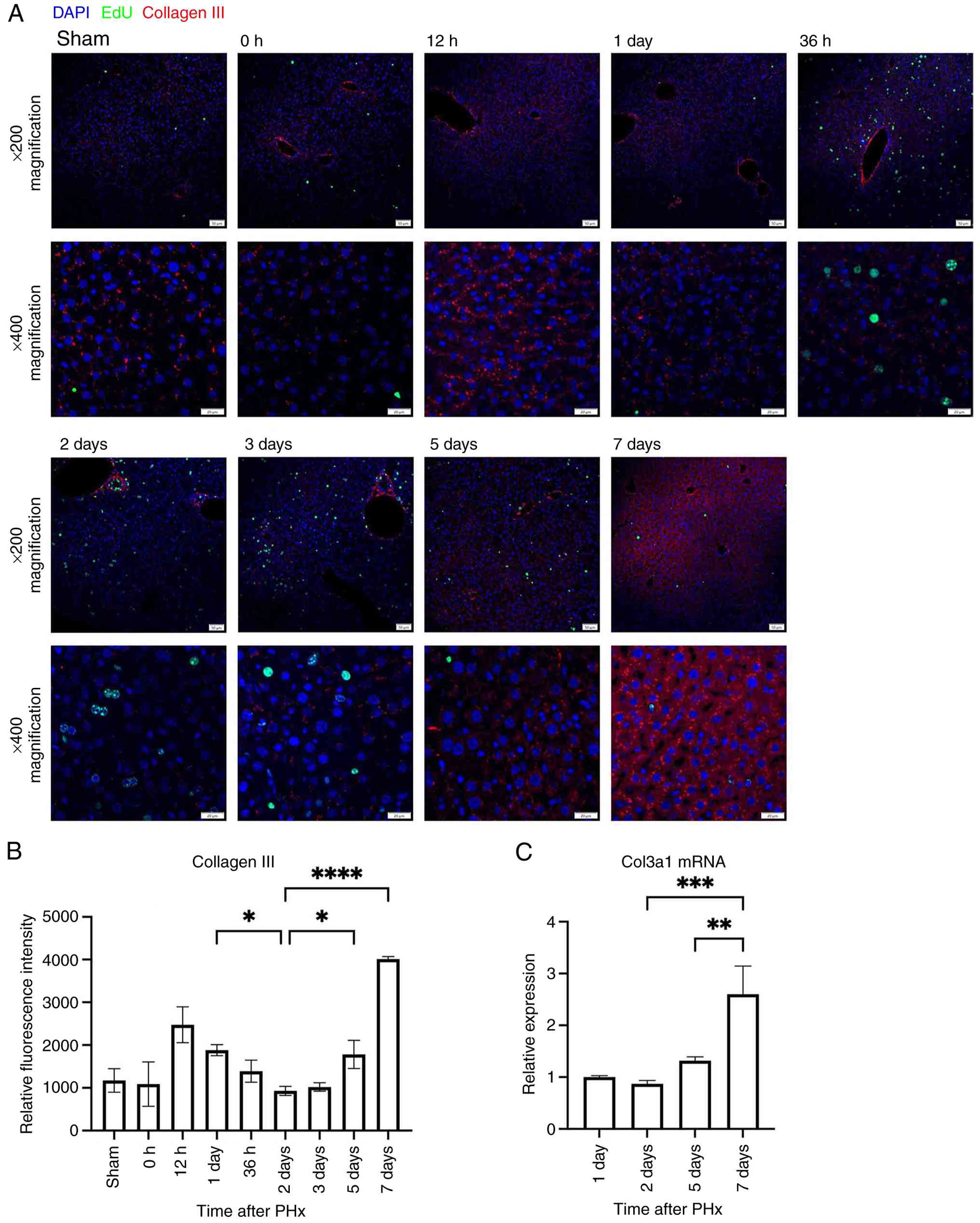
Expression of collagen after PHx

The present study hypothesized that specific components within the hepatocyte-associated ECM may regulate liver regeneration. These components were hypothesized to be distributed in proximity to hepatocytes and exhibit dynamic changes across different stages of regeneration. Therefore, the present study evaluated the expression of major collagens or proteins related to collagens during liver regeneration via IF staining, including col1, col3, desmin and α-SMA. Col1, desmin and α-SMA were predominantly expressed surrounding hepatic blood vessels and bile ducts across all experimental time points, with comparatively low expression observed in parenchymal areas (Fig. 2). By contrast, col3 was abundantly expressed not only in proximity to blood vessels and bile ducts but also surrounding hepatocytes in parenchymal areas (Fig. 3A). Semi-quantitative analysis of average fluorescence intensity in parenchymal areas showed that col3 expression was significantly decreased during the proliferative phase from days 1–2 and significantly increased again during the termination phase across days 2–7 (Fig. 3B). RT-qPCR supported that Col3α1 mRNA expression increased significantly from days 2 to 7 (Fig. 3C). These findings suggested that col3 levels in parenchymal areas may have been inversely associated with hepatocyte proliferation and that col3 may have acted as a negative regulator of regeneration.

Expression of collagens and related
proteins after partial hepatectomy in mice. IF staining of (A)
collagen I, (B) desmin and (C) α-SMA. Scale bar, 50 µm (×200
magnification) and 20 µm (×400 magnification). IF,
immunofluorescence; α-SMA, α-smooth muscle actin.

Figure 2.

Expression of collagens and related proteins after partial hepatectomy in mice. IF staining of (A) collagen I, (B) desmin and (C) α-SMA. Scale bar, 50 µm (×200 magnification) and 20 µm (×400 magnification). IF, immunofluorescence; α-SMA, α-smooth muscle actin.

Protein and mRNA expression of
collagen III after PHx in mice. (A) IF staining of collagen III.
Scale bar, 50 µm (×200 magnification) and 20 µm (×400
magnification). (B) Relative fluorescence intensity of collagen III
in parenchymal areas. (C) Reverse transcription-quantitative PCR
analysis of Col3a1 mRNA levels. *P<0.05, **P<0.01,
***P<0.001 and ****P<0.0001. PHx, partial hepatectomy;
col3a1, collagen III α1.

Figure 3.

Protein and mRNA expression of collagen III after PHx in mice. (A) IF staining of collagen III. Scale bar, 50 µm (×200 magnification) and 20 µm (×400 magnification). (B) Relative fluorescence intensity of collagen III in parenchymal areas. (C) Reverse transcription-quantitative PCR analysis of Col3a1 mRNA levels. *P<0.05, **P<0.01, ***P<0.001 and ****P<0.0001. PHx, partial hepatectomy; col3a1, collagen III α1.

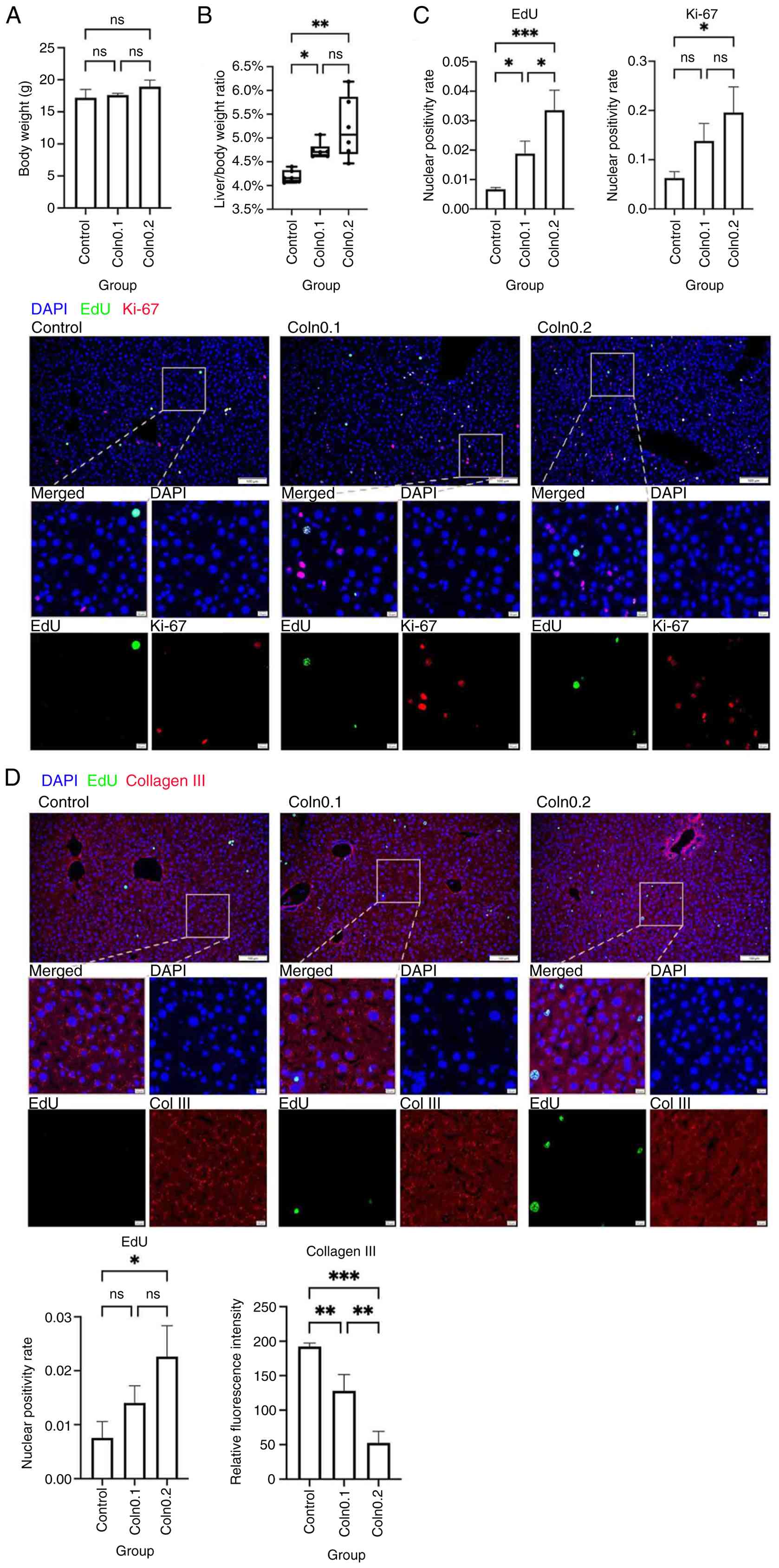
Degradation of col3 promotes proliferation and delays regenerative termination

To assess whether col3 suppressed hepatocyte proliferation, mice were administered either low or high doses of collagenase III on days 4, 5 and 6 post-hepatectomy; samples of liver tissue were subsequently collected on day 7. Compared with in the control group, body weight was unchanged in collagenase-treated mice, but the liver-to-body weight ratio was significantly higher in both collagenase groups (Fig. 4A and B). Dual IF staining for Ki-67 and EdU provided evidence of a significantly higher proportion of proliferating cells in the collagenase groups, with the highest proliferation rates observed in the high-dose group (Fig. 4C). Dual IF staining of col3 and EdU showed that, compared with that in the control group, col3 expression in parenchymal areas was significantly reduced in collagenase groups, while EdU nuclear positivity increased significantly after high-dose collagenase treatment (Fig. 4D). These results indicated that collagenase III effectively degraded col3 in parenchymal areas and promoted hepatocyte proliferation, delaying the termination of regeneration in a dose-dependent manner.

Liver regeneration status after
collagen III degradation during the termination phase of liver
regeneration. (A) Body weight of mice. (B) Liver-to-body weight
ratio of mice. (C) Dual IF staining of EdU and Ki-67. (D) Dual IF
staining of EdU and collagen III. Scale bars, 100 and 10 µm.
*P<0.05, **P<0.01 and ***P<0.001. ns, not significant;
PHx, partial hepatectomy; IF, immunofluorescence; Coln0.1, low-dose
collagenase III; Coln0.2, high-dose collagenase III; Col III,
collagen III.

Figure 4.

Liver regeneration status after collagen III degradation during the termination phase of liver regeneration. (A) Body weight of mice. (B) Liver-to-body weight ratio of mice. (C) Dual IF staining of EdU and Ki-67. (D) Dual IF staining of EdU and collagen III. Scale bars, 100 and 10 µm. *P<0.05, **P<0.01 and ***P<0.001. ns, not significant; PHx, partial hepatectomy; IF, immunofluorescence; Coln0.1, low-dose collagenase III; Coln0.2, high-dose collagenase III; Col III, collagen III.

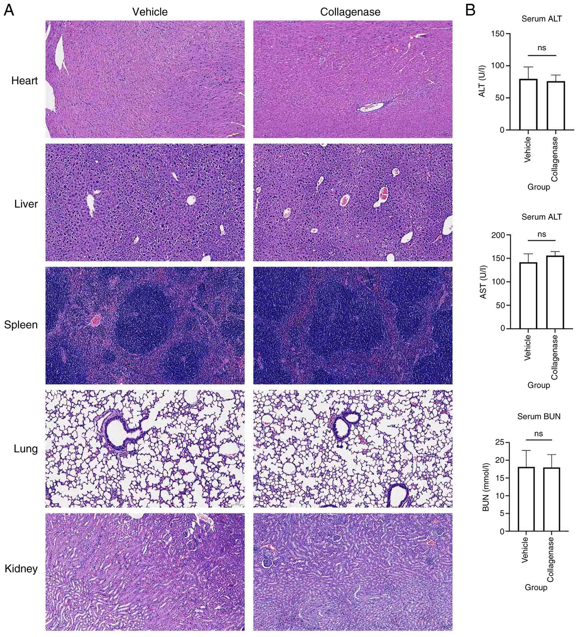
To evaluate the biosafety of collagenase III, intraperitoneal injections of 10 mg/kg/day collagenase III for 3 days or an appropriate volume of vehicle were administered to C57BL/6J mice, followed by tissue collection on day 4. H&E staining showed no notable tissue damage or abnormalities in the heart, liver, spleen, lungs or kidneys of collagenase III-treated mice compared with vehicle-treated control mice (Fig. 5A). Additionally, levels of serum markers of liver and renal function revealed no significant differences between the two groups (Fig. 5B). These results suggested that intraperitoneal injections of collagenase III at the dosage used in the present study were well tolerated and exhibited sufficient biosafety.

Assessment of major organ injury
following administration of collagenase III. (A) Hematoxylin and
eosin staining of heart, liver, spleen, lung and kidney tissues.
Magnification, ×100. (B) Serum markers of liver and kidney
function. ns, not significant; ALT, alanine aminotransferase; AST,
aspartate aminotransferase; BUN, blood urea nitrogen.

Figure 5.

Assessment of major organ injury following administration of collagenase III. (A) Hematoxylin and eosin staining of heart, liver, spleen, lung and kidney tissues. Magnification, ×100. (B) Serum markers of liver and kidney function. ns, not significant; ALT, alanine aminotransferase; AST, aspartate aminotransferase; BUN, blood urea nitrogen.

Col3 degradation triggers β-catenin-mediated abnormal proliferation, which is rescued by MSAB

Given the well-established role of the β-catenin pathway in liver regeneration (20), the present study subsequently investigated whether the proliferative effect of col3 degradation involved this pathway. Western blot analysis showed that administration of high-dose collagenase significantly increased β-catenin expression compared with both the control and low-dose groups, indicating pathway activation (Fig. 6B).

Inhibition of β-catenin partially
rescues impaired regeneration termination and liver dysfunction
induced by collagen III degradation. (A) Schematic diagram of the
animal experimental protocol; created with BioGDP.com (agreement
no. GDP2025X2AT2F) (35). (B) WB
analysis of β-catenin after collagen III degradation. (C) Body
weight and (D) liver-to-body weight ratio of mice following
collagen III degradation and β-catenin inhibition. (E) Dual
immunofluorescence staining of EdU and collagen III following
collagen III degradation and β-catenin inhibition. Scale bars, 100
and 10 µm. (F) Serum liver function marker levels following
collagen III degradation and β-catenin inhibition. (G) WB analysis
of HNF4α following collagen III degradation and β-catenin
inhibition. (H) WB analysis of cyclin D1 following collagen III
degradation and β-catenin inhibition. *P<0.05, **P<0.01 and
***P<0.001. ns, not significant; WB, western blot; PHx, partial
hepatectomy; MSAB, methyl-sulfonyl AB; Coln0.1, low-dose
collagenase III; Coln0.2, high-dose collagenase III; Col III,
collagen III; ALT, alanine aminotransferase; HNF4α, hepatocyte
nuclear factor 4α.

Figure 6.

Inhibition of β-catenin partially rescues impaired regeneration termination and liver dysfunction induced by collagen III degradation. (A) Schematic diagram of the animal experimental protocol; created with BioGDP.com (agreement no. GDP2025X2AT2F) (35). (B) WB analysis of β-catenin after collagen III degradation. (C) Body weight and (D) liver-to-body weight ratio of mice following collagen III degradation and β-catenin inhibition. (E) Dual immunofluorescence staining of EdU and collagen III following collagen III degradation and β-catenin inhibition. Scale bars, 100 and 10 µm. (F) Serum liver function marker levels following collagen III degradation and β-catenin inhibition. (G) WB analysis of HNF4α following collagen III degradation and β-catenin inhibition. (H) WB analysis of cyclin D1 following collagen III degradation and β-catenin inhibition. *P<0.05, **P<0.01 and ***P<0.001. ns, not significant; WB, western blot; PHx, partial hepatectomy; MSAB, methyl-sulfonyl AB; Coln0.1, low-dose collagenase III; Coln0.2, high-dose collagenase III; Col III, collagen III; ALT, alanine aminotransferase; HNF4α, hepatocyte nuclear factor 4α.

To further assess causality, the β-catenin inhibitor MSAB was administered to mice intraperitoneally 2 h before each collagenase injection on days 4, 5 and 6 (Fig. 6A). MSAB did not significantly affect body weight but partially reversed the collagenase-induced increase in the liver-to-body weight ratio, returning it close to control levels, although this difference was not statistically significant (Fig. 6C and D). Dual IF staining for col3 and EdU showed that administration of MSAB alongside high-dose collagenase treatment did not alter col3 expression but significantly reduced EdU positivity (Fig. 6E), suggesting that β-catenin inhibition partially reversed the proliferative effect induced by col3 degradation.

To evaluate the effect of abnormal hepatocyte proliferation on liver function, serum ALT levels were measured. Mice treated with collagenase exhibited significantly elevated ALT compared with control mice, which was indicative of liver injury, while co-treatment with MSAB significantly reduced ALT levels (Fig. 6F). Western blotting showed that the hepatocyte differentiation marker HNF4α was significantly decreased after collagenase treatment (Fig. 6G). Additionally, cyclin D1, a downstream target of β-catenin, was significantly upregulated following collagenase administration compared with in the control group, and was subsequently significantly downregulated upon MSAB co-treatment (Fig. 6H).

Taken together, these results demonstrated that col3 degradation during the termination phase activated the β-catenin pathway, disrupted the termination of liver regeneration, promoted abnormal hepatocyte proliferation and impaired liver function. Inhibition of β-catenin by MSAB partially rescued these effects.

Discussion

Liver regeneration is regulated by multiple mechanisms and signaling pathways; however, the processes governing its termination remain to be fully elucidated. The present study investigated the role of col3 in the termination of liver regeneration following 2/3 PHx. The findings of the present study suggested that col3 may regulate the termination of liver regeneration via the β-catenin pathway, while promoting functional recovery of the liver.

ECM is a complex and well-organized three-dimensional network that provides structural support to cells and tissues (21). Beyond its mechanical role, the ECM coordinates intercellular signaling, and mediates communication between tissues and organs (22). Through the regulation of cell proliferation, differentiation and adhesion, the ECM serves an important role in guiding tissue morphogenesis, development and homeostatic maintenance (23). ECM remodeling under pathological conditions serves as a key driver of disease progression (24,25). Collagen is a major structural component of the ECM, accounting for >30% of total ECM protein, with col1, col2 and col3 comprising 80–90% of all collagens in the body (23). In the context of liver disease, col1 and col3 are primarily known for forming the structural scaffold of the liver and providing tensile strength to the hepatic lobule (23). Their excessive accumulation is a hallmark of liver fibrosis (23). Previous studies have examined the temporal changes of hepatic col1 and col3 in a rat PHx model (13–15). Consistent with the results of the present study performed in mice, the expression of both col1 and col3 gradually increased during the termination phase of liver regeneration. However, the present study found that only col3 was expressed surrounding hepatocytes in parenchymal areas, suggesting that col3 may have represented the major collagen component acting within the hepatocyte-associated ECM. Recent studies have reported an elevated expression of col3 in poorly regenerating skin tissue, and have indicated that this could suppress scar formation during wound healing (26,27). The findings of these studies suggest that col3 may serve as a negative regulator of regeneration, possibly by limiting proliferation or tissue remodeling. This raises the possibility that col3 may serve a similar regulatory role in the termination of liver regeneration.

The findings of the present study suggested that the accumulation of col3 in close proximity to hepatocytes may create a microenvironment which suppresses excessive hepatocyte proliferation, while promoting hepatocyte differentiation, maturation and functional recovery. In the present study, col3 was associated with reduced expression of proliferative markers, supporting the notion that col3 may function as a negative regulator of proliferative cues. Furthermore, col3 appeared to facilitate the transition from proliferation to functional recovery. By upregulating HNF4α, col3 may promote hepatocyte differentiation and maturation, which is important for restoring hepatic function once regenerative growth subsides (6). Such dual actions, including the restriction of excessive hepatocyte proliferation and the promotion of functional reconstruction, highlight col3 as a key ECM component that may ensure the sufficient termination of liver regeneration. These mechanistic insights provide a foundation for future studies aimed at manipulating ECM remodeling to improve postoperative liver recovery.

β-catenin, a central component of the Wnt/β-catenin signaling pathway, is activated during the early phase of liver regeneration and promotes hepatocyte proliferation (20). In the present study, the degradation of col3 during the termination phase of liver regeneration was followed by the upregulation of β-catenin and abnormal proliferation. Notably, col3 is generally considered a downstream target of β-catenin during hepatic fibrosis, being upregulated following β-catenin activation (28). The results of the present study suggested that the degradation of col3 upregulated β-catenin expression in return, indicating a potential bidirectional feedback loop between col3 and β-catenin. However, the mechanisms underlying this interaction require further investigation.

Following PHx, once liver mass and volume are largely restored, proliferation is gradually terminated and hepatocytes enter a redifferentiation process to recover normal liver function (6). A previous study has reported that HNF4α serves an important role during the termination phase of liver regeneration by promoting hepatocyte maturation and maintaining hepatic function (6). HNF4α is a key regulator of hepatocyte differentiation and controls as much as 60% of all hepatic genes (29,30). In the present study, degradation of col3 during the termination phase led to the downregulation of HNF4α, suggesting that hepatocytes failed to properly differentiate and regain normal function. A previous study has shown that mice with impaired termination of liver regeneration may develop small nodules at 28 days after PHx, indicating that defects in regeneration termination may further progress to tumorigenesis (9). The results of the present study also showed that the body weight of mice at 12 h after PHx was lower than that of mice in the sham and PHx 0 h groups. This may have been due to a number of factors. On the one hand, postoperative pain may have led to reduced food and water intake. On the other hand, abdominal surgery may have been accompanied by fluid loss. Furthermore, transient liver injury could have caused digestive dysfunction.

There are several limitations to the present study. Primarily, the present study used collagenase III to degrade collagen. Although collagenase III is known to preferentially digest col3 located in proximity to cells, it can also cleave various other ECM proteins (31). Therefore, the present study cannot exclude the possibility that other ECM proteins may have exerted similar or opposite effects on hepatic regeneration to those observed. Furthermore, although IF staining did not reveal positive col1 staining surrounding hepatocytes in parenchymal areas, the present study cannot rule out potential contributions of col1 or other collagens in the hepatocyte-associated ECM to the observed results. Additionally, considering that liver regeneration is regulated by multiple signaling pathways (7), disruption of one pathway may be compensated by the activation of others. The present study only empirically evaluated the involvement of the β-catenin pathway and did not explore the contribution of other potential pathways. Nevertheless, inhibition of β-catenin partially rescued the impaired termination of liver regeneration, providing support for β-catenin serving at least a partial role in this process. Finally, the present study focused exclusively on hepatocytes, with limited investigation of other cell types. A growing body of evidence has demonstrated that non-epithelial cells have important roles in various liver diseases (32–34). Although hepatocytes ultimately execute hepatic functions, they are also regulated by other cell types. Further studies are warranted to elucidate the complex interactions among different cell populations in the liver.

In summary, the present study provided preliminary evidence that col3 may regulate the termination of liver regeneration by suppressing hepatocyte proliferation and promoting functional recovery. Further studies are needed to elucidate the underlying mechanisms in greater detail.

Acknowledgements

Not applicable.

Funding

The present study was funded by the National Nature Science Foundation of China (grant no. 82102337), the Natural Science Foundation of Chongqing (grant no. CSTB2022NSCQ-MSX0899) and the Special Funding for Postdoctoral Research Project of Chongqing (grant no. 2021XM3071).

Availability of data and materials

The data generated in the present study may be requested from the corresponding author.

Authors' contributions

AZ and JG were responsible for the conception and design of the experiments. HP, ZC, QZ, YZ and PY contributed towards the acquisition and analysis of data. HP, ZC and AZ interpreted the data. HP, YZ and PY were responsible for drafting the manuscript. JG and AZ reviewed and edited the manuscript. HP, ZC, QZ, YZ, PY, JG and AZ confirm the authenticity of all the raw data. All authors read and approved the final manuscript.

Ethics approval and consent to participate

All animal experiments were approved by the Ethics Committee of the Second Affiliated Hospital of Chongqing Medical University (approval no. IACUC-SAHCQMU-2023-0027).

Patient consent for publication

Not applicable.

Competing interests

The authors declare that they have no competing interests.

Glossary

Abbreviations

Abbreviations:

PHx

partial hepatectomy

col3

collagen III

col1

collagen I

ALT

alanine aminotransferase

ECM

extracellular matrix

References

1 

Wu Y, Min J, Ge C, Shu J, Tian D, Yuan Y and Zhou D: Interleukin 22 in liver injury, inflammation and cancer. Int J Biol Sci. 16:2405–2413. 2020. View Article : Google Scholar : PubMed/NCBI

2 

Shao C, Jing Y, Zhao S, Yang X, Hu Y, Meng Y, Huang Y, Ye F, Gao L, Liu W, et al: LPS/Bcl3/YAP1 signaling promotes Sox9+HNF4α+ hepatocyte-mediated liver regeneration after hepatectomy. Cell Death Dis. 13:2772022. View Article : Google Scholar : PubMed/NCBI

3 

Satilmis B, Akbulut S, Sahin TT, Dalda Y, Tuncer A, Kucukakcali Z, Ogut Z and Yilmaz S: Assessment of liver regeneration in patients who have undergone living donor hepatectomy for living donor liver transplantation. Vaccines (Basel). 11:2442023. View Article : Google Scholar : PubMed/NCBI

4 

de Haan LR, van Golen RF and Heger M: Molecular pathways governing the termination of liver regeneration. Pharmacol Rev. 76:500–558. 2024. View Article : Google Scholar : PubMed/NCBI

5 

Yang L, Zhou Y, Huang Z, Li W, Lin J, Huang W, Sang Y, Wang F, Sun X, Song J, et al: Electroacupuncture promotes liver regeneration by activating DMV acetylcholinergic neurons-vagus-macrophage axis in 70% partial hepatectomy of mice. Adv Sci (Weinh). 11:e24028562024. View Article : Google Scholar : PubMed/NCBI

6 

Huck I, Gunewardena S, Espanol-Suner R, Willenbring H and Apte U: Hepatocyte Nuclear factor 4 alpha activation is essential for termination of liver regeneration in mice. Hepatology. 70:666–681. 2019. View Article : Google Scholar : PubMed/NCBI

7 

Tsomaia K, Patarashvili L, Karumidze N, Bebiashvili I, Azmaipharashvili E, Modebadze I, Dzidziguri D, Sareli M, Gusev S and Kordzaia D: Liver structural transformation after partial hepatectomy and repeated partial hepatectomy in rats: A renewed view on liver regeneration. World J Gastroenterol. 26:3899–3916. 2020. View Article : Google Scholar : PubMed/NCBI

8 

Lai SS, Zhao DD, Cao P, Lu K, Luo OY, Chen WB, Liu J, Jiang EZ, Yu ZH, Lee G, et al: PP2Acα positively regulates the termination of liver regeneration in mice through the AKT/GSK3β/cyclin D1 pathway. J Hepatol. 64:352–360. 2016. View Article : Google Scholar : PubMed/NCBI

9 

Robarts DR, McGreal SR, Umbaugh DS, Parkes WS, Kotulkar M, Abernathy S, Lee N, Jaeschke H, Gunewardena S, Whelan SA, et al: Regulation of liver regeneration by hepatocyte O-GlcNAcylation in mice. Cell Mol Gastroenterol Hepatol. 13:1510–1529. 2022. View Article : Google Scholar : PubMed/NCBI

10 

Akhtam R, Nuraliyevna SN, Kadham MJ, Mirzakhamitovna KS, Tursunaliyevna RM, Shakhnoz K, Shakhzod T, Otabek B, Baxtiyorovich MI, Shakhboskhanovna AF, et al: Biomarkers in liver regeneration. Clin Chim Acta. 576:1204132025. View Article : Google Scholar : PubMed/NCBI

11 

Yazici SE, Gedik ME, Leblebici CB, Kosemehmetoglu K, Gunaydin G and Dogrul AB: Can endocan serve as a molecular ‘hepatostat’ in liver regeneration? Mol Med. 29:292023. View Article : Google Scholar : PubMed/NCBI

12 

Kimura Y, Koyama Y, Taura K, Kudoh A, Echizen K, Nakamura D, Li X, Nam NH, Uemoto Y, Nishio T, et al: Characterization and role of collagen gene expressing hepatic cells following partial hepatectomy in mice. Hepatology. 77:443–455. 2023. View Article : Google Scholar : PubMed/NCBI

13 

Klaas M, Kangur T, Viil J, Mäemets-Allas K, Minajeva A, Vadi K, Antsov M, Lapidus N, Järvekülg M and Jaks V: The alterations in the extracellular matrix composition guide the repair of damaged liver tissue. Sci Rep. 6:273982016. View Article : Google Scholar : PubMed/NCBI

14 

Rudolph KL, Trautwein C, Kubicka S, Rakemann T, Bahr MJ, Sedlaczek N, Schuppan D and Manns MP: Differential regulation of extracellular matrix synthesis during liver regeneration after partial hepatectomy in rats. Hepatology. 30:1159–1166. 1999. View Article : Google Scholar : PubMed/NCBI

15 

Yamamoto H, Murawaki Y and Kawasaki H: Hepatic collagen synthesis and degradation during liver regeneration after partial hepatectomy. Hepatology. 21:155–161. 1995. View Article : Google Scholar : PubMed/NCBI

16 

Rho H, Terry AR, Chronis C and Hay N: Hexokinase 2-mediated gene expression via histone lactylation is required for hepatic stellate cell activation and liver fibrosis. Cell Metab. 35:1406–1423.e8. 2023. View Article : Google Scholar : PubMed/NCBI

17 

Wei S, Guan G, Luan X, Yu C, Miao L, Yuan X, Chen P and Di G: NLRP3 inflammasome constrains liver regeneration through impairing MerTK-mediated macrophage efferocytosis. Sci Adv. 11:eadq57862025. View Article : Google Scholar : PubMed/NCBI

18 

Zhang Y, Zhang Z, Dong J and Liu C: HNRNPC as a pan-cancer biomarker and therapeutic target involved in tumor progression and immune regulation. Oncol Res. 33:83–102. 2024.PubMed/NCBI

19 

Livak KJ and Schmittgen TD: Analysis of relative gene expression data using real-time quantitative PCR and the 2(−∆∆C(T)) method. Methods. 25:402–408. 2001. View Article : Google Scholar : PubMed/NCBI

20 

Hu S, Cao C, Poddar M, Delgado E, Singh S, Singh-Varma A, Stolz DB, Bell A and Monga SP: Hepatocyte β-catenin loss is compensated by insulin-mTORC1 activation to promote liver regeneration. Hepatology. 77:1593–1611. 2023. View Article : Google Scholar : PubMed/NCBI

21 

Saraswathibhatla A, Indana D and Chaudhuri O: Cell-extracellular matrix mechanotransduction in 3D. Nat Rev Mol Cell Biol. 24:495–516. 2023. View Article : Google Scholar : PubMed/NCBI

22 

Sack KD, Teran M and Nugent MA: Extracellular matrix stiffness controls VEGF signaling and processing in endothelial cells. J Cell Physiol. 231:2026–2039. 2016. View Article : Google Scholar : PubMed/NCBI

23 

Karamanos NK, Theocharis AD, Piperigkou Z, Manou D, Passi A, Skandalis SS, Vynios DH, Orian-Rousseau V, Ricard-Blum S, Schmelzer CEH, et al: A guide to the composition and functions of the extracellular matrix. FEBS J. 288:6850–6912. 2021. View Article : Google Scholar : PubMed/NCBI

24 

Mavrogonatou E, Pratsinis H, Papadopoulou A, Karamanos NK and Kletsas D: Extracellular matrix alterations in senescent cells and their significance in tissue homeostasis. Matrix Biol. 75–76. 27–42. 2019.PubMed/NCBI

25 

Karamanos NK: Extracellular matrix: Key structural and functional meshwork in health and disease. FEBS J. 286:2826–2829. 2019. View Article : Google Scholar : PubMed/NCBI

26 

Stewart DC, Brisson BK, Yen WK, Liu Y, Wang C, Ruthel G, Gullberg D, Mauck RL, Maden M, Han L and Volk SW: Type III collagen regulates matrix architecture and mechanosensing during wound healing. J Invest Dermatol. 145:919–938.e14. 2025. View Article : Google Scholar : PubMed/NCBI

27 

Tan PC, Zhou SB, Ou MY, He JZ, Zhang PQ, Zhang XJ, Xie Y, Gao YM, Zhang TY and Li QF: Mechanical stretching can modify the papillary dermis pattern and papillary fibroblast characteristics during skin regeneration. J Invest Dermatol. 142:2384–2394.e8. 2022. View Article : Google Scholar : PubMed/NCBI

28 

Yamaji K, Iwabuchi S, Tokunaga Y, Hashimoto S, Yamane D, Toyama S, Kono R, Kitab B, Tsukiyama-Kohara K, Osawa Y, et al: Molecular insights of a CBP/β-catenin-signaling inhibitor on nonalcoholic steatohepatitis-induced liver fibrosis and disorder. Biomed Pharmacother. 166:1153792023. View Article : Google Scholar : PubMed/NCBI

29 

Kotulkar M, Robarts DR and Apte U: HNF4α in hepatocyte health and disease. Semin Liver Dis. 43:234–244. 2023. View Article : Google Scholar : PubMed/NCBI

30 

Ko HL, Zhuo Z and Ren EC: HNF4α combinatorial isoform heterodimers activate distinct gene targets that differ from their corresponding homodimers. Cell Rep. 26:2549–2557.e3. 2019. View Article : Google Scholar : PubMed/NCBI

31 

Li S, Pritchard DM and Yu LG: Regulation and function of matrix metalloproteinase-13 in cancer progression and metastasis. Cancers (Basel). 14:32632022. View Article : Google Scholar : PubMed/NCBI

32 

Huang Z, Mou T, Luo Y, Pu X, Pu J, Wan L, Gong J, Yang H, Liu Y, Li Z, et al: Inhibition of miR-450b-5p ameliorates hepatic ischemia/reperfusion injury via targeting CRYAB. Cell Death Dis. 11:4552020. View Article : Google Scholar : PubMed/NCBI

33 

Li TT, Luo YH, Yang H, Chai H, Lei ZL, Peng DD, Wu ZJ and Huang ZT: FBXW5 aggravates hepatic ischemia/reperfusion injury via promoting phosphorylation of ASK1 in a TRAF6-dependent manner. Int Immunopharmacol. 99:1079282021. View Article : Google Scholar : PubMed/NCBI

34 

Huang Z, Zheng D, Pu J, Dai J, Zhang Y, Zhang W and Wu Z: MicroRNA-125b protects liver from ischemia/reperfusion injury via inhibiting TRAF6 and NF-κB pathway. Biosci Biotechnol Biochem. 83:829–835. 2019. View Article : Google Scholar : PubMed/NCBI

35 

Jiang S, Li H, Zhang L, Mu W, Zhang Y, Chen T, Wu J, Tang H, Zheng S, Liu Y, et al: Generic diagramming platform (GDP): A comprehensive database of high-quality biomedical graphics. Nucleic Acids Res. 53(D1): D1670–D1676. 2025. View Article : Google Scholar : PubMed/NCBI

Related Articles

  • Abstract
  • View
  • Download
  • Twitter
Copy and paste a formatted citation
Spandidos Publications style
Peng H, Chen Z, Zhang Q, Zhang Y, Yang P, Gong J and Zhao A: <p>Collagen III regulates the termination of liver regeneration by suppressing hepatocyte proliferation and promoting functional recovery</p>. Mol Med Rep 33: 89, 2026.
APA
Peng, H., Chen, Z., Zhang, Q., Zhang, Y., Yang, P., Gong, J., & Zhao, A. (2026). <p>Collagen III regulates the termination of liver regeneration by suppressing hepatocyte proliferation and promoting functional recovery</p>. Molecular Medicine Reports, 33, 89. https://doi.org/10.3892/mmr.2026.13799
MLA
Peng, H., Chen, Z., Zhang, Q., Zhang, Y., Yang, P., Gong, J., Zhao, A."<p>Collagen III regulates the termination of liver regeneration by suppressing hepatocyte proliferation and promoting functional recovery</p>". Molecular Medicine Reports 33.3 (2026): 89.
Chicago
Peng, H., Chen, Z., Zhang, Q., Zhang, Y., Yang, P., Gong, J., Zhao, A."<p>Collagen III regulates the termination of liver regeneration by suppressing hepatocyte proliferation and promoting functional recovery</p>". Molecular Medicine Reports 33, no. 3 (2026): 89. https://doi.org/10.3892/mmr.2026.13799
Copy and paste a formatted citation
x
Spandidos Publications style
Peng H, Chen Z, Zhang Q, Zhang Y, Yang P, Gong J and Zhao A: <p>Collagen III regulates the termination of liver regeneration by suppressing hepatocyte proliferation and promoting functional recovery</p>. Mol Med Rep 33: 89, 2026.
APA
Peng, H., Chen, Z., Zhang, Q., Zhang, Y., Yang, P., Gong, J., & Zhao, A. (2026). <p>Collagen III regulates the termination of liver regeneration by suppressing hepatocyte proliferation and promoting functional recovery</p>. Molecular Medicine Reports, 33, 89. https://doi.org/10.3892/mmr.2026.13799
MLA
Peng, H., Chen, Z., Zhang, Q., Zhang, Y., Yang, P., Gong, J., Zhao, A."<p>Collagen III regulates the termination of liver regeneration by suppressing hepatocyte proliferation and promoting functional recovery</p>". Molecular Medicine Reports 33.3 (2026): 89.
Chicago
Peng, H., Chen, Z., Zhang, Q., Zhang, Y., Yang, P., Gong, J., Zhao, A."<p>Collagen III regulates the termination of liver regeneration by suppressing hepatocyte proliferation and promoting functional recovery</p>". Molecular Medicine Reports 33, no. 3 (2026): 89. https://doi.org/10.3892/mmr.2026.13799
Follow us
  • Twitter
  • LinkedIn
  • Facebook
About
  • Spandidos Publications
  • Careers
  • Cookie Policy
  • Privacy Policy
How can we help?
  • Help
  • Live Chat
  • Contact
  • Email to our Support Team