Spandidos Publications Logo
  • About
    • About Spandidos
    • Aims and Scopes
    • Abstracting and Indexing
    • Editorial Policies
    • Reprints and Permissions
    • Job Opportunities
    • Terms and Conditions
    • Contact
  • Journals
    • All Journals
    • Oncology Letters
      • Oncology Letters
      • Information for Authors
      • Editorial Policies
      • Editorial Board
      • Aims and Scope
      • Abstracting and Indexing
      • Bibliographic Information
      • Archive
    • International Journal of Oncology
      • International Journal of Oncology
      • Information for Authors
      • Editorial Policies
      • Editorial Board
      • Aims and Scope
      • Abstracting and Indexing
      • Bibliographic Information
      • Archive
    • Molecular and Clinical Oncology
      • Molecular and Clinical Oncology
      • Information for Authors
      • Editorial Policies
      • Editorial Board
      • Aims and Scope
      • Abstracting and Indexing
      • Bibliographic Information
      • Archive
    • Experimental and Therapeutic Medicine
      • Experimental and Therapeutic Medicine
      • Information for Authors
      • Editorial Policies
      • Editorial Board
      • Aims and Scope
      • Abstracting and Indexing
      • Bibliographic Information
      • Archive
    • International Journal of Molecular Medicine
      • International Journal of Molecular Medicine
      • Information for Authors
      • Editorial Policies
      • Editorial Board
      • Aims and Scope
      • Abstracting and Indexing
      • Bibliographic Information
      • Archive
    • Biomedical Reports
      • Biomedical Reports
      • Information for Authors
      • Editorial Policies
      • Editorial Board
      • Aims and Scope
      • Abstracting and Indexing
      • Bibliographic Information
      • Archive
    • Oncology Reports
      • Oncology Reports
      • Information for Authors
      • Editorial Policies
      • Editorial Board
      • Aims and Scope
      • Abstracting and Indexing
      • Bibliographic Information
      • Archive
    • Molecular Medicine Reports
      • Molecular Medicine Reports
      • Information for Authors
      • Editorial Policies
      • Editorial Board
      • Aims and Scope
      • Abstracting and Indexing
      • Bibliographic Information
      • Archive
    • World Academy of Sciences Journal
      • World Academy of Sciences Journal
      • Information for Authors
      • Editorial Policies
      • Editorial Board
      • Aims and Scope
      • Abstracting and Indexing
      • Bibliographic Information
      • Archive
    • International Journal of Functional Nutrition
      • International Journal of Functional Nutrition
      • Information for Authors
      • Editorial Policies
      • Editorial Board
      • Aims and Scope
      • Abstracting and Indexing
      • Bibliographic Information
      • Archive
    • International Journal of Epigenetics
      • International Journal of Epigenetics
      • Information for Authors
      • Editorial Policies
      • Editorial Board
      • Aims and Scope
      • Abstracting and Indexing
      • Bibliographic Information
      • Archive
    • Medicine International
      • Medicine International
      • Information for Authors
      • Editorial Policies
      • Editorial Board
      • Aims and Scope
      • Abstracting and Indexing
      • Bibliographic Information
      • Archive
  • Articles
  • Information
    • Information for Authors
    • Information for Reviewers
    • Information for Librarians
    • Information for Advertisers
    • Conferences
  • Language Editing
Spandidos Publications Logo
  • About
    • About Spandidos
    • Aims and Scopes
    • Abstracting and Indexing
    • Editorial Policies
    • Reprints and Permissions
    • Job Opportunities
    • Terms and Conditions
    • Contact
  • Journals
    • All Journals
    • Biomedical Reports
      • Information for Authors
      • Editorial Policies
      • Editorial Board
      • Aims and Scope
      • Abstracting and Indexing
      • Bibliographic Information
      • Archive
    • Experimental and Therapeutic Medicine
      • Information for Authors
      • Editorial Policies
      • Editorial Board
      • Aims and Scope
      • Abstracting and Indexing
      • Bibliographic Information
      • Archive
    • International Journal of Epigenetics
      • Information for Authors
      • Editorial Policies
      • Editorial Board
      • Aims and Scope
      • Abstracting and Indexing
      • Bibliographic Information
      • Archive
    • International Journal of Functional Nutrition
      • Information for Authors
      • Editorial Policies
      • Editorial Board
      • Aims and Scope
      • Abstracting and Indexing
      • Bibliographic Information
      • Archive
    • International Journal of Molecular Medicine
      • Information for Authors
      • Editorial Policies
      • Editorial Board
      • Aims and Scope
      • Abstracting and Indexing
      • Bibliographic Information
      • Archive
    • International Journal of Oncology
      • Information for Authors
      • Editorial Policies
      • Editorial Board
      • Aims and Scope
      • Abstracting and Indexing
      • Bibliographic Information
      • Archive
    • Medicine International
      • Information for Authors
      • Editorial Policies
      • Editorial Board
      • Aims and Scope
      • Abstracting and Indexing
      • Bibliographic Information
      • Archive
    • Molecular and Clinical Oncology
      • Information for Authors
      • Editorial Policies
      • Editorial Board
      • Aims and Scope
      • Abstracting and Indexing
      • Bibliographic Information
      • Archive
    • Molecular Medicine Reports
      • Information for Authors
      • Editorial Policies
      • Editorial Board
      • Aims and Scope
      • Abstracting and Indexing
      • Bibliographic Information
      • Archive
    • Oncology Letters
      • Information for Authors
      • Editorial Policies
      • Editorial Board
      • Aims and Scope
      • Abstracting and Indexing
      • Bibliographic Information
      • Archive
    • Oncology Reports
      • Information for Authors
      • Editorial Policies
      • Editorial Board
      • Aims and Scope
      • Abstracting and Indexing
      • Bibliographic Information
      • Archive
    • World Academy of Sciences Journal
      • Information for Authors
      • Editorial Policies
      • Editorial Board
      • Aims and Scope
      • Abstracting and Indexing
      • Bibliographic Information
      • Archive
  • Articles
  • Information
    • For Authors
    • For Reviewers
    • For Librarians
    • For Advertisers
    • Conferences
  • Language Editing
Login Register Submit
  • This site uses cookies
  • You can change your cookie settings at any time by following the instructions in our Cookie Policy. To find out more, you may read our Privacy Policy.

    I agree
Search articles by DOI, keyword, author or affiliation
Search
Advanced Search
presentation
Molecular Medicine Reports
Join Editorial Board Propose a Special Issue
Print ISSN: 1791-2997 Online ISSN: 1791-3004
Journal Cover
April-2026 Volume 33 Issue 4

Full Size Image

Sign up for eToc alerts
Recommend to Library

Journals

International Journal of Molecular Medicine

International Journal of Molecular Medicine

International Journal of Molecular Medicine is an international journal devoted to molecular mechanisms of human disease.

International Journal of Oncology

International Journal of Oncology

International Journal of Oncology is an international journal devoted to oncology research and cancer treatment.

Molecular Medicine Reports

Molecular Medicine Reports

Covers molecular medicine topics such as pharmacology, pathology, genetics, neuroscience, infectious diseases, molecular cardiology, and molecular surgery.

Oncology Reports

Oncology Reports

Oncology Reports is an international journal devoted to fundamental and applied research in Oncology.

Experimental and Therapeutic Medicine

Experimental and Therapeutic Medicine

Experimental and Therapeutic Medicine is an international journal devoted to laboratory and clinical medicine.

Oncology Letters

Oncology Letters

Oncology Letters is an international journal devoted to Experimental and Clinical Oncology.

Biomedical Reports

Biomedical Reports

Explores a wide range of biological and medical fields, including pharmacology, genetics, microbiology, neuroscience, and molecular cardiology.

Molecular and Clinical Oncology

Molecular and Clinical Oncology

International journal addressing all aspects of oncology research, from tumorigenesis and oncogenes to chemotherapy and metastasis.

World Academy of Sciences Journal

World Academy of Sciences Journal

Multidisciplinary open-access journal spanning biochemistry, genetics, neuroscience, environmental health, and synthetic biology.

International Journal of Functional Nutrition

International Journal of Functional Nutrition

Open-access journal combining biochemistry, pharmacology, immunology, and genetics to advance health through functional nutrition.

International Journal of Epigenetics

International Journal of Epigenetics

Publishes open-access research on using epigenetics to advance understanding and treatment of human disease.

Medicine International

Medicine International

An International Open Access Journal Devoted to General Medicine.

Journal Cover
April-2026 Volume 33 Issue 4

Full Size Image

Sign up for eToc alerts
Recommend to Library

  • Article
  • Citations
    • Cite This Article
    • Download Citation
    • Create Citation Alert
    • Remove Citation Alert
    • Cited By
  • Similar Articles
    • Related Articles (in Spandidos Publications)
    • Similar Articles (Google Scholar)
    • Similar Articles (PubMed)
  • Download PDF
  • Download XML
  • View XML
Article Open Access

miRNA‑29a inhibits the proliferation of HUVECs by regulating the ITGB1/β‑catenin/c‑Myc pathway

  • Authors:
    • Qi Sun
    • Wenting Chen
    • Shan Zhang
    • Xinni Zhong
    • Yafen Wu
    • Yingying Qian
    • Lei Zhu
    • Ting Zhang
    • Wei Li
  • View Affiliations / Copyright

    Affiliations: Department of Dermatology, Children's Hospital of Soochow University, Suzhou, Jiangsu 215025, P.R. China
    Copyright: © Sun et al. This is an open access article distributed under the terms of Creative Commons Attribution License.
  • Article Number: 115
    |
    Published online on: February 12, 2026
       https://doi.org/10.3892/mmr.2026.13825
  • Expand metrics +
Metrics: Total Views: 0 (Spandidos Publications: | PMC Statistics: )
Metrics: Total PDF Downloads: 0 (Spandidos Publications: | PMC Statistics: )
Cited By (CrossRef): 0 citations Loading Articles...

This article is mentioned in:


Abstract

Infantile hemangioma (IH) is a type of benign vascular tumor observed in younger patients. Previously, 216 differentially expressed microRNAs (miRs/miRNAs) associated with IH have been identified. In addition, common hub genes and miRNAs related to proteoglycan signaling pathways in angiogenesis and cancer have been identified, including c‑Myc, integrin β1 (ITGB1), Bcl2 and miR‑29a. Therefore, the present study aimed to explore the pathogenesis of IH from the perspective of previously identified miRNA gene network and protein‑protein interactions. Gene and protein levels in human umbilical vein endothelial cells (HUVECs) were analyzed using reverse transcription‑quantitative PCR and western blot (WB) analysis. Cell viability was assessed using a Cell Counting Kit‑8 assay, and the potential association between miR‑29a with ITGB1 was validated using a dual‑luciferase reporter assay. The inhibition of ITGB1 suppressed the β‑catenin/c‑Myc pathway in HUVECs. In addition, transfection with small interfering RNAs (siRNAs) targeting ITGB1 decreased the viability of HUVECs. Furthermore, siRNAs targeting mucin 1 and β‑N‑acetylglucosaminidase significantly inhibited the c‑Myc pathway in HUVECs. The results of WB and dual‑luciferase reporter assays demonstrated that miR‑29a regulated the β‑catenin/c‑Myc pathway and the viability of HUVECs in HUVECs by directly binding to ITGB1. Therefore, miR‑29a may serve as a potential therapeutic target for IH.

Introduction

Infantile hemangioma (IH) is one of the most prevalent benign vascular tumors in infants and young children (1). It is comprised of benign proliferating vascular endothelial cells, and the prevalence rate of IH is 5–10% globally (2). Preterm birth, low birth weight, multiple pregnancies, progesterone use during pregnancy and a family history of the disease are potential risk factors (1–3). IH is characterized by the onset of bright red papules or nodules 2–4 weeks after birth. This rapid growth period lasts for ~5 months, reaching a plateau until ~1 year of age and finally entering a slow regression period; the vast majority of IHs eventually break down into fibrous fat residues between 5 and 10 years of age (4). Although IH is benign and eventually fades, rapid tumor growth during proliferation can occasionally lead to disfigurement and life-threatening complications, including ulcers, bleeding, permanent visual impairment, airway obstruction leading to respiratory distress and congestive heart failure (5,6). Therefore, early intervention in the rapid proliferative stage of IH is key to minimizing or preventing the risk of developing potential complications. The current clinical treatments for IH include the use of β-blockers, corticosteroids, interferon, vincristine, angiotensin-converting enzyme inhibitors, laser therapy and surgical treatment (7,8). However, since the pathogenesis of IH remains to be fully elucidated, these treatments are only partially effective or can result in severe adverse reactions (7).

MicroRNAs (miRNAs/miRs) are endogenous, small, non-coding RNA molecules that can regulate gene expression by directly binding with target mRNAs (9,10). In our previous study, RNA sequencing screening was performed for differentially expressed miRNAs related to IH, resulting in the identification of 97 upregulated and 119 downregulated miRNAs (11). In addition, the enrichment and pathways of potential target genes were analyzed, and it was found that the proteoglycans in cancer signaling pathway exhibited a notable difference. Common hub genes and miRNAs identified as being related to proteoglycan signaling pathways in angiogenesis and cancer, including c-Myc, integrin β1 (ITGB1), Bcl2 and miR-29a, were screened through an miRNA gene network and protein-protein interaction analysis. The results of the RNA sequencing screening suggested that c-Myc, ITGB1, Bcl2 and miR-29a may have served important roles during the pathogenesis of IH (11).

Integrins are members of the cell surface adhesion protein receptor family, consisting of 18 specific α subunits and eight unique β subunits, which form 24 heterodimer structures in a non-covalent binding manner (12). Each heterodimer can bind to specific sequences of extracellular matrix, cell surface or soluble protein ligands. Integrins are involved in a number of biological processes, such as cell polarity, cell surface adhesion, proliferation, apoptosis, tumor formation and metastasis, and are key proteins in the connection between cells and the surrounding environment (13). ITGB1 has been shown to serve a carcinogenic role in a variety of types of cancer. The Akt/Wnt/β-catenin pathway is a key downstream regulator of ITGB1 carcinogenesis in a variety of tumors (14,15), while c-Myc is a downstream target of the Wnt/β-catenin pathway (16). c-Myc has also been shown to be carcinogenic in various types of cancer (17,18). A previous study revealed the association between the ITGB1/Wnt/β-catenin/c-Myc axis and ITGB1-divergent transcript (ITGB1-DT), a long non-coding RNA located on chromosome 10p11.22, for which the direction of transcription is opposite to that of the coding gene ITGB1; ITGB1-DT interacts with histone-lysine N-methyltransferase EZH2 (EZH2), inhibits the binding of EZH2 to the ITGB1 promoter and reduces the trimethylation level of lysine 27 on histone H3 in the ITGB1 promoter region, resulting in the activation of ITGB1 expression (19). At the same time, the upregulation of ITGB1 activates the Wnt/β-catenin/c-Myc pathway, which in turn directly transcriptionally activates ITGB1-DT expression (6,19). It has therefore been suggested that ITGB1 can transcriptionally upregulate c-Myc mRNA expression through the Wnt/β-catenin pathway. In addition, mucin 1 (MUC1), a transmembrane glycoprotein involved in cell regeneration, differentiation, adhesion, integration, signaling and apoptosis, has been reported to activate and regulate the Wnt/β-catenin pathway (20).

Similar to phosphorylation, O-linked β-N-acetylglucosaminylation (O-GlcNAcylation) is a broad and dynamic protein modification regulated by β-N-acetylglucosaminidase (OGA) and O-linked N-acetylglucosamine transferase 110 kDa subunit (OGT) and is involved in gene transcription, signal transduction, proteolytic hydrolysis and other cell activities (21). In addition, a variety of tumor tissues exhibit high O-GlcNAcylation levels, and O-GlcNAcylation has been reported to effect cancer cell proliferation, angiogenesis and metastasis in various cancer types (22,23). It has also been reported that O-GlcNAcylation can promote the stability of the c-Myc protein by interfering with ubiquitination and proteasome-mediated c-Myc degradation (24,25).

It has been reported that the high expression of c-Myc in IH promotes the proliferation of hemangioma endothelial cells (11). As such, it is possible that miR-29a may affect angiogenesis of hemangioma endothelial cells by regulating the c-Myc pathway. Therefore, the present study explored the interactions between miR-29a, the c-Myc pathway and the pathogenesis of angiogenesis using small interfering RNA (siRNA) interference, reverse transcription-quantitative PCR (RT-qPCR) and western blot (WB) analysis with the aim of providing a basis for novel strategies targeting IH.

Materials and methods

Cells and transfections

Human umbilical vein endothelial cells (HUVECs) represent a commonly-used in vitro cell model for IH (26). HUVECs were confirmed to be mycoplasma free by using a mycoplasma analysis kit (Wuhan Servicebio Technology Co., Ltd.). As such, HUVECs were purchased from the American Type Culture Collection (cat. no. CRL-1730) and cultured in EGM™ Medium (Lonza Group, Ltd.) containing 10% FBS (Gibco; Thermo Fisher Scientific, Inc.) with 1% penicillin-streptomycin solution (Beyotime Biotechnology) in a humidified incubator at 37°C with 5% CO2. HUVECs were confirmed to be mycoplasma free. Cells were used in the transfection experiments upon reaching 80% confluency (passage 6). HUVECs were then transfected with 20 nM of the relevant siRNA. The siRNA sequences used were as follows: ITGB1 siRNA1, sense 5′-GCCUUGCAUUACUGCUGAUAU-3′, antisense 5′-AUAUCAGCAGUAAUGCAAGGC-3; ITGB1 siRNA2, sense 5′-GCCCUCCAGAUGACAUAGAAA-3′, antisense 5′-UUUCUAUGUCAUCUGGAGGGC-3′; MUC1 siRNA1, sense 5′-GACACAGUUCAAUCAGUAUAA-3′, antisense 5′-UUAUACUGAUUGAACUGUGUC-3′; MUC1 siRNA2, sense 5′-CCGGGAUACCUACCAUCCUAU-3′, antisense 5′-AUAGGAUGGUAGGUAUCCCGG-3′; OGT siRNA1, sense 5′-UUUAGCACUCUGGCAAUUAAA-3′, antisense 5′-UUUAAUUGCCAGAGUGCUAAA-3; OGT siRNA2, sense 5′-GCUGAGCAGUAUUCCGAGAAA-3′, antisense 5′-UUUCUCGGAAUACUGCUCAGC-3′; and siRNA negative control, sense 5′-AUCUUUGAUAUCGCGUCUACG-3, anti-sense 5′-CGUAGACGCGAUAUCAAAGAU-3′. Cells were transfected for 6 h at 37°C using Lipofectamine® 2000 reagent (Invitrogen; Thermo Fisher Scientific, Inc.) and were then cultured for a further 48 h before subsequent experiments were performed. All siRNAs and the negative control were provided by Guangzhou RiboBio Co., Ltd.

In addition, HUVECs were also transfected with 20 µg/ml miR-29a mimics, inhibitors or negative controls as appropriate. The sequences were manufactured by Guangzhou RiboBio Co., Ltd. and were as follows: miR-29a mimic, sense 5′-UAGCACCAUCUGAAAUCGGUUA-3′, antisense 5′-ACCGAUUUCAGAUGGUGCUAUU-3′; miR-29a mimic negative control, sense 5′-UUCUCCGAACGUGUCACGUUU-3′, antisense 5′-AAACGUGACACGUUCGGAGAA-3′; miR-29a inhibitor 5′-UAACCGAUUUCAGAUGGUGCUA-3′; and miR-29a inhibitor negative control, 5′-CAGUACUUUUGUGUAGUACAA-3′. HUVECs were transfected with the aforementioned miR-29a mimic and inhibitor sequences for 6 h using Lipofectamine 2000® and then cultured for a further 48 h before subsequent experimentation.

Cell viability analysis

A Cell Counting Kit-8 (CCK-8; Nanjing KeyGen Biotech Co., Ltd.) assay was used to assess cell viability. Cells were seeded into a 96-well plate and subjected to the aforementioned transfection protocol; subsequently, transfected HUVECs were incubated with CCK-8 reagent for 2 h at 37°C. The absorbance of samples was measured at 450 nm using a microplate reader (Thermo Fisher Scientific, Inc.).

RT-qPCR

RNA was extracted from the HUVECs using Trizol (Ambion; Thermo Fisher Scientific, Inc.). Primarily, RNA was reverse transcribed into cDNA using HiScript Reverse Transcriptase (Vazyme Biotech Co., Ltd.) according to the manufacturer's protocol. The mRNA expression level was then determined using SYBR qPCR Master Mix (Vazyme Biotech Co., Ltd.) alongside specific primers (Table I) on an eQ9600 PCR System (Eastwin Life Sciences; Beijing Dongsheng Innovation Biotechnology Co., Ltd.). The thermocycling conditions were as follows: Pre-incubation at 95°C for 30 sec; amplification at 95°C for 10 sec and 60°C for 30 sec, for 40 cycles. The relative mRNA levels were quantified using the 2−ΔΔCq method with GAPDH as the housekeeping gene (27).

Table I.

Primer sequences for reverse transcription-quantitative PCR.

Table I.

Primer sequences for reverse transcription-quantitative PCR.

GeneForward, 5′-3′Reverse, 5′-3′
ITGB1 TCCAACCTGATCCTGTGTCC CAATTCCAGCAACCACACCA
ITGB1-DT CAAAACCTGAAGCCCCAAAGA CACTGCACCGTCTTCCTAATG
c-Myc AACACACAACGTCTTGGAGC GCACAAGAGTTCCGTAGCTG
EZH2 CGGCTTCCCAATAACAGTAGC ACTCCACTCCACATTCTCAGG
MUC1 GTGATGTGCCATTTCCTTTCTCT TCGCTCATAGGATGGTAGGTATC
OGT AGGTGTTCTGTTATGCCCTGA AGCGCCCTTAGTATAGCCATT
OGA CAGCCTGATGAAGAACCCATG TGTTCATCAGTTTGCATGGGG
GAPDH TCAAGAAGGTGGTGAAGCAGG TCAAAGGTGGAGGAGTGGGT
U6 CGCTTCGGCAGCACATATAC AAATATGGAACGCTTCACGA
hsa-miR-29a-3pa TGCGCTAGCACCATCTGAAATCGG CCAGTGCAGGGTCCGAGGTATT

a Stem-loop primer of hsa-miR-29a-3p, 5′-GTCGTATCCAGTGCAGGGTCCGAGGTATTCGCACTGGATACGACTAACCGAT-3′. ITGB1, integrin β1; ITGB1-DT, integrin subunit β1 divergent transcript; EZH2, histone-lysine N-methyltransferase EZH2; MUC1, mucin 1; OGT, O-linked N-acetylglucosamine transferase 110 kDa subunit; OGA, β-N-acetylglucosaminidase; hsa-miR, human microRNA.

WB

The total protein content of HUVECs was extracted using RIPA lysate (cat. no. P0013C; Beyotime Biotechnology) and electrophoresed on 10% SDS-PAGE (10 µg/lane protein), before proteins were transferred onto PVDF membranes (MilliporeSigma; Merck KGaA). The protein concentration was measured with the BCA method (cat. no. P0010; Beyotime Biotechnology). The membranes were blocked with 5% skimmed milk for 1 h at room-temperature and incubated with the following primary antibodies overnight at 4°C: ITGB1 (cat. no. 12594-1-AP; Proteintech Group, Inc.), T-cell factor 1 (TCF1; cat. no. 14464-1-AP; Proteintech Group, Inc.), EZH2 (cat. no. ab307646; Abcam), c-Myc (cat. no. 67447-1-Ig; Proteintech Group, Inc.), phosphorylated (p-)GSK3β (cat. no. AF2016; Affinity Biosciences), GSK3β (cat. no. AF5016; Affinity Biosciences), p-β-catenin (cat. no. DF2989; Affinity Biosciences), β-catenin (cat. no. 17565-1-AP; Proteintech Group, Inc.), β-actin (cat. no. 66009-1-Ig; Proteintech Group, Inc.), OGT (cat. no. ab177941; Abcam) and OGA (cat. no. DF8436; Affinity Biosciences). All primary antibodies were used at a dilution of 1:1,000. Subsequently, the membranes were incubated with HRP-labeled goat anti-rabbit secondary antibody (1:5,000; cat. no. ab6721; Abcam) or goat anti-mouse secondary antibody (1:5,000; cat. no. ab6789; Abcam) for 1 h at room temperature. Finally, the membrane signals were detected using an ECL substrate kit (Thermo Fisher Scientific, Inc.) and quantified using ImageJ software 1.8.0 (National Institutes of Health).

Dual-luciferase reporter assay

The bioinformatics tool TargetScan (https://www.targetscan.org/vert_80/) was used to predict the potential association between miR-29a and ITGB1. The ITBG1 3′-untranslated region sequences containing the wild-type or mutant miR-29a binding sequence were inserted into the pGL6 luciferase reporter (Beyotime Biotechnology). HUVECs were then co-transfected with the luciferase reporter and the miR-29a mimic or mimic negative control using Lipofectamine® 2000 (Invitrogen; Thermo Fisher Scientific, Inc.). After 48 h transfection at 37°C, the cells were harvested for luciferase activity detection according to the instruction of the Dual-Luciferase® Reporter Assay kit used (Promega Corporation). Renilla luciferase activity was used to normalize reporter activity.

Statistical analysis

All experiments were performed three times (n=3). The data are presented as mean ± SD and analyzed using GraphPad Prism software (version 7; Dotmatics). One-way ANOVA with Tukey's post hoc test was used to analyze the results when comparing >2 groups in the present study, and a value of P<0.05 was considered to indicate a statistically significant difference.

Results

Inhibition of ITGB1 downregulates the β-catenin/c-Myc pathway

The present study first explored the effects of ITGB1 on the c-Myc pathway in HUVECs using ITGB1 siRNAs. As indicated by the results of RT-qPCR, both ITGB1 siRNA1 and siRNA2 significantly inhibited the gene expression of ITGB1 in HUVECs compared with control HUVECs and the control siRNA (Fig. 1A). In addition, both ITGB1 siRNA1 and siRNA2 significantly inhibited the gene expression levels of ITGB1-DT, EZH2 and c-Myc in HUVECs (Fig. 1B-D). Consistently, the results of WB analysis demonstrated that both ITGB1 siRNA1 and siRNA2 significantly decreased ITGB1, EZH2, c-Myc, p-GSK3β and p-β-catenin protein expression levels in HUVECs compared with the controls (Fig. 1E and F). The CCK-8 assay also revealed that a significant decrease in cell viability was observed in HUVECs transfected with ITGB1 siRNA sequences compared with both controls (Fig. 1G). On the whole, these data suggest that inhibition of ITGB1 is able to suppress the β-catenin/c-Myc pathway in HUVECs.

Inhibition of ITGB1 downregulates the
β-catenin/c-Myc pathway in HUVECs. (A) ITGB1 gene expression after
HUVECs were transfected with 20 nM ITGB1 siRNA1, siRNA2 or siRNA
negative control for 6 h, and cultured for another 48 h. The gene
expressions of (B) ITGB1-DT, (C) EZH2 and (D) c-Myc were assessed
using reverse transcription-quantitative PCR following transfection
with ITGB1 siRNA. (E) The protein expression levels of ITGB1, TCF1,
EZH2, c-Myc, p-GSK3β, GSK3β, p-β-catenin and β-catenin were
evaluated using western blotting following transfection with ITGB1
siRNA. (F) Semi-quantification of western blotting results. p-GSK3β
and p-β-catenin were normalized to the levels of total GSK3β or
β-catenin, respectively. (G) Cell viability was analyzed using a
Cell Counting Kit-8 assay. n=3; *P<0.05 and **P<0.01 compared
with siRNA control group. HUVECs, human umbilical vein endothelial
cells; ITGB1, integrin β1; ITGB1-DT, integrin subunit β1 divergent
transcript; EZH2, histone-lysine N-methyltransferase EZH2; siRNA,
small interfering RNA; TCF1, T-cell factor 1; p-,
phosphorylated.

Figure 1.

Inhibition of ITGB1 downregulates the β-catenin/c-Myc pathway in HUVECs. (A) ITGB1 gene expression after HUVECs were transfected with 20 nM ITGB1 siRNA1, siRNA2 or siRNA negative control for 6 h, and cultured for another 48 h. The gene expressions of (B) ITGB1-DT, (C) EZH2 and (D) c-Myc were assessed using reverse transcription-quantitative PCR following transfection with ITGB1 siRNA. (E) The protein expression levels of ITGB1, TCF1, EZH2, c-Myc, p-GSK3β, GSK3β, p-β-catenin and β-catenin were evaluated using western blotting following transfection with ITGB1 siRNA. (F) Semi-quantification of western blotting results. p-GSK3β and p-β-catenin were normalized to the levels of total GSK3β or β-catenin, respectively. (G) Cell viability was analyzed using a Cell Counting Kit-8 assay. n=3; *P<0.05 and **P<0.01 compared with siRNA control group. HUVECs, human umbilical vein endothelial cells; ITGB1, integrin β1; ITGB1-DT, integrin subunit β1 divergent transcript; EZH2, histone-lysine N-methyltransferase EZH2; siRNA, small interfering RNA; TCF1, T-cell factor 1; p-, phosphorylated.

Inhibition of MUC1 suppresses the c-Myc pathway in HUVECs

The function of MUC1 was subsequently explored using RT-qPCR and CCK-8 assays. The results indicated that the inhibition of MUC1 using MUC1-targeting siRNA significantly downregulated c-Myc gene expression in HUVECs (Fig. 2A and B). In addition, significantly decreased cell viability was observed in the HUVECs transfected with both MUC1 siRNA sequences compared with the controls (Fig. 2C). These results suggest that the inhibition of MUC1 inhibits c-Myc expression and the viability of HUVECs.

Inhibition of MUC1 downregulates the
c-Myc pathway in HUVECs. HUVECs were transfected with 20 nM MUC1
siRNA1, siRNA2 or siRNA negative control for 6 h and cultured for
another 48 h. The gene expressions of (A) MUC1 and (B) c-Myc were
assessed using reverse transcription-quantitative PCR. (C) Cell
viability was analyzed using a Cell Counting Kit-8 assay. n=3;
**P<0.01 compared with siRNA control group. HUVECs, human
umbilical vein endothelial cells; siRNA, small interfering RNA;
MUC1, mucin 1.

Figure 2.

Inhibition of MUC1 downregulates the c-Myc pathway in HUVECs. HUVECs were transfected with 20 nM MUC1 siRNA1, siRNA2 or siRNA negative control for 6 h and cultured for another 48 h. The gene expressions of (A) MUC1 and (B) c-Myc were assessed using reverse transcription-quantitative PCR. (C) Cell viability was analyzed using a Cell Counting Kit-8 assay. n=3; **P<0.01 compared with siRNA control group. HUVECs, human umbilical vein endothelial cells; siRNA, small interfering RNA; MUC1, mucin 1.

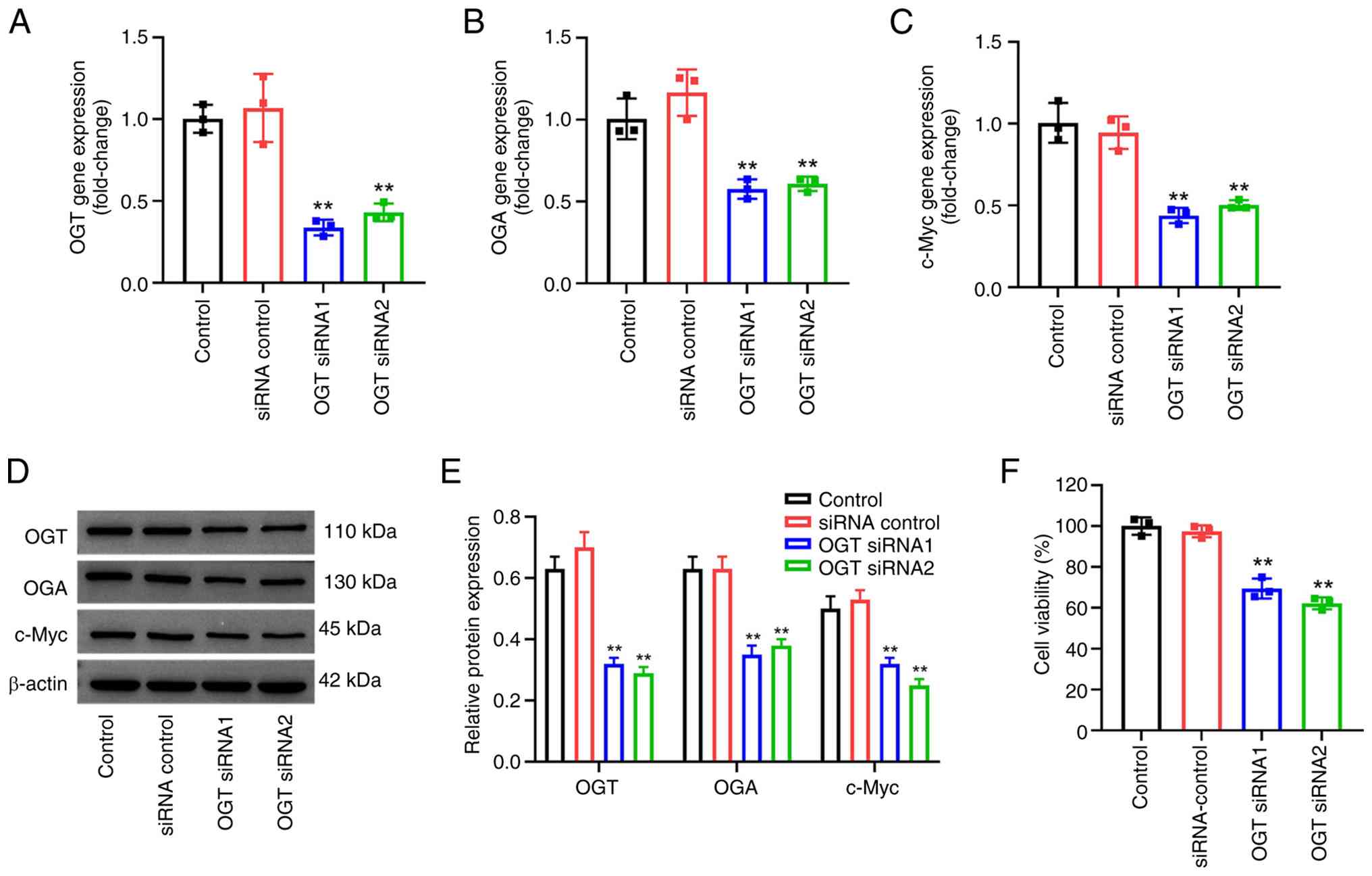
Inhibition of OGT downregulates the c-Myc pathway in HUVECs

The present study then investigated the role of OGT in HUVECs using OGT-targeting siRNAs. As shown by the results of RT-qPCR, both OGT siRNA sequences significantly inhibited the gene expression of OGT in HUVECs (Fig. 3A). In addition, both OGT siRNA sequences significantly decreased the gene expression levels of OGA and c-Myc in HUVECs compared with controls (Fig. 3B and C). Consistent with the data obtained using RT-qPCR, both OGT siRNA sequences significantly decreased OGT, OGA and c-Myc protein expression levels in HUVECs compared with control expression levels (Fig. 3D and E). The CCK-8 assay suggested that, compared with control groups, transfection with OGT siRNA significantly decreased the viability of HUVECs (Fig. 3F). Summarily, these data suggest that OGT-mediated O-GlcNAcylation is able to stabilize the c-Myc protein and contribute to the upregulation of c-Myc in HUVECs.

Inhibition of OGT downregulates the
c-Myc pathway in HUVECs. HUVECs were transfected with 20 nM OGT
siRNA1, siRNA2 or siRNA negative control for 6 h and cultured for
another 48 h. The gene expressions of (A) OGT, (B) OGA and (C)
c-Myc were detected using reverse transcription-quantitative PCR.
(D) OGT, OGA and c-Myc protein expression levels were assessed
using western blotting and (E) semi-quantified. (F) Cell viability
was analyzed via Cell Counting Kit-8 assay. n=3; **P<0.01
compared with siRNA control group. HUVECs, human umbilical vein
endothelial cells; OGT, O-linked N-acetylglucosamine transferase
110 kDa subunit; OGA, β-N-acetylglucosaminidase; siRNA, small
interfering RNA.

Figure 3.

Inhibition of OGT downregulates the c-Myc pathway in HUVECs. HUVECs were transfected with 20 nM OGT siRNA1, siRNA2 or siRNA negative control for 6 h and cultured for another 48 h. The gene expressions of (A) OGT, (B) OGA and (C) c-Myc were detected using reverse transcription-quantitative PCR. (D) OGT, OGA and c-Myc protein expression levels were assessed using western blotting and (E) semi-quantified. (F) Cell viability was analyzed via Cell Counting Kit-8 assay. n=3; **P<0.01 compared with siRNA control group. HUVECs, human umbilical vein endothelial cells; OGT, O-linked N-acetylglucosamine transferase 110 kDa subunit; OGA, β-N-acetylglucosaminidase; siRNA, small interfering RNA.

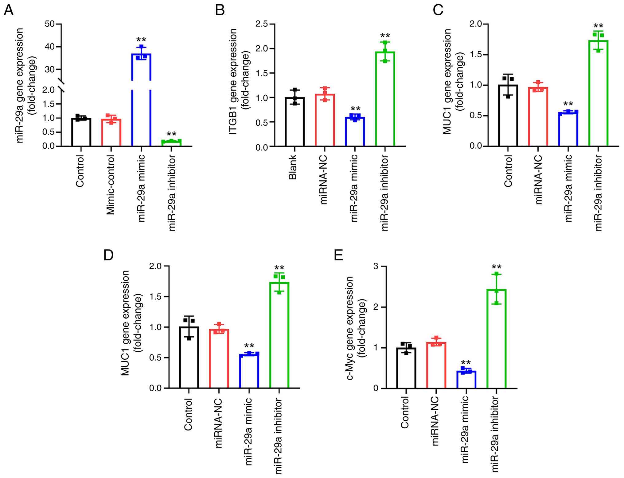
miR-29a inhibits ITGB1 gene expression

In our previous study, c-Myc, ITGB1, Bcl2 and miR-29a were identified to be associated with proteoglycan signaling in angiogenesis (11). In the present study, miR-29a expression in HUVECs was significantly upregulated by miR-29a mimics and significantly downregulated by application of an miR-29a inhibitor compared with the control groups (Fig. 4A). Additionally, transfection with the miR-29a mimic significantly inhibited ITGB1, ITGB1-DT, MUC1 and c-Myc gene expression levels compared with controls; furthermore, the miR-29a inhibitor exerted opposing effects to the miR-29a mimic on these proteins by significantly upregulating their expression compared with the controls (Fig. 4B-E). The transfection efficiency of the miR-29a mimic and miR-29a inhibitor was evaluated compared with specific negative controls for the mimic and inhibitor respectively in Fig. 4A, but all other experiments were performed with a negative control for the mimic alone. These results provide evidence that miR-29a was involved in the angiogenesis of HUVECs.

miR-29a inhibits ITGB1 gene
expression. HUVECs were transfected with 20 µg/ml miR-29a mimic,
mimic NC, miR-29a inhibitor or inhibitor control for 6 h and
cultured for another 48 h. The gene expression levels of (A)
miR-29a (**P<0.01 compared with miRNA-NC or inhibitor-ctrl group
respectively), (B) ITGB1, (C) ITGB1-DT, (D) MUC1 and (E) c-Myc were
assessed using reverse transcription-quantitative PCR. n=3;
**P<0.01 compared with the miRNA-NC group. miR/miRNA, microRNA;
ITGB1, integrin β1; HUVECs, human umbilical vein endothelial cells;
NC, negative control; miRNA-NC, miR-29a mimic negative control;
ITGB1-DT, integrin subunit β1 divergent transcript; MUC1, mucin 1;
inhibitor-ctrl, miR-29a inhibitor negative control.

Figure 4.

miR-29a inhibits ITGB1 gene expression. HUVECs were transfected with 20 µg/ml miR-29a mimic, mimic NC, miR-29a inhibitor or inhibitor control for 6 h and cultured for another 48 h. The gene expression levels of (A) miR-29a (**P<0.01 compared with miRNA-NC or inhibitor-ctrl group respectively), (B) ITGB1, (C) ITGB1-DT, (D) MUC1 and (E) c-Myc were assessed using reverse transcription-quantitative PCR. n=3; **P<0.01 compared with the miRNA-NC group. miR/miRNA, microRNA; ITGB1, integrin β1; HUVECs, human umbilical vein endothelial cells; NC, negative control; miRNA-NC, miR-29a mimic negative control; ITGB1-DT, integrin subunit β1 divergent transcript; MUC1, mucin 1; inhibitor-ctrl, miR-29a inhibitor negative control.

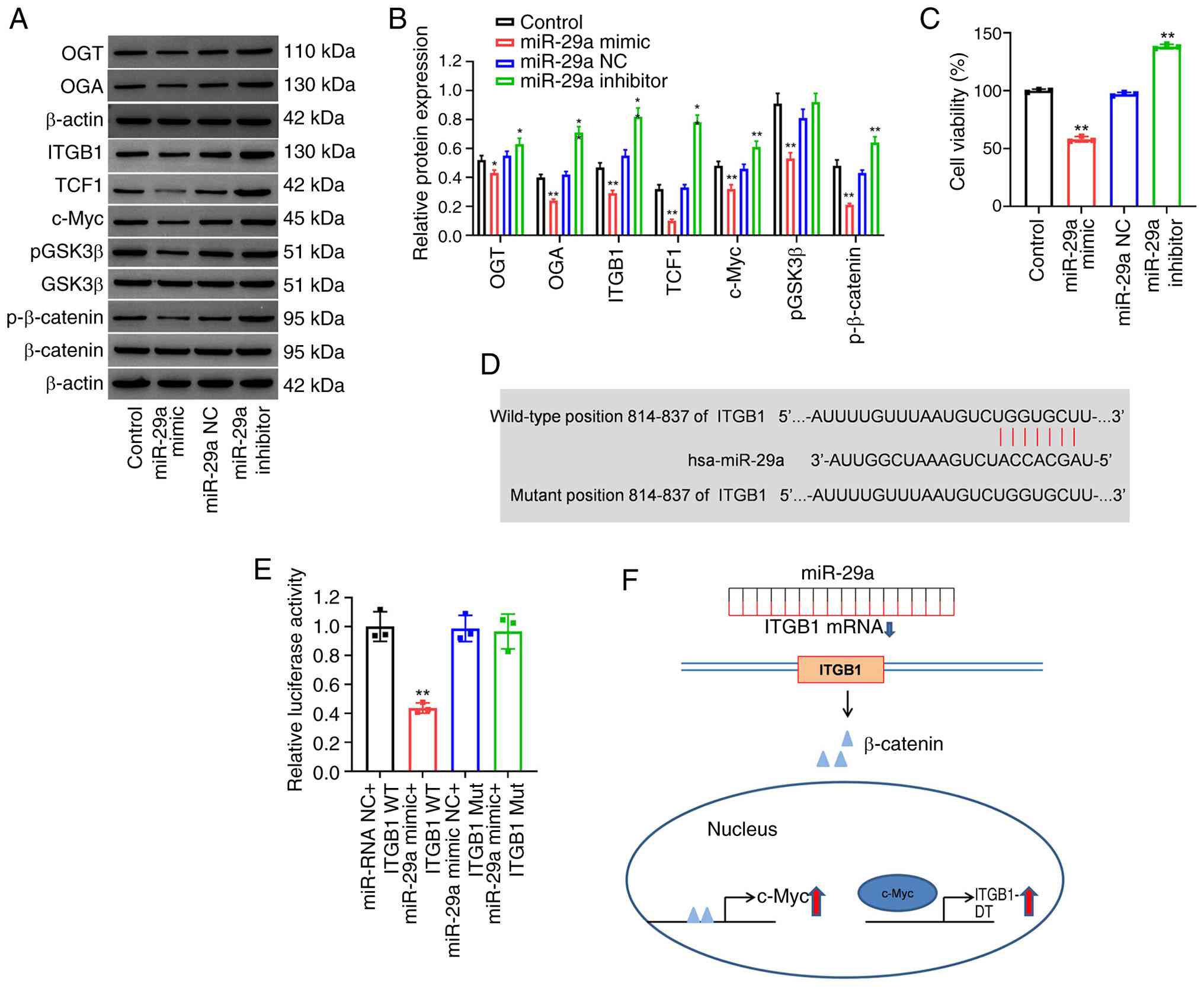
miR-29a suppresses the β-catenin/c-Myc pathway in HUVECs by targeting ITGB1

Finally, the effects of miR-29a on the β-catenin/c-Myc pathway were explored using WB and dual-luciferase reporter analysis. The results of the WB revealed that transfection with the miR-29a mimic significantly reduced the protein expression levels of OGT, OGA, ITGB1, TCF1, c-Myc, p-GSK3β and p-β-catenin in HUVECs (Fig. 5A and B); however, the miR-29a inhibitor exerted opposing effects to the miR-29a mimic on these RNA levels, significantly upregulating the expression of OGT, OGA, ITGB1, TCF1, c-Myc and p-β-catenin compared with the control groups. Additionally, the miR-29a mimic significantly decreased cell viability, while the miR-29a inhibitor significantly increased the viability of HUVECs compared with controls (Fig. 5C). The data obtained from the dual-luciferase reporter assay supported the direct binding of miR-29a with wild-type ITGB1, as observed by the significant decrease in luciferase activity in the miR-29a mimic + ITGB1 wild-type group compared with controls (Fig. 5D and E). In summary, these data suggest that miR-29a suppresses the β-catenin/c-Myc pathway in HUVECs by targeting ITGB1.

miR-29a downregulates the
β-catenin/c-Myc pathway in HUVECs by targeting ITGB1. HUVECs were
transfected with 20 µg/ml miR-29a mimics, miR-29a inhibitor or
negative control for 6 h and cultured for another 48 h. (A) The
protein expression levels of OGT, OGA, ITGB1, TCF1, c-Myc, p-GSK3β,
GSK3β, p-β-catenin and β-catenin were assessed using western
blotting and (B) semi-quantified. p-GSK3β and p-β-catenin were
normalized to the levels of total GSK3β or β-catenin, respectively.
(C) Cell viability was analyzed using a Cell Counting Kit-8 assay.
The interaction between miR-29a and ITGB1 was validated using (D)
TargetScan and (E) via dual-luciferase reporter assay (**P<0.01
compared with miR NC + ITGB1 WT group). (F) A schematic figure
illustrating the interactions among miR-29a, ITGB1 and the c-Myc
pathway. n=3; *P<0.05 and **P<0.01 compared with miRNA-NC
group. miR/miRNA, microRNA; HUVECs, human umbilical vein
endothelial cells; ITGB1, integrin β1; OGT, O-linked
N-acetylglucosamine transferase 110 kDa subunit; OGA,
β-N-acetylglucosaminidase; TCF1, T-cell factor 1; p-
phosphorylated; hsa-miR, human microRNA; NC, negative control; WT,
wild-type; Mut, mutant.

Figure 5.

miR-29a downregulates the β-catenin/c-Myc pathway in HUVECs by targeting ITGB1. HUVECs were transfected with 20 µg/ml miR-29a mimics, miR-29a inhibitor or negative control for 6 h and cultured for another 48 h. (A) The protein expression levels of OGT, OGA, ITGB1, TCF1, c-Myc, p-GSK3β, GSK3β, p-β-catenin and β-catenin were assessed using western blotting and (B) semi-quantified. p-GSK3β and p-β-catenin were normalized to the levels of total GSK3β or β-catenin, respectively. (C) Cell viability was analyzed using a Cell Counting Kit-8 assay. The interaction between miR-29a and ITGB1 was validated using (D) TargetScan and (E) via dual-luciferase reporter assay (**P<0.01 compared with miR NC + ITGB1 WT group). (F) A schematic figure illustrating the interactions among miR-29a, ITGB1 and the c-Myc pathway. n=3; *P<0.05 and **P<0.01 compared with miRNA-NC group. miR/miRNA, microRNA; HUVECs, human umbilical vein endothelial cells; ITGB1, integrin β1; OGT, O-linked N-acetylglucosamine transferase 110 kDa subunit; OGA, β-N-acetylglucosaminidase; TCF1, T-cell factor 1; p- phosphorylated; hsa-miR, human microRNA; NC, negative control; WT, wild-type; Mut, mutant.

Discussion

miR-29a-3p serves an important role in cell proliferation and inflammation (28). A study by Qi et al (29) showed that miR-29a-3p inhibited the development of osteosarcoma through modulating insulin-like growth factor 1. Additionally, a study by Cao et al (30) reported that miR-29a exerted apoptotic effects on HUVECs by inhibiting the PI3K/Akt/Bcl2 axis. Consistent with these reports, the present study demonstrated that ITGB1 was negatively regulated by miR-29a at the post-transcriptional level in HUVECs. In addition, miR-29a mimics significantly reduced cell viability and downregulation of the c-Myc and p-β-catenin pathways in HUVECs.

ITGB1 is the largest subgroup in the integrin family and the most important integrin protein expressed by tumor cells, which is associated with various biological behaviors exhibited by tumor cells (19,31). The upregulation of ITGB1 activates the Wnt/β-catenin pathway, which in turn directly transcriptionally activates ITGB1-DT expression, forming a positive feedback loop of ITGB1/Wnt/β-catenin/c-Myc (19). A study by Wang et al (32) found that Ras-related protein Rab-25 promoted erlotinib resistance by activating the ITGB1/β-catenin pathway in lung cancer. In addition, another study by Zou et al (33) reported that platelets facilitated metastasis of the breast cancer cell line MCF-7 by activating the integrin α2β1/Wnt/β-catenin pathway. Similarly, the present study provided evidence that miR-29a mimics inhibited the mRNA level of ITGB1 via direct binding. Subsequently, ITGB1 was unable to transcriptionally downregulate c-Myc mRNA through the Wnt/β-catenin pathway in HUVECs (Fig. 5F).

Mucin is the main component of mucus secretion, which can be divided into a membrane-associated form, which interacts with the cell surface, and a secreted subgroup based on mucin structure and cell localization (20). MUC1, a transmembrane glycoprotein belonging to membrane-associated subgroup, is abnormally expressed numerous cancers and functions as a key oncogene in tumorigenesis, participating in cell regeneration, differentiation, integration and adhesion by regulating the p53 and β-catenin pathways (20,34). MUC1 has been reported to activate and regulate the Wnt/β-catenin pathway and the expression of its key downstream gene, c-Myc in intrahepatic cholangiocarcinoma (20). Therefore, it was hypothesized that in IH, the membrane proteins ITGB1 and MUC1 could promote c-Myc mRNA transcription through the β-catenin pathway. Our previous study using miRNA sequencing and protein-protein interaction analyses identified genes and miRNAs related to proteoglycan signaling pathways in angiogenesis and cancer, including c-Myc, ITGB1, Bcl2, MUC1 and miR-29a in the HUVEC cell model (11). In the previous study, miR-29a was upregulated, while c-Myc, ITGB1, Bcl2 and MUC1 were downregulated in propranolol-treated HUVECs (11). The results of the present study revealed that inhibition of MUC1 inhibited c-Myc expression and the viability of HUVECs. Meanwhile, miR-29a mimic transfection significantly inhibited the expression of the ITGB1, ITGB1-DT, MUC1, TCF1 and c-Myc genes in HUVECs. TCF1 acts as a key downstream effector of the β-catenin signaling pathway, confirming the inhibitory effect of miR-29a mimics on this pathway. However, the detailed interactions between miR-29a and MUC1 remain ambiguous, and it is not clear whether miR-29a affects the expression of MUC1 directly or indirectly; the lack of luciferase assay or target prediction analyses between miR-29a and MUC1 is a limitation of the present study. Thus, further investigations are warranted.

It was found that inhibition of OGT downregulated the c-Myc pathway in HUVECs in the present study. In addition, miR-29a mimics inhibited OGA and OGT expression, while the use of an miR-29a inhibitor promoted OGA and OGT expression. Thus, inhibition of OGT and OGA may alleviated the progression of IH. However, the association between miR-29a and the OGT/OGA pathway remains to be fully elucidated; proteomics analysis may be required to further elucidate this association. Additionally, the absence of an in vivo animal study and the lack of validation using clinical IH samples limits the translation of the present findings. Therefore, the expression levels of miR-29a, OGT, OGA and ITGB1 in clinical IH samples, as well as the role of miR-29a in a hemangioma subcutaneous xenograft mouse model, should be further explored in the future.

In the present study, it was found that miR-29a served an important role in regulating the proliferation of HUVECs. In addition, miR-29a was able to regulate the β-catenin/c-Myc pathway and the viability of HUVECs by directly targeting ITGB1. Furthermore, miR-29a regulated MUC1/c-Myc signaling. Therefore, the findings of the present study may serve as a theoretical basis for the clinical research of IH and miR-29a may serve as a potential therapeutic target for IH.

Acknowledgements

Not applicable.

Funding

The present study was supported by the Suzhou Medical Application Basic Research Project (grant no. SKY2023184) and the Postgraduate Research & Practice Innovation Program of Jiangsu Province (grant no. SJCX24_1824).

Availability of data and materials

The data generated in the present study may be requested from the corresponding author.

Authors' contributions

QS and WC were responsible for the study conception and design. WC, SZ, XZ, YW, YQ, TZ and LZ contributed towards data collection. QS, WC, LZ, TZ and WL were responsible for the analysis and interpretation of results. QS and WL were responsible for drafting the manuscript. WL supervised the entire experimental process. QS and WL confirm the authenticity of all the raw data. All authors read and approved the final version of the manuscript.

Ethics approval and consent to participate

The use of HUVECs was approved by the ethics committee of Children's Hospital of Soochow University (approval no. 2025CS332).

Patient consent for publication

Not applicable.

Competing interests

The authors declare that they have no competing interests.

References

1 

Bandera AI, Sebaratnam DF, Wargon O and Wong LF: Infantile hemangioma. Part 1: Epidemiology, pathogenesis, clinical presentation and assessment. J Am Acad Dermatol. 85:1379–1392. 2021. View Article : Google Scholar : PubMed/NCBI

2 

Satterfield KR and Chambers CB: Current treatment and management of infantile hemangiomas. Surv Ophthalmol. 64:608–618. 2019. View Article : Google Scholar : PubMed/NCBI

3 

Nazemian S, Sharif S and Childers ELB: Infantile hemangioma: A common lesion in a vulnerable population. Int J Environ Res Public Health. 20:55852023. View Article : Google Scholar : PubMed/NCBI

4 

Lee JC, Modiri O, England RW, Shawber CJ and Wu JK: Propranolol therapy in infantile hemangioma: It is not just about the beta. Plast Reconstr Surg. 147:875–885. 2021. View Article : Google Scholar : PubMed/NCBI

5 

Hasbani DJ and Hamie L: Infantile hemangiomas. Dermatol Clin. 40:383–392. 2022. View Article : Google Scholar : PubMed/NCBI

6 

Song J, Zhang J, Wang J, Wang J, Guo X and Dong W: β1 integrin mediates colorectal cancer cell proliferation and migration through regulation of the Hedgehog pathway. Tumour Biol. 36:2013–2021. 2015. View Article : Google Scholar : PubMed/NCBI

7 

Sebaratnam DF, Bandera AL, Wong LF and Wargon O: Infantile hemangioma. Part 2: Management. J Am Acad Dermatol. 85:1395–1404. 2021. View Article : Google Scholar : PubMed/NCBI

8 

Muñoz-Garza FZ, Ríos M, Roé-Crespo E, Bernabeu-Wittel J, Montserrat-García MT, Puig L, Puig L, Gich I and Baselga E: Efficacy and safety of topical timolol for the treatment of infantile hemangioma in the early proliferative stage: A randomized clinical trial. JAMA Dermatol. 157:583–587. 2021. View Article : Google Scholar : PubMed/NCBI

9 

Williams M, Cheng YY, Blenkiron C and Reid G: Exploring mechanisms of MicroRNA downregulation in cancer. Microrna. 6:2–16. 2017. View Article : Google Scholar : PubMed/NCBI

10 

Diener C, Keller A and Meese E: Emerging concepts of miRNA therapeutics: From cells to clinic. Trends Genet. 38:613–626. 2022. View Article : Google Scholar : PubMed/NCBI

11 

Zhang T, Qian Y, Yuan C, Wu Y, Qian H, Lu H, Hu C and Li W: Propranolol suppresses proliferation and migration of HUVECs through regulation of the miR-206/VEGFA axis. Biomed Res Int. 2021:76291762021. View Article : Google Scholar : PubMed/NCBI

12 

Su C, Mo J, Dong S, Liao Z, Zhang B and Zhu P: Integrinβ-1 in disorders and cancers: molecular mechanisms and therapeutic targets. Cell Commun Signal. 22:712024. View Article : Google Scholar : PubMed/NCBI

13 

Li S, Sampson C, Liu C, Piao HL and Liu HX: Integrin signaling in cancer: Bidirectional mechanisms and therapeutic opportunities. Cell Commun Signal. 21:2662023. View Article : Google Scholar : PubMed/NCBI

14 

Xie J, Guo T, Zhong Z, Wang N, Liang Y, Zeng W, Liu S, Chen Q, Tang X, Wu H, et al: ITGB1 Drives hepatocellular carcinoma progression by modulating cell cycle process through PXN/YWHAZ/AKT pathways. Front Cell Dev Biol. 9:7111492021. View Article : Google Scholar : PubMed/NCBI

15 

Gu W, Sun H, Zhang M, Mo S, Tan C, Ni S, Yang Z, Wang Y, Sheng W and Wang L: ITGB1 as a prognostic biomarker correlated with immune suppression in gastric cancer. Cancer Med. 12:1520–1531. 2022. View Article : Google Scholar : PubMed/NCBI

16 

Gao FY, Li XT, Xu K, Wang RT and Guan XX: c-MYC mediates the crosstalk between breast cancer cells and tumor microenvironment. Cell Commun Signaling. 21:282023. View Article : Google Scholar : PubMed/NCBI

17 

Vallée A and Lecarpentier Y: Crosstalk between peroxisome proliferator-activated receptor gamma and the canonical WNT/β-catenin pathway in chronic inflammation and oxidative stress during carcinogenesis. Front Immunol. 9:7452018. View Article : Google Scholar : PubMed/NCBI

18 

Isagulieva AK, Soshnikova NV and Shtil AA: Inhibition of the c-Myc oncogene by the aureolic acid group antibiotics. Dokl Biochem Biophys. 500:308–311. 2021. View Article : Google Scholar : PubMed/NCBI

19 

Chang R, Xiao X, Fu Y, Zhang C, Zhu X and Gao Y: ITGB1-DT facilitates lung adenocarcinoma progression via forming a positive feedback loop with ITGB1/Wnt/β-Catenin/MYC. Front Cell Dev Biol. 9:6312592021. View Article : Google Scholar : PubMed/NCBI

20 

Song F, Chen FY, Wu SY, Hu B, Liang XL, Yang HQ, Cheng JW, Wang PX, Guo W, Zhou J, et al: Mucin 1 promotes tumor progression through activating WNT/β-catenin signaling pathway in intrahepatic cholangiocarcinoma. J Cancer. 12:6937–6947. 2021. View Article : Google Scholar : PubMed/NCBI

21 

Lin CH, Liao CC, Chen MY and Chou TY: Feedback regulation of O-GlcNAc transferase through translation control to maintain intracellular O-GlcNAc homeostasis. Int J Mol Sci. 22:34632021. View Article : Google Scholar : PubMed/NCBI

22 

Ferrer CM, Sodi VL and Reginato MJ: O-GlcNAcylation in cancer biology: Linking metabolism and signaling. J Mol Biol. 428:3282–3294. 2016. View Article : Google Scholar : PubMed/NCBI

23 

Wu D, Jin J, Qiu Z, Liu D and Luo H: Functional analysis of O-GlcNAcylation in cancer metastasis. Front Oncol. 10:5852882020. View Article : Google Scholar : PubMed/NCBI

24 

Luanpitpong S, Rodboon N, Samart P, Vinayanuwattikun C, Klamkhlai S, Chanvorachote P, Rojanasakul Y and Issaragrisil S: A novel TRPM7/O-GlcNAc axis mediates tumour cell motility and metastasis by stabilising c-Myc and caveolin-1 in lung carcinoma. Br J Cancer. 123:1289–1301. 2020. View Article : Google Scholar : PubMed/NCBI

25 

Jiang T, Yang J, Yang H, Chen W, Ji K, Xu Y and Yu L: SLC35B4 stabilizes c-MYC protein by O-GlcNAcylation in HCC. Front Pharmacol. 13:8510892022. View Article : Google Scholar : PubMed/NCBI

26 

Yang K, Qiu T, Gong X, Zhou J, Lan Y, Chen S and Ji Y: Integrated nontargeted and targeted metabolomics analyses amino acids metabolism in infantile hemangioma. Front Oncol. 13:11323442023. View Article : Google Scholar : PubMed/NCBI

27 

Livak KJ and Schmittgen TD: Analysis of relative gene expression data using real-time quantitative PCR and the 2(−Delta Delta C(T)) method. Methods. 25:402–408. 2001. View Article : Google Scholar : PubMed/NCBI

28 

Horita M, Farquharson C and Stephen LA: The role of miR-29 family in disease. J Cell Biochem. 122:696–715. 2021. View Article : Google Scholar : PubMed/NCBI

29 

Qi S, Xu L, Han Y, Chen H and Cheng A: miR-29a-3p mitigates the development of osteosarcoma through modulating IGF1 mediated PI3k/Akt/FOXO3 pathway by activating autophagy. Cell Cycle. 21:1980–1995. 2022. View Article : Google Scholar : PubMed/NCBI

30 

Cao Y, Wen H, Leng C and Feng S: MiR-29a mediates the apoptotic effects of TNF-α on endothelial cells through inhibiting PI3K/AKT/BCL-2 axis. J Biochem Mol Toxicol. 38:e235982024. View Article : Google Scholar : PubMed/NCBI

31 

Liu F, Wu Q, Dong Z and Liu K: Integrins in cancer: Emerging mechanisms and therapeutic opportunities. Pharmacol Ther. 247:1084582023. View Article : Google Scholar : PubMed/NCBI

32 

Wang J, Zhou P, Wang X, Yu Y, Zhu G, Zheng L, Xu Z, Li F, You Q, Yang Q, et al: Rab25 promotes erlotinib resistance by activating the β1 integrin/AKT/β-catenin pathway in NSCLC. Cell Prolif. 52:e125922019. View Article : Google Scholar : PubMed/NCBI

33 

Zuo XX, Yang Y, Zhang Y, Zhang ZG, Wang XF and Shi YG: Platelets promote breast cancer cell MCF-7 metastasis by direct interaction: Surface integrin α2β1-contacting-mediated activation of Wnt-β-catenin pathway. Cell Commun Signal. 17:1422019. View Article : Google Scholar : PubMed/NCBI

34 

Yasumizu Y, Rajabi H, Jin C, Hata T, Pitroda S, Long MD, Hagiwara M, Li W, Hu Q, Liu S, et al: MUC1-C regulates lineage plasticity driving progression to neuroendocrine prostate cancer. Nat Commun. 11:3382020. View Article : Google Scholar : PubMed/NCBI

Related Articles

  • Abstract
  • View
  • Download
  • Twitter
Copy and paste a formatted citation
Spandidos Publications style
Sun Q, Chen W, Zhang S, Zhong X, Wu Y, Qian Y, Zhu L, Zhang T and Li W: <p>miRNA‑29a inhibits the proliferation of HUVECs by regulating the ITGB1/&beta;‑catenin/c‑Myc pathway</p>. Mol Med Rep 33: 115, 2026.
APA
Sun, Q., Chen, W., Zhang, S., Zhong, X., Wu, Y., Qian, Y. ... Li, W. (2026). <p>miRNA‑29a inhibits the proliferation of HUVECs by regulating the ITGB1/&beta;‑catenin/c‑Myc pathway</p>. Molecular Medicine Reports, 33, 115. https://doi.org/10.3892/mmr.2026.13825
MLA
Sun, Q., Chen, W., Zhang, S., Zhong, X., Wu, Y., Qian, Y., Zhu, L., Zhang, T., Li, W."<p>miRNA‑29a inhibits the proliferation of HUVECs by regulating the ITGB1/&beta;‑catenin/c‑Myc pathway</p>". Molecular Medicine Reports 33.4 (2026): 115.
Chicago
Sun, Q., Chen, W., Zhang, S., Zhong, X., Wu, Y., Qian, Y., Zhu, L., Zhang, T., Li, W."<p>miRNA‑29a inhibits the proliferation of HUVECs by regulating the ITGB1/&beta;‑catenin/c‑Myc pathway</p>". Molecular Medicine Reports 33, no. 4 (2026): 115. https://doi.org/10.3892/mmr.2026.13825
Copy and paste a formatted citation
x
Spandidos Publications style
Sun Q, Chen W, Zhang S, Zhong X, Wu Y, Qian Y, Zhu L, Zhang T and Li W: <p>miRNA‑29a inhibits the proliferation of HUVECs by regulating the ITGB1/&beta;‑catenin/c‑Myc pathway</p>. Mol Med Rep 33: 115, 2026.
APA
Sun, Q., Chen, W., Zhang, S., Zhong, X., Wu, Y., Qian, Y. ... Li, W. (2026). <p>miRNA‑29a inhibits the proliferation of HUVECs by regulating the ITGB1/&beta;‑catenin/c‑Myc pathway</p>. Molecular Medicine Reports, 33, 115. https://doi.org/10.3892/mmr.2026.13825
MLA
Sun, Q., Chen, W., Zhang, S., Zhong, X., Wu, Y., Qian, Y., Zhu, L., Zhang, T., Li, W."<p>miRNA‑29a inhibits the proliferation of HUVECs by regulating the ITGB1/&beta;‑catenin/c‑Myc pathway</p>". Molecular Medicine Reports 33.4 (2026): 115.
Chicago
Sun, Q., Chen, W., Zhang, S., Zhong, X., Wu, Y., Qian, Y., Zhu, L., Zhang, T., Li, W."<p>miRNA‑29a inhibits the proliferation of HUVECs by regulating the ITGB1/&beta;‑catenin/c‑Myc pathway</p>". Molecular Medicine Reports 33, no. 4 (2026): 115. https://doi.org/10.3892/mmr.2026.13825
Follow us
  • Twitter
  • LinkedIn
  • Facebook
About
  • Spandidos Publications
  • Careers
  • Cookie Policy
  • Privacy Policy
How can we help?
  • Help
  • Live Chat
  • Contact
  • Email to our Support Team