Spandidos Publications Logo
  • About
    • About Spandidos
    • Aims and Scopes
    • Abstracting and Indexing
    • Editorial Policies
    • Reprints and Permissions
    • Job Opportunities
    • Terms and Conditions
    • Contact
  • Journals
    • All Journals
    • Oncology Letters
      • Oncology Letters
      • Information for Authors
      • Editorial Policies
      • Editorial Board
      • Aims and Scope
      • Abstracting and Indexing
      • Bibliographic Information
      • Archive
    • International Journal of Oncology
      • International Journal of Oncology
      • Information for Authors
      • Editorial Policies
      • Editorial Board
      • Aims and Scope
      • Abstracting and Indexing
      • Bibliographic Information
      • Archive
    • Molecular and Clinical Oncology
      • Molecular and Clinical Oncology
      • Information for Authors
      • Editorial Policies
      • Editorial Board
      • Aims and Scope
      • Abstracting and Indexing
      • Bibliographic Information
      • Archive
    • Experimental and Therapeutic Medicine
      • Experimental and Therapeutic Medicine
      • Information for Authors
      • Editorial Policies
      • Editorial Board
      • Aims and Scope
      • Abstracting and Indexing
      • Bibliographic Information
      • Archive
    • International Journal of Molecular Medicine
      • International Journal of Molecular Medicine
      • Information for Authors
      • Editorial Policies
      • Editorial Board
      • Aims and Scope
      • Abstracting and Indexing
      • Bibliographic Information
      • Archive
    • Biomedical Reports
      • Biomedical Reports
      • Information for Authors
      • Editorial Policies
      • Editorial Board
      • Aims and Scope
      • Abstracting and Indexing
      • Bibliographic Information
      • Archive
    • Oncology Reports
      • Oncology Reports
      • Information for Authors
      • Editorial Policies
      • Editorial Board
      • Aims and Scope
      • Abstracting and Indexing
      • Bibliographic Information
      • Archive
    • Molecular Medicine Reports
      • Molecular Medicine Reports
      • Information for Authors
      • Editorial Policies
      • Editorial Board
      • Aims and Scope
      • Abstracting and Indexing
      • Bibliographic Information
      • Archive
    • World Academy of Sciences Journal
      • World Academy of Sciences Journal
      • Information for Authors
      • Editorial Policies
      • Editorial Board
      • Aims and Scope
      • Abstracting and Indexing
      • Bibliographic Information
      • Archive
    • International Journal of Functional Nutrition
      • International Journal of Functional Nutrition
      • Information for Authors
      • Editorial Policies
      • Editorial Board
      • Aims and Scope
      • Abstracting and Indexing
      • Bibliographic Information
      • Archive
    • International Journal of Epigenetics
      • International Journal of Epigenetics
      • Information for Authors
      • Editorial Policies
      • Editorial Board
      • Aims and Scope
      • Abstracting and Indexing
      • Bibliographic Information
      • Archive
    • Medicine International
      • Medicine International
      • Information for Authors
      • Editorial Policies
      • Editorial Board
      • Aims and Scope
      • Abstracting and Indexing
      • Bibliographic Information
      • Archive
  • Articles
  • Information
    • Information for Authors
    • Information for Reviewers
    • Information for Librarians
    • Information for Advertisers
    • Conferences
  • Language Editing
Spandidos Publications Logo
  • About
    • About Spandidos
    • Aims and Scopes
    • Abstracting and Indexing
    • Editorial Policies
    • Reprints and Permissions
    • Job Opportunities
    • Terms and Conditions
    • Contact
  • Journals
    • All Journals
    • Biomedical Reports
      • Information for Authors
      • Editorial Policies
      • Editorial Board
      • Aims and Scope
      • Abstracting and Indexing
      • Bibliographic Information
      • Archive
    • Experimental and Therapeutic Medicine
      • Information for Authors
      • Editorial Policies
      • Editorial Board
      • Aims and Scope
      • Abstracting and Indexing
      • Bibliographic Information
      • Archive
    • International Journal of Epigenetics
      • Information for Authors
      • Editorial Policies
      • Editorial Board
      • Aims and Scope
      • Abstracting and Indexing
      • Bibliographic Information
      • Archive
    • International Journal of Functional Nutrition
      • Information for Authors
      • Editorial Policies
      • Editorial Board
      • Aims and Scope
      • Abstracting and Indexing
      • Bibliographic Information
      • Archive
    • International Journal of Molecular Medicine
      • Information for Authors
      • Editorial Policies
      • Editorial Board
      • Aims and Scope
      • Abstracting and Indexing
      • Bibliographic Information
      • Archive
    • International Journal of Oncology
      • Information for Authors
      • Editorial Policies
      • Editorial Board
      • Aims and Scope
      • Abstracting and Indexing
      • Bibliographic Information
      • Archive
    • Medicine International
      • Information for Authors
      • Editorial Policies
      • Editorial Board
      • Aims and Scope
      • Abstracting and Indexing
      • Bibliographic Information
      • Archive
    • Molecular and Clinical Oncology
      • Information for Authors
      • Editorial Policies
      • Editorial Board
      • Aims and Scope
      • Abstracting and Indexing
      • Bibliographic Information
      • Archive
    • Molecular Medicine Reports
      • Information for Authors
      • Editorial Policies
      • Editorial Board
      • Aims and Scope
      • Abstracting and Indexing
      • Bibliographic Information
      • Archive
    • Oncology Letters
      • Information for Authors
      • Editorial Policies
      • Editorial Board
      • Aims and Scope
      • Abstracting and Indexing
      • Bibliographic Information
      • Archive
    • Oncology Reports
      • Information for Authors
      • Editorial Policies
      • Editorial Board
      • Aims and Scope
      • Abstracting and Indexing
      • Bibliographic Information
      • Archive
    • World Academy of Sciences Journal
      • Information for Authors
      • Editorial Policies
      • Editorial Board
      • Aims and Scope
      • Abstracting and Indexing
      • Bibliographic Information
      • Archive
  • Articles
  • Information
    • For Authors
    • For Reviewers
    • For Librarians
    • For Advertisers
    • Conferences
  • Language Editing
Login Register Submit
  • This site uses cookies
  • You can change your cookie settings at any time by following the instructions in our Cookie Policy. To find out more, you may read our Privacy Policy.

    I agree
Search articles by DOI, keyword, author or affiliation
Search
Advanced Search
presentation
Molecular Medicine Reports
Join Editorial Board Propose a Special Issue
Print ISSN: 1791-2997 Online ISSN: 1791-3004
Journal Cover
April-2026 Volume 33 Issue 4

Full Size Image

Sign up for eToc alerts
Recommend to Library

Journals

International Journal of Molecular Medicine

International Journal of Molecular Medicine

International Journal of Molecular Medicine is an international journal devoted to molecular mechanisms of human disease.

International Journal of Oncology

International Journal of Oncology

International Journal of Oncology is an international journal devoted to oncology research and cancer treatment.

Molecular Medicine Reports

Molecular Medicine Reports

Covers molecular medicine topics such as pharmacology, pathology, genetics, neuroscience, infectious diseases, molecular cardiology, and molecular surgery.

Oncology Reports

Oncology Reports

Oncology Reports is an international journal devoted to fundamental and applied research in Oncology.

Experimental and Therapeutic Medicine

Experimental and Therapeutic Medicine

Experimental and Therapeutic Medicine is an international journal devoted to laboratory and clinical medicine.

Oncology Letters

Oncology Letters

Oncology Letters is an international journal devoted to Experimental and Clinical Oncology.

Biomedical Reports

Biomedical Reports

Explores a wide range of biological and medical fields, including pharmacology, genetics, microbiology, neuroscience, and molecular cardiology.

Molecular and Clinical Oncology

Molecular and Clinical Oncology

International journal addressing all aspects of oncology research, from tumorigenesis and oncogenes to chemotherapy and metastasis.

World Academy of Sciences Journal

World Academy of Sciences Journal

Multidisciplinary open-access journal spanning biochemistry, genetics, neuroscience, environmental health, and synthetic biology.

International Journal of Functional Nutrition

International Journal of Functional Nutrition

Open-access journal combining biochemistry, pharmacology, immunology, and genetics to advance health through functional nutrition.

International Journal of Epigenetics

International Journal of Epigenetics

Publishes open-access research on using epigenetics to advance understanding and treatment of human disease.

Medicine International

Medicine International

An International Open Access Journal Devoted to General Medicine.

Journal Cover
April-2026 Volume 33 Issue 4

Full Size Image

Sign up for eToc alerts
Recommend to Library

  • Article
  • Citations
    • Cite This Article
    • Download Citation
    • Create Citation Alert
    • Remove Citation Alert
    • Cited By
  • Similar Articles
    • Related Articles (in Spandidos Publications)
    • Similar Articles (Google Scholar)
    • Similar Articles (PubMed)
  • Download PDF
  • Download XML
  • View XML

  • Supplementary Files
    • Supplementary_Data1.pdf
    • Supplementary_Data2.pdf
Article Open Access

ULK1 activates NCOA4‑mediated ferritinophagy via the Beclin1/VPS34 complex in cardiomyocyte hypertrophy

  • Authors:
    • Qianhui Zhang
    • Meitian Zhang
    • Yongsheng Liu
    • Pilong Shi
    • Hanping Qi
    • Man Jiang
    • Yonggang Cao
    • Hongli Sun
  • View Affiliations / Copyright

    Affiliations: Department of Pharmacology, Harbin Medical University, Daqing, Heilongjiang 163319, P.R. China
    Copyright: © Zhang et al. This is an open access article distributed under the terms of Creative Commons Attribution License.
  • Article Number: 116
    |
    Published online on: February 12, 2026
       https://doi.org/10.3892/mmr.2026.13826
  • Expand metrics +
Metrics: Total Views: 0 (Spandidos Publications: | PMC Statistics: )
Metrics: Total PDF Downloads: 0 (Spandidos Publications: | PMC Statistics: )
Cited By (CrossRef): 0 citations Loading Articles...

This article is mentioned in:


Abstract

Cardiac hypertrophy is associated with ferroptosis. Serine/threonine protein kinase ULK1 (ULK1) acts as a key activator of autophagy; however, its exact function in the non‑autophagy pathway remains to be fully elucidated. The present study aimed to decipher the role and mechanisms of ULK1 in ferroptosis and cardiomyocyte hypertrophy. Cell survival, lipid peroxidation, iron metabolism and prostaglandin endoperoxide synthase 2 (Ptgs2) mRNA expression were analyzed to investigate the role of ferroptosis in ULK1‑silenced or ULK1‑overexpressing HL‑1 cells. Immunofluorescence staining, western blot analysis and monomeric red fluorescent protein‑green fluorescent protein‑microtubule‑associated protein 1 light chain 3 puncta formation assays were performed to demonstrate the regulatory effect of ULK1 on autophagy and ferritinophagy‑related proteins. Ferritinophagy activation was assessed in cardiomyocytes using immunofluorescence of nuclear receptor coactivator 4 (NCOA4) and microtubule‑associated protein 1 light chain 3‑II colocalization. ULK1 expression was found to be elevated in both transverse aortic constriction‑induced hypertrophic cardiac tissues and angiotensin II‑treated cardiomyocytes. ULK1 knockdown markedly suppressed cardiomyocyte ferroptosis, whereas ULK1 overexpression facilitated ferroptosis in HL‑1 cells. Meanwhile, the ferroptosis inhibitor ferrostatin‑1 reduced iron accumulation, lipid peroxidation and Ptgs2 mRNA expression. Notably, the autophagy inhibitor 3‑methyladenine mitigated ULK1‑induced ferroptosis. Mechanistically, ULK1‑activated NCOA4‑mediated ferritinophagy was found to be dependent on the Beclin1/PI3K catalytic subunit type 3 complex. Finally, the ULK1 inhibitor SBI‑0206965 ameliorated ferroptosis in cardiomyocytes in vitro. For the first time, to the best of our knowledge, the present study demonstrated that ULK1 modulates NCOA4‑mediated ferritinophagy and ferroptosis in HL‑1 cells. The findings of the present study provide a novel insight into the progression of cardiomyocyte hypertrophy.

Introduction

As one of the primary pathological bases of heart failure (HF), a leading cause of morbidity worldwide with an estimated prevalence of >64 million, pathological cardiac hypertrophy is characterized by an absolute increase in ventricular mass in response to various stressors (1). However, the underlying molecular mechanism of pathological cardiac remodeling remains largely unknown; therefore further investigation of novel molecular targets involved in cardiac hypertrophy is needed.

Iron is an important element for various biosynthetic processes, including oxygen transport, hemoglobin synthesis and DNA replication (2). The presence of iron within cells is particularly important for maintaining cardiac structure and function. Importantly, iron overload promotes the formation of reactive oxygen species and causes lipid peroxidation via the Fenton reaction, triggering an Fe2+-dependent type of regulated cell death termed ‘ferroptosis’ (3). Research has demonstrated a strong association between oxidative stress and the development of cardiac hypertrophy (4). Therefore, targeting ferroptosis may be a potential therapeutic approach for cardiac hypertrophy. We previously revealed that an iron-overload environment led to ferroptosis in myocardial infarction injury (5). Our previous study also demonstrated that the specific inhibitor of ferroptosis, ferrostatin-1 (Fer-1), could reduce the progression of cardiac hypertrophy in mice (6). This evidence supports the involvement of ferroptosis in cardiac hypertrophy progression; however, the underlying mechanisms remain ambiguous.

Autophagy is an intracellular catabolic process that is activated in response to nutrient starvation (7). Russell et al (8) reported that serine/threonine protein kinase ULK1 (ULK1) induced autophagy by phosphorylating Beclin1 and activating the lipid kinase PI3K catalytic subunit type 3 (VPS34). The initiation of autophagy is a complicated process orchestrated by the ULK1 complex, Beclin1/VPS34 complex and autophagy-related protein (ATG) 8 machinery (9). Ferroptosis is a type of autophagy-dependent cell death (10). Ferritin comprises ferritin light chain and ferritin heavy chain 1 (FTH1) and functions as the major iron storage protein complex. Nuclear receptor coactivator 4 (NCOA4), a selective cargo receptor, facilitates the degradation of ferritin in lysosomes, in a process known as ferritinophagy (11). Notably, the AMP-activated protein kinase (AMPK)/ULK1 axis has been shown to trigger ferritinophagy in zinc oxide nanoparticle (ZnONP)-induced ferroptotic endothelial cell death (12). However, it remains to be fully elucidated whether ferritinophagy is activated and contributes to ferroptosis in ULK1-induced cardiac hypertrophy.

In the present study, the role of ULK1 was investigated in cardiomyocyte ferroptosis and the expression pattern of the Beclin1/VPS34 complex in cardiomyocyte hypertrophy was examined. The present study also investigated whether NCOA4-mediated ferritinophagy was involved in ULK1-induced cardiomyocyte ferroptosis and sought to determine the effect of the ULK1 inhibitor SBI-0206965 (SBI) on cardiac hypertrophy and ferroptosis.

Materials and methods

Reagents

Fer-1 (cat. no. S7243) and 3-methyladenine (3-MA; cat. no. S2767) were purchased from Selleck Chemicals. The ULK1 inhibitor SBI (cat. no. HY-16966) was purchased from MedChemExpress. Angiotensin II (Ang II; cat. no. 05-23-0101) was purchased from Sigma-Aldrich (Merck KGaA). The Ang II AT1-receptor candesartan (CS; cat. no. HY-B0205) was purchased from MedChemExpress. Wheat germ agglutinin (WGA; cat. no. 25530) was purchased from AAT Bioquest, Inc. Lipofectamine® 2000 transfection reagent (cat. no. 11668030) was purchased from Thermo Fisher Scientific, Inc. The malondialdehyde (MDA; cat. no. S0131), superoxide dismutase (SOD; cat. no. S0101) and Cell Counting Kit-8 (CCK-8; cat. no. C0037) assay kit were purchased from Beyotime Biotechnology. The ferrous iron (Fe2+; cat. no. E1046) assay kit was purchased from Applygen Technologies, Inc. The Meilunbio® fg super sensitive ECL luminescence reagent (cat. no. MA0186-1) was purchased from Dalian Meilun Biology Technology Co., Ltd. The monomeric red fluorescent protein (mRFP)/monomeric Cherry (mCherry)-green fluorescent protein (GFP)-microtubule-associated protein 1 light chain 3 (LC3) adenoviral vectors (cat. no. HB-AP210 000) were purchased from Hanbio Biotechnology Co., Ltd. ULK1 and Beclin1 overexpression plasmids were manufactured by Shanghai GeneChem Co., Ltd. The small interfering RNA (siRNA) sequences against mouse ULK1, NCOA4 or Beclin1 were generated by Shanghai GenePharma Co., Ltd., and the siRNA sequences are provided in Table SI. The primary antibodies used for western blotting and staining are shown in Tables SII and SIII.

Animal experiments

Male C57BL/6J mice were obtained from the Experimental Animal Center of Harbin Medical University [Harbin, China; experimental animal certification no. SCXK(Hei)2024-002]. The animals were kept under a 12-h light/dark cycle at 22°C with a humidity of 55–60%, with ad libitum access to food and water. In total, 72 mice were used, among which 36 mice [n=16 for the sham group; n=20 for the transverse aortic constriction (TAC) group] were used to detect alterations in ULK1 expression, BNP and β-MHC mRNA levels, and autophagy levels after being subjected to TAC. The other 36 mice were divided into four groups: i) Sham group (n=6); ii) TAC group (n=10); iii) TAC + adeno-associated virus 9 (AAV9)-siRNAs targeting ULK1 (siULK1) group: Mice were injected with AAV9 encoding siULK1 via the tail vein (n=10); and iv) TAC + AAV9-siNC group: Mice were injected with AAV9-negative control (NC) siRNA via the tail vein (n=10). Mice in the TAC groups were subjected to the TAC surgery. The humane endpoints used to determine when the animals should be sacrificed to minimize suffering were the inability to maintain normal activities (n=3; after TAC surgery) or to eat on their own (n=1). During and after the TAC surgery, 4 mice died within 48 h after the operation, primarily due to acute cardiac failure or complications from the surgery itself, which is consistent with the reported mortality rate for this model (13,14). The remaining 64 mice were sacrificed at the end of the scheduled experiment to collect the heart tissue.

A mouse model of cardiac hypertrophy was established using TAC surgery on male C57BL/6J mice aged 8 weeks (6). Briefly, adult male mice (22±4 g) were induced and maintained under anesthesia using 3 and 2% isoflurane, respectively. After successful endotracheal intubation, the cannula was connected to a rodent ventilator (BL420N; Chengdu Techman Software Co., Ltd.), the chest was opened and the thoracic aorta was identified. A 7-0 silk suture was placed around the aorta and tied to the overlying 28G needle, which was subsequently removed. Mice in the sham operation group were subjected to the same surgical procedures as the TAC groups but without constriction. Finally, the chest was closed and the mice were observed during recovery from surgery. At the pre-determined time point of 3 weeks, all mice were sacrificed, and heart tissue samples were isolated for expression analysis.

In vivo AAV9 infection

On the second day after TAC surgery, mice were injected with AAV9 encoding siULK1 and NC siRNA via the tail vein (1.0×1012 viral genomes/ml; 100 µl). AAV9 was diluted in sterile PBS prior to injection. The sham mice underwent the same protocol but were injected with 100 µl PBS. The TAC mice underwent the TAC operation receiving an injection of 100 µl PBS. In this experiment, mice were divided into 4 groups: i) Sham group; ii) TAC group; iii) TAC + AAV9-siULK1 group, in which TAC mice were injected with AAV9-siULK1 for 3 weeks; and iv) TAC + AAV9-siNC group, containing TAC mice injected with aaV9-nc siRNA for 3 weeks.

Echocardiography

Echocardiography was performed using a high-frequency ultrasound system (Vevo 2100; VisualSonics, Inc.) with a 30-MHz linear array transducer (MS400; mouse cardiovascular) for the assessment of cardiac function. Mice were anesthetized using 3% isoflurane for induction and maintained under anesthesia with 2% isoflurane, then placed in a supine position on a heating pad. The left ventricular area was recorded using M-type echocardiography. The interventricular septal thickness (IVS) and left ventricular posterior wall thickness (LVPW) were obtained using the ultrasound system. LV dimensions were measured at end-diastole (LVEDd) and end-systole (LVEDs). LV fractional shortening (FS) was calculated as follows: LVFS (%)=(LVEDd-LVEDs)/LVEDd ×100%. The LV ejection fraction (EF) was calculated as follows: LVEF (%)=(LVEDd3-LVEDs3)/LVEDd3 ×100%. Offline data analysis was performed in a blinded fashion by an investigator using a LabChart 8 Reader (ADInstruments, Ltd.) and Vevo2100 software (VisualSonics, Inc.), ensuring objectivity and precision in the interpretation of the results.

Determination of the cardiac index

At the pre-determined time point of 3 weeks, mice were euthanized by exposure to an overdose of inhaled isoflurane. Animals were placed in an induction chamber with a high concentration of 5% isoflurane (vol/vol) in oxygen for 2–3 min until they lost consciousness, as indicated by the cessation of purposeful movements and loss of righting reflex. After the complete cessation of breathing to ensure death, mice were maintained on 3% isoflurane for an additional 5 min. Death was confirmed through the absence of a heartbeat, as determined by cardiac palpation, in conjunction with the absence of respiratory effort and fixed, dilated pupils. No signs of distress were observed in any of the animals during the procedure. The hearts were promptly excised and rinsed with ice cold phosphate buffered saline (PBS) to eliminate any blood clots. All associated connective tissues and vessels were meticulously removed. The hearts were dried with filter paper and weighed to obtain the heart weight (HW). After removing the atrium and right ventricle, the left ventricular weight (LVW), inclusive of the ventricular septal weight, was also determined. Subsequently, the ratios of HW to body weight (BW) and LVW to BW were calculated. The tibial length (TL) was measured from the edge of the tibial plateau to the medial malleolus distance on the right hindlimb. The ratio of HW to TL was calculated and represented an index of cardiac hypertrophy.

Hematoxylin and eosin (H&E) staining

The hearts of mice were excised, fixed with 4% paraformaldehyde (PFA) at room temperature for 48 h, dehydrated in 30% sucrose solution and finally embedded in OCT compound (Tissue-Tek® O.C.T. Compound 4583; Sakura Finetek USA, Inc.). Subsequently, the blocks were cut into 5 µm sections for subsequent experiments. The sections were stained with hematoxylin solution for 1 min, rinsed in running tap water for 5 min, and subsequently counterstained with alcoholic eosin solution for 1 min. Finally, the stained sections were dehydrated in increasing concentrations of ethyl alcohol and cleared in xylene for 2 min. All procedures were conducted at 37°C. The stained heart was imaged and histological examination of the myocardium was performed using a standard light microscope (Olympus Corporation).

Wheat germ agglutinin (WGA) staining

The hearts of mice were excised, embedded in OCT compound and sectioned at 5 µm. The heart sections were fixed with 4% formaldehyde for 15 min at room temperature and washed twice with Hank's Buffer with HEPES. The WGA (cat. no. 25530; AAT Bioquest, Inc.) was diluted to 5 µg/ml in PBS. The cardiac tissues were subsequently stained with WGA at 37°C for 20 min and images of WGA staining were captured using a fluorescence microscope (Olympus Corporation). The cross-sectional areas of cardiomyocytes were measured using ImageJ software (version 1.52a; National Institutes of Health).

Prussian blue staining

The hearts of mice were excised, embedded in OCT compound and sectioned at 5 µm. The heart sections were fixed with 4% paraformaldehyde for 15 min at room temperature and washed twice with 1% PBS for 3 min each. Prussian blue staining was performed using a Prussian Blue and Nuclear Fast Red Staining Kit (C0127S; Beyotime Biotechnology). Briefly, the sections were incubated in ferrocyanide acid salt solution at 37°C for 1 h, followed by rinsing under running tap water at 37°C for 5 min. The sections were then counterstained with eosin at 37°C for 10 min, rinsed with distilled water and sealed with neutral resin. The stained heart was imaged using a fluorescence microscope (Olympus Corporation).

Electron microscopy

Heart tissue samples (1 mm3) were primarily fixed with 2.5% glutaraldehyde in 0.1 mol/l sodium cacodylate buffer at 4°C overnight. After being rinsed three times with the same buffer, the samples were post-fixed with 1% osmium tetroxide in cacodylate buffer at 4°C for 2 h in the dark. The samples were then dehydrated through a graded ethanol series (50, 70, 90 and 100%) for 10 min per step. Subsequently, the samples were infiltrated with a mixture of propylene oxide and epoxy resin (SPI-Pon 812R; Structure Probe, Inc.) at 37°C for 2 h, followed by pure resin overnight at 37°C. Finally, the samples were embedded in fresh epoxy resin and polymerized at 60°C for 48 h. The samples were sectioned into 50 nm-thick slices using an ultra-microtome (Leica EM UC7; Leica Microsystems GmbH), mounted on copper grids, and doubly stained with 3% uranyl acetate at 37°C for 15 min and lead citrate at 37°C for 5 min prior to observation under a transmission electron microscope (Hitachi HT7650; Hitachi High-Technologies Corporation).

Cell culture and treatment

HL-1 cells were purchased from the Cell Bank of the Chinese Academy of Medical Sciences (Shanghai, China). All the cells were suspended in Claycomb medium (cat. no. 51800C; MilliporeSigma) supplemented with 10% fetal bovine serum (cat. no. A5669801; Gibco; Thermo Fisher Scientific, Inc.), norepinephrine and L-glutamine. The HL-1 cell line was authenticated by short tandem repeat profiling prior to the study and was consistent with the established reference profile. The cells were confirmed to be free of mycoplasma contamination and of murine origin without interspecies contamination. All the cells were cultured at 37°C in a humidified incubator with 5% CO2. The cells were harvested after reaching >80% confluency and subsequently subjected to the specified treatment protocol at 37°C. To establish an in vitro model of cardiac hypertrophy, the cells were treated with Ang II (100 nmol/l) for 48 h. To assess the role of ferroptosis, the cells were treated with Fer-1 (1 µmol/l) for 24 h prior to Ang II (100 nmol/l) treatment. To assess the role of autophagy, the cells treated with autophagosome formation inhibitor 3-MA (5 mmol/l) for 24 h prior to Ang II (100 nmol/l) treatment. To assess the role of ULK1, the cells were treated with SBI-0206965 (SBI; 10 µmol/l) for 24 h prior to Ang II (100 nmol/l) treatment. To observe the effects of Ang II and its receptor on Beclin1/VPS34 expression levels, the cells were treated with CS (10 µmol/l) for 24 h prior to Ang II (100 nmol/l) treatment. Finally, the Claycomb medium was added to the cells.

Transfection

HL-1 cells were seeded in 6-well plates before transfection. Overexpression plasmids for ULK1 and Beclin1 were manufactured by Shanghai GeneChem Co., Ltd. The overexpression plasmids for ULK1 and Beclin1 were constructed by cloning the respective mouse cDNAs into the pcDNA3.1(+) vector backbone (Shanghai GeneChem Co., Ltd.). This vector contains a CMV promoter for high-level expression and an ampicillin resistance gene for selection. For plasmid transfection, when the cell density reached 60%, cells were transfected with 2.5 µg plasmid using Opti-MEM™ (cat. no. 31985070; Thermo Fisher Scientific, Inc.) containing 7.5 µl Lipofectamine® 2000 (cat. no. 11668019; Thermo Fisher Scientific, Inc.) at 37°C for 24 h. The complex was incubated with the cells for 24 h under standard conditions (37°C with 5% CO2) to facilitate transfection and DNA expression. After 24 h of transfection, the efficiency of plasmid transfection was determined by western blotting.

For siRNA transfection, when the cell density reached 60%, cells were transfected with 50 nmol/l siRNA using Opti-MEM™ medium containing 2 µl Lipofectamine® 2000 at 37°C for 24 h. A single scrambled siRNA was used as the NC for all siRNA transfections. After 24 h of transfection, the medium containing Lipofectamine® 2000 was replaced with 10% fetal bovine serum Claycomb medium. The cells were incubated for 24 h under standard conditions (37°C with 5% CO2) before subsequent experiments. Finally, the efficiency of siRNA knockdown was determined by western blotting. The siRNA sequences against mouse ULK1, NCOA4 and Beclin1, and the negative control sequence were all generated by Shanghai GenePharma Co., Ltd., and the siRNA target sequences are shown in Table SI.

Western blot assay

Total proteins from cardiac tissues and HL-1 cell samples were extracted with RIPA buffer (cat. no. P0013B; Beyotime Biotechnology). A BCA Protein Assay Kit (cat. no. P0010; Beyotime Biotechnology) was used to detect the protein concentration. Briefly, 30 µg of protein extract was resolved through 10–15% gels, separated by electrophoresis and subsequently transferred to PVDF membranes (MilliporeSigma). After blocking the non-specific antigens in 5% skim milk at 37°C for 1 h, the membranes were incubated with primary antibodies at 4°C overnight. The primary antibodies used are listed in Table SII. Subsequently, HRP-conjugated goat anti-rabbit secondary antibodies (1:2,000; cat. no. ZB2301; OriGene Technologies, Inc.) were added for incubation at 37°C for 1 h, and ECL luminescence reagents were used for immunological detection. Finally, the signals were detected using the GelView 6000Plus (Guangzhou Biolight Biotechnology Co., Ltd.). The western blot band densities were semi-quantified using ImageJ software (version 1.52a; National Institutes of Health). β-actin served as an internal control.

Reverse transcription-quantitative PCR (RT-qPCR)

Total RNA from heart tissue and HL-1 cells was isolated using TRIzol® reagent (Invitrogen; Thermo Fisher Scientific, Inc.). Subsequently, the mRNA concentration was assessed using a NanoDrop 2000™ (Thermo Fisher Scientific, Inc.). Total RNA was reverse transcribed to cDNA using the PrimeScriptTM RT reagent kit (cat. no. RR037A; Takara Bio, Inc.) according to the manufacturer's instructions. The temperature protocol consisted of 37°C for 15 min, followed by 85°C for 5 sec. qPCR was carried out using TB Green® Premix Ex Taq™ II (cat. no. RR820A; Takara Bio, Inc.) according to the manufacturer's instructions. The protocol consisted of 95°C for 30 sec, followed by 40 cycles of 95°C for 5 sec, 60°C for 30 sec and 72°C for 1 min. The primer sequences were as follows: Mouse brain natriuretic peptide (BNP), forward 5′-TATCTCAAGCTGCTTTGGGCA-3′, reverse 5′-AACAACTTCAGTGCGTTACAGC-3′; mouse β-myosin heavy chain (β-MHC), forward 5′-CCGAGGTGTGCTCTCCAGAA-3′, reverse 5′-GCTTCATCCACGGCCAATTC-3′; mouse prostaglandin endoperoxide synthase 2 (Ptgs2), forward 5′-CTGCGCCTTTTCAAGGATGG-3′, reverse 5′-GGGGATACACCTCTCCACCA-3′; and mouse GAPDH, forward 5′-AAGCTCATTTCCTGGTATGACAA-3′, reverse 5′-CTTACTCCTTGGAGGCCATGT-3′. GAPDH expression served as the internal control. The levels of detected mRNA were calculated using the 2−ΔΔCq method (15). RT-qPCR was performed on a TM Real-Time PCR System (Analytik Jena GmbH) to assess the expression levels of specific genes.

Immunofluorescence assay

HL-1 cells were seeded in 24-well plates. Following treatment, the cells were fixed with 4% PFA at 37°C for 15 min, immersed in 0.1% Triton X-100 for 20 min and blocked in blocking buffer (P0260; Beyotime Biotechnology) for 1 h at room temperature. The cells were incubated with primary rabbit anti-4-hydroxynonenal (anti-4-HNE; 1:100) overnight at 4°C before incubation with tetramethylrhodamine isothiocyanate (TRITC)-conjugated IgG (H + L) secondary antibody (1:100; cat. no. AS040; ABclonal Biotech Co., Ltd.) at 37°C in the dark for 1 h. The nuclei were stained with DAPI (1:1,000; cat. no. C1002; Beyotime Biotechnology) at 37°C for 8 min. The colocalization of LC3β (LC3-II) and NCOA4 proteins was assessed using a fluorescence microscope (Olympus Corporation). The primary antibodies used for staining are shown in Table SIII.

Measurement of the cell surface area

The surface area of α-SMA-stained HL-1 cells was measured after employing Ang II hypertrophic stimuli. HL-1 cells in 20–40 fields were examined in each experiment. Briefly, the cells were fixed with 4% PFA at 37°C for 15 min, immersed in 0.1% Triton X-100 for 20 min and blocked in blocking buffer (P0260; Beyotime Biotechnology) for 1 h at room temperature. Subsequently, the cells were incubated with anti-α-SMA antibody (1:100; BM4172; Wuhan Boster Biological Technology, Ltd.) overnight at 4°C before incubation with TRITC-conjugated IgG (H + L) secondary antibody (1:100; cat. no. AS040; ABclonal Biotech Co., Ltd.) at room temperature in the dark for 1 h. The nuclei were stained with DAPI (1:1,000; C1002; Beyotime Biotechnology) at 37°C for 10 min. Images were captured using a fluorescence microscope (Olympus Corporation). The cell surface areas of cardiomyocytes were measured using ImageJ software (version 1.52a; National Institutes of Health).

mRFP-GFP-LC3 puncta formation assays

HL-1 cells were seeded in 24-well plates at a density of 2×105 cells/well. mRFP-GFP-LC3 adenoviral vectors were specifically designed to assess the levels of autophagy flow. The GFP fluorescence signal was quenched under the decreased pH value condition (pH <5), while the mRFP and mCherry fluorescence did not change. If green fluorescence and red fluorescence were colocalized in cells, the autophagosomes were shown as yellow puncta, known as GFP+/RFP+, while the autolysosomes were shown as red puncta, demonstrated by GFP−/RFP+. According to the manufacturer's instructions, the cells were transfected with an mRFP-GFP-LC3 expression plasmid for 24 h, and the fluorescence intensity was detected with a fluorescence microscope (Olympus Corporation).

Evaluation of the levels of Fe2+ content, MDA content and SOD activity

The levels of Fe2+, MDA and SOD in HL-1 cells were determined using their respective assay kits according to the manufacturer's instructions.

CCK-8 assay

HL-1 cells were seeded into 96-well plates at a density of 7,000-9,000 cells per well, and the cell viability was evaluated using a CCK-8 assay kit (C0043; Beyotime Biotechnology). The cells were treated with 20 µl CCK-8 solution added directly into the medium (200 µl per well) and incubated at 37°C for 3 h. The absorbance was measured at 450 nm using an iMarkTM Microplate Absorbance Reader (1681130; Bio-Rad Laboratories, Inc.).

Statistical analysis

Each experiment included three replicates. Data are presented as the mean ± SEM. GraphPad Prism 9.0 (Dotmatics) was used for data analysis. An unpaired Student's t-test was used for comparisons between two groups, and differences among groups were assessed by one-way analysis of variance (ANOVA), followed by Tukey's multiple comparison post-hoc test. P<0.05 was considered to indicate a statistically significant difference.

Results

ULK1 expression is elevated in hypertrophic cardiac tissues and cardiomyocytes

To investigate the role of ULK1 in cardiac hypertrophy, its expression was first assessed in cardiac tissues and cardiomyocytes. After TAC surgery, morphometric and echocardiographic parameters showed an enlarged heart size and structural abnormalities compared with the sham mice (Fig. 1A). Specifically, the HW/BW ratio in the TAC group was 20% higher compared with that in the sham group (Fig. 1B). The LVW/BW ratio in the TAC group was 37% higher (Fig. 1C) and the HW/TL ratio in the TAC group was 30% higher compared with that in the sham group (Fig. 1D). The TAC mice also showed significantly lower LVEF and FS values, and significantly higher IVS and LVPW compared with sham mice (Fig. 1E-H), indicating that TAC surgery caused more severe impairment of cardiac function. Furthermore, WGA staining demonstrated that the difference in cardiomyocyte cross-sectional area was significant, being 80% higher in the TAC group compared with the sham group (Fig. 1I). Based on these observations, it can be concluded that TAC surgery induced cardiac hypertrophy and dysfunction. Accordingly, the mRNA levels of the hypertrophic biomarkers BNP and β-MHC were also significantly elevated in the TAC group (Fig. 1J and K). Additionally, exposure of HL-1 cells to Ang II significantly increased BNP and β-MHC mRNA expression (Fig. 1L and M) and significantly enlarged cell surface areas (Fig. 1N and O). These results indicated successful establishment of in vivo and in vitro models.

ULK1 expression is elevated in
hypertrophic cardiac tissues and cardiomyocytes. (A) C57BL/6J mice
at 8-weeks-old were subjected to sham or TAC surgery.
Representative whole heart images (scale bar, 0.5 cm), M-mode
echocardiography, H&E staining (scale bar, 100 µm) and WGA
staining (scale bar, 50 µm) of heart tissue. Assessment of (B)
HW/BW, (C) LVW/BW and (D) HW/TL (n=6). Statistical graphs for (E)
LVEF (%), (F) FS (%), (G) IVS, d (mm) and (H) LVPW, d (mm) (n=6).
(I) Cardiomyocyte cross-sectional area acquired from WGA staining.
Cells were measured from different microscopic fields of 6 samples
in each group. The mRNA levels of (J) BNP and (K)
β-MHC in the hearts from sham or TAC-surgery mice (n=6). The
mRNA levels of (L) BNP and (M) β-MHC in HL-1 cells
treated with Ang II (n=3). (N) Stained cells and (O) quantification
of cell surface area of HL-1 cells treated with Ang II. Scale bar,
50 µm (n=3). Western blot analysis and summarized data
demonstrating (P) Beclin1 and (Q) VPS34 protein expression in HL-1
cells treated with Ang II (n=3). (R) Western blot analysis and
summarized data demonstrating ULK1 protein levels in the hearts
obtained after sham or TAC surgery (n=6). (S) Western blot analysis
and summarized data demonstrating ULK1 protein levels in the
cardiomyocytes stimulated with Ang II (n=6). All data are presented
as mean ± SEM. *P<0.05 and **P<0.01 vs. sham or
control group. ULK1, serine/threonine protein kinase ULK1; TAC,
transverse aortic constriction; HW, heart weight; BW, body weight;
LVW, left ventricular weight; TL, tibia length; LVEF, left
ventricular ejection fraction; FS, fractional shortening; d,
diastole; IVS, interventricular septal thickness; LVPW, left
ventricular posterior wall thickness; CSA, cross-sectional area;
BNP, brain natriuretic peptide; β-MHC, β-myosin heavy
chain; α-SMA, α smooth muscle actin; Ang II, angiotensin II; VPS34,
PI3K catalytic subunit type 3; WGA, wheat germ agglutinin.

Figure 1.

ULK1 expression is elevated in hypertrophic cardiac tissues and cardiomyocytes. (A) C57BL/6J mice at 8-weeks-old were subjected to sham or TAC surgery. Representative whole heart images (scale bar, 0.5 cm), M-mode echocardiography, H&E staining (scale bar, 100 µm) and WGA staining (scale bar, 50 µm) of heart tissue. Assessment of (B) HW/BW, (C) LVW/BW and (D) HW/TL (n=6). Statistical graphs for (E) LVEF (%), (F) FS (%), (G) IVS, d (mm) and (H) LVPW, d (mm) (n=6). (I) Cardiomyocyte cross-sectional area acquired from WGA staining. Cells were measured from different microscopic fields of 6 samples in each group. The mRNA levels of (J) BNP and (K) β-MHC in the hearts from sham or TAC-surgery mice (n=6). The mRNA levels of (L) BNP and (M) β-MHC in HL-1 cells treated with Ang II (n=3). (N) Stained cells and (O) quantification of cell surface area of HL-1 cells treated with Ang II. Scale bar, 50 µm (n=3). Western blot analysis and summarized data demonstrating (P) Beclin1 and (Q) VPS34 protein expression in HL-1 cells treated with Ang II (n=3). (R) Western blot analysis and summarized data demonstrating ULK1 protein levels in the hearts obtained after sham or TAC surgery (n=6). (S) Western blot analysis and summarized data demonstrating ULK1 protein levels in the cardiomyocytes stimulated with Ang II (n=6). All data are presented as mean ± SEM. *P<0.05 and **P<0.01 vs. sham or control group. ULK1, serine/threonine protein kinase ULK1; TAC, transverse aortic constriction; HW, heart weight; BW, body weight; LVW, left ventricular weight; TL, tibia length; LVEF, left ventricular ejection fraction; FS, fractional shortening; d, diastole; IVS, interventricular septal thickness; LVPW, left ventricular posterior wall thickness; CSA, cross-sectional area; BNP, brain natriuretic peptide; β-MHC, β-myosin heavy chain; α-SMA, α smooth muscle actin; Ang II, angiotensin II; VPS34, PI3K catalytic subunit type 3; WGA, wheat germ agglutinin.

To delve deeper into the signaling pathways involved, Beclin1 and VPS34 protein expression was assessed in vitro. The results showed that Ang II augmented the levels of Beclin1/VPS34 complex in cells (Fig. 1P and Q). Meanwhile, the present study also investigated the effects of CS on Beclin1/VPS34 activity in vitro. CS, an Ang II type 1 receptor blocker, is widely used as used as the first-line drug treatment for hypertension (16,17). Previous studies have indicated that CS has additional beneficial effects in diabetes, stroke, dementia and atrial fibrillation (18). Lebeche et al (19) have shown that CS abrogates G protein-coupled receptor agonist-induced MAPK activation and cardiac myocyte hypertrophy. Subsequently, the effect of CS on Beclin1/VPS34 activity was investigated in vitro. Firstly, cells were treated with CS to obverse cell viability for selecting proper dosage of CS. The results showed that CS prominently inhibited cell viability in the doses of 40 µmol/l and 80 µmol/l, and showed no significant influence in other doses by 24 h treatment compared with the control (0 µmol/l CS) (Fig. S1A). Therefore, the CS concentrations of 2.5, 5 and 10 µmol/l were chosen for the next experiment. Cardiomyocytes were pretreated with 100 nmol/l Ang II prior to administration of different concentrations of CS (2.5, 5 and 10 µmol/l), and notably 10 µmol/l CS treatment significantly increased cell viability by ~25% (Fig. S1B and C). Subsequently, the present study further investigated the effects of CS on Beclin1/VPS34 protein expression (Fig. S1D and E). The results suggested that the Beclin1/VPS34 complex was upregulated in Ang II-induced cardiomyocyte hypertrophy and that CS treatment significantly improved cell viability, decreasing the protein levels of Beclin1 and VPS34.

The present study subsequently assessed the involvement of ULK1 in cardiac hypertrophy. As shown in Fig. 1R and S, ULK1 expression was elevated in hypertrophic myocardial tissues and cardiomyocytes. Collectively, these results suggest that ULK1 may be implicated in the progression of cardiac hypertrophy.

ULK1 induces ferroptosis in HL-1 cells

To examine the potential role of ULK1 in cardiac hypertrophy, gain- and loss-of-function studies were performed in HL-1 cells. The efficiency of ULK1 knockdown is shown in Fig. S2A and the ULK1 overexpression plasmid efficacy is shown in Fig. S2F-H. Ang II induced a significant increase in cell surface area and BNP and β-MHC mRNA levels, both of which were significantly diminished by ULK1 knockdown in cardiomyocytes (Fig. S2B-E). Consistently, overexpression of ULK1 via plasmid transfection in cardiomyocytes independently elevated the expression of BNP and β-MHC mRNA and significantly enlarged the surface area of transfected cells (Fig. S2I-L). Consistent with the in vivo studies, these data indicated that ULK1 played a role in stress-induced cardiac hypertrophy.

Previous studies have demonstrated that the AMPK/ULK1/mTOR axis serves a key role in autophagy and ferroptosis (20). Therefore, the present study evaluated the role of ferroptosis in ULK1-knockdown cells by measuring a number of ferroptotic markers. The results showed that ULK1 knockdown significantly suppressed cardiomyocyte cell death compared with the Ang II treatment group (Fig. S3A). As abnormal iron metabolism can trigger ferroptosis (3), the present study further tested the levels of Fe2+ in cardiomyocytes. After 24 h ULK1 knockdown, the levels of Fe2+ were recovered, which indicated that silencing ULK1 significantly reduced the Ang II-mediated intracellular excess of Fe2+ (Fig. S3B). Unlimited lipid peroxidation is a distinguishing feature of ferroptosis, which leads to the production of active aldehydes such as MDA and 4-HNE (21). ULK1 knockdown significantly reduced the levels of MDA and markedly reduced 4-HNE expression (Fig. S3C and F). Silencing ULK1 also significantly reduced the mRNA levels of Ptgs2 (Fig. S3E), which serves as a well-accepted marker of ferroptosis. Furthermore, the Ang II-induced decrease in SOD was significantly recovered by ULK1 knockdown (Fig. S3D). These findings support the hypothesis that ULK1 knockdown counteracts Ang II-induced ferroptosis in cells.

Subsequently, the ULK1 plasmid was overexpressed in HL-1 cells. As a result, the viability of ULK1-overexpressing cells was decreased compared with the control group (Fig. S3G); the levels of Fe2+, MDA and Ptgs2 mRNA were significantly increased, which was reflected by a notable increase in 4-HNE, while SOD activity was significantly inhibited (Fig. S3H-L). These findings demonstrate that ULK1 overexpression induces ferroptosis in HL-1 cells.

To ascertain the involvement of ferroptosis in ULK1-induced cardiomyocyte injury, HL-1 cells were treated with or without the ferroptosis inhibitor Fer-1 after ULK1 overexpression. Compared with the ULK1 group, Fer-1 treatment significantly counteracted increased hypertrophic gene expression and cell surface area (Fig. 2A-D). Compared with the control group, ULK1 overexpression induced cellular damage, and Fer-1 treatment relieved cellular injury caused by ULK1 stimulation (Fig. 2E). The results of the present study also showed that ULK1 overexpression significantly induced ferroptosis in cells, which was alleviated by Fer-1 (Fig. 2F-J). Overall, these findings demonstrate that Fer-1 reverses ferroptosis in ULK1-overexpressing cells.

Fer-1 reverses ferroptosis in
ULK1-overexpressing cells. The mRNA levels of (A) BNP and
(B) β-MHC in HL-1 cells. (C) Images of stained cells and (D)
quantification of cell surface area under the indicated
experimental group. Scale bar, 50 µm. (E) Cell viability of HL-1
cells was assessed using a Cell Counting Kit-8 assay. The levels of
(F) Fe2+, (G) MDA and (H) SOD were determined in the
indicated experimental group. (I) The mRNA levels of Ptgs2.
(J) Immunofluorescence staining for 4-HNE. Scale bar, 50 µm. All
data are presented as mean ± SEM. n=3. *P<0.05 and **P<0.01
vs. control group; #P<0.05 and ##P<0.01
vs. ULK1 group. ULK1, serine/threonine protein kinase ULK1; Fer-1,
ferrostatin-1; BNP, brain natriuretic peptide; β-MHC,
β-myosin heavy chain; α-SMA, α smooth muscle actin; MDA,
malondialdehyde; SOD, superoxide dismutase; Ptgs2,
prostaglandin endoperoxide synthase 2; 4-HNE, 4-hydroxynonenal.

Figure 2.

Fer-1 reverses ferroptosis in ULK1-overexpressing cells. The mRNA levels of (A) BNP and (B) β-MHC in HL-1 cells. (C) Images of stained cells and (D) quantification of cell surface area under the indicated experimental group. Scale bar, 50 µm. (E) Cell viability of HL-1 cells was assessed using a Cell Counting Kit-8 assay. The levels of (F) Fe2+, (G) MDA and (H) SOD were determined in the indicated experimental group. (I) The mRNA levels of Ptgs2. (J) Immunofluorescence staining for 4-HNE. Scale bar, 50 µm. All data are presented as mean ± SEM. n=3. *P<0.05 and **P<0.01 vs. control group; #P<0.05 and ##P<0.01 vs. ULK1 group. ULK1, serine/threonine protein kinase ULK1; Fer-1, ferrostatin-1; BNP, brain natriuretic peptide; β-MHC, β-myosin heavy chain; α-SMA, α smooth muscle actin; MDA, malondialdehyde; SOD, superoxide dismutase; Ptgs2, prostaglandin endoperoxide synthase 2; 4-HNE, 4-hydroxynonenal.

Autophagy activation is required for ULK1-induced ferroptosis in HL-1 cells

Subsequently, the autophagy levels of the hypertrophy models in the present study were investigated. In vivo, TEM revealed that most mitochondrial membranes exhibited integrity damage, with loss of mitochondrial cristae structures in the TAC group compared with the sham group (Fig. S4A). In vitro, LC3 adenovirus infection experiments demonstrated increased autophagic activity after Ang II stimulation (Fig. S4B). These data indicated that autophagy was activated in cardiac hypertrophy.

As previous studies have demonstrated that ferroptosis is dependent on autophagy (22), the present study subsequently investigated whether autophagy was activated during ULK1-induced cardiomyocyte ferroptosis. As expected, western blot analysis showed that, compared with the Ang II treatment group, ULK1 knockdown significantly decreased the protein levels of Beclin1 and LC3-II, markers of autophagy, and significantly increased that of the autophagic substrate p62 (Fig. S5A-C). HL-1 cells were then transfected with mRFP-GFP-LC3 adenoviruses and autophagic flux was observed. The significantly increased number of autophagosomes and autolysosomes induced by Ang II stimulation was attenuated after ULK1 knockdown (Fig. S5D and E). By contrast, ULK1 overexpression significantly increased Beclin1 and LC3-II protein levels, decreased p62 protein levels (Fig. S5F-H) and increased autophagic flux in cells (Fig. S5I and J). These results indicated that ULK1 triggered autophagy in HL-1 cells.

Compared with the ULK1 overexpression group, pretreatment of cells with the autophagy inhibitor 3-MA caused a significant decrease in hypertrophic markers and cell surface area following ULK1 treatment (Fig. S6A-D), suggesting that this autophagy inhibition reduced ULK1-induced cardiomyocyte hypertrophy. Notably, compared with the ULK1 overexpression group, Beclin1 and LC3-II expression was significantly decreased in ULK1 cells when treated with 3-MA (Fig. 3A and B); however, when ULK1 overexpressing cells were co-treated with 3-MA, a significant increase in p62 was observed compared with the ULK1 group (Fig. 3C). Meanwhile, the number of autophagosomes and autolysosomes were significantly reduced when cells were co-treated with 3-MA following ULK1 overexpression compared with the untreated ULK1 group cells (Fig. 3D and E).

Autophagy activation is required for
ULK1-induced ferroptosis in HL-1 cells. Western blot analysis and
summarized data demonstrating (A) Beclin1, (B) LC3-II and (C) p62
protein levels in HL-1 cells treated with 3-MA. (D) HL-1 cells were
infected with mRFP-GFP-LC3-labeled adenoviruses and the formation
of autophagosomes (yellow) and autolysosomes (red) were observed in
indicated group. Scale bar, 50 µm. (E) Red and yellow dots/cell in
indicated group. (F) Cell viability of HL-1 cells was detected
using a Cell Counting Kit-8 assay in the 3-MA group. The contents
of (G) Fe2+, (H) MDA and (I) SOD were determined in 3-MA
group. (J) The mRNA level of Ptgs2. (K) Immunofluorescence
staining for 4-HNE in 3-MA group. Scale bar, 50 µm. All data are
presented as mean ± SEM. n=3. *P<0.05 and **P<0.01 vs.
control group; #P<0.05 and ##P<0.01 vs.
ULK1 group. ULK1, serine/threonine protein kinase ULK1; 3-MA,
3-methyladenine; LC3, microtubule-associated protein 1 light chain
3; mRFP, monomeric red fluorescent protein; MDA, malondialdehyde;
SOD, superoxide dismutase; Ptgs2, prostaglandin endoperoxide
synthase 2; 4-HNE, 4-hydroxynonenal.

Figure 3.

Autophagy activation is required for ULK1-induced ferroptosis in HL-1 cells. Western blot analysis and summarized data demonstrating (A) Beclin1, (B) LC3-II and (C) p62 protein levels in HL-1 cells treated with 3-MA. (D) HL-1 cells were infected with mRFP-GFP-LC3-labeled adenoviruses and the formation of autophagosomes (yellow) and autolysosomes (red) were observed in indicated group. Scale bar, 50 µm. (E) Red and yellow dots/cell in indicated group. (F) Cell viability of HL-1 cells was detected using a Cell Counting Kit-8 assay in the 3-MA group. The contents of (G) Fe2+, (H) MDA and (I) SOD were determined in 3-MA group. (J) The mRNA level of Ptgs2. (K) Immunofluorescence staining for 4-HNE in 3-MA group. Scale bar, 50 µm. All data are presented as mean ± SEM. n=3. *P<0.05 and **P<0.01 vs. control group; #P<0.05 and ##P<0.01 vs. ULK1 group. ULK1, serine/threonine protein kinase ULK1; 3-MA, 3-methyladenine; LC3, microtubule-associated protein 1 light chain 3; mRFP, monomeric red fluorescent protein; MDA, malondialdehyde; SOD, superoxide dismutase; Ptgs2, prostaglandin endoperoxide synthase 2; 4-HNE, 4-hydroxynonenal.

The present study then evaluated the relationship between autophagy and ULK1-induced ferroptosis. Compared with ULK1 overexpression alone, pretreatment with 3-MA significantly increased cell viability (Fig. 3F) and blunted ULK1-induced ferroptotic events, as evidenced by significantly decreased Fe2+ overload (Fig. 3G), MDA production (Fig. 3H), SOD depletion (Fig. 3I), Ptgs2 mRNA (Fig. 3J) and markedly reduced 4-HNE production (Fig. 3K). Collectively, these data indicate that activation of autophagy was required for ULK1-induced ferroptosis of HL-1 cells.

NCOA4-mediated ferritinophagy contributes to the ferroptosis of HL-1 cells stimulated by ULK1

NCOA4 is a selective cargo receptor of ferritinophagy, which is the process of autophagic degradation of ferritin and subsequent ferroptosis (23). The present study sought to verify whether NCOA4-mediated ferritinophagy was associated with ULK1-induced ferroptosis in cells. The western blotting results revealed that ULK1 knockdown significantly decreased the NCOA4 protein level in Ang II-treated cells, but significantly increased the FTH1 protein level (Fig. S7A and B). Furthermore, ferritinophagy was assessed by colocalization of NCOA4 and LC3-II. Immunofluorescence analysis showed that silencing ULK1 decreased the colocalization of NCOA4 and LC3-II compared with the Ang II group (Fig. S7C). Contrary to the observations of ULK1 silencing experiments, the levels of ferritinophagy were significantly aggravated in the ULK1 overexpression group (Fig. S7D and E). The colocalization of NCOA4 and LC3-II was notably increased after ULK1 overexpression (Fig. S7F). These data indicated that NCOA4-mediated ferritinophagy was induced by ULK1 treatment.

To further investigate the role of autophagy in mediating ferritin degradation, ULK1-overexpressing HL-1 cells were treated with 3-MA. As shown in Fig. 4A and B, inhibition of autophagy with 3-MA significantly decreased NCOA4 expression levels and inhibited FTH1 degradation compared with untreated ULK1-overexpressing cells. Notably, immunofluorescence analysis also showed that 3-MA treatment in the ULK1 group markedly decreased the colocalization of NCOA4 and LC3-II (Fig. 4C). These results indicated that this autophagy inhibition significantly reduced NCOA4-mediated ferritinophagy induced by ULK1 exposure.

Autophagy inhibition significantly
reduces NCOA4-mediated ferritinophagy induced by ULK1 exposure.
Western blot analysis and summarized data demonstrating (A) NCOA4
and (B) FTH1 protein levels in 3-MA group. (C) The colocalization
of NCOA4 (red) and LC3-II (green) in HL-1 cells was determined by
immunofluorescence in 3-MA group. Scale bar, 50 µm. All data are
presented as mean ± SEM. n=3. *P<0.05 and **P<0.01 vs.
control group; #P<0.05 vs. ULK1 group. ULK1,
serine/threonine protein kinase ULK1; NCOA4, nuclear receptor
coactivator 4; FTH1, ferritin heavy chain 1; 3-MA, 3-methyladenine;
LC3, microtubule-associated protein 1 light chain 3.

Figure 4.

Autophagy inhibition significantly reduces NCOA4-mediated ferritinophagy induced by ULK1 exposure. Western blot analysis and summarized data demonstrating (A) NCOA4 and (B) FTH1 protein levels in 3-MA group. (C) The colocalization of NCOA4 (red) and LC3-II (green) in HL-1 cells was determined by immunofluorescence in 3-MA group. Scale bar, 50 µm. All data are presented as mean ± SEM. n=3. *P<0.05 and **P<0.01 vs. control group; #P<0.05 vs. ULK1 group. ULK1, serine/threonine protein kinase ULK1; NCOA4, nuclear receptor coactivator 4; FTH1, ferritin heavy chain 1; 3-MA, 3-methyladenine; LC3, microtubule-associated protein 1 light chain 3.

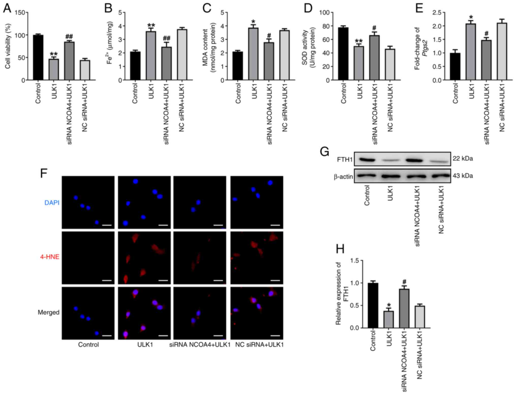
Additionally, a rescue experiment was performed to provide evidence for the important role of ferritinophagy in ULK1-induced ferroptosis in cells. The efficiency of siRNA-mediated NCOA4 knockdown was shown in Fig. S8A. Primarily, NCOA4 knockdown significantly relieved the hypertrophic events induced by ULK1 overexpression (Fig. S8B-E). As expected, NCOA4 knockdown significantly alleviated ULK1-induced cell death, iron accumulation, MDA upregulation, SOD depletion, Ptgs2 mRNA upregulation and markedly reduced 4-HNE levels (Fig. 5A-F). As shown in Fig. 5G and H, the present study observed a significant decrease in FTH1 protein in ULK1-induced cardiomyocytes, which was significantly mitigated by NCOA4 knockdown. These results indicated that NCOA4-mediated ferritinophagy contributed to the ferroptosis of HL-1 cells stimulated by ULK1.

NCOA4 knockdown alleviates
ULK1-induced ferroptosis events. (A) Cell viability of HL-1 cells
was assessed using a Cell Counting Kit-8 assay in indicated group.
The levels of (B) Fe2+, (C) MDA and (D) SOD were
determined in each indicated group. (E) The mRNA levels of
Ptgs2. (F) Immunofluorescence staining for 4-HNE in
indicated group. Scale bar, 50 µm. (G) Western blot analysis and
(H) summarized data demonstrating FTH1 protein levels in the
indicated groups. All data are presented as mean ± SEM. n=3.
*P<0.05 and **P<0.01 vs. control group; #P<0.05
and ##P<0.01 vs. ULK1 group. ULK1, serine/threonine
protein kinase ULK1; NCOA4, nuclear receptor coactivator 4; MDA,
malondialdehyde; SOD, superoxide dismutase; siRNA, small
interfering RNA; NC, negative control; Ptgs2, prostaglandin
endoperoxide synthase 2; 4-HNE, 4-hydroxynonenal; FTH1, ferritin
heavy chain 1.

Figure 5.

NCOA4 knockdown alleviates ULK1-induced ferroptosis events. (A) Cell viability of HL-1 cells was assessed using a Cell Counting Kit-8 assay in indicated group. The levels of (B) Fe2+, (C) MDA and (D) SOD were determined in each indicated group. (E) The mRNA levels of Ptgs2. (F) Immunofluorescence staining for 4-HNE in indicated group. Scale bar, 50 µm. (G) Western blot analysis and (H) summarized data demonstrating FTH1 protein levels in the indicated groups. All data are presented as mean ± SEM. n=3. *P<0.05 and **P<0.01 vs. control group; #P<0.05 and ##P<0.01 vs. ULK1 group. ULK1, serine/threonine protein kinase ULK1; NCOA4, nuclear receptor coactivator 4; MDA, malondialdehyde; SOD, superoxide dismutase; siRNA, small interfering RNA; NC, negative control; Ptgs2, prostaglandin endoperoxide synthase 2; 4-HNE, 4-hydroxynonenal; FTH1, ferritin heavy chain 1.

ULK1 activates ferritinophagy dependent on Beclin1/VPS34 complex in cardiomyocyte hypertrophy

The present study aimed to identify the regulator of ferritinophagy activation in response to ULK1-induced cardiomyocyte hypertrophy. Russell et al (8) found that ULK1 induced autophagy by phosphorylating Beclin1 and activating VPS34 lipid kinase. The efficiencies of Beclin1 knockdown and the Beclin1 overexpression plasmid are shown in Fig. S9A and F. Beclin1 knockdown significantly decreased the cell surface area and expression of hypertrophic markers compared with the Ang II group (Fig. S9B-E), whereas Beclin1 overexpression significantly induced cardiomyocyte hypertrophy compared with the control group (Fig. S9G-J). The present study also determined the ferroptosis levels of Ang II-treated cells in response to Beclin1 transfections. In response to silencing Beclin1, ferroptotic events in Ang II-treated cells were significantly reduced (Fig. S10A-F); however, the cells showed significant increases in ferroptotic markers Fe2+, MDA and Ptsg2 following Beclin1 overexpression, as well as a marked increase in 4-HNE expression and significant decreases in cell viability and SOD activity (Fig. S10G-L). These results indicated that the activation of ferroptosis was involved in Beclin1-induced cardiomyocyte hypertrophy.

The present study also investigated the role of ULK1 in Beclin1-dependent ferroptosis in cells. Following silencing Beclin1, ULK1-induced cellular injury and ferroptosis of cells were significantly inhibited when compared with the ULK1 group (Fig. 6A-F). To further investigate ferritinophagy in cells, the levels of NCOA4 and FTH1 were determined by western blotting. Contrasting the significantly increased expression of FTH1, the levels of NCOA4 were significantly decreased after Beclin1 knockdown and ULK1 overexpression compared with ULK1 overexpression alone (Fig. 6G and H). Furthermore, the colocalization between NCOA4 and LC3-II was notably weakened in the group with silenced Beclin1 and ULK1 overexpression compared with ULK1 overexpression alone (Fig. 6I). These data indicated that ULK1 activated ferritinophagy, which was dependent on the Beclin1/VPS34 complex.

ULK1 activates ferritinophagy
dependent on Beclin1/VPS34 complex. (A) Cell viability of HL-1
cells was assessed using a Cell Counting Kit-8 assay in the
indicated groups. The levels of (B) Fe2+, (C) MDA and
(D) SOD were determined. (E) The mRNA levels of Ptgs2. (F)
Immunofluorescence staining for 4-HNE in indicated groups. Scale
bar, 50 µm. Western blot analysis and summarized data demonstrating
(G) NCOA4 and (H) FTH1 protein levels in indicated group. (I) The
colocalization of NCOA4 (red) and LC3-II (green) in HL-1 cells was
determined using immunofluorescence staining. Scale bar, 50 µm. All
data are presented as mean ± SEM. n=3. *P<0.05 and **P<0.01
vs. control group; #P<0.05 and ##P<0.01
vs. ULK1 group. ULK1, serine/threonine protein kinase ULK1; VPS34,
PI3K catalytic subunit type 3; siRNA, small interfering RNA; NC,
negative control; MDA, malondialdehyde; SOD, superoxide dismutase;
Ptgs2, prostaglandin endoperoxide synthase 2; 4-HNE,
4-hydroxynonenal; FTH1, ferritin heavy chain 1; NCOA4, nuclear
receptor coactivator 4; LC3, microtubule-associated protein 1 light
chain 3.

Figure 6.

ULK1 activates ferritinophagy dependent on Beclin1/VPS34 complex. (A) Cell viability of HL-1 cells was assessed using a Cell Counting Kit-8 assay in the indicated groups. The levels of (B) Fe2+, (C) MDA and (D) SOD were determined. (E) The mRNA levels of Ptgs2. (F) Immunofluorescence staining for 4-HNE in indicated groups. Scale bar, 50 µm. Western blot analysis and summarized data demonstrating (G) NCOA4 and (H) FTH1 protein levels in indicated group. (I) The colocalization of NCOA4 (red) and LC3-II (green) in HL-1 cells was determined using immunofluorescence staining. Scale bar, 50 µm. All data are presented as mean ± SEM. n=3. *P<0.05 and **P<0.01 vs. control group; #P<0.05 and ##P<0.01 vs. ULK1 group. ULK1, serine/threonine protein kinase ULK1; VPS34, PI3K catalytic subunit type 3; siRNA, small interfering RNA; NC, negative control; MDA, malondialdehyde; SOD, superoxide dismutase; Ptgs2, prostaglandin endoperoxide synthase 2; 4-HNE, 4-hydroxynonenal; FTH1, ferritin heavy chain 1; NCOA4, nuclear receptor coactivator 4; LC3, microtubule-associated protein 1 light chain 3.

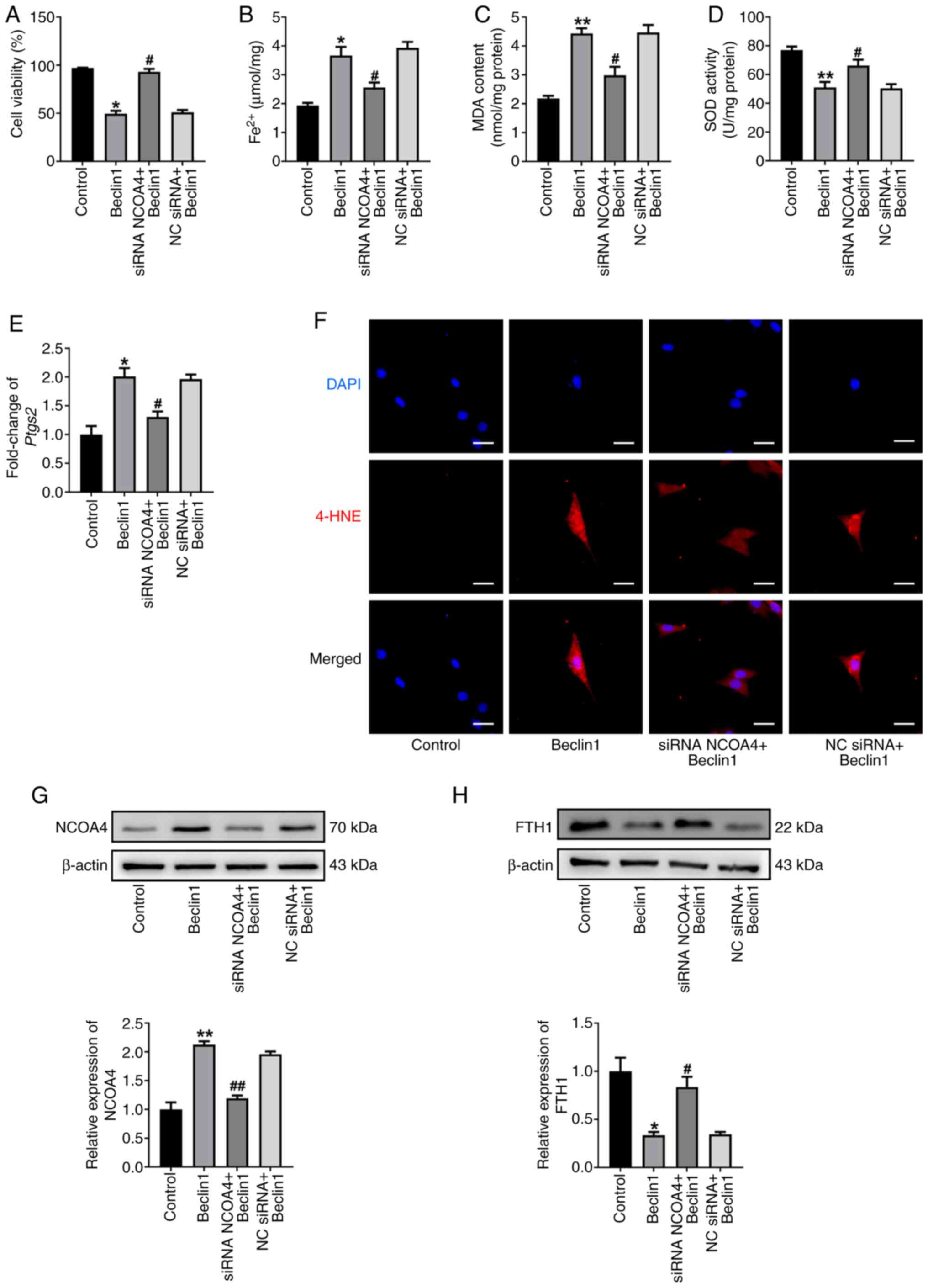
Beclin1/VPS34 complex is associated with NCOA4-mediated ferritinophagy

Goodwin et al (24) found that ferritinophagy required ATG9A, VPS34 and Tax1-binding protein 1 (TAX1BP1) to directly bind to NCOA4. The present study also demonstrated that Beclin1 induced ferroptosis. To determine whether the Beclin1/VPS34 complex mediated downstream cellular events, including ferroptosis and ferritinophagy, a western blot was performed. The results revealed that, compared with the Beclin1 group, NCOA4 knockdown significantly inhibited Beclin1-induced ferroptotic events (Fig. 7A-F), significantly inhibited NCOA4 expression and significantly promoted FTH1 protein expression (Fig. 7G and H). Collectively, these results demonstrated that ULK1 activated NCOA4-mediated ferritinophagy via the Beclin1/VPS34 complex in cardiomyocyte hypertrophy.

Beclin1/VPS34 complex is associated
with NCOA4-mediated ferritinophagy. (A) Cell viability of HL-1
cells was assessed using a Cell Counting Kit-8 assay. The levels of
(B) Fe2+, (C) MDA and (D) SOD were determined. (E) The
mRNA levels of Ptgs2. (F) Immunofluorescence staining for
4-HNE in indicated group. Scale bar, 50 µm. Western blot analysis
and summarized data demonstrating (G) NCOA4 and (H) FTH1 protein
levels in the indicated groups. All data are presented as mean ±
SEM. n=3. *P<0.05 and **P<0.01 vs. control group;
#P<0.05 and ##P<0.01 vs. Beclin1 group.
VPS34, PI3K catalytic subunit type 3; NCOA4, nuclear receptor
coactivator 4; siRNA, small interfering RNA; NC, negative control;
MDA, malondialdehyde; SOD, superoxide dismutase; Ptgs2,
prostaglandin endoperoxide synthase 2; 4-HNE, 4-hydroxynonenal;
FTH1, ferritin heavy chain 1.

Figure 7.

Beclin1/VPS34 complex is associated with NCOA4-mediated ferritinophagy. (A) Cell viability of HL-1 cells was assessed using a Cell Counting Kit-8 assay. The levels of (B) Fe2+, (C) MDA and (D) SOD were determined. (E) The mRNA levels of Ptgs2. (F) Immunofluorescence staining for 4-HNE in indicated group. Scale bar, 50 µm. Western blot analysis and summarized data demonstrating (G) NCOA4 and (H) FTH1 protein levels in the indicated groups. All data are presented as mean ± SEM. n=3. *P<0.05 and **P<0.01 vs. control group; #P<0.05 and ##P<0.01 vs. Beclin1 group. VPS34, PI3K catalytic subunit type 3; NCOA4, nuclear receptor coactivator 4; siRNA, small interfering RNA; NC, negative control; MDA, malondialdehyde; SOD, superoxide dismutase; Ptgs2, prostaglandin endoperoxide synthase 2; 4-HNE, 4-hydroxynonenal; FTH1, ferritin heavy chain 1.

Administration of SBI ameliorates ferritinophagy in ULK1-overexpressing cells

The present study further explored whether targeting the ULK1/Beclin1 axis could protect against cardiomyocyte ferroptosis. To this end, SBI, a novel ULK1 inhibitor that can substantially suppress ULK1 activity (25), was applied. Notably, compared with the ULK1 group, SBI significantly inhibited ULK1 expression, NCOA4 expression, FTH1 degradation, cell injury and Fe2+ accumulation, and further attenuated ferroptosis progression in cardiomyocyte hypertrophy (Fig. 8A-G). Notably, histone γ-H2AX expression was markedly increased upon ULK1 exposure, indicating that ULK1 induced notable DNA damage, which was reversed by co-treatment with SBI (Fig. 8H). Meanwhile, ULK1 facilitated the colocalization of NCOA4 and LC3-II, whereas SBI exerted an inhibitory effect (Fig. 8I). Taken together, these data demonstrate that the administration of SBI ameliorated ferritinophagy in ULK1-overexpressing cells.

Administration of SBI-0206965
ameliorates ferritinophagy in ULK1-overexpressing cells. Western
blot analysis and summarized data demonstrating (A) ULK1, (B) NCOA4
and (C) FTH1 protein levels in HL-1 cells treated with SBI-0206965.
(D) Cell viability of HL-1 cells was assessed using a Cell Counting
Kit-8 assay. (E) The levels of Fe2+. (F)
Immunofluorescence staining for 4-HNE. Scale bar, 50 µm. (G)
Immunofluorescence staining for GPX4. Scale bar, 50 µm. (H)
Immunofluorescence staining for γ-H2AX. Scale bar, 50 µm. (I) The
colocalization of NCOA4 (red) and LC3-II (green) in HL-1 cells was
determined by immunofluorescence staining in the indicated groups.
Scale bar, 50 µm. All data are presented as mean ± SEM. n=3.
*P<0.05 and **P<0.01 vs. control group; #P<0.05
and ##P<0.01 vs. ULK1 group. ULK1, serine/threonine
protein kinase ULK1; NCOA4, nuclear receptor coactivator 4; SBI,
SBI-0206965; FTH1, ferritin heavy chain 1; 4-HNE, 4-hydroxynonenal;
GPX4, glutathione peroxidase 4; LC3, microtubule-associated protein
1 light chain 3.

Figure 8.

Administration of SBI-0206965 ameliorates ferritinophagy in ULK1-overexpressing cells. Western blot analysis and summarized data demonstrating (A) ULK1, (B) NCOA4 and (C) FTH1 protein levels in HL-1 cells treated with SBI-0206965. (D) Cell viability of HL-1 cells was assessed using a Cell Counting Kit-8 assay. (E) The levels of Fe2+. (F) Immunofluorescence staining for 4-HNE. Scale bar, 50 µm. (G) Immunofluorescence staining for GPX4. Scale bar, 50 µm. (H) Immunofluorescence staining for γ-H2AX. Scale bar, 50 µm. (I) The colocalization of NCOA4 (red) and LC3-II (green) in HL-1 cells was determined by immunofluorescence staining in the indicated groups. Scale bar, 50 µm. All data are presented as mean ± SEM. n=3. *P<0.05 and **P<0.01 vs. control group; #P<0.05 and ##P<0.01 vs. ULK1 group. ULK1, serine/threonine protein kinase ULK1; NCOA4, nuclear receptor coactivator 4; SBI, SBI-0206965; FTH1, ferritin heavy chain 1; 4-HNE, 4-hydroxynonenal; GPX4, glutathione peroxidase 4; LC3, microtubule-associated protein 1 light chain 3.

AAV9-siULK1 reverses ferritinophagy-related ferroptosis and cardiac hypertrophy

To validate whether inhibition of ULK1 could attenuate cardiac hypertrophy in a mouse model, the present study employed an AAV9-mediated loss-of-function approach via tail vein injection. AAV9 carrying siULK1 was confirmed by high expression levels in cardiac tissues (Fig. S11A). Cardiac function analyses demonstrated that AAV9-siULK1 effectively restored LVEF and FS values from significant TAC-mediated decreases in these parameters (Fig. S11B-D). Additionally, WGA staining revealed pronounced hypertrophy in mice subjected to TAC surgery, whereas mild hypertrophy was observed in mice co-treated with AAV9-siULK1 (Fig. S11E and F). The mRNA expression of BNP and β-MHC was significantly increased in TAC surgery mice, which was mediated by the administration of AAV9-siULK1 (Fig. S11G and H). Notably, the role of ferroptosis was also evaluated in AAV9-siULK1 treated mice. Compared with the sham group, TAC treatment resulted in a significant accumulation of MDA, a decrease in SOD levels and upregulation of Ptgs2 mRNA levels in cardiac tissues (Fig. S11I-K). Prussian blue staining showed that TAC surgery increased iron storage in cardiac tissues (Fig. S11L). Furthermore, at the molecular level, the protein levels of ULK1 and NCOA4 were significantly increased, whereas FTH1 expression was significantly decreased in the hearts of TAC surgery mice compared with sham mice (Fig. S11M-O). Concurrently, AAV9-siULK1 treatment significantly attenuated the aforementioned TAC-induced effects (Fig. S11A-O). Overall, these in vivo data suggest that ferroptosis was activated in TAC-induced mice with cardiac injury, while AAV9-siULK1 treatment suppressed ferroptosis.

Discussion

Cardiac hypertrophy initially functions as a compensatory response to various stressors, but sustained hypertrophy has emerged as a prominent predictor of the development of HF (26). Several disease-related conditions activate endocrine, paracrine and autocrine regulatory circuits, which directly influence cardiomyocyte hypertrophy via serine/threonine kinases and receptor tyrosine kinases (27). Our previous studies have focused on the function of ULK1 in the autophagy pathway in cardiac hypertrophy (28). The present study aimed to investigate the non-autophagy role of ULK1 under stressful conditions. In the present study, ULK1 expression was found to be increased in hypertrophic cardiac tissues and cardiomyocytes. ULK1 overexpression induced iron accumulation, lipid peroxidation and ferroptotic cell death in cardiomyocytes, which were suppressed by ULK1 knockdown. Mechanistically, the present study demonstrated that ULK1 activated NCOA4-mediated ferritinophagy via the Beclin1/VPS34 complex in cardiomyocyte hypertrophy (Fig. 9). Notably, the ULK1 inhibitor SBI ameliorated NCOA4-mediated ferritinophagy in cardiomyocyte hypertrophy. These findings indicate that ULK1 is involved in the regulation of intracellular iron metabolism and ferroptosis, highlighting its potential as a therapeutic target for the treatment of cardiac hypertrophy.

Mechanisms of ULK1 activating
NCOA4-mediated ferritinophagy via Beclin1/VPS34 complex in
cardiomyocyte hypertrophy. This figure was created using Figdraw
(www.figdraw.com). ULK1, serine/threonine protein
kinase ULK1; NCOA4, nuclear receptor coactivator 4; VPS34, PI3K
catalytic subunit type 3; LC3, microtubule-associated protein 1
light chain 3; TAC, transverse aortic constriction; Ang II,
angiotensin II; ROS, reactive oxygen species.

Figure 9.

Mechanisms of ULK1 activating NCOA4-mediated ferritinophagy via Beclin1/VPS34 complex in cardiomyocyte hypertrophy. This figure was created using Figdraw (www.figdraw.com). ULK1, serine/threonine protein kinase ULK1; NCOA4, nuclear receptor coactivator 4; VPS34, PI3K catalytic subunit type 3; LC3, microtubule-associated protein 1 light chain 3; TAC, transverse aortic constriction; Ang II, angiotensin II; ROS, reactive oxygen species.

In the present study, ferroptosis represents a novel mechanism underlying cardiomyocyte dysfunction induced by ULK1 exposure. Since ferroptosis was first reported in 2012, there has been a notable growth in research on cardiovascular diseases, including atherosclerosis, myocardial infarction, myocardial ischemia-reperfusion injury, HF, cardiac hypertrophy, cardiomyopathy and abdominal aortic aneurysm (29–31). Ferroptosis is characterized by the iron-dependent accumulation of lipid peroxidation, causing non-apoptotic cell death (32). In the present study, ULK1-treated HL-1 cells exhibited iron overload, lipid peroxidation, demonstrated by both MDA and 4-HNE, and SOD deprivation, which were alleviated by the ferroptosis inhibitor Fer-1. These findings suggest that ferroptosis represents an important contributor to ULK1-induced HL-1 cell death.

The process of ferritinophagy was defined by Mancias et al (33) in 2014. The study used quantitative proteomics to identify NCOA4 as a selective cargo receptor, which mediates ferritin degradation in autophagosomes and leads to the release of Fe2+. NCOA4-mediated ferritinophagy has been implicated in the progression of cardiovascular diseases (34). For instance, NCOA4 has been reported to be involved in pressure overload-induced cardiac remodeling through ferritinophagy regulation (35). The apelin-13/apelin receptor system has also been shown to promote ferritinophagy and contribute to cardiac hypertrophy (36). Furthermore, rats with myocardial ischemia-reperfusion injury have been found to present with enhanced NCOA4-mediated ferritinophagy, ferroptosis and deteriorated cardiac function, all of which could be reversed by the administration of baicalin (37). However, to the best of our knowledge, the role of NCOA4-mediated ferritinophagy in ULK1-induced cardiomyocyte hypertrophy has not been reported previously.

Autophagy is a lysosomal-dependent degradation pathway that is a key regulator of cellular homeostasis (38). In ULK1-mediated classical autophagy, the ULK1 complex, comprising ULK1, ATG13, RB1-inducible coiled-coil protein and ATG101, serves an important role in initiating the autophagic process (39). The present results provide evidence that ULK1 activation induces autophagy and that ferroptosis is a form of autophagic cell death. The results of the present study demonstrated that inhibition of autophagy using 3-MA led to a significant reduction in cell death, lipid peroxidation and SOD depletion following ULK1 induction. These results indicate that autophagy activation is required for ULK1-induced ferroptosis of HL-1 cells.

Correspondingly, Qin et al (12) found that AMPK/ULK1 axis-mediated autophagy activation was associated with ZnONP-induced ferroptosis of human umbilical vein endothelial cells. Ferritinophagy, as a new type of autophagy, is closely associated with various physiological and pathophysiological processes. It is tightly regulated by an iron-dependent protein network that coordinates intracellular Fe2+ homeostasis and its associated physiological functions (11). The present study provided evidence that NCOA4-mediated ferritinophagy is an important mechanism for ULK1-induced ferroptosis in cardiomyocytes. Supplementation with the autophagy inhibitor 3-MA decreased NCOA4 expression and FTH1 degradation. Meanwhile, colocalization between NCOA4 and LC3-II were also inhibited, indicating a specific role of NCOA4-mediated ferritinophagy during ULK1 treatment. Furthermore, NCOA4 knockdown significantly reduced iron accumulation and lipid peroxidation and recovered cell viability in response to ULK1 overexpression, further supporting the notion that ULK1 induces ferroptosis in a manner dependent on NCOA4-mediated ferritinophagy. The present study expanded the known functions of ferritinophagy to include its involvement in ULK1-mediated cardiomyocyte injury.

The present study also explored the possible mechanisms of ferritinophagy activation in response to ULK1 overexpression. ULK1 is best known for its evolutionarily conserved role in the autophagy pathway, and the ULK1 and Beclin1/VPS34 complexes are key signaling complexes required for autophagosome formation (40). In recent years, ULK1 has been shown to have additional functions beyond autophagy, including protein trafficking and signaling events that affect cellular homeostasis and cell fate (41). ULK1 mediates autophagy by phosphorylating Beclin1 and activating VPS34 lipid kinase (42). However, the role of the Beclin1/VPS34 complex in ferroptosis and ferritinophagy in ULK1-induced cardiomyocyte injury has, to the best of our knowledge, not been clarified. The present study demonstrated that the Beclin1/VPS34 complex was upregulated in hypertrophic cells. Notably, the results of the present study demonstrated that Beclin1 was linked with ferritinophagy and ferroptosis by regulating NCOA4 and FTH1 activity. Beclin1 knockdown significantly decreased NCOA4 protein levels and increased FTH1 protein levels to protect HL-1 cells from ferritinophagy-mediated ferroptosis. The roles of the Beclin1/VPS34 complex in ULK1-induced ferroptosis require further investigation.

Ferritinophagy requires direct binding of ATG9A, VPS34 and TAX1BP1 to NCOA4 (24). The present study observed that NCOA4 deficiency notably inhibited Beclin1-induced ferroptosis events and reduced the colocalization of NCOA4 and LC3-II, suggesting that Beclin1 activates ferroptosis in a manner dependent on NCOA4-mediated ferritinophagy. Several other mechanisms are involved in Beclin1-induced ferroptosis. It has been reported that phosphorylated AMPK could induce Beclin1-cystine/glutamate transporter complex formation, which causes ferroptosis via blocking the cystine/glutamate transporter (43). The present study demonstrated that ferroptosis, ferritinophagy and cardiomyocyte injury were closely interconnected, with Beclin1 potentially serving as a central mediator in this relationship. To some extent, the mechanism of activation of the Beclin1/VPS34 complex and ferritinophagy is just the tip of the iceberg.

The present study also reported the effects of ULK1 inhibitors in ferritinophagy-related ferroptosis. A previous study reported that SBI has been shown to reverse the induction of autophagy and autophagic flux in cardiomyocyte hypertrophic injury (44). In the present study, inhibition of the ULK1/Beclin1 axis was found to suppress ferritin degradation and ultimately alleviate cardiomyocyte ferroptosis. AAV9-siULK1 attenuated cardiac hypertrophy and suppressed ferritinophagy-related ferroptosis. This suppression was evidenced by changes in direct ferroptosis markers, including decreased MDA content, increased SOD activity and reduced Ptgs2 mRNA levels. A reduction in Prussian blue-positive iron deposits was also noted, consistent with decreased iron storage (Fe3+); however, this method does not specifically detect the causative redox-active Fe2+ pool. These findings support the important role of the ULK1/Beclin1/NCOA4 axis in cardiomyocyte ferroptosis. However, further studies are needed to demonstrate the clinical potential of SBI.

The present study had some limitations. While the genetic knockdown approaches both in vitro and in vivo robustly established ULK1 as a critical upstream regulator of ferritinophagy, the precise molecular mechanisms downstream of ULK1 remain only partially understood. We hypothesized that ULK1 acts through the Beclin1/VPS34 complex; however, direct evidence for a functional interaction, such as the exact phosphorylation sites at which ULK1 modifies Beclin1, was not observed. Furthermore, the specific mechanism by which the Beclin1/VPS34 complex promotes NCOA4-mediated ferritinophagy remains unclear. Future studies utilizing co-immunoprecipitation, glutathione S-transferase pull down and co-localization analyses will be essential to establish these direct molecular links and fully validate the proposed signaling pathway.

In summary, the present study reported that ULK1 induced ferroptosis of HL-1 cells, which was associated with the activation of autophagy, especially the autophagic degradation of ferritin-ferritinophagy. Specifically, ULK1 activated NCOA4-mediated ferritinophagy dependent on the Beclin1/VPS34 complex. Furthermore, SBI, an inhibitor of ULK1/2, inhibited ferroptosis by suppressing the Beclin1/VPS34 complex/NCOA4 axis. Collectively, the present study provided evidence to suggest that ferritinophagy-mediated ferroptosis is a novel form of cell death induced by ULK1 in vitro in cardiac hypertrophy.

Supplementary Material

Supporting Data
Supporting Data

Acknowledgements

Not applicable.

Funding

The present work was supported by Heilongjiang Provincial Natural Science Foundation (grant no. LH2024H034), the Fundamental Research Funds for the Provincial Universities (grant no. JFYQPY202401) and the Postgraduate Research & Practice Innovation Program of Harbin Medical University (grant no. YJSCX2023-100HYD).

Availability of data and materials

The data generated in the present study may be requested from the corresponding author.

Authors' contributions

QZ, MZ and HS conceived and designed the experiments. QZ, MZ and YL performed the experiments. QZ, MZ and PS revised the manuscript. YL, PS, HQ and MJ analyzed and interpreted the data. YC interpreted data. QZ and MZ wrote the manuscript. QZ, MZ and YC critically revised the manuscript for important intellectual content. QZ and HS confirm the authenticity of all the raw data. All authors read and approved the final version of the manuscript.

Ethics approval and consent to participate

The animal study protocol was reviewed and approved by the Experimental Animal Ethics Committee of Harbin Medical University-Daqing (approval no. HMUDQ20250331001). All methods were performed in accordance with the relevant guidelines and regulations.

Patient consent for publication

Not applicable.

Competing interests

The authors declare that they have no competing interests.

Authors' information

Hongli Sun, sunhongli@hmudq.edu.cn; Qianhui Zhang, zhangqianhui@hmudq.edu.cn; Meitian Zhang, 651861365@qq.com; Yongsheng Liu, lyongsheng2018@163.com; Pilong Shi, 283073952@qq.com; Hanping Qi, 445817291@qq.com; Man Jiang, 1667447336@qq.com; Yonggang Cao, 437343482@qq.com.

Glossary

Abbreviations

Abbreviations:

Ang II

angiotensin II

BNP

brain natriuretic peptide

BW

body weight

CCK-8

Cell Counting Kit-8

LVEF

left ventricular ejection fraction

FS

fractional shortening

Fer-1

ferrostatin-1

FTH1

ferritin heavy chain 1

H&E

hematoxylin and eosin

4-HNE

4-hydroxynonenal

HW

heart weight

GFP

green fluorescent protein

LVW

left ventricular weight

3-MA

3-methyladenine

β-MHC

β-myosin heavy chain

MDA

malondialdehyde

PFA

paraformaldehyde

SOD

superoxide dismutase

TAC

transverse aortic constriction

TL

tibial length

ULK1

serine/threonine protein kinase ULK1

WGA

wheat germ agglutinin

References

1 

Martin SS, Aday AW, Allen NB, Almarzooq ZI, Anderson CAM, Arora P, Avery CL, Baker-Smith CM, Bansal N, Beaton AZ, et al: 2025 Heart disease and stroke statistics: A report of US and global data from the American heart association. Circulation. 151:e41–e660. 2025. View Article : Google Scholar : PubMed/NCBI

2 

Dev S and Babitt JL: Overview of iron metabolism in health and disease. Hemodial Int. 21:S6–S20. 2017. View Article : Google Scholar

3 

Chen X, Yu C, Kang R and Tang D: Iron metabolism in ferroptosis. Front Cell Devel Biol. 8:5902262020. View Article : Google Scholar

4 

Wu R, Wyatt E, Chawla K, Tran M, Ghanefar M, Laakso M, Epting CL and Ardehali H: Hexokinase II knockdown results in exaggerated cardiac hypertrophy via increased ROS production. EMBO Mol Med. 4:633–646. 2012. View Article : Google Scholar : PubMed/NCBI

5 

Fan K, Huang W, Qi H, Song C, He C, Liu Y, Zhang Q, Wang L and Sun H: The Egr-1/miR-15a-5p/GPX4 axis regulates ferroptosis in acute myocardial infarction. Eur J Pharmacol. 909:1744032021. View Article : Google Scholar

6 

Zhang Q, Song C, Zhang M, Song C, He C, Liu Y, Zhang Q, Wang L and Sun H: Super-enhancer-driven lncRNA Snhg7 aggravates cardiac hypertrophy via Tbx5/GLS2/ferroptosis axis. Eur J Pharmacol. 953:1758222023. View Article : Google Scholar

7 

Ichimiya T, Yamakawa T, Hirano T, Yokoyama Y, Hayashi Y, Hirayama D, Wagatsuma K, Itoi T and Nakase H: Autophagy and autophagy-related diseases: A review. Int J Mol Sci. 21:89742020. View Article : Google Scholar

8 

Russell RC, Tian Y, Yuan H, Park HW, Chang YY, Kim J, Kim H, Neufeld TP, Dillin A and Guan KL: ULK1 induces autophagy by phosphorylating Beclin-1 and activating VPS34 lipid kinase. Nat Cell Biol. 15:741–750. 2013. View Article : Google Scholar

9 

Lin MG and Hurley JH: Structure and function of the ULK1 complex in autophagy. Curr Opin Cell Biol. 39:61–68. 2016. View Article : Google Scholar

10 

Pierzynowska K, Rintz E, Gaffke L and Węgrzyn G: Ferroptosis and its modulation by autophagy in light of the pathogenesis of lysosomal storage diseases. Cells. 10:3652021. View Article : Google Scholar : PubMed/NCBI

11 

Santana-Codina N and Mancias JD: The role of NCOA4-mediated ferritinophagy in health and disease. Pharmaceuticals (Basel). 11:1142018. View Article : Google Scholar : PubMed/NCBI

12 

Qin X, Zhang J, Wang B, Xu G, Yang X, Zou Z and Yu C: Ferritinophagy is involved in the zinc oxide nanoparticles-induced ferroptosis of vascular endothelial cells. Autophagy. 17:4266–4285. 2021. View Article : Google Scholar : PubMed/NCBI

13 

Nakao Y, Aono J, Hamaguchi M, Takahashi K, Sakaue T, Inoue K, Ikeda S and Yamaguchi O: O-ring-induced transverse aortic constriction (OTAC) is a new simple method to develop cardiac hypertrophy and heart failure in mice. Sci Rep. 12:852022. View Article : Google Scholar : PubMed/NCBI

14 

Merino D, Gil A, Gómez J, Ruiz L, Llano M, García R, Hurlé MA and Nistal JF: Experimental modelling of cardiac pressure overload hypertrophy: Modified technique for precise, reproducible, safe and easy aortic arch banding-debanding in mice. Sci Rep. 8:31672018. View Article : Google Scholar : PubMed/NCBI

15 

Livak KJ and Schmittgen TD: Analysis of relative gene expression data using real-time quantitative PCR and the 2(−Delta Delta C(T)) method. Methods. 25:402–408. 2001. View Article : Google Scholar : PubMed/NCBI

16 

Martinez VR, Martins Lima A, Stergiopulos N, Velez Rueda JO, Islas MS, Griera M, Calleros L, Rodriguez Puyol M, Jaquenod de Giusti C, Portiansky EL, et al: Effect of the structural modification of candesartan with zinc on hypertension and left ventricular hypertrophy. Eur J Pharmacol. 946:1756542023. View Article : Google Scholar

17 

Wu D, Tang X, Ding L, Cui J, Wang P, Du X, Yin J, Wang W, Chen Y and Zhang T: Candesartan attenuates hypertension-associated pathophysiological alterations in the gut. Biomed Pharmacother. 116:1090402019. View Article : Google Scholar : PubMed/NCBI

18 

Mahmoud DM, Ali MRA, Aldosari BN, Zaki RM, Afzal O, Tulbah AS, Naguib DM, Zanaty MI, Attia ME, Abo El-Ela FI and Fouad AG: Functional candesartan loaded lipid nanoparticles for the control of diabetes-associated stroke: In vitro and in vivo studies. Int J Pharm X. 7:1002272024.PubMed/NCBI

19 

Lebeche D, Zhao Bin K and Hajjar R: Candesartan abrogates G protein-coupled receptors agonist-induced MAPK activation and cardiac myocyte hypertrophy. J Renin-Angiotensin-Aldosterone Syst. 2:S154–S161. 2001. View Article : Google Scholar

20 

Shang L and Wang X: AMPK and mTOR coordinate the regulation of Ulk1 and mammalian autophagy initiation. Autophagy. 7:924–926. 2011. View Article : Google Scholar : PubMed/NCBI

21 

Endale HT, Tesfaye W and Mengstie TA: ROS induced lipid peroxidation and their role in ferroptosis. Fron Cell Dev Biol. 11:12260442023. View Article : Google Scholar

22 

Kang R and Tang D: Autophagy and ferroptosis-What's the connection? Curr Pathobiol Rep. 5:153–159. 2017. View Article : Google Scholar : PubMed/NCBI

23 

Santana-Codina N, Gikandi A and Mancias JD: The role of NCOA4-mediated ferritinophagy in ferroptosis. Adv Exp Med Biol. 1301:41–57. 2021. View Article : Google Scholar

24 

Goodwin JM, Dowdle WE, DeJesus R, Wang Z, Bergman P, Kobylarz M, Lindeman A, Xavier RJ, McAllister G, Nyfeler B, et al: Autophagy-independent lysosomal targeting regulated by ULK1/2-FIP200 and ATG9. Cell Rep. 20:2341–2356. 2017. View Article : Google Scholar : PubMed/NCBI

25 

Ahwazi D, Neopane K, Markby GR, Kopietz F, Ovens AJ, Dall M, Hassing AS, Gräsle P, Alshuweishi Y, Treebak JT, et al: Investigation of the specificity and mechanism of action of the ULK1/AMPK inhibitor SBI-0206965. Biochem J. 478:2977–2997. 2021. View Article : Google Scholar : PubMed/NCBI

26 

Caturano A, Vetrano E, Galiero R, Salvatore T, Docimo G, Epifani R, Alfano M, Sardu C, Marfella R, Rinaldi L, et al: Cardiac hypertrophy: From pathophysiological mechanisms to heart failure development. Rev Cardiovasc Med. 23:1652022. View Article : Google Scholar : PubMed/NCBI

27 

Chukwuma Sr D: Exploring the complex interplay in the regulation of cardiac pathophysiological functions by protein kinases and phosphatases. MOJ Biol Med. 6:165–170. 2021. View Article : Google Scholar

28 

Song C, Qi H, Liu Y, Chen Y, Shi P, Zhang S, Ren J, Wang L, Cao Y and Sun H: Inhibition of lncRNA Gm15834 attenuates autophagy-mediated myocardial hypertrophy via the miR-30b-3p/ULK1 axis in mice. Mol Ther. 29:1120–1137. 2021. View Article : Google Scholar : PubMed/NCBI

29 

Fatima S, Zhou H, Chen Y and Liu Q: Role of ferroptosis in the pathogenesis of heart disease. Front Physiol. 15:14506562024. View Article : Google Scholar

30 

Zhang K, Tian XM, Li W and Hao LY: Ferroptosis in cardiac hypertrophy and heart failure. Biomed Pharmacother. 168:1157652023. View Article : Google Scholar : PubMed/NCBI

31 

Zhang Y, Xin L, Xiang M, Shang C, Wang Y, Wang Y, Cui X and Lu Y: The molecular mechanisms of ferroptosis and its role in cardiovascular disease. Biomed Pharmacother. 145:1124232022. View Article : Google Scholar : PubMed/NCBI

32 

Ma TL, Chen JX, Zhu P, Zhang CB, Zhou Y and Duan JX: Focus on ferroptosis regulation: Exploring novel mechanisms and applications of ferroptosis regulator. Life Sci. 307:1208682022. View Article : Google Scholar

33 

Mancias JD, Wang X, Gygi SP, Harper JW and Kimmelman AC: Quantitative proteomics identifies NCOA4 as the cargo receptor mediating ferritinophagy. Nature. 509:105–109. 2014. View Article : Google Scholar : PubMed/NCBI

34 

Qin Y, Qiao Y, Wang D, Tang C and Yan G: Ferritinophagy and ferroptosis in cardiovascular disease: Mechanisms and potential applications. Biomed Pharmacother. 141:1118722021. View Article : Google Scholar : PubMed/NCBI

35 

Ito J, Omiya S, Rusu MC, Ueda H, Murakawa T, Tanada Y, Abe H, Nakahara K, Asahi M, Taneike M, et al: Iron derived from autophagy-mediated ferritin degradation induces cardiomyocyte death and heart failure in mice. Elife. 10:e621742021. View Article : Google Scholar : PubMed/NCBI

36 

Tang M, Huang Z, Luo X, Liu M, Wang L, Qi Z, Huang S, Zhong J, Chen JX, Li L, et al: Ferritinophagy activation and sideroflexin1-dependent mitochondria iron overload is involved in apelin-13-induced cardiomyocytes hypertrophy. Free Radic Biol Med. 134:445–457. 2019. View Article : Google Scholar : PubMed/NCBI

37 

Fan Z, Cai L, Wang S, Wang J and Chen B: Baicalin prevents myocardial ischemia/reperfusion injury through inhibiting ACSL4 mediated ferroptosis. Front Pharmacol. 12:6289882021. View Article : Google Scholar

38 

Ktistakis NT and Tooze SA: Digesting the expanding mechanisms of autophagy. Trends Cell Biol. 26:624–635. 2016. View Article : Google Scholar

39 

Hama Y, Fujioka Y, Yamamoto H, Mizushima N and Noda NN: The triad interaction of ULK1, ATG13, and FIP200 is required for ULK complex formation and autophagy. Elife. 13:RP1015312025. View Article : Google Scholar : PubMed/NCBI

40 

Wirth M, Joachim J and Tooze SA: Autophagosome formation-the role of ULK1 and Beclin1-PI3KC3 complexes in setting the stage. Semin Cancer Biol. 23:301–309. 2013. View Article : Google Scholar

41 

Pareek G and Kundu M: Physiological functions of ULK1/2. J Mol Biol. 436:1684722024. View Article : Google Scholar

42 

Jia M, Yue X, Sun W, Zhou Q, Chang C, Gong W, Feng J, Li X, Zhan R, Mo K, et al: ULK1-mediated metabolic reprogramming regulates Vps34 lipid kinase activity by its lactylation. Sci Adv. 9:eadg49932023. View Article : Google Scholar : PubMed/NCBI

43 

Yan K, Hou T, Zhu L, Ci X and Peng L: PM2.5 inhibits system Xc- activity to induce ferroptosis by activating the AMPK-Beclin1 pathway in acute lung injury. Ecotoxicol Environ Saf. 245:1140832022. View Article : Google Scholar : PubMed/NCBI

44 

Li RL, Wu SS, Wu Y, Wang XX, Chen HY, Xin JJ, Li H, Lan J, Xue KY, Li X, et al: Irisin alleviates pressure overload-induced cardiac hypertrophy by inducing protective autophagy via mTOR-independent activation of the AMPK-ULK1 pathway. J Mol Cell Cardiol. 121:242–255. 2018. View Article : Google Scholar

Related Articles

  • Abstract
  • View
  • Download
  • Twitter
Copy and paste a formatted citation
Spandidos Publications style
Zhang Q, Zhang M, Liu Y, Shi P, Qi H, Jiang M, Cao Y and Sun H: ULK1 activates NCOA4‑mediated ferritinophagy via the Beclin1/VPS34 complex in cardiomyocyte hypertrophy. Mol Med Rep 33: 116, 2026.
APA
Zhang, Q., Zhang, M., Liu, Y., Shi, P., Qi, H., Jiang, M. ... Sun, H. (2026). ULK1 activates NCOA4‑mediated ferritinophagy via the Beclin1/VPS34 complex in cardiomyocyte hypertrophy. Molecular Medicine Reports, 33, 116. https://doi.org/10.3892/mmr.2026.13826
MLA
Zhang, Q., Zhang, M., Liu, Y., Shi, P., Qi, H., Jiang, M., Cao, Y., Sun, H."ULK1 activates NCOA4‑mediated ferritinophagy via the Beclin1/VPS34 complex in cardiomyocyte hypertrophy". Molecular Medicine Reports 33.4 (2026): 116.
Chicago
Zhang, Q., Zhang, M., Liu, Y., Shi, P., Qi, H., Jiang, M., Cao, Y., Sun, H."ULK1 activates NCOA4‑mediated ferritinophagy via the Beclin1/VPS34 complex in cardiomyocyte hypertrophy". Molecular Medicine Reports 33, no. 4 (2026): 116. https://doi.org/10.3892/mmr.2026.13826
Copy and paste a formatted citation
x
Spandidos Publications style
Zhang Q, Zhang M, Liu Y, Shi P, Qi H, Jiang M, Cao Y and Sun H: ULK1 activates NCOA4‑mediated ferritinophagy via the Beclin1/VPS34 complex in cardiomyocyte hypertrophy. Mol Med Rep 33: 116, 2026.
APA
Zhang, Q., Zhang, M., Liu, Y., Shi, P., Qi, H., Jiang, M. ... Sun, H. (2026). ULK1 activates NCOA4‑mediated ferritinophagy via the Beclin1/VPS34 complex in cardiomyocyte hypertrophy. Molecular Medicine Reports, 33, 116. https://doi.org/10.3892/mmr.2026.13826
MLA
Zhang, Q., Zhang, M., Liu, Y., Shi, P., Qi, H., Jiang, M., Cao, Y., Sun, H."ULK1 activates NCOA4‑mediated ferritinophagy via the Beclin1/VPS34 complex in cardiomyocyte hypertrophy". Molecular Medicine Reports 33.4 (2026): 116.
Chicago
Zhang, Q., Zhang, M., Liu, Y., Shi, P., Qi, H., Jiang, M., Cao, Y., Sun, H."ULK1 activates NCOA4‑mediated ferritinophagy via the Beclin1/VPS34 complex in cardiomyocyte hypertrophy". Molecular Medicine Reports 33, no. 4 (2026): 116. https://doi.org/10.3892/mmr.2026.13826
Follow us
  • Twitter
  • LinkedIn
  • Facebook
About
  • Spandidos Publications
  • Careers
  • Cookie Policy
  • Privacy Policy
How can we help?
  • Help
  • Live Chat
  • Contact
  • Email to our Support Team