Spandidos Publications Logo
  • About
    • About Spandidos
    • Aims and Scopes
    • Abstracting and Indexing
    • Editorial Policies
    • Reprints and Permissions
    • Job Opportunities
    • Terms and Conditions
    • Contact
  • Journals
    • All Journals
    • Oncology Letters
      • Oncology Letters
      • Information for Authors
      • Editorial Policies
      • Editorial Board
      • Aims and Scope
      • Abstracting and Indexing
      • Bibliographic Information
      • Archive
    • International Journal of Oncology
      • International Journal of Oncology
      • Information for Authors
      • Editorial Policies
      • Editorial Board
      • Aims and Scope
      • Abstracting and Indexing
      • Bibliographic Information
      • Archive
    • Molecular and Clinical Oncology
      • Molecular and Clinical Oncology
      • Information for Authors
      • Editorial Policies
      • Editorial Board
      • Aims and Scope
      • Abstracting and Indexing
      • Bibliographic Information
      • Archive
    • Experimental and Therapeutic Medicine
      • Experimental and Therapeutic Medicine
      • Information for Authors
      • Editorial Policies
      • Editorial Board
      • Aims and Scope
      • Abstracting and Indexing
      • Bibliographic Information
      • Archive
    • International Journal of Molecular Medicine
      • International Journal of Molecular Medicine
      • Information for Authors
      • Editorial Policies
      • Editorial Board
      • Aims and Scope
      • Abstracting and Indexing
      • Bibliographic Information
      • Archive
    • Biomedical Reports
      • Biomedical Reports
      • Information for Authors
      • Editorial Policies
      • Editorial Board
      • Aims and Scope
      • Abstracting and Indexing
      • Bibliographic Information
      • Archive
    • Oncology Reports
      • Oncology Reports
      • Information for Authors
      • Editorial Policies
      • Editorial Board
      • Aims and Scope
      • Abstracting and Indexing
      • Bibliographic Information
      • Archive
    • Molecular Medicine Reports
      • Molecular Medicine Reports
      • Information for Authors
      • Editorial Policies
      • Editorial Board
      • Aims and Scope
      • Abstracting and Indexing
      • Bibliographic Information
      • Archive
    • World Academy of Sciences Journal
      • World Academy of Sciences Journal
      • Information for Authors
      • Editorial Policies
      • Editorial Board
      • Aims and Scope
      • Abstracting and Indexing
      • Bibliographic Information
      • Archive
    • International Journal of Functional Nutrition
      • International Journal of Functional Nutrition
      • Information for Authors
      • Editorial Policies
      • Editorial Board
      • Aims and Scope
      • Abstracting and Indexing
      • Bibliographic Information
      • Archive
    • International Journal of Epigenetics
      • International Journal of Epigenetics
      • Information for Authors
      • Editorial Policies
      • Editorial Board
      • Aims and Scope
      • Abstracting and Indexing
      • Bibliographic Information
      • Archive
    • Medicine International
      • Medicine International
      • Information for Authors
      • Editorial Policies
      • Editorial Board
      • Aims and Scope
      • Abstracting and Indexing
      • Bibliographic Information
      • Archive
  • Articles
  • Information
    • Information for Authors
    • Information for Reviewers
    • Information for Librarians
    • Information for Advertisers
    • Conferences
  • Language Editing
Spandidos Publications Logo
  • About
    • About Spandidos
    • Aims and Scopes
    • Abstracting and Indexing
    • Editorial Policies
    • Reprints and Permissions
    • Job Opportunities
    • Terms and Conditions
    • Contact
  • Journals
    • All Journals
    • Biomedical Reports
      • Information for Authors
      • Editorial Policies
      • Editorial Board
      • Aims and Scope
      • Abstracting and Indexing
      • Bibliographic Information
      • Archive
    • Experimental and Therapeutic Medicine
      • Information for Authors
      • Editorial Policies
      • Editorial Board
      • Aims and Scope
      • Abstracting and Indexing
      • Bibliographic Information
      • Archive
    • International Journal of Epigenetics
      • Information for Authors
      • Editorial Policies
      • Editorial Board
      • Aims and Scope
      • Abstracting and Indexing
      • Bibliographic Information
      • Archive
    • International Journal of Functional Nutrition
      • Information for Authors
      • Editorial Policies
      • Editorial Board
      • Aims and Scope
      • Abstracting and Indexing
      • Bibliographic Information
      • Archive
    • International Journal of Molecular Medicine
      • Information for Authors
      • Editorial Policies
      • Editorial Board
      • Aims and Scope
      • Abstracting and Indexing
      • Bibliographic Information
      • Archive
    • International Journal of Oncology
      • Information for Authors
      • Editorial Policies
      • Editorial Board
      • Aims and Scope
      • Abstracting and Indexing
      • Bibliographic Information
      • Archive
    • Medicine International
      • Information for Authors
      • Editorial Policies
      • Editorial Board
      • Aims and Scope
      • Abstracting and Indexing
      • Bibliographic Information
      • Archive
    • Molecular and Clinical Oncology
      • Information for Authors
      • Editorial Policies
      • Editorial Board
      • Aims and Scope
      • Abstracting and Indexing
      • Bibliographic Information
      • Archive
    • Molecular Medicine Reports
      • Information for Authors
      • Editorial Policies
      • Editorial Board
      • Aims and Scope
      • Abstracting and Indexing
      • Bibliographic Information
      • Archive
    • Oncology Letters
      • Information for Authors
      • Editorial Policies
      • Editorial Board
      • Aims and Scope
      • Abstracting and Indexing
      • Bibliographic Information
      • Archive
    • Oncology Reports
      • Information for Authors
      • Editorial Policies
      • Editorial Board
      • Aims and Scope
      • Abstracting and Indexing
      • Bibliographic Information
      • Archive
    • World Academy of Sciences Journal
      • Information for Authors
      • Editorial Policies
      • Editorial Board
      • Aims and Scope
      • Abstracting and Indexing
      • Bibliographic Information
      • Archive
  • Articles
  • Information
    • For Authors
    • For Reviewers
    • For Librarians
    • For Advertisers
    • Conferences
  • Language Editing
Login Register Submit
  • This site uses cookies
  • You can change your cookie settings at any time by following the instructions in our Cookie Policy. To find out more, you may read our Privacy Policy.

    I agree
Search articles by DOI, keyword, author or affiliation
Search
Advanced Search
presentation
Molecular Medicine Reports
Join Editorial Board Propose a Special Issue
Print ISSN: 1791-2997 Online ISSN: 1791-3004
Journal Cover
May-2026 Volume 33 Issue 5

Full Size Image

Sign up for eToc alerts
Recommend to Library

Journals

International Journal of Molecular Medicine

International Journal of Molecular Medicine

International Journal of Molecular Medicine is an international journal devoted to molecular mechanisms of human disease.

International Journal of Oncology

International Journal of Oncology

International Journal of Oncology is an international journal devoted to oncology research and cancer treatment.

Molecular Medicine Reports

Molecular Medicine Reports

Covers molecular medicine topics such as pharmacology, pathology, genetics, neuroscience, infectious diseases, molecular cardiology, and molecular surgery.

Oncology Reports

Oncology Reports

Oncology Reports is an international journal devoted to fundamental and applied research in Oncology.

Experimental and Therapeutic Medicine

Experimental and Therapeutic Medicine

Experimental and Therapeutic Medicine is an international journal devoted to laboratory and clinical medicine.

Oncology Letters

Oncology Letters

Oncology Letters is an international journal devoted to Experimental and Clinical Oncology.

Biomedical Reports

Biomedical Reports

Explores a wide range of biological and medical fields, including pharmacology, genetics, microbiology, neuroscience, and molecular cardiology.

Molecular and Clinical Oncology

Molecular and Clinical Oncology

International journal addressing all aspects of oncology research, from tumorigenesis and oncogenes to chemotherapy and metastasis.

World Academy of Sciences Journal

World Academy of Sciences Journal

Multidisciplinary open-access journal spanning biochemistry, genetics, neuroscience, environmental health, and synthetic biology.

International Journal of Functional Nutrition

International Journal of Functional Nutrition

Open-access journal combining biochemistry, pharmacology, immunology, and genetics to advance health through functional nutrition.

International Journal of Epigenetics

International Journal of Epigenetics

Publishes open-access research on using epigenetics to advance understanding and treatment of human disease.

Medicine International

Medicine International

An International Open Access Journal Devoted to General Medicine.

Journal Cover
May-2026 Volume 33 Issue 5

Full Size Image

Sign up for eToc alerts
Recommend to Library

  • Article
  • Citations
    • Cite This Article
    • Download Citation
    • Create Citation Alert
    • Remove Citation Alert
    • Cited By
  • Similar Articles
    • Related Articles (in Spandidos Publications)
    • Similar Articles (Google Scholar)
    • Similar Articles (PubMed)
  • Download PDF
  • Download XML
  • View XML

  • Supplementary Files
    • Supplementary_Data1.pdf
    • Supplementary_Data2.pdf
    • Supplementary_Data3.xlsx
    • Supplementary_Data4.xlsx
    • Supplementary_Data5.xlsx
    • Supplementary_Data6.xlsx
Article Open Access

Characteristics of chromosomal instability‑related lncRNAs associated with progression and prognosis in breast cancer

  • Authors:
    • Qi Chen
    • Hui Chen
    • Hui Yang
    • Yin Tao
    • Xiaolan Zhu
  • View Affiliations / Copyright

    Affiliations: Molecular Genetic Diagnostics Laboratory, Genetic and Prenatal Diagnosis Center, Fourth Affiliated Hospital of Jiangsu University, Zhenjiang, Jiangsu 212003, P.R. China, Department of Breast Surgery, Fourth Affiliated Hospital of Jiangsu University, Zhenjiang, Jiangsu 212003, P.R. China, Reproductive Genetics Laboratory, Reproductive Medicine Center, Fourth Affiliated Hospital of Jiangsu University, Zhenjiang, Jiangsu 212003, P.R. China
    Copyright: © Chen et al. This is an open access article distributed under the terms of Creative Commons Attribution License.
  • Article Number: 124
    |
    Published online on: March 4, 2026
       https://doi.org/10.3892/mmr.2026.13834
  • Expand metrics +
Metrics: Total Views: 0 (Spandidos Publications: | PMC Statistics: )
Metrics: Total PDF Downloads: 0 (Spandidos Publications: | PMC Statistics: )
Cited By (CrossRef): 0 citations Loading Articles...

This article is mentioned in:


Abstract

Chromosomal instability (CIN), which leads to structural and numerical variations in chromosomes, plays an important role in the oncogenesis and progression of cancers. However, the functional role of CIN‑associated long non‑coding RNAs (lncRNAs) remains to be fully elucidated. Copy number variations and CIN were evaluated on the basis of aneuploidy and 70‑gene CIN‑signature scores. A CIN‑based prognostic model was constructed using univariate and multivariate Cox regression analyses. The performance of the CIN‑associated lncRNA signature was assessed using receiver operating characteristic curves and overall‑survival analyses. In vitro functional experiments of the lncRNA U62317.4 were conducted via ethynyldeoxyuridine, wound healing and invasion assays, as well as western blot analysis. The basal‑like subtype of breast cancer cells presented the highest frequency of copy number variations. The risk score model based on the 12 CIN‑related lncRNAs presented an improved prediction of overall survival in both the training and testing cohorts. Patients in the high‑risk group demonstrated a lower overall survival rate than those in the low‑risk group. Notably, U62317.4 was significantly upregulated in breast cancer (BC) tissues and cells compared with normal tissues. U62317.4 regulated breast cancer cell proliferation and migration and modulated CIN features by regulating key mitotic‑related proteins, such as p53, cell division cycle protein 20 and mitotic checkpoint serine/threonine‑protein kinase BUB1β. The present study revealed a predictive signature of prognosis in patients with breast cancer based on CIN scores, and the identified lncRNAs related to CIN demonstrated potential to serve as prognostic biomarkers. The functional role of U62317.4 provided notable insights into the underlying mechanisms and therapeutic targets of BC progression.

Introduction

Breast cancer (BC) is the most prevalent malignancy and foremost cause of cancer-related mortality among women globally (1). Clinically, estrogen receptor positive (ER+) BC is the most common subtype, whereas triple-negative BC (TNBC) accounts for only 10–20% of cases but is associated with aggressive behavior (2). The molecular complexity of BC, characterized by diverse hallmarks and high heterogeneity, has necessitated the development of combined therapies. However, challenges persist with respect to overcoming treatment resistance, including endocrine resistance and chemoresistance (3,4). These clinical hurdles underscore the need to identify diagnostic and prognostic biomarkers that can guide precision medicine approaches.

Chromosomal instability (CIN) is a common form of genomic instability that leads to aberrations in chromosomal structures or numbers, such as the loss or gain of large fragments or entire chromosomes (5–8). Recurrent CIN is observed during BC development, as well as before and after chemotherapy (9,10). CIN scores can be used as an important parameter in the diagnosis and prognosis of different clinical parameters (11). Previous studies have revealed that higher 70-gene CIN-signature (CIN70) score (6,12) and ploidy status are associated with poor outcomes, advanced clinical stages and metastasis (13–15). Mechanically, CIN predominantly arises from chromosomal segregation errors, replication stress, DNA damage defects and telomere dysfunction (16). Specifically, structural CINs (sCINs) are pre-mitotic defects arising in interphase, presenting as partial deletions or amplifications, translocations, rearrangements and other structural chromosomal abnormalities, such as dicentric or ring chromosomes, whereas numerical CINs (nCINs) predominantly result from chromosomal segregation errors during mitosis, and lead to aneuploidy (7).

Long non-coding RNAs (lncRNAs) are a subtype of non-protein-coding transcript that exhibit lengths of >200 nucleotides. An increasing amount of evidence has demonstrated that lncRNAs are frequently dysregulated across human malignancies, where they orchestrate important cancer biomarkers including proliferation, invasion, metastasis and therapeutic resistance (17,18). Notably, previous studies have established a functional connection between lncRNAs and CIN scores, thus revealing the roles of these transcripts in modulating cell cycle progression, mitotic fidelity and epigenetic regulation (19,20). Specific examples have highlighted that the lncRNA MSC-antisense-transcript 1 (MAT1) is induced by CIN in uveal melanoma, whereas the lncRNA CCAT2 induces CIN in colorectal cancer cells and participates in oncogenesis and chemoresistance (21,22). While these findings underscore the interdependence between lncRNAs and CINs, the molecular mechanisms governing CIN-related lncRNAs and their clinical potential have yet to be fully elucidated.

The present study identified a novel CIN signature across BC subtypes through integrated analysis of copy number variations (CNVs) and lncRNA expression. The present study established a CIN-based prognostic model that effectively stratified patients with BC, where elevated CIN levels were correlated with poor survival outcomes. Furthermore, the CIN-associated lncRNA (CIN-lncRNA) U62317.4 promoted BC progression by regulating cell proliferation, migration and mitotic processes. These findings positioned CIN-lncRNAs as promising molecular tools for BC management, offering potential diagnostic biomarkers and therapeutic targets.

Materials and methods

Data collection

Transcriptome profiles, CNVs and clinical information were acquired from The Cancer Genome Atlas (TCGA) dataset (https://portal.gdc.cancer.gov) (23). The GENCODE V22 GRCh38 (24) human genome annotation file was used to annotate mRNA and lncRNA transcripts. All gene expression data were transformed on a log2 scale. The differentially expressed genes between BC tissue and normal samples were determined using the ‘limma’ package in R (version 4.2.1; Posit Software, PBC) (25). P-values were adjusted using the false discovery rate method, and adjusted P<0.05 and |log fold-change (FC)|>1 were used as the cut-off criteria. Heatmaps and volcano maps were visualized using the ‘ggplot2’ package in R (26). In addition, gene expression profiles from two Gene Expression Omnibus (https://www.ncbi.nlm.gov/geo/) datasets, GSE115275 (27) and GSE159490 (28), were collected as the external validation datasets.

Tissue sample collection

BC tissues and their adjacent normal tissues were collected from 60 patients during excision surgery in the Department of Breast Surgery at The Fourth affiliated Hospital of Jiangsu University (Zhenjiang, China), between January 2022 and December 2023. The ages of the selected female patients with BC ranged from 41–80 years (mean age, 55.3 years). All patients had undergone histopathological confirmation of BC and had negative histories of exposure to either chemotherapy or radiotherapy before surgery. Patients with a history of or concurrent other malignancies were excluded. All pathology reports were reviewed and confirmed by at least two senior pathologists. Cases with unresolved pathological discrepancies were not enrolled. All tissue samples were preserved in liquid nitrogen and stored at −80°C until further use. Written informed consent was obtained from all patients in the study. The protocol for the present study was approved by the Ethics Committee of The Fourth Affiliated Hospital of Jiangsu University (approval no. 2021018; approved in November 2021).

Estimation of the CIN risk scores of BC samples

The chromosomal segments including genes with significant amplification or deletion in the CNV profiles were determined by analysis using Genomic Identification of Significant Targets in Cancer 2.0 (29). Significant copy number alterations were defined as those with a q-value <0.25. Genes accompanied with significant CNV amplification, deletion or mutation were considered the main features of genomic variation. The biological peculiarities of the CIN signature were identified using CIN70 score (6) and aneuploidy score (AS) (30). The CIN70 score was calculated by summing the expression levels of identified CIN70 genes, whose expression levels were associated with the CIN levels in different cancer types (6). The AS analysis, which inferred tumor purity and cell ploidy directly from analysis of segmented copy number data, was performed using the ABSOLUTE computational method (30). This analysis was applied to the CNV profiles obtained from 1,077 BC samples from TCGA. An AS value >2 was considered a ploidy feature.

Screening lncRNAs associated with CIN and co-expressed mRNAs

BC samples from TCGA dataset were divided into CIN70-high/low-risk and AS-high/low-risk groups using the median scores in the training set as the cut-off values. The lncRNAs of each group were extracted and analyzed. These differentially expressed lncRNAs were defined as lncRNAs associated with CIN. Pearson's correlation analyses were performed to establish the correlation coefficients between the expression levels of the identified CIN-lncRNAs and mRNAs, and significantly correlated pairs were selected based on a correlation coefficient >0.4 and P<0.05. Functional analysis of mRNAs was performed to explore the potential function of CIN-lncRNAs. Enrichment and pathway analysis was performed using Gene Ontology (GO) (http://geneontology.org/), Kyoto Encyclopedia of Genes and Genomes (KEGG) (http://www.genome.ad.jp/kegg) and the Database for Annotation, Visualization, and Integrated Discovery (https://davidbioinformatics.nih.gov) (31), using P<0.05 as a threshold. The results were presented by dot plot using the ‘ggplot2’ package in R (version 4.2.1, Posit Software, PBC).

Construction and verification of the CIN-lncRNA prognostic model in BC

Data on 1,093 BC samples from patients with followed-up information and clinical data, including age, tumor node metastasis (TNM) stage (32), survival time, pathology and ER/progesterone receptor (PR)/tyrosine kinase-type cell surface receptor HER2 (HER2) status, were extracted from TCGA dataset (33). These data were defined as the entire TCGA cohort and were also randomly divided into the training cohort (n=547) and the testing cohort (n=546). The two groups were displayed with no significance in age distribution, lymph node status, TNM and tumor stage (I–IV). The present study performed univariate and multivariate Cox regression analysis on the data in the two groups to determine prognostic-related lncRNAs. Subsequently, a prognostic risk model was constructed based on the following formula:

The term ‘lncRNAi’ represents the candidate lncRNAs. The risk score of each patient in the training set was calculated and the median risk score of patients was used as a cut-off to classify patients into high- and low-risk groups. The testing set and all patient set were analyzed using the same model formula as the training group. The testing set, along with TCGA set, was used to verify the feasibility of the prognostic risk model acquired from the data of the training set. Kaplan-Meier (KM) curves were generated to depict the overall survival (OS) rate for patients stratified into different prognostic risk groups. The log-rank test was used to assess the different survival rate between the high- and low-risk groups with a significance level of 5%. Multivariate Cox regression analysis was conducted to assess the independence of the CIN-related lncRNA signature (CIN-lncRNASig) from other key clinical variables. The hazard ratio along with its 95% confidence interval were derived using Cox regression analysis. The performance of the CIN-lncRNASig was assessed using time-dependent receiver operating characteristic (ROC) curve analysis.

Cell culture

Cells from the following human cell lines were preserved in the Department of Central Laboratory at the Fourth Affiliated Hospital of Jiangsu University: i) The normal epithelial cell line MCF-10A; ii) luminal A MCF-7 BC cells; iii) TNBC MDA-MB-231 cells; and iv) the HER2-positive BC cell line SKBR3 (34,35). The MCF-10A cells were sourced from our laboratory's cell repository and were authenticated using small tandem repeat profiling. The MCF-7 (cat. no. TCHu 74), MDA-MB-231 (cat. no. TCHu227) and SKBR3 cells (cat. no. SCSP-5243) were purchased from the Cell Bank of Type Culture Collection of The Chinese Academy of Sciences. The cell lines were cultured in Dulbecco's modified Eagle's medium (HyClone™; Cytiva) or RPMI-1640 medium (HyClone™; Cytiva), supplemented with 10% fetal bovine serum (FBS; Thermo Fisher Scientific, Inc.) and 100 U/ml penicillin-streptomycin (Thermo Fisher Scientific, Inc.). For the culture of MCF-7 cells, 10 µg/ml insulin (MilliporeSigma; Merck KGaA) was additionally added. All supplements were used according to the manufacturers' instructions. The cultures were incubated at 37°C in a humidified 5% CO2 atmosphere. All cell lines were authenticated by short tandem repeat profiling prior to use.

Cell transfection

The full length of the lncRNA U62317.4, also named LOC102724608 (predicted non-coding RNA transcript XR: 430484.4), was amplified and cloned into the pcDNA3.1 vector by GeneAdv (Jian Biotechnology Co., Ltd.), with the empty vector acting as a negative control (NC). Antisense oligonucleotides (ASOs) targeting U62317.4 and NC sequences were also designed and synthesized by GeneAdv (Jian Biotechnology Co., Ltd.). Cells were transfected with the aforementioned transfection vectors using Lipofectamine® 2000 (Invitrogen; Thermo Fisher Scientific, Inc.) according to the manufacturer's protocol at room temperature. A total of 4×105 target cells were seeded into each well of a 6-well plate and co-cultured with overexpression plasmids (1 µg) or ASOs (5 µl) in the presence of 10 µl lipofectamine and medium (total volume, 250 µl) upon reaching 85–90% confluence. Cell status was monitored at 24 and 48 h post-transfection, and functional experiments were conducted at the 48-h time point. The ASO sequences were as follows: U62317.4, 5′-TTTGATGTGAGAGTGGCTGC-3′; and NC, 5′-GCGTATTATAGCCGATTAAC-3′. Each experiment was performed in triplicate.

RNA extraction and quantitative PCR (qPCR) assay

Total RNA was extracted from tissue samples and cells using RNAiso Plus (Takara Biotechnology Co., Ltd.). Complementary DNA for reverse transcription (RT) was synthesized using the HifiScript cDNA Synthesis Kit (Jiangsu Kangwei Century Biotechnology Co., Ltd.) according to the manufacturer's protocol. Subsequently, RT-qPCR analysis was performed in a total reaction volume of 20 µl, comprising 10 µl SYBR Green Mix (2X), 2 µl cDNA template, 1 µl U62317.4 forward primer (10 µM), 1 µl U62317.4 reverse primer (10 µM) and 6 µl RNA-free water. The RT-qPCR cycle settings included an initial denaturation step of 5 min at 95°C, 40 cycles of 15 sec at 95°C and 30 sec at 60°C and a final extension step of 60 sec at 60°C; reactions were performed using a Bio-Rad CFX96 instrument (Bio-Rad Laboratories, Inc.). qPCR analysis was then performed according to a prior protocol (36). Results were normalized to the expression of glyceraldehyde 3-phosphate dehydrogenase (GAPDH). All specific primers were designed and synthesized by GeneAdv (Jian Biotechnology Co., Ltd.). These primers were as follows: GAPDH, forward 5′-GCACCGTCAAGGCTGAGAAC-3′, reverse 5′-TGGTGAAGACGCCAGTGGA-3′; and U62317.4, forward 5′-ATCTTGGCTCCTGGGGATCT-3′, reverse 5′-GTGGCTGCTGGAAAGTGTTG-3′. The 2−ΔΔCq method was applied to determine the differences between multiple samples (36).

Ethynyldeoxyuridine (EdU) analysis

MCF-7 and MDA-MB-231 cells were cultured in 24-well plates at 2–4×104 cells per well and were transfected with U62317.4 ASOs and overexpression plasmids and cultured for 48 h. Subsequently, 200 µl EdU labeling medium was added to cells 48 h after transfection using the Cell-Light EdU Apollo488 In Vitro kit (Guangzhou RiboBio Co., Ltd.), and cells were incubated for 2 h at 37°C under 5% CO2. Subsequently, the cultured cells were treated with 4% paraformaldehyde for 30 min at room temperature followed by incubation with 100 µl 0.5% Triton X-100 for 10 min at room temperature. Samples were then stained with Apollo staining solution and subsequently incubated with 100 µl Hoechst 33342 (5 µg/ml) at room temperature. A total of five fields of view were randomly selected in each well for counting the percentage of EdU-positive cells. Samples were observed under fluorescent microscopy (cat. no. IX73; Olympus Corporation) and the percentage of EdU-positive cells was measured.

Cell migration and invasion assays

For wound healing assays, MCF-7 and MDA-MB-231 cells transfected with U62317.4 ASOs and overexpression plasmids were cultured in 6-well plates. Three parallel scratch wounds were made across each well. The cells were continuously incubated in fresh DMEM for MCF-7 cells or RPMI 1640 for MDA-MB-231 cells without FBS (Thermo Fisher Scientific, Inc.) and cultured in a humidified atmosphere containing 5% CO2 at 37°C. Wound closure was observed after 0 and 48 h under a brightfield microscope.

For the invasion assays, 5×104 cells per well in serum-free DMEM or RPMI 1640 were seeded into the upper chamber (Corning Life Sciences), which had been previously coated with 50 µl of Matrigel (BD Biosciences) at 37°C for 1 h. The lower chamber of the Transwell insert was filled with the respective culture medium containing 20% FBS (Thermo Fisher Scientific, Inc.). After the chambers were incubated at 37°C for 48 h, cells remaining on the upper chamber were wiped with cotton swabs, while cells on the lower membrane were fixed with 100% methanol for 15 min at room temperature, and subsequently stained with 0.1% crystal violet for 20 min at room temperature. A total of five fields of view were randomly selected in each well for quantifying cell invasion via cell counting under a brightfield microscope (Olympus IX71; Olympus Corporation).

Western blot analysis

Transfected MCF-7 and MDA-MB-231 cells were lysed using RIPA buffer (Beyotime Biotechnology) containing protease inhibitors (Roche Diagnostics). Protein concentration was determined by measuring the absorbance at 280 nm using a NanoDrop One spectrophotometer (Thermo Fisher Scientific, Inc.). A total of 50 µg of protein from each group per lane was mixed with 5X protein loading buffer and separated on a 12% SDS-polyacrylamide gel, before being transferred to 0.45 µm PVDF membranes (MilliporeSigma; Merck KGaA). Samples on the membranes were blocked with 5% non-fat dry milk for 1 h at room temperature, and then incubated with primary antibodies, including GAPDH (1:1,000; cat. no. sc-47724; Santa Cruz Biotechnology, Inc.), mitotic checkpoint serine/threonine-protein kinase BUB1β (BUB1B; 1:1,000; cat. no. 11504-2-AP; Proteintech Group, Inc.), cell division cycle protein 20 (CDC20; 1:2,000; cat. no. 10252-1-AP; Proteintech Group, Inc.) and p53 (1:5,000; cat. no. 10442-1-AP; Proteintech Group, Inc.), at 4°C overnight. The membranes were washed with agitation in 0.1% Tween 20 in TBS and incubated with horseradish peroxidase (HRP)-conjugated goat anti-rabbit IgG antibody (1:10,000; cat. no. D110058; Sangon Biotech Co., Ltd.) and HRP-conjugated goat anti-mouse IgG antibodies (1:5,000; cat. no. D110087; BBI Life Sciences Corporation; Sangon Biotech Co, Ltd.) for 2 h at room temperature. Finally, membranes were incubated with enhanced chemiluminescence reagent (BeyoECL plus; Beyotime Biotechnology). The signals were visualized using the ChemiDOC imaging system (Bio-Rad Laboratories, Inc.). Densitometric analysis was performed using ImageJ software (v.1.54; National Institutes of Health). Data were normalized against GAPDH protein levels. FCs in the intensity of protein signals were reported as the mean of results from three experimental repeats.

Statistical analysis

All data were presented as mean ± SD and were analyzed using GraphPad Prism (version 8.0; Dotmatics). All the analyses and plots from TCGA datasets were performed and generated using R version 4.2.1 (Posit Software, PBC) (37). ROC analysis was performed using the ‘timeROC’ package in R. Survival analyses were performed using the KM method. The standard log-rank test was used for comparisons under the assumption of proportional hazards, resulting in log-rank P-values. The Renyi test, which provided Renyi P-values, was further employed for the survival plots where late-stage crossover was observed. The normality of the data distribution was assessed using the Shapiro-Wilk test. For data in Fig. S2C and D that followed a normal distribution, comparisons between two groups were performed using two-tailed paired or unpaired Student's t-test where appropriate. For comparisons between two groups not following a normal distribution such as Fig. 4D, the Mann-Whitney U test or Wilcoxon matched-pairs signed rank tests were performed for unpaired and paired data respectively. Correlations were analyzed using Pearson's correlation coefficient for normal distributed data (Tables SIV and SV), while Spearman's correlation was applied to non-normally distributed data (Fig. S2E). Group comparisons were performed using either one-way ANOVA followed by Tukey's post-hoc comparisons or the Kruskal-Wallis test with Dunn's multiple-comparison post-hoc test, based on normality and the results of the variance homogeneity test. All the experiments were performed in triplicate. P<0.05 was considered statistically significant.

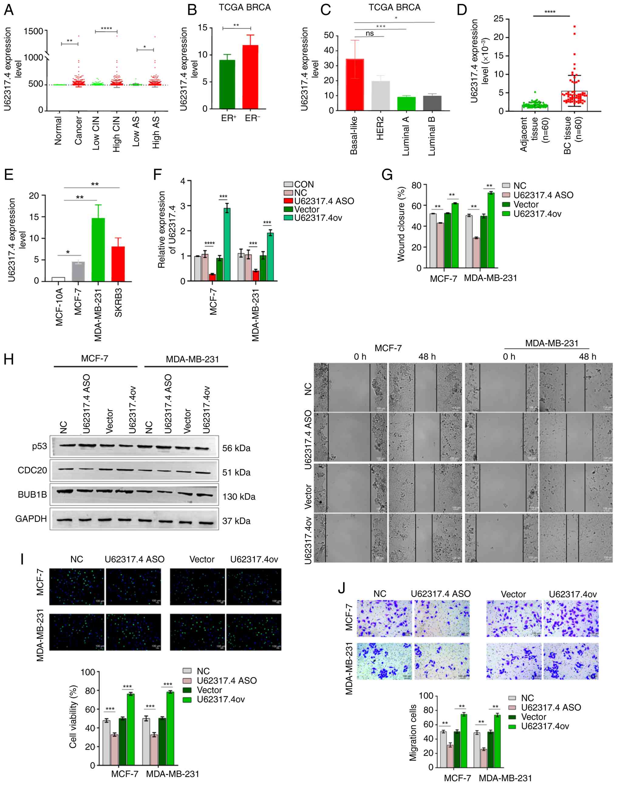
Upregulation of U62317.4 induces
malignant phenotypes in BC. (A) Validation of the expression level
of U62317.4 in BC tissues, normal tissues, high- and low-CIN
groups, and high- and low-AS groups from TCGA dataset. (B) The
expression of U62317.4 in patients with ER+ and
ER− BC in TCGA dataset. (C) Comparison of U62317.4
expression among BC subtypes from TCGA dataset, including
basal-like, HER2-enriched, luminal A and B subtypes, which was
conducted using the Kruskal-Wallis test followed by Dunn's post hoc
test. (D) Validation of U62317.4 expression levels in BC tissues
and paired adjacent normal tissues (n=60). The comparison was
conducted using the Wilcoxon signed-rank test. (E) The expression
level of U62317.4 in MCF-10A, MCF-7, MDA-MB-231 and SKBR3 cell
lines. (F) The efficiency of U62317.4 overexpression and
ASO-mediated knockdown was determined by reverse
transcription-quantitative PCR analysis. MCF-7 and MDA-MB-231 cells
were transfected with U62317.4 pcDNA3.1 overexpression plasmids and
ASOs. (G) Representative images and quantification of wound healing
assays showing the migration of MCF-7 and MDA-MB-231 cells
transfected with U62317.4 ASOs and overexpression plasmids. The
area between cell fronts on either side of the wound was measured
and calculated as a percentage of the scratch area at 0 h. Scale
bar, 100 µm. (H) Western blot assay demonstrated the protein levels
of p53, BUB1B and CDC20 in MCF-7 and MDA-MB-231 cells transfected
with U62317.4 ASOs and overexpression plasmids, as well as their
relevant controls. (I) Ethynyldeoxyuridine staining analysis was
performed to measure the viability of MCF-7 and MDA-MB-231
transfected with U62317.4 ASOs and overexpression plasmids, as well
as their relevant controls. Scale bar, 100 µm. (J) Matrigel assays
were used to determine the invasive abilities of MCF-7 and
MDA-MB-231 cells transfected with U62317.4 ASOs and overexpression
plasmids, as well as their relevant controls. Comparisons between
the results of assays performed in MCF-7 and MDA-MB-231 cells were
analyzed by one-way ANOVA, followed by Tukey's post hoc test. Data
were represented as the mean ± SD from three independent
experiments. Scale bar, 100 µm. *P<0.05, **P<0.01,
***P<0.001 and ****P<0.0001. BC, breast cancer; ASO,
antisense oligonucleotide; CON, control without transfection
treatment; NC, antisense oligonucleotide negative control; TCGA,
The Cancer Genome Atlas; ER+, estrogen
receptor-positive; ER−, estrogen receptor-negative;
BRCA, breast cancer type 1 susceptibility protein; ns, not
significant; U62317.4ov, U62317.4 overexpression plasmids; Vector,
overexpression control; CIN, chromosomal instability; AS,
aneuploidy score; HER2, tyrosine kinase-type cell surface receptor
HER2; BUB1B, mitotic checkpoint serine/threonine-protein kinase
BUB1β; CDC20, cell division cycle protein 20.

Figure 4.

Upregulation of U62317.4 induces malignant phenotypes in BC. (A) Validation of the expression level of U62317.4 in BC tissues, normal tissues, high- and low-CIN groups, and high- and low-AS groups from TCGA dataset. (B) The expression of U62317.4 in patients with ER+ and ER− BC in TCGA dataset. (C) Comparison of U62317.4 expression among BC subtypes from TCGA dataset, including basal-like, HER2-enriched, luminal A and B subtypes, which was conducted using the Kruskal-Wallis test followed by Dunn's post hoc test. (D) Validation of U62317.4 expression levels in BC tissues and paired adjacent normal tissues (n=60). The comparison was conducted using the Wilcoxon signed-rank test. (E) The expression level of U62317.4 in MCF-10A, MCF-7, MDA-MB-231 and SKBR3 cell lines. (F) The efficiency of U62317.4 overexpression and ASO-mediated knockdown was determined by reverse transcription-quantitative PCR analysis. MCF-7 and MDA-MB-231 cells were transfected with U62317.4 pcDNA3.1 overexpression plasmids and ASOs. (G) Representative images and quantification of wound healing assays showing the migration of MCF-7 and MDA-MB-231 cells transfected with U62317.4 ASOs and overexpression plasmids. The area between cell fronts on either side of the wound was measured and calculated as a percentage of the scratch area at 0 h. Scale bar, 100 µm. (H) Western blot assay demonstrated the protein levels of p53, BUB1B and CDC20 in MCF-7 and MDA-MB-231 cells transfected with U62317.4 ASOs and overexpression plasmids, as well as their relevant controls. (I) Ethynyldeoxyuridine staining analysis was performed to measure the viability of MCF-7 and MDA-MB-231 transfected with U62317.4 ASOs and overexpression plasmids, as well as their relevant controls. Scale bar, 100 µm. (J) Matrigel assays were used to determine the invasive abilities of MCF-7 and MDA-MB-231 cells transfected with U62317.4 ASOs and overexpression plasmids, as well as their relevant controls. Comparisons between the results of assays performed in MCF-7 and MDA-MB-231 cells were analyzed by one-way ANOVA, followed by Tukey's post hoc test. Data were represented as the mean ± SD from three independent experiments. Scale bar, 100 µm. *P<0.05, **P<0.01, ***P<0.001 and ****P<0.0001. BC, breast cancer; ASO, antisense oligonucleotide; CON, control without transfection treatment; NC, antisense oligonucleotide negative control; TCGA, The Cancer Genome Atlas; ER+, estrogen receptor-positive; ER−, estrogen receptor-negative; BRCA, breast cancer type 1 susceptibility protein; ns, not significant; U62317.4ov, U62317.4 overexpression plasmids; Vector, overexpression control; CIN, chromosomal instability; AS, aneuploidy score; HER2, tyrosine kinase-type cell surface receptor HER2; BUB1B, mitotic checkpoint serine/threonine-protein kinase BUB1β; CDC20, cell division cycle protein 20.

Results

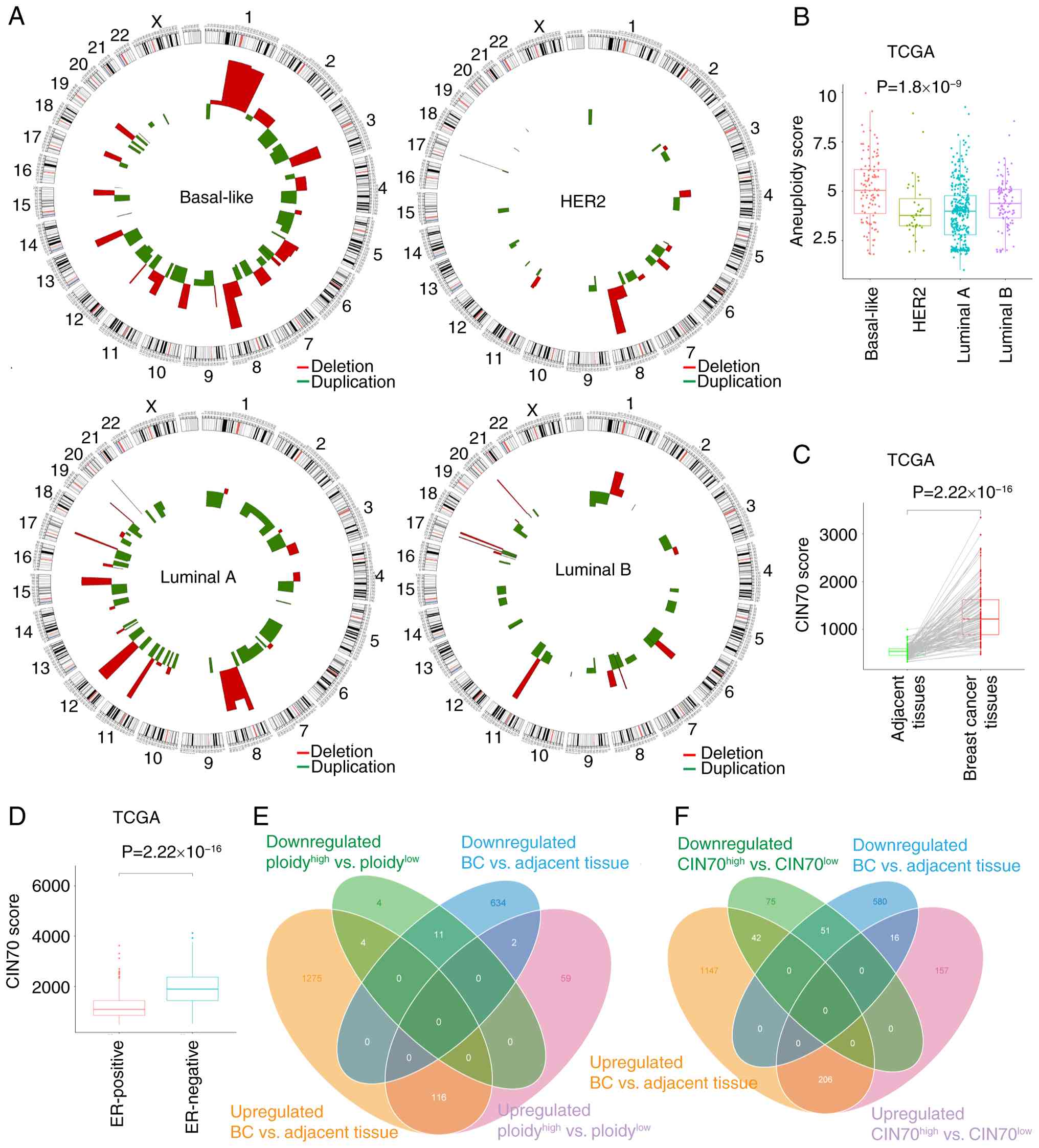
Characteristics of chromosomal copy number variation in BC

Genomic CNVs, comprising both amplifications and deletions, across different BC types, including luminal A, luminal B, basal-like and HER2 positive types, were analyzed based on TCGA datasets. As shown in Fig. 1A, BC tissues showed different levels of CIN based on the distributions of CNVs. Chromosomal deletions were more frequent compared with that of chromosomal amplifications (Table SI). The specific patterns of gene amplification or deletion varied, in which basal-like subtypes displayed the most frequent CNVs, while of the other subtypes, HER2-type BC exhibited the lowest number of CNVs (Fig. 1A). A total of 55 genes were identified to have been significantly amplified in the genomic data and showed diverse segmental changes among different subtypes, while 96 genes were significantly deleted. Among these regions, the 1q21.3 duplication (dup), 9p21.3 deletion (del), 19p13.3del and 13q12.11del regions were the most frequent loci of CNV in these four subtypes; the genes lying within these regions included cyclin dependent kinase inhibitor 2A (CDKN2A), fibroblast growth factor 9 and human-microRNA-4257/1909/4321 (Table SI).

Characteristics of CNVs and
differentially expressed genes in BC from TCGA dataset. (A) The
specific patterns of CNVs based on the different BC subtypes. (B)
The distribution of aneuploidy score among each subtype: The
basal-like-type showed the highest average aneuploidy score, while
HER2-type cells displayed the lowest scores on average. The
comparison of ploidy score among BC subtypes were conducted using
the Kruskal-Wallis test, followed by Dunn's post hoc test. (C)
CIN70 score was visualized in plots comparing data from BC samples
with adjacent normal tissues from TCGA dataset. (D) CIN70 score in
ER-negative tissues was compared with ER-positive tissues. (E) Venn
diagram showing that there were 196 dysregulated lncRNAs associated
with high and low ploidy levels and expression differences, among
which 19 were downregulated and 177 were upregulated. (F) The Venn
diagram showed that there were 547 dysregulated lncRNAs associated
with high and low CIN70 levels and expression differences, among
which 168 were downregulated and 379 were upregulated. CNVs, copy
number variations; HER2, tyrosine kinase-type cell surface receptor
HER2; BC, breast cancer; CIN70, 70-gene chromosomal
instability-signature; TCGA, The Cancer Genome Atlas; ER, estrogen
receptor; lncRNA, long non-coding RNA.

Figure 1.

Characteristics of CNVs and differentially expressed genes in BC from TCGA dataset. (A) The specific patterns of CNVs based on the different BC subtypes. (B) The distribution of aneuploidy score among each subtype: The basal-like-type showed the highest average aneuploidy score, while HER2-type cells displayed the lowest scores on average. The comparison of ploidy score among BC subtypes were conducted using the Kruskal-Wallis test, followed by Dunn's post hoc test. (C) CIN70 score was visualized in plots comparing data from BC samples with adjacent normal tissues from TCGA dataset. (D) CIN70 score in ER-negative tissues was compared with ER-positive tissues. (E) Venn diagram showing that there were 196 dysregulated lncRNAs associated with high and low ploidy levels and expression differences, among which 19 were downregulated and 177 were upregulated. (F) The Venn diagram showed that there were 547 dysregulated lncRNAs associated with high and low CIN70 levels and expression differences, among which 168 were downregulated and 379 were upregulated. CNVs, copy number variations; HER2, tyrosine kinase-type cell surface receptor HER2; BC, breast cancer; CIN70, 70-gene chromosomal instability-signature; TCGA, The Cancer Genome Atlas; ER, estrogen receptor; lncRNA, long non-coding RNA.

Characteristics of CIN in BC subtypes

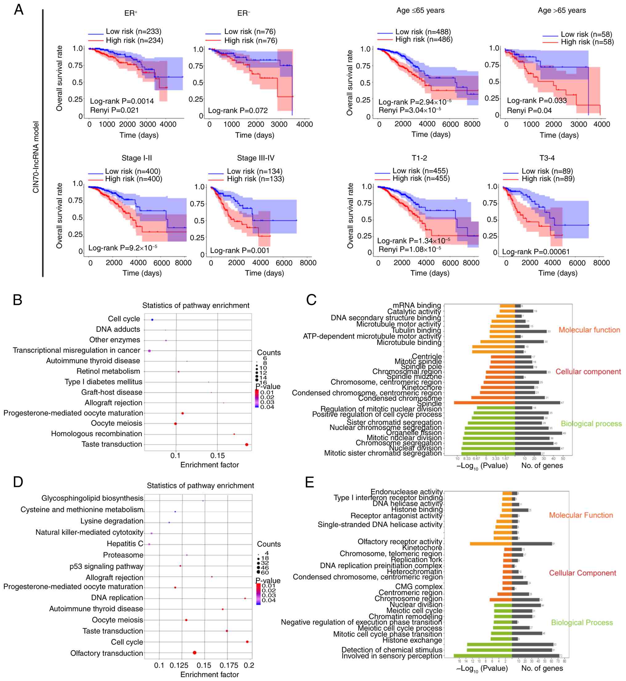
For each BC subtype, the distribution of AS varied. The basal-like subtype demonstrated the highest CIN levels on average (Fig. 1A), while the HER2 subtype displayed the lowest median value (Fig. 1B). The AS distribution was consistent with CIN levels derived from previously obtained CNV data for each subtype (Fig. 1A). Otherwise, the CIN70 scores demonstrated significantly higher CIN levels in BC than in normal breast tissues (Fig. 1C). ER-negative (ER−) samples showed significantly higher CIN levels compared with ER-positive (ER+) samples (Fig. 1D). Regarding clinical parameters, the present study demonstrated that high CIN70 scores were notably associated with lymph node metastasis, and significantly associated with advanced clinical and TNM stages (Fig. S1C, D and F). However, CIN70 scores did not differ significantly when patients were stratified by metastasis stage (M0 vs. M1), or by lymph node stage (N0/N1 vs. N2/N3), where M0 and M1 indicate the absence or presence of distant metastasis, and N0-N3 denote limited vs. advanced regional lymph node involvement (Fig. S1B and E). Further comparisons in Fig S1C revealed that the N3 subgroup exhibited significantly different CIN70 scores when compared individually with each of the N0, N1 and N2 subgroups. ROC curves showed that the CIN70 scores demonstrated limited performance in distinguishing BC from normal tissues (AUC, 0.614; Fig. S1G). However, the OS of patients with BC with high CIN70 scores showed no significant difference compared with the low CIN70 group (Fig. S1H; log-rank P=0.11; Renyi P=0.078).

Screening of CIN-related lncRNAs in patients with BC

Based on gene expression profiles, the present study obtained 3,186 upregulated genes, which contained 1,395 lncRNAs, and 2,404 downregulated genes containing 647 lncRNAs, which were significantly dysregulated between BC and adjacent tissues (Fig. S1A). To identify the lncRNAs associated with CIN, the present study calculated the AS and CIN70 score in each patient and arranged patients in descending order by score. Based on CIN70 analysis, 379 lncRNAs were upregulated and 168 lncRNAs were downregulated (Fig. 1F and Table SII); the results of AS analysis included 177 upregulated and 19 downregulated lncRNAs (Fig. 1E and Table SIII).

Construction of a CIN-lncRNASig model for BC

To further determine the predictive power of candidate lncRNAs, the present study compared the association between identified dysregulated lncRNAs and the OS rates of patients, resulting in the construction of models containing seven CIN70-lncRNA and six AS-lncRNA that associated with prognosis via univariate and multivariate Cox regression analyses (Fig. 2A and C). CIN70 analysis revealed significant positive coefficients for WARS2-IT1, SIRLNT, LINC01234 and AC008406.3, revealing that these were high-risk lncRNAs that advanced BC progression, whereas the coefficients for MAPT-AS1, AC110772.2 and U62317.4 were negative, which demonstrated that these lncRNAs associated with the low-risk group and exhibited a protective effect on clinical prognosis in BC (Figs. 2A and S2A). AS analysis demonstrated that AC113346.1, LINC00668, AC010729.2, AC090627.1 and AC046168.1 had significant positive coefficients, indicating high-risk, while the coefficient for U62317.4 was negative, indicating that this lncRNA was low-risk for BC (Figs. 2C and S2B). The lncRNA U62317.4 was selected for further analysis as it was identified as low-risk factor by both AS and CIN70 analysis. In addition, further multivariate Cox regression analyses in ER+/ER− subgroups identified five prognostic lncRNAs including U62317.4. The risk score had good performance in predicting 1-year OS (AUC=0.815) and showed a significant survival disparity between the high- and low-risk groups (Renyi P<0.0001; Fig. S1I). Subsequently, the present study used the CIN-lncRNASig to determine the risk score of each patient in the training cohort. Using the median risk score as the cut-off value, patients were divided into high- and low-risk groups. ROC analysis demonstrated that the AUC values for 1-, 3- and 5-year diagnostic performance on BC were 0.763, 0.767 and 0.781 for the CIN70 analysis (Fig. 2B), as well as 0.819, 0.754 and 0.699 in the AS group (Fig. 2D). KM analysis showed that the OS of patients in the low-risk group was significantly higher compared with that of the high-risk group for both CIN70 score (Renyi P<0.001; Fig. 2B) and AS (log-rank P<0.001; Fig. 2D). To further clarify whether the expression levels of these candidate lncRNAs were associated with CIN70 and AS scores, the expression levels of the related lncRNAs were assessed. lncRNAs such as WARS2-IT1 and AC110772.2 were shown to be downregulated in high-CIN70 BC tissues, whereas U62317.4, SIRLNT, LINC01234, AC008406.3, AC113346.1, LINC00668, AC010729.2 and AC046168.1 were upregulated in the high-CIN70 or AS groups (Tables SII and SIII), suggesting that these lncRNAs may be associated with high CIN scores.

Establishment and validation of
chromosomal instability-related lncRNA prognostic model from TCGA
dataset. (A) Forest plot of the seven CIN70-related lncRNAs in the
training set. (B) ROC curve and overall survival rate of the seven
CIN70-related lncRNAs forming the signature in the training set.
(C) Forest plot of the six AS-related lncRNAs in the training set.
(D) ROC curve and overall survival rate of the six AS-related
lncRNA forming the signature in the training set. Validation of the
AUC values and overall survival rates of the CIN70-related lncRNAs
in the (E) testing and (F) TCGA datasets. Validation of the AUC
values and overall survival rates of the AS-related lncRNA
signature in the (G) testing set and (H) TCGA dataset. ROC,
receiver operating characteristic; CI, confidence interval; AUC,
area under the curve; CIN70, 70-gene chromosomal
instability-signature; TCGA, The Cancer Genome Atlas; lncRNA; long
non-coding RNA.

Figure 2.

Establishment and validation of chromosomal instability-related lncRNA prognostic model from TCGA dataset. (A) Forest plot of the seven CIN70-related lncRNAs in the training set. (B) ROC curve and overall survival rate of the seven CIN70-related lncRNAs forming the signature in the training set. (C) Forest plot of the six AS-related lncRNAs in the training set. (D) ROC curve and overall survival rate of the six AS-related lncRNA forming the signature in the training set. Validation of the AUC values and overall survival rates of the CIN70-related lncRNAs in the (E) testing and (F) TCGA datasets. Validation of the AUC values and overall survival rates of the AS-related lncRNA signature in the (G) testing set and (H) TCGA dataset. ROC, receiver operating characteristic; CI, confidence interval; AUC, area under the curve; CIN70, 70-gene chromosomal instability-signature; TCGA, The Cancer Genome Atlas; lncRNA; long non-coding RNA.

Validation of the CIN-lncRNASig model in the testing and TCGA cohorts

To determine the accuracy of the CIN-lncRNASig predictive model, its prognostic performance was validated in the testing and TCGA cohorts used. For the CIN70-related lncRNA prognostic model, ROC analysis showed that the AUC values for 1-, 3- and 5-year survival were 0.601, 0.675 and 0.636, respectively in the testing cohort, whereas these values were observed to be 0.682, 0.718 and 0.704, respectively in the entire TCGA cohort (Fig. 2E and F). Survival analysis showed that the low-risk group displayed significantly higher OS rates compared with the high-risk group in both the testing cohort (Renyi P=0.002; Fig. 2E) and entire TCGA cohort(log-rank P<0.001; Fig. 2F). For the AS-related lncRNA prognostic model, KM analysis also revealed that OS rates in the high-risk group were significantly lower than in the low-risk group within both the testing cohort (Renyi P<0.001; Fig. 2G) and the entire TCGA cohort (Renyi P<0.001; Fig. 2H). ROC analysis demonstrated that the AUC values for 1-, 3- and 5-year survival were 0.743, 0.608 and 0.606, respectively in the testing cohort (Fig. 2G) and 0.778, 0.670 and 0.644, respectively in the entire TCGA cohort used (Fig. 2H).

Efficiency of CIN-lncRNASig in predicting clinical characteristics

To evaluate the potential independence of CIN-lncRNASig as a prognostic factor, the present study performed a multivariate Cox regression analysis on clinical parameters of BC, including ER status, age, pathological stage and the CIN-lncRNASig predictive model. Patients with BC were divided into ER+ (n=467) and ER− groups (n=152), ages ≤65 (n=974) and >65 (n=116), and groups containing clinical stages I–II (n=800) and III–IV (n=267). Patients within each group were stratified by the median risk score (low risk < median ≥ high risk) into high- and low-risk groups. There was a significant difference in OS rate observed between the two risk groups in patients with ER+ BC (Renyi P<0.05); however, this difference was not significant between the ER− groups (log-rank P>0.05). The OS rates of high-risk groups for other factors, including age, clinical stage and tumor stage, were significantly lower than that of the low-risk groups (log-rank P<0.05 or Renyi P<0.05; Fig. 3A). Furthermore, in the AS-related lncRNA-signature model, the differences in OS between the high- and low-risk groups for these factors were markedly consistent with those observed in the CIN-lncRNASig model (log-rank P<0.05 or Renyi P<0.05; Fig. S1J). However, the difference between the ER− groups in this model was significant (log-rank P<0.05), while no significant difference was observed between risk groups for patients aged >65 years (Renyi P>0.05; Fig. S1J). Therefore, these results indicated the efficiency of CIN-lncRNASig in predicting clinical characteristics within BC cohorts.

Performance and efficiency of the
CIN-lncRNA signature in predicting clinical characteristics. (A)
For the CIN70 lncRNA model, the results of Kaplan-Meier analysis on
overall survival rate between low- and high-risk groups in: i)
Patients with ER+ and ER− breast cancer; ii)
patients aged≤65 years and aged >65 years; iii) patients with
clinical stage I–II and stage III–IV breast cancer; and iv)
patients with stage T1-2 and T3-4 breast cancer. (B) KEGG pathway
enrichment analysis for the seven CIN-lncRNAs and their associated
protein coding genes was carried out using the Database for
Annotation, Visualization, and Integrated Discovery to reveal the
potential pathways in which the candidate lncRNAs were involved.
(C) GO function analysis showed the top enriched terms for
‘biological process’, ‘cellular component’ and ‘molecular function’
in the CIN-lncRNA-associated protein coding genes. (D) KEGG pathway
enrichment analysis of the six AS-lncRNAs and their associated
protein coding genes. (E) GO function analysis showing the top
enriched terms for AS-lncRNA-associated protein coding genes. GO,
Gene Ontology; KEGG, Kyoto Encyclopedia of Genes and Genomes;
ER+, estrogen receptor-positive; ER−,
estrogen receptor-negative; T, tumor stage; AS, aneuploidy score;
lncRNA, long non-coding RNA; AS-lncRNA, aneuploidy-associated
lncRNAs; CIN-lncRNA, chromosomal instability-associated lncRNAs;
CIN70, 70-gene chromosomal instability-signature; CMG, Cdc45-DNA
replication licensing factor MCM-DNA replication complex GINS;
miRNA, microRNA.

Figure 3.

Performance and efficiency of the CIN-lncRNA signature in predicting clinical characteristics. (A) For the CIN70 lncRNA model, the results of Kaplan-Meier analysis on overall survival rate between low- and high-risk groups in: i) Patients with ER+ and ER− breast cancer; ii) patients aged≤65 years and aged >65 years; iii) patients with clinical stage I–II and stage III–IV breast cancer; and iv) patients with stage T1-2 and T3-4 breast cancer. (B) KEGG pathway enrichment analysis for the seven CIN-lncRNAs and their associated protein coding genes was carried out using the Database for Annotation, Visualization, and Integrated Discovery to reveal the potential pathways in which the candidate lncRNAs were involved. (C) GO function analysis showed the top enriched terms for ‘biological process’, ‘cellular component’ and ‘molecular function’ in the CIN-lncRNA-associated protein coding genes. (D) KEGG pathway enrichment analysis of the six AS-lncRNAs and their associated protein coding genes. (E) GO function analysis showing the top enriched terms for AS-lncRNA-associated protein coding genes. GO, Gene Ontology; KEGG, Kyoto Encyclopedia of Genes and Genomes; ER+, estrogen receptor-positive; ER−, estrogen receptor-negative; T, tumor stage; AS, aneuploidy score; lncRNA, long non-coding RNA; AS-lncRNA, aneuploidy-associated lncRNAs; CIN-lncRNA, chromosomal instability-associated lncRNAs; CIN70, 70-gene chromosomal instability-signature; CMG, Cdc45-DNA replication licensing factor MCM-DNA replication complex GINS; miRNA, microRNA.

Prediction of the biological mechanisms related to the CIN-lncRNAs

To identify the functions and signaling pathways of CIN-related lncRNAs, the present study constructed a lncRNA-mRNA co-expression network (Fig. S3). Pearson's correlation coefficients were calculated, and the mRNAs positively correlated with the seven CIN-lncRNAs and six aneuploidy-associated lncRNAs (AS-lncRNAs) are presented in tables SIV and SV. GO enrichment analysis revealed that the functions of the CIN-lncRNAs were associated with ‘microtubule binding’, ‘condensed chromosome’ and ‘mitotic sister chromatid segregation’ (P<0.05). KEGG pathway analysis showed that the identified CIN-lncRNAs were involved in ‘Oocyte meiosis’, ‘Cell cycle’ and ‘Transcriptional misregulation in cancer’ (Fig. 3B and C). The functions of AS-lncRNAs were predominantly enriched in ‘chromosome, centromeric region’, ‘DNA helicase activity’, ‘meiotic cell cycle process’ and ‘mitotic cell cycle phase transition’ (Fig. 3E). Furthermore, KEGG pathway analysis of AS-lncRNA-associated protein-related genes demonstrated that the majority of enriched pathways were related to ‘Oocyte meiosis’, ‘Cell cycle’ and ‘p53 signaling pathway’ (Fig. 3D).

Validation of expression levels of U62317.4 in BC samples

The expression level of U62317.4 significantly increased in BC tissue compared with adjacent tissue, and tissues with a high CIN level displayed significantly higher U62317.4 levels than low-CIN tissues in the TCGA dataset (Fig. 4A). In addition, ER− samples displayed significantly higher levels of U62317.4 than ER+ samples (Fig. 4B). Specifically, the basal-like subtype of BC displayed the highest expression level of U62317.4, which was significantly higher than the luminal A and B subtypes (Fig. 4C). In the GSE115275 dataset, patients with TNBC (n=6) showed significantly higher expression of U62317.4 than adjacent tissues (n=6) (P<0.05; Fig. S2C); however, BC tissue (n=4) in the GSE159490 dataset showed no significant difference in U62317.4 expression compared with adjacent tissue (Fig. S2D). Based on the lncRNA-mRNA network (Tables SIV and SV) and preceding KEGG pathway analysis (Fig. 3B and D), the present study validated the correlation between hub genes and their associated pathways, including CDC20, mitotic checkpoint serine/threonine kinase B (BUB1B), survivin, threonine tyrosine kinase (TTK), mitotic arrest deficient 2-like 1 (MAD2L1) and Polo-like kinase 1 (PLK1), and U62317.4 levels. The present study revealed a significant weak positive correlation between the expression levels of U62317.4 and CDC20 (Fig. S2E). There was also a linear correlation between U62317.4 expression and the mRNA levels of cell cycle checkpoint proteins, such as MAD2L1, AURKB, PLK1 and BUB1B (data not shown). Considering CDC20 is an important mitotic regulator, and a key protein in the cell cycle and meiotic processes, the present study proposed that high expression U62317.4 in BC may have regulated CIN by affecting mitotic processes.

Function of U62317.4 in BC cell proliferation and migration

To validate these findings in different cell lines and in the collected patient samples, BC tissues displayed a significantly higher expression level of U62317.4 than adjacent tissues (Fig. 4D). The expression level of U62317.4 was significantly higher in BC cells compared with epithelial cells, especially in the MDA-MB-231 cell line, comprising basal-like TNBC cells (Fig. 4E). Compared with controls, the expression of U62317.4 in MCF-7 cells, which are ER+, PR-positive luminal BC cells, and MDA-MB-231 cells was significantly reduced after transfection with ASOs, while U62317.4 expression was significantly increased after transfection with U62317.4 overexpression plasmids (Fig. 4F). Silencing U62317.4 significantly suppressed cell viability (Fig. 4I), wound-healing ability (Fig. 4G) and migration in BC cells (Fig. 4J). In addition, expression of the apoptosis-related protein p53 was notably promoted after U62317.4 knockdown (Figs. 4H and S2F and G), while CDC20 and BUB1B expression showed marked decreases after U62317.4 was silenced. On the contrary, U62317.4 overexpression promoted BC cell viability, proliferation and migration (Fig. 4I and J), as well as BC cell line wound closure (Fig. 4G). BUB1B and CDC20 protein levels were markedly increased following U62317.4 overexpression while p53 protein expression significantly decreased (Figs. 4H and S2F and G). These findings suggested that U62317.4 acted as an important regulator of tumorigenesis.

Discussion

CIN is a dynamic feature of abnormal chromosomes. It is challenging to precisely assess the degree of CIN across different cancer types due to its diverse patterns and consequences, which complicates the establishment of a consistent standard (8,10,38). Advances in sequencing technologies have enabled systematic detection of genomic variations in human cancers, including an increased rate of nCINs or accumulating sCINs (39). Both nCINs and sCINs markedly contribute to tumorigenesis, tumor progression and prognosis across multiple cancer types (5,10,11). A pan-cancer study established a CIN framework, proposing copy number signatures as quantitative measures of CIN across malignancies (8). The present study observed that basal-like BC presents with widespread CNVs across chromosomal regions, which were more notably associated with elevated CIN levels and worse prognoses than the other subtypes. Genetic amplification or deletion within these regions, such as long intergenic non-protein coding RNA 536, keratin 15, BRCA2 and CDKN2A, may contribute to tumorigenesis (40–42). Thus, CNVs associated with the development of CIN result in a further invasive and metastatic phenotype (13,43) and poor outcomes (38,44).

The present study employed two CIN-evaluation methods, CIN70 scores and ASs. In a number of cancers, a high CIN70 score associates with poor patient prognosis (6,12,45). However, there is debate as to whether CIN70 score may be an accurate predictor of CIN or whether it reflects cell proliferative capacity (46). The present study operated on the assumption that CIN70-associated genes reflected partial CIN features and were associated with malignant phenotypes. Additionally, AS score was determined using the ABSOLUTE method based on the cellular copy number of DNA fragments (30). By analyzing CIN scores and their associated genes, the co-expressed mRNAs were found to be predominantly enriched in ‘Cell cycle’, ‘Oocyte meiosis’ and ‘p53 signaling pathway’. Focusing on these three pathways, the expression levels of cell cycle checkpoint proteins, such as serine/threonine-protein kinase Chk2, mitotic spindle assembly checkpoint protein MAD2B, BUB1B, G2/mitotic-specific cyclin-B1 and TTK, suggested potential correlations with the expression of previously-identified AS- and CIN-lncRNAs, which was consistent with the established role of these proteins in BC risk assessment (42,47,48). Dysregulation of cyclin-dependent kinases mediates cell cycle defects (47), and dysregulation of p53, which acts as a guardian of genomic integrity, may ultimately exacerbate CIN, fostering invasive phenotypes and metastasis (49–51). Therefore, the screened lncRNAs may have contributed towards the regulation of BC tumor progression.

A growing amount of evidence has highlighted the potential interplay between CINs and lncRNAs, with CIN-lncRNAs emerging as important regulators and potential biomarkers of cancer development (21,22,48). Notably, lncRNAs linked to CIN have shown promise as diagnostic markers and therapeutic targets (6,7,10,52), underscoring the utility of chromosomal sequencing for profiling CNVs in cancer. In the present study, the lncRNA U62317.4 was identified as an oncogenic lncRNA that was upregulated in BC, particularly in subtypes with high CIN levels. The innovation of the present study comprised the important link between CIN and lncRNAs in terms of tumor progression and prognosis. Previous studies have revealed that lncRNAs such as LINC01235, MAT1, CCAT2 and NORAD are involved in CIN modulation. Specifically: i) The lncRNA MAT1 induced by CNV plays an oncogenic role in tumorigenesis by blocking the interaction between histone-lysine N-methyltransferase 2A and the protocadherin 20 promoter (22); ii) the lncRNA CCAT2 leads to chromosomal segregation error and induces CIN (21); and iii) the lncRNA NORAD maintains normal mitosis and chromosomal stability (53,54). Furthermore, LINC01235 regulates global genetic modifications, such as trimethylation of histone 3 at lysine 36 and acetylation of histone 3 at lysines 9 and 27, and enhances DNA replication, thereby increasing resistance to therapeutic intervention (55). Similarly, U62317.4 has been described as a potential oncogenic factor in colon cancer (56), BC (57) and bladder cancer (58). Inhibition of U62317.4 has been shown to markedly reduce the proliferation, migration and tumorigenesis of HCT116 cells (59). The findings of the present study indicated that U62317.4 could be used as a tumor biomarker and a therapeutic target for BC. Furthermore, other candidate lncRNAs, such as MAPT-AS1 and LINC00668, have been shown to participate in cancer progression (60,61) and induce chemoresistance (62), whereas AL138789.1, AC002456.1 and AC046168.1 are considered useful prognostic biomarkers in lung adenocarcinoma (63), glioblastoma multiforme (64) and ER− BC (65). Thus, these CIN-related lncRNAs may serve as reliable biomarkers and provide effective prognostic information for patients with BC.

The p53 pathway has emerged as an important node in CIN regulation. The findings of the present study suggested that U62317.4 may have exacerbated CIN via p53/CDC20 signaling. Wild-type p53 maintains genomic stability, whereas its loss or mutation, common in TNBC, drives tumor progression (66). As a key response factor to DNA damage, p53 has been shown to have a close regulatory association with several lncRNAs (50). Notably, the lncRNA TLNC1 promotes the cytoplasmic translocation of p53 and inhibits its transcriptional activity (67), whereas the lncRNA SOCS2-AS1 binds to p53 and induces its degradation (68). As a response factor to p53, DNA damage-induced NORAD maintains normal mitosis and chromosomal stability by preventing the stability and translation of pumilio (53) and by decreasing aneuploidy in multiple cells (54). Furthermore, it has been established that CDC20 is involved in chromosomal segregation, mitosis and meiosis, allowing cells with CIN to exit mitosis and avoid apoptosis (69), and other spindle assembly checkpoint proteins ensure the correct partitioning of chromosomes during mitosis to maintain CIN (5,20). For instance, it has been reported that the lncRNA CRYBG3 blocks the interaction between mitotic checkpoint protein BUB3 (BUB3) and CDC20 by directly binding to BUB3, thereby promoting mitotic error and leading to aneuploidy and cancer progression (48).

Mutations in p53 account for the incidence of almost 80% of TNBC cases; loss of p53 function can result from genetic inactivation by mutations or functional inactivation by post-transcriptional modification such as ubiquitination (70). Both wild-type and mutant p53 (TP53) can alter the expression of various genes and are associated with tumor progression and prognosis (66). Gain-of-function of TP53 predisposes cells to CIN, leading to TP53-CIN downstream signaling and thereby promoting cell metastasis (51). We hypothesize that TP53 variants may have led to the transcriptional induction of U62317.4, resulting in higher levels of U62317.4 and CIN in MDA-MB-231 cells than in MCF-7 cells comprising wild-type p53. We also hypothesize that U62317.4 may have regulated CIN in TNBC cells by decreasing variation in signals of the TP53 gene and centromere position signals, thereby leading to a reduction of TP53 signaling and expression. However, these hypotheses remain to be experimentally validated in future studies.

Although the present study evaluated the degree of CIN and screened U62317.4 as a predictor for cancer progression and prognosis, there were also some limitations, such as the lack of detailed analysis of U62317.4 activity in regulating TP53 transcription or disrupting TP53 signaling, as well as a lack of detailed investigation as to how U62317.4 influenced CIN characteristics in BC. Further research is still needed to explore the function of other lncRNAs in the development of BC.

Summarily, the present study defined a CIN-lncRNA model to evaluate the prognosis of patients with BC based on CIN70 scores and mechanistically linked the lncRNA U62317.4 to oncogenic phenotypes through p53 and CDC20 dysregulation. The findings of the present study provided further insights into lncRNA-based BC stratification and targeted therapies in patients with BC.

Supplementary Material

Supporting Data
Supporting Data
Supporting Data
Supporting Data
Supporting Data
Supporting Data

Acknowledgements

Not applicable.

Funding

The present work was supported by the National Natural Science Foundation of China (grant nos. 82203146 and 82172838), Healthy committee project of Jiangsu province (grant no. M2022008) and the Science and Technology Planning Social Development Project of Zhenjiang (grant no. SH2022028).

Availability of data and materials

The data generated in the present study may be requested from the corresponding author.

Authors' contributions

QC and HC participated in data acquisition, analysis and interpretation, and drafted the manuscript. HY collected BC tissues and performed data analysis. QC, HY and YT performed the experimental procedures. XZ and QC contributed to the research design and provided substantial revisions. QC, HY and YT confirm the authenticity of all the raw data. All authors read and approved the final version of the manuscript.

Ethics approval and consent to participate

The present study involving human participants was conducted in accordance with the Declaration of Helsinki and was approved by The Ethics Committee of the Fourth Affiliated Hospital of Jiangsu University (approval no. 2021018). Written informed consent was obtained from all participants in the present study.

Patient consent for publication

Not applicable.

Competing interests

The authors declare that they have no competing interests.

Glossary

Abbreviations

Abbreviations:

CIN

chromosomal instability

AS

aneuploidy score

lncRNA

long non-coding RNA

TCGA

The Cancer Genome Atlas

CNVs

copy number variations

ROC

receiver operating characteristic

GAPDH

glyceraldehyde 3-phosphate dehydrogenase

GO

Gene Ontology

KEGG

Kyoto Encyclopedia of Genes and Genomes

References

1 

Siegel RL, Kratzer TB, Giaquinto AN, Sung H and Jemal A: Cancer statistics, 2025. CA Cancer J Clin. 75:10–45. 2025.PubMed/NCBI

2 

Hong R and Xu B: Breast cancer: An up-to-date review and future perspectives. Cancer Commun (Lond). 42:913–936. 2022. View Article : Google Scholar : PubMed/NCBI

3 

Loibl S, Poortmans P, Morrow M, Denkert C and Curigliano G: Breast cancer. Lancet. 397:1750–1769. 2021. View Article : Google Scholar : PubMed/NCBI

4 

Nicolini A, Ferrari P and Duffy MJ: Prognostic and predictive biomarkers in breast cancer: Past, present and future. Semin Cancer Biol. 52:56–73. 2018. View Article : Google Scholar : PubMed/NCBI

5 

Castellanos G, Valbuena DS, Pérez E, Villegas VE and Rondón-Lagos M: Chromosomal instability as enabling feature and central hallmark of breast cancer. Breast Cancer (Dove Med Press). 15:189–211. 2023.PubMed/NCBI

6 

Carter SL, Eklund AC, Kohane IS, Harris LN and Szallasi Z: A signature of chromosomal instability inferred from gene expression profiles predicts clinical outcome in multiple human cancers. Nat Genet. 38:1043–1048. 2006. View Article : Google Scholar : PubMed/NCBI

7 

Duijf PHG, Nanayakkara D, Nones K, Srihari S, Kalimutho M and Khanna KK: Mechanisms of genomic instability in breast cancer. Trends Mol Med. 25:595–611. 2019. View Article : Google Scholar : PubMed/NCBI

8 

Drews RM, Hernando B, Tarabichi M, Haase K, Lesluyes T, Smith PS, Morrill Gavarró L, Couturier DL, Liu L, Schneider M, et al: A pan-cancer compendium of chromosomal instability. Nature. 606:976–983. 2022. View Article : Google Scholar : PubMed/NCBI

9 

Laughney AM, Elizalde S, Genovese G and Bakhoum SF: Dynamics of tumor heterogeneity derived from clonal karyotypic evolution. Cell Rep. 12:809–820. 2015. View Article : Google Scholar : PubMed/NCBI

10 

Bach DH, Zhang W and Sood AK: Chromosomal instability in tumor initiation and development. Cancer Res. 79:3995–4002. 2019. View Article : Google Scholar : PubMed/NCBI

11 

Cyll K, Skaaheim Haug E, Pradhan M, Vlatkovic L, Carlsen B, Löffeler S, Kildal W, Skogstad K, Hauge Torkelsen F, Syvertsen RA, et al: DNA ploidy and PTEN as biomarkers for predicting aggressive disease in prostate cancer patients under active surveillance. Br J Cancer. 131:895–904. 2024. View Article : Google Scholar : PubMed/NCBI

12 

Bold IT, Specht AK, Droste CF, Zielinski A, Meyer F, Clauditz TS, Münscher A, Werner S, Rothkamm K, Petersen C and Borgmann K: DNA damage response during replication correlates with CIN70 score and determines survival in HNSCC patients. Cancers (Basel). 13:11942021. View Article : Google Scholar : PubMed/NCBI

13 

Miller ET, You S, Cadaneanu RM, Kim M, Yoon J, Liu ST, Li X, Kwan L, Hodge J, Quist MJ, et al: Chromosomal instability in untreated primary prostate cancer as an indicator of metastatic potential. BMC Cancer. 20:3982020. View Article : Google Scholar : PubMed/NCBI

14 

Rieckhoff J, Meyer F, Classen S, Zielinski A, Riepen B, Wikman H, Petersen C, Rothkamm K, Borgmann K and Parplys AC: Exploiting chromosomal instability of PTEN-Deficient Triple-negative breast cancer cell lines for the sensitization against PARP1 inhibition in a Replication-dependent manner. Cancers. 12:28092020. View Article : Google Scholar : PubMed/NCBI

15 

Du M, Cai Q, Sun J, Zhang M, Zhang S, Liu X, Zhang M and Zhang X: Aneuploid serves as a prognostic marker and favors immunosuppressive microenvironment in ovarian cancer. J Ovarian Res. 17:302024. View Article : Google Scholar : PubMed/NCBI

16 

Chen X, Agustinus AS, Li J, DiBona M and Bakhoum SF: Chromosomal instability as a driver of cancer progression. Nat Rev Genet. 26:31–46. 2024. View Article : Google Scholar : PubMed/NCBI

17 

Jiang T, Zhu J, Jiang S, Chen Z, Xu P, Gong R, Zhong C, Cheng Y, Sun X, Yi W, et al: Targeting lncRNA DDIT4-AS1 sensitizes triple negative breast cancer to chemotherapy via suppressing of autophagy. Adv Sci (Weinh). 10:e22072572023. View Article : Google Scholar : PubMed/NCBI

18 

Zhang Z, Lu YX, Liu F, Sang L, Shi C, Xie S, Bian W, Yang JC, Yang Z, Qu L, et al: lncRNA BREA2 promotes metastasis by disrupting the WWP2-mediated ubiquitination of Notch1. Proc Natl Acad Sci USA. 120:e22066941202023. View Article : Google Scholar : PubMed/NCBI

19 

Yang K, Liang X and Wen K: Long non-coding RNAs interact with RNA-binding proteins to regulate genomic instability in cancer cells (Review). Oncol Rep. 48:1752022. View Article : Google Scholar : PubMed/NCBI

20 

Mohapatra S, Winkle M, Ton AN, Nguyen D and Calin GA: The role of Non-coding RNAs in chromosomal instability in cancer. J Pharmacol Exp Ther. 384:10–19. 2023. View Article : Google Scholar : PubMed/NCBI

21 

Chen B, Dragomir MP, Fabris L, Bayraktar R, Knutsen E, Liu X, Tang C, Li Y, Shimura T, Ivkovic TC, et al: The long noncoding RNA CCAT2 induces chromosomal instability through BOP1-AURKB signaling. Gastroenterology. 159:2146–2162.e33. 2020. View Article : Google Scholar : PubMed/NCBI

22 

Pan H, Wang H, Zhang X, Yang F, Fan X and Zhang H: Chromosomal instability-associated MAT1 lncRNA insulates MLL1-guided histone methylation and accelerates tumorigenesis. Cell Rep. 41:1118292022. View Article : Google Scholar : PubMed/NCBI

23 

Berger AC, Korkut A, Kanchi RS, Hegde AM, Lenoir W, Liu W, Liu Y, Fan H, Shen H, Ravikumar V, et al: A comprehensive Pan-Cancer molecular study of gynecologic and breast cancers. Cancer Cell. 33:690–705.e9. 2018. View Article : Google Scholar : PubMed/NCBI

24 

Frankish A, Carbonell-Sala S, Diekhans M, Jungreis I, Loveland JE, Mudge JM, Sisu C, Wright JC, Arnan C, Barnes I, et al: GENCODE: Reference annotation for the human and mouse genomes in 2023. Nucleic Acids Res. 51:D942–D949. 2023. View Article : Google Scholar : PubMed/NCBI

25 

Ritchie ME, Phipson B, Wu D, Hu Y, Law CW, Shi W and Smyth GK: limma powers differential expression analyses for RNA-sequencing and microarray studies. Nucleic Acids Res. 43:e472015. View Article : Google Scholar : PubMed/NCBI

26 

Wickham H: ggplot2: Elegant Graphics for Data Analysis. Springer Cham; Edition 2. New York: 2016

27 

Tang L, Chen Y, Tang X, Wei D, Xu X and Yan F: Long noncoding RNA DCST1-AS1 promotes cell proliferation and metastasis in Triple-negative breast cancer by forming a positive regulatory loop with miR-873-5p and MYC. J Cancer. 11:311–323. 2020. View Article : Google Scholar : PubMed/NCBI

28 

Zheng F, Chen J, Zhang X, Wang Z, Chen J, Lin X, Huang H, Fu W, Liang J, Wu W, et al: The HIF-1α antisense long non-coding RNA drives a positive feedback loop of HIF-1α mediated transactivation and glycolysis. Nat Commun. 12:13412021. View Article : Google Scholar : PubMed/NCBI

29 

Mermel CH, Schumacher SE, Hill B, Meyerson ML, Beroukhim R and Getz G: GISTIC2.0 facilitates sensitive and confident localization of the targets of focal somatic copy-number alteration in human cancers. Genome Biol. 12:R412011. View Article : Google Scholar : PubMed/NCBI

30 

Carter SL, Cibulskis K, Helman E, McKenna A, Shen H, Zack T, Laird PW, Onofrio RC, Winckler W, Weir BA, et al: Absolute quantification of somatic DNA alterations in human cancer. Nat Biotechnol. 30:413–421. 2012. View Article : Google Scholar : PubMed/NCBI

31 

Dennis G Jr, Sherman BT, Hosack DA, Yang J, Gao W, Lane HC and Lempicki RA: DAVID: Database for annotation, visualization, and integrated discovery. Genome Biol. 4:P32003. View Article : Google Scholar : PubMed/NCBI

32 

Giuliano AE, Connolly JL, Edge SB, Mittendorf EA, Rugo HS, Solin LJ, Weaver DL, Winchester DJ and Hortobagyi GN: Breast Cancer-Major changes in the American Joint Committee on Cancer eighth edition cancer staging manual. CA Cancer J Clin. 67:290–303. 2017.PubMed/NCBI

33 

Filippi A and Mocanu MM: Mining TCGA database for genes with prognostic value in breast cancer. Int J Mol Sci. 24:16222023. View Article : Google Scholar : PubMed/NCBI

34 

Neve RM, Chin K, Fridlyand J, Yeh J, Baehner FL, Fevr T, Clark L, Bayani N, Coppe JP, Tong F, et al: A collection of breast cancer cell lines for the study of functionally distinct cancer subtypes. Cancer Cell. 10:515–527. 2006. View Article : Google Scholar : PubMed/NCBI

35 

Subik K, Lee JF, Baxter L, Strzepek T, Costello D, Crowley P, Xing L, Hung MC, Bonfiglio T, Hicks DG and Tang P: The expression patterns of ER, PR, HER2, CK5/6, EGFR, Ki-67 and AR by immunohistochemical analysis in breast cancer cell lines. Breast Cancer (Auckl). 4:35–41. 2010. View Article : Google Scholar : PubMed/NCBI

36 

Livak KJ and Schmittgen TD: Analysis of relative gene expression data using real-time quantitative PCR and the 2(−Delta Delta C(T)) method. Methods. 25:402–408. 2001. View Article : Google Scholar : PubMed/NCBI

37 

R Core Team, . A Language and Environment for Statistical Computing. R Foundation for Statistical Computing; Vienna: 2023

38 

Birkbak NJ, Eklund AC, Li Q, McClelland SE, Endesfelder D, Tan P, Tan IB, Richardson AL, Szallasi Z and Swanton C: Paradoxical relationship between chromosomal instability and survival outcome in cancer. Cancer Res. 71:3447–3452. 2011. View Article : Google Scholar : PubMed/NCBI

39 

Meléndez-Flórez MP, Ortega-Recalde O, Rangel N and Rondón-Lagos M: Chromosomal instability and clonal heterogeneity in breast cancer: From mechanisms to clinical applications. Cancers. 17:12222025. View Article : Google Scholar : PubMed/NCBI

40 

Hu C, Zhang X, Fang K, Guo Z and Li L: LINC00536 promotes breast cancer progression by regulating ROCK1 via sponging of miR-214-5p. Biochem Genet. 61:1163–1184. 2022. View Article : Google Scholar : PubMed/NCBI

41 

Chong LY, Cheok PY, Tan WJ, Thike AA, Allen G, Ang MK, Ooi AS, Tan P, The BT and Tan PH: Keratin 15, transcobalamin I and homeobox gene Hox-B13 expression in breast phyllodes tumors: novel markers in biological classification. Breast Cancer Res Treat. 132:143–151. 2012. View Article : Google Scholar : PubMed/NCBI

42 

Couch FJ, Shimelis H, Hu C, Hart SN, Polley EC, Na J, Hallberg E, Moore R, Thomas A, Lilyquist J, et al: Associations between cancer predisposition testing panel genes and breast cancer. JAMA Oncol. 3:1190–1196. 2017. View Article : Google Scholar : PubMed/NCBI

43 

D'Assoro AB, Leontovich A, Amato A, Ayers-Ringler JR, Quatraro C, Hafner K, Jenkins RB, Libra M, Ingle J, Stivala F, et al: Abrogation of p53 function leads to metastatic transcriptome networks that typify tumor progression in human breast cancer xenografts. Int J Oncol. 37:1167–1176. 2010.PubMed/NCBI

44 

Danielsen HE, Hveem TS, Domingo E, Pradhan M, Kleppe A, Syvertsen RA, Kostolomov I, Nesheim JA, Askautrud HA, Nesbakken A, et al: Prognostic markers for colorectal cancer: Estimating ploidy and stroma. Ann Oncol. 29:616–623. 2018. View Article : Google Scholar : PubMed/NCBI

45 

Spurr LF, Martinez CA, Katipally RR, Iyer SC, Pugh SA, Bridgewater JA, Primrose JN, Domingo E, Maughan TS, D'Angelica MI, et al: A proliferative subtype of colorectal liver metastases exhibits hypersensitivity to cytotoxic chemotherapy. NPJ Precis Oncol. 6:722022. View Article : Google Scholar : PubMed/NCBI

46 

Sheltzer JM: A transcriptional and metabolic signature of primary aneuploidy is present in chromosomally unstable cancer cells and informs clinical prognosis. Cancer Res. 73:6401–6412. 2013. View Article : Google Scholar : PubMed/NCBI

47 

Malumbres M and Barbacid M: Cell cycle, CDKs and cancer: A changing paradigm. Nat Rev Cancer. 9:153–166. 2009. View Article : Google Scholar : PubMed/NCBI

48 

Guo Z, Dai Y, Hu W, Zhang Y, Cao Z, Pei W, Liu N, Nie J, Wu A, Mao W, et al: The long noncoding RNA CRYBG3 induces aneuploidy by interfering with spindle assembly checkpoint via direct binding with Bub3. Oncogene. 40:1821–1835. 2021. View Article : Google Scholar : PubMed/NCBI

49 

Marei HE, Althani A, Afifi N, Hasan A, Caceci T, Pozzoli G, Morrione A, Giordano A and Cenciarelli C: p53 signaling in cancer progression and therapy. Cancer Cell Int. 21:7032021. View Article : Google Scholar : PubMed/NCBI

50 

Saito A, Kamikawa Y, Ito T, Matsuhisa K, Kaneko M, Okamoto T, Yoshimaru T, Matsushita Y, Katagiri T and Imaizumi K: p53-independent tumor suppression by cell-cycle arrest via CREB/ATF transcription factor OASIS. Cell Rep. 42:1124792023. View Article : Google Scholar : PubMed/NCBI

51 

Zhao M, Wang T, Gleber-Netto FO, Chen Z, McGrail DJ, Gomez JA, Ju W, Gadhikar MA, Ma W, Shen L, et al: Mutant p53 gains oncogenic functions through a chromosomal instability-induced cytosolic DNA response. Nat Commun. 15:1802024. View Article : Google Scholar : PubMed/NCBI

52 

Winkle M, El-Daly SM, Fabbri M and Calin GA: Noncoding RNA therapeutics-challenges and potential solutions. Nat Rev Drug Discov. 20:629–651. 2021. View Article : Google Scholar : PubMed/NCBI

53 

Lee S, Kopp F, Chang TC, Sataluri A, Chen B, Sivakumar S, Yu H, Xie Y and Mendell JT: Noncoding RNA NORAD regulates genomic stability by sequestering PUMILIO proteins. Cell. 164:69–80. 2016. View Article : Google Scholar : PubMed/NCBI

54 

Yu Y, Chen F, Jin Y, Yang Y, Wang S, Zhang J, Chen C, Zeng Q, Han W, Wang H, et al: Downregulated NORAD in neuroblastoma promotes cell proliferation via chromosomal instability and predicts poor prognosis. Acta Biochim Pol. 67:595–603. 2020.PubMed/NCBI

55 

Zhang Q, Wang X, Shao Z, Zhang Y, Zhang L, Chen M, Zhou X, Zhu H, Zhou Y, Lu X, et al: LINC01235 promotes clonal evolution through DNA replication Licensing-induced chromosomal instability in breast cancer. Adv Sci (Weinh). 12:e24135272025. View Article : Google Scholar : PubMed/NCBI

56 

Jiao Y, Li S, Wang X, Yi M, Wei H, Rong S, Zheng K and Zhang L: A genomic instability-related lncRNA model for predicting prognosis and immune checkpoint inhibitor efficacy in breast cancer. Front Immunol. 13:9298462022. View Article : Google Scholar : PubMed/NCBI

57 

Li X, Jin F and Li Y: A novel autophagy-related lncRNA prognostic risk model for breast cancer. J Cell Mol Med. 25:4–14. 2021. View Article : Google Scholar : PubMed/NCBI

58 

Wan J, Guo C, Fang H, Xu Z, Hu Y and Luo Y: Autophagy-related long non-coding RNA is a prognostic indicator for bladder cancer. Front Oncol. 11:6472362021. View Article : Google Scholar : PubMed/NCBI

59 

Chen Y, Zhang Y, Lu J, Liu Z, Zhao S, Zhang M, Lu M, Xu W, Sun F, Wu Q, et al: Characteristics of prognostic programmed cell Death-Related long noncoding RNAs associated with immune infiltration and therapeutic responses to colon cancer. Front Immunol. 13:8282432022. View Article : Google Scholar : PubMed/NCBI

60 

Li B, Liu D and Xu J, Lu Z, Liu Q, Zhao X, Wang X, Peng T and Xu J: Overexpression of lncRNA MAPT-AS1 exacerbates cell proliferation and metastasis in breast cancer. Transl Cancer Res. 11:835–847. 2022. View Article : Google Scholar : PubMed/NCBI

61 

Pan Y, Pan Y, Cheng Y, Yang F, Yao Z and Wang O: Knockdown of LncRNA MAPT-AS1 inhibites proliferation and migration and sensitizes cancer cells to paclitaxel by regulating MAPT expression in ER-negative breast cancers. Cell Biosci. 8:72018. View Article : Google Scholar : PubMed/NCBI

62 

Qian W, Zhu Y, Wu M, Guo Q, Wu Z, Lobie PE and Zhu T: Linc00668 promotes invasion and stem Cell-like properties of breast cancer cells by interaction with SND1. Front Oncol. 10:882020. View Article : Google Scholar : PubMed/NCBI

63 

Zhang Z, Yang L, Li Y, Wu Y, Li X and Wu X: Four long noncoding RNAs act as biomarkers in lung adenocarcinoma. Open Med (Wars). 16:660–671. 2021. View Article : Google Scholar : PubMed/NCBI

64 

Yu W, Ma Y, Hou W, Wang F, Cheng W, Qiu F, Wu P and Zhang G: Identification of Immune-related lncRNA prognostic signature and molecular subtypes for glioblastoma. Front Immunol. 12:7069362021. View Article : Google Scholar : PubMed/NCBI

65 

Zhang X, Zhang H, Li J, Ma X, He Z, Liu C, Gao C, Li H, Wang X and Wu J: 6-lncRNA assessment model for monitoring and prognosis of HER2-Positive breast cancer: Based on transcriptome data. Pathol Oncol Res. 27:6090832021. View Article : Google Scholar : PubMed/NCBI

66 

Harris SL and Levine AJ: The p53 pathway: Positive and negative feedback loops. Oncogene. 24:2899–2908. 2005. View Article : Google Scholar : PubMed/NCBI

67 

Yuan K, Lan J, Xu L, Feng X, Liao H, Xie K, Wu H and Zeng Y: Long noncoding RNA TLNC1 promotes the growth and metastasis of liver cancer via inhibition of p53 signaling. Mol Cancer. 21:1052022. View Article : Google Scholar : PubMed/NCBI

68 

Zhang X, Zhang X, Yang G, Wan L, Yin F, Li H and Yin D: LncRNA SOCS2-AS1 promotes the progression of papillary thyroid cancer by destabilizing p53 protein. Biochem Biophys Res Commun. 669:95–102. 2023. View Article : Google Scholar : PubMed/NCBI

69 

Zheng S, Raz L, Zhou L, Cohen-Sharir Y, Tian R, Ippolito MR, Gianotti S, Saad R, Wardenaar R, Broekhuis M, et al: High CDC20 levels increase sensitivity of cancer cells to MPS1 inhibitors. EMBO Rep. 26:1036–1061. 2025. View Article : Google Scholar : PubMed/NCBI

70 

Petitjean A, Mathe E, Kato S, Ishioka C, Tavtigian SV, Hainaut P and Olivier M: Impact of mutant p53 functional properties on TP53 mutation patterns and tumor phenotype: Lessons from recent developments in the IARC TP53 database. Hum Mutat. 28:622–629. 2007. View Article : Google Scholar : PubMed/NCBI

Related Articles

  • Abstract
  • View
  • Download
  • Twitter
Copy and paste a formatted citation
Spandidos Publications style
Chen Q, Chen H, Yang H, Tao Y and Zhu X: Characteristics of chromosomal instability‑related lncRNAs associated with progression and prognosis in breast cancer. Mol Med Rep 33: 124, 2026.
APA
Chen, Q., Chen, H., Yang, H., Tao, Y., & Zhu, X. (2026). Characteristics of chromosomal instability‑related lncRNAs associated with progression and prognosis in breast cancer. Molecular Medicine Reports, 33, 124. https://doi.org/10.3892/mmr.2026.13834
MLA
Chen, Q., Chen, H., Yang, H., Tao, Y., Zhu, X."Characteristics of chromosomal instability‑related lncRNAs associated with progression and prognosis in breast cancer". Molecular Medicine Reports 33.5 (2026): 124.
Chicago
Chen, Q., Chen, H., Yang, H., Tao, Y., Zhu, X."Characteristics of chromosomal instability‑related lncRNAs associated with progression and prognosis in breast cancer". Molecular Medicine Reports 33, no. 5 (2026): 124. https://doi.org/10.3892/mmr.2026.13834
Copy and paste a formatted citation
x
Spandidos Publications style
Chen Q, Chen H, Yang H, Tao Y and Zhu X: Characteristics of chromosomal instability‑related lncRNAs associated with progression and prognosis in breast cancer. Mol Med Rep 33: 124, 2026.
APA
Chen, Q., Chen, H., Yang, H., Tao, Y., & Zhu, X. (2026). Characteristics of chromosomal instability‑related lncRNAs associated with progression and prognosis in breast cancer. Molecular Medicine Reports, 33, 124. https://doi.org/10.3892/mmr.2026.13834
MLA
Chen, Q., Chen, H., Yang, H., Tao, Y., Zhu, X."Characteristics of chromosomal instability‑related lncRNAs associated with progression and prognosis in breast cancer". Molecular Medicine Reports 33.5 (2026): 124.
Chicago
Chen, Q., Chen, H., Yang, H., Tao, Y., Zhu, X."Characteristics of chromosomal instability‑related lncRNAs associated with progression and prognosis in breast cancer". Molecular Medicine Reports 33, no. 5 (2026): 124. https://doi.org/10.3892/mmr.2026.13834
Follow us
  • Twitter
  • LinkedIn
  • Facebook
About
  • Spandidos Publications
  • Careers
  • Cookie Policy
  • Privacy Policy
How can we help?
  • Help
  • Live Chat
  • Contact
  • Email to our Support Team