Spandidos Publications Logo
  • About
    • About Spandidos
    • Aims and Scopes
    • Abstracting and Indexing
    • Editorial Policies
    • Reprints and Permissions
    • Job Opportunities
    • Terms and Conditions
    • Contact
  • Journals
    • All Journals
    • Oncology Letters
      • Oncology Letters
      • Information for Authors
      • Editorial Policies
      • Editorial Board
      • Aims and Scope
      • Abstracting and Indexing
      • Bibliographic Information
      • Archive
    • International Journal of Oncology
      • International Journal of Oncology
      • Information for Authors
      • Editorial Policies
      • Editorial Board
      • Aims and Scope
      • Abstracting and Indexing
      • Bibliographic Information
      • Archive
    • Molecular and Clinical Oncology
      • Molecular and Clinical Oncology
      • Information for Authors
      • Editorial Policies
      • Editorial Board
      • Aims and Scope
      • Abstracting and Indexing
      • Bibliographic Information
      • Archive
    • Experimental and Therapeutic Medicine
      • Experimental and Therapeutic Medicine
      • Information for Authors
      • Editorial Policies
      • Editorial Board
      • Aims and Scope
      • Abstracting and Indexing
      • Bibliographic Information
      • Archive
    • International Journal of Molecular Medicine
      • International Journal of Molecular Medicine
      • Information for Authors
      • Editorial Policies
      • Editorial Board
      • Aims and Scope
      • Abstracting and Indexing
      • Bibliographic Information
      • Archive
    • Biomedical Reports
      • Biomedical Reports
      • Information for Authors
      • Editorial Policies
      • Editorial Board
      • Aims and Scope
      • Abstracting and Indexing
      • Bibliographic Information
      • Archive
    • Oncology Reports
      • Oncology Reports
      • Information for Authors
      • Editorial Policies
      • Editorial Board
      • Aims and Scope
      • Abstracting and Indexing
      • Bibliographic Information
      • Archive
    • Molecular Medicine Reports
      • Molecular Medicine Reports
      • Information for Authors
      • Editorial Policies
      • Editorial Board
      • Aims and Scope
      • Abstracting and Indexing
      • Bibliographic Information
      • Archive
    • World Academy of Sciences Journal
      • World Academy of Sciences Journal
      • Information for Authors
      • Editorial Policies
      • Editorial Board
      • Aims and Scope
      • Abstracting and Indexing
      • Bibliographic Information
      • Archive
    • International Journal of Functional Nutrition
      • International Journal of Functional Nutrition
      • Information for Authors
      • Editorial Policies
      • Editorial Board
      • Aims and Scope
      • Abstracting and Indexing
      • Bibliographic Information
      • Archive
    • International Journal of Epigenetics
      • International Journal of Epigenetics
      • Information for Authors
      • Editorial Policies
      • Editorial Board
      • Aims and Scope
      • Abstracting and Indexing
      • Bibliographic Information
      • Archive
    • Medicine International
      • Medicine International
      • Information for Authors
      • Editorial Policies
      • Editorial Board
      • Aims and Scope
      • Abstracting and Indexing
      • Bibliographic Information
      • Archive
  • Articles
  • Information
    • Information for Authors
    • Information for Reviewers
    • Information for Librarians
    • Information for Advertisers
    • Conferences
  • Language Editing
Spandidos Publications Logo
  • About
    • About Spandidos
    • Aims and Scopes
    • Abstracting and Indexing
    • Editorial Policies
    • Reprints and Permissions
    • Job Opportunities
    • Terms and Conditions
    • Contact
  • Journals
    • All Journals
    • Biomedical Reports
      • Information for Authors
      • Editorial Policies
      • Editorial Board
      • Aims and Scope
      • Abstracting and Indexing
      • Bibliographic Information
      • Archive
    • Experimental and Therapeutic Medicine
      • Information for Authors
      • Editorial Policies
      • Editorial Board
      • Aims and Scope
      • Abstracting and Indexing
      • Bibliographic Information
      • Archive
    • International Journal of Epigenetics
      • Information for Authors
      • Editorial Policies
      • Editorial Board
      • Aims and Scope
      • Abstracting and Indexing
      • Bibliographic Information
      • Archive
    • International Journal of Functional Nutrition
      • Information for Authors
      • Editorial Policies
      • Editorial Board
      • Aims and Scope
      • Abstracting and Indexing
      • Bibliographic Information
      • Archive
    • International Journal of Molecular Medicine
      • Information for Authors
      • Editorial Policies
      • Editorial Board
      • Aims and Scope
      • Abstracting and Indexing
      • Bibliographic Information
      • Archive
    • International Journal of Oncology
      • Information for Authors
      • Editorial Policies
      • Editorial Board
      • Aims and Scope
      • Abstracting and Indexing
      • Bibliographic Information
      • Archive
    • Medicine International
      • Information for Authors
      • Editorial Policies
      • Editorial Board
      • Aims and Scope
      • Abstracting and Indexing
      • Bibliographic Information
      • Archive
    • Molecular and Clinical Oncology
      • Information for Authors
      • Editorial Policies
      • Editorial Board
      • Aims and Scope
      • Abstracting and Indexing
      • Bibliographic Information
      • Archive
    • Molecular Medicine Reports
      • Information for Authors
      • Editorial Policies
      • Editorial Board
      • Aims and Scope
      • Abstracting and Indexing
      • Bibliographic Information
      • Archive
    • Oncology Letters
      • Information for Authors
      • Editorial Policies
      • Editorial Board
      • Aims and Scope
      • Abstracting and Indexing
      • Bibliographic Information
      • Archive
    • Oncology Reports
      • Information for Authors
      • Editorial Policies
      • Editorial Board
      • Aims and Scope
      • Abstracting and Indexing
      • Bibliographic Information
      • Archive
    • World Academy of Sciences Journal
      • Information for Authors
      • Editorial Policies
      • Editorial Board
      • Aims and Scope
      • Abstracting and Indexing
      • Bibliographic Information
      • Archive
  • Articles
  • Information
    • For Authors
    • For Reviewers
    • For Librarians
    • For Advertisers
    • Conferences
  • Language Editing
Login Register Submit
  • This site uses cookies
  • You can change your cookie settings at any time by following the instructions in our Cookie Policy. To find out more, you may read our Privacy Policy.

    I agree
Search articles by DOI, keyword, author or affiliation
Search
Advanced Search
presentation
Molecular Medicine Reports
Join Editorial Board Propose a Special Issue
Print ISSN: 1791-2997 Online ISSN: 1791-3004
Journal Cover
June-2026 Volume 33 Issue 6

Full Size Image

Sign up for eToc alerts
Recommend to Library

Journals

International Journal of Molecular Medicine

International Journal of Molecular Medicine

International Journal of Molecular Medicine is an international journal devoted to molecular mechanisms of human disease.

International Journal of Oncology

International Journal of Oncology

International Journal of Oncology is an international journal devoted to oncology research and cancer treatment.

Molecular Medicine Reports

Molecular Medicine Reports

Covers molecular medicine topics such as pharmacology, pathology, genetics, neuroscience, infectious diseases, molecular cardiology, and molecular surgery.

Oncology Reports

Oncology Reports

Oncology Reports is an international journal devoted to fundamental and applied research in Oncology.

Experimental and Therapeutic Medicine

Experimental and Therapeutic Medicine

Experimental and Therapeutic Medicine is an international journal devoted to laboratory and clinical medicine.

Oncology Letters

Oncology Letters

Oncology Letters is an international journal devoted to Experimental and Clinical Oncology.

Biomedical Reports

Biomedical Reports

Explores a wide range of biological and medical fields, including pharmacology, genetics, microbiology, neuroscience, and molecular cardiology.

Molecular and Clinical Oncology

Molecular and Clinical Oncology

International journal addressing all aspects of oncology research, from tumorigenesis and oncogenes to chemotherapy and metastasis.

World Academy of Sciences Journal

World Academy of Sciences Journal

Multidisciplinary open-access journal spanning biochemistry, genetics, neuroscience, environmental health, and synthetic biology.

International Journal of Functional Nutrition

International Journal of Functional Nutrition

Open-access journal combining biochemistry, pharmacology, immunology, and genetics to advance health through functional nutrition.

International Journal of Epigenetics

International Journal of Epigenetics

Publishes open-access research on using epigenetics to advance understanding and treatment of human disease.

Medicine International

Medicine International

An International Open Access Journal Devoted to General Medicine.

Journal Cover
June-2026 Volume 33 Issue 6

Full Size Image

Sign up for eToc alerts
Recommend to Library

  • Article
  • Citations
    • Cite This Article
    • Download Citation
    • Create Citation Alert
    • Remove Citation Alert
    • Cited By
  • Similar Articles
    • Related Articles (in Spandidos Publications)
    • Similar Articles (Google Scholar)
    • Similar Articles (PubMed)
  • Download PDF
  • Download XML
  • View XML
Correction Open Access

[Corrigendum] MicroRNA‑122 acts as tumor suppressor by targeting TRIM29 and blocking the activity of PI3K/AKT signaling in nasopharyngeal carcinoma in vitro

  • Authors:
    • Yan Yang
    • Qing Li
    • Lili Guo
  • View Affiliations / Copyright

    Affiliations: Clinical Laboratory, South Region of Jingmen No. 1 People's Hospital, Jingmen, Hubei 448000, P.R. China, Clinical Laboratory, North Region of Jingmen No. 1 People's Hospital, Jingmen, Hubei 448000, P.R. China, Clinical Laboratory, Jingmen No. 2 People's Hospital, Jingmen, Hubei 448000, P.R. China
    Copyright: © Yang et al. This is an open access article distributed under the terms of Creative Commons Attribution License [CC BY 4.0].
  • Article Number: 169
    |
    Published online on: April 15, 2026
       https://doi.org/10.3892/mmr.2026.13879
  • Expand metrics +
Metrics: Total Views: 0 (Spandidos Publications: | PMC Statistics: )
Metrics: Total PDF Downloads: 0 (Spandidos Publications: | PMC Statistics: )
Cited By (CrossRef): 0 citations Loading Articles...

This article is mentioned in:


Article

Mol Med Rep 17: [Related article:] 8244–8252, 2018; DOI: 10.3892/mmr.2018.8894

Subsequently to the publication of the above article, an interested reader drew to the authors' attention that, concerning the cell migration and invasion assay experiments in Fig. 2C and D on p. 8248, a number of data panels contained overlapping sections, such that data which were shown to represent different experimental conditions had been derived from a smaller number of orginal sources.

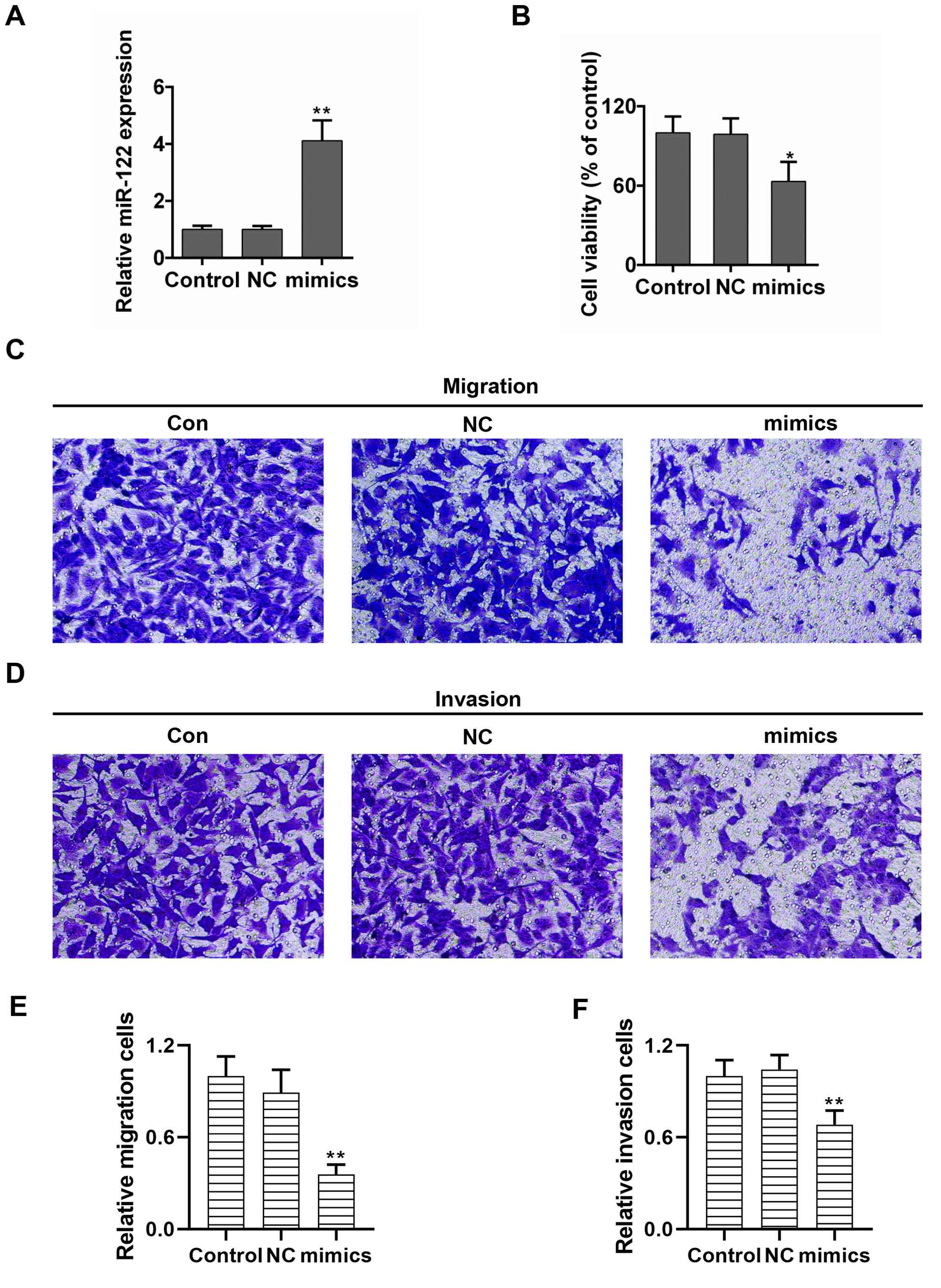
miR-122 suppresses cell proliferation,
migration and invasion in NPC cells. (A) The significantly elevated
expression of miR-122 in NPC cells transfected with miR-122 mimics.
(B) Relative cell survival, demonstrated using Cell Counting kit-8
methods. Data are presented as the mean ± standard deviation, n=3.
*P<0.05 and **P<0.01 vs. control. Representative images of
the (C) migratory and (D) invasive abilities of NPC cells
transfected with miR-122 are presented (magnification, ×100). (E)
miR-122 inhibited the migratory ability of NPC cells. (F) miR-122
inhibited the invasive ability of NPC cells. Data are presented as
the mean ± standard deviation, n=4. **P<0.01 vs. control. NPC,
nasopharyngeal carcinoma; miR, microRNA; NC, negative control; Con,
control.

Figure 2.

miR-122 suppresses cell proliferation, migration and invasion in NPC cells. (A) The significantly elevated expression of miR-122 in NPC cells transfected with miR-122 mimics. (B) Relative cell survival, demonstrated using Cell Counting kit-8 methods. Data are presented as the mean ± standard deviation, n=3. *P<0.05 and **P<0.01 vs. control. Representative images of the (C) migratory and (D) invasive abilities of NPC cells transfected with miR-122 are presented (magnification, ×100). (E) miR-122 inhibited the migratory ability of NPC cells. (F) miR-122 inhibited the invasive ability of NPC cells. Data are presented as the mean ± standard deviation, n=4. **P<0.01 vs. control. NPC, nasopharyngeal carcinoma; miR, microRNA; NC, negative control; Con, control.

Given the time that has elapsed since this paper was published, the authors no longer had access to their original data, but were willing to repeat these experiments, and the revised version of Fig. 2 is shown on the next page. The results obtained were broadly similar to those obtained originally, and therefore the replacement of the original data in this figure with the new data does not affect the reported conclusions of this study. All the authors agree with the publication of this Corrigendum, and are grateful to the Editor of Molecular Medicine Reports for allowing this to be published. They also regret the errors that existed in the original figure, and apologize to the readership for any confusion that may have been caused.

Related Articles

  • Abstract
  • View
  • Download
  • Twitter
Copy and paste a formatted citation
Spandidos Publications style
Yang Y, Li Q and Guo L: [Corrigendum] MicroRNA‑122 acts as tumor suppressor by targeting TRIM29 and blocking the activity of PI3K/AKT signaling in nasopharyngeal carcinoma <em>in vitro</em>. Mol Med Rep 33: 169, 2026.
APA
Yang, Y., Li, Q., & Guo, L. (2026). [Corrigendum] MicroRNA‑122 acts as tumor suppressor by targeting TRIM29 and blocking the activity of PI3K/AKT signaling in nasopharyngeal carcinoma <em>in vitro</em>. Molecular Medicine Reports, 33, 169. https://doi.org/10.3892/mmr.2026.13879
MLA
Yang, Y., Li, Q., Guo, L."[Corrigendum] MicroRNA‑122 acts as tumor suppressor by targeting TRIM29 and blocking the activity of PI3K/AKT signaling in nasopharyngeal carcinoma <em>in vitro</em>". Molecular Medicine Reports 33.6 (2026): 169.
Chicago
Yang, Y., Li, Q., Guo, L."[Corrigendum] MicroRNA‑122 acts as tumor suppressor by targeting TRIM29 and blocking the activity of PI3K/AKT signaling in nasopharyngeal carcinoma <em>in vitro</em>". Molecular Medicine Reports 33, no. 6 (2026): 169. https://doi.org/10.3892/mmr.2026.13879
Copy and paste a formatted citation
x
Spandidos Publications style
Yang Y, Li Q and Guo L: [Corrigendum] MicroRNA‑122 acts as tumor suppressor by targeting TRIM29 and blocking the activity of PI3K/AKT signaling in nasopharyngeal carcinoma <em>in vitro</em>. Mol Med Rep 33: 169, 2026.
APA
Yang, Y., Li, Q., & Guo, L. (2026). [Corrigendum] MicroRNA‑122 acts as tumor suppressor by targeting TRIM29 and blocking the activity of PI3K/AKT signaling in nasopharyngeal carcinoma <em>in vitro</em>. Molecular Medicine Reports, 33, 169. https://doi.org/10.3892/mmr.2026.13879
MLA
Yang, Y., Li, Q., Guo, L."[Corrigendum] MicroRNA‑122 acts as tumor suppressor by targeting TRIM29 and blocking the activity of PI3K/AKT signaling in nasopharyngeal carcinoma <em>in vitro</em>". Molecular Medicine Reports 33.6 (2026): 169.
Chicago
Yang, Y., Li, Q., Guo, L."[Corrigendum] MicroRNA‑122 acts as tumor suppressor by targeting TRIM29 and blocking the activity of PI3K/AKT signaling in nasopharyngeal carcinoma <em>in vitro</em>". Molecular Medicine Reports 33, no. 6 (2026): 169. https://doi.org/10.3892/mmr.2026.13879
Follow us
  • Twitter
  • LinkedIn
  • Facebook
About
  • Spandidos Publications
  • Careers
  • Cookie Policy
  • Privacy Policy
How can we help?
  • Help
  • Live Chat
  • Contact
  • Email to our Support Team