Spandidos Publications Logo
  • About
    • About Spandidos
    • Aims and Scopes
    • Abstracting and Indexing
    • Editorial Policies
    • Reprints and Permissions
    • Job Opportunities
    • Terms and Conditions
    • Contact
  • Journals
    • All Journals
    • Oncology Letters
      • Oncology Letters
      • Information for Authors
      • Editorial Policies
      • Editorial Board
      • Aims and Scope
      • Abstracting and Indexing
      • Bibliographic Information
      • Archive
    • International Journal of Oncology
      • International Journal of Oncology
      • Information for Authors
      • Editorial Policies
      • Editorial Board
      • Aims and Scope
      • Abstracting and Indexing
      • Bibliographic Information
      • Archive
    • Molecular and Clinical Oncology
      • Molecular and Clinical Oncology
      • Information for Authors
      • Editorial Policies
      • Editorial Board
      • Aims and Scope
      • Abstracting and Indexing
      • Bibliographic Information
      • Archive
    • Experimental and Therapeutic Medicine
      • Experimental and Therapeutic Medicine
      • Information for Authors
      • Editorial Policies
      • Editorial Board
      • Aims and Scope
      • Abstracting and Indexing
      • Bibliographic Information
      • Archive
    • International Journal of Molecular Medicine
      • International Journal of Molecular Medicine
      • Information for Authors
      • Editorial Policies
      • Editorial Board
      • Aims and Scope
      • Abstracting and Indexing
      • Bibliographic Information
      • Archive
    • Biomedical Reports
      • Biomedical Reports
      • Information for Authors
      • Editorial Policies
      • Editorial Board
      • Aims and Scope
      • Abstracting and Indexing
      • Bibliographic Information
      • Archive
    • Oncology Reports
      • Oncology Reports
      • Information for Authors
      • Editorial Policies
      • Editorial Board
      • Aims and Scope
      • Abstracting and Indexing
      • Bibliographic Information
      • Archive
    • Molecular Medicine Reports
      • Molecular Medicine Reports
      • Information for Authors
      • Editorial Policies
      • Editorial Board
      • Aims and Scope
      • Abstracting and Indexing
      • Bibliographic Information
      • Archive
    • World Academy of Sciences Journal
      • World Academy of Sciences Journal
      • Information for Authors
      • Editorial Policies
      • Editorial Board
      • Aims and Scope
      • Abstracting and Indexing
      • Bibliographic Information
      • Archive
    • International Journal of Functional Nutrition
      • International Journal of Functional Nutrition
      • Information for Authors
      • Editorial Policies
      • Editorial Board
      • Aims and Scope
      • Abstracting and Indexing
      • Bibliographic Information
      • Archive
    • International Journal of Epigenetics
      • International Journal of Epigenetics
      • Information for Authors
      • Editorial Policies
      • Editorial Board
      • Aims and Scope
      • Abstracting and Indexing
      • Bibliographic Information
      • Archive
    • Medicine International
      • Medicine International
      • Information for Authors
      • Editorial Policies
      • Editorial Board
      • Aims and Scope
      • Abstracting and Indexing
      • Bibliographic Information
      • Archive
  • Articles
  • Information
    • Information for Authors
    • Information for Reviewers
    • Information for Librarians
    • Information for Advertisers
    • Conferences
  • Language Editing
Spandidos Publications Logo
  • About
    • About Spandidos
    • Aims and Scopes
    • Abstracting and Indexing
    • Editorial Policies
    • Reprints and Permissions
    • Job Opportunities
    • Terms and Conditions
    • Contact
  • Journals
    • All Journals
    • Biomedical Reports
      • Information for Authors
      • Editorial Policies
      • Editorial Board
      • Aims and Scope
      • Abstracting and Indexing
      • Bibliographic Information
      • Archive
    • Experimental and Therapeutic Medicine
      • Information for Authors
      • Editorial Policies
      • Editorial Board
      • Aims and Scope
      • Abstracting and Indexing
      • Bibliographic Information
      • Archive
    • International Journal of Epigenetics
      • Information for Authors
      • Editorial Policies
      • Editorial Board
      • Aims and Scope
      • Abstracting and Indexing
      • Bibliographic Information
      • Archive
    • International Journal of Functional Nutrition
      • Information for Authors
      • Editorial Policies
      • Editorial Board
      • Aims and Scope
      • Abstracting and Indexing
      • Bibliographic Information
      • Archive
    • International Journal of Molecular Medicine
      • Information for Authors
      • Editorial Policies
      • Editorial Board
      • Aims and Scope
      • Abstracting and Indexing
      • Bibliographic Information
      • Archive
    • International Journal of Oncology
      • Information for Authors
      • Editorial Policies
      • Editorial Board
      • Aims and Scope
      • Abstracting and Indexing
      • Bibliographic Information
      • Archive
    • Medicine International
      • Information for Authors
      • Editorial Policies
      • Editorial Board
      • Aims and Scope
      • Abstracting and Indexing
      • Bibliographic Information
      • Archive
    • Molecular and Clinical Oncology
      • Information for Authors
      • Editorial Policies
      • Editorial Board
      • Aims and Scope
      • Abstracting and Indexing
      • Bibliographic Information
      • Archive
    • Molecular Medicine Reports
      • Information for Authors
      • Editorial Policies
      • Editorial Board
      • Aims and Scope
      • Abstracting and Indexing
      • Bibliographic Information
      • Archive
    • Oncology Letters
      • Information for Authors
      • Editorial Policies
      • Editorial Board
      • Aims and Scope
      • Abstracting and Indexing
      • Bibliographic Information
      • Archive
    • Oncology Reports
      • Information for Authors
      • Editorial Policies
      • Editorial Board
      • Aims and Scope
      • Abstracting and Indexing
      • Bibliographic Information
      • Archive
    • World Academy of Sciences Journal
      • Information for Authors
      • Editorial Policies
      • Editorial Board
      • Aims and Scope
      • Abstracting and Indexing
      • Bibliographic Information
      • Archive
  • Articles
  • Information
    • For Authors
    • For Reviewers
    • For Librarians
    • For Advertisers
    • Conferences
  • Language Editing
Login Register Submit
  • This site uses cookies
  • You can change your cookie settings at any time by following the instructions in our Cookie Policy. To find out more, you may read our Privacy Policy.

    I agree
Search articles by DOI, keyword, author or affiliation
Search
Advanced Search
presentation
Oncology Letters
Join Editorial Board Propose a Special Issue
Print ISSN: 1792-1074 Online ISSN: 1792-1082
Journal Cover
December 2013 Volume 6 Issue 6

Full Size Image

Sign up for eToc alerts
Recommend to Library

Journals

International Journal of Molecular Medicine

International Journal of Molecular Medicine

International Journal of Molecular Medicine is an international journal devoted to molecular mechanisms of human disease.

International Journal of Oncology

International Journal of Oncology

International Journal of Oncology is an international journal devoted to oncology research and cancer treatment.

Molecular Medicine Reports

Molecular Medicine Reports

Covers molecular medicine topics such as pharmacology, pathology, genetics, neuroscience, infectious diseases, molecular cardiology, and molecular surgery.

Oncology Reports

Oncology Reports

Oncology Reports is an international journal devoted to fundamental and applied research in Oncology.

Experimental and Therapeutic Medicine

Experimental and Therapeutic Medicine

Experimental and Therapeutic Medicine is an international journal devoted to laboratory and clinical medicine.

Oncology Letters

Oncology Letters

Oncology Letters is an international journal devoted to Experimental and Clinical Oncology.

Biomedical Reports

Biomedical Reports

Explores a wide range of biological and medical fields, including pharmacology, genetics, microbiology, neuroscience, and molecular cardiology.

Molecular and Clinical Oncology

Molecular and Clinical Oncology

International journal addressing all aspects of oncology research, from tumorigenesis and oncogenes to chemotherapy and metastasis.

World Academy of Sciences Journal

World Academy of Sciences Journal

Multidisciplinary open-access journal spanning biochemistry, genetics, neuroscience, environmental health, and synthetic biology.

International Journal of Functional Nutrition

International Journal of Functional Nutrition

Open-access journal combining biochemistry, pharmacology, immunology, and genetics to advance health through functional nutrition.

International Journal of Epigenetics

International Journal of Epigenetics

Publishes open-access research on using epigenetics to advance understanding and treatment of human disease.

Medicine International

Medicine International

An International Open Access Journal Devoted to General Medicine.

Journal Cover
December 2013 Volume 6 Issue 6

Full Size Image

Sign up for eToc alerts
Recommend to Library

  • Article
  • Citations
    • Cite This Article
    • Download Citation
    • Create Citation Alert
    • Remove Citation Alert
    • Cited By
  • Similar Articles
    • Related Articles (in Spandidos Publications)
    • Similar Articles (Google Scholar)
    • Similar Articles (PubMed)
  • Download PDF
  • Download XML
  • View XML
Article

PX‑12‑induced HeLa cell death is associated with oxidative stress and GSH depletion

  • Authors:
    • Hye Rim Shin
    • Bo Ra You
    • Woo Hyun Park
  • View Affiliations / Copyright

    Affiliations: Department of Physiology, Medical School, Research Institute for Endocrine Sciences, Chonbuk National University, Jeonju 561‑180, Republic of Korea
  • Pages: 1804-1810
    |
    Published online on: October 21, 2013
       https://doi.org/10.3892/ol.2013.1637
  • Expand metrics +
Metrics: Total Views: 0 (Spandidos Publications: | PMC Statistics: )
Metrics: Total PDF Downloads: 0 (Spandidos Publications: | PMC Statistics: )
Cited By (CrossRef): 0 citations Loading Articles...

This article is mentioned in:


Abstract

PX‑12, as an inhibitor of thioredoxin (Trx), has antitumor activity. However, little is known about the toxicological effect of PX‑12 on cervical cancer cells. In the present study, the growth inhibitory effects of PX‑12 on HeLa cervical cancer cells in association with reactive oxygen species (ROS) and glutathione (GSH) levels were investigated. Based on MTT assays, PX‑12 inhibited the growth of HeLa cells with an IC50 value of ~7 µM at 72 h. DNA flow cytometry analysis indicated that 5 and 10 µM PX‑12 significantly induced a G2/M phase arrest of the cell cycle. PX‑12 also increased the number of dead cells and annexin V‑fluorescein isothiocyanate‑positive cells, which was accompanied by the loss of mitochondrial membrane potential. All the investigated caspase inhibitors significantly rescued certain cells from PX‑12‑induced HeLa cell death. With respect to ROS and GSH levels, PX‑12 increased ROS levels (including O2•‑) in HeLa cells and induced GSH depletion. N‑acetyl cysteine markedly reduced the levels of O2•‑ in PX‑12‑treated HeLa cells, and prevented apoptotic cell death and GSH depletion in these cells. By contrast, L‑buthionine sulfoximine intensified cell death and GSH depletion in PX‑12‑treated HeLa cells. To conclude, this is the first study to demonstrate that PX‑12 inhibits the growth of HeLa cells via G2/M phase arrest, as well as inhibiting apoptosis; the effect was associated with intracellular increases in ROS levels and GSH depletion.

Introduction

Reactive oxygen species (ROS) are highly reactive oxygen free radicals or non-radical molecules, which include hydrogen peroxide (H2O2), superoxide anion (O2•−) and hydroxyl radical (•OH) (1). These molecules regulate a number of cellular events, including transcription factor activation, gene expression, differentiation and cell proliferation (2,3). ROS are mainly formed as by-products of the respiratory chain during oxidative phosphorylation in the form of O2•− or are specifically produced by oxidases, such as nicotine adenine diphosphate (NADPH) oxidase, xanthine oxidase and arachidonic acid oxygenases (4). Excessive ROS production induces cellular damage and death (5,6). Therefore, there are various antioxidants and systems to control excessive ROS levels.

Thioredoxin (Trx) is a low molecular weight (10- to 12-kDa) redox protein (7), which affects cell growth and proliferation by regulating the redox status in cells (8). Trx has two main isoforms: The cytosolic form, Trx-1, and the mitochondrial form, Trx-2 (9). These Trxs are reduced back by Trx reductase and NADPH following the reduction of oxidative target proteins (10,11). It has been reported that Trx-1 is implicated in cell survival, tumor development, angiogenesis and chemoresistance (12,13). Numerous studies have demonstrated that the overexpression of Trx occurs in a variety of cancer types, including gastric and lung cancers (8,14). PX-12 (1-methylpropyl 2-imidazolyl disulfide) is an irreversible Trx-1 inhibitor, which has antitumor properties (15). PX-12 decreased the activity of Trx-1 by thioalkylating the critical cysteine residue (Cys73) in this protein or by increasing the dimerization of its oxidative form. It has also been reported that PX-12 decreases hypoxia-inducible factor-1α transactivation and vascular endothelial growth factor (16,17). Therefore, PX-12 has been clinically tested in colorectal, lung and pancreatic cancers (18,19).

Cervical cancer is a major cause of mortality in females worldwide. Its carcinogenesis is associated with excessive inflammation mediated by ROS. An increase in Trx-1 levels has been observed in cervical cancer patients compared with a control group (20). However, little is known about the cellular effect of PX-12 in cervical cancer. PX-12-induced cell death in cervical cancer cells may be toxicologically attractive in relation to intracellular ROS levels. Therefore, in the present study, the effects of PX-12 on cell growth and death were investigated in human cervical adenocarcinoma HeLa cells. The effects of various caspase inhibitors (pan-caspase and caspase-3, -8 and -9), N-acetyl cysteine (NAC; a well known antioxidant) and L-buthionine sulfoximine [BSO; an inhibitor of glutathione (GSH) synthesis] were also evaluated in PX-12-treated HeLa cells with respect to cell growth, cell death and ROS and GSH levels.

Materials and methods

Cell culture

Human cervical adenocarcinoma HeLa cells were obtained from the American Type Culture Collection (Manassas, VA, USA) and maintained in a humidified incubator containing 5% CO2 at 37°C. The HeLa cells were cultured in RPMI-1640 (Sigma-Aldrich, St. Louis, MO, USA) supplemented with 10% fetal bovine serum (Sigma-Aldrich) and 1% penicillin-streptomycin (Gibco BRL, Grand Island, NY, USA). The cells were routinely grown in 100-mm plastic tissue culture dishes (Nunc, Roskilde, Denmark) and harvested with a solution of trypsin-EDTA while in a logarithmic phase of growth.

Reagents

PX-12 was purchased from Tocris Bioscience (Bristol, UK) and was dissolved in dimethyl sulfoxide (DMSO; Sigma-Aldrich) at 100 mM as a stock solution. The pan-caspase inhibitor benzyloxycarbonyl-Val-Ala-Asp-fluoromethylketone (Z-VAD-FMK), caspase-3 inhibitor benzyloxycarbonyl-Asp-Glu-Val-Asp-fluoromethylketone (Z-DEVD-FMK), caspase-8 inhibitor benzyloxycarbonyl-Ile-Glu-Thr-Asp-fluoromethylketone (Z-IETD-FMK) and caspase-9 inhibitor benzyloxycarbonyl-Leu-Glu-His-Asp-fluoromethylketone (Z-LEHD-FMK) were obtained from R&D Systems Inc. (Minneapolis, MN, USA) and were dissolved in DMSO at 10 mM to serve as stock solutions. NAC and BSO were obtained from Sigma-Aldrich. NAC was dissolved in 20 mM HEPES buffer (pH 7.0) and BSO was dissolved in water. Based on previous studies (21,22), cells were pretreated with 15 μM caspase inhibitors, 2 mM NAC or 10 μM BSO for 1 h prior to treatment with PX-12. DMSO (0.2%) was used as a control vehicle and it did not affect cell growth or death.

Growth inhibition assay

The effect of PX-12 on cell growth was determined by measuring 3-(4,5-dimethylthiazol-2-yl)-2,5-diphenyltetrazolium bromide (MTT; Sigma-Aldrich) absorbance in living cells as described previously (23). In brief, 1×104 cells/well were seeded in 96-well microtiter plates (Nunc). Following exposure to the designated doses of PX-12 for the indicated times, MTT solution [20 μl: 2 mg/ml in phosphate-buffered saline (PBS)] was added to each well. The plates were incubated for 3 h at 37°C. Medium was withdrawn from the plates by pipetting and 200 μl DMSO was added to each well to solubilize the formazan crystals. The optical density was measured at 570 nm using a microplate reader (Synergy™ 2, BioTek Instruments Inc., Winooski, VT, USA). The cell population was visualized under a light microscope at ×400 magnification (FLoid® Cell Imaging Station, Life Technologies Corporation, Carlsbad, CA, USA).

Cell cycle and sub-G1 cell analysis

Cell cycle and sub-G1 cell analysis were determined by propidium iodide (PI, Ex/Em=488/617 nm; Sigma-Aldrich) staining as described previously (24). In brief, 1×106 cells in a 60-mm culture dish (Nunc) were incubated with the designated doses of PX-12 for 72 h. Total cells, including floating cells, were then washed with PBS and fixed in 70% (v/v) ethanol. Cells were washed again with PBS, then incubated with PI (10 μg/ml) with simultaneous RNase treatment at 37°C for 30 min. Cellular DNA content was measured using a FACStar flow cytometer (Becton Dickinson, Franklin Lakes, NJ, USA) and analyzed using Lysis II and CellFit software (Becton Dickinson).

Annexin V-fluorescein isothiocyanate (FITC)/PI staining for the detection of cell death

Apoptotic cell death was determined by staining cells with annexin V-FITC (Ex/Em=488/519 nm; Invitrogen Life Technologies, Camarillo, CA, USA) as described previously (25). In brief, 1×106 cells in a 60-mm culture dish were incubated with the designated doses of PX-12 for 72 h with or without 15 μM each caspase inhibitor, 2 mM NAC or 10 μM BSO. Cells were washed twice with cold PBS and then resuspended in 500 μl binding buffer [10 mM HEPES/NaOH (pH 7.4), 140 mM NaCl and 2.5 mM CaCl2] at a concentration of 1×106 cells/ml. Annexin V-FITC (5 μl) and PI (1 μg/ml) were then added and the cells were analyzed with the FACStar flow cytometer. Viable cells were negative for PI and annexin V, apoptotic cells were positive for annexin V and negative for PI, whereas late apoptotic dead cells exhibited high annexin V and PI labeling. Non-viable cells that underwent necrosis, were positive for PI and negative for annexin V.

Measurement of the mitochondrial membrane potential (MMP)

MMP was measured by a rhodamine 123 fluorescent dye (Ex/Em=485/535 nm; Sigma-Aldrich) as described previously (25,26). In brief, 1×106 cells in a 60-mm culture dish were incubated with the designated doses of PX-12 for 72 h with or without 15 μM each caspase inhibitor, 2 mM NAC or 10 μM BSO. Cells were washed twice with PBS and incubated with rhodamine 123 (0.1 μg/ml) at 37°C for 30 min. Rhodamine 123 staining intensity was determined using the FACStar flow cytometer. The cells that were rhodamine 123-negative were indicated to have lost MMP.

Detection of intracellular ROS levels

Intracellular ROS levels were detected using an oxidation-sensitive fluorescent probe dye, 2′,7′-dichlorodihydrofluorescein diacetate (H2DCFDA; Ex/Em=495/529 nm; Invitrogen Life Technologies) and dihydroethidium (DHE; Ex/Em=518/605 nm; Invitrogen Life Technologies) as previously described (25,27). DHE is highly selective for O2•− among ROS. In brief, 1×106 cells in a 60-mm culture dish were incubated with the designated doses of PX-12 for 72 h with or without 15 μM each caspase inhibitor, 2 mM NAC or 10 μM BSO. Cells were then washed in PBS and incubated with 20 μM H2DCFDA or DHE at 37°C for 30 min. H2DCFDA or DHE fluorescence was assessed using the FACStar flow cytometer. ROS and O2•− levels were expressed as mean fluorescence intensity, which was calculated by CellQuest software (Becton Dickinson).

Detection of intracellular GSH

Intracellular GSH levels were analyzed using a 5-chloromethylfluorescein diacetate (CMFDA) dye (Ex/Em=522/595 nm; Invitrogen Life Technologies) as previously described (27,28). In brief, 1×106 cells in a 60-mm culture dish were incubated with the designated doses of PX-12 for 72 h with or without 15 μM each caspase inhibitor, 2 mM NAC or 10 μM BSO. Cells were then washed with PBS and incubated with 5 μM CMFDA at 37°C for 30 min. CMFDA fluorescence intensity was determined using the FACStar flow cytometer. Negative CMFDA staining (GSH-depletion) of cells was expressed as the percentage of CMFDA-negative cells.

Statistical analysis

Results represent the mean of at least three independent experiments (mean ± standard deviation). Data were analyzed using Instat software (GraphPad Prism 4, San Diego, CA, USA). Student’s t-test or one-way analysis of variance with post hoc analysis using Tukey’s multiple comparison test were used for parametric data. P<0.05 was considered to indicate a statistically significant difference.

Results

Effects of PX-12 on cell growth and cell cycle distribution in HeLa cells

We first examined the effect of PX-12 on the growth of HeLa cells. After exposure to 1–10 μM PX-12 for 72 h, the population of HeLa cells was not affected at 1 μM PX-12, whereas the population of these cells was markedly decreased at 5–10 μM PX-12 (Fig. 1A). In addition, 5 and 10 μM PX-12 treatment induced cell death in HeLa cells (Fig. 1A). Based on MTT assays, the tested doses (1–30 μM) of PX-12 did not affect changes in cell growth at 24 h, whereas a high dose of 30 μM PX-12 significantly decreased the growth of HeLa cell at 48 h (Fig. 1B). At 72 h, 5–30 μM PX-12 significantly inhibited the growth of HeLa cells with an IC50 value (the half maximal inhibitory concentration) of ~7 μM at 72 h (Fig. 1B). When the cell cycle distributions were examined in PX-12-treated HeLa cells, 5 and 10 μM PX-12 significantly induced a G2/M phase arrest of the cell cycle at 72 h (Fig. 1C).

Figure 1

Effects of PX-12 on cell growth and cell cycle distribution in HeLa cells. Exponentially growing cells were treated with the indicated concentrations of PX-12 for the indicated time points. (A) Figures indicate cell population in PX-12-treated HeLa cells at 72 h. (B) Cellular growth changes in HeLa cells as assessed by MTT assays. (C) Changes in the cell cycle distributions as assessed by DNA flow cytometric analysis at 72 h. *P<0.05, compared with the control group. MTT, 3-(4,5-dimethylthiazol-2-yl)-2,5-diphenyltetrazolium bromide.

Effects of PX-12 on cell death and MMP in HeLa cells

As shown in Fig. 2A, PX-12 increased the percentages of sub-G1 cells in a dose-dependent manner at 72 h. Treatment with 5–30 μM PX-12 increased the number of annexin V-FITC-positive cells, whereas 1 μM PX-12 did not increase the percentage of annexin V-FITC-positive cells (Fig. 2B). Cell death is closely associated with the collapse of MMP (29). As expected, the loss of MMP was observed in PX-12-treated HeLa cells (Fig. 2C). This result indicates that PX-12 damaged the membrane of mitochondria in HeLa cells.

Figure 2

Effects of PX-12 on cell death and MMP in HeLa cells. Exponentially growing cells were treated with the indicated concentrations of PX-12 for 72 h. Percentages of (A) sub-G1 cells and (B) annexin V-positive cells as measured by FACStar flow cytometry. (C) The percentage of rhodamine 123-negative (loss of MMP) cells as measured by FACStar flow cytometry. *P<0.05, compared with the control group. MMP, mitochondrial membrane potential; FITC, fluorescein isothiocyanate.

Effects of PX-12 on ROS and GSH levels in HeLa cells

To assess the intracellular ROS levels in PX-12-treated HeLa cells, we used H2DCFDA and DHE dyes. As shown in Fig. 3A, PX-12 significantly increased the intracellular ROS (H2DCFDA) levels in HeLa cells at 72 h. Among the tested concentrations, 10 μM PX-12 led to the maximum level of ROS (H2DCFDA) (Fig. 3A). Moreover, red fluorescence derived from DHE reflecting the intracellular O2•− levels was markedly increased in PX-12-treated HeLa cells at 72 h (Fig. 3B). When intracellular GSH levels were measured in PX-12-treated HeLa cells using a CMFDA dye, 10–30 μM PX-12 significantly increased the number of GSH-depleted cells at 72 h; however, 5 μM PX-12 marginally induced GSH depletion (Fig. 3C).

Figure 3

Effects of PX-12 on the intracellular ROS and GSH levels in HeLa cells. Exponentially growing cells were treated with the indicated concentrations of PX-12 for 72 h. ROS and GSH levels in HeLa cells were measured using a FACStar flow cytometer. (A) H2DCFDA (ROS) levels and (B) DHE (O2•−) levels as a percentage of the control. (C) The percentage of CMFDA-negative (GSH-depleted) cells. *P<0.05, compared with the control group. ROS, reactive oxygen species; GSH, glutathione; H2DCFDA, 2′,7′-dichlorodihydrofluorescein diacetate; DHE, dihydroethidium; CMFDA, 5-chloromethylfluorescein diacetate.

Effects of caspase inhibitors on cell death, MMP, O2•− and GSH levels in PX-12-treated HeLa cells

We determined which caspases were involved in HeLa cell death caused by PX-12. For this experiment, we selected 10 μM PX-12 as a suitable dose to differentiate the levels of cell death in the presence or absence of each caspase inhibitor. Based on a previous study (21), HeLa cells were pretreated with 15 μM caspase inhibitor for 1 h prior to treatment with PX-12. This dose did not significantly affect cell death in the control HeLa cells (data not shown). Treatment with all the tested caspase inhibitors (Z-VAD for pan-caspases, Z-DEVD for caspase-3, Z-IETD for caspase-8 and Z-LEHD for caspase-9) demonstrated the significant rescue of HeLa cells from PX-12-induced apoptosis at 72 h, as measured by the population of annexin V-FITC-positive cells (Fig. 4A). In addition, all the caspase inhibitors marginally, but not significantly, prevented the loss of MMP caused by PX-12 (Fig. 4B).

Figure 4

Effects of caspase inhibitors on cell death, MMP, O2•− and GSH levels in PX-12-treated HeLa cells. Exponentially growing cells were treated with 10 μM PX-12 for 72 h following 1 h pre-incubation with 15 μM each caspase inhibitor. The number of annexin V/PI-stained cells, as well as MMP, O2•− and GSH levels in HeLa cells were measured using a FACStar flow cytometer. Percentage of (A) annexin V-positive cells, (B) rhodamine 123-negative (loss of MMP) cells, (C) O2•− (DHE) levels and (D) CMFDA-negative (GSH-depleted) cells. *P<0.05, compared with the control group; #P<0.05, compared with cells treated with PX-12 only. MMP, mitochondrial membrane potential; GSH, glutathione; PI, propidium iodide; DHE, dihydroethidium; CMFDA, 5-chloromethylfluorescein diacetate.

It was also investigated whether the levels of intracellular O2•− and GSH in PX-12-treated HeLa cells were affected by treatment with each caspase inhibitor. As shown in Fig. 4C, all the caspase inhibitors significantly decreased O2•− levels in PX-12-treated HeLa cells. Moreover, these caspase inhibitors marginally prevented GSH depletion in these cells (Fig. 4D).

Effects of NAC and BSO on cell death, MMP, O2•− and GSH levels in PX-12-treated HeLa cells

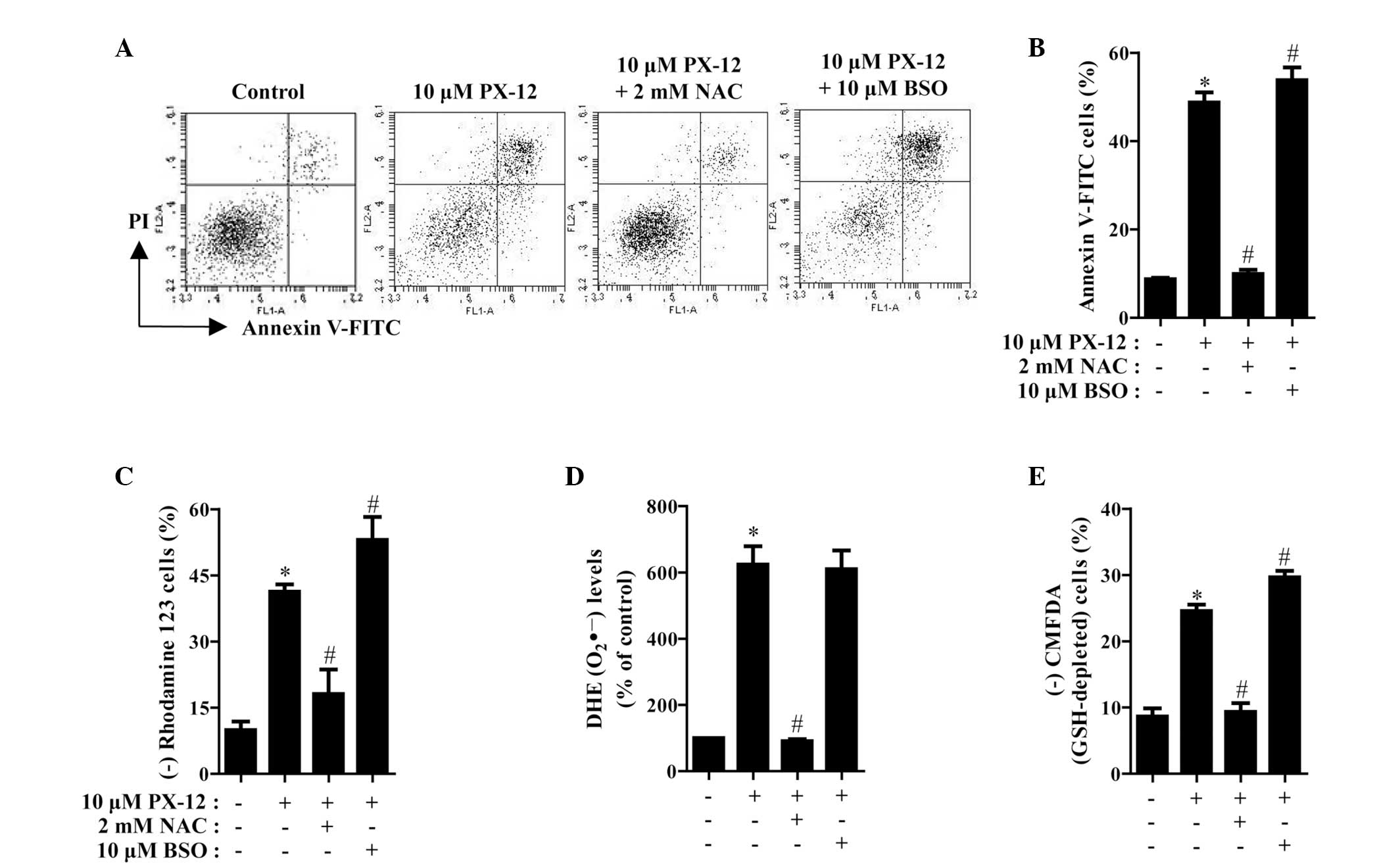
The effects of NAC or BSO on cell death and MMP in 10 μM PX-12-treated HeLa cells were assessed at 72 h. As shown in Fig. 5A and B, NAC significantly decreased the number of annexin V-FITC-positive cells in the PX-12-treated HeLa cell population, whereas BSO increased the number of these cells. NAC and BSO did not significantly affect cell growth and cell death in the control HeLa cells (data not shown). With respect to MMP, NAC significantly attenuated the loss of MMP caused by PX-12 whereas BSO enhanced, to a certain extent, the loss in these cells (Fig. 5C). Furthermore, it was determined whether the levels of intracellular O2•− and GSH in PX-12-treated HeLa cells were affected by treatment with NAC or BSO. While NAC markedly decreased the level of O2•− in PX-12-treated HeLa cells, BSO had no effect on the level of O2•− in these cells (Fig. 5D). With regard to GSH levels, NAC markedly prevented GSH depletion caused by PX-12, whereas BSO intensified GSH depletion in these cells (Fig. 5E).

Figure 5

Effects of NAC and BSO on cell death, MMP, O2•− and GSH levels in PX-12-treated HeLa cells. Exponentially growing cells were treated with 10 μM PX-12 for 72 h following 1 h pre-incubation with 2 mM NAC or 10 μM BSO. The number of annexin V/PI-stained cells, as well as MMP, O2•− and GSH levels in HeLa cells were measured using a FACStar flow cytometer. (A) Each figure shows a representative for annexin V and/or PI stained cells. (B) The graph shows the percentage of annexin V-positive cells from A. (C) The graph shows the percentage of rhodamine 123-negative (loss of MMP) cells. (D and E) The graphs indicate O2•− (DHE) levels as a percentage of the control (D) and the percentage of CMFDA-negative (GSH-depleted) cells (E). *P<0.05, compared with the control group; #P<0.05, compared with cells treated with PX-12 only. NAC, N-acetyl cysteine; BSO, L-buthionine sulfoximine; MMP, mitochondrial membrane potential; GSH, glutathione; PI, propidium iodide; DHE, dihydroethidium; CMFDA, 5-chloromethylfluorescein diacetate.

Discussion

The aim of the present study was to assess the effects of PX-12 on cell growth and death in HeLa cells in association with ROS and GSH levels. Following exposure to PX-12 for 72 h, the IC50 value in HeLa cells was ~7 μM based on MTT assays. However, the tested doses of PX-12 did not show the growth inhibition of HeLa cells at 24 h and this effect was mild at 48 h. Therefore, the susceptibility of HeLa cells to PX-12 appeared to significantly increase after the incubation time of 48 h. DNA flow cytometric analysis indicated that 5 and 10 μM significantly induced a G2/M phase arrest of the cell cycle. As 20 and 30 μM PX-12 completely decreased cell growth, it was not possible to perform cell cycle analysis in HeLa cells. Similarly, PX-12 induced a G2/M phase arrest in B-cell lymphoma and breast cancer cells (7,30). We also observed that PX-12 induced a G2/M phase arrest in A549 and Calu-6 lung cancer cells (unpublished data). Therefore, the G2/M phase arrest in PX-12-treated cells was an underlying mechanism to suppress the growth of cancer cells, including HeLa cells.

PX-12 also increased the number of dead cells and annexin V-FITC-positive cells at 72 h, suggesting that PX-12-induced HeLa cell death occurred via apoptosis. Apoptosis is closely associated with the collapse of MMP (31). Our results demonstrated that PX-12 triggered the loss of MMP in HeLa cells in a dose-dependent manner. Furthermore, treatment with the caspase inhibitors investigated in this experiment significantly prevented HeLa cell death caused by PX-12. In particular, the caspase-8 inhibitor attenuated HeLa cell death. These data suggest that the mitochondrial pathway and cell death receptor pathway are together necessary for the complete induction of apoptosis in PX-12-treated HeLa cells. However, all the caspase inhibitors marginally, but not significantly prevented the loss of MMP caused by PX-12. These results implied that the loss of MMP by PX-12 may not be enough to fully induce apoptosis in HeLa cells under the inhibition of caspases by their inhibitors.

PX-12, as an inhibitor of Trx-1, increases ROS levels. It has been reported that PX-12 induces oxidative stress (32). Similarly, in the present study, the intracellular ROS levels, particularly those of O2•−, were significantly increased in PX-12-treated HeLa cells at 72 h. All caspase inhibitors demonstrating anti-apoptotic effects decreased the level of O2•−. These data indicated that the level of O2•−, among other ROS, is closely associated with apoptosis in PX-12-treated HeLa cells. Furthermore, NAC markedly prevented apoptotic cell death and the loss of MMP in PX-12-treated HeLa cells, accompanied by strongly decreasing O2•− levels in these cells. Overall, these results suggest that PX-12-induced cell death is mediated by oxidative stress. GSH is an important intracellular antioxidant that protects cells from damage caused by free radicals, peroxides and toxins. It is able to remove O2•− and provide electrons for glutathione peroxidase to reduce H2O2 to H2O. Apoptotic effects are inversely comparative to GSH content (33–35). In the current study, PX-12 increased the percentages of GSH-depleted cells at 72 h. NAC markedly prevented the depletion of GSH in PX-12-treated HeLa cells. Furthermore, BSO, which augmented apoptotic cell death and the loss of MMP in PX-12-treated HeLa cells, increased GSH depletion in these cells. These results support the hypothesis that the intracellular GSH content has a decisive effect on cell death (26,28,34). However, in the present study, caspase inhibitors marginally prevented GSH depletion in PX-12-treated HeLa cells. Therefore, the loss of GSH content appeared to be necessary, but not sufficient to fully induce apoptosis in PX-12-treated HeLa cells.

In conclusion, to the best of our knowledge, this is the first study to demonstrate that PX-12 inhibits the growth of HeLa cells via G2/M phase arrest, as well as apoptosis. This toxicological effect was associated with intracellular increases in ROS levels and GSH depletion. The present study provides an important insight into the toxicological effects of PX-12 on HeLa cells with respect to ROS and GSH levels.

Acknowledgements

This study was supported by the National Research Foundation of Korea grant funded by the Korea government (MSIP) (no. 2008-0062279) and research funds of Chonbuk National University in 2013.

Abbreviations:

ROS

reactive oxygen species

Trx

thiore doxin

GSH

glutathione

Z-VAD-FMK

benzyloxycarbonyl-Val-AlaAsp-fluoromethylketone

Z-DEVD-FMK

benzyloxycarbonyl- Asp-Glu-Val-Asp-fluoromethylketone

Z-IETD-FMK

benzyl oxycarbonyl-Ile-Glu-Thr-Asp-fluoromethylketone

Z-LEHD-FMK

benzyloxycarbonyl-Leu-Glu-His-Asp-fluoromethylketone

NAC

N-acetyl cysteine

BSO

L-buthionine sulfoximine

MMP

mitochondrial membrane potential

MTT

3-(4,5-dimethylthiazol2-yl)-2,5-diphenyltetrazolium bromide

FITC

fluorescein isothiocyanate

PI

propidium iodide

H2DCFDA

2′,7′-dichlorodihydrofluorescein diacetate

DHE

dihydroethidium

CMFDA

5-chloromethylfluorescein diacetate

References

1 

Shi Y, Tang B, Yu PW, Tang B, Hao YX, Lei X, Luo HX and Zeng DZ: Autophagy protects against oxaliplatin-induced cell death via ER stress and ROS in Caco-2 cells. PLoS One. 7:e510762012. View Article : Google Scholar : PubMed/NCBI

2 

Gonzalez C, Sanz-Alfayate G, Agapito MT, Gomez-Nino A, Rocher A and Obeso A: Significance of ROS in oxygen sensing in cell systems with sensitivity to physiological hypoxia. Respir Physiol Neurobiol. 132:17–41. 2002. View Article : Google Scholar : PubMed/NCBI

3 

Baran CP, Zeigler MM, Tridandapani S and Marsh CB: The role of ROS and RNS in regulating life and death of blood monocytes. Curr Pharm Des. 10:855–866. 2004. View Article : Google Scholar : PubMed/NCBI

4 

Zorov DB, Juhaszova M and Sollott SJ: Mitochondrial ROS-induced ROS release: an update and review. Biochim Biophys Acta. 1757:509–517. 2006. View Article : Google Scholar : PubMed/NCBI

5 

Lo YL, Wang W and Ho CT: 7,3′,4′-Trihydroxyisoflavone modulates multidrug resistance transporters and induces apoptosis via production of reactive oxygen species. Toxicology. 302:221–232. 2012.

6 

Bell EL, Emerling BM, Ricoult SJ and Guarente L: SirT3 suppresses hypoxia inducible factor 1α and tumor growth by inhibiting mitochondrial ROS production. Oncogene. 30:2986–2996. 2011.PubMed/NCBI

7 

Li C, Thompson MA, Tamayo AT, Zuo Z, Lee J, Vega F, Ford RJ and Pham LV: Over-expression of Thioredoxin-1 mediates growth, survival, and chemoresistance and is a druggable target in diffuse large B-cell lymphoma. Oncotarget. 3:314–326. 2012.PubMed/NCBI

8 

Lim JY, Yoon SO, Hong SW, Kim JW, Choi SH and Cho JY: Thioredoxin and thioredoxin-interacting protein as prognostic markers for gastric cancer recurrence. World J Gastroenterol. 18:5581–5588. 2012. View Article : Google Scholar : PubMed/NCBI

9 

Yang J, Li C, Ding L, Guo Q, You Q and Jin S: Gambogic acid deactivates cytosolic and mitochondrial thioredoxins by covalent binding to the functional domain. J Nat Prod. 75:1108–1116. 2012. View Article : Google Scholar : PubMed/NCBI

10 

Chae JS, Gil Hwang S, Lim DS and Choi EJ: Thioredoxin-1 functions as a molecular switch regulating the oxidative stress-induced activation of MST1. Free Radic Biol Med. 53:2335–2343. 2012. View Article : Google Scholar : PubMed/NCBI

11 

Ungerstedt J, Du Y, Zhang H, Nair D and Holmgren A: In vivo redox state of human thioredoxin and redox shift by the histone deacetylase inhibitor suberoylanilide hydroxamic acid (SAHA). Free Radic Biol Med. 53:2002–2007. 2012. View Article : Google Scholar : PubMed/NCBI

12 

Wang Y, Lu H, Wang D, Li S, Sun K, Wan X, Taylor EW and Zhang J: Inhibition of glutathione synthesis eliminates the adaptive response of ascitic hepatoma 22 cells to nedaplatin that targets thioredoxin reductase. Toxicol Appl Pharmacol. 265:342–350. 2012. View Article : Google Scholar : PubMed/NCBI

13 

Samuel SM, Thirunavukkarasu M, Penumathsa SV, Koneru S, Zhan L, Maulik G, Sudhakaran PR and Maulik N: Thioredoxin-1 gene therapy enhances angiogenic signaling and reduces ventricular remodeling in infarcted myocardium of diabetic rats. Circulation. 121:1244–1255. 2010. View Article : Google Scholar : PubMed/NCBI

14 

Fath MA, Ahmad IM, Smith CJ, Spence J and Spitz DR: Enhancement of carboplatin-mediated lung cancer cell killing by simultaneous disruption of glutathione and thioredoxin metabolism. Clin Cancer Res. 17:6206–6217. 2011. View Article : Google Scholar : PubMed/NCBI

15 

Wondrak GT: Redox-directed cancer therapeutics: molecular mechanisms and opportunities. Antioxid Redox Signal. 11:3013–3069. 2009. View Article : Google Scholar : PubMed/NCBI

16 

Welsh SJ, Williams RR, Birmingham A, Newman DJ, Kirkpatrick DL and Powis G: The thioredoxin redox inhibitors 1-methylpropyl 2-imidazolyl disulfide and pleurotin inhibit hypoxia-induced factor 1alpha and vascular endothelial growth factor formation. Mol Cancer Ther. 2:235–243. 2003.

17 

Mukherjee A and Martin SG: The thioredoxin system: a key target in tumour and endothelial cells. Br J Radiol. 81(Spec No 1): S57–S68. 2008. View Article : Google Scholar : PubMed/NCBI

18 

Baker AF, Adab KN, Raghunand N, Chow HH, Stratton SP, Squire SW, Boice M, Pestano LA, Kirkpatrick DL and Dragovich T: A phase IB trial of 24-hour intravenous PX-12, a thioredoxin-1 inhibitor, in patients with advanced gastrointestinal cancers. Invest New Drugs. 31:631–641. 2012. View Article : Google Scholar : PubMed/NCBI

19 

Ramanathan RK, Kirkpatrick DL, Belani CP, Friedland D, Green SB, Chow HH, Cordova CA, Stratton SP, Sharlow ER, Baker A and Dragovich T: A Phase I pharmacokinetic and pharmacodynamic study of PX-12, a novel inhibitor of thioredoxin-1, in patients with advanced solid tumors. Clin Cancer Res. 13:2109–2114. 2007. View Article : Google Scholar : PubMed/NCBI

20 

Hedley D, Pintilie M, Woo J, Nicklee T, Morrison A, Birle D, Fyles A, Milosevic M and Hill R: Up-regulation of the redox mediators thioredoxin and apurinic/apyrimidinic excision (APE)/Ref-1 in hypoxic microregions of invasive cervical carcinomas, mapped using multispectral, wide-field fluorescence image analysis. Am J Pathol. 164:557–565. 2004. View Article : Google Scholar

21 

Han YH, Kim SZ, Kim SH and Park WH: Pyrogallol inhibits the growth of lung cancer Calu-6 cells via caspase-dependent apoptosis. Chem Biol Interact. 177:107–114. 2009. View Article : Google Scholar : PubMed/NCBI

22 

Han YH and Park WH: The effects of N-acetyl cysteine, buthionine sulfoximine, diethyldithiocarbamate or 3-amino-1,2,4-triazole on antimycin A-treated Calu-6 lung cells in relation to cell growth, reactive oxygen species and glutathione. Oncol Rep. 22:385–391. 2009.

23 

Han YH, Moon HJ, You BR, Kim SZ, Kim SH and Park WH: Effects of carbonyl cyanide p-(trifluoromethoxy) phenylhydrazone on the growth inhibition in human pulmonary adenocarcinoma Calu-6 cells. Toxicology. 265:101–107. 2009. View Article : Google Scholar : PubMed/NCBI

24 

Han YH, Kim SZ, Kim SH and Park WH: Pyrogallol inhibits the growth of human lung cancer Calu-6 cells via arresting the cell cycle arrest. Toxicol In Vitro. 22:1605–1609. 2008. View Article : Google Scholar : PubMed/NCBI

25 

Han YH, Moon HJ, You BR and Park WH: The effect of MG132, a proteasome inhibitor on HeLa cells in relation to cell growth, reactive oxygen species and GSH. Oncol Rep. 22:215–221. 2009.PubMed/NCBI

26 

Han YH, Kim SH, Kim SZ and Park WH: Carbonyl cyanide p-(trifluoromethoxy) phenylhydrazone (FCCP) as an O2(*−) generator induces apoptosis via the depletion of intracellular GSH contents in Calu-6 cells. Lung Cancer. 63:201–209. 2009. View Article : Google Scholar : PubMed/NCBI

27 

Han YH and Park WH: Propyl gallate inhibits the growth of HeLa cells via regulating intracellular GSH level. Food Chem Toxicol. 47:2531–2538. 2009. View Article : Google Scholar : PubMed/NCBI

28 

Han YH, Kim SZ, Kim SH and Park WH: Intracellular GSH level is a factor in As4.1 juxtaglomerular cell death by arsenic trioxide. J Cell Biochem. 104:995–1009. 2008. View Article : Google Scholar : PubMed/NCBI

29 

Griffiths EJ: Mitochondria - potential role in cell life and death. Cardiovasc Res. 46:24–27. 2000. View Article : Google Scholar : PubMed/NCBI

30 

Vogt A, Tamura K, Watson S and Lazo JS: Antitumor imidazolyl disulfide IV-2 causes irreversible G(2)/M cell cycle arrest without hyperphosphorylation of cyclin-dependent kinase Cdk1. J Pharmacol Exp Ther. 294:1070–1075. 2000.PubMed/NCBI

31 

Yang J, Liu X, Bhalla K, Kim CN, Ibrado AM, Cai J, Peng TI, Jones DP and Wang X: Prevention of apoptosis by Bcl-2: release of cytochrome c from mitochondria blocked. Science. 275:1129–1132. 1997. View Article : Google Scholar : PubMed/NCBI

32 

Lee YJ, Kim JH, Chen J and Song JJ: Enhancement of metabolic oxidative stress-induced cytotoxicity by the thioredoxin inhibitor 1-methylpropyl 2-imidazolyl disulfide is mediated through the ASK1-SEK1-JNK1 pathway. Mol Pharmacol. 62:1409–1417. 2002. View Article : Google Scholar : PubMed/NCBI

33 

Han YH, Kim SZ, Kim SH and Park WH: Enhancement of arsenic trioxide-induced apoptosis in HeLa cells by diethyldithiocarbamate or buthionine sulfoximine. Int J Oncol. 33:205–213. 2008.PubMed/NCBI

34 

Estrela JM, Ortega A and Obrador E: Glutathione in cancer biology and therapy. Crit Rev Clin Lab Sci. 43:143–181. 2006. View Article : Google Scholar

35 

Han YH, Kim SZ, Kim SH and Park WH: Suppression of arsenic trioxide-induced apoptosis in HeLa cells by N-acetylcysteine. Mol Cells. 26:18–25. 2008.PubMed/NCBI

Related Articles

  • Abstract
  • View
  • Download
  • Twitter
Copy and paste a formatted citation
Spandidos Publications style
Shin HR, You BR and Park WH: PX‑12‑induced HeLa cell death is associated with oxidative stress and GSH depletion. Oncol Lett 6: 1804-1810, 2013.
APA
Shin, H.R., You, B.R., & Park, W.H. (2013). PX‑12‑induced HeLa cell death is associated with oxidative stress and GSH depletion. Oncology Letters, 6, 1804-1810. https://doi.org/10.3892/ol.2013.1637
MLA
Shin, H. R., You, B. R., Park, W. H."PX‑12‑induced HeLa cell death is associated with oxidative stress and GSH depletion". Oncology Letters 6.6 (2013): 1804-1810.
Chicago
Shin, H. R., You, B. R., Park, W. H."PX‑12‑induced HeLa cell death is associated with oxidative stress and GSH depletion". Oncology Letters 6, no. 6 (2013): 1804-1810. https://doi.org/10.3892/ol.2013.1637
Copy and paste a formatted citation
x
Spandidos Publications style
Shin HR, You BR and Park WH: PX‑12‑induced HeLa cell death is associated with oxidative stress and GSH depletion. Oncol Lett 6: 1804-1810, 2013.
APA
Shin, H.R., You, B.R., & Park, W.H. (2013). PX‑12‑induced HeLa cell death is associated with oxidative stress and GSH depletion. Oncology Letters, 6, 1804-1810. https://doi.org/10.3892/ol.2013.1637
MLA
Shin, H. R., You, B. R., Park, W. H."PX‑12‑induced HeLa cell death is associated with oxidative stress and GSH depletion". Oncology Letters 6.6 (2013): 1804-1810.
Chicago
Shin, H. R., You, B. R., Park, W. H."PX‑12‑induced HeLa cell death is associated with oxidative stress and GSH depletion". Oncology Letters 6, no. 6 (2013): 1804-1810. https://doi.org/10.3892/ol.2013.1637
Follow us
  • Twitter
  • LinkedIn
  • Facebook
About
  • Spandidos Publications
  • Careers
  • Cookie Policy
  • Privacy Policy
How can we help?
  • Help
  • Live Chat
  • Contact
  • Email to our Support Team