Spandidos Publications Logo
  • About
    • About Spandidos
    • Aims and Scopes
    • Abstracting and Indexing
    • Editorial Policies
    • Reprints and Permissions
    • Job Opportunities
    • Terms and Conditions
    • Contact
  • Journals
    • All Journals
    • Oncology Letters
      • Oncology Letters
      • Information for Authors
      • Editorial Policies
      • Editorial Board
      • Aims and Scope
      • Abstracting and Indexing
      • Bibliographic Information
      • Archive
    • International Journal of Oncology
      • International Journal of Oncology
      • Information for Authors
      • Editorial Policies
      • Editorial Board
      • Aims and Scope
      • Abstracting and Indexing
      • Bibliographic Information
      • Archive
    • Molecular and Clinical Oncology
      • Molecular and Clinical Oncology
      • Information for Authors
      • Editorial Policies
      • Editorial Board
      • Aims and Scope
      • Abstracting and Indexing
      • Bibliographic Information
      • Archive
    • Experimental and Therapeutic Medicine
      • Experimental and Therapeutic Medicine
      • Information for Authors
      • Editorial Policies
      • Editorial Board
      • Aims and Scope
      • Abstracting and Indexing
      • Bibliographic Information
      • Archive
    • International Journal of Molecular Medicine
      • International Journal of Molecular Medicine
      • Information for Authors
      • Editorial Policies
      • Editorial Board
      • Aims and Scope
      • Abstracting and Indexing
      • Bibliographic Information
      • Archive
    • Biomedical Reports
      • Biomedical Reports
      • Information for Authors
      • Editorial Policies
      • Editorial Board
      • Aims and Scope
      • Abstracting and Indexing
      • Bibliographic Information
      • Archive
    • Oncology Reports
      • Oncology Reports
      • Information for Authors
      • Editorial Policies
      • Editorial Board
      • Aims and Scope
      • Abstracting and Indexing
      • Bibliographic Information
      • Archive
    • Molecular Medicine Reports
      • Molecular Medicine Reports
      • Information for Authors
      • Editorial Policies
      • Editorial Board
      • Aims and Scope
      • Abstracting and Indexing
      • Bibliographic Information
      • Archive
    • World Academy of Sciences Journal
      • World Academy of Sciences Journal
      • Information for Authors
      • Editorial Policies
      • Editorial Board
      • Aims and Scope
      • Abstracting and Indexing
      • Bibliographic Information
      • Archive
    • International Journal of Functional Nutrition
      • International Journal of Functional Nutrition
      • Information for Authors
      • Editorial Policies
      • Editorial Board
      • Aims and Scope
      • Abstracting and Indexing
      • Bibliographic Information
      • Archive
    • International Journal of Epigenetics
      • International Journal of Epigenetics
      • Information for Authors
      • Editorial Policies
      • Editorial Board
      • Aims and Scope
      • Abstracting and Indexing
      • Bibliographic Information
      • Archive
    • Medicine International
      • Medicine International
      • Information for Authors
      • Editorial Policies
      • Editorial Board
      • Aims and Scope
      • Abstracting and Indexing
      • Bibliographic Information
      • Archive
  • Articles
  • Information
    • Information for Authors
    • Information for Reviewers
    • Information for Librarians
    • Information for Advertisers
    • Conferences
  • Language Editing
Spandidos Publications Logo
  • About
    • About Spandidos
    • Aims and Scopes
    • Abstracting and Indexing
    • Editorial Policies
    • Reprints and Permissions
    • Job Opportunities
    • Terms and Conditions
    • Contact
  • Journals
    • All Journals
    • Biomedical Reports
      • Information for Authors
      • Editorial Policies
      • Editorial Board
      • Aims and Scope
      • Abstracting and Indexing
      • Bibliographic Information
      • Archive
    • Experimental and Therapeutic Medicine
      • Information for Authors
      • Editorial Policies
      • Editorial Board
      • Aims and Scope
      • Abstracting and Indexing
      • Bibliographic Information
      • Archive
    • International Journal of Epigenetics
      • Information for Authors
      • Editorial Policies
      • Editorial Board
      • Aims and Scope
      • Abstracting and Indexing
      • Bibliographic Information
      • Archive
    • International Journal of Functional Nutrition
      • Information for Authors
      • Editorial Policies
      • Editorial Board
      • Aims and Scope
      • Abstracting and Indexing
      • Bibliographic Information
      • Archive
    • International Journal of Molecular Medicine
      • Information for Authors
      • Editorial Policies
      • Editorial Board
      • Aims and Scope
      • Abstracting and Indexing
      • Bibliographic Information
      • Archive
    • International Journal of Oncology
      • Information for Authors
      • Editorial Policies
      • Editorial Board
      • Aims and Scope
      • Abstracting and Indexing
      • Bibliographic Information
      • Archive
    • Medicine International
      • Information for Authors
      • Editorial Policies
      • Editorial Board
      • Aims and Scope
      • Abstracting and Indexing
      • Bibliographic Information
      • Archive
    • Molecular and Clinical Oncology
      • Information for Authors
      • Editorial Policies
      • Editorial Board
      • Aims and Scope
      • Abstracting and Indexing
      • Bibliographic Information
      • Archive
    • Molecular Medicine Reports
      • Information for Authors
      • Editorial Policies
      • Editorial Board
      • Aims and Scope
      • Abstracting and Indexing
      • Bibliographic Information
      • Archive
    • Oncology Letters
      • Information for Authors
      • Editorial Policies
      • Editorial Board
      • Aims and Scope
      • Abstracting and Indexing
      • Bibliographic Information
      • Archive
    • Oncology Reports
      • Information for Authors
      • Editorial Policies
      • Editorial Board
      • Aims and Scope
      • Abstracting and Indexing
      • Bibliographic Information
      • Archive
    • World Academy of Sciences Journal
      • Information for Authors
      • Editorial Policies
      • Editorial Board
      • Aims and Scope
      • Abstracting and Indexing
      • Bibliographic Information
      • Archive
  • Articles
  • Information
    • For Authors
    • For Reviewers
    • For Librarians
    • For Advertisers
    • Conferences
  • Language Editing
Login Register Submit
  • This site uses cookies
  • You can change your cookie settings at any time by following the instructions in our Cookie Policy. To find out more, you may read our Privacy Policy.

    I agree
Search articles by DOI, keyword, author or affiliation
Search
Advanced Search
presentation
Oncology Letters
Join Editorial Board Propose a Special Issue
Print ISSN: 1792-1074 Online ISSN: 1792-1082
Journal Cover
August-2017 Volume 14 Issue 2

Full Size Image

Sign up for eToc alerts
Recommend to Library

Journals

International Journal of Molecular Medicine

International Journal of Molecular Medicine

International Journal of Molecular Medicine is an international journal devoted to molecular mechanisms of human disease.

International Journal of Oncology

International Journal of Oncology

International Journal of Oncology is an international journal devoted to oncology research and cancer treatment.

Molecular Medicine Reports

Molecular Medicine Reports

Covers molecular medicine topics such as pharmacology, pathology, genetics, neuroscience, infectious diseases, molecular cardiology, and molecular surgery.

Oncology Reports

Oncology Reports

Oncology Reports is an international journal devoted to fundamental and applied research in Oncology.

Experimental and Therapeutic Medicine

Experimental and Therapeutic Medicine

Experimental and Therapeutic Medicine is an international journal devoted to laboratory and clinical medicine.

Oncology Letters

Oncology Letters

Oncology Letters is an international journal devoted to Experimental and Clinical Oncology.

Biomedical Reports

Biomedical Reports

Explores a wide range of biological and medical fields, including pharmacology, genetics, microbiology, neuroscience, and molecular cardiology.

Molecular and Clinical Oncology

Molecular and Clinical Oncology

International journal addressing all aspects of oncology research, from tumorigenesis and oncogenes to chemotherapy and metastasis.

World Academy of Sciences Journal

World Academy of Sciences Journal

Multidisciplinary open-access journal spanning biochemistry, genetics, neuroscience, environmental health, and synthetic biology.

International Journal of Functional Nutrition

International Journal of Functional Nutrition

Open-access journal combining biochemistry, pharmacology, immunology, and genetics to advance health through functional nutrition.

International Journal of Epigenetics

International Journal of Epigenetics

Publishes open-access research on using epigenetics to advance understanding and treatment of human disease.

Medicine International

Medicine International

An International Open Access Journal Devoted to General Medicine.

Journal Cover
August-2017 Volume 14 Issue 2

Full Size Image

Sign up for eToc alerts
Recommend to Library

  • Article
  • Citations
    • Cite This Article
    • Download Citation
    • Create Citation Alert
    • Remove Citation Alert
    • Cited By
  • Similar Articles
    • Related Articles (in Spandidos Publications)
    • Similar Articles (Google Scholar)
    • Similar Articles (PubMed)
  • Download PDF
  • Download XML
  • View XML
Article Open Access

HCV-E2 inhibits hepatocellular carcinoma metastasis by stimulating mast cells to secrete exosomal shuttle microRNAs

Retraction in: /10.3892/ol.2024.14434
  • Authors:
    • Li Xiong
    • Shuqing Zhen
    • Qionghua Yu
    • Zuojiong Gong
  • View Affiliations / Copyright

    Affiliations: Department of Infectious Disease, Renmin Hospital of Wuhan University, Wuhan, Hubei 430060, P.R. China, Department of Rheumatology, Hubei Xianning Ma Tang Rheumatism Hospital, Xianning, Hubei 437000, P.R. China, Department of Infectious Disease, Clinical Medical College, Hubei University of Science and Technology, Xianning, Hubei 437100, P.R. China
    Copyright: © Xiong et al. This is an open access article distributed under the terms of Creative Commons Attribution License.
  • Pages: 2141-2146
    |
    Published online on: June 20, 2017
       https://doi.org/10.3892/ol.2017.6433
  • Expand metrics +
Metrics: Total Views: 0 (Spandidos Publications: | PMC Statistics: )
Metrics: Total PDF Downloads: 0 (Spandidos Publications: | PMC Statistics: )
Cited By (CrossRef): 0 citations Loading Articles...

This article is mentioned in:



Abstract

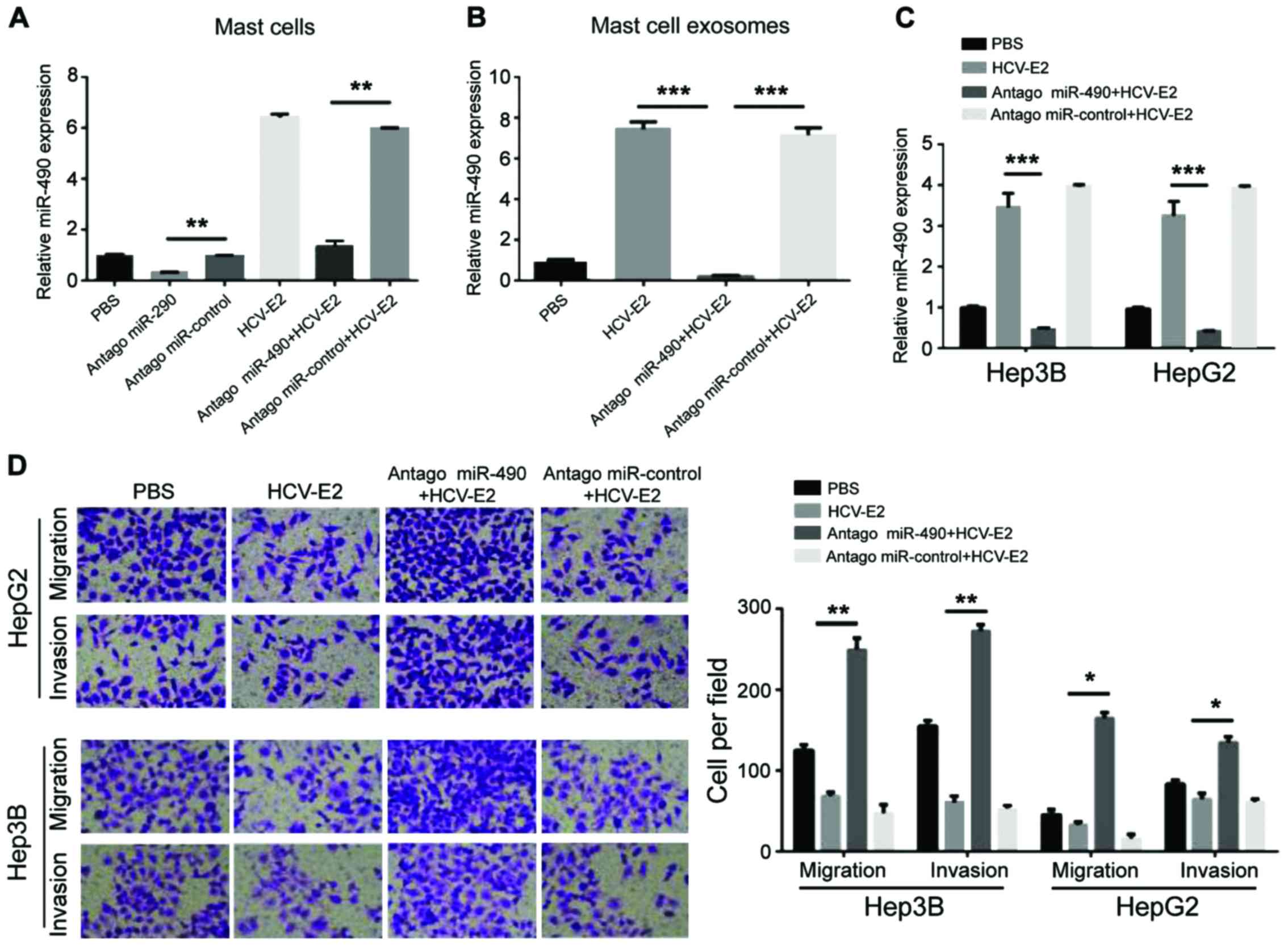
Exosomal miRNAs are emerging as mediators of the interaction between mast cells (MCs) and tumor cells. The exosomal miRNAs can be internalized by liver cancer cells to inhibit cell metastasis. We explored the interaction between MCs and hepatocellular carcinoma (HCC) cells. We used hepatitis C virus E2 envelope glycoprotein (HCV‑E2) to stimulate MCs and harvest MCs‑derived exosomes to detect the miRNAs and changes of exosomal miRNAs before and after stimulation. Through miRNA microarray analysis, we identified 19 differentially expressed miRNAs in exosomes derived from MCs with or without HCV‑E2 treatment. HCV‑E2 not only increased the level of miRNA‑490 in MCs and their secreted exosomes but also increased the levels of miRNA‑490 in recipient HepG2 cells, which ultimately inhibited the ERK1/2 pathway. The transfection of antagomiR‑490 significantly decreased the levels of miR‑490 in MCs, MCs‑derived exosomes, and recipient HepG2 cells and increased migration of HepG2, indicating that miR‑490 is involved in the regulation of HepG2 cell migration. The present study suggests that MCs can inhibit HCC cell metastasis by inhibiting the ERK1/2 pathway by transferring the exosomal shuttle microRNAs into HCC cells, which provides new insights for the biological therapy of HCC induced by hepatitis C.
View Figures

Figure 1

Figure 2

Figure 3

Figure 4

View References

1 

Parkin DM, Bray F, Ferlay J and Pisani P: Global cancer statistics, 2002. CA Cancer J Clin. 55:74–108. 2005. View Article : Google Scholar : PubMed/NCBI

2 

Liu Y, Zhang JB, Qin Y, Wang W, Wei L, Teng Y, Guo L, Zhang B, Lin Z, Liu J, et al: PROX1 promotes hepatocellular carcinoma metastasis by way of up-regulating hypoxia-inducible factor 1α expression and protein stability. Hepatology. 58:692–705. 2013. View Article : Google Scholar : PubMed/NCBI

3 

Yamashita A, Saito T, Akaike K, Arakawa A, Yoshida A, Kikuchi K, Sugitani M and Yao T: Mast cell sarcoma of the sternum, clonally related to an antecedent germ cell tumor with a novel D579del KIT mutation. Virchows Arch. 470:583–588. 2017. View Article : Google Scholar : PubMed/NCBI

4 

Miłek K, Kaczmarczyk-Sekuła K, Strzępek A, Dyduch G, Białas M, Szpor J, Gołąbek T, Szopiński T, Chłosta P and Okoń K: Mast cells influence neoangiogenesis in prostatic cancer independently of ERG status. Pol J Pathol. 67:244–249. 2016. View Article : Google Scholar : PubMed/NCBI

5 

Lampiasi N, Azzolina A, Montalto G and Cervello M: Histamine and spontaneously released mast cell granules affect the cell growth of human hepatocellular carcinoma cells. Exp Mol Med. 39:284–294. 2007. View Article : Google Scholar : PubMed/NCBI

6 

Tu JF, Pan HY, Ying XH, Lou J, Ji JS and Zou H: Mast cells comprise the major of interleukin 17-producing cells and predict a poor prognosis in hepatocellular carcinoma. Medicine (Baltimore). 95:e32202016. View Article : Google Scholar : PubMed/NCBI

7 

Salido-Guadarrama I, Romero-Cordoba S, Peralta-Zaragoza O, Hidalgo-Miranda A and Rodríguez-Dorantes M: MicroRNAs transported by exosomes in body fluids as mediators of intercellular communication in cancer. Onco Targets Ther. 7:1327–1338. 2014.PubMed/NCBI

8 

Wang J, Yao Y, Wu J and Li G: Identification and analysis of exosomes secreted from macrophages extracted by different methods. Int J Clin Exp Pathol. 8:6135–6142. 2015.PubMed/NCBI

9 

Cocucci E, Racchetti G and Meldolesi J: Shedding microvesicles: Artefacts no more. Trends Cell Biol. 19:43–51. 2009. View Article : Google Scholar : PubMed/NCBI

10 

Dreyer F and Baur A: Biogenesis and functions of exosomes and extracellular vesicles. Methods Mol Biol. 1448:201–216. 2016. View Article : Google Scholar : PubMed/NCBI

11 

Sabahi A, Uprichard SL, Wimley WC, Dash S and Garry RF: Unexpected structural features of the hepatitis C virus envelope protein 2 ectodomain. J Virol. 88:10280–10288. 2014. View Article : Google Scholar : PubMed/NCBI

12 

Valadi H, Ekström K, Bossios A, Sjöstrand M, Lee JJ and Lötvall JO: Exosome-mediated transfer of mRNAs and microRNAs is a novel mechanism of genetic exchange between cells. Nat Cell Biol. 9:654–659. 2007. View Article : Google Scholar : PubMed/NCBI

13 

Zhou W, Fong MY, Min Y, Somlo G, Liu L, Palomares MR, Yu Y, Chow A, O'Connor ST, Chin AR, et al: Cancer-secreted miR-105 destroys vascular endothelial barriers to promote metastasis. Cancer Cell. 25:501–515. 2014. View Article : Google Scholar : PubMed/NCBI

14 

Wang Y, Yi J, Chen X, Zhang Y, Xu M and Yang Z: The regulation of cancer cell migration by lung cancer cell-derived exosomes through TGF-β and IL-10. Oncol Lett. 11:1527–1530. 2016.PubMed/NCBI

15 

Ko SF, Yip HK, Zhen YY, Lee CC, Lee CC, Huang CC, Ng SH and Lin JW: Adipose-derived mesenchymal stem cell exosomes suppress hepatocellular carcinoma growth in a rat model: Apparent diffusion coefficient, natural killer T-cell responses, and histopathological features. Stem Cells Int. 2015:8535062015. View Article : Google Scholar : PubMed/NCBI

16 

Cheung KL, Jarrett R, Subramaniam S, Salimi M, Gutowska-Owsiak D, Chen YL, Hardman C, Xue L, Cerundolo V and Ogg G: Psoriatic T cells recognize neolipid antigens generated by mast cell phospholipase delivered by exosomes and presented by CD1a. J Exp Med. 213:2399–2412. 2016. View Article : Google Scholar : PubMed/NCBI

17 

Jia Z, Liu Y, Gao Q, Han Y, Zhang G, Xu S, Cheng K and Zou W: miR-490-3p inhibits the growth and invasiveness in triple-negative breast cancer by repressing the expression of TNKS2. Gene. 593:41–47. 2016. View Article : Google Scholar : PubMed/NCBI

18 

Xu X, Chen R, Li Z, Huang N, Wu X, Li S, Li Y and Wu S: MicroRNA-490-3p inhibits colorectal cancer metastasis by targeting TGFβR1. BMC Cancer. 15:10232015. View Article : Google Scholar : PubMed/NCBI

19 

Chen S, Chen X, Xiu YL, Sun KX and Zhao Y: MicroRNA-490-3P targets CDK1 and inhibits ovarian epithelial carcinoma tumorigenesis and progression. Cancer Lett. 362:122–130. 2015. View Article : Google Scholar : PubMed/NCBI

20 

Zhang LY, Liu M, Li X and Tang H: miR-490-3p modulates cell growth and epithelial to mesenchymal transition of hepatocellular carcinoma cells by targeting endoplasmic reticulum-Golgi intermediate compartment protein 3 (ERGIC3). J Biol Chem. 288:4035–4047. 2013. View Article : Google Scholar : PubMed/NCBI

21 

Xu J, Zhang X, Wang H, Ge S, Gao T, Song L, Wang X, Li H, Qin Y and Zhang Z: HCRP1 downregulation promotes hepatocellular carcinoma cell migration and invasion through the induction of EGFR activation and epithelial-mesenchymal transition. Biomed Pharmacother. 88:421–429. 2017. View Article : Google Scholar : PubMed/NCBI

22 

Guo T, Zhao L, Zhang Y, Liu G, Yao Y and Li H: A monoclonal antibody targeting the dimer interface of epidermal growth factor receptor (EGFR). Immunol Lett. 180:39–45. 2016. View Article : Google Scholar : PubMed/NCBI

23 

Cao C, Lu S, Sowa A, Kivlin R, Amaral A, Chu W, Yang H, Di W and Wan Y: Priming with EGFR tyrosine kinase inhibitor and EGF sensitizes ovarian cancer cells to respond to chemotherapeutical drugs. Cancer Lett. 266:249–262. 2008. View Article : Google Scholar : PubMed/NCBI

24 

Higuchi T, Todaka H, Sugiyama Y, Ono M, Tamaki N, Hatano E, Takezaki Y, Hanazaki K, Miwa T, Lai S, et al: Suppression of microRNA-7 (miR-7) biogenesis by nuclear factor 90-nuclear factor 45 complex (NF90-NF45) controls cell proliferation in hepatocellular carcinoma. J Biol Chem. 291:21074–21084. 2016. View Article : Google Scholar : PubMed/NCBI

Related Articles

  • Abstract
  • View
  • Download
  • Twitter
Copy and paste a formatted citation
Spandidos Publications style
Xiong L, Zhen S, Yu Q and Gong Z: HCV-E2 inhibits hepatocellular carcinoma metastasis by stimulating mast cells to secrete exosomal shuttle microRNAs Retraction in /10.3892/ol.2024.14434. Oncol Lett 14: 2141-2146, 2017.
APA
Xiong, L., Zhen, S., Yu, Q., & Gong, Z. (2017). HCV-E2 inhibits hepatocellular carcinoma metastasis by stimulating mast cells to secrete exosomal shuttle microRNAs Retraction in /10.3892/ol.2024.14434. Oncology Letters, 14, 2141-2146. https://doi.org/10.3892/ol.2017.6433
MLA
Xiong, L., Zhen, S., Yu, Q., Gong, Z."HCV-E2 inhibits hepatocellular carcinoma metastasis by stimulating mast cells to secrete exosomal shuttle microRNAs Retraction in /10.3892/ol.2024.14434". Oncology Letters 14.2 (2017): 2141-2146.
Chicago
Xiong, L., Zhen, S., Yu, Q., Gong, Z."HCV-E2 inhibits hepatocellular carcinoma metastasis by stimulating mast cells to secrete exosomal shuttle microRNAs Retraction in /10.3892/ol.2024.14434". Oncology Letters 14, no. 2 (2017): 2141-2146. https://doi.org/10.3892/ol.2017.6433
Copy and paste a formatted citation
x
Spandidos Publications style
Xiong L, Zhen S, Yu Q and Gong Z: HCV-E2 inhibits hepatocellular carcinoma metastasis by stimulating mast cells to secrete exosomal shuttle microRNAs Retraction in /10.3892/ol.2024.14434. Oncol Lett 14: 2141-2146, 2017.
APA
Xiong, L., Zhen, S., Yu, Q., & Gong, Z. (2017). HCV-E2 inhibits hepatocellular carcinoma metastasis by stimulating mast cells to secrete exosomal shuttle microRNAs Retraction in /10.3892/ol.2024.14434. Oncology Letters, 14, 2141-2146. https://doi.org/10.3892/ol.2017.6433
MLA
Xiong, L., Zhen, S., Yu, Q., Gong, Z."HCV-E2 inhibits hepatocellular carcinoma metastasis by stimulating mast cells to secrete exosomal shuttle microRNAs Retraction in /10.3892/ol.2024.14434". Oncology Letters 14.2 (2017): 2141-2146.
Chicago
Xiong, L., Zhen, S., Yu, Q., Gong, Z."HCV-E2 inhibits hepatocellular carcinoma metastasis by stimulating mast cells to secrete exosomal shuttle microRNAs Retraction in /10.3892/ol.2024.14434". Oncology Letters 14, no. 2 (2017): 2141-2146. https://doi.org/10.3892/ol.2017.6433
Follow us
  • Twitter
  • LinkedIn
  • Facebook
About
  • Spandidos Publications
  • Careers
  • Cookie Policy
  • Privacy Policy
How can we help?
  • Help
  • Live Chat
  • Contact
  • Email to our Support Team