Spandidos Publications Logo
  • About
    • About Spandidos
    • Aims and Scopes
    • Abstracting and Indexing
    • Editorial Policies
    • Reprints and Permissions
    • Job Opportunities
    • Terms and Conditions
    • Contact
  • Journals
    • All Journals
    • Oncology Letters
      • Oncology Letters
      • Information for Authors
      • Editorial Policies
      • Editorial Board
      • Aims and Scope
      • Abstracting and Indexing
      • Bibliographic Information
      • Archive
    • International Journal of Oncology
      • International Journal of Oncology
      • Information for Authors
      • Editorial Policies
      • Editorial Board
      • Aims and Scope
      • Abstracting and Indexing
      • Bibliographic Information
      • Archive
    • Molecular and Clinical Oncology
      • Molecular and Clinical Oncology
      • Information for Authors
      • Editorial Policies
      • Editorial Board
      • Aims and Scope
      • Abstracting and Indexing
      • Bibliographic Information
      • Archive
    • Experimental and Therapeutic Medicine
      • Experimental and Therapeutic Medicine
      • Information for Authors
      • Editorial Policies
      • Editorial Board
      • Aims and Scope
      • Abstracting and Indexing
      • Bibliographic Information
      • Archive
    • International Journal of Molecular Medicine
      • International Journal of Molecular Medicine
      • Information for Authors
      • Editorial Policies
      • Editorial Board
      • Aims and Scope
      • Abstracting and Indexing
      • Bibliographic Information
      • Archive
    • Biomedical Reports
      • Biomedical Reports
      • Information for Authors
      • Editorial Policies
      • Editorial Board
      • Aims and Scope
      • Abstracting and Indexing
      • Bibliographic Information
      • Archive
    • Oncology Reports
      • Oncology Reports
      • Information for Authors
      • Editorial Policies
      • Editorial Board
      • Aims and Scope
      • Abstracting and Indexing
      • Bibliographic Information
      • Archive
    • Molecular Medicine Reports
      • Molecular Medicine Reports
      • Information for Authors
      • Editorial Policies
      • Editorial Board
      • Aims and Scope
      • Abstracting and Indexing
      • Bibliographic Information
      • Archive
    • World Academy of Sciences Journal
      • World Academy of Sciences Journal
      • Information for Authors
      • Editorial Policies
      • Editorial Board
      • Aims and Scope
      • Abstracting and Indexing
      • Bibliographic Information
      • Archive
    • International Journal of Functional Nutrition
      • International Journal of Functional Nutrition
      • Information for Authors
      • Editorial Policies
      • Editorial Board
      • Aims and Scope
      • Abstracting and Indexing
      • Bibliographic Information
      • Archive
    • International Journal of Epigenetics
      • International Journal of Epigenetics
      • Information for Authors
      • Editorial Policies
      • Editorial Board
      • Aims and Scope
      • Abstracting and Indexing
      • Bibliographic Information
      • Archive
    • Medicine International
      • Medicine International
      • Information for Authors
      • Editorial Policies
      • Editorial Board
      • Aims and Scope
      • Abstracting and Indexing
      • Bibliographic Information
      • Archive
  • Articles
  • Information
    • Information for Authors
    • Information for Reviewers
    • Information for Librarians
    • Information for Advertisers
    • Conferences
  • Language Editing
Spandidos Publications Logo
  • About
    • About Spandidos
    • Aims and Scopes
    • Abstracting and Indexing
    • Editorial Policies
    • Reprints and Permissions
    • Job Opportunities
    • Terms and Conditions
    • Contact
  • Journals
    • All Journals
    • Biomedical Reports
      • Information for Authors
      • Editorial Policies
      • Editorial Board
      • Aims and Scope
      • Abstracting and Indexing
      • Bibliographic Information
      • Archive
    • Experimental and Therapeutic Medicine
      • Information for Authors
      • Editorial Policies
      • Editorial Board
      • Aims and Scope
      • Abstracting and Indexing
      • Bibliographic Information
      • Archive
    • International Journal of Epigenetics
      • Information for Authors
      • Editorial Policies
      • Editorial Board
      • Aims and Scope
      • Abstracting and Indexing
      • Bibliographic Information
      • Archive
    • International Journal of Functional Nutrition
      • Information for Authors
      • Editorial Policies
      • Editorial Board
      • Aims and Scope
      • Abstracting and Indexing
      • Bibliographic Information
      • Archive
    • International Journal of Molecular Medicine
      • Information for Authors
      • Editorial Policies
      • Editorial Board
      • Aims and Scope
      • Abstracting and Indexing
      • Bibliographic Information
      • Archive
    • International Journal of Oncology
      • Information for Authors
      • Editorial Policies
      • Editorial Board
      • Aims and Scope
      • Abstracting and Indexing
      • Bibliographic Information
      • Archive
    • Medicine International
      • Information for Authors
      • Editorial Policies
      • Editorial Board
      • Aims and Scope
      • Abstracting and Indexing
      • Bibliographic Information
      • Archive
    • Molecular and Clinical Oncology
      • Information for Authors
      • Editorial Policies
      • Editorial Board
      • Aims and Scope
      • Abstracting and Indexing
      • Bibliographic Information
      • Archive
    • Molecular Medicine Reports
      • Information for Authors
      • Editorial Policies
      • Editorial Board
      • Aims and Scope
      • Abstracting and Indexing
      • Bibliographic Information
      • Archive
    • Oncology Letters
      • Information for Authors
      • Editorial Policies
      • Editorial Board
      • Aims and Scope
      • Abstracting and Indexing
      • Bibliographic Information
      • Archive
    • Oncology Reports
      • Information for Authors
      • Editorial Policies
      • Editorial Board
      • Aims and Scope
      • Abstracting and Indexing
      • Bibliographic Information
      • Archive
    • World Academy of Sciences Journal
      • Information for Authors
      • Editorial Policies
      • Editorial Board
      • Aims and Scope
      • Abstracting and Indexing
      • Bibliographic Information
      • Archive
  • Articles
  • Information
    • For Authors
    • For Reviewers
    • For Librarians
    • For Advertisers
    • Conferences
  • Language Editing
Login Register Submit
  • This site uses cookies
  • You can change your cookie settings at any time by following the instructions in our Cookie Policy. To find out more, you may read our Privacy Policy.

    I agree
Search articles by DOI, keyword, author or affiliation
Search
Advanced Search
presentation
Oncology Letters
Join Editorial Board Propose a Special Issue
Print ISSN: 1792-1074 Online ISSN: 1792-1082
Journal Cover
February-2018 Volume 15 Issue 2

Full Size Image

Sign up for eToc alerts
Recommend to Library

Journals

International Journal of Molecular Medicine

International Journal of Molecular Medicine

International Journal of Molecular Medicine is an international journal devoted to molecular mechanisms of human disease.

International Journal of Oncology

International Journal of Oncology

International Journal of Oncology is an international journal devoted to oncology research and cancer treatment.

Molecular Medicine Reports

Molecular Medicine Reports

Covers molecular medicine topics such as pharmacology, pathology, genetics, neuroscience, infectious diseases, molecular cardiology, and molecular surgery.

Oncology Reports

Oncology Reports

Oncology Reports is an international journal devoted to fundamental and applied research in Oncology.

Experimental and Therapeutic Medicine

Experimental and Therapeutic Medicine

Experimental and Therapeutic Medicine is an international journal devoted to laboratory and clinical medicine.

Oncology Letters

Oncology Letters

Oncology Letters is an international journal devoted to Experimental and Clinical Oncology.

Biomedical Reports

Biomedical Reports

Explores a wide range of biological and medical fields, including pharmacology, genetics, microbiology, neuroscience, and molecular cardiology.

Molecular and Clinical Oncology

Molecular and Clinical Oncology

International journal addressing all aspects of oncology research, from tumorigenesis and oncogenes to chemotherapy and metastasis.

World Academy of Sciences Journal

World Academy of Sciences Journal

Multidisciplinary open-access journal spanning biochemistry, genetics, neuroscience, environmental health, and synthetic biology.

International Journal of Functional Nutrition

International Journal of Functional Nutrition

Open-access journal combining biochemistry, pharmacology, immunology, and genetics to advance health through functional nutrition.

International Journal of Epigenetics

International Journal of Epigenetics

Publishes open-access research on using epigenetics to advance understanding and treatment of human disease.

Medicine International

Medicine International

An International Open Access Journal Devoted to General Medicine.

Journal Cover
February-2018 Volume 15 Issue 2

Full Size Image

Sign up for eToc alerts
Recommend to Library

  • Article
  • Citations
    • Cite This Article
    • Download Citation
    • Create Citation Alert
    • Remove Citation Alert
    • Cited By
  • Similar Articles
    • Related Articles (in Spandidos Publications)
    • Similar Articles (Google Scholar)
    • Similar Articles (PubMed)
  • Download PDF
  • Download XML
  • View XML
Article

Characterization of cluster of differentiation 47 expression and its potential as a therapeutic target in esophageal squamous cell cancer

  • Authors:
    • Chun‑Lin Zhao
    • Shuang Yu
    • Shu‑Hui Wang
    • Shi‑Gang Li
    • Zhi‑Ju Wang
    • Sheng‑Na Han
  • View Affiliations / Copyright

    Affiliations: Department of General Surgery, The First Affiliated Hospital of Zhengzhou University, Zhengzhou, Henan 450052, P.R. China, Department of Pharmacology, School of Basic Medical Sciences, Zhengzhou University, Zhengzhou, Henan 450001, P.R. China, Department of Physiology, School of Basic Medical Sciences, Zhengzhou University, Zhengzhou, Henan 450001, P.R. China
  • Pages: 2017-2023
    |
    Published online on: November 20, 2017
       https://doi.org/10.3892/ol.2017.7447
  • Expand metrics +
Metrics: Total Views: 0 (Spandidos Publications: | PMC Statistics: )
Metrics: Total PDF Downloads: 0 (Spandidos Publications: | PMC Statistics: )
Cited By (CrossRef): 0 citations Loading Articles...

This article is mentioned in:



Abstract

The increased expression of cluster of differentiation (CD)47 has been identified in a number of different tumor types and is recognized as an adverse prognostic factor that indicates an increased risk of mortality in patients. The binding of CD47 to signal regulatory protein α (SIRPα) inhibits the macrophage phagocytosis of tumor cells by triggering an inhibitory ‘do not eat me’ signal. This is one of the mechanisms used by tumor cells to evade immune surveillance. In the present study, CD47 levels and macrophage infiltration were assessed in patients with esophageal squamous cell cancer (ESCC). CD47‑overexpressing ESCC cell lines were selected and human M2 macrophage phagocytic activity was measured. The results revealed that CD47 is highly expressed and macrophages are markedly infiltrated in cancerous tissue compared with non‑cancerous tissue. High CD47 expression was detected in ESCC cell lines and the results of a phagocytosis assay indicated that human M2 macrophages phagocytized tumor cells in a dose‑dependent manner following the blocking of CD47‑SIRPα signaling by anti‑CD47 antibodies. The results of the present study therefore support the use of anti‑CD47 immunotherapy to treat patients with ESCC.

Introduction

Esophageal cancer (EC) is a common cause of cancer-associated mortality worldwide (1). In total, ~0.5 million individuals are diagnosed with EC every year in China (2). There are two major histological subtypes of EC: Esophageal squamous cell cancer (ESCC), which is the most common type worldwide, including in China, and esophageal adenocarcinoma (EAC), which is the fastest increasing subtype of EC being diagnosed in Western countries (3,4). Currently, the standard treatment of EC is surgery combined with chemotherapy and/or radiation, depending on the stage at which the cancer is diagnosed (5). However, the 5-year survival rate of patients with advanced forms of EC remains poor (5–30%) (6,7).

The effectiveness of immunotherapy has been clinically proven and may therefore be developed as a novel method of treating cancer (8–10). Treatments that block checkpoint inhibitors, including cytotoxic T-lymphocyte associated protein 4 (CTLA-4), programmed cell death protein (PD-1) and programmed death-ligand 1 (PD-L1), have been approved by the US Food and Drug Administration to treat melanoma, non-small-cell lung cancer, head and neck cancer, renal cancer and non-Hodgkin's lymphoma (8). Compared with standard therapies, remarkable efficacy has been achieved following the use of checkpoint inhibitors; however, a number of patients with melanoma exhibit no response or resistance to immune checkpoint blockades (11–13). Therefore, it is necessary to identify novel targets and strategies to improve current therapies for cancer.

Among the potential novel targets that have been identified, cluster of differentiation (CD) 47 is of particular interest. CD47 is a widely expressed transmembrane protein belonging to the immunoglobulin superfamily (14). The binding of CD47 to signal regulatory protein α (SIRPα), which is expressed on myeloid cells, induces an inhibitory ‘do not eat me’ signal that attenuates macrophage phagocytic activity (15). CD47 is highly expressed in many different types of cancer, including breast, ovarian, colon and bladder cancer, glioblastoma and various hematological types of cancer (16–22). Furthermore, high CD47 expression in tumor cells is associated with poor clinical outcomes (20,22,23). It has been suggested that tumors evade macrophage phagocytosis by activating the inhibitory signal via the ligation of SIRPα expressed on phagocytes with CD47 (which is highly expressed on cancer cells) (24). Tumors utilize this mechanism to escape immune surveillance.

In the present study, CD47 expression and macrophage infiltration were determined in patients with ESCC. It was assessed whether blocking CD47 signaling with anti-CD47 antibodies enhances macrophage phagocytosis of human ESCC cells in vitro. To the best of our knowledge, the present study is the first to characterize the phagocytic activity of human macrophages against ESCC cells. These results provide rationale and support for the use of anti-CD47 immunotherapy to treat patients with ESCC.

Materials and methods

Patient samples

ESCC biopsies were collected from 14 patients (6 male and 8 female; mean age, 62.7±7.3 years old), who underwent potential curative surgery at the First Affiliated Hospital of Zhengzhou University (Zhengzhou, China) between July 2015 and June 2016 (Table I). All tissue samples were collected prior to chemotherapy or radiotherapy. The present study was approved by the Ethics Committee of the First Affiliated Hospital of Zhengzhou University and written informed consent was obtained from each patient. Surgeries were classified as curative as there was no evidence of residual tumors and resected margins were microscopically free of tumors following surgery (R0) (25). Non-cancerous (normal) tissues obtained from ESCC were obtained from the Department of Thoracic Surgery, the First Affiliated Hospital of Zhengzhou University (Henan, China). Samples were divided and either immediately frozen in liquid nitrogen and stored at −80°C for RNA isolation or fixed in 10% neutral-buffered formalin for 24 h (22–25°C) prior to immunohistochemical (IHC) analysis.

Table I.

Demographic information of patients with ESCC included in the study (n=14). The TNM stage and pathology stage of ESCC were defined following the American Joint Committee on Cancer cancer staging protocol.

Table I.

Demographic information of patients with ESCC included in the study (n=14). The TNM stage and pathology stage of ESCC were defined following the American Joint Committee on Cancer cancer staging protocol.

Patient ID12131416192021232930323356
Age, years6273635969607071656462456253
SexFFFFFMFMFFMMMM
TNM stageT3N0M0T3N0M0T3N1M0T3N2M0T2N0M0T3N0M0T1bN0M0T1aN0M0T3N2M0T1bN1M0T2N1M0T1bN1M0T3N2M0T3N0M0
Pathological stageIIBIIBIIIAIIIBIIAIIBIAIBIIIBIIBIIAIIBIIIBIIB

[i] TNM, tumor-node-metastasis; ESCC, esophageal squamous cell cancer; M, male; F, female.

Reverse transcription-quantitative polymerase chain reaction (RT-qPCR)

Total RNA was isolated from ESCC tissue using TRIzol reagent (cat. no. 15596026; Invitrogen; Thermo Fisher Scientific, Inc., Waltham, MA, USA) and reverse transcribed following the manufacturer's protocol (cat. no. RR047A; Takara Biotechnology Co., Ltd., Dalian, China). Subsequently, qPCR was performed using the SYBR-Green Master mix (cat. no. 4472908; Thermo Fisher Scientific, Inc.) on the 7500 Fast Real-Time PCR system (Applied Biosystems; Thermo Fisher Scientific, Inc.). Thermocycling conditions were as follows; holding on at 50°C for 2 min; pre-denaturation at 95°C for 2 min; followed by 15 sec at 95°C then 1 min at 60°C for 40 cycles; melt curve was at 95°C for 15 sec, 1 min at 60°C, 15 sec at 95°C and 15 sec at 60°C. The following primers were used: Human CD47 forward, 5′-GGCAATGACGAAGGAGGTTA-3′ and reverse, 5′-ATCCGGTGGTATGGATGAGA-3′; and human β-actin forward, 5′-GGGAAATCGTGCGTGACATT-3′ and reverse, 5′-GGAAGGAAGGCTGGAAGAGT-3′. RNA levels were normalized to β-actin expression and relative expression was calculated using the change-in-quantification (2−ΔΔCq) method (26).

IHC analysis

IHC analysis was performed to evaluate the expression of CD47 and CD68 in tumor tissues. Specimens were fixed in 10% neutral-buffered formalin for 24 h (22–25°C), embedded in paraffin and cut into 4-µm-thick sections. Sections were deparaffinized with xylene and rehydrated in a descending series of ethanol. Non-specific staining was blocked by incubating slides with a 5% bovine serum albumin buffer (cat. no. A8020; Beijing Solarbio Science & Technology Co., Ltd., Beijing, China) for 30 min at room temperature. Tissue sections were subsequently incubated with primary antibodies against human CD47 (1:100; cat. no. ab134484; Abcam, Cambridge, MA, USA) and human CD68 (1:100; cat. no. ab955; Abcam) at 4°C overnight. CD68 is a glycoprotein that binds to low-density lipoprotein and is expressed on monocytes and macrophages. It is a well-known cell surface marker for macrophages (27). Slides were then incubated for 1 h at room temperature with horseradish peroxidase-conjugated goat anti-mouse IgG (1:5,000; cat. no. SA00001-1; Wuhan Sanying Biotechnology, Wuhan, China). Chromagens were detected using 3,3′-diaminobenzidine.

Alternatively, certain sections were stained with hematoxylin and eosin (H&E) in the absence of primary antibodies separately. Slides were dehydrated and mounted for observation using a light microscope (magnification, ×200 and ×400).

ESCC cell lines

Human ESCC cell lines TE1, KYSE-30, TE-8, KYSE-270 and TE-10 were purchased from the Shanghai Institute of Biochemistry and Cell Biology (Shanghai, China). Cells were maintained in Roswell Park Memorial Institute 1640 medium (cat. no. 11875; Gibco; Thermo Fisher Scientific, Inc.) supplemented with 10% fetal bovine serum (cat. no. 10082147; Gibco; Thermo Fisher Scientific, Inc.), 100 U/ml penicillin and 100 µg/ml streptomycin and cultured in a humidified 5% CO2 incubator at 37°C.

Flow cytometry

Flow cytometry was performed to measure the number of different cell types and protein expression in ESCC cell lines. Cells were washed with cold PBS and incubated with fluorescein isothiocyanate (FITC)-conjugated mouse anti-human CD47 primary antibodies as part of the mouse anti-human CD47-FITC detection kit (1:100; cat. no. 11-0479-42; eBioscience; Thermo Fisher Scientific, Inc.) or a corresponding FITC-conjugated mouse immunoglobulin (Ig) G1k isotype control as part of the mouse IgG1k-FITC isotype control detection kit (1:100; cat no. 14-4714-82; eBioscience; Thermo Fisher Scientific, Inc.) for 15 min at room temperature (22–25°C). Following washing with PBS, cells were analyzed using a LSRII flow cytometer (BD Biosciences, Franklin Lakes, NJ, USA). Data were analyzed using FlowJo® software (version 10; FlowJo LLC, Ashland, OR, USA).

In vitro phagocytosis assay

ESCC cells were pHrodo™ Red-labeled (cat. no. P36600; Molecular Probes; Thermo Fisher Scientific, Inc.) and incubated with human M2 macrophages at 22–25°C (in a 2:1 target:effector cell ratio) according to the manufacturer's protocol in the presence of 20 µg/ml mouse IgG1 isotype (control; 1:100; cat. no. BE0083; BioXcell, West Lebanon, NH, USA) or mouse anti-human CD47 antibodies (1:100; cat. no. BE0019-1; BioXcell) for 2 h. Cells were subsequently analyzed using immunofluorescence microscopy (magnification, ×100 and ×400) to determine the phagocytic index (number of tumor cells ingested/100 macrophages by counting). In the dose-response study, the anti-hCD47 antibody concentration was serially diluted from 300 to 0.03 µg/ml by a dilution factor of 3.

Statistical analysis

Data are presented as the mean ± standard error of the mean. All data were analyzed using SPSS (version 13; SPSS, Inc., Chicago, IL, USA). One-way analysis of variance was used to detect differences among groups. If a significant difference was identified, the Fisher least significant difference test was used to detect specific differences between the study groups. All experiments were repeated ≥3 times. P<0.05 was considered to indicate a statistically significant difference.

Results

Patients with ESCC express high levels of CD47

Cancerous tissue and corresponding non-cancerous tissue biopsies were collected from 14 patients with ESCC and CD47 mRNA expression was measured. The results revealed that CD47 mRNA expression was significantly higher in cancerous tissue compared with non-cancerous tissue (Fig. 1A). IHC analysis revealed extensive anti-CD47 staining on the surface of tumor cells, supporting the results of RT-qPCR (Fig. 1B). Additionally, high anti-CD47 staining was observed on the surface of stromal and infiltrated cells, including the presence of fibroblasts and macrophages in the tumor region. In contrast, minimal anti-CD47 staining was observed in the corresponding non-cancerous tissue.

Figure 1.

CD47 expression in patients with ESCC. (A) Reverse transcription-quantitative polymerase chain reaction was used to measure the CD47 mRNA expression in cancerous and non-cancerous tissues collected from patients with ESCC (n=14). The horizontal lines indicate the mean value. (B) Representative images of immunohistochemistry staining of ESCC tissue with anti-CD47 antibodies (brown). Representative case of CD47-positive (right) and -negative (left) tissue. *P<0.05. CD, cluster of differentiation; ESCC, esophageal squamous cell cancer; RQ, relative quantity.

Macrophages are highly infiltrated in patients with ESCC

High expression of surface CD47 helps tumor cells evade immune surveillance by binding to SIRPα expressed on the cell surface of phagocytes (24). To evaluate the status of macrophage infiltration in patients with ESCC, anti-CD68 IHC staining was conducted in cancerous and corresponding non-cancerous tissue. Anti-CD68 staining was detected in the tumor tissue in the infiltrated macrophages and in the extracellular matrix of tumor cells (Fig. 2A). Contrastingly, minimal anti-CD68 staining was observed in the non-cancerous tissue. H&E staining determined whether immune cell infiltration had occurred. Heavy immune cell infiltration was observed in the cancerous tissue but not in the non-cancerous tissue (Fig. 2B).

Figure 2.

Macrophages are highly infiltrated in patients with ESCC. (A) Immunohistochemical staining for ESCC and normal tissues using the macrophage marker anti-CD68. Representative images of CD68-high (right) and -low (left) tissues. (B) Hematoxylin and eosin staining of ESCC and normal tissues. ESCC, esophageal squamous cell cancer; CD, cluster of differentiation.

CD47 expression was identified in certain cell lines derived from patients with ESCC

Increased CD47 expression has been reported in various tumor cell lines (28). To evaluate whether CD47 is also highly expressed in ESCC, CD47 expression in 5 different ESCC lines were examined using flow cytometry. The results revealed that the TE-8 cell line expressed high levels of CD47 whereas the KYSE-30 and KYSE-270 cell lines expressed limited amounts of CD47 (Fig. 3A). Levels of CD47 in the TE-1 and TE-10 cell lines were undetectable (data not shown). The expression of CD47 mRNA in ESCC-derived cell lines was also investigated. The results were consistent with those for RNA expression; it was demonstrated that the TE-8 cell line expressed the highest level of CD47 mRNA (Fig. 3B). KYSE-30 expressed significantly lower mRNA levels compared with TE-8 and KYSE-270 expressed significantly lower levels of CD47 compared with TE-8 and KYSE-30.

Figure 3.

CD47 expression in cell lines derived from patients with esophageal squamous cell cancer. (A) CD47 expression was evaluated by flow cytometry in S1, S2 and S3 cancer cells. (B) CD47 mRNA levels were evaluated by reverse transcription-quantitative polymerase chain reaction in S1, S2 and S3 cancer cells. *P<0.05 and #P<0.01. S1, KYSE-270; S2, KYSE-30; S3, TE-8; CD, cluster of differentiation; Ig, immunoglobulin; SSC-A, side scatter-A; FSC-A, forward scatter-A.

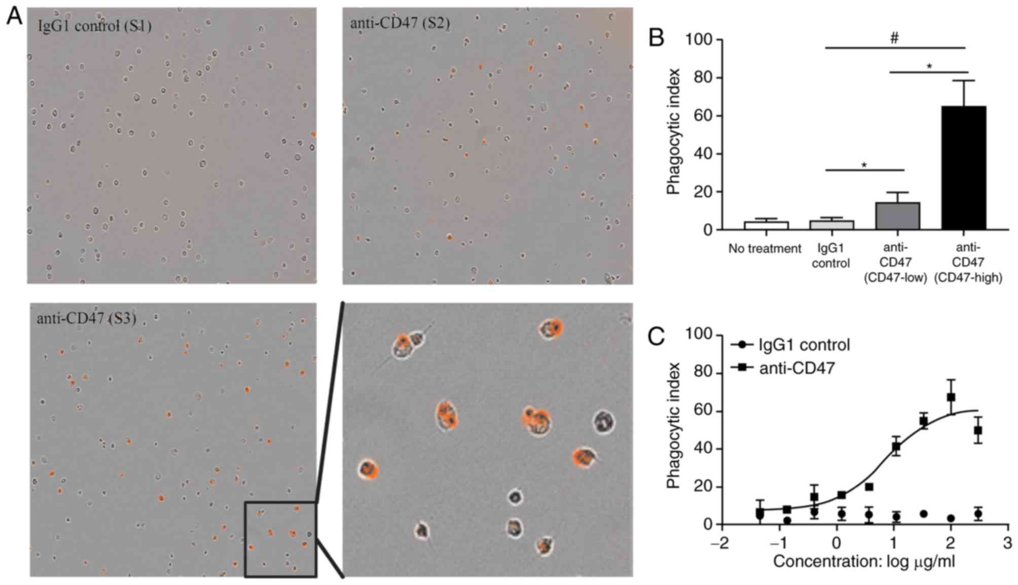
Human M2 macrophages phagocytize ESCC cells

To determine whether blocking CD47-SIRPα signaling with anti-CD47 antibodies would activate the ‘eat me’ signal, a human M2 macrophage phagocytosis assay was performed on human ESCC cells (KYSE-270, KYSE-30, and TE-8; Fig. 4A). Anti-CD47 (20 µg/ml) treatment significantly increased the M2 macrophage ingestion of TE-8 cancer cells exhibiting high CD47 expression, compared with KYSE-30 cancer cells exhibiting lower CD47 expression and the IgG1 control group (Fig. 4B). The IgG1 control treatment group exhibited minimal macrophage phagocytic activity and was significantly reduced compared with the TE-8 and KYSE-30 groups. It was also observed that anti-CD47 blocking promoted macrophage phagocytosis of TE-8 cancer cells in a dose-dependent manner (Fig. 4C).

Figure 4.

Human macrophages phagocytize esophageal squamous cancer cells. (A) pHrodo Red-labeled esophageal cancer cells were incubated with human M2 macrophages and the indicated antibodies and examined by immunofluorescence microscopy to detect phagocytosis. Photomicrographs from the representative samples are presented (magnification, ×200 and ×400). (B) Phagocytic activity was assessed by determining the phagocytic index following incubation with the indicated antibodies. (C) Phagocytic activity was assessed by determining the phagocytic index following incubation with dose-titrated indicated antibodies. *P<0.05 and #P<0.01.

Discussion

Out of all the solid tumors, the mortality rate of patients with ESCC is particularly high due to its aggressive dissemination and the absence of clear clinical symptoms (1,29). Although multidisciplinary approaches, including surgery, radiotherapy and chemotherapy have markedly improved patient outcomes, novel therapeutic strategies are required to treat patients with ESCC due to poor survival rates (5).

Checkpoint inhibitor immunotherapy has been evaluated for the treatment of ESCC (9,10). Doi et al (9) demonstrated that pembrolizumab (anti-hPD-1 antibody) treatment in patients with PD-L1-positive ESCC led to a partial response (PR) rate of 29.4%; however no patients exhibited a complete response (CR). Kudo et al (10) also reported that treatment with nivolumab (another anti-hPD-1 antibody) in patients with advanced ESCC and not preselected by PD-L1 status resulted in a PR rate of 15.6% and a CR rate of 1.6%, with a median overall survival (OS) time of 12.1 months. The results of these studies indicate that anti-PD-1 antibody therapy is a potential treatment for patients with ESCC but suggest that anti-PD-1 alone is not enough to promote tumor regression in the majority of patients with cancer. To produce a robust therapeutic immune response, a combination of treatments may be required.

CD47 is recognized as a checkpoint for the innate immune response and delivers an inhibitory signal when it binds with SIRPα expressed on phagocytes (30–32). Anti-CD47 treatment enhances the efficacy of anti-PD-1 and anti-CTLA-4 in pre-clinical models of ESCC (33). CD47 expression has been used as a novel prognostic marker in patients with ESCC (34) and a study by Yang et al (35) demonstrated that CD47 is a potential target in the treatment of laryngeal squamous cell carcinoma (LSCC). In the present study, patients did not take any anti-cancer medication and samples were collected prior to chemo- or radiotherapy, therefore, the expression of CD47 was unaffected. It has been demonstrated that cancerous tissues expressed significantly higher CD47 levels than non-cancerous tissues in patients with ESCC. IHC staining confirmed that CD47 was highly expressed in the tumor cells of patients with ESCC. These results are consistent with previously published data in which CD47 levels in tumor tissues were significantly higher than those in non-tumor tissues in patients with ESCC or LSCC (34,35). In addition, increased levels of tumor tissue infiltration by macrophages were observed in the current study. Macrophages are one of the major cell types that express the CD47 receptor SIRPα. Therefore, the increased CD47 expression on tumor cells and infiltrated macrophages identified in the present study may further enhance the inhibitory ‘do not eat me’ signal, which contributes to the tumor cell evasion of immune surveillance.

In tumor tissue, macrophages may be characterized as M1 or M2. M1 macrophages exhibit anti-tumor activity and M2 macrophages exhibit pro-tumor activity (36). It has been demonstrated that blocking CD47-SIRPα signaling with anti-CD47 antibodies enhances phagocytic activity from M1 and M2 macrophages and promotes tumor regression (37). Furthermore, blocking CD47-SIRPα signaling enhances the macrophage phagocytosis of various tumor cells in vitro (18,22,38). In the present study, it was demonstrated that human M2 macrophages phagocytized CD47-high ESCC cells in a dose-dependent manner following the addition of anti-CD47 antibodies to the cell culture. To the best of our knowledge, the present study is the first to demonstrate macrophage phagocytic activity against EC cells in vitro. These results support the use of CD47 as a target for the treatment of ESCC.

In conclusion, the present study demonstrates high CD47 expression and macrophage infiltration in patients with ESCC, which allows tumor cells to hijack CD47-SIRPα inhibitory signaling and avoid attack by immune cells. Anti-CD47 antibodies may enhance macrophage phagocytic activity against ESCC cells in vitro. The present study provides a rationale for the potential use of anti-CD47 antibodies in novel therapeutic strategies to treat ESCC.

Acknowledgements

The present study was supported by the National Natural Science Foundation of China (grant no. 81670311).

References

1 

Enzinger PC and Mayer RJ: Esophageal cancer. N Engl J Med. 349:2241–2252. 2003. View Article : Google Scholar : PubMed/NCBI

2 

Zeng H, Zheng R, Zhang S, Zuo T, Xia C, Zou X and Chen W: Esophageal cancer statistics in China, 2011: Estimates based on 177 cancer registries. Thorac Cancer. 7:232–237. 2016. View Article : Google Scholar : PubMed/NCBI

3 

Napier KJ, Scheerer M and Misra S: Esophageal cancer: A review of epidemiology, pathogenesis, staging workup and treatment modalities. World J Gastrointest Oncol. 6:112–120. 2014. View Article : Google Scholar : PubMed/NCBI

4 

Lagergren J and Lagergren P: Recent developments in esophageal adenocarcinoma. CA Cancer J Clin. 63:232–248. 2013. View Article : Google Scholar : PubMed/NCBI

5 

Sohda M and Kuwano H: Current status and future prospects for esophageal cancer treatment. Ann Thorac Cardiovasc Surg. 23:1–11. 2017. View Article : Google Scholar : PubMed/NCBI

6 

Gebski V, Burmeister B, Smithers BM, Foo K, Zalcberg J and Simes J; Australasian Gastro-Intestinal Trials Group, : Survival benefits from neoadjuvant chemoradiotherapy or chemotherapy in oesophageal carcinoma: A meta-analysis. Lancet Oncol. 8:226–234. 2007. View Article : Google Scholar : PubMed/NCBI

7 

Tepper J, Krasna MJ, Niedzwiecki D, Hollis D, Reed CE, Goldberg R, Kiel K, Willett C, Sugarbaker D and Mayer R: Phase Iii trial of trimodality therapy with cisplatin, fluorouracil, radiotherapy, and surgery compared with surgery alone for esophageal cancer: CALGB 9781. J Clin Oncol. 26:1086–1092. 2008. View Article : Google Scholar : PubMed/NCBI

8 

Kamta J, Chaar M, Ande A, Altomare DA and Ait-Oudhia S: Advancing cancer therapy with present and emerging immuno-oncology approaches. Front Oncol. 7:642017. View Article : Google Scholar : PubMed/NCBI

9 

Doi T, Piha-Paul SA, Jalal SI, Mai-Dang H, Yuan S, Koshiji M, Csiki I and Bennouna J: Pembrolizumab (Mk-3475) for patients (Pts) with advanced esophageal carcinoma: Preliminary results from keynote-028. J Clin Oncol. 33:2015.

10 

Kudo T, Hamamoto Y, Kato K, Ura T, Kojima T, Tsushima T, Hironaka S, Hara H, Satoh T, Iwasa S, et al: Nivolumab treatment for oesophageal squamous-cell carcinoma: An open-label, multicentre, phase 2 trial. Lancet Oncol. 18:631–639. 2017. View Article : Google Scholar : PubMed/NCBI

11 

Gao J, Shi LZ, Zhao H, Chen J, Xiong L, He Q, Chen T, Roszik J, Bernatchez C, Woodman SE, et al: Loss of IFN-γ pathway genes in tumor cells as a mechanism of resistance to anti-CTLA-4 therapy. Cell. 167:397–404.e9. 2016. View Article : Google Scholar : PubMed/NCBI

12 

De Henau O, Rausch M, Winkler D, Campesato LF, Liu C, Cymerman DH, Budhu S, Ghosh A, Pink M, Tchaicha J, et al: Overcoming resistance to checkpoint blockade therapy by targeting PI3Kγ in myeloid cells. Nature. 539:443–447. 2016. View Article : Google Scholar : PubMed/NCBI

13 

Zaretsky JM, Garcia-Diaz A, Shin DS, Escuin-Ordinas H, Hugo W, Hu-Lieskovan S, Torrejon DY, Abril-Rodriguez G, Sandoval S, Barthly L, et al: Mutations associated with acquired resistance to PD-1 blockade in melanoma. N Engl J Med. 375:819–829. 2016. View Article : Google Scholar : PubMed/NCBI

14 

Barclay AN and Van den Berg TK: The interaction between signal regulatory protein alpha (SIRPα) and Cd47: Structure, function, and therapeutic target. Annu Rev Immunol. 32:25–50. 2014. View Article : Google Scholar : PubMed/NCBI

15 

Matozaki T, Murata Y, Okazawa H and Ohnishi H: Functions and molecular mechanisms of the CD47-SIRPα signalling pathway. Trends Cell Biol. 19:72–80. 2009. View Article : Google Scholar : PubMed/NCBI

16 

Baccelli I, Stenzinger A, Vogel V, Pfitzner BM, Klein C, Wallwiener M, Scharpff M, Saini M, Holland-Letz T, Sinn HP, et al: Co-expression of MET and CD47 is a novel prognosticator for survival of luminal breast cancer patients. Oncotarget. 5:8147–8160. 2014. View Article : Google Scholar : PubMed/NCBI

17 

Chan KS, Espinosa I, Chao M, Wong D, Ailles L, Diehn M, Gill H, Presti J Jr, Chang HY, van de Rijn M, et al: Identification, molecular characterization, clinical prognosis, and therapeutic targeting of human bladder tumor-initiating cells. Proc Natl Acad Sci USA. 106:pp. 14016–14021. 2009; View Article : Google Scholar : PubMed/NCBI

18 

Tseng D, Volkmer JP, Willingham SB, Contreras-Trujillo H, Fathman JW, Fernhoff NB, Seita J, Inlay MA, Weiskopf K, Miyanishi M and Weissman IL: Anti-CD47 antibody-mediated phagocytosis of cancer by macrophages primes an effective antitumor T-cell response. Proc Natl Acad Sci USA. 110:pp. 11103–11108. 2013; View Article : Google Scholar : PubMed/NCBI

19 

Zhao XW, van Beek EM, Schornagel K, van der Maaden H, Van Houdt M, Otten MA, Finetti P, Van Egmond M, Matozaki T, Kraal G, et al: CD47-signal regulatory protein-α (SIRPα) interactions form a barrier for antibody-mediated tumor cell destruction. Proc Natl Acad Sci USA. 108:pp. 18342–18347. 2011; View Article : Google Scholar : PubMed/NCBI

20 

Willingham SB, Volkmer JP, Gentles AJ, Sahoo D, Dalerba P, Mitra SS, Wang J, Contreras-Trujillo H, Martin R, Cohen JD, et al: The CD47-signal regulatory protein α (SIRPα) interaction is a therapeutic target for human solid tumors. Proc Natl Acad Sci USA. 109:pp. 6662–6667. 2012; View Article : Google Scholar : PubMed/NCBI

21 

Liu X, Pu Y, Cron K, Deng L, Kline J, Frazier WA, Xu H, Peng H, Fu YX and Xu MM: CD47 blockade triggers T cell-mediated destruction of immunogenic tumors. Nat Med. 21:1209–1215. 2015. View Article : Google Scholar : PubMed/NCBI

22 

Chao MP, Alizadeh AA, Tang C, Myklebust JH, Varghese B, Gill S, Jan M, Cha AC, Chan CK, Tan BT, et al: Anti-CD47 antibody synergizes with rituximab to promote phagocytosis and eradicate non-Hodgkin lymphoma. Cell. 142:699–713. 2010. View Article : Google Scholar : PubMed/NCBI

23 

Majeti R, Chao MP, Alizadeh AA, Pang WW, Jaiswal S, Gibbs KD Jr, van Rooijen N and Weissman IL: CD47 is an adverse prognostic factor and therapeutic antibody target on human acute myeloid leukemia stem cells. Cell. 138:286–299. 2009. View Article : Google Scholar : PubMed/NCBI

24 

Chao MP, Majeti R and Weissman IL: Programmed cell removal: A new obstacle in the road to developing cancer. Nat Rev Cancer. 12:58–67. 2011.PubMed/NCBI

25 

Allum WH, Bonavina L, Cassivi SD, Cuesta MA, Dong ZM, Felix VN, Figueredo E, Gatenby PA, Haverkamp L, Ibraev MA, et al: Surgical treatments for esophageal cancers. Ann N Y Acad Sci. 1325:242–268. 2014. View Article : Google Scholar : PubMed/NCBI

26 

Livak KJ and Schmittgen TD: Analysis of relative gene expression data using real-time quantitative PCR and the 2(-Delta Delta C(T)) method. Methods. 25:402–408. 2001. View Article : Google Scholar : PubMed/NCBI

27 

Chistiakov DA, Killingsworth MC, Myasoedova VA, Orekhov AN and Bobryshev YV: CD68/macrosialin: Not just a histochemical marker. Lab Invest. 97:4–13. 2017. View Article : Google Scholar : PubMed/NCBI

28 

Chao MP, Weissman IL and Majeti R: The CD47-SIRPα pathway in cancer immune evasion and potential therapeutic implications. Curr Opin Immunol. 24:225–232. 2012. View Article : Google Scholar : PubMed/NCBI

29 

Parkin DM, Bray F, Ferlay J and Pisani P: Global cancer statistics, 2002. CA Cancer J Clin. 55:74–108. 2005. View Article : Google Scholar : PubMed/NCBI

30 

Oldenborg PA, Zheleznyak A, Fang YF, Lagenaur CF, Gresham HD and Lindberg FP: Role of Cd47 as a marker of self on red blood cells. Science. 288:2051–2054. 2000. View Article : Google Scholar : PubMed/NCBI

31 

Barclay AN: Signal regulatory protein alpha (SIRPalpha)/Cd47 interaction and function. Curr Opin Immunol. 21:47–52. 2009. View Article : Google Scholar : PubMed/NCBI

32 

Liu X, Kwon H, Li Z and Fu YX: Is Cd47 an innate immune checkpoint for tumor evasion? J Hematol Oncol. 10:122017. View Article : Google Scholar : PubMed/NCBI

33 

Tao H, Qian P, Wang F, Yu H and Guo Y: Targeting CD47 enhances the efficacy of anti-PD-1 and CTLA-4 in esophageal squamous cell cancer preclinical model. Oncol Res. Mar 23–2017. View Article : Google Scholar

34 

Suzuki S, Yokobori T, Tanaka N, Sakai M, Sano A, Inose T, Sohda M, Nakajima M, Miyazaki T, Kato H, et al: CD47 expression regulated by the miR-133a tumor suppressor is a novel prognostic marker in esophageal squamous cell carcinoma. Oncol Rep. 28:465–472. 2012. View Article : Google Scholar : PubMed/NCBI

35 

Yang C, Gao S, Zhang H, Xu L, Liu J, Wang M and Zhang S: CD47 is a potential target for the treatment of laryngeal squamous cell carcinoma. Cell Physiol Biochem. 40:126–136. 2016. View Article : Google Scholar : PubMed/NCBI

36 

Yuan A, Hsiao YJ, Chen HY, Chen HW, Ho CC, Chen YY, Liu YC, Hong TH, Yu SL, Chen JJ, et al: Opposite effects of M1 and M2 macrophage subtypes on lung cancer progression. Sci Rep. 5:142732015. View Article : Google Scholar : PubMed/NCBI

37 

Zhang M, Hutter G, Kahn SA, Azad TD, Gholamin S, Xu CY, Liu J, Achrol AS, Richard C, Sommerkamp P, et al: Anti-CD47 treatment stimulates phagocytosis of glioblastoma by M1 and M2 polarized macrophages and promotes M1 polarized macrophages in vivo. PLoS One. 11:e01535502016. View Article : Google Scholar : PubMed/NCBI

38 

Weiskopf K, Jahchan NS, Schnorr PJ, Cristea S, Ring AM, Maute RL, Volkmer AK, Volkmer JP, Liu J, Lim JS, et al: CD47-blocking immunotherapies stimulate macrophage-mediated destruction of small-cell lung cancer. J Clin Invest. 126:2610–2620. 2016. View Article : Google Scholar : PubMed/NCBI

Related Articles

  • Abstract
  • View
  • Download
  • Twitter
Copy and paste a formatted citation
Spandidos Publications style
Zhao CL, Yu S, Wang SH, Li SG, Wang ZJ and Han SN: Characterization of cluster of differentiation 47 expression and its potential as a therapeutic target in esophageal squamous cell cancer. Oncol Lett 15: 2017-2023, 2018.
APA
Zhao, C., Yu, S., Wang, S., Li, S., Wang, Z., & Han, S. (2018). Characterization of cluster of differentiation 47 expression and its potential as a therapeutic target in esophageal squamous cell cancer. Oncology Letters, 15, 2017-2023. https://doi.org/10.3892/ol.2017.7447
MLA
Zhao, C., Yu, S., Wang, S., Li, S., Wang, Z., Han, S."Characterization of cluster of differentiation 47 expression and its potential as a therapeutic target in esophageal squamous cell cancer". Oncology Letters 15.2 (2018): 2017-2023.
Chicago
Zhao, C., Yu, S., Wang, S., Li, S., Wang, Z., Han, S."Characterization of cluster of differentiation 47 expression and its potential as a therapeutic target in esophageal squamous cell cancer". Oncology Letters 15, no. 2 (2018): 2017-2023. https://doi.org/10.3892/ol.2017.7447
Copy and paste a formatted citation
x
Spandidos Publications style
Zhao CL, Yu S, Wang SH, Li SG, Wang ZJ and Han SN: Characterization of cluster of differentiation 47 expression and its potential as a therapeutic target in esophageal squamous cell cancer. Oncol Lett 15: 2017-2023, 2018.
APA
Zhao, C., Yu, S., Wang, S., Li, S., Wang, Z., & Han, S. (2018). Characterization of cluster of differentiation 47 expression and its potential as a therapeutic target in esophageal squamous cell cancer. Oncology Letters, 15, 2017-2023. https://doi.org/10.3892/ol.2017.7447
MLA
Zhao, C., Yu, S., Wang, S., Li, S., Wang, Z., Han, S."Characterization of cluster of differentiation 47 expression and its potential as a therapeutic target in esophageal squamous cell cancer". Oncology Letters 15.2 (2018): 2017-2023.
Chicago
Zhao, C., Yu, S., Wang, S., Li, S., Wang, Z., Han, S."Characterization of cluster of differentiation 47 expression and its potential as a therapeutic target in esophageal squamous cell cancer". Oncology Letters 15, no. 2 (2018): 2017-2023. https://doi.org/10.3892/ol.2017.7447
Follow us
  • Twitter
  • LinkedIn
  • Facebook
About
  • Spandidos Publications
  • Careers
  • Cookie Policy
  • Privacy Policy
How can we help?
  • Help
  • Live Chat
  • Contact
  • Email to our Support Team