Spandidos Publications Logo
  • About
    • About Spandidos
    • Aims and Scopes
    • Abstracting and Indexing
    • Editorial Policies
    • Reprints and Permissions
    • Job Opportunities
    • Terms and Conditions
    • Contact
  • Journals
    • All Journals
    • Oncology Letters
      • Oncology Letters
      • Information for Authors
      • Editorial Policies
      • Editorial Board
      • Aims and Scope
      • Abstracting and Indexing
      • Bibliographic Information
      • Archive
    • International Journal of Oncology
      • International Journal of Oncology
      • Information for Authors
      • Editorial Policies
      • Editorial Board
      • Aims and Scope
      • Abstracting and Indexing
      • Bibliographic Information
      • Archive
    • Molecular and Clinical Oncology
      • Molecular and Clinical Oncology
      • Information for Authors
      • Editorial Policies
      • Editorial Board
      • Aims and Scope
      • Abstracting and Indexing
      • Bibliographic Information
      • Archive
    • Experimental and Therapeutic Medicine
      • Experimental and Therapeutic Medicine
      • Information for Authors
      • Editorial Policies
      • Editorial Board
      • Aims and Scope
      • Abstracting and Indexing
      • Bibliographic Information
      • Archive
    • International Journal of Molecular Medicine
      • International Journal of Molecular Medicine
      • Information for Authors
      • Editorial Policies
      • Editorial Board
      • Aims and Scope
      • Abstracting and Indexing
      • Bibliographic Information
      • Archive
    • Biomedical Reports
      • Biomedical Reports
      • Information for Authors
      • Editorial Policies
      • Editorial Board
      • Aims and Scope
      • Abstracting and Indexing
      • Bibliographic Information
      • Archive
    • Oncology Reports
      • Oncology Reports
      • Information for Authors
      • Editorial Policies
      • Editorial Board
      • Aims and Scope
      • Abstracting and Indexing
      • Bibliographic Information
      • Archive
    • Molecular Medicine Reports
      • Molecular Medicine Reports
      • Information for Authors
      • Editorial Policies
      • Editorial Board
      • Aims and Scope
      • Abstracting and Indexing
      • Bibliographic Information
      • Archive
    • World Academy of Sciences Journal
      • World Academy of Sciences Journal
      • Information for Authors
      • Editorial Policies
      • Editorial Board
      • Aims and Scope
      • Abstracting and Indexing
      • Bibliographic Information
      • Archive
    • International Journal of Functional Nutrition
      • International Journal of Functional Nutrition
      • Information for Authors
      • Editorial Policies
      • Editorial Board
      • Aims and Scope
      • Abstracting and Indexing
      • Bibliographic Information
      • Archive
    • International Journal of Epigenetics
      • International Journal of Epigenetics
      • Information for Authors
      • Editorial Policies
      • Editorial Board
      • Aims and Scope
      • Abstracting and Indexing
      • Bibliographic Information
      • Archive
    • Medicine International
      • Medicine International
      • Information for Authors
      • Editorial Policies
      • Editorial Board
      • Aims and Scope
      • Abstracting and Indexing
      • Bibliographic Information
      • Archive
  • Articles
  • Information
    • Information for Authors
    • Information for Reviewers
    • Information for Librarians
    • Information for Advertisers
    • Conferences
  • Language Editing
Spandidos Publications Logo
  • About
    • About Spandidos
    • Aims and Scopes
    • Abstracting and Indexing
    • Editorial Policies
    • Reprints and Permissions
    • Job Opportunities
    • Terms and Conditions
    • Contact
  • Journals
    • All Journals
    • Biomedical Reports
      • Information for Authors
      • Editorial Policies
      • Editorial Board
      • Aims and Scope
      • Abstracting and Indexing
      • Bibliographic Information
      • Archive
    • Experimental and Therapeutic Medicine
      • Information for Authors
      • Editorial Policies
      • Editorial Board
      • Aims and Scope
      • Abstracting and Indexing
      • Bibliographic Information
      • Archive
    • International Journal of Epigenetics
      • Information for Authors
      • Editorial Policies
      • Editorial Board
      • Aims and Scope
      • Abstracting and Indexing
      • Bibliographic Information
      • Archive
    • International Journal of Functional Nutrition
      • Information for Authors
      • Editorial Policies
      • Editorial Board
      • Aims and Scope
      • Abstracting and Indexing
      • Bibliographic Information
      • Archive
    • International Journal of Molecular Medicine
      • Information for Authors
      • Editorial Policies
      • Editorial Board
      • Aims and Scope
      • Abstracting and Indexing
      • Bibliographic Information
      • Archive
    • International Journal of Oncology
      • Information for Authors
      • Editorial Policies
      • Editorial Board
      • Aims and Scope
      • Abstracting and Indexing
      • Bibliographic Information
      • Archive
    • Medicine International
      • Information for Authors
      • Editorial Policies
      • Editorial Board
      • Aims and Scope
      • Abstracting and Indexing
      • Bibliographic Information
      • Archive
    • Molecular and Clinical Oncology
      • Information for Authors
      • Editorial Policies
      • Editorial Board
      • Aims and Scope
      • Abstracting and Indexing
      • Bibliographic Information
      • Archive
    • Molecular Medicine Reports
      • Information for Authors
      • Editorial Policies
      • Editorial Board
      • Aims and Scope
      • Abstracting and Indexing
      • Bibliographic Information
      • Archive
    • Oncology Letters
      • Information for Authors
      • Editorial Policies
      • Editorial Board
      • Aims and Scope
      • Abstracting and Indexing
      • Bibliographic Information
      • Archive
    • Oncology Reports
      • Information for Authors
      • Editorial Policies
      • Editorial Board
      • Aims and Scope
      • Abstracting and Indexing
      • Bibliographic Information
      • Archive
    • World Academy of Sciences Journal
      • Information for Authors
      • Editorial Policies
      • Editorial Board
      • Aims and Scope
      • Abstracting and Indexing
      • Bibliographic Information
      • Archive
  • Articles
  • Information
    • For Authors
    • For Reviewers
    • For Librarians
    • For Advertisers
    • Conferences
  • Language Editing
Login Register Submit
  • This site uses cookies
  • You can change your cookie settings at any time by following the instructions in our Cookie Policy. To find out more, you may read our Privacy Policy.

    I agree
Search articles by DOI, keyword, author or affiliation
Search
Advanced Search
presentation
Oncology Letters
Join Editorial Board Propose a Special Issue
Print ISSN: 1792-1074 Online ISSN: 1792-1082
Journal Cover
March-2018 Volume 15 Issue 3

Full Size Image

Sign up for eToc alerts
Recommend to Library

Journals

International Journal of Molecular Medicine

International Journal of Molecular Medicine

International Journal of Molecular Medicine is an international journal devoted to molecular mechanisms of human disease.

International Journal of Oncology

International Journal of Oncology

International Journal of Oncology is an international journal devoted to oncology research and cancer treatment.

Molecular Medicine Reports

Molecular Medicine Reports

Covers molecular medicine topics such as pharmacology, pathology, genetics, neuroscience, infectious diseases, molecular cardiology, and molecular surgery.

Oncology Reports

Oncology Reports

Oncology Reports is an international journal devoted to fundamental and applied research in Oncology.

Experimental and Therapeutic Medicine

Experimental and Therapeutic Medicine

Experimental and Therapeutic Medicine is an international journal devoted to laboratory and clinical medicine.

Oncology Letters

Oncology Letters

Oncology Letters is an international journal devoted to Experimental and Clinical Oncology.

Biomedical Reports

Biomedical Reports

Explores a wide range of biological and medical fields, including pharmacology, genetics, microbiology, neuroscience, and molecular cardiology.

Molecular and Clinical Oncology

Molecular and Clinical Oncology

International journal addressing all aspects of oncology research, from tumorigenesis and oncogenes to chemotherapy and metastasis.

World Academy of Sciences Journal

World Academy of Sciences Journal

Multidisciplinary open-access journal spanning biochemistry, genetics, neuroscience, environmental health, and synthetic biology.

International Journal of Functional Nutrition

International Journal of Functional Nutrition

Open-access journal combining biochemistry, pharmacology, immunology, and genetics to advance health through functional nutrition.

International Journal of Epigenetics

International Journal of Epigenetics

Publishes open-access research on using epigenetics to advance understanding and treatment of human disease.

Medicine International

Medicine International

An International Open Access Journal Devoted to General Medicine.

Journal Cover
March-2018 Volume 15 Issue 3

Full Size Image

Sign up for eToc alerts
Recommend to Library

  • Article
  • Citations
    • Cite This Article
    • Download Citation
    • Create Citation Alert
    • Remove Citation Alert
    • Cited By
  • Similar Articles
    • Related Articles (in Spandidos Publications)
    • Similar Articles (Google Scholar)
    • Similar Articles (PubMed)
  • Download PDF
  • Download XML
  • View XML
Article Open Access

The regulation and function of microRNA-377/RASSF8 signaling axis in gastric cancer

  • Authors:
    • Xiaobo Bo
    • Yusheng Chen
    • Weizhong Sheng
    • Yuda Gong
    • Haiyu Wang
    • Weidong Gao
    • Bo Zhang
  • View Affiliations / Copyright

    Affiliations: Department of General Surgery, Zhongshan Hospital, Fudan University, Shanghai 200032, P.R. China
    Copyright: © Bo et al. This is an open access article distributed under the terms of Creative Commons Attribution License.
  • Pages: 3630-3638
    |
    Published online on: January 8, 2018
       https://doi.org/10.3892/ol.2018.7740
  • Expand metrics +
Metrics: Total Views: 0 (Spandidos Publications: | PMC Statistics: )
Metrics: Total PDF Downloads: 0 (Spandidos Publications: | PMC Statistics: )
Cited By (CrossRef): 0 citations Loading Articles...

This article is mentioned in:



Abstract

Gastric cancer is a major cause of cancer‑associated mortality worldwide. The aberrant expression of microRNA (miRNA) is involved in tumorigenesis. Ras proteins transfer information from the extracellular environment to internal cellular compartments and are essential in numerous signal transduction pathways. To investigate the regulation, function and clinical significance of the miRNA377/Ras association domain family (RASSF) 8 signaling axis in gastric cancer, reverse transcription‑quantitative polymerase chain reaction, immunohistochemistry, cell counting kit‑8, western blotting, and Transwell assays were used. The results revealed that expression of RASSF8 was significantly upregulated in normal gastric tissues compared with gastric cancer, which was further confirmed by immunohistochemical analysis, and its expression level was increased in normal gastric cells compared with gastric cancer cell lines. However, the expression of miR‑377 was significantly upregulated in gastric cancer compared with normal gastric tissues. In addition, RASSF8 overexpression in BGC‑823 gastric cancer cells significantly inhibited the proliferation, apoptosis and invasive abilities of cells. Whereas miR‑377 attenuated these effects due to downregulated RASSF8 expression by directly targeting its 3'‑untranslated region. Furthermore, in the current study, miR‑377 was not able to reverse the effects of RASSF8 overexpression on gastric cancer cells. Collectively, the RASSF8 gene may represent a novel molecular target involved in gastric cancer development and may be useful in targeted therapy of patients with gastric cancer.

Introduction

Gastric cancer is the fourth most commonly diagnosed cancer type and is the second leading cause of cancer-associated mortality worldwide (1). Numerous molecules are responsible for gastric cancer tumorigenesis, and the cause of carcinogenesis is complicated involving the dysregulation of oncogenes and tumor suppressors (2). Gastrectomy remains the standard treatment for gastric cancer clinically (3). The overall 5-year relative survival rate for gastric cancer is ~28% and none of the current treatment modalities are able to influence the overall survival rates (4). The recurrence rate remains high due to the absence of specific symptoms, thus rendering early diagnosis of this fatal disease difficult (4), and the prognosis for patients with the advanced stage remains poor. The outcome of patients with gastric cancer is determined primarily by the presence or absence of metastasis (5). Therefore, developing novel prognostic factors and therapeutic strategies is essential, and identification of the precise molecular mechanisms that modulate malignant transformation is necessary.

As previously reported, Ras genes frequently undergo activating mutations in several human and animal cancer types (6–8). However, the expression of Ras genes in gastric cancer and its clinical values remain to be elucidated. Ras proteins are essential in numerous signal transduction pathways that transfer information from the extracellular environment to internal cellular compartments (9). Thus, mutation-induced deregulation of the Ras superfamily, and upstream and downstream signaling components result in important alterations to healthy cell growth control and differentiation, in addition, they serve an important role in mechanisms of tumor formation (8,10). In mammals, the Ras signal transduction pathway is mediated by several effectors, including proteins with a Ras-associated (RalGDS/AF-6) (RA)-domain, and the RA-domain is a common feature of genes in the Ras association domain family (RASSF) (9,11). However, the importance of RASSF protein functions remains to be clarified and the Ras-binding status of RASSF family members, particularly RASSF8, remain unknown (12).

The complex interaction among different etiological factors leads to genetic and epigenetic alterations of proto-oncogenes, and tumor suppressor genes, which underlie the pathogenesis of cancer. It has long been considered that dysregulation of these genes results in abnormal function or expression of oncogenic and tumor suppressor proteins (2). MicroRNAs (miRNAs) are small non-coding RNA molecules that are generated within cells, which serve a role in post-transcriptional gene regulation and in almost any cellular biological function. Aberrant expression of miRNAs has been identified in cancerous transformation and progression (13). miRNA has been demonstrated to be involved in the pathogenesis of gastric cancer (14) and numerous other types of cancer (15–17,19). Furthermore, miRNA represses the expression of its target genes through base pairing with endogenous mRNAs to perform its biological functions, and miRNA genes have been characterized as novel proto-oncogenes or tumor suppressor genes in gastric carcinogenesis (20).

In the present study, the clinical significance of microRNA-377/RASSF8 signaling axis was evaluated, in addition, the expression and function of miRNA377/RASSF8 proteins were analyzed in vitro. The correlation between miRNA377 and RASSF8 protein expression, and clinicopathological variables in cases of gastric cancer were also investigated.

Materials and methods

Patients and samples

The present study was approved by the Medical Ethics Committee of Shanghai Zhongshan Hospital, Fudan University (Shanghai, China). Prior written informed consent was obtained from each patient. A total of 10 patients with gastric cancer (6 male, 4 female; age range, 39–58 years) were included in the present study. The specimens were handled and made anonymous according to the ethical and legal standards. Paired tissue specimens (tumor and adjacent normal mucosa) from 10 patients with gastric cancer were obtained and histologically confirmed by a pathologist at Shanghai Zhongshan Hospital. The samples were derived from patients who had not received adjuvant treatment, including radiotherapy or chemotherapy prior to surgery in order to eliminate potential treatment-induced changes to gene expression profiles. Following excision, tissue samples were immediately snap frozen in liquid nitrogen and stored at −80°C until RNA extraction.

Immunohistochemistry and assessment of RASSF8 expression

Immunohistochemical staining was performed for RASSF8 to evaluate immunoreactivity in the aforementioned tissue samples (21) using the Elivision™ Plus Two-Step system (Fuzhou Maixin Biotech Co., Ltd., Fuzhou, China). Paraffin-embedded tissue sections (5-µm thick) were prepared. Slides were deparaffinized, rehydrated and subjected to microwave heat antigen retrieval in 0.01 M citrate buffer (pH 6.0) for 20–25 min at 25°C. Following blocking of endogenous peroxidase activity with 3% H2O2 for 15 min at 25°C, the sections were incubated with a primary antibody directed against RASSF8 (dilution, 1:300; cat. no. ab214324; Abcam, Cambridge, MA, USA) overnight at 4°C. Following washing with PBS for 3 times (10 min each, 25°C), the specimens were incubated with F(ab')2-goat anti-rabbit immunoglobulin G (IgG) (H+L) secondary antibody (dilution, 1:200; cat. no. Q-11401MP; Thermo Fisher Scientific Inc., Waltham, MA, USA) at 37°C for 1 h and subsequently washed with PBS three times. Immunoreactivity was visualized using the chromogen, 3,3′diaminobenzidine (Fuzhou Maixin Biotech Co., Ltd.). Slides were then counterstained with 0.1% hematoxylin solution for 5 min at 25°C.

The immunostaining frequency for each tumor was scored as follows: 0 (<10%); 1 (10–30%); 2 (31–60%); and 3 (>61%). Staining intensity was documented as: 0, no immunostaining; 1, weak; 2, moderate and 3, strong. Total immunostaining score results were calculated from the multiplication of both parameters. Samples were scored totally as follows: A scale of 0 (−, total immunostaining score, 0); 1+ (score range, 1–2); 2+ (++, total immunostaining score, 3~4); and 3+ (+++, total immunostaining score, 6~7). Immunostaining was assessed by an experienced pathologist who was blinded to the clinical data of the patients. RASSF8 expression was determined by assessing the percentage and intensity of stained tumor cells. For RASSF8 protein, immunostainings were scored as strong (2++ and 3+++), weak or negative (1+ and 0) according to the rate of labeled tumor cells and the membrane staining intensity.

Cell culture

The human AGS, BGC-823, HGC-27, MKN-45 and SGC-7901 gastric cancer cell lines, GES-1 normal gastric cell line, and HEK 293T cells were purchased from the Cell Bank of Chinese Academy of Science (Shanghai, China). AGS, BGC-823, MKN-45, SGC-7901 and HEK 293T cells were cultured in Dulbecco's modified Eagle's medium (DMEM). HGC-27 and GES-1 were cultured in RPMI-1640. In each case, the medium was supplemented with 10% fetal bovine serum (FBS) all from Thermo Fisher Scientific, Inc. (Gibco) and 1% penicillin and streptomycin (Sigma-Aldrich; Merck KGaA, Darmstadt, Germany). Cells were maintained at 37°C in a humidified atmosphere consisting of 5% CO2.

RNA extraction and reverse transcription-quantitative polymerase chain reaction (RT-qPCR)

Total RNA was extracted from cell lines or frozen tissues using TRIzol reagent and miRNeasy mini kit (Invitrogen; Thermo Fisher Scientific, Inc.). The RT-qPCR was performed using All-in-One™ miRNA qRT-PCR Detection kit (GeneCopoeia Inc., Rockville, MD, USA) according to the manufacturer's protocol. The iQ-5 system (Bio-Rad Laboratories, Inc., Hercules, CA, USA) was used to monitor the PCR in real-time. The PCR cycling profile was as follows: Denaturation at 95°C for 2 min; followed by 40 cycles of annealing at 95°C for 5 sec; and extension at 60°C for 35 sec. The average cycle threshold (Cq), from triplicate assays, was used for further calculations. Relative expression levels were normalized to the control (GES-1, control cell line; normal gastric mucosal tissue, control tissue). The endogenous U6 snRNA was chosen as the internal control. The 2−ΔΔCq method (22) was used to quantify the relative amount of miR-377/RASSF8, where ΔΔCq=[(CqmiR-377/RASSF8)-CqU6RNA]-(Cqcontrol-CqU6RNA).

Lentivirus and lentivirus infection

RASSF8 overexpression lentivirus was purchased from Shanghai R&S Biotechnology Co., Ltd. (Shanghai, China). BGC-823 cells were seeded into 3.5-cm dishes (1×106 cells/dish) 24 h prior to lentivirus infection. The next day, lentivirus was added into dishes with a multiplicity of infection of 4 to infect cells. The infection efficiency was detected using fluorescence microscopy analysis of green fluorescence protein 48 h after infection, and was only accepted when the efficiency was >90%.

miRNA mimics, plasmids and transfection

The miR-377 mimic and negative control (miR-NC) were purchased from Shanghai GenePharma, Co., Ltd. (Shanghai, China). The transfection of miRNAs (50 nM) was performed using X-tremeGENE (Roche Applied Science, Rotkreuz, Switzerland) according to the manufacturer's protocol. The 3′-untranslated region (UTR) was PCR-amplified from BGC-823 genomic DNA and cloned downstream of the luciferase gene in the pGL vector (Promega Corporation, Madison, WI, USA).

Western blot analysis

Total protein from cells was extracted according to the protocol of the Whole Protein Extraction kit (KGP2100; Nanjing KeyGen Biotech Co., Ltd., Nanjing, China). Equivalent quantities (40 µg protein/lane) of protein were separated by 10% SDS-PAGE and transferred to polyvinylidene difluoride membranes. Membranes were blocked with 10% skimmed milk (10% bovine serum albumin (KGY00810, Nanjing KeyGen Biotech Co., Ltd) for phosphorylated-protein), and then incubated with the appropriate primary antibody overnight at 4°C. Membranes were subsequently washed with Tris-Buffered saline-Tween 20 and incubated with the corresponding horseradish peroxidase-conjugated AffiniPure goat anti-rabbit IgG (H+L) secondary antibody (dilution, 1:200; cat. no. 111-035-003; Jackson ImmunoResearch Inc., West Grove, PA, USA) at 25°C for 1 h. Bound secondary antibody was visualized using an enhanced chemiluminescence system (Pierce Biotechnology, Rockford, IL, USA). The primary antibodies used were as follows: Anti-GAPDH (1:1,000; cat. no. 2118; Cell Signal Technology, Inc., Danvers, MA, USA); and anti-RASSF8 (1:2,000; cat. no. ab126110; Abcam). The results were normalized to GAPDH to correct for loading.

Cell viability assay

A total of 1×104 BGC-823 cells/well were plated in 96-well plates and cultured for 1–6 days in normal conditions. Cell viability was assessed using Cell Counting kit-8 (Dojindo, Kumamoto, Japan). A total of 10 µl of cell counting assay kit-8 (CCK-8) solution was added daily to each well. After treatment with CCK-8 at 37°C for 2 h, the absorbance at 450 nm was measured using a microplate reader.

Colony formation assay

The transfected cells were plated in 6-well plates at a density of 1×103 cells/well and incubated in culture medium (DMEM containing 10% FBS) for 10 days without any disturbance. The cells were fixed with 70% (v/v) ethanol for 15 min at 25°C and stained with 0.5% crystal violet for 1 h at 37°C. Visible colonies were counted in 10 different fields and the mean value was calculated.

Cell cycle assay

The cells were seeded into 6-well plates at a density of 1×105 cells/well after transfection for 24 h, and maintained in DMEM/RPMI-1640 containing 10% FBS. After being cultured for 24, 4 h and 72 h, the cells were harvested and fixed in 70% (v/v) ice-cold ethanol for 15 min at 4°C, then stored at −20°C overnight. The fixed cells were washed twice with PBS (1 ml) and stained with propidium iodide (PI) solution (Invitrogen; Thermo Fisher Scientific, Inc.) (10 µg/ml) including RNase (0.5 mg/ml) for 30 min at 4°C in the dark. Flow cytometry was then performed using a FACSCalibur cytometer (BD Biosciences, Franklin Lakes, NJ, USA) to examine the cell cycle distribution. Experiments were performed in triplicate.

Apoptosis assay

A total of 2×105lentivirus-infectedcells BGC-823 cells/well were plated in 6-well plates, and then transfected with miR-NC and miR-377 mimics for 48 h. The transfected cells were harvested by brief trypsinization and centrifugation (170 × g) for 5 min at 4°C, washed in ice-cold PBS and resuspended in PBS containing Annexin V-fluorescein isothiocyanate. PI (Thermo Fisher Scientific, Inc.) was then added, and the cells were incubated for 30 min at 20°C. A total of 1×104 cells/sample were acquired using a FACScan flow cytometer and the proportions of labeled cells were analyzed using Paint-A-Gate software (BD Paint-A-Gate Pro for Windows; version 649728; BD Biosciences).

Invasion assay in vitro

The upper surface of a polycarbonate membrane in a Transwell filter insert was coated with Matrigel (10 µg/µl; 30 µl). After 30 min of incubation at 37°C, the Matrigel solidified and served as the extracellular matrix for tumor cell invasion analyses. The cells were harvested in 100 µl serum-free growth medium and seeded into the upper compartment of the chamber. BGC-823 cells or lentivirus-infected cells were seeded into the upper chambers at the density of 8×105 cells in 100 µl serum-free DMEM. The lower chambers were filled with 500 µl RPMI-1640 containing 10% FBS. After 24 h of incubation, non-invading cells on the top of the membrane were removed by scraping. Invaded cells on the bottom of the membrane were fixed with 4% paraformaldehyde for 15 min at 25°C, followed by staining with 0.5% crystal violet for 20 min at 25°C. The invaded cells on the membrane were then counted in three random microscopic fields/well, using ImageJ software (k 1.45; National Institutes of Health, Bethesda, MD, USA) (23). Invasion studies were repeated three times.

Databases for prediction of the targeting relationship

TargetScan (www.targetscan.org/vert_71) and Starbase (starbase.sysu.edu.cn) were used to predict the targeting association between miR-377 and RASSF8.

Luciferase reporter assays

A total of 1×105 HEK 293 T cells/well were seeded into 24-well culture plates in RPMI-1640 containing 10% FBS without antibiotics. After 24 h, the cells were cotransfected with miR-NC, miR-377 mimics and the 3′-UTR of RASSF8 responsive firefly luciferase reporter plasmid and Renilla luciferase plasmid (R&S Biotechnology Co., Ltd., Shanghai, China) and transfection reagent (POLO deliverer TM 3000 Transfection Reagent POLO3000, CT001; R&S Biotechnology Co., Ltd.) according to the manufacturer's protocol. Cells were incubated for 24 h under normal conditions, then cell lysates were prepared and luciferase activities were measured using the Dual-Luciferase Reporter Assay system (Promega Corporation). Firefly luciferase activity was normalized to the activity of Renilla luciferase.

Statistical analysis

Results are presented as the means ± standard deviation of three independent samples. A comparison of the level of RASSF/miR-377 expression between gastric cancer and adjacent normal tissue was performed using the Wilcoxon signed-rank test. Significant differences in the mean values were evaluated using the Student's unpaired t-test. Where multiple comparisons were required, analysis was performed using one-way analysis of variance with Bonferroni correction. P<0.05 was considered to indicate a statistically significant difference.

Results

Expression of RASSF8 and miR-377 in human gastric cancer tissues and cell lines

The overall expression levels of RASSF8 and miR-377 human gastric cancer tissues, and cell lines were determined using RT-qPCR. As presented in Fig. 1A, levels of RASSF8 in the human GES-1 normal cells were significantly higher compared with the levels of RASSF8 in BGC-823, AGS, MKN-45, HGC-27 and SGC-7901. In addition, RASSF8 expression in tumor tissues demonstrated significantly attenuated levels compared with the corresponding normal tissues, with a mean1.6-fold decrease (Fig. 1B). Furthermore, levels of miR-377 in the BGC-823, AGS and MKN-45 cell lines were significantly higher compared with that in the normal GES-1 cell line (P<0.01; Fig. 1C), which was consistent with a previous report (24). However, no significant differences were identified among the levels of miR-377 in the HGC-27, SGC-7901 and normal GES-1 cell lines in the present study. Furthermore, a significantly increased expression level of miR-377 between the tumor and normal groups was identified, with a mean 20.4-fold increase (P<0.05; Fig. 1D).

Figure 1.

Expression of RASSF8 and miR-377 in cell lines, gastric cancer tissues and adjacent normal tissues. (A) Levels of RASSF8 in the human GES-1 normal cells were significantly higher compared with that in BGC-823, AGS, MKN-45, HGC-27 and SGC-7901 (***P<0.001). (B) A significant decrease in the RASSF8 levels was identified in gastric cancer tissues as compared with that of adjacent normal tissues (n=10; *P<0.05). (C) Levels of miR-377 in BGC-823, AGS, MKN-45 were significantly higher compared with the levels of miR-377 in GES-1 (***P<0.001). No significant difference was identified in the miR-377 levels of HGC-27, SGC-7901 and GES-1 cells. (D) A significant increase in the miR-377 level was identified in gastric cancer tissues as compared with that of adjacent normal tissues (n=10; *P<0.05). Data are presented as the mean ± standard deviation of three independent experiments. RASSF8, Ras association domain family 8; miR, microRNA.

RASSF8 was immunohistochemically stained in the tissue sections of gastric cancer and their corresponding adjacent non-cancerous mucosa. It was demonstrated that the RASSF8 protein was abundantly expressed in the upper glandular layer of the superficial epithelium, while expression of RASSF8 protein was significantly downregulated in gastric cancer tissue compared with normal gastric mucosa (Table I; Fig. 2; P<0.05).

Figure 2.

RASSF8 protein expression in normal gastric mucosa and gastric cancer tissue was detected by immunohistochemistry (magnification, ×400; scale bar, 20 µm). (A and C) Normal gastric mucosa, RASSF8 (+++); (B and D) gastric cancer tissue, RASSF8 (+). RASSF8, Ras association domain family 8.

Table I.

RASSF8 expression detected by immunohistochemistry in gastric tissues.

Table I.

RASSF8 expression detected by immunohistochemistry in gastric tissues.

RASSF8 expression, n (%)

Histological typeNumber of patients−++++++
Normal gastric mucosa100 (0)0 (0)1 (10)  9 (90)
Gastric cancer100 (0)  8 (80)2 (20)0 (0)

[i] P<0.05 overall difference in RASSF8 expression, comparison between adjacent non-cancerous mucosa (normal gastric mucosa) and gastric cancer tissues. RASSF8, Ras association domain family 8.

RASSF8 attenuates gastric cancer cell proliferation

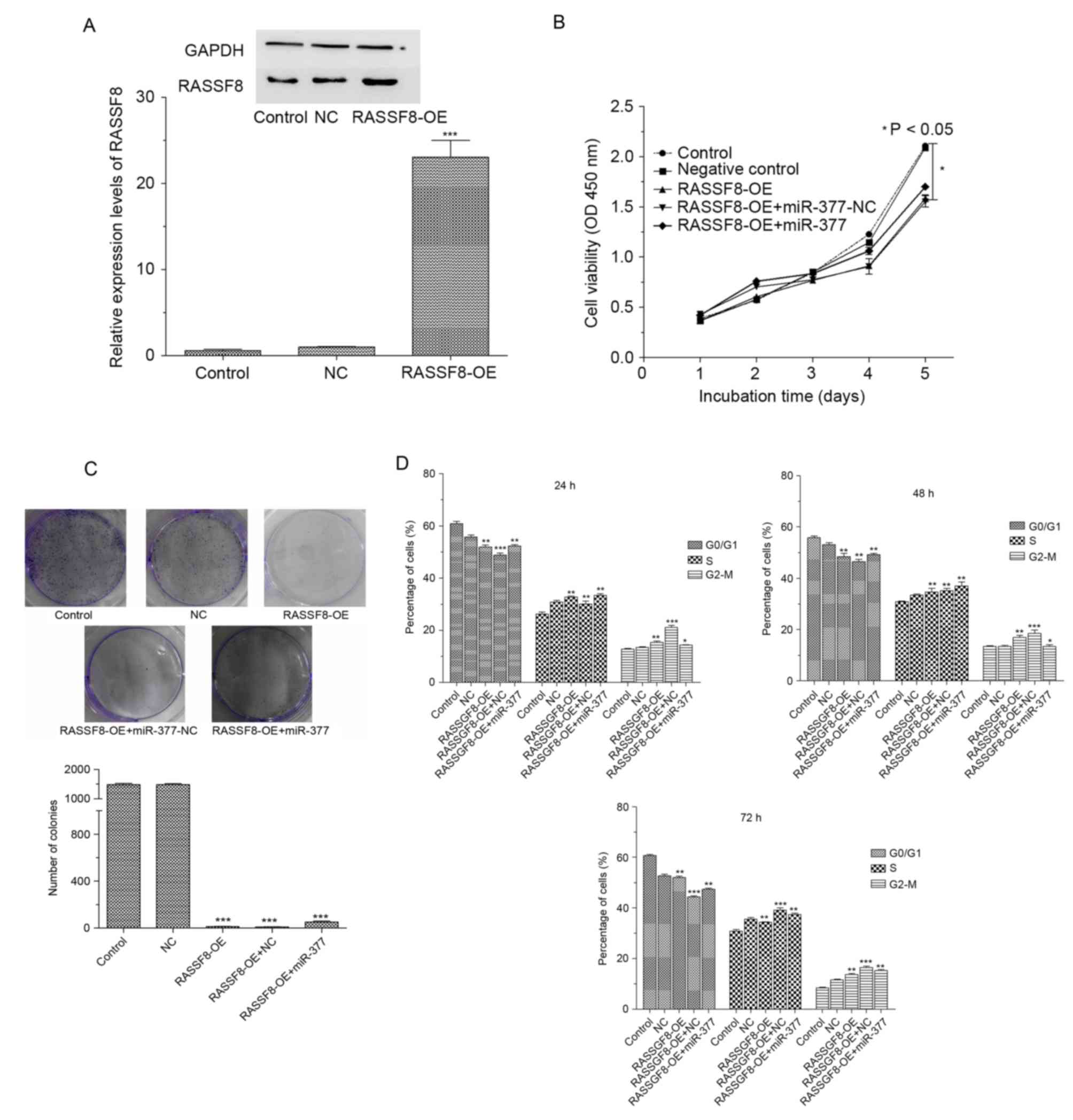
To examine the role of RASSF8/miR-377 in tumorigenesis of gastric cancer, the effect of RASSF8 overexpression and miR-377 on the proliferation of BGC-823 gastric cancer cell lines was examined. Following infection with RASSF8 overexpression lentivirus the cells were transfected with miR-377 mimic or the miR377-NC. The RT-qPCR results demonstrated that RASSF8 was significantly increased in the cells transfected with RASSF8 overexpression lentivirus (Fig. 3A). The CCK-8 assay demonstrated that the overexpression of RASSF8 significantly suppressed the proliferation of BGC-823 cells, whereas miR-377 attenuated the effect of RASSF8 on cell proliferation (Fig. 3B). The proliferation of the RASSF8 overexpression with miR377 group remained significantly lower compared with that of the negative control group, in which cells were transfected by negative control miRNA. The colony formation assay was performed to further confirm the effect of RASSF8/miR-377 on gastric cancer cell proliferation, and the data indicated that the overexpression of RASSF8 significantly decreased colony numbers in BGC-823 cell cultures, which was not reversed by treatment with miR-377, which confirmed the results of CCK-8 assay (Fig. 3C). Furthermore, the cell cycle distribution was assessed by flow cytometry. As presented in Fig. 3D, the overexpression ofRASSF8decreased the proportion of cells in the G1phase at 24, 48 and 72 h, compared with the control (BGC-823 cells without transfection) or negative control. Additionally, overexpression of RASSF8 increased the proportion of cells in the S phase at 24 and 48 h, compared with the control or negative control, and at 72 h, compared with the control, as well slightly decreased at 72 h compared with the negative control and led to cell cycle arrests in BGC-823 cells. Similarly, miR-377 attenuated rather than reversed the effect of RASSF8 on cell cycle. Collectively, these results demonstrated that RASSF8 inhibits gastric cancer cell growth.

Figure 3.

RASSF8 inhibits cell growth in BGC-823 cells. (A) Western blot analyses of RASSF8 levels in control, NC and RASSF8-OE transfected BGC-823 cells. (B) Effects of RASSF8 and miR-377 on tumor cell proliferation at 0, 1, 2, 3, 4 and 5 day using the CCK8 assay. (C) Representative quantification of colony formation in BGC-827 cells transfected with control, negative control, RASSF8-OE and RASSF8 overexpression with miR-377 (RASSF8-OE+ miR-377). (D) Cell cycle profiles of BGC-823 cells transfected with control, negative control, RASSF8-OE and RASSF8-OE+ miR-377. Data are presented as the mean ± standard deviation of three independent experiments. *P<0.05, **P<0.01 and ***P<0.001 vs. control. RASSF8, Ras association domain family 8; miR, microRNA; OE, overexpression; NC, negative control.

RASSF8 promotes gastric cancer cell apoptosis

As presented in Fig. 4, RASSF8 overexpression significantly increased the rate of apoptotic cells compared with the control (P<0.01). Furthermore, no significant differences were identified between the RASSF8 and RASSF8 combined with miR-377 groups regarding the rate of apoptotic cells.

Figure 4.

Effect of RASSF8 on apoptosis of BGC-823 cells. Flow cytometric analysis was carried out in BGC-823 cells transfected with control, negative control, RASSF8-OE and RASSF8-OE+ miR-377 at 48 h after cells were seeded. (A-E) Representative figures of flow cytometry results and rate of apoptosis measured by flow cytometry (F). Data are presented as the mean ± standard deviation of three independent experiments. ***P<0.001 vs. control. RASSF8 promotes apoptosis of BGC-823 cells significantly. RASSF8, Ras association domain family 8; miR, microRNA; OE, overexpression; NC, negative control; PI, propidium iodide; APC, allophycocyanin.

RASSF8 inhibits the invasion capability of BGC-823 cells

To investigate the effect of RASSF8 ontheinvasivecapability of gastric cancer cells, Transwell assays were performed in BGC-823 cells. Fig. 5A demonstrates the changes in theinvasive capacity of BGC-823 cells. BGC-823 cells infected with RASSF8 overexpression lentivirus revealed significantly decreased invasive capabilities compared with NC lentivirus infected-BGC-823 cells, with an 80% reduced ability to invade through Matrigel membranes (Fig. 5B). Compared with the RASSF8 overexpression group, no significant differences were observed in the invasive capabilities of BGC-823 cells transfected with RASSF8 and miR-377. Collectively, these results suggest that RASSF8 decreased BGC-823 cell invasion capability and miR-377 could not reverse the effect of RASSF8 on BGC-823 cell invasion.

Figure 5.

RASSF8 inhibits cell invasion in BGC-823 cells. (A) Transwell invasion assay in BGC-823 cells transfected with control, negative control, RASSF8-OE and RASSF8-OE+ miR-377 at 24 h after cells were seeded. (B) The invaded cell numbers are quantified using ImageJ software. Data are presented as the mean ± standard deviation of three independent experiments. ***P<0.001 vs. control. RASSF8, Ras association domain family 8; miR, microRNA; OE, overexpression; NC, negative control.

miR-377 directly targets RASSF8

To gain insight into the biological implications of RASSF8/miR-377 on gastric cancer tumorigenesis, TargetScan, miRanda and DIANA were used to identify putative human protein-coding gene targets of miR-377. The tumor suppressor gene RASSF8 was predicted to have miR-377-binding elements in its 3′-UTRs with high fidelity scores (Fig. 6A). To assess whether the predicted miR-377-binding sites in the 3′-UTR of the target gene was responsible for miR-377 regulation, the 3′-UTR regions downstream of a luciferase reporter gene were cloned and transfected into the BGC-823 control, RASSF8 overexpression with miR-377, and RASSF8 overexpression with miR-377-NC groups. The luciferase activity of RASSF8-overexpressed cells was significantly increased compared with the control. miR-377 significantly suppressed the luciferase activity of RASSF8-overexpressed cells, which was not observed following transfection with miR-377-NC (Fig. 6B). However, miR-377 attenuated but not reversed the luciferase activity of cells transfected with RASSF8 overexpression compared with control, which suggested that miR-377 could decreased but not inhibit the effect of overexpression of RASSF8 compared with control or negative control.

Figure 6.

RASSF8 is direct target of miR377. (A) Sequences of the putative miR-377 binding sites in the 3′-UTR of RASSF8. (B) Luciferase assay of BGC-823 cells transfected with hRluc-RASSF8-3′UTR and control, negative control, RASSF8-OE, RASSF8-OE+ miR-377, respectively. (C) Western blot analysis of RASSF8 in BGC-823 cells transfected with control, negative control, RASSF8-OE or RASSF8-OE+ miR-377. Data are presented as the mean ± standard deviation of three independent experiments. RASSF8, Ras association domain family 8; miR, microRNA; OE, overexpression; NC, negative control; UTR, untranslated region.

Discussion

In the current study, the expression of RASSF8/miR-377 was investigated in gastric cancer cell lines and tissue specimens. RASSF8 expression was identified to be significantly upregulated in normal gastric mucosa adjacent tissue compared with that in gastric cancer tissue, indicating that the loss of RASSF8 expression may contribute to gastric carcinogenesis. The current immunohistochemical data also revealed that RASSF8 protein was absent in the gastric cancer tissue and expressed in normal adjacent gastric mucosa. However, miR-377 was significantly upregulated in gastric cancer tissues compared with in their normal adjacent mucosa, indicating that the upregulation of miR-377 expression may contribute to gastric carcinogenesis, which was consistent with a previous report (24).

To further investigate the significance of RASSF8/miR-377 in gastric cancer, RASSF8 was successfully cloned and transfected into gastric cancer BGC-823 cells that overexpressed RASSF8 protein, and investigated the effect of miR377 on RASSF8. Cell growth assays on BGC-823 cells were performed to assess the effect of differential RASSF8/miR-377 expression on cell viability. The data of the colony formation assay in BGC-823 cells further confirmed the effect of RASSF8/miR377 on cell growth. These results indicated that the upregulation of RASSF8 expression significantly suppressed cell growth. The effect of RASSF8 on cancer cell growth was attenuated, but not reversed by miR-377. When assessing the cell cycle of BGC-823 cells by flow cytometry, it was identified that RASSF8 overexpression resulted in a population with more cells in the S/G2/M-phase, and fewer cells in the G1-phase. However, cells transfected with RASSF8 overexpression lentivirus and miR-377-mimic yielded a population with more cells in the S-phase and fewer cells in G2/M-phase compared with RASSF8 overexpression cells. The following apoptosis data demonstrated that RASSF8 may induce apoptosis in gastric cancer cells while miR-377 may inhibit apoptosis. The results of the present study indicated that RASSF8 may suppress gastric cancer cell proliferation by arresting cells in the S/G2/M-phase, whereas miR-377 increased the percentage of cells in the S-phase, thus promoting gastric cancer cell growth. Furthermore, miR-377 significantly increased the percentage of cells in the G2/M-phase and decreased that in the S-phase correspondingly at 72 h, which confirmed the effect and mechanism of miR377 in gastric cancer cells proliferation. The data of the Transwell assay in BGC-823 cells suggested that RASSF8 significantly inhibited BGC-823 cell invasion capability, which could not be reversed bymiR377. As previously reported, RASSF8 is essential for maintaining adherent junction function, and is involved in regulating the migration of epithelial cells and inhibiting cell proliferation (25,23), the results of the present study suggested that RASSF8 can inhibit BGC-823 cell invasion capability and suppress gastric cancer cell proliferation.

To investigate the association between RASSF8 and miR-377 in gastric cancer, a luciferase-reporter system was developed to confirm whether miR-377 can regulate RASSF8. The results suggested that miR-377 could target to RASSF8. In previous reports, miR-377 was identified to be overexpressed in tumor tissue and cell lines, in addition to being associated with tumorigenesis, and poor prognosis (3,13), which is consistent with the observations of the present study whereby BGC-823 cells exhibit increased miR-377 expression. Furthermore, miR-377 has been identified to increase the proliferation ability and cell invasion capability and decrease the apoptosis of gastric cancer cells (24). Notably, in the present studymiR-377 was not able to reverse the effect of RASSF8 on proliferation, apoptosis and cell invasion of BGC-823 cells.

In conclusion, the results of present study demonstrated that RASSF8 was overexpressed in normal adjacent gastric mucosa compared with gastric cancer tissue. However, miR-377 was overexpressed in gastric cancer tissue and cell lines. RASSF8 overexpression inhibited proliferation ability, apoptosis and invasion capability of BGC-823 cells. It was suggested that miR-377 directly targets RASSF8 through binding to its 3′-UTR, thus increasing the cell proliferative and invasive capabilities, while decreasing the apoptosis of gastric cancer cells. miR-377 attenuated, but did not reverse the effect of RASSF8 on proliferation, apoptosis and cell invasion in BGC-823 cells. Thus, the RASSF8 gene may represent a novel molecular target involved in gastric cancer development and may offer a promising therapeutic approach for the treatment of patients with gastric cancer.

References

1 

Gibson CJ, Britton KA, Miller AL and Loscalzo J: Clinical problem-solving. Out of the blue. N Engl J Med. 370:1742–1748. 2014. View Article : Google Scholar : PubMed/NCBI

2 

Wu WK, Lee CW, Cho CH, Fan D, Wu K, Yu J and Sung JJ: MicroRNA dysregulation in gastric cancer: A new player enters the game. Oncogene. 29:5761–5771. 2010. View Article : Google Scholar : PubMed/NCBI

3 

Catalano V, Labianca R, Beretta GD, Gatta G, de Braud F and Van Cutsem E: Gastric cancer. Crit Rev Oncol Hematol. 71:127–164. 2009. View Article : Google Scholar : PubMed/NCBI

4 

Gomceli I, Demiriz B and Tez M: Gastric carcinogenesis. World J Gastroenterol. 18:5164–5170. 2012.PubMed/NCBI

5 

Beckman JD, Chen C, Nguyen J, Thayanithy V, Subramanian S, Steer CJ and Vercellotti GM: Regulation of heme oxygenase-1 protein expression by miR-377 in combination with miR-217. J Biol Chem. 286:3194–3202. 2011. View Article : Google Scholar : PubMed/NCBI

6 

Mascaux C, Iannino N, Martin B, Paesmans M, Berghmans T, Dusart M, Haller A, Lothaire P, Meert AP, Noel S, et al: The role of RAS oncogene in survival of patients with lung cancer: A systematic review of the literature with meta-analysis. Br J Cancer. 92:131–139. 2005. View Article : Google Scholar : PubMed/NCBI

7 

Ellis CA and Clark G: The importance of being K-Ras. Cell Signal. 12:425–434. 2000. View Article : Google Scholar : PubMed/NCBI

8 

Falvella FS, Manenti G, Spinola M, Pignatiello C, Conti B, Pastorino U and Dragani TA: Identification of RASSF8 as a candidate lung tumor suppressor gene. Oncogene. 25:3934–3938. 2006. View Article : Google Scholar : PubMed/NCBI

9 

Malumbres M and Barbacid M: RAS oncogenes: The first 30 years. Nat Rev Cancer. 3:459–465. 2003. View Article : Google Scholar : PubMed/NCBI

10 

Downward J: Targeting RAS signalling pathways in cancer therapy. Nat Rev Cancer. 3:11–22. 2003. View Article : Google Scholar : PubMed/NCBI

11 

Wohlgemuth S, Kiel C, Krämer A, Serrano L, Wittinghofer F and Herrmann C: Recognizing and defining true Ras binding domains I: Biochemical analysis. J Mol Biol. 348:741–758. 2005. View Article : Google Scholar : PubMed/NCBI

12 

Sherwood V, Manbodh R, Sheppard C and Chalmers AD: RASSF7 is a member of a new family of RAS association domain-containing proteins and is required for completing mitosis. Mol Biol Cell. 19:1772–1782. 2008. View Article : Google Scholar : PubMed/NCBI

13 

Zehavi L, Schayek H, Jacob-Hirsch J, Sidi Y, Leibowitz-Amit R and Avni D: MiR-377 targets E2F3 and alters the NF-kB signaling pathway through MAP3K7 in malignant melanoma. Mol Cancer. 14:682015. View Article : Google Scholar : PubMed/NCBI

14 

Ueda T, Volinia S, Okumura H, Shimizu M, Taccioli C, Rossi S, Alder H, Liu CG, Oue N, Yasui W, et al: Relation between microRNA expression and progression and prognosis of gastric cancer: A microRNA expression analysis. Lancet Oncol. 11:136–146. 2010. View Article : Google Scholar : PubMed/NCBI

15 

Rachagani S, Kumar S and Batra SK: MicroRNA in pancreatic cancer: Pathological, diagnostic and therapeutic implications. Cancer Lett. 292:8–16. 2010. View Article : Google Scholar : PubMed/NCBI

16 

Wang QZ, Xu W, Habib N and Xu R: Potential uses of microRNA in lung cancer diagnosis, prognosis, and therapy. Curr Cancer Drug Targets. 9:572–594. 2009. View Article : Google Scholar : PubMed/NCBI

17 

Balch C, Fang F, Matei DE, Huang TH and Nephew KP: Minireview: Epigenetic changes in ovarian cancer. Endocrinology. 150:4003–4011. 2009. View Article : Google Scholar : PubMed/NCBI

18 

Faber C, Kirchner T and Hlubek F: The impact of microRNAs on colorectal cancer. Virchows Arch. 454:359–367. 2009. View Article : Google Scholar : PubMed/NCBI

19 

Mott JL: MicroRNAs involved in tumor suppressor and oncogene pathways: Implications for hepatobiliary neoplasia. Hepatology. 50:630–637. 2009. View Article : Google Scholar : PubMed/NCBI

20 

Inui M, Martello G and Piccolo S: MicroRNA control of signal transduction. Nat Rev Mol Cell Biol. 11:252–263. 2010. View Article : Google Scholar : PubMed/NCBI

21 

Wu C, Guo X, Wang W, Wang Y, Shan Y, Zhang B, Song W, Ma S, Ge J, Deng H and Zhu M: N-Acetylgalactosaminyltransferase-14 as a potential biomarker for breast cancer by immunohistochemistry. BMC Cancer. 10:1232010. View Article : Google Scholar : PubMed/NCBI

22 

Livak KJ and Schmittgen TD: Analysis of relative gene expression data using real-time quantitative PCR and the 2(-Delta Delta C(T)) method. Methods. 25:402–408. 2001. View Article : Google Scholar : PubMed/NCBI

23 

Lang Y, Xu S, Ma J, Wu J, Jin S, Cao S and Yu Y: MicroRNA-429 induces tumorigenesis of human non-small cell lung cancer cells and targets multiple tumor suppressor genes. Biochem Biophys Res Commun. 450:154–159. 2014. View Article : Google Scholar : PubMed/NCBI

24 

Wen X, Wu JQ, Peng W, Feng JF and Tang JH: MicroRNA-377 predicts poor clinical outcome of gastric cancer and induces tumorigenesis by targeting multiple tumor-suppressor genes. Oncol Rep. 34:203–210. 2015. View Article : Google Scholar : PubMed/NCBI

25 

Lock FE, Underhill-Day N, Dunwell T, Matallanas D, Cooper W, Hesson L, Recino A, Ward A, Pavlova T, Zabarovsky E, et al: The RASSF8 candidate tumor suppressor inhibits cell growth and regulates the Wnt and NF-kappaB signaling pathways. Oncogene. 29:4307–4316. 2010. View Article : Google Scholar : PubMed/NCBI

Related Articles

  • Abstract
  • View
  • Download
  • Twitter
Copy and paste a formatted citation
Spandidos Publications style
Bo X, Chen Y, Sheng W, Gong Y, Wang H, Gao W and Zhang B: The regulation and function of microRNA-377/RASSF8 signaling axis in gastric cancer. Oncol Lett 15: 3630-3638, 2018.
APA
Bo, X., Chen, Y., Sheng, W., Gong, Y., Wang, H., Gao, W., & Zhang, B. (2018). The regulation and function of microRNA-377/RASSF8 signaling axis in gastric cancer. Oncology Letters, 15, 3630-3638. https://doi.org/10.3892/ol.2018.7740
MLA
Bo, X., Chen, Y., Sheng, W., Gong, Y., Wang, H., Gao, W., Zhang, B."The regulation and function of microRNA-377/RASSF8 signaling axis in gastric cancer". Oncology Letters 15.3 (2018): 3630-3638.
Chicago
Bo, X., Chen, Y., Sheng, W., Gong, Y., Wang, H., Gao, W., Zhang, B."The regulation and function of microRNA-377/RASSF8 signaling axis in gastric cancer". Oncology Letters 15, no. 3 (2018): 3630-3638. https://doi.org/10.3892/ol.2018.7740
Copy and paste a formatted citation
x
Spandidos Publications style
Bo X, Chen Y, Sheng W, Gong Y, Wang H, Gao W and Zhang B: The regulation and function of microRNA-377/RASSF8 signaling axis in gastric cancer. Oncol Lett 15: 3630-3638, 2018.
APA
Bo, X., Chen, Y., Sheng, W., Gong, Y., Wang, H., Gao, W., & Zhang, B. (2018). The regulation and function of microRNA-377/RASSF8 signaling axis in gastric cancer. Oncology Letters, 15, 3630-3638. https://doi.org/10.3892/ol.2018.7740
MLA
Bo, X., Chen, Y., Sheng, W., Gong, Y., Wang, H., Gao, W., Zhang, B."The regulation and function of microRNA-377/RASSF8 signaling axis in gastric cancer". Oncology Letters 15.3 (2018): 3630-3638.
Chicago
Bo, X., Chen, Y., Sheng, W., Gong, Y., Wang, H., Gao, W., Zhang, B."The regulation and function of microRNA-377/RASSF8 signaling axis in gastric cancer". Oncology Letters 15, no. 3 (2018): 3630-3638. https://doi.org/10.3892/ol.2018.7740
Follow us
  • Twitter
  • LinkedIn
  • Facebook
About
  • Spandidos Publications
  • Careers
  • Cookie Policy
  • Privacy Policy
How can we help?
  • Help
  • Live Chat
  • Contact
  • Email to our Support Team