Spandidos Publications Logo
  • About
    • About Spandidos
    • Aims and Scopes
    • Abstracting and Indexing
    • Editorial Policies
    • Reprints and Permissions
    • Job Opportunities
    • Terms and Conditions
    • Contact
  • Journals
    • All Journals
    • Oncology Letters
      • Oncology Letters
      • Information for Authors
      • Editorial Policies
      • Editorial Board
      • Aims and Scope
      • Abstracting and Indexing
      • Bibliographic Information
      • Archive
    • International Journal of Oncology
      • International Journal of Oncology
      • Information for Authors
      • Editorial Policies
      • Editorial Board
      • Aims and Scope
      • Abstracting and Indexing
      • Bibliographic Information
      • Archive
    • Molecular and Clinical Oncology
      • Molecular and Clinical Oncology
      • Information for Authors
      • Editorial Policies
      • Editorial Board
      • Aims and Scope
      • Abstracting and Indexing
      • Bibliographic Information
      • Archive
    • Experimental and Therapeutic Medicine
      • Experimental and Therapeutic Medicine
      • Information for Authors
      • Editorial Policies
      • Editorial Board
      • Aims and Scope
      • Abstracting and Indexing
      • Bibliographic Information
      • Archive
    • International Journal of Molecular Medicine
      • International Journal of Molecular Medicine
      • Information for Authors
      • Editorial Policies
      • Editorial Board
      • Aims and Scope
      • Abstracting and Indexing
      • Bibliographic Information
      • Archive
    • Biomedical Reports
      • Biomedical Reports
      • Information for Authors
      • Editorial Policies
      • Editorial Board
      • Aims and Scope
      • Abstracting and Indexing
      • Bibliographic Information
      • Archive
    • Oncology Reports
      • Oncology Reports
      • Information for Authors
      • Editorial Policies
      • Editorial Board
      • Aims and Scope
      • Abstracting and Indexing
      • Bibliographic Information
      • Archive
    • Molecular Medicine Reports
      • Molecular Medicine Reports
      • Information for Authors
      • Editorial Policies
      • Editorial Board
      • Aims and Scope
      • Abstracting and Indexing
      • Bibliographic Information
      • Archive
    • World Academy of Sciences Journal
      • World Academy of Sciences Journal
      • Information for Authors
      • Editorial Policies
      • Editorial Board
      • Aims and Scope
      • Abstracting and Indexing
      • Bibliographic Information
      • Archive
    • International Journal of Functional Nutrition
      • International Journal of Functional Nutrition
      • Information for Authors
      • Editorial Policies
      • Editorial Board
      • Aims and Scope
      • Abstracting and Indexing
      • Bibliographic Information
      • Archive
    • International Journal of Epigenetics
      • International Journal of Epigenetics
      • Information for Authors
      • Editorial Policies
      • Editorial Board
      • Aims and Scope
      • Abstracting and Indexing
      • Bibliographic Information
      • Archive
    • Medicine International
      • Medicine International
      • Information for Authors
      • Editorial Policies
      • Editorial Board
      • Aims and Scope
      • Abstracting and Indexing
      • Bibliographic Information
      • Archive
  • Articles
  • Information
    • Information for Authors
    • Information for Reviewers
    • Information for Librarians
    • Information for Advertisers
    • Conferences
  • Language Editing
Spandidos Publications Logo
  • About
    • About Spandidos
    • Aims and Scopes
    • Abstracting and Indexing
    • Editorial Policies
    • Reprints and Permissions
    • Job Opportunities
    • Terms and Conditions
    • Contact
  • Journals
    • All Journals
    • Biomedical Reports
      • Information for Authors
      • Editorial Policies
      • Editorial Board
      • Aims and Scope
      • Abstracting and Indexing
      • Bibliographic Information
      • Archive
    • Experimental and Therapeutic Medicine
      • Information for Authors
      • Editorial Policies
      • Editorial Board
      • Aims and Scope
      • Abstracting and Indexing
      • Bibliographic Information
      • Archive
    • International Journal of Epigenetics
      • Information for Authors
      • Editorial Policies
      • Editorial Board
      • Aims and Scope
      • Abstracting and Indexing
      • Bibliographic Information
      • Archive
    • International Journal of Functional Nutrition
      • Information for Authors
      • Editorial Policies
      • Editorial Board
      • Aims and Scope
      • Abstracting and Indexing
      • Bibliographic Information
      • Archive
    • International Journal of Molecular Medicine
      • Information for Authors
      • Editorial Policies
      • Editorial Board
      • Aims and Scope
      • Abstracting and Indexing
      • Bibliographic Information
      • Archive
    • International Journal of Oncology
      • Information for Authors
      • Editorial Policies
      • Editorial Board
      • Aims and Scope
      • Abstracting and Indexing
      • Bibliographic Information
      • Archive
    • Medicine International
      • Information for Authors
      • Editorial Policies
      • Editorial Board
      • Aims and Scope
      • Abstracting and Indexing
      • Bibliographic Information
      • Archive
    • Molecular and Clinical Oncology
      • Information for Authors
      • Editorial Policies
      • Editorial Board
      • Aims and Scope
      • Abstracting and Indexing
      • Bibliographic Information
      • Archive
    • Molecular Medicine Reports
      • Information for Authors
      • Editorial Policies
      • Editorial Board
      • Aims and Scope
      • Abstracting and Indexing
      • Bibliographic Information
      • Archive
    • Oncology Letters
      • Information for Authors
      • Editorial Policies
      • Editorial Board
      • Aims and Scope
      • Abstracting and Indexing
      • Bibliographic Information
      • Archive
    • Oncology Reports
      • Information for Authors
      • Editorial Policies
      • Editorial Board
      • Aims and Scope
      • Abstracting and Indexing
      • Bibliographic Information
      • Archive
    • World Academy of Sciences Journal
      • Information for Authors
      • Editorial Policies
      • Editorial Board
      • Aims and Scope
      • Abstracting and Indexing
      • Bibliographic Information
      • Archive
  • Articles
  • Information
    • For Authors
    • For Reviewers
    • For Librarians
    • For Advertisers
    • Conferences
  • Language Editing
Login Register Submit
  • This site uses cookies
  • You can change your cookie settings at any time by following the instructions in our Cookie Policy. To find out more, you may read our Privacy Policy.

    I agree
Search articles by DOI, keyword, author or affiliation
Search
Advanced Search
presentation
Oncology Letters
Join Editorial Board Propose a Special Issue
Print ISSN: 1792-1074 Online ISSN: 1792-1082
Journal Cover
April-2018 Volume 15 Issue 4

Full Size Image

Sign up for eToc alerts
Recommend to Library

Journals

International Journal of Molecular Medicine

International Journal of Molecular Medicine

International Journal of Molecular Medicine is an international journal devoted to molecular mechanisms of human disease.

International Journal of Oncology

International Journal of Oncology

International Journal of Oncology is an international journal devoted to oncology research and cancer treatment.

Molecular Medicine Reports

Molecular Medicine Reports

Covers molecular medicine topics such as pharmacology, pathology, genetics, neuroscience, infectious diseases, molecular cardiology, and molecular surgery.

Oncology Reports

Oncology Reports

Oncology Reports is an international journal devoted to fundamental and applied research in Oncology.

Experimental and Therapeutic Medicine

Experimental and Therapeutic Medicine

Experimental and Therapeutic Medicine is an international journal devoted to laboratory and clinical medicine.

Oncology Letters

Oncology Letters

Oncology Letters is an international journal devoted to Experimental and Clinical Oncology.

Biomedical Reports

Biomedical Reports

Explores a wide range of biological and medical fields, including pharmacology, genetics, microbiology, neuroscience, and molecular cardiology.

Molecular and Clinical Oncology

Molecular and Clinical Oncology

International journal addressing all aspects of oncology research, from tumorigenesis and oncogenes to chemotherapy and metastasis.

World Academy of Sciences Journal

World Academy of Sciences Journal

Multidisciplinary open-access journal spanning biochemistry, genetics, neuroscience, environmental health, and synthetic biology.

International Journal of Functional Nutrition

International Journal of Functional Nutrition

Open-access journal combining biochemistry, pharmacology, immunology, and genetics to advance health through functional nutrition.

International Journal of Epigenetics

International Journal of Epigenetics

Publishes open-access research on using epigenetics to advance understanding and treatment of human disease.

Medicine International

Medicine International

An International Open Access Journal Devoted to General Medicine.

Journal Cover
April-2018 Volume 15 Issue 4

Full Size Image

Sign up for eToc alerts
Recommend to Library

  • Article
  • Citations
    • Cite This Article
    • Download Citation
    • Create Citation Alert
    • Remove Citation Alert
    • Cited By
  • Similar Articles
    • Related Articles (in Spandidos Publications)
    • Similar Articles (Google Scholar)
    • Similar Articles (PubMed)
  • Download PDF
  • Download XML
  • View XML
Article Open Access

miR-148a suppresses cell invasion and migration in gastric cancer by targeting DNA methyltransferase 1

  • Authors:
    • Huaijie Shi
    • Xiaojing Chen
    • Hao Jiang
    • Xujie Wang
    • Hao Yu
    • Pijiang Sun
    • Xin Sui
  • View Affiliations / Copyright

    Affiliations: Department of Gastrointestinal Surgery, Weihai Central Hospital, Weihai, Shandong 264400, P.R. China, First Department of Radiotherapy, Qingdao Center Hospital, Qingdao, Shandong 266000, P.R. China
    Copyright: © Shi et al. This is an open access article distributed under the terms of Creative Commons Attribution License.
  • Pages: 4944-4950
    |
    Published online on: January 31, 2018
       https://doi.org/10.3892/ol.2018.7907
  • Expand metrics +
Metrics: Total Views: 0 (Spandidos Publications: | PMC Statistics: )
Metrics: Total PDF Downloads: 0 (Spandidos Publications: | PMC Statistics: )
Cited By (CrossRef): 0 citations Loading Articles...

This article is mentioned in:



Abstract

Gastric cancer (GC) is the fourth most common malignant tumor globally. The highest incidence of GC is found in Eastern Asia, particularly in China. It is therefore imperative to further elucidate the molecular pathogenesis of GC in order to identify new biomarkers and targets for effective therapy. In the present study, we determined whether miR-148a was aberrantly downregulated in gastric cancer tissues and significantly correlated with aggressive clinicopathological character­istics in the MGC-803, HGC-27 and GES-1 cell lines using reverse transcription-quantitative PCR and western blot analysis. The cell lines were obtained from 60 patients who presented at our hospital between September 2010 and July 2015. The results showed that, miR-148a was aberrantly downregulated in GC tissues and its expression was relatively lower in the MGC-803 and HGC-27 GC cell lines than in the normal gastric epithelial cell line, GES-1. The clinicopathological analysis revealed that a decrease of miR‑148a was significantly correlated with lymph-node metastasis (P<0.01) and tumor node metastasis (TNM) stage (P<0.05). The transwell assay showed that the re-expression of miR‑148a significantly reduced cell migratory and invasive abilities in vitro (P<0.01). The luciferase assay confirmed that, DNA methyl­transferase 1 (DNMT1) was a direct and functional target of miR-148a. The miR-148a inhibitor increased the expression of DNMT1 in HGC-27 cells and the re-expression of miR-148a reduced the expression of DNMT1 in MGC-803 cells as confirmed by western blot analysis. Furthermore, we found that the re-expression of DNMT1 reversed the inhibition of cell migration and invasion induced by miR-148a. Taken together, we demonstrated that miR-148a suppresses cell invasion and migration in gastric cancer by regulating DNMT1 expression. The miR-148a/DNMT1 axis may therefore be a new potential target for GC therapy.

Introduction

Gastric cancer (GC) is the fourth most common malignant tumor globally (1) and the third leading cause of cancer-associated mortality worldwide (2). The highest incidence rate of GC is found in Eastern Asia, and particularly in China (3). GC is a consequence of multi-factors, including environmental and genetic factors. Infection with Helicobacter pylori (H. pylori) is a major risk factor, accounting for approximately 75% risk (4). It is accepted that H. pylori causes general inflammatory stress leading to malignancy (5), and activates multiple critical pathways in gastric epithelial cells (6). Although H. pylori infection is extremely prevalent, only a small minority of infected individuals are likely to develop gastric cancer. Thus, only H. pylori infection is not sufficient to cause cancer. Previous findings showed that genetic factors synergize in the development of gastric cancer (4). Therefore, it is of vital importance to elucidate the molecular pathogenesis of GC in order to identify new biomarkers and targets for effective therapy.

MicroRNAs (miRNA) are a class of endogenous, non-coding RNAs that are approximately 20–23 nucleotides in length. At present, over 1500 miRNAs have been identified in humans. miRNAs negatively regulate gene expression at the post-transcriptional level mainly by binding to the 3′-untranslated region (3′-UTR) of a target mRNA (7). miRNAs are involved in many cancer-related cell processes, including apoptosis, as well as migration/invasion and differentiation. miRNAs are aberrantly expressed in various types of cancer, including gastric, lung, liver and esophageal cancer (8–11). In addition, miRNAs function as either oncogenes or tumor suppressors (12). Increasing evidence has shown that miRNAs are involved in the oncogenesis and progression of GC. The microRNA-7/NF-κB signaling regulatory feedback circuit regulates gastric carcinogenesis (8). Chemotherapy-induced miRNA-29c/catenin-δ signaling suppresses metastasis in gastric cancer (13). MicroRNA-29c mediates the initiation of gastric carcinogenesis by directly targeting ITGB1 (14). miR-148a is reported to suppress tumor cell invasion and metastasis by downregulating ROCK1 (15). However, the mechanism of elucidating mRNA in gastric cancer remains to be elucidated.

DNA methylation is an epigenetic modification, mainly regulated by DNA methyltransferase family, which includes the subtypes DNMT1, DNMT2 and DNMT3. DNMT1 is considered the most abundant DNMT and is primarily involved in the maintenance of methylation during DNA replication (16). DNMT1 is overexpressed in various types of cancer, including gastric cancer (17). It was previously reported that DNMT1 is crucial in the silencing of several tumor suppressor genes (18).

In the present study, we aimed to determine and showed that miR-148a was aberrantly downregulated in gastric cancer tissues and was significantly correlated with aggressive clinicopathological characteristics. The re-expression of miR-148a significantly suppressed migration and invasion in vitro. We identified DNMT1 as a functional and direct target gene of miR-148a and DNMT1 attenuated the suppression of miR-148a-medicated inhibition on cell migration and invasion. Therefore, miR-148a was able to suppress the migration and invasion of GC by directly targeting DNMT1, thus, providing a new potential therapeutic target for GC treatment.

Materials and methods

Tissue samples and cell lines

Sixty patients were involved in the present study. Gastric cancer tissues and their corresponding non-tumorous gastric tissues were collected from patients between September 2010 and July 2015 at the Department of Gastrointestinal Surgery, Weihai Central Hospital, Weihai, Shandong, China. Human tissues were immediately frozen in liquid nitrogen and stored at −80°C refrigerator.

Written informed consent for samples was obtained from the patients. The study was approved by the Clinical Research Ethics Committee of Weihai Central Hospital.

Two gastric cancer cell lines (MGC-803, HGC-27), one normal gastric epithelial cell line (GES-1, as control), and HEK293T cells were used in the present study. The cells were cultured in RPMI-1640 medium (MGC-803 and HGC-27) or Dulbecco's modified Eagle's media (HEK293T and GES-1) supplemented with 10% FBS (HyClone, South Logan, UT, USA) at 37°C in a humidified air atmosphere containing 5% CO2.

Cell transfection

MGC-803 cells were plated in 6-well plates and transfection was performed after 24 h. DNMT1 (plasmid no. 36939) was purchased from Addgene (Cambridge, MA, USA), and was transfected into cells using X-tremeGENE HP Transfection Reagent (Roche Applied Science, Indianapolis, IN, USA). miR-148a mimics or inhibitor and the control were transfected using Lipofectamine 2000 (Invitrogen, Carlsbad, CA, USA) according to the manufacturer's protocol. Cells were collected at 48 h after transfection for reverse transcription-quantitative PCR (RT-qPCR) and western blot analysis. miR-148a mimics or inhibitor and the control were purchased from RiboBio (Guangzhou, China).

RT-qPCR

miRNA was extracted from tissue samples and cultured cells using mirVana™ miRNA isolation kit (Ambion, Austin, TX, USA). The expression level of miR-148a was quantified with specific primers and probes using TaqMan miRNA assays (Applied Biosystems, Carlsbad, CA, USA) and U6 small nuclear RNA was used as an internal control as per the manufacturer's protocol. The experiments were repeated three times. Total RNA from cultured cells and tissues was extracted using TRIzol Reagent (Invitrogen) as per the manufacturer's protocol. RT-qPCR assays were carried out to detect DNMT1 relative expression by using the PrimeScript RT Reagent kit (Takara, Dalian, China) and SYBR Premix Ex Taq (Takara) with the Roche LightCycler 480 system (Roche, Basel, Switzerland) according to the manufacturer's protocol. GAPDH was used as an internal control and was analyzed using the 2−∆∆ct method. The experiments were repeated three times.

Western blot analysis

Cell proteins were extracted and separated using 10% SDS-PAGE and then transferred to nitrocellulose filter membranes (Millipore, Darmstadt, Germany). After blocking in 5% non-fat milk, the membranes were incubated overnight at 4°C with rabbit polyclonal anti-DNMT1 antibody (cat. no. ab87654; dilution, 1:1,000; Abcam, Cambridge, MA, USA), and rabbit monoclonal anti-GAPDH antibody (cat. no. EPR16891; dilution, 1:1,000; Epitomics, Burlingame, CA, USA). The membranes were subsequently washed and incubated with goat polyclonal anti-rabbit IgG H&L secondary antibody (cat. no. ab150077; dilution, 1:2,000; Abcam). The proteins were visualized using a LI-COR Odyssey Infrared Imaging System (LI-COR Biosciences, Lincoln, NE, USA).

Luciferase reporter assay

HEK-293T cells were used for the luciferase reporter assay. Cells were cultured in a 24-well plate and co-transfected with the pGL3-3′-UTR (500 ng) of DNMT1 or mutated 3′-UTR and miR-148a expressing vector or negative control vector. The 3′-UTR was amplified using the primers: Forward, CCGCTCGAGAAATAAAGGAGGAGGA AGCTGC and reverse, GGGTTTAAACGGTGGTTTATAG GAGAGAT (19). The 3′-UTR mutation was generated using the QuikChange II XL Site-Directed Mutagenesis kit (Stratagene, Santa Clara, CA, USA). At 48 h after transfection, the cells were collected and analyzed using the Dual Luciferase Assay System (Promega, Fitchburg, WI, USA) according to the manufacturer's instructions. The relative firefly luciferase activities were normalized to Renilla luciferase activities. The experiments were repeated at least three times.

In vitro migration and invasion assays

For the migration and invasion assay, 5×104 cells were cultured in 24-well plates with 8-µm pore size chamber inserts (Corning Inc., Corning, NY, USA). For the migration assay, cells resuspended in 200 µl of serum-free medium were placed into the upper chamber with the non-coated membrane. For the invasion assay, the cells were placed into the upper chamber with the coated membrane. The lower chamber was filled with 10% FBS as a chemoattractant and incubated for 48 h for the migration assay and 72 h for the invasion assay. The cells on the upper surface of the membrane were removed and cells on the bottom surface of the chamber were fixed with 100% methanol for 20 min and stained with 0.1% crystal violet for 30 min. The assays were conducted in independent triplicates.

Statistical analysis

Statistical analysis was performed with GraphPad Prism version 6 for Windows (GraphPad Software Inc., La Jolla, CA, USA). Data were presented as means ± SD. The difference between two groups was analyzed using ANOVA and Chi-squared test. Differences were considered significant for P<0.05.

Results

miR-148a is downregulated in gastric cancer tissues

To investigate the role of miR-148a in the progression of gastric cancer, we first analyzed the expression level of miR-148a in 60 pairs of gastric cancer tissues and their corresponding normal tissues. The RT-qPCR analysis revealed that the expression of miR-148a was significantly downregulated in cancer tissues compared with the normal control (P<0.01) (Fig. 1A). We further analyzed the relative expression of miR-148a in HGC-27 and MGC-803 cells. The two cell lines had a low expression of miR-148a. Moreover, MGC-803 had a relatively lower expression of miR-148a than HGC-27 (Fig. 1B).

Figure 1.

miR-148a is downregulated in gastric cancer. (A) The expression of miR-148a was significantly downregulated in cancer tissues compared with normal control. U6 RNA served as an internal control. (B) Relative expression of miR-148a in MGC-803 and HGC-27 cells compared with the normal gastric epithelial cell (GES-1). *P<0.05, **P<0.01.

The clinicopathological analysis revealed that no significant correlations were observed between the miR-148a expression level and age, sex, location or tumor size. The low expression of miR-148a was significantly correlated with lymph-node metastasis (P<0.01) and gastric cancer with advanced stages (III+IV) had a lower level of miR-148a than early stages (I+II) (Table I). These findings suggested that the downregulation of miR-148a may be involved in gastric cancer development.

Table I.

Clinicopathological characteristics and miR-148a expression in 60 patients with gastric cancer.

Table I.

Clinicopathological characteristics and miR-148a expression in 60 patients with gastric cancer.

miR-148 expression

CharacteristicsCases (n=60)High (n=13)Low (n=47)P-valuea
Age (years) 0.3468
  ≥5528  820
  <5532  527
Sex 0.2134
  Male29  425
  Female31  922
Tumor size (cm) 0.5354
  ≥535  730
  <525  617
Differentiation 0.9301
  Well21  417
  Moderately18  414
  Poor21  516
TNM stage 0.0242
  I + II24  915
  III + IV36  432
Lymph-node metastasis 0.0022
  Yes38  335
  No221012

a χ2 test; TNM, tumor node metastasis. Bold, statistically significant.

Re-expression of miR-148a suppresses gastric cancer migration and invasion in vitro

To understand better the biological function of miR-148a on the development of gastric cancer, we re-expressed miR-148a in MGC-803 cells. Transwell assays were performed to detect migratory and invasive ability induced by miR-148a. The successful re-expression of mature miR-148a in MGC-803 cells was confirmed by RT-qPCR (Fig. 2A). For the migration assay, the re-expression of miR-148a significantly reduced the migratory ability and cell numbers in MGC-803 cells (P<0.01) (Fig. 2B). For the invasion assay, the re-expression of miR-148a significantly decreased the invasive ability and cell numbers in MGC-803 cells (P<0.01) (Fig. 2B). Furthermore, deletion of miR-148a by a specific miR-148a inhibitor increased cell migratory and invasive ability in GC cell lines (P<0.01) (Fig. 2C).

Figure 2.

Re-expression of miR-148a suppresses gastric cancer migration and invasion in vitro. (A) The re-expression of miR-148a in MGC-803 cells was confirmed by RT-qPCR. (B) The re-expression of miR-148 significantly decreased the migratory and invasive abilities in MGC-803 cells. (C) The re-expression of miR-148 signifcantly decreased the migratory and invasive abilities in HGC-27 cells.

miR-148a downregulates DNMT1 expression by directly targeting its 3′-UTR

To explore downstream targets of miR-148a, two online algorithms, TargetScan and miRanda, were used to predict its targets. DNMT1 was identified as one candidate target (Fig. 3A). To verify whether miR-148a could bind to 3′-UTR of DNMT1, luciferase report assays were performed in HEK293T cells. Our results showed that the luciferase activity of the wild-type (WT) 3′-UTR of DNMT1 was significantly decreased in cells co-transfected with miR-148a compared with that in miRNA control. While the luciferase activity of the mutated type (MT) 3′-UTR of DNMT1 was not obviously altered in cells co-transfected with miR-148a compared with that in miRNA control (Fig. 3B). Additionally, we detected whether the expression of DNMT1 is regulated by miR-148a. In MGC-803 cells, the re-expression of miR-148a reduced the expression of DNMT1 at the protein and mRNA level, and in HGC-27 cells, the miR-148a inhibitor increased the level of DNMT1 at protein and mRNA levels (Fig. 3C and D).

Figure 3.

miR-148a downregulates DNMT1 expression by directly targeting its 3′-UTR. (A) The putative and corresponding mutant binding site of miR-148a in the DNMT1 3′-UTR. (B) Analysis of luciferase activity. HEK293T cells were co-transfected with Renilla plasmid and luciferase report plasmid containing either the wild-type or mutant DNMT1 3′-UTR, and either the miR-148a mimic or negative control. The firefly luciferase activity was normalized to Renilla luciferase activity. (C) The protein expression level and (D) the mRNA expression level of DNMT1. In MGC-803 cells transfected with miR-148a mimic, DNMT1 protein and mRNA expression levels were decreased. In HGC-27 cells containing miR-148a inhibitor, DNMT1 protein and mRNA expression was increased. GAPDH was used as internal control. *P<0.05, **P<0.01, ***P<0.001.

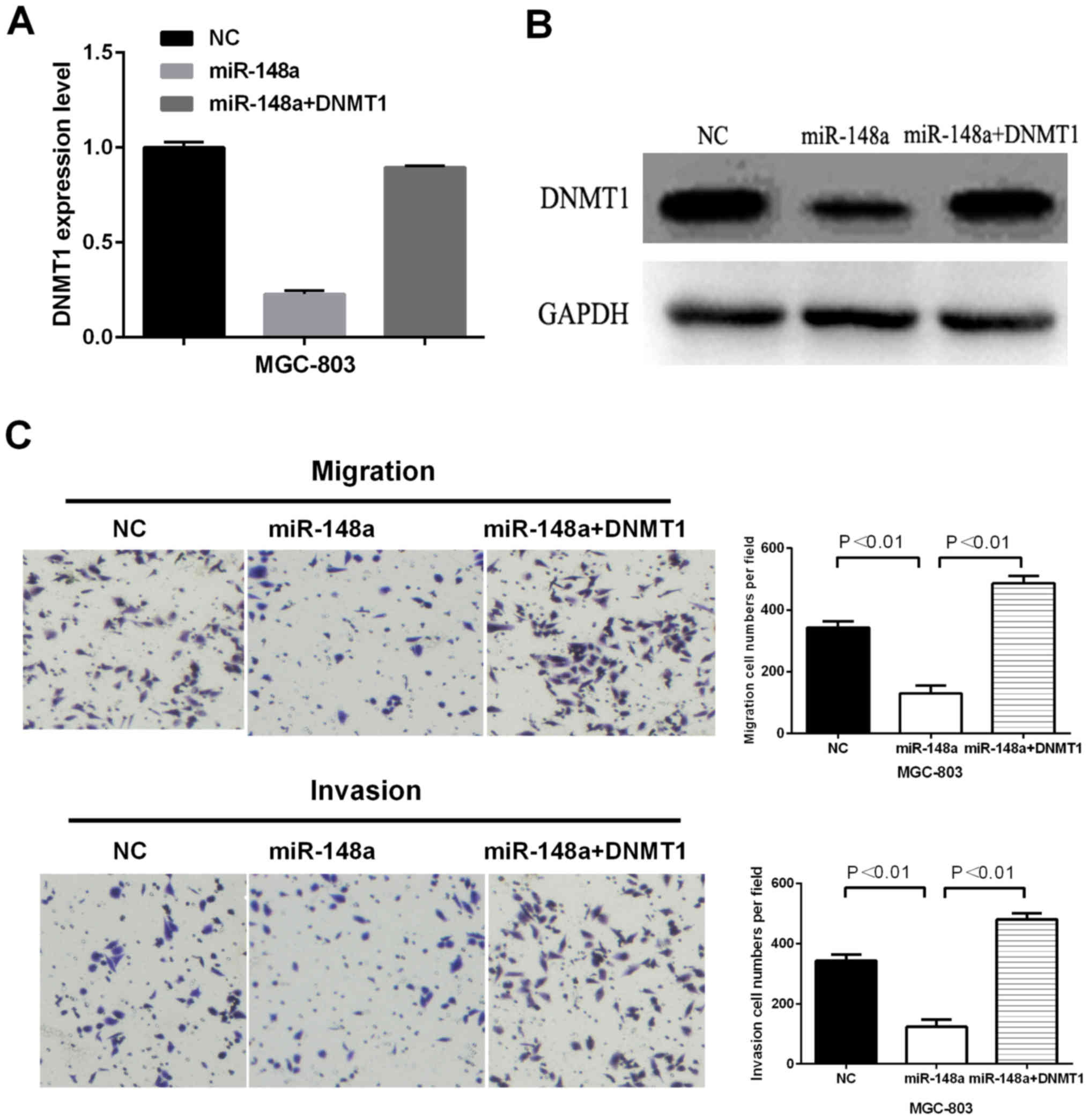
DNMT1 is involved in cell migration and invasion

As miR-148a is downregulated in gastric cancer and targets DNMT1 by binding to its 3′-UTR, we then examined whether DNMT1 is involved in cell migration and invasion. MGC-803 cells were co-transfected with DNMT1 overexpression plasmid and miR-148a and then detected the mRNA and protein levels using RT-qPCR and western blot analysis. As shown in Fig. 4A and B, the downregulation of DNMT1 mediated by miR-148a was partially reversed by the ectopic expression of DNMT1. The transwell assay showed that the ectopic expression of DNMT1 partially attenuated miR-148-mediated inhibition on cell migratory and invasive abilities (Fig. 4C). Moreover, the relative cell numbers were presented beside the images. Thus, DNMT1 may play an important role in gastric cancer cell migration and invasion.

Figure 4.

DNMT1 is involved in migration and invasion. (A) DNMT1 overexpression was confirmed by RT-qPCR. (B) DNMT1 overexpression was confirmed by western blot analysis. (C) Transwell assay shows the migratory and invasive abilities MGC-803 cells co-transfected with miR-148 and DNMT1 overexpression plasmid. The results showed that the cells were co-transfected with DNMT1 overexpression plasmid and miR-148 mimics.

Discussion

In the present study, we showed that miR-148a was aberrantly downregulated in GC tissues and was significantly correlated with lymph node metastasis and gastric cancer with advanced stages (III+IV) had a lower level of miR-148a than early stages (I+II). Re-expression of miR-148a was observed to suppress gastric cancer migration and invasion in vitro. In addition, DNMT1 was identified as a functional and direct target of miR-148a. Our results suggest that miR-148a plays important roles in suppressing tumor progression in GC by directly targeting DNMT1.

miRNAs perform as tumor suppressors or oncomiR. It is reported that miR-148a is downregulated in various types of cancer, including gastric cancer (15), and non-small cell lung cancer (20), suggesting that miR-148a may play a key role in tumorigenesis and tumor progression. In early pancreatic carcinogenesis, it is demonstrated that the silencing of miR-148a was induced by DNA hypermethylation, which was regulated by DNA methyltransferase-1 (21). In gastric cancer, it was revealed that the downregulation of miR-148a was significantly correlated with an advanced clinical stage, lymph node metastasis, and poor clinical outcome (22). In addition, the ectopic expression of miR-148a was validated by inhibiting tumor cell proliferation and migration in vitro, and inhibiting tumor formation in vivo (23).

miRNAs perform their function by downregulating the expression of their target mRNAs at the post-transcriptional level (24). Many target genes are involved in the promotion of cancer progression. Song et al reported that miR-148b can suppress cell growth by targeting cholecystokinin B receptor (CCK-BR) in colorectal cancer (25). Yu et al revealed that miR-148a functions as a tumor suppressor by targeting CCK-BR through the inactivation of STAT3 and Akt in human gastric cancer (23). Sakamoto et al demonstrated that microRNA-148a is downregulated in gastric cancer and targets MMP7 (22). By contrast, in this study, DNMT1 was identified as a functional target of miR-148a. The re-expression of miR-148a reduced DNMT1 expression in gastric cancer. In addition, the downregulation of miR-148a increased DNMT1 expression. The luciferase report assay showed that luciferase activity was recovered from mutated-type 3′-UTR construct. Furthermore, we revealed that DNMT1 upregulated cell migration and invasion, and the upregulation of DNMT1 attenuates miR-148a-mediated inhibition on cell migration and invasion. DNMT1 as a number of DNA methyltransferase, functions as an inhibitor of several suppressor genes in various types of cancer. Hino et al demonstrated that the activation of DNA methyltransferase 1 by EBV latent membrane protein 2A leads to promoter hypermethylation of PTEN gene in gastric carcinoma (26). Zhang et al suggested that the overexpression of DNMT1 induces tumor suppressor gene hypermethylation via the Akt-NFκB pathway in gastric cancer development (27). A high DNMT protein expression was identified in 83% of primary gastric cancer patients as detected by Mutze et al (28). DNMT1 expression was also significantly associated with tumor differentiation, and the overexpression of DNMT1 was associated with poor outcome after treatment (29). DNMT1 inhibitors have been demonstrated to be useful as sensitizers for various chemotherapeutic agents or radiation in different cell lines including gastric cancer cell lines (29). Collectively DNMT1 was identified as an important target for gastric cancer development and treatment.

In conclusion, the present findings show that miR-148a suppresses cell invasion and migration in gastric cancer by regulating DNMT1 expression. The miR-148a/DNMT1 axis can be considered a prospective novel target for gastric cancer therapy.

Acknowledgements

Not applicable.

Funding

No funding was received.

Availability of data and materials

The datasets used and/or analyzed during the present study are available from the corresponding author on reasonable request.

Authors' contributions

HS conceived and designed the study and wrote the manuscript; XC contributed significantly to the analysis and manuscript preparation; HJ performed the data analyses; XW helped perform the analysis with constructive discussions; HY performed the histological examination of the stomach; PS sorted out experimental data; XS contributed to the conception of the study. All authors read and approved the final manuscript.

Ethics approval and consent to participate

Written informed consent for samples was obtained from the patients. The study was approved by the Clinical Research Ethics Committee of Weihai Central Hospital.

Consent for publication

Not applicable.

Competing interests

The authors declare that they have no competing interests.

References

1 

Ferro A, Peleteiro B, Malvezzi M, Bosetti C, Bertuccio P, Levi F, Negri E, La Vecchia C and Lunet N: Worldwide trends in gastric cancer mortality (1980–2011), with predictions to 2015, and incidence by subtype. Eur J Cancer. 50:1330–1344. 2014. View Article : Google Scholar : PubMed/NCBI

2 

Siegel R, Ma J, Zou Z and Jemal A: Cancer statistics, 2014. CA Cancer J Clin. 64:9–29. 2014. View Article : Google Scholar : PubMed/NCBI

3 

Bertuccio P, Chatenoud L, Levi F, Praud D, Ferlay J, Negri E, Malvezzi M and La Vecchia C: Recent patterns in gastric cancer: A global overview. Int J Cancer. 125:666–673. 2009. View Article : Google Scholar : PubMed/NCBI

4 

Polk DB and Peek RM Jr: Helicobacter pylori: Gastric cancer and beyond. Nat Rev Cancer. 10:403–414. 2010. View Article : Google Scholar : PubMed/NCBI

5 

Fox JG, Rogers AB, Whary MT, Ge Z, Ohtani M, Jones EK and Wang TC: Accelerated progression of gastritis to dysplasia in the pyloric antrum of TFF2 −/− C57BL6 × Sv129 Helicobacter pylori-infected mice. Am J Pathol. 171:1520–1528. 2007. View Article : Google Scholar : PubMed/NCBI

6 

Ding SZ, Goldberg JB and Hatakeyama M: Helicobacter pylori infection, oncogenic pathways and epigenetic mechanisms in gastric carcinogenesis. Future Oncol. 6:851–862. 2010. View Article : Google Scholar : PubMed/NCBI

7 

Bartel DP: MicroRNAs: Target recognition and regulatory functions. Cell. 136:215–233. 2009. View Article : Google Scholar : PubMed/NCBI

8 

Zhao XD, Lu YY, Guo H, Xie HH, He LJ, Shen GF, Zhou JF, Li T, Hu SJ, Zhou L, et al: MicroRNA-7/NF-κB signaling regulatory feedback circuit regulates gastric carcinogenesis. J Cell Biol. 210:613–627. 2015. View Article : Google Scholar : PubMed/NCBI

9 

Cui R, Meng W, Sun HL, Kim T, Ye Z, Fassan M, Jeon YJ, Li B, Vicentini C, Peng Y, et al: MicroRNA-224 promotes tumor progression in nonsmall cell lung cancer. Proc Natl Acad Sci USA. 112:pp. E4288–E4297. 2015; View Article : Google Scholar : PubMed/NCBI

10 

Ohta K, Hoshino H, Wang J, Ono S, Iida Y, Hata K, Huang SK, Colquhoun S and Hoon DS: MicroRNA-93 activates c-Met/PI3K/Akt pathway activity in hepatocellular carcinoma by directly inhibiting PTEN and CDKN1A. Oncotarget. 6:3211–3224. 2015. View Article : Google Scholar : PubMed/NCBI

11 

Liu R, Gu J, Jiang P, Zheng Y, Liu X, Jiang X, Huang E, Xiong S, Xu F, Liu G, et al: DNMT1-microRNA126 epigenetic circuit contributes to esophageal squamous cell carcinoma growth via ADAM9-EGFR-AKT signaling. Clin Cancer Res. 21:854–863. 2015. View Article : Google Scholar : PubMed/NCBI

12 

Croce CM: Causes and consequences of microRNA dysregulation in cancer. Nat Rev Genet. 10:704–714. 2009. View Article : Google Scholar : PubMed/NCBI

13 

Wang Y, Liu C, Luo M, Zhang Z, Gong J, Li J, You L, Dong L, Su R, Lin H, et al: Chemotherapy-Induced miRNA-29c/Catenin-δ Signaling Suppresses Metastasis in Gastric Cancer. Cancer Res. 75:1332–1344. 2015. View Article : Google Scholar : PubMed/NCBI

14 

Han TS, Hur K, Xu G, Choi B, Okugawa Y, Toiyama Y, Oshima H, Oshima M, Lee HJ, Kim VN, et al: MicroRNA-29c mediates initiation of gastric carcinogenesis by directly targeting ITGB1. Gut. 64:203–214. 2015. View Article : Google Scholar : PubMed/NCBI

15 

Zheng B, Liang L, Wang C, Huang S, Cao X, Zha R, Liu L, Jia D, Tian Q, Wu J, et al: MicroRNA-148a suppresses tumor cell invasion and metastasis by downregulating ROCK1 in gastric cancer. Clin Cancer Res. 17:7574–7583. 2011. View Article : Google Scholar : PubMed/NCBI

16 

Robertson KD, Keyomarsi K, Gonzales FA, Velicescu M and Jones PA: Differential mRNA expression of the human DNA methyltransferases (DNMTs) 1, 3a and 3b during the G(0)/G(1) to S phase transition in normal and tumor cells. Nucleic Acids Res. 28:2108–2113. 2000. View Article : Google Scholar : PubMed/NCBI

17 

He M, Fan J, Jiang R, Tang WX and Wang ZW: Expression of DNMTs and genomic DNA methylation in gastric signet ring cell carcinoma. Mol Med Rep. 8:942–948. 2013. View Article : Google Scholar : PubMed/NCBI

18 

Hermann A, Gowher H and Jeltsch A: Biochemistry and biology of mammalian DNA methyltransferases. Cell Mol Life Sci. 61:2571–2587. 2004. View Article : Google Scholar : PubMed/NCBI

19 

Jiang C and Fang G: MiR-148a promotes myocardial differentiation of human bone mesenchymal stromal cells via DNA methyltransferase 1 (DNMT1). Cell Biol Int. Jun 28–2017.(Epub ahead of print). View Article : Google Scholar

20 

Joshi P, Jeon YJ, Laganà A, Middleton J, Secchiero P, Garofalo M and Croce CM: MicroRNA-148a reduces tumorigenesis and increases TRAIL-induced apoptosis in NSCLC. Proc Natl Acad Sci USA. 112:pp. 8650–8655. 2015; View Article : Google Scholar : PubMed/NCBI

21 

Hanoun N, Delpu Y, Suriawinata AA, Bournet B, Bureau C, Selves J, Tsongalis GJ, Dufresne M, Buscail L, Cordelier P, et al: The silencing of microRNA 148a production by DNA hypermethylation is an early event in pancreatic carcinogenesis. Clin Chem. 56:1107–1118. 2010. View Article : Google Scholar : PubMed/NCBI

22 

Sakamoto N, Naito Y, Oue N, Sentani K, Uraoka N, Zarni Oo H, Yanagihara K, Aoyagi K, Sasaki H and Yasui W: MicroRNA-148a is downregulated in gastric cancer, targets MMP7, and indicates tumor invasiveness and poor prognosis. Cancer Sci. 105:236–243. 2014. View Article : Google Scholar : PubMed/NCBI

23 

Yu B, Lv X, Su L, Li J, Yu Y, Gu Q, Yan M, Zhu Z and Liu B: MiR-148a functions as a tumor suppressor by targeting CCK-BR via inactivating STAT3 and Akt in human gastric cancer. PLoS One. 11:e01589612016. View Article : Google Scholar : PubMed/NCBI

24 

Fiedler J, Batkai S and Thum T: MicroRNA-based therapy in cardiology. Herz. 39:194–200. 2014. View Article : Google Scholar : PubMed/NCBI

25 

Song Y, Xu Y, Wang Z, Chen Y, Yue Z, Gao P, Xing C and Xu H: MicroRNA-148b suppresses cell growth by targeting cholecystokinin-2 receptor in colorectal cancer. Int J Cancer. 131:1042–1051. 2012. View Article : Google Scholar : PubMed/NCBI

26 

Hino R, Uozaki H, Murakami N, Ushiku T, Shinozaki A, Ishikawa S, Morikawa T, Nakaya T, Sakatani T, Takada K, et al: Activation of DNA methyltransferase 1 by EBV latent membrane protein 2A leads to promoter hypermethylation of PTEN gene in gastric carcinoma. Cancer Res. 69:2766–2774. 2009. View Article : Google Scholar : PubMed/NCBI

27 

Zhang BG, Hu L, Zang MD, Wang HX, Zhao W, Li JF, Su LP, Shao Z, Zhao X, Zhu ZG, et al: Helicobacter pylori CagA induces tumor suppressor gene hypermethylation by upregulating DNMT1 via AKT-NFκB pathway in gastric cancer development. Oncotarget. 7:9788–9800. 2016.PubMed/NCBI

28 

Mutze K, Langer R, Schumacher F, Becker K, Ott K, Novotny A, Hapfelmeier A, Höfler H and Keller G: DNA methyltransferase 1 as a predictive biomarker and potential therapeutic target for chemotherapy in gastric cancer. Eur J Cancer. 47:1817–1825. 2011. View Article : Google Scholar : PubMed/NCBI

29 

Qiu H, Yashiro M, Shinto O, Matsuzaki T and Hirakawa K: DNA methyltransferase inhibitor 5-aza-CdR enhances the radiosensitivity of gastric cancer cells. Cancer Sci. 100:181–188. 2009. View Article : Google Scholar : PubMed/NCBI

Related Articles

  • Abstract
  • View
  • Download
  • Twitter
Copy and paste a formatted citation
Spandidos Publications style
Shi H, Chen X, Jiang H, Wang X, Yu H, Sun P and Sui X: miR-148a suppresses cell invasion and migration in gastric cancer by targeting DNA methyltransferase 1. Oncol Lett 15: 4944-4950, 2018.
APA
Shi, H., Chen, X., Jiang, H., Wang, X., Yu, H., Sun, P., & Sui, X. (2018). miR-148a suppresses cell invasion and migration in gastric cancer by targeting DNA methyltransferase 1. Oncology Letters, 15, 4944-4950. https://doi.org/10.3892/ol.2018.7907
MLA
Shi, H., Chen, X., Jiang, H., Wang, X., Yu, H., Sun, P., Sui, X."miR-148a suppresses cell invasion and migration in gastric cancer by targeting DNA methyltransferase 1". Oncology Letters 15.4 (2018): 4944-4950.
Chicago
Shi, H., Chen, X., Jiang, H., Wang, X., Yu, H., Sun, P., Sui, X."miR-148a suppresses cell invasion and migration in gastric cancer by targeting DNA methyltransferase 1". Oncology Letters 15, no. 4 (2018): 4944-4950. https://doi.org/10.3892/ol.2018.7907
Copy and paste a formatted citation
x
Spandidos Publications style
Shi H, Chen X, Jiang H, Wang X, Yu H, Sun P and Sui X: miR-148a suppresses cell invasion and migration in gastric cancer by targeting DNA methyltransferase 1. Oncol Lett 15: 4944-4950, 2018.
APA
Shi, H., Chen, X., Jiang, H., Wang, X., Yu, H., Sun, P., & Sui, X. (2018). miR-148a suppresses cell invasion and migration in gastric cancer by targeting DNA methyltransferase 1. Oncology Letters, 15, 4944-4950. https://doi.org/10.3892/ol.2018.7907
MLA
Shi, H., Chen, X., Jiang, H., Wang, X., Yu, H., Sun, P., Sui, X."miR-148a suppresses cell invasion and migration in gastric cancer by targeting DNA methyltransferase 1". Oncology Letters 15.4 (2018): 4944-4950.
Chicago
Shi, H., Chen, X., Jiang, H., Wang, X., Yu, H., Sun, P., Sui, X."miR-148a suppresses cell invasion and migration in gastric cancer by targeting DNA methyltransferase 1". Oncology Letters 15, no. 4 (2018): 4944-4950. https://doi.org/10.3892/ol.2018.7907
Follow us
  • Twitter
  • LinkedIn
  • Facebook
About
  • Spandidos Publications
  • Careers
  • Cookie Policy
  • Privacy Policy
How can we help?
  • Help
  • Live Chat
  • Contact
  • Email to our Support Team