Spandidos Publications Logo
  • About
    • About Spandidos
    • Aims and Scopes
    • Abstracting and Indexing
    • Editorial Policies
    • Reprints and Permissions
    • Job Opportunities
    • Terms and Conditions
    • Contact
  • Journals
    • All Journals
    • Oncology Letters
      • Oncology Letters
      • Information for Authors
      • Editorial Policies
      • Editorial Board
      • Aims and Scope
      • Abstracting and Indexing
      • Bibliographic Information
      • Archive
    • International Journal of Oncology
      • International Journal of Oncology
      • Information for Authors
      • Editorial Policies
      • Editorial Board
      • Aims and Scope
      • Abstracting and Indexing
      • Bibliographic Information
      • Archive
    • Molecular and Clinical Oncology
      • Molecular and Clinical Oncology
      • Information for Authors
      • Editorial Policies
      • Editorial Board
      • Aims and Scope
      • Abstracting and Indexing
      • Bibliographic Information
      • Archive
    • Experimental and Therapeutic Medicine
      • Experimental and Therapeutic Medicine
      • Information for Authors
      • Editorial Policies
      • Editorial Board
      • Aims and Scope
      • Abstracting and Indexing
      • Bibliographic Information
      • Archive
    • International Journal of Molecular Medicine
      • International Journal of Molecular Medicine
      • Information for Authors
      • Editorial Policies
      • Editorial Board
      • Aims and Scope
      • Abstracting and Indexing
      • Bibliographic Information
      • Archive
    • Biomedical Reports
      • Biomedical Reports
      • Information for Authors
      • Editorial Policies
      • Editorial Board
      • Aims and Scope
      • Abstracting and Indexing
      • Bibliographic Information
      • Archive
    • Oncology Reports
      • Oncology Reports
      • Information for Authors
      • Editorial Policies
      • Editorial Board
      • Aims and Scope
      • Abstracting and Indexing
      • Bibliographic Information
      • Archive
    • Molecular Medicine Reports
      • Molecular Medicine Reports
      • Information for Authors
      • Editorial Policies
      • Editorial Board
      • Aims and Scope
      • Abstracting and Indexing
      • Bibliographic Information
      • Archive
    • World Academy of Sciences Journal
      • World Academy of Sciences Journal
      • Information for Authors
      • Editorial Policies
      • Editorial Board
      • Aims and Scope
      • Abstracting and Indexing
      • Bibliographic Information
      • Archive
    • International Journal of Functional Nutrition
      • International Journal of Functional Nutrition
      • Information for Authors
      • Editorial Policies
      • Editorial Board
      • Aims and Scope
      • Abstracting and Indexing
      • Bibliographic Information
      • Archive
    • International Journal of Epigenetics
      • International Journal of Epigenetics
      • Information for Authors
      • Editorial Policies
      • Editorial Board
      • Aims and Scope
      • Abstracting and Indexing
      • Bibliographic Information
      • Archive
    • Medicine International
      • Medicine International
      • Information for Authors
      • Editorial Policies
      • Editorial Board
      • Aims and Scope
      • Abstracting and Indexing
      • Bibliographic Information
      • Archive
  • Articles
  • Information
    • Information for Authors
    • Information for Reviewers
    • Information for Librarians
    • Information for Advertisers
    • Conferences
  • Language Editing
Spandidos Publications Logo
  • About
    • About Spandidos
    • Aims and Scopes
    • Abstracting and Indexing
    • Editorial Policies
    • Reprints and Permissions
    • Job Opportunities
    • Terms and Conditions
    • Contact
  • Journals
    • All Journals
    • Biomedical Reports
      • Information for Authors
      • Editorial Policies
      • Editorial Board
      • Aims and Scope
      • Abstracting and Indexing
      • Bibliographic Information
      • Archive
    • Experimental and Therapeutic Medicine
      • Information for Authors
      • Editorial Policies
      • Editorial Board
      • Aims and Scope
      • Abstracting and Indexing
      • Bibliographic Information
      • Archive
    • International Journal of Epigenetics
      • Information for Authors
      • Editorial Policies
      • Editorial Board
      • Aims and Scope
      • Abstracting and Indexing
      • Bibliographic Information
      • Archive
    • International Journal of Functional Nutrition
      • Information for Authors
      • Editorial Policies
      • Editorial Board
      • Aims and Scope
      • Abstracting and Indexing
      • Bibliographic Information
      • Archive
    • International Journal of Molecular Medicine
      • Information for Authors
      • Editorial Policies
      • Editorial Board
      • Aims and Scope
      • Abstracting and Indexing
      • Bibliographic Information
      • Archive
    • International Journal of Oncology
      • Information for Authors
      • Editorial Policies
      • Editorial Board
      • Aims and Scope
      • Abstracting and Indexing
      • Bibliographic Information
      • Archive
    • Medicine International
      • Information for Authors
      • Editorial Policies
      • Editorial Board
      • Aims and Scope
      • Abstracting and Indexing
      • Bibliographic Information
      • Archive
    • Molecular and Clinical Oncology
      • Information for Authors
      • Editorial Policies
      • Editorial Board
      • Aims and Scope
      • Abstracting and Indexing
      • Bibliographic Information
      • Archive
    • Molecular Medicine Reports
      • Information for Authors
      • Editorial Policies
      • Editorial Board
      • Aims and Scope
      • Abstracting and Indexing
      • Bibliographic Information
      • Archive
    • Oncology Letters
      • Information for Authors
      • Editorial Policies
      • Editorial Board
      • Aims and Scope
      • Abstracting and Indexing
      • Bibliographic Information
      • Archive
    • Oncology Reports
      • Information for Authors
      • Editorial Policies
      • Editorial Board
      • Aims and Scope
      • Abstracting and Indexing
      • Bibliographic Information
      • Archive
    • World Academy of Sciences Journal
      • Information for Authors
      • Editorial Policies
      • Editorial Board
      • Aims and Scope
      • Abstracting and Indexing
      • Bibliographic Information
      • Archive
  • Articles
  • Information
    • For Authors
    • For Reviewers
    • For Librarians
    • For Advertisers
    • Conferences
  • Language Editing
Login Register Submit
  • This site uses cookies
  • You can change your cookie settings at any time by following the instructions in our Cookie Policy. To find out more, you may read our Privacy Policy.

    I agree
Search articles by DOI, keyword, author or affiliation
Search
Advanced Search
presentation
Oncology Letters
Join Editorial Board Propose a Special Issue
Print ISSN: 1792-1074 Online ISSN: 1792-1082
Journal Cover
July-2018 Volume 16 Issue 1

Full Size Image

Sign up for eToc alerts
Recommend to Library

Journals

International Journal of Molecular Medicine

International Journal of Molecular Medicine

International Journal of Molecular Medicine is an international journal devoted to molecular mechanisms of human disease.

International Journal of Oncology

International Journal of Oncology

International Journal of Oncology is an international journal devoted to oncology research and cancer treatment.

Molecular Medicine Reports

Molecular Medicine Reports

Covers molecular medicine topics such as pharmacology, pathology, genetics, neuroscience, infectious diseases, molecular cardiology, and molecular surgery.

Oncology Reports

Oncology Reports

Oncology Reports is an international journal devoted to fundamental and applied research in Oncology.

Experimental and Therapeutic Medicine

Experimental and Therapeutic Medicine

Experimental and Therapeutic Medicine is an international journal devoted to laboratory and clinical medicine.

Oncology Letters

Oncology Letters

Oncology Letters is an international journal devoted to Experimental and Clinical Oncology.

Biomedical Reports

Biomedical Reports

Explores a wide range of biological and medical fields, including pharmacology, genetics, microbiology, neuroscience, and molecular cardiology.

Molecular and Clinical Oncology

Molecular and Clinical Oncology

International journal addressing all aspects of oncology research, from tumorigenesis and oncogenes to chemotherapy and metastasis.

World Academy of Sciences Journal

World Academy of Sciences Journal

Multidisciplinary open-access journal spanning biochemistry, genetics, neuroscience, environmental health, and synthetic biology.

International Journal of Functional Nutrition

International Journal of Functional Nutrition

Open-access journal combining biochemistry, pharmacology, immunology, and genetics to advance health through functional nutrition.

International Journal of Epigenetics

International Journal of Epigenetics

Publishes open-access research on using epigenetics to advance understanding and treatment of human disease.

Medicine International

Medicine International

An International Open Access Journal Devoted to General Medicine.

Journal Cover
July-2018 Volume 16 Issue 1

Full Size Image

Sign up for eToc alerts
Recommend to Library

  • Article
  • Citations
    • Cite This Article
    • Download Citation
    • Create Citation Alert
    • Remove Citation Alert
    • Cited By
  • Similar Articles
    • Related Articles (in Spandidos Publications)
    • Similar Articles (Google Scholar)
    • Similar Articles (PubMed)
  • Download PDF
  • Download XML
  • View XML
Article Open Access

Effect on the liver cancer cell invasion ability by studying the associations between autophagy and TRAP1 expression

  • Authors:
    • Yi Sun
    • Hongling Zou
    • Liu Yang
    • Mengting Zhou
    • Xiaoling Shi
    • Yarui Yang
    • Wenjun Chen
    • Yingqi Zhao
    • Jie Mo
    • Yuanming Lu
  • View Affiliations / Copyright

    Affiliations: Department of Toxicology, Guilin Medical University, Guilin, Guangxi 541004, P.R. China, Department of Oncology, Second Affiliated Hospital of Guilin Medical College, Guilin, Guangxi 541004, P.R. China, Laboratory of Molecular Biology, Shenzhen Nanshan Center for Chronic Disease Control, Shenzhen, Guangdong 518054, P.R. China
    Copyright: © Sun et al. This is an open access article distributed under the terms of Creative Commons Attribution License.
  • Pages: 991-997
    |
    Published online on: May 22, 2018
       https://doi.org/10.3892/ol.2018.8774
  • Expand metrics +
Metrics: Total Views: 0 (Spandidos Publications: | PMC Statistics: )
Metrics: Total PDF Downloads: 0 (Spandidos Publications: | PMC Statistics: )
Cited By (CrossRef): 0 citations Loading Articles...

This article is mentioned in:



Abstract

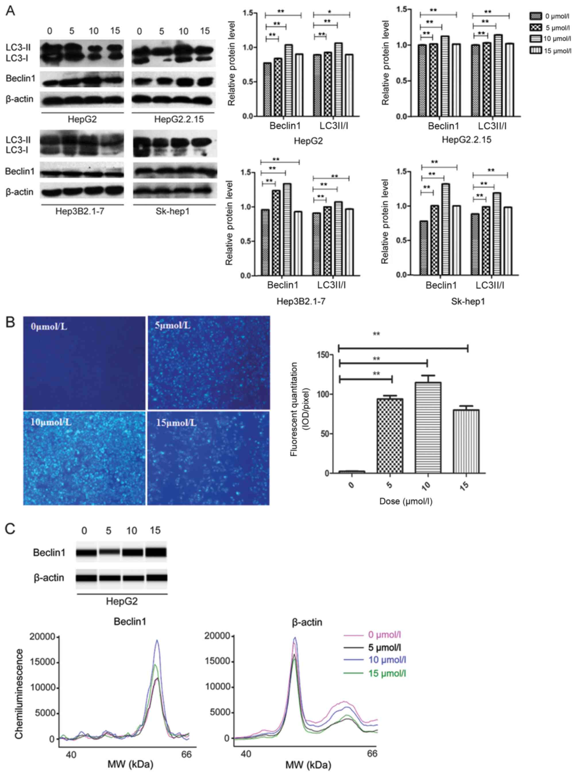
Liver cancer is one of the leading causes of cancer associated mortality, particularly in eastern Asia. Autophagy serves an important role in carcinogenesis. Previous studies have reported that TRAP1 is a novel and efficient therapeutic target in various tumors. However, the associations between autophagy and TRAP1 is not clear. In the present study, autophagy activity and TRAP1 expression were examined in 4 different liver cancer cell lines (HepG2, Hep3B2.1‑7, Sk‑hep1 and HepG2.2.15) with or without rapamycin induction. The cell autophagy level was validated by monodansylcadaverine fluorescent staining, and the expression levels of Beclin1 and light chain (LC)‑3‑II/LC3‑I. The mRNA and protein expression levels of tumor necrosis factor receptor‑associated protein‑1 (TRAP‑1), Beclin1 and LC3‑II/LC3‑I were measured by reverse transcription‑quantitative polymerase chain reaction, Protein Simple Western and western blot analysis. HepG2 cells, with medium invasive ability, exerted the highest basal level of autophagy and TRAP1 expression. In addition, hepatitis B (HBV) infection in HepG2 cells inhibited autophagy activity and TRAP1 expression. Rapamycin treatment also significantly enhanced autophagy in the 4 liver cancer cell lines and increased TRAP1 expression in HepG2, Hep3B2.1‑7 and Sk‑hep1 cells. Thus, the cell invasive ability, HBV infection and autophagy induction had different effects on TRAP1 expression, and TRAP1 may be associated with autophagy in liver cancer.
View Figures

Figure 1

Figure 2

Figure 3

Figure 4

View References

1 

Kassebaum NJ, Bertozzi-Villa A, Coggeshall MS, Shackelford KA, Steiner C, Heuton KR, Gonzalez-Medina D, Barber R, Huynh C, Dicker D, et al: Global, regional, and national levels and causes of maternal mortality during 1990–2013: A systematic analysis for the Global Burden of Disease Study 2013. Lancet. 384:980–1004. 2014. View Article : Google Scholar : PubMed/NCBI

2 

Bosch FX and Ribes J: The epidemiology of primary liver cancer: Global epidemiology. Perspect Med Virol. 6:1–16. 2002. View Article : Google Scholar

3 

Altekruse SF, McGlynn KA and Reichman ME: Hepatocellular carcinoma incidence, mortality, and survival trends in the United States From 1975 to 2005. J Clin Oncol. 27:1485–1491. 2009. View Article : Google Scholar : PubMed/NCBI

4 

Sapisochin G, Goldaracena N, Laurence JM, Dib M, Barbas A, Ghanekar A, Cleary SP, Lilly L, Cattral MS, Marquez M, et al: The extended Toronto criteria for liver transplantation in patients with hepatocellular carcinoma: A prospective validation study. Hepatology. 64:2077–2088. 2016. View Article : Google Scholar : PubMed/NCBI

5 

Cheng AL, Thongprasert S, Lim HY, Sukeepaisarnjaroen W, Yang TS, Wu CC, Chao Y, Chan SL, Kudo M, Ikeda M, et al: Randomized, open-label phase 2 study comparing frontline dovitinib versus sorafenib in patients with advanced hepatocellular carcinoma. Hepatology. 64:774–784. 2016. View Article : Google Scholar : PubMed/NCBI

6 

Zhu AX, Rosmorduc O, Evans TR, Ross PJ, Santoro A, Carrilho FJ, Bruix J, Qin S, Thuluvath PJ, Llovet JM, et al: SEARCH: A phase III, randomized, double-blind, placebo-controlled trial of sorafenib plus erlotinib in patients with advanced hepatocellular carcinoma. J Clin Oncol. 33:559–566. 2015. View Article : Google Scholar : PubMed/NCBI

7 

Jing K and Lim K: Why is autophagy important in human diseases? Exp Mol Med. 44:69–72. 2012. View Article : Google Scholar : PubMed/NCBI

8 

Wen X, Wu J, Wang F, Liu B, Huang C and Wei Y: Deconvoluting the role of reactive oxygen species and autophagy in human diseases. Free Radic Biol Med. 65:402–410. 2013. View Article : Google Scholar : PubMed/NCBI

9 

Yang Z and Klionsky DJ: Eaten alive: A history of macroautophagy. Nat Cell Biol. 12:814–822. 2010. View Article : Google Scholar : PubMed/NCBI

10 

Mizushima N: Autophagy: Process and function. Genes Dev. 21:2861–2873. 2007. View Article : Google Scholar : PubMed/NCBI

11 

Klionsky DJ, Cregg JM, Dunn WA Jr, Emr SD, Sakai Y, Sandoval IV, Sibirny A, Subramani S, Thumm M, Veenhuis M and Ohsumi Y: A unified nomenclature for yeast utophagy-related genes. Dev Cell. 5:539–545. 2003. View Article : Google Scholar : PubMed/NCBI

12 

Mathew R and White E: Why sick cells produce tumors: The protective role of autophagy. Autophagy. 3:502–505. 2007. View Article : Google Scholar : PubMed/NCBI

13 

White E: Deconvoluting the context-dependent role for autophagy in cancer. Nat Rev Cancer. 12:401–410. 2012. View Article : Google Scholar : PubMed/NCBI

14 

Kenerson HL, Yeh MM, Kazami M, Jiang X, Riehle KJ, McIntyre RL, Park JO, Kwon S, Campbell JS and Yeung RS: Akt and mTORC1 have different roles during liver tumorigenesis in mice. Gastroenterology. 144:1055–1065. 2013. View Article : Google Scholar : PubMed/NCBI

15 

Zeng H, Yang K, Cloer C, Neale G, Vogel P and Chi H: mTORC1 couples immune signals and metabolic programming to establish T(reg)-cell function. Nature. 499:485–490. 2013. View Article : Google Scholar : PubMed/NCBI

16 

Costantino E, Maddalena F, Calise S, Piscazzi A, Tirino V, Fersini A, Ambrosi A, Neri V, Esposito F and Landriscina M: TRAP1, a novel mitochondrial chaperone responsible for multi-drug resistance and protection from apoptotis in human colorectal carcinoma cells. Cancer Lett. 279:39–46. 2009. View Article : Google Scholar : PubMed/NCBI

17 

Choi H, Merceron C, Mangiavini L, Seifert EL, Schipani E, Shapiro IM and Risbud MV: Hypoxia promotes noncanonical autophagy in nucleus pulposus cells independent of MTOR and HIF1A signaling. Autophagy. 12:1631–1646. 2016. View Article : Google Scholar : PubMed/NCBI

18 

Caino MC, Chae YC, Vaira V, Ferrero S, Nosotti M, Martin NM, Weeraratna A, O'Connell M, Jernigan D, Fatatis A, et al: Metabolic stress regulates cytoskeletal dynamics and metastasis of cancer cells. J Clin Invest. 123:2907–2920. 2013. View Article : Google Scholar : PubMed/NCBI

19 

Siegelin MD: Inhibition of the mitochondrial Hsp90 chaperone network: A novel, efficient treatment strategy for cancer? Cancer Lett. 333:133–146. 2013. View Article : Google Scholar : PubMed/NCBI

20 

Costa AC, Loh SH and Martins LM: Drosophila Trap1 protects against mitochondrial dysfunction in a PINK1/parkin model of Parkinson's disease. Cell Death Dis. 4:e4672013. View Article : Google Scholar : PubMed/NCBI

21 

Chen JF, Wu QS, Xie YX, Si BL, Yang PP, Wang WY, Hua Q and He Q: TRAP1 ameliorates renal tubulointerstitial fibrosis in mice with unilateral ureteral obstruction by protecting renal tubular epithelial cell mitochondria. FASEB J. 31:4503–4514. 2017. View Article : Google Scholar : PubMed/NCBI

22 

Harris VM: Protein detection by Simple Western™analysis. Methods Mol Biol. 1312:465–468. 2015. View Article : Google Scholar : PubMed/NCBI

23 

Xiao S, Chang RM, Yang MY, Lei X, Liu X, Gao WB, Xiao JL and Yang LY: Actin-like 6A predicts poor prognosis of hepatocellular carcinoma and promotes metastasis and epithelial-mesenchymal transition. Hepatology. 63:1256–1271. 2016. View Article : Google Scholar : PubMed/NCBI

24 

Huang Q, Zhan L, Cao H, Li J, Lyu Y, Guo X, Zhang J, Ji L, Ren T, An J, et al: Increased mitochondrial fission promotes autophagy and hepatocellular carcinoma cell survival through the ROS-modulated coordinated regulation of the NFKB and TP53 pathways. Autophagy. 12:999–1014. 2016. View Article : Google Scholar : PubMed/NCBI

25 

Wang L, Liu X, Nie J, Zhang J, Kimball SR, Zhang H, Zhang WJ, Jefferson LS, Cheng Z, Ji Q and Shi Y: ALCAT1 controls mitochondrial etiology of fatty liver diseases, linking defective mitophagy to steatosis. Hepatology. 61:486–496. 2015. View Article : Google Scholar : PubMed/NCBI

26 

Ding WX, Li M and Yin XM: Selective taste of ethanol-induced autophagy for mitochondria and lipid droplets. Autophagy. 7:248–249. 2011. View Article : Google Scholar : PubMed/NCBI

27 

Lodder J, Denaës T, Chobert MN, Wan J, El-Benna J, Pawlotsky JM, Lotersztajn S and Teixeira-Clerc F: Macrophage autophagy protects against liver fibrosis in mice. Autophagy. 11:1280–1292. 2015. View Article : Google Scholar : PubMed/NCBI

28 

Ueno T and Komatsu M: Autophagy in the liver: Functions in health and disease. Nat Rev Gastroenterol Hepatol. 14:170–184. 2017. View Article : Google Scholar : PubMed/NCBI

29 

Samal J, Kandpal M and Vivekanandan P: Molecular mechanisms underlying occult hepatitis B virus infection. Clin Microbiol Rev. 25:142–163. 2012. View Article : Google Scholar : PubMed/NCBI

30 

Shin GC, Kang HS, Lee AR and Kim KH: Hepatitis B virus-triggered autophagy targets TNFRSF10B/death receptor 5 for degradation to limit TNFSF10/TRAIL response. Autophagy. 12:2451–2466. 2016. View Article : Google Scholar : PubMed/NCBI

31 

Lan SH, Wu SY, Zuchini R, Lin XZ, Su IJ, Tsai TF, Lin YJ, Wu CT and Liu HS: Autophagy suppresses tumorigenesis of hepatitis B virus-associated hepatocellular carcinoma through degradation of microRNA-224. Hepatology. 59:505–517. 2014. View Article : Google Scholar : PubMed/NCBI

32 

Sir D, Ann DK and Ou JH: Autophagy by hepatitis B virus and for hepatitis B virus. Autophagy. 6:548–549. 2010. View Article : Google Scholar : PubMed/NCBI

33 

Altieri DC: Mitochondrial HSP90s and tumor cell metabolism. Autophagy. 9:244–245. 2013. View Article : Google Scholar : PubMed/NCBI

34 

Guo XL, Hu F, Zhang SS, Zhao QD, Zong C, Ye F, Guo SW, Zhang JW, Li R, Wu MC and Wei LX: Inhibition of p53 increases chemosensitivity to 5-FU in nutrient-deprived hepatocarcinoma cells by suppressing autophagy. Cancer Lett. 346:278–284. 2014. View Article : Google Scholar : PubMed/NCBI

35 

Amaravadi R, Kimmelman AC and White E: Recent insights into the function of autophagy in cancer. Genes Dev. 30:1913–1930. 2016. View Article : Google Scholar : PubMed/NCBI

36 

Pridgeon JW, Olzmann JA, Chin LS and Li L: PINK1 protects against oxidative stress by phosphorylating mitochondrial chaperone TRAP1. PLoS Biol. 5:e1722007. View Article : Google Scholar : PubMed/NCBI

Related Articles

  • Abstract
  • View
  • Download
  • Twitter
Copy and paste a formatted citation
Spandidos Publications style
Sun Y, Zou H, Yang L, Zhou M, Shi X, Yang Y, Chen W, Zhao Y, Mo J, Lu Y, Lu Y, et al: Effect on the liver cancer cell invasion ability by studying the associations between autophagy and TRAP1 expression. Oncol Lett 16: 991-997, 2018.
APA
Sun, Y., Zou, H., Yang, L., Zhou, M., Shi, X., Yang, Y. ... Lu, Y. (2018). Effect on the liver cancer cell invasion ability by studying the associations between autophagy and TRAP1 expression. Oncology Letters, 16, 991-997. https://doi.org/10.3892/ol.2018.8774
MLA
Sun, Y., Zou, H., Yang, L., Zhou, M., Shi, X., Yang, Y., Chen, W., Zhao, Y., Mo, J., Lu, Y."Effect on the liver cancer cell invasion ability by studying the associations between autophagy and TRAP1 expression". Oncology Letters 16.1 (2018): 991-997.
Chicago
Sun, Y., Zou, H., Yang, L., Zhou, M., Shi, X., Yang, Y., Chen, W., Zhao, Y., Mo, J., Lu, Y."Effect on the liver cancer cell invasion ability by studying the associations between autophagy and TRAP1 expression". Oncology Letters 16, no. 1 (2018): 991-997. https://doi.org/10.3892/ol.2018.8774
Copy and paste a formatted citation
x
Spandidos Publications style
Sun Y, Zou H, Yang L, Zhou M, Shi X, Yang Y, Chen W, Zhao Y, Mo J, Lu Y, Lu Y, et al: Effect on the liver cancer cell invasion ability by studying the associations between autophagy and TRAP1 expression. Oncol Lett 16: 991-997, 2018.
APA
Sun, Y., Zou, H., Yang, L., Zhou, M., Shi, X., Yang, Y. ... Lu, Y. (2018). Effect on the liver cancer cell invasion ability by studying the associations between autophagy and TRAP1 expression. Oncology Letters, 16, 991-997. https://doi.org/10.3892/ol.2018.8774
MLA
Sun, Y., Zou, H., Yang, L., Zhou, M., Shi, X., Yang, Y., Chen, W., Zhao, Y., Mo, J., Lu, Y."Effect on the liver cancer cell invasion ability by studying the associations between autophagy and TRAP1 expression". Oncology Letters 16.1 (2018): 991-997.
Chicago
Sun, Y., Zou, H., Yang, L., Zhou, M., Shi, X., Yang, Y., Chen, W., Zhao, Y., Mo, J., Lu, Y."Effect on the liver cancer cell invasion ability by studying the associations between autophagy and TRAP1 expression". Oncology Letters 16, no. 1 (2018): 991-997. https://doi.org/10.3892/ol.2018.8774
Follow us
  • Twitter
  • LinkedIn
  • Facebook
About
  • Spandidos Publications
  • Careers
  • Cookie Policy
  • Privacy Policy
How can we help?
  • Help
  • Live Chat
  • Contact
  • Email to our Support Team