Spandidos Publications Logo
  • About
    • About Spandidos
    • Aims and Scopes
    • Abstracting and Indexing
    • Editorial Policies
    • Reprints and Permissions
    • Job Opportunities
    • Terms and Conditions
    • Contact
  • Journals
    • All Journals
    • Oncology Letters
      • Oncology Letters
      • Information for Authors
      • Editorial Policies
      • Editorial Board
      • Aims and Scope
      • Abstracting and Indexing
      • Bibliographic Information
      • Archive
    • International Journal of Oncology
      • International Journal of Oncology
      • Information for Authors
      • Editorial Policies
      • Editorial Board
      • Aims and Scope
      • Abstracting and Indexing
      • Bibliographic Information
      • Archive
    • Molecular and Clinical Oncology
      • Molecular and Clinical Oncology
      • Information for Authors
      • Editorial Policies
      • Editorial Board
      • Aims and Scope
      • Abstracting and Indexing
      • Bibliographic Information
      • Archive
    • Experimental and Therapeutic Medicine
      • Experimental and Therapeutic Medicine
      • Information for Authors
      • Editorial Policies
      • Editorial Board
      • Aims and Scope
      • Abstracting and Indexing
      • Bibliographic Information
      • Archive
    • International Journal of Molecular Medicine
      • International Journal of Molecular Medicine
      • Information for Authors
      • Editorial Policies
      • Editorial Board
      • Aims and Scope
      • Abstracting and Indexing
      • Bibliographic Information
      • Archive
    • Biomedical Reports
      • Biomedical Reports
      • Information for Authors
      • Editorial Policies
      • Editorial Board
      • Aims and Scope
      • Abstracting and Indexing
      • Bibliographic Information
      • Archive
    • Oncology Reports
      • Oncology Reports
      • Information for Authors
      • Editorial Policies
      • Editorial Board
      • Aims and Scope
      • Abstracting and Indexing
      • Bibliographic Information
      • Archive
    • Molecular Medicine Reports
      • Molecular Medicine Reports
      • Information for Authors
      • Editorial Policies
      • Editorial Board
      • Aims and Scope
      • Abstracting and Indexing
      • Bibliographic Information
      • Archive
    • World Academy of Sciences Journal
      • World Academy of Sciences Journal
      • Information for Authors
      • Editorial Policies
      • Editorial Board
      • Aims and Scope
      • Abstracting and Indexing
      • Bibliographic Information
      • Archive
    • International Journal of Functional Nutrition
      • International Journal of Functional Nutrition
      • Information for Authors
      • Editorial Policies
      • Editorial Board
      • Aims and Scope
      • Abstracting and Indexing
      • Bibliographic Information
      • Archive
    • International Journal of Epigenetics
      • International Journal of Epigenetics
      • Information for Authors
      • Editorial Policies
      • Editorial Board
      • Aims and Scope
      • Abstracting and Indexing
      • Bibliographic Information
      • Archive
    • Medicine International
      • Medicine International
      • Information for Authors
      • Editorial Policies
      • Editorial Board
      • Aims and Scope
      • Abstracting and Indexing
      • Bibliographic Information
      • Archive
  • Articles
  • Information
    • Information for Authors
    • Information for Reviewers
    • Information for Librarians
    • Information for Advertisers
    • Conferences
  • Language Editing
Spandidos Publications Logo
  • About
    • About Spandidos
    • Aims and Scopes
    • Abstracting and Indexing
    • Editorial Policies
    • Reprints and Permissions
    • Job Opportunities
    • Terms and Conditions
    • Contact
  • Journals
    • All Journals
    • Biomedical Reports
      • Information for Authors
      • Editorial Policies
      • Editorial Board
      • Aims and Scope
      • Abstracting and Indexing
      • Bibliographic Information
      • Archive
    • Experimental and Therapeutic Medicine
      • Information for Authors
      • Editorial Policies
      • Editorial Board
      • Aims and Scope
      • Abstracting and Indexing
      • Bibliographic Information
      • Archive
    • International Journal of Epigenetics
      • Information for Authors
      • Editorial Policies
      • Editorial Board
      • Aims and Scope
      • Abstracting and Indexing
      • Bibliographic Information
      • Archive
    • International Journal of Functional Nutrition
      • Information for Authors
      • Editorial Policies
      • Editorial Board
      • Aims and Scope
      • Abstracting and Indexing
      • Bibliographic Information
      • Archive
    • International Journal of Molecular Medicine
      • Information for Authors
      • Editorial Policies
      • Editorial Board
      • Aims and Scope
      • Abstracting and Indexing
      • Bibliographic Information
      • Archive
    • International Journal of Oncology
      • Information for Authors
      • Editorial Policies
      • Editorial Board
      • Aims and Scope
      • Abstracting and Indexing
      • Bibliographic Information
      • Archive
    • Medicine International
      • Information for Authors
      • Editorial Policies
      • Editorial Board
      • Aims and Scope
      • Abstracting and Indexing
      • Bibliographic Information
      • Archive
    • Molecular and Clinical Oncology
      • Information for Authors
      • Editorial Policies
      • Editorial Board
      • Aims and Scope
      • Abstracting and Indexing
      • Bibliographic Information
      • Archive
    • Molecular Medicine Reports
      • Information for Authors
      • Editorial Policies
      • Editorial Board
      • Aims and Scope
      • Abstracting and Indexing
      • Bibliographic Information
      • Archive
    • Oncology Letters
      • Information for Authors
      • Editorial Policies
      • Editorial Board
      • Aims and Scope
      • Abstracting and Indexing
      • Bibliographic Information
      • Archive
    • Oncology Reports
      • Information for Authors
      • Editorial Policies
      • Editorial Board
      • Aims and Scope
      • Abstracting and Indexing
      • Bibliographic Information
      • Archive
    • World Academy of Sciences Journal
      • Information for Authors
      • Editorial Policies
      • Editorial Board
      • Aims and Scope
      • Abstracting and Indexing
      • Bibliographic Information
      • Archive
  • Articles
  • Information
    • For Authors
    • For Reviewers
    • For Librarians
    • For Advertisers
    • Conferences
  • Language Editing
Login Register Submit
  • This site uses cookies
  • You can change your cookie settings at any time by following the instructions in our Cookie Policy. To find out more, you may read our Privacy Policy.

    I agree
Search articles by DOI, keyword, author or affiliation
Search
Advanced Search
presentation
Oncology Letters
Join Editorial Board Propose a Special Issue
Print ISSN: 1792-1074 Online ISSN: 1792-1082
Journal Cover
August-2018 Volume 16 Issue 2

Full Size Image

Sign up for eToc alerts
Recommend to Library

Journals

International Journal of Molecular Medicine

International Journal of Molecular Medicine

International Journal of Molecular Medicine is an international journal devoted to molecular mechanisms of human disease.

International Journal of Oncology

International Journal of Oncology

International Journal of Oncology is an international journal devoted to oncology research and cancer treatment.

Molecular Medicine Reports

Molecular Medicine Reports

Covers molecular medicine topics such as pharmacology, pathology, genetics, neuroscience, infectious diseases, molecular cardiology, and molecular surgery.

Oncology Reports

Oncology Reports

Oncology Reports is an international journal devoted to fundamental and applied research in Oncology.

Experimental and Therapeutic Medicine

Experimental and Therapeutic Medicine

Experimental and Therapeutic Medicine is an international journal devoted to laboratory and clinical medicine.

Oncology Letters

Oncology Letters

Oncology Letters is an international journal devoted to Experimental and Clinical Oncology.

Biomedical Reports

Biomedical Reports

Explores a wide range of biological and medical fields, including pharmacology, genetics, microbiology, neuroscience, and molecular cardiology.

Molecular and Clinical Oncology

Molecular and Clinical Oncology

International journal addressing all aspects of oncology research, from tumorigenesis and oncogenes to chemotherapy and metastasis.

World Academy of Sciences Journal

World Academy of Sciences Journal

Multidisciplinary open-access journal spanning biochemistry, genetics, neuroscience, environmental health, and synthetic biology.

International Journal of Functional Nutrition

International Journal of Functional Nutrition

Open-access journal combining biochemistry, pharmacology, immunology, and genetics to advance health through functional nutrition.

International Journal of Epigenetics

International Journal of Epigenetics

Publishes open-access research on using epigenetics to advance understanding and treatment of human disease.

Medicine International

Medicine International

An International Open Access Journal Devoted to General Medicine.

Journal Cover
August-2018 Volume 16 Issue 2

Full Size Image

Sign up for eToc alerts
Recommend to Library

  • Article
  • Citations
    • Cite This Article
    • Download Citation
    • Create Citation Alert
    • Remove Citation Alert
    • Cited By
  • Similar Articles
    • Related Articles (in Spandidos Publications)
    • Similar Articles (Google Scholar)
    • Similar Articles (PubMed)
  • Download PDF
  • Download XML
  • View XML
Article Open Access

12‑Lipoxygenase promotes invasion and metastasis of human gastric cancer cells via epithelial‑mesenchymal transition

  • Authors:
    • Canmei Zhong
    • Mingkai Zhuang
    • Xiazhong Wang
    • Jianying Li
    • Zhixin Chen
    • Yuehong Huang
    • Fenglin Chen
  • View Affiliations / Copyright

    Affiliations: Department of Gastroenterology, Fujian Medical University Union Hospital, Fuzhou, Fujian 350001, P.R. China
    Copyright: © Zhong et al. This is an open access article distributed under the terms of Creative Commons Attribution License.
  • Pages: 1455-1462
    |
    Published online on: May 24, 2018
       https://doi.org/10.3892/ol.2018.8808
  • Expand metrics +
Metrics: Total Views: 0 (Spandidos Publications: | PMC Statistics: )
Metrics: Total PDF Downloads: 0 (Spandidos Publications: | PMC Statistics: )
Cited By (CrossRef): 0 citations Loading Articles...

This article is mentioned in:



Abstract

The role of 12‑lipoxygenase (12‑LOX) in tumorigenesis has been well established in several types of human cancer, including gastric cancer. It was reported that epithelial‑mesenchymal transition (EMT) contributes to tumor invasion and metastasis. However, whether 12‑LOX promotes the invasion and metastasis of human gastric cancer cells via EMT remains to be elucidated. In the present study, the expression of 12‑LOX and EMT markers, N‑cadherin and E‑cadherin, was evaluated in gastric cancer and adjacent normal mucosa samples by immunohistochemical analysis. 12‑LOX‑overexpressing gastric cancer cells were established via lentiviral transfection of SCG‑7901 cells. Wound‑healing and Transwell assays were performed to examine the regulation of cell metastasis and invasion by 12‑LOX. Furthermore, the regulation of N‑cadherin expression by 12‑LOX was evaluated using reverse transcription‑quantitative polymerase chain reaction and western blotting. The results revealed that the expression of 12‑LOX and N‑cadherin was significantly higher in gastric cancer compared with that in adjacent normal mucosa tissues (P<0.05). By contrast, the expression of E‑cadherin was significantly decreased in gastric cancer compared with that in adjacent normal mucosa tissues (P<0.05). Furthermore, the expression of 12‑LOX was positively associated with N‑cadherin expression in gastric cancer tissues. 12‑LOX‑overexpressing gastric cancer cells exhibited significantly increased invasion and migration abilities compared with the empty vector and control groups. The expression of N‑cadherin in 12‑LOX‑overexpressing gastric cancer cells was increased compared with that in the empty vector and control groups. The present study suggests that EMT may be involved in the promotion of the invasion and metastasis of human gastric cancer cells by 12‑LOX.

Introduction

Gastric cancer (GC) is a type of gastrointestinal cancer that is commonly diagnosed at an advanced stage. Gastric cancer remains the second leading cause of cancer mortality in China (1). Invasion and metastasis are hallmarks of cancer, and affect the mortality rates of GC (2).

12-LOX is an isozyme of the LOX superfamily, and previous studies have suggested that LOX isozymes, including 12-LOX, are implicated in tumor progression (3). 12-LOX, or its metabolic product, 12-HETE, promotes progression and metastasis in several types of solid tumors, including prostate cancer (4), breast cancer (5), colon cancer (6) and melanoma (7). The role of 12-LOX in the invasion and metastasis of human GC, and its underlying mechanism, remain to be elucidated.

Tumor cells acquire invasive/metastatic properties due to epithelial-mesenchymal transition (EMT), whereby the epithelial cell layers lose polarity and cell-cell adhesion due to remodeling of the cytoskeleton (8). EMT is involved in a variety of processes that characterize tumor progression, including cell invasion and metastasis (9,10). The hallmarks of EMT are the upregulation of N-cadherin and the downregulation of E-cadherin expression (11). N-cadherin is a member of the cadherin superfamily, which regulates cell-cell adhesion (12), and has been demonstrated to increase the motility and migration abilities of a number of types of cancer cells (13–15) and be a marker of EMT (16,17). E-cadherin is a Ca2+-dependent cell-cell adhesion molecule that is important for maintaining the integrity and polarity of epithelial cells (18). Numerous studies have indicated that downregulation of E-cadherin results in tumor progression, metastasis and a poor prognosis for patients with GC (19–22), cervical carcinoma (23), colorectal cancer (24) and cholangiocarcinoma (25).

The aim of the present study was to investigate the role of 12-LOX in the invasion and metastasis of human GC, and to determine whether the effects of 12-LOX are mediated through EMT.

Patients and methods

Patient selection and tissue preparation

The present study was approved by the Ethics Committee of the Fujian Medical University Union Hospital (Fuzhou, China; reference no. 2014KY031) and written informed consent was obtained from each patient. A total of 105 paraffin-embedded GC tissue samples and 43 adjacent normal gastric mucosa tissue samples were randomly selected from the Department of Pathology, Fujian Medical University Union Hospital (Fuzhou, China), for retrospective study. The GC cases consisted of 80 men and 25 women, aged 34–81 years (mean age, 57 years), between October 2011 and December 2014. Tumors were staged according to the 7th edition of the AJCC Cancer Staging Manual: Stomach (26). The clinicopathological characteristics of the patients are summarized as follows (some data missing): Tumor size (<5 cm, 53 cases; ≥5 cm, 52 cases); tumor invasion (T1-T2, 28 cases; T3-T4, 76 cases); differentiation (poor, 52 cases; middle-well, 42 cases); clinical stage (I+II, 44 cases; III+IV, 61 cases); lymph nodes metastasis (negative, 26 cases; positive, 78 cases). All patients were treated by radical surgical resection and had not received chemotherapy or radiotherapy prior to surgery.

Immunohistochemistry

Formalin-fixed and paraffin-embedded specimens from the Department of Pathology were sectioned at a thickness of 4-µm, then deparaffinized twice in 100% dimethylbenzene for 30 min, then rehydrated in a graded ethanol series (100, 95, 70 and 50%). The slides were placed in antigen retrieval buffer (sodium citrate 10 mM, pH 6.0) and microwaved at high power for 15 min, followed by blocking endogenous peroxidase activity in 0.3% hydrogen peroxide for 20 min at room temperature. Protein expression was detected using the following primary antibodies: 12-LOX (dilution 1:100; cat. no. GTX80966), E-cadherin (dilution, 1:500; cat. no. GTX100443) and N-cadherin (dilution 1:150; cat. no. GTX12221; all GeneTex, Inc., Irvine, CA, USA), which were incubated with the sections overnight at 4°C. The slides were then incubated with secondary antibodies for 20 min in a humidified chamber at 37°C. All slides were stained with 10% 3′-diaminobenzidine (OriGene Technologies, Inc., Beijing, China) for 2 min at room temperature, washed with PBS and then stained with 0.1% hematoxylin for 3 min at room temperature. The sections were washed again with PBS and then washed with running tap water for 10 min. All the slides were observed under a light microscope (magnification, ×400) in 10 randomly selected fields of view, and qualitatively scored by 2 pathologists. The final score was based on the percentage of positively stained cells as follows: 0, 1%; 1, 1–25%; 2, 25–50%; 3, 50–75%; and 4, >75%. This was multiplied by the intensity of the staining, which was scored as follows: 0, none; 1, weak; 2, moderate, and 3, strong. Scores of ≤3 were considered to indicate negative expression, whereas scores ≥4 were considered to indicate positive expression.

Cell culture

The human GC cell line, SGC-7901 (The Department of Gastroenterology, Fujian Medical University Union Hospital), was cultured in DMEM (HyClone; GE Healthcare, Chicago, IL, USA) supplemented with 10% fetal bovine serum (HyClone; GE Healthcare) at 37°C in 5% CO2.

Lentivirus vector construction and transfection

The lentivirus vector for 12-LOX gene overexpression was constructed by Shanghai GeneChem Co., Ltd. (Shanghai, China). An empty green fluorescent protein (GFP) vector was used as a negative control (Shanghai GeneChem Co., Ltd.). A total of 6×104 SGC-7901 cells were seeded in each well of a 6-well plate. When confluency reached 30–40%, the 12-LOX overexpression vector (2×107 TU/ml) or the empty GFP vector (2×107 TU/ml) was transfected into the SGC-7901 cells. The status of cells was observed by fluorescence microscope (magnification, ×200) for 8–12 h, according to the lentivirus vector manufacturer's instructions, and the medium was replaced. When confluency reached 90%, the cells was transferred into a culture flask. Following transfection, cells were used in subsequent experiments after 2 passages. Three groups of cells were used in the subsequent experiments: Untransfected cells (control group), cells transfected with the empty GFP vector (LV-vector group) and cells transfected with the 12-LOX expression vector (LV-12-LOX group).

Wound-healing assay

A total of 4×105 cells were seeded into each well of a 6-well plate and allowed to grow in DMEM supplemented with 10% fetal bovine serum (both HyClone; GE Healthcare, Chicago, IL, USA) until ~100% confluent. A 200-µl pipette tip was used to scratch across the cell monolayer. Cellular debris was removed by washing with PBS three times, and the plate was cultured for another 24 h. Images were captured at 0 and 24 h after wounding using an inverted light microscope. The extent of wound-healing was quantified using the following formula: (W0 h-W24 h)/W0 h, where W0 h and W24 h represent the width of the wound at 0 and 24 h, respectively.

Cell invasion and migration assay

A 24-well plate containing Transwell inserts with a pore size of 8 µm (Merck KGaA, Darmstadt, Germany) was coated with Matrigel (BD Biosciences, Franklin Lakes, NJ, USA) for the invasion assay and left uncoated for the migration assay. The following steps were then performed for the two assays. A total of 1.5×104 cells suspended in serum-free DMEM were placed in the upper chamber. DMEM containing 10% fetal bovine serum was placed in the lower chamber as a chemoattractant. The cells were incubated for 24 h at 37°C prior to removal of cells remaining on the upper side of the chamber with a cotton swab. Cells on the lower side of the membrane were fixed in 4% paraformaldehyde for 10 min at room temperature and dyed with 0.1% crystal violet for 15 min at room temperature. The number of cells was then counted under an inverted light microscope (magnification, ×400) by a technician blinded to the experimental settings in 5 randomly selected fields of view in each plate. The experiments were repeated 3 times.

Reverse transcription-quantitative polymerase chain reaction (RT-qPCR) analysis

RT-qPCR was used to detect the mRNA expression of 12-LOX and N-cadherin in the transfected and untransfected cells. Total RNA was extracted using TRIzol (Thermo Fisher Scientific, Inc., Waltham, MA, USA). cDNA was synthesized using 2 µg total RNA using the PrimeScript™ RT reagent kit (Takara Biotechnology Co., Ltd. Dalian, China). RT-qPCR analysis was performed using SYBR® Premix Ex Taq™ II (Tli RNaseH Plus; Takara) with 7500 Fast Real-Time PCR System (Applied Biosystems; Thermo Fisher Scientific, Inc.). The PCR amplification was performed under the following conditions: 95°C for 2 min, then 45 cycles of denaturation at 95°C for 15 sec, annealing at 63°C for 15 sec and elongation at 72°C for 20 sec. The primer sequences for 12-LOX, N-cadherin and GAPDH are listed in Table I (Shanghai Yaolin Bio-Technology Co., Ltd., Shanghai, China). The gene expression levels were normalized to GAPDH and are presented as relative fold change compared to the control (27). The data were analyzed using the 2−ΔΔCq method. A total of 3 independent repeat experiments were performed.

Table I.

Primer sequences for 12-LOX, N-cadherin and GAPDH.

Table I.

Primer sequences for 12-LOX, N-cadherin and GAPDH.

GenePrimer (5′-3′)
12-LOXForward: ATGGCCCTCAAACGTGTTTAC
Reverse: GCACTGGCGAACCTTCTCA
N-cadherinForward: GCGTCTGTAGAGGCTTCTGG
Reverse: AAATCTGCAGGCTCACTGCT
GAPDHForward: CATCAGCAATGCCTCCTGCAC
Reverse: TGAGTCCTTCCACGATACCAA
AGTT

[i] 12-LOX, 12-lipoxygenase.

Western blotting analysis

Total protein was extracted using cell lysis buffer (Beyotime Institute of Biotechnology, Haimen, China) containing 1 mmol/l phenylmethylsulfonyl fluoride. Protein concentration was determined using a bicinchoninic acid assay kit (Beyotime Institute of Biotechnology). A total of 40 µg protein per lane was subjected to 10% SDS-PAGE and transferred to a nitrocellulose membrane (GE Healthcare, IL, Chicago). The membrane was blocked in 5% skimmed milk dissolved by PBS for 2 h at room temperature and subsequently incubated with the following rabbit polyclonal primary antibodies overnight at 4°C: 12-LOX (dilution 1:80; cat. no. GTX80966), N-cadherin (dilution 1:80; cat. no. GTX12221; both GeneTex, Inc.) or GAPDH (dilution 1:1,500; cat. no. TA309157; OriGene Technologies, Inc.). The membrane was then incubated with the appropriate HRP-conjugated Goat anti-Rabbit IgG (H+L) (dilution 1:2,000; cat. no. ZB2301; OriGene Technologies, Inc.) for 1 h at room temperature. The proteins were visualized using an ECL Advance Detection system (Origene Technologies, Inc.).

Statistical analysis

Data are expressed as the mean ± standard deviation. The differentiation between expression levels and clinicopathological parameters were analyzed using the χ2 test. The associations between groups were compared using analysis of variance followed by the Least-Significant-Difference test. Statistical analyses were performed using SPSS 19.0 software (IBM Corp., Armonk, NY, USA). P<0.05 was considered to indicate a statistically significant difference.

Results

Expression of 12-LOX, N-cadherin and E-cadherin in GC tissue

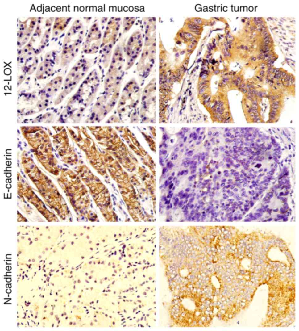
Immunohistochemical analysis was used to evaluate the protein expression levels of 12-LOX, N-cadherin and E-cadherin in GC tissue and adjacent normal mucosa tissue. It was demonstrated that 12-LOX and N-cadherin were mainly expressed in the cytoplasm of tumor cells, whereas E-cadherin was localized in the cell membrane (Fig. 1). The protein expression level of 12-LOX and N-cadherin was significantly increased in GC tissue compared with that in adjacent normal gastric mucosa tissue (P<0.05; Table II). By contrast, the expression of E-cadherin was significantly decreased in GC tissues compared with that in adjacent normal gastric mucosa tissue (P<0.05). The associations between patient clinicopathological characteristics and the protein expression levels of 12-LOX, N-cadherin and E-cadherin were examined. As demonstrated in Table III, there was a close association between the levels of E-cadherin protein expression and two factors, patient age and tumor differentiation (P<0.05), whereas the level of N-cadherin protein expression was associated with tumor size (P<0.05). 12-LOX expression was higher in tumors ≥5 cm, with a depth of invasion of T3-T4 and clinical stage of III+IV, however, these differences were not statistically significant (P>0.05). The expression of 12-LOX was positively associated with that of N-cadherin in GC tissues (r=0.263; P=0.007; Table IV).

Figure 1.

Representative expression levels of 12-LOX, E-cadherin and N-cadherin in GC and adjacent normal gastric mucosa tissues, as analyzed by immunohistochemistry (magnification, ×400). The protein expression level of 12-LOX and N-cadherin was increased, and that of E-cadherin was decreased, in GC tissue compared with adjacent normal gastric mucosa tissue. 12-LOX, 12-lipoxygenase; GC, gastric cancer.

Table II.

Expression of 12-LOX, N-cadherin and E-cadherin in 105 cases of gastric cancer and 43 gastric normal mucosa tissues.

Table II.

Expression of 12-LOX, N-cadherin and E-cadherin in 105 cases of gastric cancer and 43 gastric normal mucosa tissues.

Protein expressionGastric cancer tissueGastric normal mucosa tissueP-value
12-LOX
  Positive65140.001
  Negative4029
N-cadherin
  Positive6311<0.001
  Negative4232
E-cadherin
  Positive41240.046
  Negative6419

[i] χ2 test. 12-LOX, 12-lipoxygenase.

Table III.

Association between 12-LOX, E-cadherin and N-cadherin protein expression level and clinicopathological features in 105 cases of gastric cancer (some patient data is missing).

Table III.

Association between 12-LOX, E-cadherin and N-cadherin protein expression level and clinicopathological features in 105 cases of gastric cancer (some patient data is missing).

12-LOX expressionE-cadherin expressionN-cadherin expression



CharacteristicLow, nHigh, nP-valueLow, nHigh, nP-valueLow, nHigh, nP-value
Age, years
  ≤6018290.75134130.031a21260.291
  >602434 3028 2038
Sex
  Male35450.16446340.19831490.912
  Female718 187 1015
Tumor size, cm
  <524290.29632210.90227260.011a
  ≥51834 3220 1438
Tumor invasion
  T1-T211170.98618100.64514140.145
  T3-T43046 4531 2650
Differentiation
  Poor32200.67014380.021a29230.121
  Middle-well2418 2121 3012
Clinical stage
  I+II17270.81129150.38119250.466
  III+IV2536 3526 2239
Lymph node metastasis
  Negative9170.56216100.90811150.645
  Positive3246 4731 2949

{ label (or @symbol) needed for fn[@id='tfn3-ol-0-0-8808'] } χ2 test. 12-LOX, 12-lipoxygenase.

a P<0.05.

Table IV.

Association between the expression levels of 12-LOX and N-cadherin protein expression in 105 gastric cancer tissues.

Table IV.

Association between the expression levels of 12-LOX and N-cadherin protein expression in 105 gastric cancer tissues.

12-LOX expression

N-cadherin expressionLowHighRP-value
Low23180.2630.007
High1945

[i] χ2 test. 12-LOX, 12-lipoxygenase.

12-LOX promotes the migration and invasion of GC cells

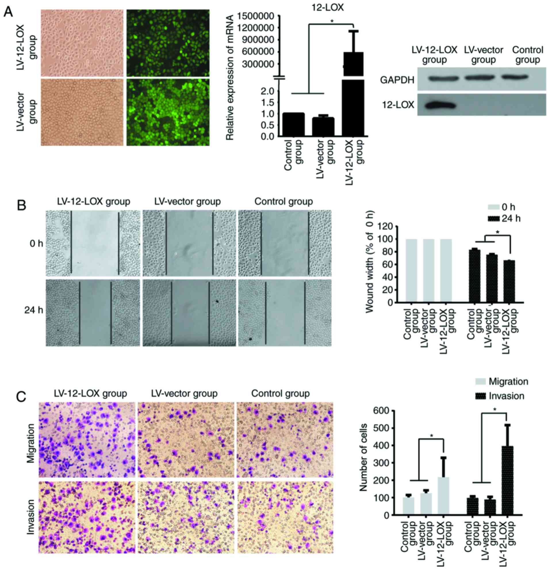
A stably transfected 12-LOX-overexpressing GC SGC-7901 cell line was established, and the green fluorescent cells were >95% confluent prior to fluorescence microscopy (magnification, ×200). The results of RT-qPCR and western blotting revealed that the expression of 12-LOX in the LV-12-LOX group was significantly increased compared with that in the LV-vector and control groups (Fig. 2A).

Figure 2.

SGC-7901 GC cells were transfected with the 12-LOX overexpression vector or empty vector. (A) Successfully transfected cells fluoresced green. The mRNA expression of 12-LOX was significantly increased in the LV-12-LOX group compared with that in the LV-vector and control groups (*P<0.05), which was reflected at the protein level. (B) The wound-healing assay demonstrated the migration of the 3 groups at 0 and 24 h. The migratory ability of LV-12-LOX GC cells was significantly increased compared with the LV-vector and control group cells (*P<0.05). (C) Migration and invasion assays revealed that the number of cancer cells that migrated or invaded through the Transwell insert was significantly increased in the LV-12-LOX group compared with that in the LV-vector and control groups (*P<0.05). 12-LOX, 12-lipoxygenase; LV, lentivirus; GC, gastric cancer.

The results of the scratch wound-healing (Fig. 2B) and Transwell (Fig. 2C) assays demonstrated that 12-LOX promotes the migration and invasion of GC cells in vitro. Significantly more cells migrated in 24 h in the LV-12-LOX group compared with those in the LV-vector and control groups (P<0.05). The number of cancer cells that invaded through the Matrigel was significantly higher in the LV-12-LOX group compared with that in the LV-vector and control groups (P<0.05).

The results of RT-qPCR revealed that the mRNA level of N-cadherin was significantly increased in the LV-12-LOX group compared with that in the LV-vector and control groups (Fig. 3A; P<0.05). Western blotting revealed that the protein expression level of N-cadherin was markedly increased in the LV-12-LOX group compared with that in the LV-vector and control groups (Fig. 3B).

Figure 3.

12-LOX promotes N-cadherin expression in gastric cancer cells. (A) The mRNA expression level of N-cadherin was determined by reverse transcription-quantitative polymerase chain reaction (*P<0.05). (B) The protein expression level of N-cadherin was determined by western blotting. 12-LOX, 12-lipoxygenase; LV, lentivirus.

Discussion

12-LOX serves an important role in various inflammatory diseases, including diabetes, atherosclerosis (28) and nervous system diseases (29). Previous research has reported significant functional roles of 12-LOX and its product, 12-HETE, in the formation, development, invasion and metastasis of several types of cancer (30–32). Klampfl et al (6) reported that upregulation of 12-LOX induced a migratory phenotype in colorectal cancer cells. The available literature regarding the expression and involvement of 12-LOX in GC is limited; however, it has been reported that 12-LOX may be associated with GC cell apoptosis (33,34).

The present study demonstrated that 12-LOX was highly expressed in GC tissue compared with that in adjacent normal gastric mucosa tissue, indicating that 12-LOX overexpression may contribute to GC progression. LV-12-LOX GC cells exhibited significantly enhanced migratory and invasive abilities compared with the LV-vector and control groups. These results indicate that 12-LOX facilitates GC cell migration and invasion and are consistent with previous studies that reported that 12-LOX promotes invasion and metastasis in numerous types of tumor cells (35–37). However, the specific underlying mechanism remains to be elucidated.

Immunohistochemical analysis revealed that GC tissue exhibited increased E-cadherin and decreased N-cadherin protein expression levels compared with those of adjacent normal gastric mucosa tissues. Abnormal expression of E-cadherin was demonstrated to be significantly associated with tumor grade and patient age, which was also reported by Torabizadeh et al (38). Anbiaee et al (39) and Lazăr et al (40) reported a significant correlation between the abnormal expression of E-cadherin and tumor grade, but no correlation with patient age. The present study also revealed a significant association between the abnormal expression of N-cadherin and tumor size, suggesting that N-cadherin may promote the growth of GC.

The present study also demonstrated that the expression level of 12-LOX was positively associated with that of N-cadherin in GC tissue. To the best of our knowledge, the regulation of N-cadherin expression by 12-LOX has not been previously reported. N-cadherin is a member of the calcium-dependent cell adhesion molecule family, and a marker of interstitial cells (41). N-cadherin is also a marker of EMT (42,43), and serves a key role in tumor cell migration, invasion and metastasis (44,45). It has been reported that EMT is involved in the invasion and metastasis of GC (46), which indicates that 12-LOX may affect GC progression via EMT.

The present study suggests that EMT may be involved in the progression of GC, which is in accordance with previous study results (9,10,46). Therefore, we hypothesize that 12-LOX promotes the invasion and metastasis of GC cells via EMT. Han and Xu (47) reported that epithelial membrane protein 3 is induced by twist family BHLH transcription factor 1/2 and regulates the EMT of GC cells. Song et al (48) demonstrated that the Wnt/β-catenin and phosphoinositide 3-kinase/protein kinase B signaling pathways regulate EMT in GC. Chen et al (49) reported that the tumor necrosis factor-α-inducing protein of Helicobacter pylori induces EMT in GC cells through activation of the interleukin-6/signal transducer and activator of transcription 3 signaling pathway. Numerous other pathways are reportedly involved in EMT, including transforming growth factor β (50), notch (51), nuclear factor-κB (52) and mitogen-activated protein kinases/extracellular signal-regulated kinase signaling (53). The underlying mechanisms of the promotion of EMT by 12-LOX require further investigation.

In conclusion, it was demonstrated that EMT may be involved in the promotion of the invasion and metastasis of human gastric cancer cells via 12-LOX; therefore, it may be a novel target for the treatment of gastric cancer.

Acknowledgements

Not applicable.

Funding

The present study was supported by the Key Clinical Specialty Discipline Construction Program of Fujian, China [grant no. (2012)149] and the Natural Science Foundation of Fujian Province, China (grant no. 2015J01476).

Availability of data and materials

The datasets used and/or analyzed during the current study are available from the corresponding author on reasonable request.

Authors' contributions

CZ performed the experiment, analyzed the experiment data and wrote the manuscript. MZ was responsible for the collection of the patient selection and tissue preparation. XW and JL were responsible for the design of experiment. ZC and YH were responsible for guiding the experimental technique, analysis of data and revising the manuscript. FC was accountable for designing the experiment, performing data interpretation and revising the manuscript.

Ethics approval and consent to participate

The present study was approved by the Ethics Committee of the Fujian Medical University Union Hospital (Fuzhou, China; reference no. 2014KY031).

Consent for publication

Written informed consent was obtained from each patient for the publication of their data.

Competing interests

The authors declare that they have no competing interests.

References

1 

Chen W, Zheng R, Baade PD, Zhang S, Zeng H, Bray F, Jemal A, Yu XQ and He J: Cancer statistics in China, 2015. CA Cancer J Clin. 66:115–132. 2016. View Article : Google Scholar : PubMed/NCBI

2 

Wadhwa R, Song S, Lee JS, Yao Y, Wei Q and Ajani JA: Gastric cancer-molecular and clinical dimensions. Nat Rev Clin Oncol. 10:643–655. 2013. View Article : Google Scholar : PubMed/NCBI

3 

Pidgeon GP, Lysaght J, Krishnamoorthy S, Reynolds JV, O'Byrne K, Nie D and Honn KV: Lipoxygenase metabolism: Roles in tumor progression and survival. Cancer Metastasis Rev. 26:503–524. 2007. View Article : Google Scholar : PubMed/NCBI

4 

Gondek T, Szajewski M, Szefel J, Aleksandrowicz-Wrona E, Skrzypczak-Jankun E, Jankun J and Lysiak-Szydlowska W: Evaluation of 12-lipoxygenase (12-LOX) and plasminogen activator inhibitor 1 (PAI-1) as prognostic markers in prostate cancer. Biomed Res Int. 2014:1024782014. View Article : Google Scholar : PubMed/NCBI

5 

Singh AK, Kant S, Parshad R, Banerjee N and Dey S: Evaluation of human LOX-12 as a serum marker for breast cancer. Biochem Biophys Res Commun. 414:304–308. 2011. View Article : Google Scholar : PubMed/NCBI

6 

Klampfl T, Bogner E, Bednar W, Mager L, Massudom D, Kalny I, Heinzle C, Berger W, Stättner S, Karner J, et al: Up-regulation of 12(S)-lipoxygenase induces a migratory phenotype in colorectal cancer cells. Exp Cell Res. 318:768–778. 2012. View Article : Google Scholar : PubMed/NCBI

7 

Kang KH, Ling TY, Liou HH, Huang YK, Hour MJ, Liou HC and Fu WM: Enhancement role of host 12/15-lipoxygenase in melanoma progression. Eur J Cancer. 49:2747–2759. 2013. View Article : Google Scholar : PubMed/NCBI

8 

Hanahan D and Weinberg RA: Hallmarks of cancer: The next generation. Cell. 144:646–674. 2011. View Article : Google Scholar : PubMed/NCBI

9 

Buehler D, Hardin H, Shan W, Montemayor-Garcia C, Rush PS, Asioli S, Chen H and Lloyd RV: Expression of epithelial-mesenchymal transition regulators SNAI2 and TWIST1 in thyroid carcinomas. Mod Pathol. 26:54–61. 2013. View Article : Google Scholar : PubMed/NCBI

10 

Zhang H, Meng F, Liu G, Zhang B, Zhu J, Wu F, Ethier SP, Miller F and Wu G: Forkhead transcription factor foxq1 promotes epithelial-mesenchymal transition and breast cancer metastasis. Cancer Res. 71:1292–1301. 2011. View Article : Google Scholar : PubMed/NCBI

11 

Hu X, Zhai Y, Kong P, Cui H, Yan T, Yang J, Qian Y, Ma Y, Wang F, Li H, et al: FAT1 prevents epithelial mesenchymal transition (EMT) via MAPK/ERK signaling pathway in esophageal squamous cell cancer. Cancer Lett. 397:83–93. 2017. View Article : Google Scholar : PubMed/NCBI

12 

Kamikihara T, Ishigami S, Arigami T, Matsumoto M, Okumura H, Uchikado Y, Kita Y, Kurahara H, Kijima Y, Ueno S and Natsugoe S: Clinical implications of N-cadherin expression in gastric cancer. Pathol Int. 62:161–166. 2012. View Article : Google Scholar : PubMed/NCBI

13 

Natalwala A, Spychal R and Tselepis C: Epithelial-mesenchymal transition mediated tumourigenesis in the gastrointestinal tract. World J Gastroenterol. 14:3792–3797. 2008. View Article : Google Scholar : PubMed/NCBI

14 

Kokkinos MI, Wafai R, Wong MK, Newgreen DF, Thompson EW and Waltham M: Vimentin and epithelial-mesenchymal transition in human breast cancer-observations in vitro and in vivo. Cells Tissues Organs. 185:191–203. 2007. View Article : Google Scholar : PubMed/NCBI

15 

Tomita K, van Bokhoven A, van Leenders GJ, Ruijter ET, Jansen CF, Bussemakers MJ and Schalken JA: Cadherin switching in human prostate cancer progression. Cancer Res. 60:3650–3654. 2000.PubMed/NCBI

16 

Mahmood MQ, Ward C, Muller HK, Sohal SS and Walters EH: Epithelial mesenchymal transition (EMT) and non-small cell lung cancer (NSCLC): A mutual association with airway disease. Med Oncol. 34:452017. View Article : Google Scholar : PubMed/NCBI

17 

Geng XL, Long WH, Hai J, Zhang Y, Zheng W, Zhang ZY and Du LX: The role of hexokinase 2 in the metastasis of hepatocellular carcinoma cells. Zhonghua Zhong Liu Za Zhi. 38:739–742. 2016.(In Chinese). PubMed/NCBI

18 

van Roy F and Berx G: The cell-cell adhesion molecule E-cadherin. Cell Mol Life Sci. 65:3756–3788. 2008. View Article : Google Scholar : PubMed/NCBI

19 

Gao M, Li W, Wang H and Wang G: The distinct expression patterns of claudin-10, −14, −17 and E-cadherin between adjacent non-neoplastic tissues and gastric cancer tissues. Diagn Pathol. 8:2052013. View Article : Google Scholar : PubMed/NCBI

20 

Czyzewska J, Guzińska-Ustymowicz K, Ustymowicz M, Pryczynicz A and Kemona A: The expression of E-cadherin-catenin complex in patients with advanced gastric cancer: Role in formation of metastasis. Folia Histochem Cytobiol. 48:37–45. 2010. View Article : Google Scholar : PubMed/NCBI

21 

Yan HB, Wang XF, Zhang Q, Tang ZQ, Jiang YH, Fan HZ, Sun YH, Yang PY and Liu F: Reduced expression of the chromatin remodeling gene ARID1A enhances gastric cancer cell migration and invasion via downregulation of E-cadherin transcription. Carcinogenesis. 35:867–876. 2014. View Article : Google Scholar : PubMed/NCBI

22 

Li Y, Chen CQ, He YL, Cai SR, Yang DJ, He WL, Xu JB and Zan WH: Abnormal expression of E-cadherin in tumor cells is associated with poor prognosis of gastric carcinoma. J Surg Oncol. 106:304–310. 2012. View Article : Google Scholar : PubMed/NCBI

23 

Huang X, Qian Y, Wu H, Xie X, Zhou Q, Wang Y, Kuang W, Shen L, Li K, Su J, et al: Aberrant expression of osteopontin and E-cadherin indicates radiation resistance and poor prognosis for patients with cervical carcinoma. J Histochem Cytochem. 63:88–98. 2015. View Article : Google Scholar : PubMed/NCBI

24 

Yun JA, Kim SH, Hong HK, Yun SH, Kim HC, Chun HK, Cho YB and Lee WY: Loss of E-Cadherin expression is associated with a poor prognosis in stage III colorectal cancer. Oncology. 86:318–328. 2014. View Article : Google Scholar : PubMed/NCBI

25 

Techasen A, Loilome W, Namwat N, Khuntikeo N, Puapairoj A, Jearanaikoon P, Saya H and Yongvanit P: Loss of E-cadherin promotes migration and invasion of cholangiocarcinoma cells and serves as a potential marker of metastasis. Tumour Biol. 35:8645–8652. 2014. View Article : Google Scholar : PubMed/NCBI

26 

Washington K: 7th edition of the AJCC cancer staging manual: Stomach. Ann Surg Oncol. 17:3077–3079. 2010. View Article : Google Scholar : PubMed/NCBI

27 

Chen F, Zhuang M, Zhong C, Peng J, Wang X, Li J, Chen Z and Huang Y: Baicalein reverses hypoxia-induced 5-FU resistance in gastric cancer AGS cells through suppression of glycolysis and the PTEN/Akt/HIF-1α signaling patway. Oncol Rep. 33:457–463. 2015. View Article : Google Scholar : PubMed/NCBI

28 

Rong S, Cao Q, Liu M, Seo J, Jia L, Boudyguina E, Gebre AK, Colvin PL, Smith TL, Murphy RC, et al: Macrophage 12/15 lipoxygenase expression increases plasma and hepatic lipid levels and exacerbates atherosclerosis. J Lipid Res. 53:686–695. 2012. View Article : Google Scholar : PubMed/NCBI

29 

Nagasawa K, Kakuda T, Higashi Y and Fujimoto S: Possible involvement of 12-lipoxygenase activation in glucose-deprivation/reload-treated neurons. Neurosci Lett. 429:120–125. 2007. View Article : Google Scholar : PubMed/NCBI

30 

Dilly AK, Ekambaram P, Guo Y, Cai Y, Tucker SC, Fridman R, Kandouz M and Honn KV: Platelet-type 12-lipoxygenase induces MMP9 expression and cellular invasion via activation of PI3K/Akt/NF-κB. Int J Cancer. 133:1784–1791. 2013. View Article : Google Scholar : PubMed/NCBI

31 

Yoshimura R, Inoue K, Kawahito Y, Mitsuhashi M, Tsuchida K, Matsuyama M, Sano H and Nakatani T: Expression of 12-lipoxygenase in human renal cell carcinoma and growth prevention by its inhibitor. Int J Mol Med. 13:41–46. 2004.PubMed/NCBI

32 

Yoshimura R, Matsuyama M, Mitsuhashi M, Takemoto Y, Tsuchida K, Kawahito Y, Sano H and Nakatani T: Relationship between lipoxygenase and human testicular cancer. Int J Mol Med. 13:389–393. 2004.PubMed/NCBI

33 

Wong BC, Wang WP, Cho CH, Fan XM, Lin MC, Kung HF and Lam SK: 12-Lipoxygenase inhibition induced apoptosis in human gastric cancer cells. Carcinogenesis. 22:1349–1354. 2001. View Article : Google Scholar : PubMed/NCBI

34 

Chen FL, Wang XZ, Li JY, Yu JP, Huang CY and Chen ZX: 12-lipoxygenase induces apoptosis of human gastric cancer AGS cells via the ERK1/2 signal pathway. Dig Dis Sci. 53:181–187. 2008. View Article : Google Scholar : PubMed/NCBI

35 

Nie D, Nemeth J, Qiao Y, Zacharek A, Li L, Hanna K, Tang K, Hillman GG, Cher ML, Grignon DJ and Honn KV: Increased metastatic potential in human prostate carcinoma cells by overexpression of arachidonate 12-lipoxygenase. Clin Exp Metastasis. 20:657–663. 2003. View Article : Google Scholar : PubMed/NCBI

36 

Gao X and Honn KV: Biological properties of 12(S)-HETE in cancer metastasis. Adv Prostaglandin Thromboxane Leukot Res. 23:439–444. 1995.PubMed/NCBI

37 

Honn KV, Tang DG, Gao X, Butovich IA, Liu B, Timar J and Hagmann W: 12-lipoxygenases and 12(S)-HETE: Role in cancer metastasis. Cancer Metastasis Rev. 13:365–396. 1994. View Article : Google Scholar : PubMed/NCBI

38 

Torabizadeh Z, Nosrati A, Sajadi Saravi SN, Yazdani Charati J and Janbabai G: Evaluation of E-cadherin expression in gastric cancer and its correlation with clinicopathologic parameters. Int J Hematol Oncol Stem Cell Res. 11:158–164. 2017.PubMed/NCBI

39 

Anbiaee R, Mojir Sheibani K, Torbati P and Jaam H: Abnormal expression of e-cadherin in gastric adenocarcinoma, and its correlation with tumor histopathology and helicobacter pylori infection. Iran Red Crescent Med J. 15:218–222. 2013. View Article : Google Scholar : PubMed/NCBI

40 

Lazăr D, Tăban S, Ardeleanu C, Dema A, Sporea I, Cornianu M, Lazăr E and Vernic C: The immunohistochemical expression of E-cadherin in gastric cancer; correlations with clinicopathological factors and patients' survival. Rom J Morphol Embryol. 49:459–467. 2008.PubMed/NCBI

41 

Stemmler MP: Cadherins in development and cancer. Mol Biosyst. 4:835–850. 2008. View Article : Google Scholar : PubMed/NCBI

42 

Ma Y, Zheng X, Zhou J, Zhang Y and Chen K: ZEB1 promotes the progression and metastasis of cervical squamous cell carcinoma via the promotion of epithelial-mesenchymal transition. Int J Clin Exp Pathol. 8:11258–11267. 2015.PubMed/NCBI

43 

Zhao J, Yang C, Guo S and Wu Y: GM130 regulates epithelial-to-mesenchymal transition and invasion of gastric cancer cells via snail. Int J Clin Exp Pathol. 8:10784–10791. 2015.PubMed/NCBI

44 

Wang F, Li XK, Xu HY, Shan ZZ, Wang T, Yang ZC, He W, Wang LX and Fan QX: N-cadherin participated in invasion and metastasis of human esophageal squamous cell carcinoma via taking part in the formation of vasculogenic mimicry. Med Oncol. 32:4802015. View Article : Google Scholar : PubMed/NCBI

45 

Yi S, Yang ZL, Miao X, Zou Q, Li J, Liang L, Zeng G and Chen S: N-cadherin and P-cadherin are biomarkers for invasion, metastasis, and poor prognosis of gallbladder carcinomas. Pathol Res Pract. 210:363–368. 2014. View Article : Google Scholar : PubMed/NCBI

46 

Ye J, Huang J, Xu J, Huang Q, Wang J, Zhong W and Lin X, Li Y and Lin X: ERp29 controls invasion and metastasis of gastric carcinoma by inhibition of epithelial-mesenchymal transition via PI3K/Aktsignaling pathway. BMC Cancer. 17:6262017. View Article : Google Scholar : PubMed/NCBI

47 

Han M and Xu W: EMP3 is induced by TWIST1/2 and regulates epithelial-to-mesenchymal transition of gastric cancer cells. Tumour Biol. 39:10104283177184042017. View Article : Google Scholar : PubMed/NCBI

48 

Song Y, Li ZX, Liu X, Wang R, Li LW and Zhang Q: The Wnt/β-catenin and PI3K/Akt signaling pathways promote EMT in gastric cancer by epigenetic regulation via H3 lysine 27 acetylation. Tumour Biol. 39:10104283177126172017. View Article : Google Scholar : PubMed/NCBI

49 

Chen G, Tang N, Wang C, Xiao L, Yu M, Zhao L, Cai H, Han L, Xie C and Zhang Y: TNF-α-inducing protein of Helicobacter pylori induces epithelial-mesenchymal transition (EMT) in gastric cancer cells through activation of IL-6/STAT3 signaling pathway. Biochem Biophys Res Commun. 484:311–317. 2017. View Article : Google Scholar : PubMed/NCBI

50 

Zavadil J and Böttinger EP: TGF-beta and epithelial-to-mesenchymal transitions. Oncogene. 24:5764–5774. 2005. View Article : Google Scholar : PubMed/NCBI

51 

Timmerman LA, Grego-Bessa J, Raya A, Bertrán E, Pérez-Pomares JM, Díez J, Aranda S, Palomo S, McCormick F, Izpisúa-Belmonte JC and de la Pompa JL: Notch promotes epithelial-mesenchymal transition during cardiac development and oncogenic transformation. Genes Dev. 18:99–115. 2004. View Article : Google Scholar : PubMed/NCBI

52 

Huber MA, Azoitei N, Baumann B, Grünert S, Sommer A, Pehamberger H, Kraut N, Beug H and Wirth T: NF-kappaB is essential for epithelial-mesenchymal transition and metastasis in a model of breast cancer progression. J Clin Invest. 114:569–581. 2004. View Article : Google Scholar : PubMed/NCBI

53 

Tashiro E, Henmi S, Odake H, Ino S and Imoto M: Involvement of the MEK/ERK pathway in EGF-induced E-cadherin down-regulation. Biochem Biophys Res Commun. 477:801–806. 2016. View Article : Google Scholar : PubMed/NCBI

Related Articles

  • Abstract
  • View
  • Download
  • Twitter
Copy and paste a formatted citation
Spandidos Publications style
Zhong C, Zhuang M, Wang X, Li J, Chen Z, Huang Y and Chen F: 12‑Lipoxygenase promotes invasion and metastasis of human gastric cancer cells via epithelial‑mesenchymal transition. Oncol Lett 16: 1455-1462, 2018.
APA
Zhong, C., Zhuang, M., Wang, X., Li, J., Chen, Z., Huang, Y., & Chen, F. (2018). 12‑Lipoxygenase promotes invasion and metastasis of human gastric cancer cells via epithelial‑mesenchymal transition. Oncology Letters, 16, 1455-1462. https://doi.org/10.3892/ol.2018.8808
MLA
Zhong, C., Zhuang, M., Wang, X., Li, J., Chen, Z., Huang, Y., Chen, F."12‑Lipoxygenase promotes invasion and metastasis of human gastric cancer cells via epithelial‑mesenchymal transition". Oncology Letters 16.2 (2018): 1455-1462.
Chicago
Zhong, C., Zhuang, M., Wang, X., Li, J., Chen, Z., Huang, Y., Chen, F."12‑Lipoxygenase promotes invasion and metastasis of human gastric cancer cells via epithelial‑mesenchymal transition". Oncology Letters 16, no. 2 (2018): 1455-1462. https://doi.org/10.3892/ol.2018.8808
Copy and paste a formatted citation
x
Spandidos Publications style
Zhong C, Zhuang M, Wang X, Li J, Chen Z, Huang Y and Chen F: 12‑Lipoxygenase promotes invasion and metastasis of human gastric cancer cells via epithelial‑mesenchymal transition. Oncol Lett 16: 1455-1462, 2018.
APA
Zhong, C., Zhuang, M., Wang, X., Li, J., Chen, Z., Huang, Y., & Chen, F. (2018). 12‑Lipoxygenase promotes invasion and metastasis of human gastric cancer cells via epithelial‑mesenchymal transition. Oncology Letters, 16, 1455-1462. https://doi.org/10.3892/ol.2018.8808
MLA
Zhong, C., Zhuang, M., Wang, X., Li, J., Chen, Z., Huang, Y., Chen, F."12‑Lipoxygenase promotes invasion and metastasis of human gastric cancer cells via epithelial‑mesenchymal transition". Oncology Letters 16.2 (2018): 1455-1462.
Chicago
Zhong, C., Zhuang, M., Wang, X., Li, J., Chen, Z., Huang, Y., Chen, F."12‑Lipoxygenase promotes invasion and metastasis of human gastric cancer cells via epithelial‑mesenchymal transition". Oncology Letters 16, no. 2 (2018): 1455-1462. https://doi.org/10.3892/ol.2018.8808
Follow us
  • Twitter
  • LinkedIn
  • Facebook
About
  • Spandidos Publications
  • Careers
  • Cookie Policy
  • Privacy Policy
How can we help?
  • Help
  • Live Chat
  • Contact
  • Email to our Support Team