Spandidos Publications Logo
  • About
    • About Spandidos
    • Aims and Scopes
    • Abstracting and Indexing
    • Editorial Policies
    • Reprints and Permissions
    • Job Opportunities
    • Terms and Conditions
    • Contact
  • Journals
    • All Journals
    • Oncology Letters
      • Oncology Letters
      • Information for Authors
      • Editorial Policies
      • Editorial Board
      • Aims and Scope
      • Abstracting and Indexing
      • Bibliographic Information
      • Archive
    • International Journal of Oncology
      • International Journal of Oncology
      • Information for Authors
      • Editorial Policies
      • Editorial Board
      • Aims and Scope
      • Abstracting and Indexing
      • Bibliographic Information
      • Archive
    • Molecular and Clinical Oncology
      • Molecular and Clinical Oncology
      • Information for Authors
      • Editorial Policies
      • Editorial Board
      • Aims and Scope
      • Abstracting and Indexing
      • Bibliographic Information
      • Archive
    • Experimental and Therapeutic Medicine
      • Experimental and Therapeutic Medicine
      • Information for Authors
      • Editorial Policies
      • Editorial Board
      • Aims and Scope
      • Abstracting and Indexing
      • Bibliographic Information
      • Archive
    • International Journal of Molecular Medicine
      • International Journal of Molecular Medicine
      • Information for Authors
      • Editorial Policies
      • Editorial Board
      • Aims and Scope
      • Abstracting and Indexing
      • Bibliographic Information
      • Archive
    • Biomedical Reports
      • Biomedical Reports
      • Information for Authors
      • Editorial Policies
      • Editorial Board
      • Aims and Scope
      • Abstracting and Indexing
      • Bibliographic Information
      • Archive
    • Oncology Reports
      • Oncology Reports
      • Information for Authors
      • Editorial Policies
      • Editorial Board
      • Aims and Scope
      • Abstracting and Indexing
      • Bibliographic Information
      • Archive
    • Molecular Medicine Reports
      • Molecular Medicine Reports
      • Information for Authors
      • Editorial Policies
      • Editorial Board
      • Aims and Scope
      • Abstracting and Indexing
      • Bibliographic Information
      • Archive
    • World Academy of Sciences Journal
      • World Academy of Sciences Journal
      • Information for Authors
      • Editorial Policies
      • Editorial Board
      • Aims and Scope
      • Abstracting and Indexing
      • Bibliographic Information
      • Archive
    • International Journal of Functional Nutrition
      • International Journal of Functional Nutrition
      • Information for Authors
      • Editorial Policies
      • Editorial Board
      • Aims and Scope
      • Abstracting and Indexing
      • Bibliographic Information
      • Archive
    • International Journal of Epigenetics
      • International Journal of Epigenetics
      • Information for Authors
      • Editorial Policies
      • Editorial Board
      • Aims and Scope
      • Abstracting and Indexing
      • Bibliographic Information
      • Archive
    • Medicine International
      • Medicine International
      • Information for Authors
      • Editorial Policies
      • Editorial Board
      • Aims and Scope
      • Abstracting and Indexing
      • Bibliographic Information
      • Archive
  • Articles
  • Information
    • Information for Authors
    • Information for Reviewers
    • Information for Librarians
    • Information for Advertisers
    • Conferences
  • Language Editing
Spandidos Publications Logo
  • About
    • About Spandidos
    • Aims and Scopes
    • Abstracting and Indexing
    • Editorial Policies
    • Reprints and Permissions
    • Job Opportunities
    • Terms and Conditions
    • Contact
  • Journals
    • All Journals
    • Biomedical Reports
      • Information for Authors
      • Editorial Policies
      • Editorial Board
      • Aims and Scope
      • Abstracting and Indexing
      • Bibliographic Information
      • Archive
    • Experimental and Therapeutic Medicine
      • Information for Authors
      • Editorial Policies
      • Editorial Board
      • Aims and Scope
      • Abstracting and Indexing
      • Bibliographic Information
      • Archive
    • International Journal of Epigenetics
      • Information for Authors
      • Editorial Policies
      • Editorial Board
      • Aims and Scope
      • Abstracting and Indexing
      • Bibliographic Information
      • Archive
    • International Journal of Functional Nutrition
      • Information for Authors
      • Editorial Policies
      • Editorial Board
      • Aims and Scope
      • Abstracting and Indexing
      • Bibliographic Information
      • Archive
    • International Journal of Molecular Medicine
      • Information for Authors
      • Editorial Policies
      • Editorial Board
      • Aims and Scope
      • Abstracting and Indexing
      • Bibliographic Information
      • Archive
    • International Journal of Oncology
      • Information for Authors
      • Editorial Policies
      • Editorial Board
      • Aims and Scope
      • Abstracting and Indexing
      • Bibliographic Information
      • Archive
    • Medicine International
      • Information for Authors
      • Editorial Policies
      • Editorial Board
      • Aims and Scope
      • Abstracting and Indexing
      • Bibliographic Information
      • Archive
    • Molecular and Clinical Oncology
      • Information for Authors
      • Editorial Policies
      • Editorial Board
      • Aims and Scope
      • Abstracting and Indexing
      • Bibliographic Information
      • Archive
    • Molecular Medicine Reports
      • Information for Authors
      • Editorial Policies
      • Editorial Board
      • Aims and Scope
      • Abstracting and Indexing
      • Bibliographic Information
      • Archive
    • Oncology Letters
      • Information for Authors
      • Editorial Policies
      • Editorial Board
      • Aims and Scope
      • Abstracting and Indexing
      • Bibliographic Information
      • Archive
    • Oncology Reports
      • Information for Authors
      • Editorial Policies
      • Editorial Board
      • Aims and Scope
      • Abstracting and Indexing
      • Bibliographic Information
      • Archive
    • World Academy of Sciences Journal
      • Information for Authors
      • Editorial Policies
      • Editorial Board
      • Aims and Scope
      • Abstracting and Indexing
      • Bibliographic Information
      • Archive
  • Articles
  • Information
    • For Authors
    • For Reviewers
    • For Librarians
    • For Advertisers
    • Conferences
  • Language Editing
Login Register Submit
  • This site uses cookies
  • You can change your cookie settings at any time by following the instructions in our Cookie Policy. To find out more, you may read our Privacy Policy.

    I agree
Search articles by DOI, keyword, author or affiliation
Search
Advanced Search
presentation
Oncology Letters
Join Editorial Board Propose a Special Issue
Print ISSN: 1792-1074 Online ISSN: 1792-1082
Journal Cover
November-2018 Volume 16 Issue 5

Full Size Image

Sign up for eToc alerts
Recommend to Library

Journals

International Journal of Molecular Medicine

International Journal of Molecular Medicine

International Journal of Molecular Medicine is an international journal devoted to molecular mechanisms of human disease.

International Journal of Oncology

International Journal of Oncology

International Journal of Oncology is an international journal devoted to oncology research and cancer treatment.

Molecular Medicine Reports

Molecular Medicine Reports

Covers molecular medicine topics such as pharmacology, pathology, genetics, neuroscience, infectious diseases, molecular cardiology, and molecular surgery.

Oncology Reports

Oncology Reports

Oncology Reports is an international journal devoted to fundamental and applied research in Oncology.

Experimental and Therapeutic Medicine

Experimental and Therapeutic Medicine

Experimental and Therapeutic Medicine is an international journal devoted to laboratory and clinical medicine.

Oncology Letters

Oncology Letters

Oncology Letters is an international journal devoted to Experimental and Clinical Oncology.

Biomedical Reports

Biomedical Reports

Explores a wide range of biological and medical fields, including pharmacology, genetics, microbiology, neuroscience, and molecular cardiology.

Molecular and Clinical Oncology

Molecular and Clinical Oncology

International journal addressing all aspects of oncology research, from tumorigenesis and oncogenes to chemotherapy and metastasis.

World Academy of Sciences Journal

World Academy of Sciences Journal

Multidisciplinary open-access journal spanning biochemistry, genetics, neuroscience, environmental health, and synthetic biology.

International Journal of Functional Nutrition

International Journal of Functional Nutrition

Open-access journal combining biochemistry, pharmacology, immunology, and genetics to advance health through functional nutrition.

International Journal of Epigenetics

International Journal of Epigenetics

Publishes open-access research on using epigenetics to advance understanding and treatment of human disease.

Medicine International

Medicine International

An International Open Access Journal Devoted to General Medicine.

Journal Cover
November-2018 Volume 16 Issue 5

Full Size Image

Sign up for eToc alerts
Recommend to Library

  • Article
  • Citations
    • Cite This Article
    • Download Citation
    • Create Citation Alert
    • Remove Citation Alert
    • Cited By
  • Similar Articles
    • Related Articles (in Spandidos Publications)
    • Similar Articles (Google Scholar)
    • Similar Articles (PubMed)
  • Download PDF
  • Download XML
  • View XML
Article Open Access

miR‑491‑5p inhibits osteosarcoma cell proliferation by targeting PKM2

  • Authors:
    • Ting Chen
    • Yuyang Li
    • Wenliang Cao
    • Yadong Liu
  • View Affiliations / Copyright

    Affiliations: Department of Orthopedics, Shengjing Hospital of China Medical University, Shenyang, Liaoning 110004, P.R. China, 2Department of Hyperbaric Oxygen Therapy, The People's Hospital of China Medical University, Shenyang, Liaoning 110016, P.R. China, Department of Joint Surgery, The First Affiliated Hospital of Dalian Medical University, Dalian, Liaoning 116001, P.R. China
    Copyright: © Chen et al. This is an open access article distributed under the terms of Creative Commons Attribution License.
  • Pages: 6472-6478
    |
    Published online on: September 18, 2018
       https://doi.org/10.3892/ol.2018.9451
  • Expand metrics +
Metrics: Total Views: 0 (Spandidos Publications: | PMC Statistics: )
Metrics: Total PDF Downloads: 0 (Spandidos Publications: | PMC Statistics: )
Cited By (CrossRef): 0 citations Loading Articles...

This article is mentioned in:


Abstract

Increasing evidence has indicated that microRNAs (miRNAs/miRs) are associated with tumorigenesis and the development of numerous cancer types. Previous studies have suggested miRNA‑491‑5p is downregulated in osteosarcoma (OS) and functions as a tumor suppressor. However, the biological roles and underlying mechanisms associated with miR‑491‑5p function in OS require further exploration. In the present study, it was demonstrated by reverse transcription‑quantitative polymerase chain reaction (RT‑qPCR) that miR‑491‑5p was downregulated in 36 pairs of OS tissues, compared with in adjacent normal bone tissues. Furthermore, CCK‑8 and colony formation assays indicated that miR‑491‑5p mimics suppressed OS cell proliferation. However, an miR‑491‑5p inhibitor enhanced cell proliferation. In addition, luciferase reporter assays, RT‑qPCR and western blot analysis demonstrated that PKM2 was a direct target of miR‑491‑5p. The miR‑491‑5p mimic inhibited the mRNA and protein expression of PKM2, while the miR‑491‑5p inhibitor promoted PKM2 mRNA and protein expression. In addition, PKM2 overexpression reversed the proliferation‑inhibiting effects of miR‑491‑5p in OS cells. Therefore, these results indicated that miR‑491‑5p serves as a tumor suppressor in OS cells, which may be important in OS treatment.

Introduction

Osteosarcoma (OS) is one of most common types of primary bone malignancy worldwide (1). Data analysis between 1973 and 2004 has indicated that improvements occurring in the treatment of OS, including surgical resection, chemotherapy and radiotherapy, have prolonged the overall 5-year survival rate to ~60–70% in the US (1,2). However, due to the aggressive characteristics of rapid growth and early metastasis associated with OS, the prognosis remains poor (3,4). Therefore, understanding the molecular mechanisms underlying OS is essential.

According to recent studies, miRNAs (miR) were demonstrated to regulate mRNA expression by binding to the 3′untranslated regions (3′UTR) of its targeted mRNAs in OS cells (5). For example, miR-379 may function as a tumor-suppressing miRNA via targeting phosphoinositide kinase-1 in OS (6). miRNA-494 inhibits the proliferation and metastasis of OS by suppressing insulin receptor substrate-1 (7). Overexpression of miR-506 suppresses the proliferation and promotes the apoptosis of OS cells by targeting astrocyte elevated gene-1 (8). Additionally, miR-491-5p was suggested to be involved in OS development; the upregulation of microRNA-491-5p suppresses cell proliferation and promotes apoptosis by targeting forkhead box protein 4 (FOXP4) in human OS (9). However, the biological roles and underlying mechanisms of miR-491-5p in OS require exploration.

In the present study, it was identified that miR-491-5p was downregulated in OS samples. Furthermore, miR-491-5p inhibited the proliferation and colony formation abilities of OS cells. In addition, it was demonstrated that pyruvate kinase, muscle 2 (PKM2) was a direct target of miR-491-5p, and that miR-491-5p suppressed proliferation in OS cells by targeting PKM2. Therefore, miR-491-5p acts as a tumor suppressor in OS, which may provide valuable insight for OS treatment.

Materials and methods

Clinical tissue specimens

A total of 36 pairs of OS tissues and adjacent normal bone tissues were obtained from the Department of Orthopedics, Shengjing Hospital of China Medical University. Tissue samples were rapidly frozen in liquid nitrogen and stored at −80°C following surgery. Written informed consent was obtained from all patients. The study was approved by the Ethics Committee of Shengjing Hospital of China Medical University.

Cell culture

A normal osteoblast cell line (Nhost) and four different OS cell lines (KHOS, LM7, U2OS and MG-63) were purchased from the American Type Culture Collection (Manassas, VA, USA). Cells were grown in Dulbecco's modified Eagle's medium (DMEM; Thermo Fisher Scientific, Inc., Waltham, MA, USA) supplemented with 10% fetal bovine serum (FBS; Thermo Fisher Scientific, Inc.) at 37°C in a humidified atmosphere containing 5% CO2.

Reverse transcription-quantitative polymerase chain reaction (RT-qPCR)

Total RNA was extracted from tissues and cells using TRIzol® reagent (Takara Biotechnology, Co., Ltd., Dalian, China), following the manufacturer's protocol. RNA was reverse transcribed to cDNA using a PrimeScript RT Reagent kit (Takara Biotechnology, Co., Ltd., Dalian, China). miR-491-5p expression was detected using a SYBR Premix Ex Taq™ kit (Takara Biotechnology, Co., Ltd.). Relative mRNA expression was normalized to that of β-actin and U6 small nuclear RNA. The RT-qPCR assays were performed using an Applied Biosystems 7500 system (Applied Biosystems; Thermo Fisher Scientific, Inc.). The primer sequences were as follows: miR-491-5p forward, 5′-GGAGTGGGGAACCCTTCC-3′ and reverse, 5′-GTGCAGGGTCCGAGGT-3′; PKM2 forward, 5′-CTGTGGACTTGCCTGCTGTG-3′ and reverse, 5′-TGCCTTGCGGATGAATGACG-3′; U6 forward, 5′-CTCGCTTCGGCAGCACA-3′ and reverse, 5′-AACGCTTCACGAATTTGCGT-3′; β-actin forward, 5′-AGAAAATCTGGCACCACACC-3′ and reverse, 5′-TAGCACAGCCTGGATAGCAA-3′.

Cell proliferation assay

Cell proliferation was measured using a Cell Counting Kit-8 (CCK8; Dojindo Molecular Technologies, Kumamoto, Japan). U2OS or MG-63 cells (2×103 cells/well) were seeded in 96-well plates. Cells were transfected with 100 nM miR-NC (cat. no., QPG-04191), miR-491-5p mimics (cat. no., QPG-04192) or miR-491-5p inhibitors (cat. no., QPG-04193) (sequence unavailable) purchased by Shanghai Genepharma Co., Ltd. (Shanghai, China) using the Lipofectamine 2000 (Thermo Fisher Scientific, Inc.) according to the manufacturer's protocols at a final concentration of 100 nM. Cells were incubated for 1, 2, 3, 4 and 5 days at 37°C. Then, 10 µl CCK-8 solution was added to each well for 2 h at 37°C. Cell viability was measured using a microplate reader and the absorbance at 450 nm was recorded.

Cell colony formation assay

U2OS or MG-63 cells were transfected with 100 nM miR-NC, miR-491-5p mimics or miR-491-inhibitors, as aforementioned. Cells were incubated for 14 days, after which the cells were fixed in 100% methanol for 20 min at room temperature, stained with 0.1% crystal violet for 20 min at room temperature, and counted in 5 random fields of view using a light microscope (magnification, 200×).

Western blot analysis

Total protein was extracted from cells following transfection with miR-NC, miR-491-5p mimics or miR-491-5p inhibitors. The protein concentration was determined using a BCA Protein Assay kit (Beyotime Institute of Biotechnology, Haimen, China), according to the manufacturer's protocol. Equal amounts of protein (40 µg) were separated via 10% SDS-PAGE and electrotransferred to polyvinylidene fluoride membranes (EMD Millipore, Billerica, MA, USA). The membranes were then incubated with specific antibodies against PKM2 (dilution, 1:500; cat. no., sc-65178,) and GAPDH (dilution, 1:1,000; cat. no., sc-25778; both from Santa Cruz Biotechnology, Inc., Dallas, TX, USA) at 4°C overnight. This was followed by incubation at room temperature with horseradish peroxidase-conjugated anti-mouse IgG (dilution, 1:1,000; cat. no., 7074; Cell Signaling Technology, Inc., Danvers, MA, USA). The protein bands were assessed using an Enhanced Chemiluminescence Western Blotting kit (Pierce; Thermo Fisher Scientific, Inc.). Protein expression was analyzed using Image-Pro Plus 6.0 software (Media Cybernetics, Inc., Rockville, MD, USA). Protein expression was normalized to that of GAPDH.

Prediction of the putative targets of miR-491-5p

The putative targets of miR-491-5p were predicted by the online software Targetscan (http://www.targetscan.org/vert_71/) and miRanda (http://www.microRNA.org).

Dual-luciferase assay

The wild-type 3′-UTR region of the PKM2 mRNA (3′UTR-PKM2-WT) containing a putative miR-491-5p-binding site and the corresponding mutant type 3′-UTR region of the PKM2 mRNA (5′-CCCCAC-3′ to 5′-GGGGUG-3′) (3′UTR-PKM2-MUT) were generated by Guangzhou RiboBio Co., Ltd., (Guangzhou, China). U2OS cells were seeded into a 96-well plate (1×104 cells/well) and co-transfected with 3′UTR-PKM2-WT/MUT plasmids (Promega Corporation, Madison, WI, USA), along with miR-491-5p or the miR-negative control (NC), using Lipofectamine 2000® (Invitrogen; Thermo Fisher Scientific, Inc.). Relative luciferase activity was measured at 48 h after transfection using a Dual-Luciferase Reporter Assay System (Promega Corporation). Firefly luciferase was used to normalize the luciferase activity.

Statistical analysis

All data were assessed using SPSS v.20.0 software (IBM Corp., Armonk, NY, USA) and are presented as the means ± standard deviation from ≥3 independent experiments. Differences between two groups were compared using a two-tailed paired Student's t-test; one-way analysis of variance (ANOVA) was used for comparisons between multiple groups. The Student Newman-Keuls test was used as a post-hoc test following ANOVA. The association between PKM2 expression and miR-491-5p in OS tissues was determined by Spearman's correlation analyses. P<0.05 was considered to indicate a statistically significant difference.

Results

Relative expression of miR-491-5p is significantly downregulated in OS tissues and cells

Firstly, the relative expression of miR-491-5p in 36 paired of OS tissues and adjacent normal tissue samples was analyzed via RT-qPCR. The results demonstrated that miR-491-5p expression was significantly decreased in OS tissues compared with in the adjacent normal tissues (Fig. 1A; P<0.01). Next, relative miR-491-5p expression levels in Nhost cells and 4 different OS cell lines (KHOS, LM7, U2OS, and MG-63) were examined. miR-491-5p expression was significantly decreased in the 4 OS cell lines compared with in the Nhost cells (Fig. 1B). Therefore, these results indicated that miR-491-5p expression is significantly downregulated in OS tissues and cells.

Figure 1.

Expression of miR-491-5p is significantly downregulated in OS tissues and cells. (A) Expression of miR-491-5p was downregulated in OS tissues compared with adjacent normal tissues (n=36) by RT-qPCR analysis. U6 was used as the internal control. (B) Expression of miR-491-5p was downregulated in 4 different OS cell lines (KHOS, LM7, U2OS, and MG-63) compared with a normal osteoblast cell line (Nhost). U6 was used as the internal control. *P<0.05, **P<0.01 compared with Nhost. miR, microRNA' OS, osteosarcoma.

miR-491-5p inhibits cell proliferation in vitro

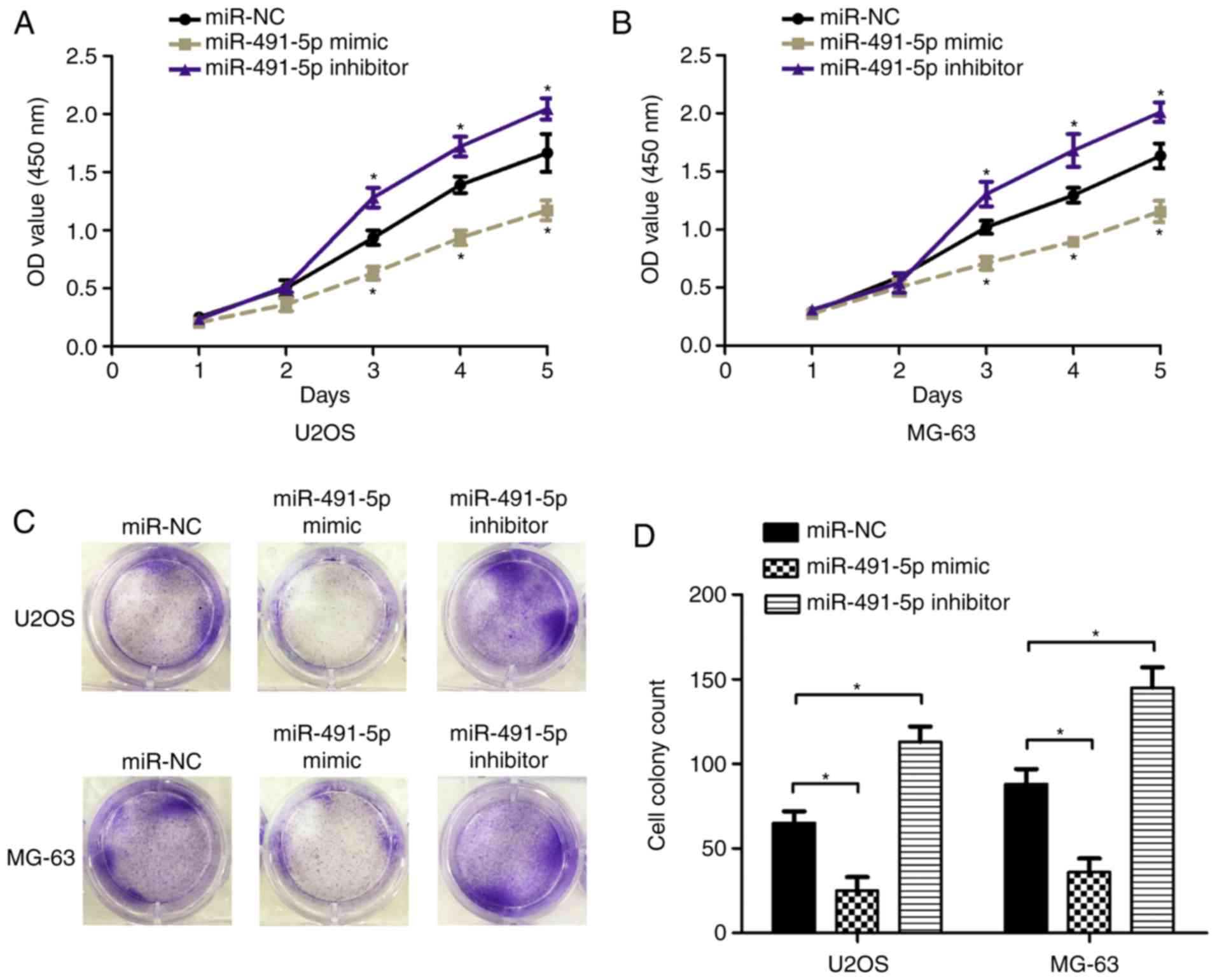
To investigate whether miR-491-5p expression affects the biological function of OS cells, according to the expression of miR-491-5p in the 4 OS cells, gain- and loss-of-function assays were performed using miR-491-5p mimics and miR-491-5p inhibitors, respectively, in U2OS and MG-63 cells. CCK8 assays indicated that cells transfected with miR-491-5p mimics had significantly inhibited proliferation abilities compared with the control; however, the miR-491-5p inhibitor promoted cell proliferation abilities, compared with the control groups in U2OS and MG-63 cells (Fig. 2A and B; P<0.05). Concurrently, cell colony formation assays demonstrated that miR-491-5p mimics reduced the number of colonies formed compared with the control, while the miR-491-5p inhibitor exhibited the opposite effect, in U2OS and MG-63 cells (Fig. 2C and D; P<0.05). These results indicated that miR-491-5p inhibited proliferation in OS cells.

Figure 2.

miR-491-5p suppresses proliferation in osteosarcoma cells. CCK8 assay was used to evaluated the cell proliferation rate following transfection with miR-NC, miR-491-5p mimics or miR-491-5p inhibitors in (A) U2OS and (B) MG-63 cells. The miR-NC group was used as the control at 1, 2, 3, 4 and 5 days, *P<0.05 compared with control. Cell colony formation assays were performed and cell colony number was analyzed following transfection with miR-NC, miR-491-5p mimics or miR-491-5p inhibitors into (C) U2OS and (D) MG-63 cells, *P<0.05. miR, microRNA; NC, negative control; OD, optical density.

PKM2 is a target of miR-491-5p

Using miRanda and TargetScan target prediction software, PKM2 was identified to be a potential target of miR-491-5p (Fig. 3A). Furthermore, the luciferase reporter vector containing the putative 3′-UTR PKM2 target site and the mutant site for miR-491-5p was constructed (Fig. 3A). To demonstrate that PKM2 was a target of miR-491-5p, U2OS cells were co-transfected with 3′-UTR PKM2-WT or 3′-UTR PKM2-MUT and miR-491-5p mimic or miR-NC. Luciferase activity analysis results indicated that the miR-491-5p mimic significantly suppressed the luciferase activity of the 3′-UTR PKM2-WT reporter vector, but that of 3′-UTR PKM2-MUT was not altered (Fig. 3B). Furthermore, it was demonstrated that PKM mRNA expression levels were significantly reduced with miR-491-5p mimics, but increased with miR491-5p inhibitors, compared with the miR-NC in U2OS and MG-63 cells (Fig. 3C and D). Consistently, the protein expression levels of PKM2 were significantly reduced in the miR-491-5p mimic group, but increased in the miR491-5p inhibitor group, compared with the miR-NC group in U2OS and MG-63 cells (Fig. 4A-D). Therefore, these results indicated that PKM2 was a direct target of miR-491-5p.

Figure 3.

PKM2 is a direct target of miR-491-5p. (A) The wild-type 3′-UTR region of the PKM2 mRNA (3′UTR-PKM2-WT) containing a putative miR-491-5p-binding site and the corresponding mutant 3′-UTR region of the PKM2 mRNA (5′-CCCCAC-3′ to 5′-GGGGUG-3′) (3′UTR-PKM2-MUT). The 198 was the location in the genome of PKM2. (B) U2OS cells were co-transfected with 3′UTR-PKM2-WT/MUT plasmid, along with miR-491-5p or miR-NC using Lipofectamine 2000. The relative luciferase activity is presented. The relative mRNA expression was detected using reverse transcription polymerase chain reaction following transfection with miR-NC, miR-491-5p mimics or miR-491-5p inhibitors into (C) U2OS or (D) MG-63 cells. *P<0.05. UTR, untranslated region; PKM2, pyruvate kinase, muscle 2; WT, wild type; miR, microRNA.

Figure 4.

miR-491-5p regulates PKM2 protein expression. (A) The relative PKM2 mRNA expression was detected using western blot analysis following transfection with miR-NC, miR-491-5p mimics or miR-491-5p inhibitors into U2OS cells. (B) Quantification of protein bands. *P<0.05. (C) The relative PKM2 mRNA expression was detected using western blot analysis following transfection with miR-NC, miR-491-5p mimics or miR-491-5p inhibitors into MG-63 cells. (D) Quantification of protein bands. *P<0.05. PKM2, pyruvate kinase, muscle 2; miR, microRNA; NC, negative control.

PKM2 overexpression reverses the proliferation-inhibiting effects of miR-491-5p in OS cells

Furthermore, the expression of PKM2 was analyzed and identified that PKM2 expression was increased in OS tissues and adjacent normal tissue samples using the RT-qPCR assay (Fig. 5A). Increased PKM2 expression was negatively associated with miR-491-5p in OS tissues as determined by Spearman's correlation analyses (r=−0.433, Fig. 5B). To investigate whether PKM2 mediated the proliferation-inhibiting effects of miR-491-5p in OS, CCK8 assays were used and demonstrated that the miR-491-5p mimic suppressed cell proliferation compared with the control group, but was reversed by co-transfection with pcDNA-PKM2 plasmid in U2OS and MG-63 cells (Fig. 5C and D). These results indicated that PKM2 overexpression reversed the proliferation-inhibiting effects of miR-491-5p in OS cells.

Figure 5.

PKM2 overexpression reverses the cell proliferation-inhibiting effects of miR-491-5p in OS cells. (A) PKM2 expression was demonstrated to be increased in OS tissues compared with adjacent normal tissues (n=36) by reverse transcription quantitative polymerase chain reaction analysis. (B) Increased PKM2 expression was negatively associated with miR-491-5p by Spearman correlation analyses. (C) CCK8 assay was used to evaluated the cell proliferation rate following transfection with miR-NC, miR-491-5p mimics or miR-491-5p mimics plus pcDNA-PKM2 plasmids into U2OS cells. *P<0.05. (D) CCK8 assay was used to evaluate the cell proliferation rate following transfection with miR-NC, miR-491-5p mimics or miR-491-5p mimics plus pcDNA-PKM2 plasmids into MG-63 cells. *P<0.05. PKM2, pyruvate kinase, muscle 2; miR, microRNA; NC, negative control; OD, optical density.

Discussion

Previous studies have indicated that miRNAs function as oncogenes or tumor suppressors to regulate the expression of cancer-associated genes (10,11). Certain miRNAs have been demonstrated to be involved in OS progression: miRNA-503 suppresses cell proliferation and invasion in OS via targeting insulin-like growth factor 1 receptor (12); miR-187 inhibits tumor growth and invasion by directly targeting mitogen activated protein kinase 12 in OS (13); miRNA-199a-5p promotes tumor growth by dually targeting protein inhibitor of activated signal transducer and activator of transcription 3 and cyclin-dependent kinase inhibitor 1B in human OS (14). In a previous study, performed by Yin et al (9), miR-491 was identified to be downregulated in OS and to serve as a tumor suppressor, revealing that the upregulation of miRNA-491-5p suppressed proliferation and promoted apoptosis by targeting FOXP4 in human OS. Serum level of miR-491 has potential as a biomarker for predicting the prognosis of overall survival in patients, and inhibits OS lung metastasis and chemoresistance by targeting αB-crystallin (15). miR-491-3p suppresses the growth and invasion of OS cells by targeting tetraspanin 1 (16). However, the underling regulatory mechanisms for miR-491-5p in OS require additional investigation.

In the present study, it was indicated that miR-491-5p expression was significantly decreased in OS tissues compared with adjacent normal tissues. Furthermore, using gain- and loss-of-function in vitro assays, it was demonstrated that miR-491-5p overexpression significantly suppressed OS cell proliferation and colony formation abilities, while the miR-491-5p inhibitor promoted the proliferation and colony formation abilities. Additionally, it was revealed that PKM2 was a direct target of miR-491-5p. RT-qPCR and western blot analysis demonstrated that miR-491-5p overexpression suppressed the relative expression of PKM2 in OS cells. In a previous study, PKM2 was suggested to be involved in OS development; Liu et al (17) confirmed that the overexpression of PKM2 predicts a poor prognosis for patients with OS. Metformin increases the sensitivity of OS stem cells to cisplatin by inhibiting expression of PKM2 (18). In the present study, it was demonstrated that miR-491-5p inhibited OS cell proliferation ability, but that this was reversed by introducing pcDNA-PKM2, which suggested that PKM2 overexpression rescued the proliferation-inhibiting effects of miR-491-5p in OS cells.

In conclusion, the present study demonstrated that miR-491-5p was downregulated in OS and that upregulated miR-491-5p levels inhibited cell proliferation of OS, while the miR-491-5p inhibitor promoted the proliferation of OS cells. Furthermore, it was revealed that miR-491-5p inhibited OS cell proliferation by targeting PKM2. Therefore, these data suggest the value of miR-491-5p acts as a target in OS treatment.

Acknowledgements

Not applicable.

Funding

No funding was received.

Availability of data and materials

All data generated or analyzed during this study are included in this published article.

Authors' contributions

TC, YuL and WC collected patient data and performed cell experiments. WC and YaL performed PCR, western blotting and other molecular experiments. WC contributed to study design and manuscript writing.

Ethics approval and consent to participate

The present study was approved by Ethic Committee of Sheng Jing Hospital of China Medical University (Sheng Jing, China) and each patient provided written informed consent.

Patient's consent for publication

All patients gave informed consent for publication.

Competing interests

The authors declare that they have no competing interests.

References

1 

Mirabello L, Troisi RJ and Savage SA: osteosarcoma incidence and survival rates from 1973 to 2004: Data from the surveillance, epidemiology, and end results program. Cancer. 115:1531–1543. 2009. View Article : Google Scholar : PubMed/NCBI

2 

Meyers PA, Heller G, Healey J, Huvos A, Lane J, Marcove R, Applewhite A, Vlamis V and Rosen G: Chemotherapy for nonmetastatic osteogenic sarcoma: The memorial sloan-kettering experience. J Clin Oncol. 10:5–15. 1992. View Article : Google Scholar : PubMed/NCBI

3 

Sakamoto A and Iwamoto Y: Current status and perspectives regarding the treatment of osteo-sarcoma: Chemotherapy. Rev Recent Clin Trials. 3:228–231. 2008. View Article : Google Scholar : PubMed/NCBI

4 

Rytting M, Pearson P, Raymond AK, Ayala A, Murray J, Yasko AW, Johnson M and Jaffe N: Osteosarcoma in preadolescent patients. Clin Orthop Relat Res. 373:39–50. 2000. View Article : Google Scholar

5 

Kushlinskii NE, Fridman MV and Braga EA: Molecular mechanisms and microRNAs in osteosarcoma pathogenesis. Biochemistry (Mosc). 81:315–328. 2016. View Article : Google Scholar : PubMed/NCBI

6 

Li Z, Shen J, Chan MT and Wu WK: MicroRNA-379 suppresses osteosarcoma progression by targeting PDK1. J Cell Mol Med. 21:315–323. 2017. View Article : Google Scholar : PubMed/NCBI

7 

Zhi X, Wu K, Yu D, Wang Y, Yu Y, Yan P and Lv G: MicroRNA-494 inhibits proliferation and metastasis of osteosarcoma through repressing insulin receptor substrate-1. Am J Transl Res. 8:3439–3447. 2016.PubMed/NCBI

8 

Yao J, Qin L, Miao S, Wang X and Wu X: Overexpression of miR-506 suppresses proliferation and promotes apoptosis of osteosarcoma cells by targeting astrocyte elevated gene-1. Oncol Lett. 12:1840–1848. 2016. View Article : Google Scholar : PubMed/NCBI

9 

Yin Z, Ding H, He E, Chen J and Li M: Up-regulation of microRNA-491-5p suppresses cell proliferation and promotes apoptosis by targeting FOXP4 in human osteosarcoma. Cell Prolif. 50:doi: 10.1111/cpr.12308.

10 

Di Leva G, Garofalo M and Croce CM: MicroRNAs in cancer. Annu Rev Pathol. 9:287–314. 2014. View Article : Google Scholar : PubMed/NCBI

11 

Yates LA, Norbury CJ and Gilbert RJ: The long and short of microRNA. Cell. 153:516–519. 2013. View Article : Google Scholar : PubMed/NCBI

12 

Wang Z, Zheng C, Jiang K, He J, Cao X and Wu S: MicroRNA-503 suppresses cell proliferation and invasion in osteosarcoma via targeting insulin-like growth factor 1 receptor. Exp Ther Med. 14:1547–1553. 2017. View Article : Google Scholar : PubMed/NCBI

13 

Deng Y, Luan F, Zeng L, Zhang Y and Ma K: MiR-429 suppresses the progression and metastasis of osteosarcoma by targeting ZEB1. EXCLI J. 16:618–627. 2017.PubMed/NCBI

14 

Wang C, Ba X, Guo Y, Sun D, Jiang H, Li W, Huang Z, Zhou G, Wu S, Zhang J and Chen J: MicroRNA-199a-5p promotes tumour growth by dual-targeting PIAS3 and p27 in human osteosarcoma. Sci Rep. 7:414562017. View Article : Google Scholar : PubMed/NCBI

15 

Wang SN, Luo S, Liu C, Piao Z, Gou W, Wang Y, Guan W, Li Q, Zou H, Yang ZZ, et al: miR-491 inhibits osteosarcoma lung metastasis and chemoresistance by targeting αB-crystallin. Mol Ther. 25:2140–2149. 2017. View Article : Google Scholar : PubMed/NCBI

16 

Duan J, Liu J, Liu Y, Huang B and Rao L: miR-491-3p suppresses the growth and invasion of osteosarcoma cells by targeting TSPAN1. Mol Med Rep. 16:5568–5574. 2017. View Article : Google Scholar : PubMed/NCBI

17 

Liu ZX, Hong L, Fang SQ, Tan GH, Huang PG, Zeng Z, Xia X and Wang XX: Overexpression of pyruvate kinase M2 predicts a poor prognosis for patients with osteosarcoma. Tumour Biol. 37:14923–14928. 2016. View Article : Google Scholar : PubMed/NCBI

18 

Shang D, Wu J, Guo L, Xu Y, Liu L and Lu J: Metformin increases sensitivity of osteosarcoma stem cells to cisplatin by inhibiting expression of PKM2. Int J Oncol. 50:1848–1856. 2017. View Article : Google Scholar : PubMed/NCBI

Related Articles

  • Abstract
  • View
  • Download
  • Twitter
Copy and paste a formatted citation
Spandidos Publications style
Chen T, Li Y, Cao W and Liu Y: miR‑491‑5p inhibits osteosarcoma cell proliferation by targeting PKM2. Oncol Lett 16: 6472-6478, 2018.
APA
Chen, T., Li, Y., Cao, W., & Liu, Y. (2018). miR‑491‑5p inhibits osteosarcoma cell proliferation by targeting PKM2. Oncology Letters, 16, 6472-6478. https://doi.org/10.3892/ol.2018.9451
MLA
Chen, T., Li, Y., Cao, W., Liu, Y."miR‑491‑5p inhibits osteosarcoma cell proliferation by targeting PKM2". Oncology Letters 16.5 (2018): 6472-6478.
Chicago
Chen, T., Li, Y., Cao, W., Liu, Y."miR‑491‑5p inhibits osteosarcoma cell proliferation by targeting PKM2". Oncology Letters 16, no. 5 (2018): 6472-6478. https://doi.org/10.3892/ol.2018.9451
Copy and paste a formatted citation
x
Spandidos Publications style
Chen T, Li Y, Cao W and Liu Y: miR‑491‑5p inhibits osteosarcoma cell proliferation by targeting PKM2. Oncol Lett 16: 6472-6478, 2018.
APA
Chen, T., Li, Y., Cao, W., & Liu, Y. (2018). miR‑491‑5p inhibits osteosarcoma cell proliferation by targeting PKM2. Oncology Letters, 16, 6472-6478. https://doi.org/10.3892/ol.2018.9451
MLA
Chen, T., Li, Y., Cao, W., Liu, Y."miR‑491‑5p inhibits osteosarcoma cell proliferation by targeting PKM2". Oncology Letters 16.5 (2018): 6472-6478.
Chicago
Chen, T., Li, Y., Cao, W., Liu, Y."miR‑491‑5p inhibits osteosarcoma cell proliferation by targeting PKM2". Oncology Letters 16, no. 5 (2018): 6472-6478. https://doi.org/10.3892/ol.2018.9451
Follow us
  • Twitter
  • LinkedIn
  • Facebook
About
  • Spandidos Publications
  • Careers
  • Cookie Policy
  • Privacy Policy
How can we help?
  • Help
  • Live Chat
  • Contact
  • Email to our Support Team