Spandidos Publications Logo
  • About
    • About Spandidos
    • Aims and Scopes
    • Abstracting and Indexing
    • Editorial Policies
    • Reprints and Permissions
    • Job Opportunities
    • Terms and Conditions
    • Contact
  • Journals
    • All Journals
    • Oncology Letters
      • Oncology Letters
      • Information for Authors
      • Editorial Policies
      • Editorial Board
      • Aims and Scope
      • Abstracting and Indexing
      • Bibliographic Information
      • Archive
    • International Journal of Oncology
      • International Journal of Oncology
      • Information for Authors
      • Editorial Policies
      • Editorial Board
      • Aims and Scope
      • Abstracting and Indexing
      • Bibliographic Information
      • Archive
    • Molecular and Clinical Oncology
      • Molecular and Clinical Oncology
      • Information for Authors
      • Editorial Policies
      • Editorial Board
      • Aims and Scope
      • Abstracting and Indexing
      • Bibliographic Information
      • Archive
    • Experimental and Therapeutic Medicine
      • Experimental and Therapeutic Medicine
      • Information for Authors
      • Editorial Policies
      • Editorial Board
      • Aims and Scope
      • Abstracting and Indexing
      • Bibliographic Information
      • Archive
    • International Journal of Molecular Medicine
      • International Journal of Molecular Medicine
      • Information for Authors
      • Editorial Policies
      • Editorial Board
      • Aims and Scope
      • Abstracting and Indexing
      • Bibliographic Information
      • Archive
    • Biomedical Reports
      • Biomedical Reports
      • Information for Authors
      • Editorial Policies
      • Editorial Board
      • Aims and Scope
      • Abstracting and Indexing
      • Bibliographic Information
      • Archive
    • Oncology Reports
      • Oncology Reports
      • Information for Authors
      • Editorial Policies
      • Editorial Board
      • Aims and Scope
      • Abstracting and Indexing
      • Bibliographic Information
      • Archive
    • Molecular Medicine Reports
      • Molecular Medicine Reports
      • Information for Authors
      • Editorial Policies
      • Editorial Board
      • Aims and Scope
      • Abstracting and Indexing
      • Bibliographic Information
      • Archive
    • World Academy of Sciences Journal
      • World Academy of Sciences Journal
      • Information for Authors
      • Editorial Policies
      • Editorial Board
      • Aims and Scope
      • Abstracting and Indexing
      • Bibliographic Information
      • Archive
    • International Journal of Functional Nutrition
      • International Journal of Functional Nutrition
      • Information for Authors
      • Editorial Policies
      • Editorial Board
      • Aims and Scope
      • Abstracting and Indexing
      • Bibliographic Information
      • Archive
    • International Journal of Epigenetics
      • International Journal of Epigenetics
      • Information for Authors
      • Editorial Policies
      • Editorial Board
      • Aims and Scope
      • Abstracting and Indexing
      • Bibliographic Information
      • Archive
    • Medicine International
      • Medicine International
      • Information for Authors
      • Editorial Policies
      • Editorial Board
      • Aims and Scope
      • Abstracting and Indexing
      • Bibliographic Information
      • Archive
  • Articles
  • Information
    • Information for Authors
    • Information for Reviewers
    • Information for Librarians
    • Information for Advertisers
    • Conferences
  • Language Editing
Spandidos Publications Logo
  • About
    • About Spandidos
    • Aims and Scopes
    • Abstracting and Indexing
    • Editorial Policies
    • Reprints and Permissions
    • Job Opportunities
    • Terms and Conditions
    • Contact
  • Journals
    • All Journals
    • Biomedical Reports
      • Information for Authors
      • Editorial Policies
      • Editorial Board
      • Aims and Scope
      • Abstracting and Indexing
      • Bibliographic Information
      • Archive
    • Experimental and Therapeutic Medicine
      • Information for Authors
      • Editorial Policies
      • Editorial Board
      • Aims and Scope
      • Abstracting and Indexing
      • Bibliographic Information
      • Archive
    • International Journal of Epigenetics
      • Information for Authors
      • Editorial Policies
      • Editorial Board
      • Aims and Scope
      • Abstracting and Indexing
      • Bibliographic Information
      • Archive
    • International Journal of Functional Nutrition
      • Information for Authors
      • Editorial Policies
      • Editorial Board
      • Aims and Scope
      • Abstracting and Indexing
      • Bibliographic Information
      • Archive
    • International Journal of Molecular Medicine
      • Information for Authors
      • Editorial Policies
      • Editorial Board
      • Aims and Scope
      • Abstracting and Indexing
      • Bibliographic Information
      • Archive
    • International Journal of Oncology
      • Information for Authors
      • Editorial Policies
      • Editorial Board
      • Aims and Scope
      • Abstracting and Indexing
      • Bibliographic Information
      • Archive
    • Medicine International
      • Information for Authors
      • Editorial Policies
      • Editorial Board
      • Aims and Scope
      • Abstracting and Indexing
      • Bibliographic Information
      • Archive
    • Molecular and Clinical Oncology
      • Information for Authors
      • Editorial Policies
      • Editorial Board
      • Aims and Scope
      • Abstracting and Indexing
      • Bibliographic Information
      • Archive
    • Molecular Medicine Reports
      • Information for Authors
      • Editorial Policies
      • Editorial Board
      • Aims and Scope
      • Abstracting and Indexing
      • Bibliographic Information
      • Archive
    • Oncology Letters
      • Information for Authors
      • Editorial Policies
      • Editorial Board
      • Aims and Scope
      • Abstracting and Indexing
      • Bibliographic Information
      • Archive
    • Oncology Reports
      • Information for Authors
      • Editorial Policies
      • Editorial Board
      • Aims and Scope
      • Abstracting and Indexing
      • Bibliographic Information
      • Archive
    • World Academy of Sciences Journal
      • Information for Authors
      • Editorial Policies
      • Editorial Board
      • Aims and Scope
      • Abstracting and Indexing
      • Bibliographic Information
      • Archive
  • Articles
  • Information
    • For Authors
    • For Reviewers
    • For Librarians
    • For Advertisers
    • Conferences
  • Language Editing
Login Register Submit
  • This site uses cookies
  • You can change your cookie settings at any time by following the instructions in our Cookie Policy. To find out more, you may read our Privacy Policy.

    I agree
Search articles by DOI, keyword, author or affiliation
Search
Advanced Search
presentation
Oncology Letters
Join Editorial Board Propose a Special Issue
Print ISSN: 1792-1074 Online ISSN: 1792-1082
Journal Cover
January-2019 Volume 17 Issue 1

Full Size Image

Sign up for eToc alerts
Recommend to Library

Journals

International Journal of Molecular Medicine

International Journal of Molecular Medicine

International Journal of Molecular Medicine is an international journal devoted to molecular mechanisms of human disease.

International Journal of Oncology

International Journal of Oncology

International Journal of Oncology is an international journal devoted to oncology research and cancer treatment.

Molecular Medicine Reports

Molecular Medicine Reports

Covers molecular medicine topics such as pharmacology, pathology, genetics, neuroscience, infectious diseases, molecular cardiology, and molecular surgery.

Oncology Reports

Oncology Reports

Oncology Reports is an international journal devoted to fundamental and applied research in Oncology.

Experimental and Therapeutic Medicine

Experimental and Therapeutic Medicine

Experimental and Therapeutic Medicine is an international journal devoted to laboratory and clinical medicine.

Oncology Letters

Oncology Letters

Oncology Letters is an international journal devoted to Experimental and Clinical Oncology.

Biomedical Reports

Biomedical Reports

Explores a wide range of biological and medical fields, including pharmacology, genetics, microbiology, neuroscience, and molecular cardiology.

Molecular and Clinical Oncology

Molecular and Clinical Oncology

International journal addressing all aspects of oncology research, from tumorigenesis and oncogenes to chemotherapy and metastasis.

World Academy of Sciences Journal

World Academy of Sciences Journal

Multidisciplinary open-access journal spanning biochemistry, genetics, neuroscience, environmental health, and synthetic biology.

International Journal of Functional Nutrition

International Journal of Functional Nutrition

Open-access journal combining biochemistry, pharmacology, immunology, and genetics to advance health through functional nutrition.

International Journal of Epigenetics

International Journal of Epigenetics

Publishes open-access research on using epigenetics to advance understanding and treatment of human disease.

Medicine International

Medicine International

An International Open Access Journal Devoted to General Medicine.

Journal Cover
January-2019 Volume 17 Issue 1

Full Size Image

Sign up for eToc alerts
Recommend to Library

  • Article
  • Citations
    • Cite This Article
    • Download Citation
    • Create Citation Alert
    • Remove Citation Alert
    • Cited By
  • Similar Articles
    • Related Articles (in Spandidos Publications)
    • Similar Articles (Google Scholar)
    • Similar Articles (PubMed)
  • Download PDF
  • Download XML
  • View XML
Article

Naringenin has a chemoprotective effect in MDA‑MB‑231 breast cancer cells via inhibition of caspase‑3 and ‑9 activities

Retraction in: /10.3892/ol.2025.14923
  • Authors:
    • Rui Wang
    • Junhai Wang
    • Tianfu Dong
    • Jun Shen
    • Xitao Gao
    • Jun Zhou
  • View Affiliations / Copyright

    Affiliations: Department of Thyroid and Breast Surgery, The First People's Hospital of Lianyungang, Lianyungang, Jiangsu 222002, P.R. China, Department of Clinical Laboratory, Tai'an Cancer Hospital, Tai'an, Shandong 271000, P.R. China
  • Pages: 1217-1222
    |
    Published online on: November 15, 2018
       https://doi.org/10.3892/ol.2018.9704
  • Expand metrics +
Metrics: Total Views: 0 (Spandidos Publications: | PMC Statistics: )
Metrics: Total PDF Downloads: 0 (Spandidos Publications: | PMC Statistics: )
Cited By (CrossRef): 0 citations Loading Articles...

This article is mentioned in:



Abstract

Breast cancer is the leading cause of cancer‑associated mortality in females. It has an incidence of 1.3 million per year, which increases by 2% annually. In China, breast cancer accounts for 12.2% of all cancer cases. The aim of the present study was to investigate the inhibitory effect of naringenin on triple‑negative breast cancer cells. Lactate dehydrogenase and MTT assay was used to investigate the inhibitory effect of naringenin on MDA‑MB‑231 cell viability. Naringenin reduced the viability of MDA‑MB‑231 cells by arresting the cell cycle at the G2 phase. Naringenin treatment not only influenced the phase of cell cycle arrest, but also induced apoptosis in a dose‑dependent manner. Naringenin treatment also resulted in a significant increase in caspase‑3 and caspase‑9 activity (P<0.001). Taken together, the results of the present study suggested that naringenin caused an inhibitory effect on MDA‑MB‑231 cells via induction of apoptosis and inhibition of caspase‑3 and ‑9 activity.

Introduction

Breast cancer is the leading cause of cancer-associated mortality in females worldwide (1). By 2030, the number of women diagnosed with breast cancer worldwide could almost double to 3.2 million a year unless urgent action is taken. (1,2). In China, breast cancer accounts for 12.2% of all cancer cases (2,3). Recent evidence has suggested that 500,000 breast cancer-associated mortalities occur worldwide each year, 10% of which occur in China (3,4). Current available therapeutics for breast cancer, which include surgery, radiotherapy and chemotherapy, have not markedly reduced the mortality rate of patients with breast cancer, and often cause toxic side effects (4,5). The majority of synthetic cancer chemotherapeutics are cytotoxic. Furthermore, numerous complications may arise following radiation or surgical treatments of breast cancer, including neuropathy, axillary vein thrombosis and cardiovascular disease (5,6). Currently used therapies have an unsatisfactory prognostic outcome in patients with estrogen receptor-positive breast cancer, aged ≤40 years (6,7). Combination therapy may improve survival time; however, limitations remain in that current therapies are often unable to prevent metastasis and recurrence (7,8). Although endocrine therapies targeting estrogen may enhance the survival rate of patients with breast cancer, chemoresistance is frequently observed (8,9). Triple-negative breast cancer is particularly resistant to endocrine therapy (9,10). Therefore, the identification of novel and effective approaches to treat patients with breast cancer is urgently required.

Naringenin (4′,5,7-trihydroxyflavanone) is a bioflavonoid, abundant in tomatoes, citrus fruits and grapes, which has been demonstrated to have anti-inflammatory, anti-oxidant and anticancer properties (10,11). A previous study suggested that naringenin exerted an anti-inflammatory effect in dextran sulfate sodium-induced colitis in mice (11,12). The present study was aimed to elucidate the effect of naringenin on breast cancer cells in vitro.

Materials and methods

Cells

The triple-negative breast cancer MDA-MB-231 cell line was purchased from the American Type Culture Collection (Manassas, VA, USA), and was cultured with RPMI-1640 medium (Sigma-Aldrich, Merck KGaA, Darmstadt, Germany) supplemented with fetal bovine serum from Gibco/Invitrogen (Thermo Fisher Scientific, Inc., Waltham, MA, USA) (10%), streptomycin (100 µg/ml) and penicillin (100 U/ml) at 37°C in 5% CO2.

MTT assay

An MTT assay was used to determine cell viability. MDA-MB-231 cells were treated with 0, 10, 20, 40 or 60 µg/ml naringenin in 96-well plates for 24 or 48 h. Fluorouracil (Sigma-Aldrich; Merck KGaA) (100 µg/ml) was used as a positive control. The cells were incubated with MTT at a final concentration of 0.5 mg/ml for 4 h at 37°C. Dimethyl sulfoxide was used to solubilize the formazan crystals. The final absorbance was measured at 570 nm using a microplate reader. The data are expressed as the mean ± standard deviation and the experiments were performed in triplicate.

Colony forming assay

A total of 5,000 cells/well were seeded in triplicate onto 6-well plates and treated with 40 or 80 µg/ml naringenin, or without naringenin. The cells were cultured for 14 days, prior to being stained with Giemsa. The number of colonies were counted using inverted microscope at 40× magnification (13). The experiment was performed in triplicate.

Lactate dehydrogenase (LDH) activity

LDH enzymatic activity was used to estimate the cytotoxicity effect of naringenin, as it indicates cell membrane damage. Between 1,000 and 5,000 cells/well were treated with 0, 10, 20, 40 or 80 µg/ml naringenin for 24 or 48 h. A total of 20 µl cell supernatant was collected and used to determine LDH activity using an Lactate Dehydrogenase Activity assay kit with 900 µM β-NAD, 175 µg/ml Lactate dehydrogenase (both from BioChemika; Merck KGaA) and 100 µg/ml glutamate-pyruvate transaminase (Roche Applied Science, Penzburg, Germany) diluted in a sodium carbonate (620 mM)-L-glutamate (79 mM) buffer adjusted to pH 10. The plates were read at 450 nm.

Cell cycle assay

Cells at density of 1×105 cells/well were treated with naringenin at 0, 40 or 80 µg/ml for 24 h. Following treatment, the cells were washed with 2 ml PBS following centrifuging 5 min at 200 × g (at room temperature) and the cell pellet was resuspended in 1 ml (1%, w/v) paraformaldehyde in PBS (pH 7.4) on ice for 30 min. The cell pellets were washed twice in 5 ml PBS. Ethanol (70%) was gradually added to the cells while vortexing to reduce cell clumping. The cells were stored at −20°C for 48 h after which cells were pelleted after centrifuging at 500 × g (at room temperature) for 10 min. The cells were then washed in 2X PBS and 1 ml of propidium iodide (PI) master mix containing 100 µg/ml RNase and 40 µg/ml PI in PBS and incubated for 20 min at room temperature (Cayman Chemical, Ann Arbor, MI, USA). Cell cycle phase distribution was determined using a FACSCalibur flow cytometer (BD Biosciences, Franklin Lakes, NJ, USA). ModFit LT cell cycle analysis software (Modfit LT 2.0; Verity Software House Inc., Topsham, ME, USA) was used to determine the percentage of cells in the different phases of the cell cycle.

Immunofluorescence analysis

Cells were cultured on glass coverslips and treated with 0, 40 or 80 µg/ml naringenin for 24 h, fixed with cold 100% methanol (−20°C), and permeabilized with 0.5% Triton X-100 (Sigma-Aldrich; Merck KGaA) in PBS. Cells were then incubated with primary antibodies of mouse anti-α-tubulin (1:1,000, T6074; Sigma-Aldrich; Merck KGaA), mouse anti-γ-tubulin (1:1,000, T5326; Sigma-Aldrich; Merck KGaA), mouse anti-cyclin B1 (1:1,000, SC-245; Santa-Cruz Biotechnology, Inc., Dallas, TX, USA), or rabbit anti-phospho-histone H3 (06–570; Merck KGaA) at dilutions of 1:1,000 and were incubated at 37°C for 15 min. The 3 µM DAPI solution was prepared in staining buffer (100 mM Tris, pH 7.4, 150 mM NaCl, 1 mM CaCl2, 0.5 mM MgCl2, 0.1% Nonidet P-40), cells were stained for 15 min at room temperature with Vectashield Mounting Medium with DAPI (cat. no. H-1200; Vector Laboratories, Inc., Burlingame, CA, USA) and cells were observed with a 63× objective on an Axioplan2 fluorescence microscope (Zeiss GmbH, Jena, Germany).

Apoptosis assay

Cells were treated with 0, 40 or 80 µg/ml naringenin, and apoptosis was measured using an Annexin V-FITC Apoptosis Detection kit (BD Biosciences, San Jose, CA, USA). The cells at a density of 3×106 cells/well in 6-well plates were incubated at 48 h with naringenin or with dimethyl sulfoxide as control. Then the cells were treated with hydrogen peroxide (3%) to induce oxidative stress in an incubator at 37°C under 5% CO2 atmosphere. The cells were then washed three times with ice-cold PBS and treated with 100 µl binding buffer. Incubation of the cells for 20 min was then performed with 3 µl Annexin V-FITC and 10 µl PI (both from BD Biosciences). Apoptosis analysis was performed using a flow cytometer (Becton-Dickinson, San Jose, CA, USA) using FloMax software (v2.4d; Partec GmbH, Münster, Germany).

Western blot analysis

Cells were treated with 0, 40 or 80 µg/ml naringenin and incubated at room temperature for 24 or 48 h. The cells were lysed using radioimmunoprecipitation assay buffer, containing Tris-HCl (50 mM; pH=7.3), NaCl (150 mM), EDTA (0.1 mM), sodium deoxycholate (1%), Triton X-100 (1%), NaF (0.2%), Na3VO4 (2 mM) and protease inhibitors, for 10 min at room temperature. The lysate was then centrifuged at 16,000 × g for 15 min at 4°C. The prepared supernatants were collected and the Bradford assay method was used to determine protein concentration. Protein was separated by SDS-PAGE, and transferred onto polyvinylidene difluoride membranes.

Cells were lysed with radioimmunoprecipitation assay buffer (50 mM Tris-Cl, pH 7.4, 150 mM NaCl, 1% NP-40, 0.5% sodium deoxycholate) supplemented with 0, 40 or 80 µg/ml naringenin. An equal amount of proteins (50 µg) was resolved using 12% SDS-PAGE gels and transferred onto a polyvinylidene difluoride membrane. The membrane was blocked with Tris-buffered saline containing 0.1% Tween-20 and 5% bovine serum albumin (Sigma-Aldrich; Merck KGaA), and then incubated with the rabbit polyclonal anti-PAR (1:1,000; cat. no. 4336-BPC-100; Trevigen Inc., Gaithersburg, MD, USA), rabbit polyclonal anti-cleaved PARP-1/PARP-1 (1:100; cat. no. sc-25780; Santa Cruz Biotechnology, Inc., Santa Cruz, CA, USA) and anti-β-actin (1:2,000; cat. no. A5060; Sigma-Aldrich; Merck KGaA) at 4°C overnight. The immunoblots were washed three times with Tris-buffered saline containing 0.05% Tween (10 min/wash), followed by incubation with goat anti-rabbit immunoglobulin G (1:5,000; cat. no. 05557; Sigma-Aldrich; Merck KGaA) for 2 h at room temperature. The blots were visualized using Quantity One software, (version 4.5.2; Bio-Rad Laboratories, Inc., Hercules, CA, USA), and the optical density was analyzed using a Gel-Pro analyzer (Media Cybernetics, Inc., Rockville, MD, USA).

Statistical analysis

The data are presented as the mean ± standard deviation. One-way analysis of variance was used to analyze differences between the groups with Fisher's least significant difference test used as a post-hoc test. SPSS software (version 21.0; IBM Corp., Armonk, NY, USA) was used to perform the statistical analyses. P<0.05 was considered to indicate statistically significant difference.

Results

Naringenin inhibits the viability of MDA-MB-231 cells

LDH activity and MTT assays were used to investigate the effect of naringenin on MDA-MB-231 cells. Fig. 1A demonstrates the dose-dependent inhibition of MDA-MB-231 cell viability by naringenin. Naringenin treatment of 40 µg/ml for 24 or 48 h reduced cell viability by 45–30% compared with control. Fluorouracil demonstrated the greatest inhibition; however, 80 µg/ml naringenin demonstrated high inhibition compared with standard drug. Fig. 1B demonstrates the dose-dependent increase in LDH release after 24- and 48-h treatments with naringenin. It has been identified that the number of colonies that formed with and without naringenin treatment, and that naringenin treatment significantly inhibited the colony formation of MDA-MB-231 cells (Fig. 2A and B).

Figure 1.

Cytotoxic effect of naringenin on MDA-MB-231 cells. (A) An MTT assay was performed to determine the effect of naringenin on cell viability. (B) An LDH assay was performed to illustrate the cytotoxic effect of naringenin. *P<0.01 and #P<0.05 vs. the control. LDH, lactate dehydrogenase.

Figure 2.

Effect of naringenin on colony formation. (A) The average number of MDA-MB-231 cell colonies formed with and without naringenin treatment. (B) Representative images of the colonies formed with and without naringenin treatment. *P<0.01 and #P<0.05 vs. control.

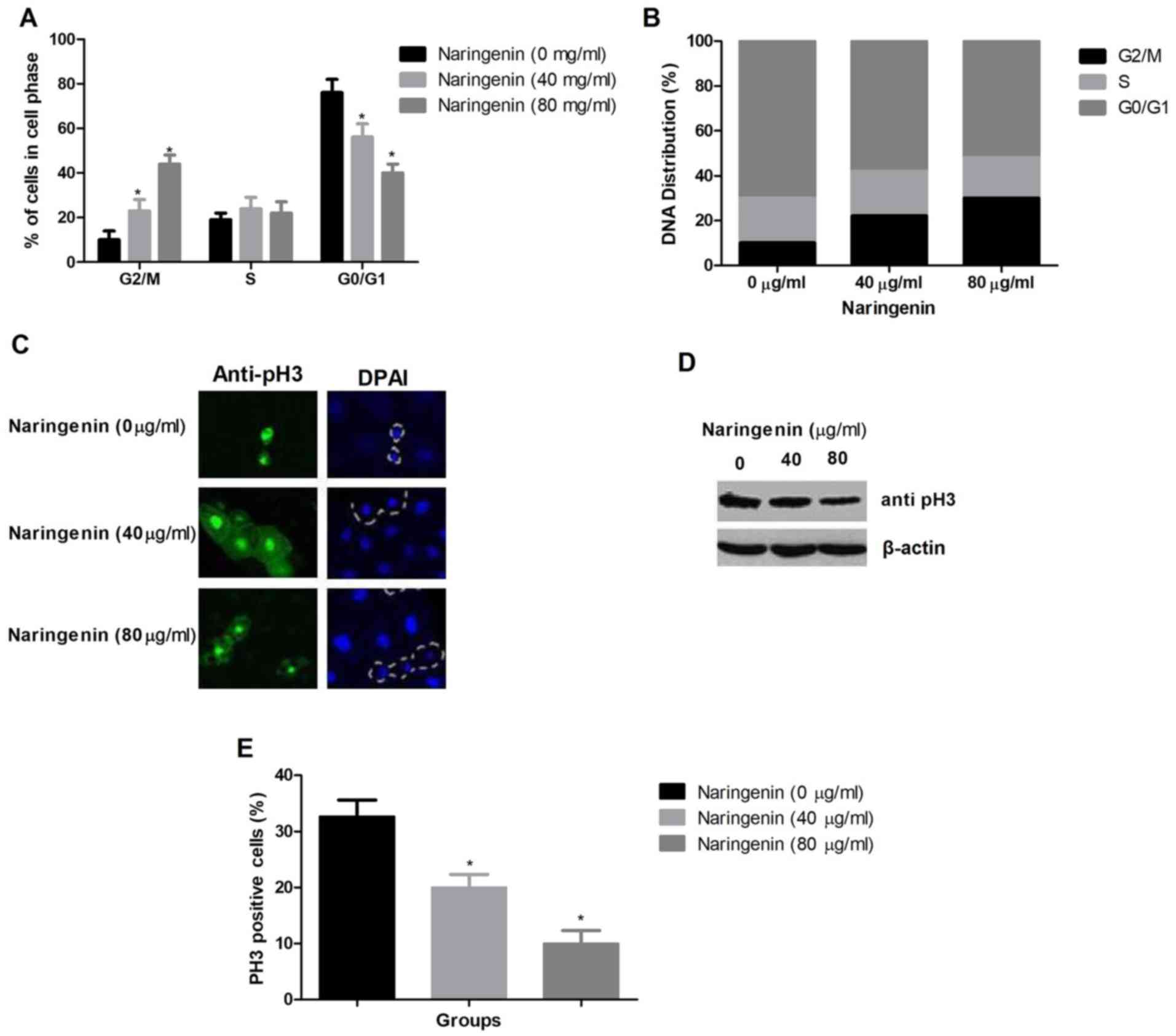
Effect of naringenin on MDA-MB-231 cell cycle distribution

The proportions of cells in the G2/M and G1/G0 phases were significantly increased and decreased, respectively. The proportion of cells in S phase was unchanged (Fig. 3A). Fig. 3B demonstrates the DNA distribution among cell cycle phases. MDA-MB-231 cells were arrested by naringenin at the G2/M phase. Western blotting and immunofluorescence were used to differentiate G2 phase cells from M phase cells by analyzing the protein expression level of pH3, an M phase marker (Fig. 3C and D). The semi-quantitative analysis of pH3 positive cells was also provided in Fig. 3E. This revealed that naringenin treatment reduced the percentage of pH3-positive cells.

Figure 3.

Effect of naringenin on the cell cycle distribution of MDA-MB-231 cells. (A) The percentage of cells in each phase of the cell cycle. (B) The DNA distribution of cells in different stages of the cell cycle. (C) Representative images indicating mitotic cells as indicated by alteration in nuclear morphology and apoptotic cell are enclosed in dotted line. (D) Western blot analysis of pH3 protein expression level, using β-actin as a loading control. (E) The percentage of pH3 positive cells in each treatment group. *P<0.01 vs. control. pH3, phospho-histone H3.

Effect of naringenin on the induction of apoptosis of breast cancer cells

Fig. 4A demonstrates the effect of naringenin on the apoptosis of MDA-MB-231 cells. Naringenin treatment caused a significant increase in the percentage of apoptotic cells compared with the control. It also resulted in an increase in anti-PARP levels (Fig. 4B).

Figure 4.

Effect of naringenin on the apoptosis of MDA-MB-231 cells. (A) The percentage of apoptotic cells. (B) Western blot analysis of PARP, an apoptosis indicator, using β-actin as loading control. *P<0.01 vs. control. PARP, poly (ADP-ribose) polymerase.

Effect of naringenin on caspase-3 and caspase-9 activity

The activity of caspase-3 and caspase-9 was significantly increased subsequent to naringenin treatment in concentration dependent manner (Fig. 5A and B).

Figure 5.

Effect of naringenin on caspase activity. (A) The effect of naringenin on caspase-3 activity. (B) The effect of naringenin on caspase-9 activity. *P<0.01 vs. control.

Discussion

Breast cancer is the most common type of cancer diagnosed in Chinese women and is the second most common cause of cancer-associated mortality (14–16). There are numerous established risk factors for breast cancer, including age, genetic alterations, family history, mammographic breast density, menstrual and menopausal history, radiation exposure, and life style. In particular, the hormones, estrogen and/or progesterone, are known to be capable of increasing breast cancer risk (17,18).

As demonstrated in the present study, naringenin decreased the cellular viability of breast cancer cells. When treated with a cytotoxic compound, living cells may face one of two fates. They either stop growing and dividing, or die through either necrosis or apoptosis (19). When the cell membranes are compromised or damaged in any way, lactate dehydrogenase (LDH), a soluble yet stable enzyme found inside every living cell, is released into the surrounding extracellular space. Since this only happens when cell membrane integrity is compromised, the presence of this enzyme in the culture medium may be used as a cell death marker (20). Thus, in the present study, the level of LDH was enhanced significantly with the increased concentration of naringenin. The effect of an anticancer agent on the ability of single cells to grow into colonies was determined by colony formation assay (21). Breast cancer cells treated with naringenin exhibited a decline in colony formation. It was therefore concluded that naringenin downregulated the growth of MDA-MB-231 cells via cell cycle arrest at the G2/M phase phase. Apoptosis is a form of programmed cell death that results in the orderly and efficient removal of damaged cells, such as those with DNA damage (22). Apoptosis may be triggered by signals from within the cell, including genotoxic stress, or by extrinsic signals, including the binding of ligands to cell surface death receptors (23). Deregulation in apoptotic cell death machinery is a hallmark of cancer. Apoptosis alteration is responsible not only for tumor development and progression but also for tumor resistance to therapies (24). Most anticancer drugs currently used in clinical oncology exploit the intact apoptotic signaling pathways to trigger cancer cell death (25). In the present study the naringenin resulted in modulation of apoptosis in breast cancer cells which was in accordance with previous studies (26–28). Multiple genes are involved in apoptosis, however, the key mediators of the process are the caspases. Caspases are aspartate-specific cysteine proteases, which cleave their substrates on the carboxyl side of the aspartate residue (29). Currently at least 14 different caspases are known to exist, of which 2/3 serve a function in apoptosis. The caspases involved in apoptosis may be divided into two main groups, the initiator caspases (e.g., caspases-8, −9 and −10) and the downstream effector caspases (e.g., caspases-2, −3, −6 and −7). It is the members of the latter group that degrade multiple cell proteins and are responsible for the morphological changes in apoptosis (30–32). In the present study, naringenin causes dose-dependent increase of caspase-3 and caspase-9 activity in the breast cancer cell. Overall, the present study suggested that naringenin had an anticancer effect on breast cancer cells.

Acknowledgements

The authors would like to thank the First People's Hospital of Liangyungang, for providing infrastructural support for this study.

Funding

No funding was received.

Availability of data and materials

The datasets used and/or analyzed during the current study are available from the corresponding author on reasonable request.

Authors' contributions

RW and JW carried out the experiments. TD, JS and XG analyzed the experimental data and performed statistical analysis. JZ conceived the original idea and supervised the project.

Ethics approval and consent to participate

Not applicable.

Patient consent for publication

Not applicable.

Competing interests

The authors declare that they have no competing interests.

References

1 

Ginsburg O, Bray F, Coleman MP, Vanderpuye V, Eniu A, Kotha SR, Sarker M, Huong TT, Allemani C, Dvaladze A, et al: The global burden of women's cancers: A grand challenge in global health. Lancet. 389:847–860. 2017. View Article : Google Scholar : PubMed/NCBI

2 

Denny L, de Sanjose S, Mutebi M, Anderson BO, Kim J, Jeronimo J, Herrero R, Yeates K, Ginsburg O and Sankaranarayanan R: Interventions to close the divide for women with breast and cervical cancer between low-income and middle-income countries and high-income countries. Lancet. 389:861–870. 2017. View Article : Google Scholar : PubMed/NCBI

3 

Fan L, Strasser-Weippl K, Li JJ, St Louis J, Finkelstein DM, Yu KD, Chen WQ, Shao ZM and Goss PE: Breast cancer in china. Lancet Oncol. 15:e279–e289. 2014. View Article : Google Scholar : PubMed/NCBI

4 

Chen W, Zheng R, Baade PD, Zhang S, Zeng H, Bray F, Jemal A, Yu XQ and He J: Cancer statistics in china, 2015. CA Cancer J Clin. 66:115–132. 2016. View Article : Google Scholar : PubMed/NCBI

5 

Cella D and Fallowfield LJ: Recognition and management of treatment-related side effects for breast cancer patients receiving adjuvant endocrine therapy. Breast Cancer Res Treat. 107:167–180. 2008. View Article : Google Scholar : PubMed/NCBI

6 

Taylor CW and Kirby AM: Cardiac side-effects from breast cancer radiotherapy. Clin Oncol (R Coll Radiol). 27:621–629. 2015. View Article : Google Scholar : PubMed/NCBI

7 

Loi S, Haibe-Kains B, Desmedt C, Wirapati P, Lallemand F, Tutt AM, Gillet C, Ellis P, Ryder K, Reid JF, et al: Predicting prognosis using molecular profiling in estrogen receptor-positive breast cancer treated with tamoxifen. BMC Genomics. 9:2392008. View Article : Google Scholar : PubMed/NCBI

8 

Mohapatro SK, Dandapat MC and Padhi NC: Toxicity and side-effects of combination chemohormonal therapy of advanced breast cancer. J Indian Med Assoc. 90:39–42. 1992.PubMed/NCBI

9 

Dixon JM: Endocrine resistance in breast cancer. New J Sci. 1–27. 2014. View Article : Google Scholar

10 

Hudis CA and Gianni L: Triple-negative breast cancer: An unmet medical need. Oncologist. 1 Suppl 16:S1–S11. 2011. View Article : Google Scholar

11 

Patel K, Singh GK and Patel DK: A review on pharmacological and analytical aspects of naringenin. Chin J Integr Med. 24:551–560. 2018. View Article : Google Scholar : PubMed/NCBI

12 

Azuma T, Shigeshiro M, Kodama M, Tanabe S and Suzuki T: Supplemental naringenin prevents intestinal barrier defects and inflammation in colitic mice. J Nutr. 143:827–834. 2013. View Article : Google Scholar : PubMed/NCBI

13 

Sasaki K, Tsuno NH, Sunami E, Tsurita G, Kawai K, Okaji Y, Nishikawa T, Shuno Y, Hongo K, Hiyoshi M, et al: Chloroquine potentiates the anti-cancer effect of 5-fluorouracil on colon cancer cells. BMC Cancer. 10:3702010. View Article : Google Scholar : PubMed/NCBI

14 

Ziegler RG, Anderson WF and Gail MH: Increasing breast cancer incidence in China: The numbers add up. J Natl Cancer Inst. 100:1339–1341. 2008. View Article : Google Scholar : PubMed/NCBI

15 

Hong W and Dong E: The past, present and future of breast cancer research in China. Cancer Lett. 351:1–5. 2014. View Article : Google Scholar : PubMed/NCBI

16 

Yu ZG, Jia CX, Geng CZ, Tang JH, Zhang J and Liu LY: Risk factors related to female breast cancer in regions of northeast china: A 1:3 matched case-control population-based study. Chin Med J (Engl). 125:733–740. 2012.PubMed/NCBI

17 

McPherson K, Steel CM and Dixon JM: Breast cancer-epidemiology, risk factors, and genetics. BMJ. 321:624–628. 2000. View Article : Google Scholar : PubMed/NCBI

18 

Stuckey A: Breast cancer: Epidemiology and risk factors. Clin Obstet Gynecol. 54:96–102. 2011. View Article : Google Scholar : PubMed/NCBI

19 

Nikoletopoulou V, Markaki M, Palikaras K and Tavernarakis N: Crosstalk between apoptosis, necrosis and autophagy. Biochim Biophys Acta. 1833:3448–3459. 2013. View Article : Google Scholar : PubMed/NCBI

20 

Miao P, Sheng S, Sun X, Liu J and Huang G: Lactate dehydrogenase a in cancer: A promising target for diagnosis and therapy. IUBMB Life. 65:904–910. 2013. View Article : Google Scholar : PubMed/NCBI

21 

Crowley LC, Christensen ME and Waterhouse NJ: Measuring survival of adherent cells with the Colony-forming assay. Cold Spring Harb Protoc. 2016:721–724. 2016. View Article : Google Scholar

22 

Wong RS: Apoptosis in cancer: From pathogenesis to treatment. J Exp Clin Cancer Res. 30:872011. View Article : Google Scholar : PubMed/NCBI

23 

Johnstone RW, Ruefli AA and Lowe SW: Apoptosis: A link between cancer genetics and chemotherapy. Cell. 108:153–164. 2002. View Article : Google Scholar : PubMed/NCBI

24 

Kerr JF, Winterford CM and Harmon BV: Apoptosis. Its significance in cancer and cancer therapy. Cancer. 73:2013–2026. 1994. View Article : Google Scholar : PubMed/NCBI

25 

Reed JC: Apoptosis-targeted therapies for cancer. Cancer Cell. 3:17–22. 2003. View Article : Google Scholar : PubMed/NCBI

26 

Han X, Ren D, Fan P, Shen T and Lou H: Protective effects of naringenin-7-O-glucoside on doxorubicin-induced apoptosis in H9C2 cells. Eur J Pharmacol. 581:47–53. 2008. View Article : Google Scholar : PubMed/NCBI

27 

Arul D and Subramanian P: Naringenin (citrus flavonone) induces growth inhibition, cell cycle arrest and apoptosis in human hepatocellular carcinoma cells. Pathol Oncol Res. 19:763–770. 2013. View Article : Google Scholar : PubMed/NCBI

28 

Park HJ, Choi YJ, Lee JH and Nam MJ: Naringenin causes ASK1-induced apoptosis via reactive oxygen species in human pancreatic cancer cells. Food Chem Toxicol. 99:1–8. 2017. View Article : Google Scholar : PubMed/NCBI

29 

Fiandalo MV and Kyprianou N: Caspase control: Protagonists of cancer cell apoptosis. Exp Oncol. 34:165–175. 2012.PubMed/NCBI

30 

Olsson M and Zhivotovsky B: Caspases and cancer. Cell Death Differ. 18:1441–1449. 2011. View Article : Google Scholar : PubMed/NCBI

31 

Salvesen GS and Dixit VM: Caspases: Intracellular signaling by proteolysis. Cell. 91:443–446. 1997. View Article : Google Scholar : PubMed/NCBI

32 

Hensley P, Mishra M and Kyprianou N: Targeting caspases in cancer therapeutics. Biol Chem. 394:831–843. 2013. View Article : Google Scholar : PubMed/NCBI

Related Articles

  • Abstract
  • View
  • Download
  • Twitter
Copy and paste a formatted citation
Spandidos Publications style
Wang R, Wang J, Dong T, Shen J, Gao X and Zhou J: Naringenin has a chemoprotective effect in MDA‑MB‑231 breast cancer cells via inhibition of caspase‑3 and ‑9 activities Retraction in /10.3892/ol.2025.14923. Oncol Lett 17: 1217-1222, 2019.
APA
Wang, R., Wang, J., Dong, T., Shen, J., Gao, X., & Zhou, J. (2019). Naringenin has a chemoprotective effect in MDA‑MB‑231 breast cancer cells via inhibition of caspase‑3 and ‑9 activities Retraction in /10.3892/ol.2025.14923. Oncology Letters, 17, 1217-1222. https://doi.org/10.3892/ol.2018.9704
MLA
Wang, R., Wang, J., Dong, T., Shen, J., Gao, X., Zhou, J."Naringenin has a chemoprotective effect in MDA‑MB‑231 breast cancer cells via inhibition of caspase‑3 and ‑9 activities Retraction in /10.3892/ol.2025.14923". Oncology Letters 17.1 (2019): 1217-1222.
Chicago
Wang, R., Wang, J., Dong, T., Shen, J., Gao, X., Zhou, J."Naringenin has a chemoprotective effect in MDA‑MB‑231 breast cancer cells via inhibition of caspase‑3 and ‑9 activities Retraction in /10.3892/ol.2025.14923". Oncology Letters 17, no. 1 (2019): 1217-1222. https://doi.org/10.3892/ol.2018.9704
Copy and paste a formatted citation
x
Spandidos Publications style
Wang R, Wang J, Dong T, Shen J, Gao X and Zhou J: Naringenin has a chemoprotective effect in MDA‑MB‑231 breast cancer cells via inhibition of caspase‑3 and ‑9 activities Retraction in /10.3892/ol.2025.14923. Oncol Lett 17: 1217-1222, 2019.
APA
Wang, R., Wang, J., Dong, T., Shen, J., Gao, X., & Zhou, J. (2019). Naringenin has a chemoprotective effect in MDA‑MB‑231 breast cancer cells via inhibition of caspase‑3 and ‑9 activities Retraction in /10.3892/ol.2025.14923. Oncology Letters, 17, 1217-1222. https://doi.org/10.3892/ol.2018.9704
MLA
Wang, R., Wang, J., Dong, T., Shen, J., Gao, X., Zhou, J."Naringenin has a chemoprotective effect in MDA‑MB‑231 breast cancer cells via inhibition of caspase‑3 and ‑9 activities Retraction in /10.3892/ol.2025.14923". Oncology Letters 17.1 (2019): 1217-1222.
Chicago
Wang, R., Wang, J., Dong, T., Shen, J., Gao, X., Zhou, J."Naringenin has a chemoprotective effect in MDA‑MB‑231 breast cancer cells via inhibition of caspase‑3 and ‑9 activities Retraction in /10.3892/ol.2025.14923". Oncology Letters 17, no. 1 (2019): 1217-1222. https://doi.org/10.3892/ol.2018.9704
Follow us
  • Twitter
  • LinkedIn
  • Facebook
About
  • Spandidos Publications
  • Careers
  • Cookie Policy
  • Privacy Policy
How can we help?
  • Help
  • Live Chat
  • Contact
  • Email to our Support Team