Spandidos Publications Logo
  • About
    • About Spandidos
    • Aims and Scopes
    • Abstracting and Indexing
    • Editorial Policies
    • Reprints and Permissions
    • Job Opportunities
    • Terms and Conditions
    • Contact
  • Journals
    • All Journals
    • Oncology Letters
      • Oncology Letters
      • Information for Authors
      • Editorial Policies
      • Editorial Board
      • Aims and Scope
      • Abstracting and Indexing
      • Bibliographic Information
      • Archive
    • International Journal of Oncology
      • International Journal of Oncology
      • Information for Authors
      • Editorial Policies
      • Editorial Board
      • Aims and Scope
      • Abstracting and Indexing
      • Bibliographic Information
      • Archive
    • Molecular and Clinical Oncology
      • Molecular and Clinical Oncology
      • Information for Authors
      • Editorial Policies
      • Editorial Board
      • Aims and Scope
      • Abstracting and Indexing
      • Bibliographic Information
      • Archive
    • Experimental and Therapeutic Medicine
      • Experimental and Therapeutic Medicine
      • Information for Authors
      • Editorial Policies
      • Editorial Board
      • Aims and Scope
      • Abstracting and Indexing
      • Bibliographic Information
      • Archive
    • International Journal of Molecular Medicine
      • International Journal of Molecular Medicine
      • Information for Authors
      • Editorial Policies
      • Editorial Board
      • Aims and Scope
      • Abstracting and Indexing
      • Bibliographic Information
      • Archive
    • Biomedical Reports
      • Biomedical Reports
      • Information for Authors
      • Editorial Policies
      • Editorial Board
      • Aims and Scope
      • Abstracting and Indexing
      • Bibliographic Information
      • Archive
    • Oncology Reports
      • Oncology Reports
      • Information for Authors
      • Editorial Policies
      • Editorial Board
      • Aims and Scope
      • Abstracting and Indexing
      • Bibliographic Information
      • Archive
    • Molecular Medicine Reports
      • Molecular Medicine Reports
      • Information for Authors
      • Editorial Policies
      • Editorial Board
      • Aims and Scope
      • Abstracting and Indexing
      • Bibliographic Information
      • Archive
    • World Academy of Sciences Journal
      • World Academy of Sciences Journal
      • Information for Authors
      • Editorial Policies
      • Editorial Board
      • Aims and Scope
      • Abstracting and Indexing
      • Bibliographic Information
      • Archive
    • International Journal of Functional Nutrition
      • International Journal of Functional Nutrition
      • Information for Authors
      • Editorial Policies
      • Editorial Board
      • Aims and Scope
      • Abstracting and Indexing
      • Bibliographic Information
      • Archive
    • International Journal of Epigenetics
      • International Journal of Epigenetics
      • Information for Authors
      • Editorial Policies
      • Editorial Board
      • Aims and Scope
      • Abstracting and Indexing
      • Bibliographic Information
      • Archive
    • Medicine International
      • Medicine International
      • Information for Authors
      • Editorial Policies
      • Editorial Board
      • Aims and Scope
      • Abstracting and Indexing
      • Bibliographic Information
      • Archive
  • Articles
  • Information
    • Information for Authors
    • Information for Reviewers
    • Information for Librarians
    • Information for Advertisers
    • Conferences
  • Language Editing
Spandidos Publications Logo
  • About
    • About Spandidos
    • Aims and Scopes
    • Abstracting and Indexing
    • Editorial Policies
    • Reprints and Permissions
    • Job Opportunities
    • Terms and Conditions
    • Contact
  • Journals
    • All Journals
    • Biomedical Reports
      • Information for Authors
      • Editorial Policies
      • Editorial Board
      • Aims and Scope
      • Abstracting and Indexing
      • Bibliographic Information
      • Archive
    • Experimental and Therapeutic Medicine
      • Information for Authors
      • Editorial Policies
      • Editorial Board
      • Aims and Scope
      • Abstracting and Indexing
      • Bibliographic Information
      • Archive
    • International Journal of Epigenetics
      • Information for Authors
      • Editorial Policies
      • Editorial Board
      • Aims and Scope
      • Abstracting and Indexing
      • Bibliographic Information
      • Archive
    • International Journal of Functional Nutrition
      • Information for Authors
      • Editorial Policies
      • Editorial Board
      • Aims and Scope
      • Abstracting and Indexing
      • Bibliographic Information
      • Archive
    • International Journal of Molecular Medicine
      • Information for Authors
      • Editorial Policies
      • Editorial Board
      • Aims and Scope
      • Abstracting and Indexing
      • Bibliographic Information
      • Archive
    • International Journal of Oncology
      • Information for Authors
      • Editorial Policies
      • Editorial Board
      • Aims and Scope
      • Abstracting and Indexing
      • Bibliographic Information
      • Archive
    • Medicine International
      • Information for Authors
      • Editorial Policies
      • Editorial Board
      • Aims and Scope
      • Abstracting and Indexing
      • Bibliographic Information
      • Archive
    • Molecular and Clinical Oncology
      • Information for Authors
      • Editorial Policies
      • Editorial Board
      • Aims and Scope
      • Abstracting and Indexing
      • Bibliographic Information
      • Archive
    • Molecular Medicine Reports
      • Information for Authors
      • Editorial Policies
      • Editorial Board
      • Aims and Scope
      • Abstracting and Indexing
      • Bibliographic Information
      • Archive
    • Oncology Letters
      • Information for Authors
      • Editorial Policies
      • Editorial Board
      • Aims and Scope
      • Abstracting and Indexing
      • Bibliographic Information
      • Archive
    • Oncology Reports
      • Information for Authors
      • Editorial Policies
      • Editorial Board
      • Aims and Scope
      • Abstracting and Indexing
      • Bibliographic Information
      • Archive
    • World Academy of Sciences Journal
      • Information for Authors
      • Editorial Policies
      • Editorial Board
      • Aims and Scope
      • Abstracting and Indexing
      • Bibliographic Information
      • Archive
  • Articles
  • Information
    • For Authors
    • For Reviewers
    • For Librarians
    • For Advertisers
    • Conferences
  • Language Editing
Login Register Submit
  • This site uses cookies
  • You can change your cookie settings at any time by following the instructions in our Cookie Policy. To find out more, you may read our Privacy Policy.

    I agree
Search articles by DOI, keyword, author or affiliation
Search
Advanced Search
presentation
Oncology Letters
Join Editorial Board Propose a Special Issue
Print ISSN: 1792-1074 Online ISSN: 1792-1082
Journal Cover
February-2019 Volume 17 Issue 2

Full Size Image

Sign up for eToc alerts
Recommend to Library

Journals

International Journal of Molecular Medicine

International Journal of Molecular Medicine

International Journal of Molecular Medicine is an international journal devoted to molecular mechanisms of human disease.

International Journal of Oncology

International Journal of Oncology

International Journal of Oncology is an international journal devoted to oncology research and cancer treatment.

Molecular Medicine Reports

Molecular Medicine Reports

Covers molecular medicine topics such as pharmacology, pathology, genetics, neuroscience, infectious diseases, molecular cardiology, and molecular surgery.

Oncology Reports

Oncology Reports

Oncology Reports is an international journal devoted to fundamental and applied research in Oncology.

Experimental and Therapeutic Medicine

Experimental and Therapeutic Medicine

Experimental and Therapeutic Medicine is an international journal devoted to laboratory and clinical medicine.

Oncology Letters

Oncology Letters

Oncology Letters is an international journal devoted to Experimental and Clinical Oncology.

Biomedical Reports

Biomedical Reports

Explores a wide range of biological and medical fields, including pharmacology, genetics, microbiology, neuroscience, and molecular cardiology.

Molecular and Clinical Oncology

Molecular and Clinical Oncology

International journal addressing all aspects of oncology research, from tumorigenesis and oncogenes to chemotherapy and metastasis.

World Academy of Sciences Journal

World Academy of Sciences Journal

Multidisciplinary open-access journal spanning biochemistry, genetics, neuroscience, environmental health, and synthetic biology.

International Journal of Functional Nutrition

International Journal of Functional Nutrition

Open-access journal combining biochemistry, pharmacology, immunology, and genetics to advance health through functional nutrition.

International Journal of Epigenetics

International Journal of Epigenetics

Publishes open-access research on using epigenetics to advance understanding and treatment of human disease.

Medicine International

Medicine International

An International Open Access Journal Devoted to General Medicine.

Journal Cover
February-2019 Volume 17 Issue 2

Full Size Image

Sign up for eToc alerts
Recommend to Library

  • Article
  • Citations
    • Cite This Article
    • Download Citation
    • Create Citation Alert
    • Remove Citation Alert
    • Cited By
  • Similar Articles
    • Related Articles (in Spandidos Publications)
    • Similar Articles (Google Scholar)
    • Similar Articles (PubMed)
  • Download PDF
  • Download XML
  • View XML
Article Open Access

SOX2 knockdown inhibits the migration and invasion of basal cell carcinoma cells by targeting the SRPK1‑mediated PI3K/AKT signaling pathway

Retraction in: /10.3892/ol.2024.14635
  • Authors:
    • Zhuo‑Ran Li
    • Yong Jiang
    • Jian‑Zhong Hu
    • Yang Chen
    • Quan‑Zhong Liu
  • View Affiliations / Copyright

    Affiliations: Department of Dermatology, The Second Hospital of Tianjin Medical University, Tianjin 300211, P.R. China, Department of Dermatology, Tianjin Medical University General Hospital, Tianjin 300052, P.R. China, Department of Orthopedics Institute, Tianjin Hospital, Tianjin 300211, P.R. China
    Copyright: © Li et al. This is an open access article distributed under the terms of Creative Commons Attribution License.
  • Pages: 1617-1625
    |
    Published online on: December 7, 2018
       https://doi.org/10.3892/ol.2018.9810
  • Expand metrics +
Metrics: Total Views: 0 (Spandidos Publications: | PMC Statistics: )
Metrics: Total PDF Downloads: 0 (Spandidos Publications: | PMC Statistics: )
Cited By (CrossRef): 0 citations Loading Articles...

This article is mentioned in:



Abstract

Basal cell carcinoma (BCC) is the most common type of human skin cancer, which is driven by the aberrant activation of Hedgehog signaling. Previous evidence indicated that sex determining region Y‑box 2 (SOX2) is associated with the tumor metastasis. However, the expression and role of SOX2 in BCC remain unknown. Therefore, the aim of the current study was to analyze the possible mechanism of SOX2 in the progression of BCC. The levels of SOX2 in BCC cells were detected by reverse transcription‑quantitative polymerase chain reaction. Transwell assays were also used to determine the migration and invasion of BCC cells. Immunoblotting and immunofluorescence were used for analyzing the role of SOX2 knockdown in the serine‑arginine protein kinase 1 (SRPK1)‑mediated phosphoinositide 3‑kinase/protein kinase B (PI3K/AKT) signaling pathway in BCC cells. The results demonstrated that SOX2 is overexpressed in BCC tissues and cells. In addition, SOX2 knockdown inhibited the migration and invasion of BCC cells, and the epithelial‑mesenchymal transition (EMT) progress of BCC cells. It was also observed that SOX2 knockdown decreased SRPK1 expression, which further led to the downregulation of PI3K and AKT expression levels in BCC cells. Furthermore, SRPK1 transfection or PI3K/AKT pathway activation abolished the inhibitory effects of SOX2 knockdown on the migration, invasion and EMT progress of BCC cells. In conclusion, these results indicated that SOX2 may potentially serve as a target for BCC therapy by targeting the SRPK1‑mediated PI3K/AKT signaling pathway.

Introduction

Basal cell carcinoma (BCC) is one of the most common types of human skin cancer, which is characterized by mutations in the patched and/or smoothened genes, and aberrant expression of the Hedgehog signaling pathway (1). Epidemiological studies have reported that BCC is associated with exposure to radiation in various populations, including atomic bomb survivors, radiologists and interventional cardiologists (2,3). Currently, exposure to UV rays is the most common cause of BCC onset in the general population, and numerous possible mechanisms have been proposed for the pathogenesis of BC, such as DNA damage and certain cell signaling pathways (4–6). However, various regulatory factors involved in the chronological progression of BCC lesions also require further investigation.

Sex determining region Y (SRY)-box 2 (SOX2) is a member of the SRY-related high mobility group box family that has been widely reported to be involved in human carcinogenesis and several malignancies (7,8). More recently, it has been observed that SOX2 presented completely distinct effects for different tumor types (9–11). Previous studies have indicated that SOX2 promoted the development of certain types of cancer, including osteosarcomas (12), colorectal cancer (13), glioblastomas (14), prostate cancer (15), breast cancer (16) and ovarian cancer (17), while it exhibited inhibitory roles in gastric cancer (18) and squamous cell lung cancer (19). These findings suggested that SOX2 may be regarded as a tumor-associated gene in human cancer. In addition, multivariate analysis further demonstrated that the SOX2 expression may be a prognostic factor in cancer patients (20,21). However, the regulatory roles and potential mechanisms of SOX2 remain elusive in BCC.

A previous study has indicated that epithelial-mesenchymal transition (EMT) signaling is implicated in the invasion and metastasis of various types of human cancer (22,23). In addition, it has been reported that inhibition of serine-arginine protein kinase 1 (SRPK1) suppressed prostate cancer progression by modulation of VEGF alternative splicing (24). Furthermore, phosphoinositide 3-kinase/protein kinase B (PI3K/AKT) signaling pathway participates in the signal transduction in tumor cells (25,26). Therefore, the present study investigated the role of SOX2 in the invasion and metastasis of BCC cells, and hypothesized that the regulatory effect of SOX2 was exerted through the SRPK1-mediated PI3K/AKT signaling pathway.

Materials and methods

Clinical tissues

A total of 12 (male/female, 6/6) BCC tissues and matched adjacent non-tumor tissues were collected at the Department of Dermatology, The Second Hospital of Tianjin Medical University (Tianjin, China) between May 2008 and June 2016. The pathological diagnosis of the BCC patients (mean age, 48.6 years; range, 42.2–54.5) was performed according to the World Health Organization criteria (27). Patients with a history of cancer history were excluded from the present study. The BCC tissues were stored at −80°C and then embedded in paraffin. None of the patients received chemotherapy, radiotherapy or other treatments prior to tumor resection. All patients were required to provide written informed consent. This study also approved by Ethics committee of Tianjin Medical University General Hospital.

Cell culture

BCC and normal cells were obtained from the 12 BCC tissues and matched adjacent non-tumor tissues, respectively, as described previously (28). Cells were maintained in Dulbecco's modified Eagle's medium (DMEM; Sigma-Aldrich; Merck KGaA, Darmstadt, Germany) supplemented with 10% fetal bovine serum (FBS; Sigma-Aldrich; Merck KGaA), 100 U/ml penicillin, 100 µg/ml streptomycin, sodium pyruvate and L-glutamine at 37°C in an atmosphere with 5% CO2.

Immunohistochemical (IHC) analysis

The BCC and normal tissue sections (4 µm) obtained from patients were deparaffinized in xylene and rehydrated through graded ethanol. Following blocking of endogenous peroxidase activity in 3% hydrogen peroxide for 10 min at room temperature, the samples were analyzed for SOX2 expression using immunostaining, as previously described (29). Briefly, tumor sections were incubated with specific primary antibodies for anti-SOX2 (1:1,000; ab92494; Abcam, Cambridge, MA, USA) for 12 h at 4°C. Tumor tissues were then incubated with a monoclonal horseradish peroxidase (HRP)-conjugated goat anti-rabbit IgG antibody (PV-6001; OriGene Technologies, Inc., Beijing, China). A Ventana Benchmark automated staining system was used for the examination of protein expression in the tumor tissues (Tucson, AZ, USA). The staining results were semi-quantitatively evaluated based on the percentage of positive staining cells (magnification, ×400).

RNA extraction and quantitative polymerase chain reaction (qPCR)

Total cellular RNA was extracted from the BCC and normal cells using the RNeasy Mini kit (Qiagen Sciences, Inc., Gaithersburg, MD, USA) according to the manufacturer's protocol, and then 1 µg total RNA was reverse transcribed into cDNA using a High Capacity cDNA Reverse Transcription kit (product code, 4368814; Applied Biosystems). Next, for mRNA expression determination, 1 µg cDNA was subjected to qPCR using an iQ SYBR Green Supermix (Bio-Rad Laboratories, Inc., Hercules, CA, USA). All the primers were synthesized by Invitrogen (Thermo Fisher Scientific, Inc., Waltham, MA, USA), and were as follows: SOX-2 forward, 5′-CAGGAGTTGTCAAGGCAGAGA-3′, and reverse, 5′-CAGGAGTTGTCAAGGCAGAGA-3′; β-actin forward, 5′-CGGAGTCAACGGATTTGGTC-3′, and reverse, 5′-AGCCTTCTCCATGGTCGTGA-3′. The PCR thermocycling conditions included 45 amplification cycles, of denaturation at 95°C for 15 sec, primer annealing at 66°C for 20 sec and primer extension at 72°C for 15 sec. Relative levels of mRNA expression were calculated using the 2−ΔΔCq method (30). The results were expressed as a fold change relative to the normal controls by comparing the levels of target mRNA expression to that of the β-actin control group.

Western blotting

BCC cells were homogenized in lysis buffer containing protease inhibitor (Sigma-Aldrich; Merck KGaA) and centrifuged at 8,000 × g at 4°C for 10 min. SDS assays were performed as described previously (31). Subsequent to blocking in 5% skimmed milk for 1 h at 37°C, the following primary antibodies at a dilution of 1:1,000 were added to membranes: PI3K (ab86714), AKT (ab8805), SOX2 (ab92494), SRPK1 (ab90527), E-cadherin (ab40772), Vimentin (ab92547), Fibronectin (ab2413) and β-actin (ab5694; all purchased from Abcam). Membranes were then incubated with monoclonal HRP-conjugated goat anti-rabbit IgG secondary antibodies (PV-6001; OriGene Technologies, Inc.) for 24 h at 4°C. A Ventana Benchmark automated staining system (Tucson, AZ, USA) was used for analyzing the protein expression.

Small interfering RNA (siRNA) transfection

BCC cells (4×105 cells/well) were seeded into 6-well and incubated for 24 h at 37°C. Next, the medium was removed and Opti-MEM (Invitrogen; Thermo Fisher Scientific, Inc.) was added for 24 h at 37°C. The siRNA sequences corresponding to each gene were designed and synthesized by GenePharma Co., Ltd. (Shanghai, China), and were as follows: siRNA-SOX2, 5′-CUGCAGUACAACUCCAUGATT-3′; siRNA-SRPK1, 5′-CCAUTGGUUCGGUGGUCAATT-3′; siRNA-vector (control), 5′-CUCGUCUCAUUGATGACAGTT-3′. A total of 100 pmol siRNA was transfected into cultured BCC cells, respectively, using 5 µl Lipofectamine RNAiMax reagent (Invitrogen; Thermo Fisher Scientific, Inc.). Following incubation for 48 h at 37°C, cells were used for further analysis.

Lentivirus production and cell transduction

The packaging plasmid psPAX2 and the envelope plasmid pMD2.G were purchased from Invitrogen (Thermo Fisher Scientific, Inc.). pWPXL-SOX2 (pSOX2), pWPXL-SRPK1 (pSRPK1) or pWPXL-vector (pvector) vector was transfected with psPAX2 and pMD2.G into BCC cells or siRNA-SOX2-transfected BCC cells using Lipofectamine 2000 (Invitrogen; Thermo Fisher Scientific, Inc.). Following incubation for 48 h at 37°C, the treated cells were used to investigate the effect of gene depletion using proliferation, migration, invasion and western blot assays.

Cell proliferation assays

BCC cells transfected with pSOX2, pvector, siRNA-vector or siRNA-SOX2 vector were seeded into 6-well plates (2×103 cells/well) and cultured at 37°C for 14 days. Following incubation, the medium was removed, and the cells were fixed with 100% methanol and stained with 0.1% (w/v) crystal violet (Sigma-Aldrich; Merck KGaA). Cell colonies were counted using Image-Pro Plus version 5.0 software (Media Cybernetics, Inc., Bethesda, MD, USA).

Cell migration and invasion analysis

BCC cells were transfected with pSOX2, pSRPK1, siRNA-SOX2 or siRNA-SRPK1, and BCC or transfected BCC cells were treated with MK2206 (2 mg, Sigma-Aldrich; Merck KGaA) for 12 h at 37°C. For the migration and invasion assay, BCC cells with 150 µl serum-free DMEM were placed into the upper chamber of 6-well plates at a density of 1×104 cells/well, and DMEM in the lower chamber supplemented with 10% FBS (Sigma-Aldrich; Merck KGaA). Transwell inserts (pore size, 8 µm; EMD Millipore, Billerica, MA, USA) that were uncoated or coated with Matrigel were used to evaluate the cell migration and invasion, respectively. After 24 h, BCC cells in the lower chamber were fixed in 4% paraformaldehyde for 15 min at 37°C and stained with 0.1% crystal violet dye (Sigma-Aldrich; Merck KGaA) for 20 min at 37°C. Subsequently, the cells were counted in 3 randomly selected fields of view using a light microscope (Olympus BX51; Olympus Corporation).

Immunofluorescence assay

Immunofluorescence was performed as previously described (32). Briefly, the siRNA-SOX2-transfected BCC cells were cultured in 6-well plates for 24 h at 37°C. The BCC cells were then washed with phosphate-buffered saline and fixed with 4% paraformaldehyde (Sigma-Aldrich) at 4°C for 10 min. The cells were again rinsed with phosphate-buffered saline and permeabilized with 1% Triton X-100 at 4°C for 10 min. Subsequently, the cells were incubated for 2 h at 37°C with the indicated antibodies as follows: E-cadherin (1:1,000; ab40772), Vimentin (1:1,000; ab92547), Fibronectin (1:1,000; ab2413; all purchased from Abcam). Cells were then treated with fluorescein isothiocyanate-conjugated donkey anti-rabbit IgG polyclonal antibodies (Jackson ImmunoResearch Laboratories, Inc., West Grove, PA, USA) for 2 h at 37°C. Finally, the cells were examined using a microscope (Leica DMI4000 B; Leica Microsystems GmbH, Wetzlar, Germany).

Statistical analysis

Data are expressed as the mean ± standard deviation of at least three independent replicates. All data were analyzed by SPSS software, version 19.0 (IBM Corp., Armonk, NY, USA) and Graphpad Prism version 5.0 (GraphPad Software, Inc., La Jolla, CA, USA) using one-way analysis of variance, followed by Tukey's multiple comparison post hoc tests. P<0.05 and P<0.01 values were considered to indicate differences that were statistically significant.

Results

Expression of SOX2 in BCC tissues and cell lines

BCC tissue samples (12 patients) and BCC cell lines were used to analyze the expression of SOX2. It was demonstrated that SOX2 was overexpressed in BCC tissue samples when compared with normal basal tissue, as determined by IHC staining (Fig. 1A). As shown in Fig. 1B, it was demonstrated that SOX2 expression was upregulated in BCC tissue compared with normal tissue. SOX2 gene and protein expression levels were also upregulated in BCC cell lines as compared with the normal basal cell line (Fig. 1C and D). These results suggested that SOX2 expression levels were upregulated in BCC tissues and cells.

Figure 1.

Expression of SOX2 in BCC tissues and cell lines. (A) SOX2 expression was higher in BCC tissue samples when compared with normal basal tissue samples, as determined by immunohistochemical staining (magnification, ×40). (B) Gene and (C) protein expression levels of SOX2 were upregulated in BCC cell lines as compared with those in normal cells. (D) SOX2 protein expression levels in BCC cells and the normal basal cells. **P<0.01. SOX2, sex determining region Y-box 2; BCC, basal cell carcinoma; NB, normal basal.

SOX2 knockdown inhibits BCC cell migration and invasion in vitro

The role of SOX2 in BCC cells was next analyzed. It was observed that SOX2 knockdown by siRNA-SOX2 transfection markedly downregulated the expression of SOX2, while SOX2 overexpression by pSOX2 transfection markedly upregulated SOX2 expression in BCC cells, indicating that the transfections were successfully performed (Fig. 2A and B). The results then demonstrated that SOX2 overexpression promoted the cell migration and invasion (Fig. 2C and D), while SOX2 knockdown inhibited the migration and invasion of BCC cells (Fig. 2E and F). These results suggest that SOX2 expression is associated with BCC cell migration and invasion.

Figure 2.

SOX2 knockdown inhibited BCC cell migration and invasion in vitro. (A) Transfection with siRNA targeting SOX2 resulted in downregulated SOX2 expression in BCC cells. (B) pSOX2 transfection upregulated SOX2 expression in BCC cells. siRNA-SOX2 transfection inhibited the (C) migration and (D) invasion of BCC cells. p-SOX2 transfection promoted the (E) migration and (F) invasion of BCC cells. Magnification, ×400. **P<0.01. SOX2, sex determining region Y-box 2; BCC, basal cell carcinoma; siRNA, small interfering RNA; p, plasmid.

SOX2 knockdown inhibits the EMT process and the growth of BCC cells

A previous study has suggested that the EMT process is a critical regulator in the progression of cancer metastasis (33). Therefore, the effects of SOX2 on EMT processes in BCC cells were further analyzed. The results revealed that overexpression of SOX2 promoted BCC cell proliferation, whereas knockdown of SOX2 inhibited BCC cell proliferation (Fig. 3A and B). In addition, SOX2 knockdown upregulated the expression of the epithelial marker E-cadherin, and inhibited the levels of the mesenchymal markers Vimentin and Fibronectin in BCC cells. By contrast, SOX2 overexpression caused the reverse effects on the EMT process markers in BCC cells (Fig. 3C and D). The immunofluorescence assay also confirmed the effects of SOX2 knockdown and overexpression on the epithelial and mesenchymal marker expression levels in BCC cells (Fig. 3E and F). These results indicate that SOX2 expression regulates the EMT processes and proliferation of BCC cells.

Figure 3.

SOX2 knockdown inhibited the EMT process and the growth of BCC cells. Cell proliferation was (A) inhibited by SOX2 knockdown and (B) promoted by SOX2 overexpression. (C) SOX2 knockdown upregulated the expression of epithelial marker E-cadherin, and decreased the levels of mesenchymal markers Vimentin and Fibronectin in BCC cells. (D) SOX2 overexpression downregulated the expression of epithelial marker E-cadherin, and increased the levels of mesenchymal markers Vimentin and Fibronectin in BCC cells. The effect of (E) siRNA-SOX2 and (F) pSOX2 transfection on the expression levels of EMT markers in BCC cells was determined by immunofluorescence assay. Magnification for all images, ×40. **P<0.01. SOX2, sex determining region Y-box 2; BCC, basal cell carcinoma; siRNA, small interfering RNA; p, plasmid.

SRPK1 is a direct target of SOX2 in BCC cells

A previous study has indicated that SRPK1 is associated with human cancer metastasis (34). To elucidate the potential molecular mechanisms mediated by SOX2, SRPK1 expression was analyzed in BCC cells. The results demonstrated that SOX2 transfection promoted SRPK1 expression, while SOX2 knockdown inhibited SRPK1 expression in BCC cells (Fig. 4A and B). In addition, SRPK1 knockdown was observed to result in a marked reduction of cell migration and invasion (Fig. 4C and D). However, SRPK1 overexpression prominently canceled the SOX2 knockdown-inhibited migration and invasion of BCC cells compared to control (Fig. 4E and F). Furthermore, SRPK1 knockdown downregulated the EMT processes of BCC cells as observed by the increased E-cadherin and decreased the levels of Vimentin and Fibronectin (Fig. 4G). By contrast, SRPK1 overexpression canceled the SOX2 knockdown-inhibited EMT processes of BCC cells (Fig. 4H). These data suggest that SRPK1 is a direct target of SOX2-induced EMT processes in BCC cells.

Figure 4.

SOX2 regulated the migration and invasion of BCC cells by targeting of SRPK1. (A) SOX2 knockdown inhibited SRPK1 expression, while (B) SOX2 overexpression promoted SRPK1 expression in BCC cells. SRPK1 knockdown inhibited the (C) migration and (D) invasion of BCC cells. SRPK1 overexpression canceled the SOX2 knockdown-inhibited (E) migration and (F) invasion of BCC cells. (G) SRPK1 silencing downregulated the EMT process of BCC cells. (H) SRPK1 overexpression canceled the SOX2 knockdown-inhibited EMT process of BCC cells. Magnification, ×400. **P<0.01. SOX2, sex determining region Y-box 2; BCC, basal cell carcinoma; SRPK1, serine-arginine protein kinase 1; siRNA, small interfering RNA; p, plasmid; ns, non-significant.

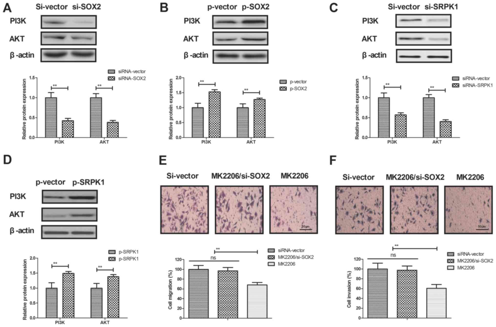
SOX2 knockdown inhibits BCC cell invasion through the PI3K/AKT signaling pathway

A previous study has indicated that SRPK1 promotes the activation of PI3K/AKT signaling in the metastasis of human cancer (35). In the present study, the association between SOX2 and the PI3K/AKT signaling pathway was explored in BCC cells. As shown in Fig. 5A and B, SOX2 knockdown markedly decreased the expression levels of PI3K and AKT in BCC cells, while SOX2 overexpression significantly increased these levels. It was also observed that SRPK1 knockdown markedly decreased the expression levels of PI3K and AKT in BCC cells, whereas SRPK1 overexpression increased these levels (Fig. 5C and D). However, activation of the PI3K/AKT pathway by MK2206 abrogated the inhibitory effects of SOX2 knockdown on BCC cell migration and invasion (Fig. 5E and F). Thus, these results suggest that SOX2 knockdown inhibits BCC cell invasion through the PI3K/AKT signaling pathway.

Figure 5.

SOX2 knockdown inhibited BCC cell invasion through the PI3K/AKT signaling pathway. (A) SOX2 knockdown decreased the expression levels of PI3K and AKT, while (B) SOX2 overexpression increased the expression levels of PI3K and AKT in BCC cells. (C) SRPK1 silencing decreased the expression levels of PI3K and AKT in BCC cells, while (D) SRPK1 overexpression increased the expression levels of PI3K and AKT. Furthermore, activation of the PI3K/AKT signaling pathway by MK2206 abrogated the effects of SOX2 knockdown on the (E) migration and (F) invasion of BCC cells. Magnification, ×400. SOX2, sex determining region Y-box 2; BCC, basal cell carcinoma; SRPK1, serine-arginine protein kinase 1; PI3K, phosphoinositide 3-kinase; AKT, protein kinase B; siRNA, small interfering RNA; p, plasmid; ns, non-significant.

Discussion

Several studies have indicated that SOX2 expression is markedly increased in human cancer tissues compared with that in normal tissues, including in ovarian and prostate cancer (36,37). In the present study, SOX2 expression in BCC tissues and cell lines was determined, and the results indicated that SOX2 is overexpressed in BCC tissues and cell lines. More recently, SOX2 expression was reported to be associated with lymph node metastases and distant invasion in right-sided colon cancer, suggesting that SOX2 also regulates tumorigenesis (38). Findings in the current study indicated that SOX2 regulated BCC cell migration and invasion through targeting the SRPK1-mediated EMT and the PI3K/AKT signaling pathway.

Although the association of SOX2 expression with the progression of several human cancer cells has been reported (39–41), the functional roles and potential mechanisms in BCC have not been examined previously. Currently, the role of SOX2 remains controversial in different cancer types (42). In the present study, it was observed that SOX2 is upregulated in BCC. The differences between SOX gene and protein expression may have resulted from the translational efficiency of SOX in BCC tissue and cells. Yang et al (43) reported that SOX2 promoted the migration and invasion of laryngeal cancer cells by induction of matrix metalloproteinase-2 via the PI3K/AKT/mechanistic target of rapamycin pathway. However, Yoon et al (44) indicated that overexpression of SOX2 is associated with better overall survival in squamous cell lung cancer patients treated with adjuvant radiotherapy. The present study reported that SOX2 knockdown inhibited BCC cell migration and invasion by downregulation of the SRPK1-induced EMT signaling pathway.

SRPK1 is a highly conserved protein that is dysregulated in different types of cancer. SRPK1 inhibition has been regarded as a potential targeted therapeutic strategy for prostate cancer therapy (45). A previous study has indicated that SRPK1 serves a critical role in the EMT process of human glioblastoma (46). In the current study, it was demonstrated that SRPK1 is a potential target of SOX2, and its expression was decreased by SOX2 knockdown in BCC cells. In addition, this SRPK1 downregulation mediated by SOX2 knockdown further regulated the EMT process in BCC cells, resulting in inhibition of migration and invasion. Furthermore, it also reported that SRPK1 downregulation inhibited the PI3K/AKT signaling pathway. Therefore, reduced expression of SOX2 may lead to suppression of BCC metastasis.

A previous study has demonstrated that SRPK1 functions as an oncogene via promoting the activation of PI3K/AKT signaling (35). Numerous reports have also suggested that the activation of PI3K/AKT signaling pathway is involved in the development and progression of human cancer, and regulates the invasion of cancer cells (47–49). The current study results demonstrated that SOX2 knockdown downregulated the PI3K/AKT signaling pathway in BCC cells. Notably, PI3K/AKT serves a crucial role in the EMT process and in the proliferation and invasion of lung cancer cells (50). SOX2 was also involved in paclitaxel resistance of the prostate cancer cell line PC-3 via the PI3K/AKT pathway (51). The current study reported that activation of PI3K/AKT signaling pathway abrogated the effects of SOX2 knockdown on BCC cell migration and invasion. Therefore, the SRPK1/PI3K/AKT pathway may be involved in the role of SOX2 in the migration and invasion of BCC cells.

In conclusion, the present study findings indicated that SOX2 served a pivotal role in BCC cell migration and invasion through targeting the SRPK1-mediated PI3K/AKT signaling pathway, suggesting that SOX2 may be a novel potential therapeutic target for BCC.

Acknowledgements

Not applicable.

Funding

Not funding was received.

Availability of data and materials

The analyzed data sets generated during the study are available from the corresponding author on reasonable request.

Authors' contributions

ZL and YJ performed all experiments in the present study. JH and YC analyzed the data, and QL designed all experiments in the present study.

Ethics approval and consent to participate

The present study was approved by the Ethics Committee of Tianjin Medical University General Hospital.

Consent for publication

The study participants provided consent for the publication of this data.

Competing interests

The authors declare that they have no competing interests.

References

1 

Jacobsen AA, Aldahan AS, Hughes OB, Shah VV and Strasswimmer J: Hedgehog pathway inhibitor therapy for locally advanced and metastatic basal cell carcinoma: A systematic review and pooled analysis of interventional studies. JAMA Dermatol. 152:816–824. 2016. View Article : Google Scholar : PubMed/NCBI

2 

Ericson MB, Wennberg AM and Larkö O: Review of photodynamic therapy in actinic keratosis and basal cell carcinoma. Ther Clin Risk Manag. 4:1–9. 2008. View Article : Google Scholar : PubMed/NCBI

3 

Ionescu DN, Arida M and Jukic DM: Metastatic basal cell carcinoma: Four case reports, review of literature, and immunohistochemical evaluation. Arch Pathol Lab Med. 130:45–51. 2006.PubMed/NCBI

4 

Chen L, Silapunt S and Migden MR: Sonidegib for the treatment of advanced basal cell carcinoma: A comprehensive review of sonidegib and the BOLT trial with 12-month update. Future Oncol. 12:2095–2105. 2016. View Article : Google Scholar : PubMed/NCBI

5 

Unal S, Cetin M and Gumruk F: Basal cell carcinoma after treatment of childhood acute lymphoblastic leukemia and concise review of the literature. Pediatr Dermatol. 32:e82–e85. 2015. View Article : Google Scholar : PubMed/NCBI

6 

Situm M, Buljan M, Bulat V, Lugović Mihić L, Bolanca Z and Simic D: The role of UV radiation in the development of basal cell carcinoma. Coll Antropol. 32 Suppl 2:S167–S170. 2008.

7 

Boer B, Kopp J, Mallanna S, Desler M, Chakravarthy H, Wilder PJ, Bernadt C and Rizzino A: Elevating the levels of Sox2 in embryonal carcinoma cells and embryonic stem cells inhibits the expression of Sox2:Oct-3/4 target genes. Nucleic Acids Res. 35:1773–1786. 2007. View Article : Google Scholar : PubMed/NCBI

8 

Sanada Y, Yoshida K, Ohara M, Oeda M, Konishi K and Tsutani Y: Histopathologic evaluation of stepwise progression of pancreatic carcinoma with immunohistochemical analysis of gastric epithelial transcription factor SOX2: Comparison of expression patterns between invasive components and cancerous or nonneoplastic intraductal components. Pancreas. 32:164–170. 2006. View Article : Google Scholar : PubMed/NCBI

9 

Mou W, Xu Y, Ye Y, Chen S, Li X, Gong K, Liu Y, Chen Y, Li X, Tian Y, et al: Expression of Sox2 in breast cancer cells promotes the recruitment of M2 macrophages to tumor microenvironment. Cancer Lett. 358:115–123. 2015. View Article : Google Scholar : PubMed/NCBI

10 

Zhao X, Sun B, Sun D, Liu T, Che N, Gu Q, Dong X, Li R, Liu Y and Li J: Slug promotes hepatocellular cancer cell progression by increasing sox2 and nanog expression. Oncol Rep. 33:149–156. 2015. View Article : Google Scholar : PubMed/NCBI

11 

Zhao D, Pan C, Sun J, Gilbert C, Drews-Elger K, Azzam DJ, Picon-Ruiz M, Kim M, Ullmer W, El-Ashry D, et al: VEGF drives cancer-initiating stem cells through VEGFR-2/Stat3 signaling to upregulate Myc and Sox2. Oncogene. 34:3107–3119. 2015. View Article : Google Scholar : PubMed/NCBI

12 

Basu-Roy U, Seo E, Ramanathapuram L, Rapp TB, Perry JA, Orkin SH, Mansukhani A and Basilico C: Sox2 maintains self renewal of tumor-initiating cells in osteosarcomas. Oncogene. 31:2270–2282. 2012. View Article : Google Scholar : PubMed/NCBI

13 

Li Y, Lv Z, He G, Wang J, Zhang X, Lu G, Ren X, Wang F, Zhu X, Ding Y, et al: The SOX17/miR-371-5p/SOX2 axis inhibits EMT, stem cell properties and metastasis in colorectal cancer. Oncotarget. 6:9099–9112. 2015.PubMed/NCBI

14 

Alonso MM, Diez-Valle R, Manterola L, Rubio A, Liu D, Cortes-Santiago N, Urquiza L, Jauregi P, Lopez de Munain A, Sampron N, et al: Genetic and epigenetic modifications of Sox2 contribute to the invasive phenotype of malignant gliomas. PLoS One. 6:e267402011. View Article : Google Scholar : PubMed/NCBI

15 

Kregel S, Kiriluk KJ, Rosen AM, Cai Y, Reyes EE, Otto KB, Tom W, Paner GP, Szmulewitz RZ and Vander Griend DJ: Sox2 is an androgen receptor-repressed gene that promotes castration-resistant prostate cancer. PLoS One. 8:e537012013. View Article : Google Scholar : PubMed/NCBI

16 

Ling GQ, Chen DB, Wang BQ and Zhang LS: Expression of the pluripotency markers Oct3/4, Nanog and Sox2 in human breast cancer cell lines. Oncol Lett. 4:1264–1268. 2012. View Article : Google Scholar : PubMed/NCBI

17 

Wang X, Ji X, Chen J, Yan D, Zhang Z, Wang Q, Xi X and Feng Y: SOX2 enhances the migration and invasion of ovarian cancer cells via Src kinase. PLoS One. 9:e995942014. View Article : Google Scholar : PubMed/NCBI

18 

Li YJ, Dong M, Kong FM, Zhou JP, Liang D and Xue HZ: MicroRNA-371-5p targets SOX2 in gastric cancer. Oncotarget. 7:31993–32005. 2016.PubMed/NCBI

19 

Wilbertz T, Wagner P, Petersen K, Stiedl AC, Scheble VJ, Maier S, Reischl M, Mikut R, Altorki NK, Moch H, et al: SOX2 gene amplification and protein overexpression are associated with better outcome in squamous cell lung cancer. Mod Pathol. 24:944–953. 2011. View Article : Google Scholar : PubMed/NCBI

20 

Ruan J, Wei B, Xu Z, Yang S, Zhou Y, Yu M, Liang J, Jin K, Huang X, Lu P and Cheng H: Predictive value of Sox2 expression in transurethral resection specimens in patients with T1 bladder cancer. Med Oncol. 30:4452013. View Article : Google Scholar : PubMed/NCBI

21 

Maddison P, Thorpe A, Silcocks P, Robertson JF and Chapman CJ: Autoimmunity to SOX2, clinical phenotype and survival in patients with small-cell lung cancer. Lung Cancer. 70:335–339. 2010. View Article : Google Scholar : PubMed/NCBI

22 

Sun L, Liu T, Zhang S, Guo K and Liu Y: Oct4 induces EMT through LEF1/β-catenin dependent WNT signaling pathway in hepatocellular carcinoma. Oncol Lett. 13:2599–2606. 2017. View Article : Google Scholar : PubMed/NCBI

23 

Weng J, Zhang H, Wang C, Liang J, Chen G, Li W, Tang H and Hou J: miR-373-3p Targets DKK1 to promote EMT-induced metastasis via the Wnt/β-Catenin pathway in tongue squamous cell carcinoma. Biomed Res Int. 2017:60109262017. View Article : Google Scholar : PubMed/NCBI

24 

Mavrou A and Oltean S: SRPK1 inhibition in prostate cancer: A novel anti-angiogenic treatment through modulation of VEGF alternative splicing. Pharmacol Res. 107:276–281. 2016. View Article : Google Scholar : PubMed/NCBI

25 

Ohta K, Hoshino H, Wang J, Ono S, Iida Y, Hata K, Huang SK, Colquhoun S and Hoon DS: MicroRNA-93 activates c-Met/PI3K/Akt pathway activity in hepatocellular carcinoma by directly inhibiting PTEN and CDKN1A. Oncotarget. 6:3211–3224. 2015. View Article : Google Scholar : PubMed/NCBI

26 

Matsuoka T and Yashiro M: The Role of PI3K/Akt/mTOR signaling in gastric carcinoma. Cancers (Basel). 6:1441–1463. 2014. View Article : Google Scholar : PubMed/NCBI

27 

Gu J, Wu A, Li J, Fang J, Li M, Yao Y, Ke Y, Gu J, Chen M and You W: An assessment of World Health Organization criteria for severe acute respiratory syndrome in patients with cancer. Cancer. 100:1374–1378. 2004. View Article : Google Scholar : PubMed/NCBI

28 

Wang HC, Hsieh SC, Yang JH, Lin SY and Sheen LY: Diallyl trisulfide induces apoptosis of human basal cell carcinoma cells via endoplasmic reticulum stress and the mitochondrial pathway. Nutr Cancer. 64:770–780. 2012. View Article : Google Scholar : PubMed/NCBI

29 

Fernandez-Pol S, Ma L, Ohgami RS and Arber DA: Immunohistochemistry for p53 is a useful tool to identify cases of acute myeloid leukemia with myelodysplasia-related changes that are TP53 mutated, have complex karyotype, and have poor prognosis. Mod Pathol. 30:382–392. 2017. View Article : Google Scholar : PubMed/NCBI

30 

Livak KJ and Schmittgen TD: Analysis of relative gene expression data using real-time quantitative PCR and the 2(-Delta Delta C(T)) method. Methods. 25:402–408. 2001. View Article : Google Scholar : PubMed/NCBI

31 

Wai-Hoe L, Wing-Seng L, Ismail Z and Lay-Harn G: SDS-PAGE-based quantitative assay for screening of kidney stone disease. Biol Proced Online. 11:145–160. 2009. View Article : Google Scholar : PubMed/NCBI

32 

Banuett F: A method to visualize the actin and microtubule cytoskeleton by indirect immunofluorescence. Methods Mol Biol. 638:225–233. 2010. View Article : Google Scholar : PubMed/NCBI

33 

Loboda A, Nebozhyn MV, Watters JW, Buser CA, Shaw PM, Huang PS, Van't Veer L, Tollenaar RA, Jackson DB, Agrawal D, et al: EMT is the dominant program in human colon cancer. BMC Med Genomics. 4:92011. View Article : Google Scholar : PubMed/NCBI

34 

van Roosmalen W, Le Dévédec SE, Golani O, Smid M, Pulyakhina I, Timmermans AM, Look MP, Zi D, Pont C, de Graauw M, et al: Tumor cell migration screen identifies SRPK1 as breast cancer metastasis determinant. J Clin Invest. 125:1648–1664. 2015. View Article : Google Scholar : PubMed/NCBI

35 

Chang Y, Wu Q, Tian T, Li L, Guo X, Feng Z, Zhou J, Zhang L, Zhou S, Feng G, Han F, et al: The influence of SRPK1 on glioma apoptosis, metastasis, and angiogenesis through the PI3K/Akt signaling pathway under normoxia. Tumour Biol. 36:6083–6093. 2015. View Article : Google Scholar : PubMed/NCBI

36 

Bae KM, Dai Y, Vieweg J and Siemann DW: Hypoxia regulates SOX2 expression to promote prostate cancer cell invasion and sphere formation. Am J Cancer Res. 6:1078–1088. 2016.PubMed/NCBI

37 

Belotte J, Fletcher NM, Alexis M, Morris RT, Munkarah AR, Diamond MP and Saed GM: Sox2 gene amplification significantly impacts overall survival in serous epithelial ovarian cancer. Reprod Sci. 22:38–46. 2015. View Article : Google Scholar : PubMed/NCBI

38 

Neumann J, Bahr F, Horst D, Kriegl L, Engel J, Luque RM, Gerhard M, Kirchner T and Jung A: SOX2 expression correlates with lymph-node metastases and distant spread in right-sided colon cancer. BMC Cancer. 11:5182011. View Article : Google Scholar : PubMed/NCBI

39 

Liu XF, Yang WT, Xu R, Liu JT and Zheng PS: Cervical cancer cells with positive Sox2 expression exhibit the properties of cancer stem cells. PLoS One. 9:e870922014. View Article : Google Scholar : PubMed/NCBI

40 

Herreros-Villanueva M, Zhang JS, Koenig A, Abel EV, Smyrk TC, Bamlet WR, de Narvajas AA, Gomez TS, Simeone DM, Bujanda L and Billadeau DD: SOX2 promotes dedifferentiation and imparts stem cell-like features to pancreatic cancer cells. Oncogenesis. 2:e612013. View Article : Google Scholar : PubMed/NCBI

41 

Chen S, Xu Y, Chen Y, Li X, Mou W, Wang L, Liu Y, Reisfeld RA, Xiang R, Lv D and Li N: SOX2 gene regulates the transcriptional network of oncogenes and affects tumorigenesis of human lung cancer cells. PLoS One. 7:e363262012. View Article : Google Scholar : PubMed/NCBI

42 

Weina K and Utikal J: SOX2 and cancer: Current research and its implications in the clinic. Clin Transl Med. 3:192014. View Article : Google Scholar : PubMed/NCBI

43 

Yang N, Hui L, Wang Y, Yang H and Jiang X: SOX2 promotes the migration and invasion of laryngeal cancer cells by induction of MMP-2 via the PI3K/Akt/mTOR pathway. Oncol Rep. 31:2651–2659. 2014. View Article : Google Scholar : PubMed/NCBI

44 

Yoon HI, Park KH, Lee EJ, Keum KC, Lee CG, Kim CH and Kim YB: Overexpression of SOX2 Is associated with better overall survival in squamous cell lung cancer patients treated with adjuvant radiotherapy. Cancer Res Treat. 48:473–482. 2016. View Article : Google Scholar : PubMed/NCBI

45 

Mavrou A, Brakspear K, Hamdollah-Zadeh M, Damodaran G, Babaei-Jadidi R, Oxley J, Gillatt DA, Ladomery MR, Harper SJ, Bates DO and Oltean S: Serine-arginine protein kinase 1 (SRPK1) inhibition as a potential novel targeted therapeutic strategy in prostate cancer. Oncogene. 34:4311–4319. 2015. View Article : Google Scholar : PubMed/NCBI

46 

Liao Z, Wu J, Wu M, Yan Y, Wang H, Cheng C and Tang W: The critical role of SRPK1 in EMT of human glioblastoma in the spinal cord. Mol Neurobiol. 54:1818–1824. 2017. View Article : Google Scholar : PubMed/NCBI

47 

Liu JF, Tsao YT and Hou CH: Fractalkine/CX3CL1 induced intercellular adhesion molecule-1-dependent tumor metastasis through the CX3CR1/PI3K/Akt/NF-κB pathway in human osteosarcoma. Oncotarget. 8:54136–54148. 2016.PubMed/NCBI

48 

Cui H, Wu S, Shang Y, Li Z, Chen M, Li F and Wang C: Pleurotus nebrodensis polysaccharide(PN50G) evokes A549 cell apoptosis by the ROS/AMPK/PI3K/AKT/mTOR pathway to suppress tumor growth. Food Funct. 7:1616–1627. 2016. View Article : Google Scholar : PubMed/NCBI

49 

Sun Y, Tu Y, He LI, Ji C and Cheng BO: High mobility group box 1 regulates tumor metastasis in cutaneous squamous cell carcinoma via the PI3K/AKT and MAPK signaling pathways. Oncol Lett. 11:59–62. 2016. View Article : Google Scholar : PubMed/NCBI

50 

Meng J, Zhang XT, Liu XL, Fan L, Li C, Sun Y, Liang XH, Wang JB, Mei QB, Zhang F and Zhang T: WSTF promotes proliferation and invasion of lung cancer cells by inducing EMT via PI3K/Akt and IL-6/STAT3 signaling pathways. Cell Signal. 28:1673–1682. 2016. View Article : Google Scholar : PubMed/NCBI

51 

Li D, Zhao LN, Zheng XL, Lin P, Lin F, Li Y, Zou HF, Cui RJ, Chen H and Yu XG: Sox2 is involved in paclitaxel resistance of the prostate cancer cell line PC-3 via the PI3K/Akt pathway. Mol Med Rep. 10:3169–3176. 2014. View Article : Google Scholar : PubMed/NCBI

Related Articles

  • Abstract
  • View
  • Download
  • Twitter
Copy and paste a formatted citation
Spandidos Publications style
Li ZR, Jiang Y, Hu JZ, Chen Y and Liu QZ: SOX2 knockdown inhibits the migration and invasion of basal cell carcinoma cells by targeting the SRPK1‑mediated PI3K/AKT signaling pathway Retraction in /10.3892/ol.2024.14635. Oncol Lett 17: 1617-1625, 2019.
APA
Li, Z., Jiang, Y., Hu, J., Chen, Y., & Liu, Q. (2019). SOX2 knockdown inhibits the migration and invasion of basal cell carcinoma cells by targeting the SRPK1‑mediated PI3K/AKT signaling pathway Retraction in /10.3892/ol.2024.14635. Oncology Letters, 17, 1617-1625. https://doi.org/10.3892/ol.2018.9810
MLA
Li, Z., Jiang, Y., Hu, J., Chen, Y., Liu, Q."SOX2 knockdown inhibits the migration and invasion of basal cell carcinoma cells by targeting the SRPK1‑mediated PI3K/AKT signaling pathway Retraction in /10.3892/ol.2024.14635". Oncology Letters 17.2 (2019): 1617-1625.
Chicago
Li, Z., Jiang, Y., Hu, J., Chen, Y., Liu, Q."SOX2 knockdown inhibits the migration and invasion of basal cell carcinoma cells by targeting the SRPK1‑mediated PI3K/AKT signaling pathway Retraction in /10.3892/ol.2024.14635". Oncology Letters 17, no. 2 (2019): 1617-1625. https://doi.org/10.3892/ol.2018.9810
Copy and paste a formatted citation
x
Spandidos Publications style
Li ZR, Jiang Y, Hu JZ, Chen Y and Liu QZ: SOX2 knockdown inhibits the migration and invasion of basal cell carcinoma cells by targeting the SRPK1‑mediated PI3K/AKT signaling pathway Retraction in /10.3892/ol.2024.14635. Oncol Lett 17: 1617-1625, 2019.
APA
Li, Z., Jiang, Y., Hu, J., Chen, Y., & Liu, Q. (2019). SOX2 knockdown inhibits the migration and invasion of basal cell carcinoma cells by targeting the SRPK1‑mediated PI3K/AKT signaling pathway Retraction in /10.3892/ol.2024.14635. Oncology Letters, 17, 1617-1625. https://doi.org/10.3892/ol.2018.9810
MLA
Li, Z., Jiang, Y., Hu, J., Chen, Y., Liu, Q."SOX2 knockdown inhibits the migration and invasion of basal cell carcinoma cells by targeting the SRPK1‑mediated PI3K/AKT signaling pathway Retraction in /10.3892/ol.2024.14635". Oncology Letters 17.2 (2019): 1617-1625.
Chicago
Li, Z., Jiang, Y., Hu, J., Chen, Y., Liu, Q."SOX2 knockdown inhibits the migration and invasion of basal cell carcinoma cells by targeting the SRPK1‑mediated PI3K/AKT signaling pathway Retraction in /10.3892/ol.2024.14635". Oncology Letters 17, no. 2 (2019): 1617-1625. https://doi.org/10.3892/ol.2018.9810
Follow us
  • Twitter
  • LinkedIn
  • Facebook
About
  • Spandidos Publications
  • Careers
  • Cookie Policy
  • Privacy Policy
How can we help?
  • Help
  • Live Chat
  • Contact
  • Email to our Support Team