Spandidos Publications Logo
  • About
    • About Spandidos
    • Aims and Scopes
    • Abstracting and Indexing
    • Editorial Policies
    • Reprints and Permissions
    • Job Opportunities
    • Terms and Conditions
    • Contact
  • Journals
    • All Journals
    • Oncology Letters
      • Oncology Letters
      • Information for Authors
      • Editorial Policies
      • Editorial Board
      • Aims and Scope
      • Abstracting and Indexing
      • Bibliographic Information
      • Archive
    • International Journal of Oncology
      • International Journal of Oncology
      • Information for Authors
      • Editorial Policies
      • Editorial Board
      • Aims and Scope
      • Abstracting and Indexing
      • Bibliographic Information
      • Archive
    • Molecular and Clinical Oncology
      • Molecular and Clinical Oncology
      • Information for Authors
      • Editorial Policies
      • Editorial Board
      • Aims and Scope
      • Abstracting and Indexing
      • Bibliographic Information
      • Archive
    • Experimental and Therapeutic Medicine
      • Experimental and Therapeutic Medicine
      • Information for Authors
      • Editorial Policies
      • Editorial Board
      • Aims and Scope
      • Abstracting and Indexing
      • Bibliographic Information
      • Archive
    • International Journal of Molecular Medicine
      • International Journal of Molecular Medicine
      • Information for Authors
      • Editorial Policies
      • Editorial Board
      • Aims and Scope
      • Abstracting and Indexing
      • Bibliographic Information
      • Archive
    • Biomedical Reports
      • Biomedical Reports
      • Information for Authors
      • Editorial Policies
      • Editorial Board
      • Aims and Scope
      • Abstracting and Indexing
      • Bibliographic Information
      • Archive
    • Oncology Reports
      • Oncology Reports
      • Information for Authors
      • Editorial Policies
      • Editorial Board
      • Aims and Scope
      • Abstracting and Indexing
      • Bibliographic Information
      • Archive
    • Molecular Medicine Reports
      • Molecular Medicine Reports
      • Information for Authors
      • Editorial Policies
      • Editorial Board
      • Aims and Scope
      • Abstracting and Indexing
      • Bibliographic Information
      • Archive
    • World Academy of Sciences Journal
      • World Academy of Sciences Journal
      • Information for Authors
      • Editorial Policies
      • Editorial Board
      • Aims and Scope
      • Abstracting and Indexing
      • Bibliographic Information
      • Archive
    • International Journal of Functional Nutrition
      • International Journal of Functional Nutrition
      • Information for Authors
      • Editorial Policies
      • Editorial Board
      • Aims and Scope
      • Abstracting and Indexing
      • Bibliographic Information
      • Archive
    • International Journal of Epigenetics
      • International Journal of Epigenetics
      • Information for Authors
      • Editorial Policies
      • Editorial Board
      • Aims and Scope
      • Abstracting and Indexing
      • Bibliographic Information
      • Archive
    • Medicine International
      • Medicine International
      • Information for Authors
      • Editorial Policies
      • Editorial Board
      • Aims and Scope
      • Abstracting and Indexing
      • Bibliographic Information
      • Archive
  • Articles
  • Information
    • Information for Authors
    • Information for Reviewers
    • Information for Librarians
    • Information for Advertisers
    • Conferences
  • Language Editing
Spandidos Publications Logo
  • About
    • About Spandidos
    • Aims and Scopes
    • Abstracting and Indexing
    • Editorial Policies
    • Reprints and Permissions
    • Job Opportunities
    • Terms and Conditions
    • Contact
  • Journals
    • All Journals
    • Biomedical Reports
      • Information for Authors
      • Editorial Policies
      • Editorial Board
      • Aims and Scope
      • Abstracting and Indexing
      • Bibliographic Information
      • Archive
    • Experimental and Therapeutic Medicine
      • Information for Authors
      • Editorial Policies
      • Editorial Board
      • Aims and Scope
      • Abstracting and Indexing
      • Bibliographic Information
      • Archive
    • International Journal of Epigenetics
      • Information for Authors
      • Editorial Policies
      • Editorial Board
      • Aims and Scope
      • Abstracting and Indexing
      • Bibliographic Information
      • Archive
    • International Journal of Functional Nutrition
      • Information for Authors
      • Editorial Policies
      • Editorial Board
      • Aims and Scope
      • Abstracting and Indexing
      • Bibliographic Information
      • Archive
    • International Journal of Molecular Medicine
      • Information for Authors
      • Editorial Policies
      • Editorial Board
      • Aims and Scope
      • Abstracting and Indexing
      • Bibliographic Information
      • Archive
    • International Journal of Oncology
      • Information for Authors
      • Editorial Policies
      • Editorial Board
      • Aims and Scope
      • Abstracting and Indexing
      • Bibliographic Information
      • Archive
    • Medicine International
      • Information for Authors
      • Editorial Policies
      • Editorial Board
      • Aims and Scope
      • Abstracting and Indexing
      • Bibliographic Information
      • Archive
    • Molecular and Clinical Oncology
      • Information for Authors
      • Editorial Policies
      • Editorial Board
      • Aims and Scope
      • Abstracting and Indexing
      • Bibliographic Information
      • Archive
    • Molecular Medicine Reports
      • Information for Authors
      • Editorial Policies
      • Editorial Board
      • Aims and Scope
      • Abstracting and Indexing
      • Bibliographic Information
      • Archive
    • Oncology Letters
      • Information for Authors
      • Editorial Policies
      • Editorial Board
      • Aims and Scope
      • Abstracting and Indexing
      • Bibliographic Information
      • Archive
    • Oncology Reports
      • Information for Authors
      • Editorial Policies
      • Editorial Board
      • Aims and Scope
      • Abstracting and Indexing
      • Bibliographic Information
      • Archive
    • World Academy of Sciences Journal
      • Information for Authors
      • Editorial Policies
      • Editorial Board
      • Aims and Scope
      • Abstracting and Indexing
      • Bibliographic Information
      • Archive
  • Articles
  • Information
    • For Authors
    • For Reviewers
    • For Librarians
    • For Advertisers
    • Conferences
  • Language Editing
Login Register Submit
  • This site uses cookies
  • You can change your cookie settings at any time by following the instructions in our Cookie Policy. To find out more, you may read our Privacy Policy.

    I agree
Search articles by DOI, keyword, author or affiliation
Search
Advanced Search
presentation
Oncology Letters
Join Editorial Board Propose a Special Issue
Print ISSN: 1792-1074 Online ISSN: 1792-1082
Journal Cover
August-2019 Volume 18 Issue 2

Full Size Image

Sign up for eToc alerts
Recommend to Library

Journals

International Journal of Molecular Medicine

International Journal of Molecular Medicine

International Journal of Molecular Medicine is an international journal devoted to molecular mechanisms of human disease.

International Journal of Oncology

International Journal of Oncology

International Journal of Oncology is an international journal devoted to oncology research and cancer treatment.

Molecular Medicine Reports

Molecular Medicine Reports

Covers molecular medicine topics such as pharmacology, pathology, genetics, neuroscience, infectious diseases, molecular cardiology, and molecular surgery.

Oncology Reports

Oncology Reports

Oncology Reports is an international journal devoted to fundamental and applied research in Oncology.

Experimental and Therapeutic Medicine

Experimental and Therapeutic Medicine

Experimental and Therapeutic Medicine is an international journal devoted to laboratory and clinical medicine.

Oncology Letters

Oncology Letters

Oncology Letters is an international journal devoted to Experimental and Clinical Oncology.

Biomedical Reports

Biomedical Reports

Explores a wide range of biological and medical fields, including pharmacology, genetics, microbiology, neuroscience, and molecular cardiology.

Molecular and Clinical Oncology

Molecular and Clinical Oncology

International journal addressing all aspects of oncology research, from tumorigenesis and oncogenes to chemotherapy and metastasis.

World Academy of Sciences Journal

World Academy of Sciences Journal

Multidisciplinary open-access journal spanning biochemistry, genetics, neuroscience, environmental health, and synthetic biology.

International Journal of Functional Nutrition

International Journal of Functional Nutrition

Open-access journal combining biochemistry, pharmacology, immunology, and genetics to advance health through functional nutrition.

International Journal of Epigenetics

International Journal of Epigenetics

Publishes open-access research on using epigenetics to advance understanding and treatment of human disease.

Medicine International

Medicine International

An International Open Access Journal Devoted to General Medicine.

Journal Cover
August-2019 Volume 18 Issue 2

Full Size Image

Sign up for eToc alerts
Recommend to Library

  • Article
  • Citations
    • Cite This Article
    • Download Citation
    • Create Citation Alert
    • Remove Citation Alert
    • Cited By
  • Similar Articles
    • Related Articles (in Spandidos Publications)
    • Similar Articles (Google Scholar)
    • Similar Articles (PubMed)
  • Download PDF
  • Download XML
  • View XML
Article Open Access

Identification of key genes and pathways downstream of the β‑catenin‑TCF7L1 complex in pancreatic cancer cells using bioinformatics analysis

  • Authors:
    • Yi‑Hang Yuan
    • Jian Zhou
    • Yan Zhang
    • Meng‑Dan Xu
    • Jing Wu
    • Wei Li
    • Meng‑Yao Wu
    • Dao‑Ming Li
  • View Affiliations / Copyright

    Affiliations: Department of Oncology, The First Affiliated Hospital of Soochow University, Suzhou, Jiangsu 215006, P.R. China, Department of General Surgery, The First Affiliated Hospital of Soochow University, Suzhou, Jiangsu 215006, P.R. China
    Copyright: © Yuan et al. This is an open access article distributed under the terms of Creative Commons Attribution License.
  • Pages: 1117-1132
    |
    Published online on: June 6, 2019
       https://doi.org/10.3892/ol.2019.10444
  • Expand metrics +
Metrics: Total Views: 0 (Spandidos Publications: | PMC Statistics: )
Metrics: Total PDF Downloads: 0 (Spandidos Publications: | PMC Statistics: )
Cited By (CrossRef): 0 citations Loading Articles...

This article is mentioned in:


Abstract

As a key component of the Wnt signaling pathway, the β‑catenin‑transcription factor 7 like 1 (TCF7L1) complex activates transcription and regulates downstream target genes that serve important roles in the pathology of pancreatic cancer. To identify associated key genes and pathways downstream of the β‑catenin‑TCF7L1 complex in pancreatic cancer cells, the current study used the gene expression profiles GSE57728 and GSE90926 downloaded from the Gene Expression Omnibus. GSE57728 is an array containing information regarding β‑catenin knockdown and GSE90926 was developed by high throughput sequencing to provide information regarding TCF7L1 knockdown. Subsequently, differentially expressed genes (DEGs) were sorted separately and the shared 88 DEGs, including 37 upregulated and 51 downregulated genes, were screened. Clustering analysis of these DEGs was performed by heatmap analysis. Functional and pathway enrichment analyses were then performed using FunRich software and Database for Annotation, Visualization and Integrated Discovery, which revealed that the DEGs were predominantly enriched in terms associated with transport, transcription factor activity, and cytokine and chemokine mediated signaling pathway process. A DEG‑associated protein‑protein interaction (PPI) network, consisting of 58 nodes and 171 edges, was then constructed using Cytoscape software and the 15 genes with top node degrees were selected as the hub genes. Overall survival (OS) analysis of the 88 DEGs was performed and the relevant gene expression datasets were downloaded from The Cancer Genome Atlas. Consequently, three upregulated and seven downregulated genes were identified to be associated with prognosis. Furthermore, high expression levels of five downregulated genes, including CXCL5, CYP27C1, FUBP1, CDK14 and TRIM24, were associated with worse OS. In addition, CDK14 and TRIM24 were revealed as hub genes in the PPI network and both were confirmed to be involved in the Wnt/β‑catenin pathway and phosphoinositide 3‑kinase/Akt signaling pathway. Promoter analysis was also applied to the five downregulated DEGs associated with prognosis, which revealed that TCF7L1 may serve as a transcription factor of the DEGs. In conclusion, the genes and pathways identified in the current study may provide potential targets for the diagnosis and treatment of pancreatic cancer.

Introduction

Pancreatic cancer is a highly malignant tumor type of the digestive tract that is ranked as the fourth leading cause of cancer-associated mortality (1), with an estimated 55,440 new cases and an estimated 44,330 mortalities in the USA in 2018 according to statistics from Surveillance, Epidemiology, and End Results (2). Its aggressive biological properties, lack of early symptoms and rapid spread to surrounding organs lead are responsible for the high mortality rate (3). Furthermore, the treatment of pancreatic cancer is limited due to difficulties associated with surgical removal, and poor sensitivity to radiotherapy and chemotherapy (4–6). Therefore, identification of therapeutic targets is urgently required to improve patient outcome (7).

It has been reported that β-catenin, a versatile protein that mediates intercellular adhesion and gene expression, is abnormally expressed in pancreatic cancer (8). As the transcriptional cofactor of β-catenin, transcription factor 7 like 1 (TCF7L1), also termed transcription factor 3, is a member of the mammalian TCF/LEF family. Nuclear DNA-binding TCF/LEF proteins and β-catenin represent key components of the canonical branch of the Wnt signaling pathway, which serves a key role in pancreatic cancer carcinogenesis (9,10).

Once the Wnt pathway is activated, β-catenin accumulates in the cytoplasm and enters the nucleus, where it engages DNA-bound TCF transcription factors and subsequently regulates the transcription of downstream target genes (11). It is understood that β-catenin and TCF7L1 are pivotal proteins in the Wnt/β-catenin pathway; therefore, the genes they regulate may be drug targets for pancreatic cancer (12).

In recent years, microarray and high throughput sequencing technologies have widely been used to explore the genetic characteristics of tumorigenesis, which may promote the development of diagnostic and treatment strategies (13). Bioinformatics research methods are required to handle large sample data; therefore, different databases have been established to provide convenience for research (14,15). In the present study, the gene expression profiles GSE57728, an array focused on β-catenin, and GSE90926, an array developed by high throughput sequencing regarding TCF7L1, were downloaded from the Gene Expression Omnibus (GEO) and analyzed to obtain the differentially expressed genes (DEGs) between pancreatic control groups and experimental groups. Clustering analysis, and functional and pathways enrichment analysis were performed to identify the associations and functions of the DEGs. In addition, a protein-protein interaction (PPI) network was constructed, and overall survival (OS) and promoter analyses was performed, to identify the associated key genes and pathways downstream of the β-catenin-TCF7L1 complex in pancreatic cancer cells.

Materials and methods

Collection and inclusion criteria of the studies

The GEO database (www.ncbi.nlm.nih.gov/geo/) was searched for the following keywords: ‘pancreatic cancer’ (study keyword), ‘β-catenin’ (study keyword), ‘Homo sapiens’ (organism) and ‘Expression profiling by array or sequencing’ (study type). This search revealed seven studies. The inclusion criteria for the studies were as follows: i) Samples were required to be in two groups, including the control group and the experimental group, ii) the sample count needed to be >10, iii) β-catenin or TCF7L1 in the experimental group should be overexpressed or inhibited, and iv) sufficient information had to be present to perform the analysis. Consequently, GSE57728 (16) was downloaded for analysis regarding β-catenin and GSE90926, which was contributed by Dr David Dawson (Dawson Laboratory, Department of Pathology and Laboratory Medicine, David Geffen School of Medicine, University of California, Los Angeles, CA, USA), was downloaded for analysis regarding TCF7L1.

Microarray data and validation

Two gene expression profiles (GSE57728 and GSE90926) were downloaded from the GEO database. The array data regarding β-catenin knockdown in GSE57728 included 16 samples, from this the present study selected two control samples with control small interfering RNA (siRNA) transfection and two experimental samples with β-catenin siRNA transfection for analysis. Similarly, the sequencing data regarding TCF7L1 knockdown in GSE90926 included 12 samples and the current study selected three control samples with control siRNA transfection and three experimental samples with TCF7L1 siRNA transfection for further analysis. Subsequently, a microarray assay regarding β-catenin knockdown was conducted to confirm the results from the microarray data downloaded from the GEO database. This was performed based on previous studies in which relevant results regarding the Wnt pathway in pancreatic cancer were revealed, including the identification of FH535 as a small-molecule inhibitor of the Wnt/β-catenin signaling pathway (10,17). FH535, as a classic inhibitor of the β-catenin pathway which could repress pancreatic cancer cell growth and metastasis, played the same role as siRNA in the inhibition of the β-catenin pathway. Sample preparation and processing were performed as described in the GeneChip Expression Analysis Manual (Agilent Technologies, Inc., Santa Clara, CA, USA). Differentially expressed genes were screened using Agilent 44K human whole-genome oligonucleotide microarrays (Agilent Technologies, Inc.). After obtaining the two completed microarrays with different gene expressions, 10 shared genes were selected randomly and the gene expression levels of the control and experimental groups were compared to confirm that the data downloaded from the GEO database was reliable.

Data processing

R (version 3.3.3 for Windows; https://www.r-project.org/) is a software system used for data processing, computing and mapping based on the different R packages. The limma package was used to identify the DEGs by linear modeling of the genes. P<0.05 and a fold change >1.5 or <0.667 were set as the cut-off criteria. Subsequently, a heat map of DEGs was generated using R and P<0.05 was set as the cut-off criterion.

Functional and pathway enrichment analysis, and PPI network construction

Database for Annotation, Visualization and Integrated Discovery (DAVID) provides a comprehensive set of functional annotation tools for investigators to understand the biological meaning behind a large list of genes. FunRich is a stand-alone software tool used predominantly for functional enrichment and interaction network analysis of genes and proteins. The results of the analysis can be depicted graphically in the form of Venn, bar, column, pie and doughnut charts. In the present study, gene ontology (GO) enrichment analysis was performed for the identified DEGs using the FunRich (version 3.1.3 for Windows; http://www.funrich.org/) and DAVID databases (version 6.8; http://david.ncifcrf.gov/). P<0.05 was set as the cut-off criterion, however, for the sake of symmetry and sharp contrast, the P-value of several terms was >0.05. In every figure, eight columns were sorted using Funrich. Pathway enrichment analysis was performed for the identified DEGs using KOBAS (http://kobas.cbi.pku.edu.cn/), which is a web server for gene/protein functional annotation and functional gene set enrichment. In addition, the Kyoto Encyclopedia of Genes and Genomes (KEGG; http://www.kegg.jp/) database was used, which is an integrated database resource for biological interpretation of genome sequences and other high-throughput data (18). P<0.05 was set as the cut-off criterion. In addition, a PPI network of the DEGs was constructed using the STRING database (http://string-db.org/) and Cytoscape (version 3.7.1 for Windows; http://cytoscape.org/), which is a commonly used software to generate integrated models of biomolecular interaction networks. A combined score >0.15 was set as the cut-off criterion. To screen the hub genes, a node degree ≥8 was set as the cut-off criterion.

Survival analysis of DEGs

Gene expression datasets were downloaded from The Cancer Genome Atlas (TCGA; http://tcga-data.nci.nih.gov/tcga) to analyze the prognosis of target DEGs. Data from a total of 178 patients with complete clinicopathological and RNASeq data were collected from the TCGA pancreatic cancer cohort. Clinical characteristics of the 178 patients are presented in Table I, including case ID, sex, year of birth, year of mortality, tumor stage, age at diagnosis measured in days, vital status and time from diagnosis to the last follow-up date or mortality. The patients were divided into two groups according to the expression of a particular gene, including a high expression group and a low expression group. The OS of patients with pancreatic cancer was analyzed using R software and the results were compared using Kaplan-Meier curves on which the P-value was presented. A log-rank test was conducted as the post hoc test.

Table I.

Clinical characteristics of 178 patients used for overall survival analysis.

Table I.

Clinical characteristics of 178 patients used for overall survival analysis.

Case IDSexYear of birthYear of mortalityTumor stageAge at diagnosis, daysAlive at last follow-upDays from diagnosis to mortalityDays from diagnosis to last follow-up
  1Male19292011iib30,092No292–
  2Female1942–iIb26,179No3751
  3Male1970–iib15,807Yes–286
  4Male1938–ib27,362No498449
  5Female1953–iia22,131Yes–438
  6Male19472012iib23,962No66–
  7Male19382013iib27,082No652–
  8Female19382014iib27,662No532–
  9Male1972–ia14,729Yes–1,037
10Male1932–iib29,792Yes–483
11Male1932–ib29,631Yes–7
12Female1938–iib27,645Yes–525
13Female1962–iib18,202No913648
14Male1962–iib18,357Yes–920
15Male1949–iib23,152Yes–666
16Male19262010iia29,633No1,101–
17Female19572012iib20,051No511–
18Male19362009iib26,085No1,059–
19Female1946–ib23,406Yes–1,542
20Male19572013iib20,133No607–
21Male1941–iib24,760Yes–2,285
22Female1940–iib26,635No732385
23Male1943–ib24,621Yes–998
24Male1933–iib28,174No661240
25Female1936–iib24,025No2,0361,953
26Male1937–iib27,453Yes–743
27Male19652012iib17,294No308–
28Female1955–iib20,741Yes–392
29Female19302011iib29,585No153–
30Male1964–iib17,794Yes–729
31Female1947–iv24,291Yes–420
32Male19252009iia30,571No480–
33Female1932–iii29,213Yes–462
34Female1948–iib23,672Yes–635
35Male1964–iib18,059Yes–404
36Male1938–iia27,684No267110
37Female1936–iib27,929No5170
38Female1952–ib21,732Yes–1,103
39Male1941–iib26,028Yes–80
40Female1939–iia27,152Yes–467
41Female1946–iib22,981Yes–228
42Female19422013iib25,920No627–
43Male19462012iib23,998No458–
44Female19292011iib29,904No568–
45Female1959–iib19,064No59320
46Female1928–ia30,821No15191
47Male1958–iib19,904Yes–767
48Female1946–iib23,868No59621
49Male1952–iib21,676Yes–522
50Female19472009iib22,990No110–
51Female1958–iia19,839No29928
52Male1936–iib27,637Yes–194
53Female19452010iib23,953No31–
54Male19392013iib26,936No691–
55Female1948–iib22,376Yes–2,016
56Male1939–ia26,947Yes–454
57Male19432011iib24,078No1,130–
58Female1951–iia22,090Yes–840
59Female1965–iib17,821No278164
60Female1936–iib28,434No16011
61Female19452010iib23,580No603–
62Male19262011ia31,319No244–
63Female1968–i14,599Yes–2,741
64Male1954–iib19,847Yes–716
65Female1953–ib22,126Yes–9
66Male1978–iib13,127Yes–245
67Male1947–iia24,007Yes–586
68Male19442012iia24,731No634–
69Male1959–iia19,677Yes–671
70Male1943–iv25,849Yes–603
71Male1937–iib27,850Yes–0
72Female19392013ib27,128No144–
73Male19382010iib26,239No485–
74Female19342008iib26,773No467–
75Male19342010iib28,074No143–
76Male19632013iib18,315No183–
77Male19352009ib26,747No598–
78Male19562012iib20,641No277–
79Male1940–iib26,503Yes–657
80Male1937–iia28,047Yes–517
81Female1968–iib16,255No470247
82Female1933–iib29,150No233153
83Male1957–iib20,071No592360
84Male1945–iib24,150No614361
85Female1954–iib21,491Yes–660
86Male19472011iib23,713No216–
87Female1944–iib24,891Yes–491
88Male19622011iib18,172No123–
89Female1946–iv24,043No394347
90Female19472012iib23,431No460–
91Male1936–iib28,403Yes–330
92Female1963–iib18,607No366202
93Female1956–iia20,316Yes–969
94Female1929–iib30,684Yes–225
95Female1940–iib26,379Yes–319
96Female1939–iib27,295No393127
97Male1945–ib24,810Yes–951
98Female1950–iib23,218No313155
99Female1950–iib22,413Yes–4
100Female19422011iib25,312No224–
101Female19482009iib21,611No741–
102Male19552007iib19,287No61–
103Female19552009iib19,718No486–
104Male1945–iib24,864Yes–431
105Male1939–iib25,809Yes–289
106Male1950–iib22,433No36624
107Male19362013iib28,239No95–
108Female1943–iib25,412No1794
109Female19262012iib31,393No481–
110Male1946–iib24,589Yes–737
111Female19332011iib28,353No702–
112Female1958–iib20,366Yes–33
113Female1950–iib23,306No230179
114Male1954–iib21,024No5188
115Male19452009iia23,703No117–
116Female19222007iib31,074No155–
117Male1950–iia22,283Yes–1,216
118Female1954–iv21,501No5455
119Male19312012iib29,674No120–
120Male1957–iia20,607Yes–498
121Female19352012iib27,957No695–
122Female1956–iib20,858Yes–395
123Female––iia17,628Yes–584
124Female19492013iib23,622No239–
125Male1934–iia28,317Yes–482
126Male1946–iia23,760Yes–314
127Male19462010iib23,443No12–
128Male19372009iv26,216No619–
129Male19302010iib29,319No123–
130Female1946–ia24,174Yes–1,021
131Female1924–iib32,475No421233
132Male1944–ib23,791Yes–1,854
133Male19522009iib20,984No334–
134Male1950–iia22,425Yes–1,287
135Female1951–iib22,329Yes–289
136Female1949–ib23,685Yes–95
137Male1935–iib28,454No3080
138Male1946–iib24,576Yes–338
139Male1952–Not reported21,175Yes–1,794
140Female19562012ib20,760No219–
141Male1965–iib16,766Yes–1,323
142Male1970–iib15,869Yes–440
143Female1932–iib28,554Yes–1,257
144Female1943–iib25,214No37816
145Male1939–iib26,573Yes–969
146Male1964–iia17,649No353166
147Female1955–iib21,484Yes–463
148Female19632011iib16,126No1,502–
149Male1941–iib26,188Yes–484
150Male19552012iib20,618No684–
151Male19372012iia27,600No293–
152Male1942–iia25,768Yes–252
153Female1946–ib22,799Yes–2,084
154Female1940–iia26,311Yes–232
155Male1948–iib23,801Yes–287
156Male1942–iii25,227Yes–706
157Male19672009iib15,188No666–
158Female1938–Not reported26,859Yes–388
159Male19472007iib22,148No145–
160Male19392013iib26,745No430–
161Male1954–Not reported20,451Yes–1,942
162Male1954–iib21,792Yes–350
163Female19282002iii26,881No541–
164Male19622012iia18,475No128–
165Female19422011iia24,117No1,332–
166Female19502013iib22,400No738–
167Female1932–iib29,585No46636
168Male1937–iib28,013Yes–8
169Female1949–iia23,624Yes–379
170Male1954–iib21,277Yes–416
171Female1962–iib18,129Yes–1,116
172Male1940–ib26,167No2360
173Female1959–ib19,707Yes–720
174Male1958–iib19,315Yes–1,383
175Male1939–iia26,943Yes–676
176Male1941–iib26,129No365329
177Male19372013iia26,234No2,182–
178Male1940–iib26,322Yes–978

[i] Tumor stage was determined according to the 7th Edition of the American Joint Committee on Cancer Staging Manual (61).

Promoter analysis of DEGs

Ensemble (http://www.ensembl.org/index.html) is an online website that was used to perform promoter analysis of the DEGs. The eligible transcript of every DEG associated with prognosis was selected and then the 3,000 base pairs 5′ upstream were selected as the promoter. Subsequently, the transcription factors (TFs) site analysis function of Genomatix (http://www.genomatix.de/solutions/genomatix-software-suite.html) was used to predict potential TF families and TF binding sites by analyzing the sequence of promoter obtained from Ensemble. Core similarity was set as 1 for an accurate prediction.

Results

Microarray data and validation

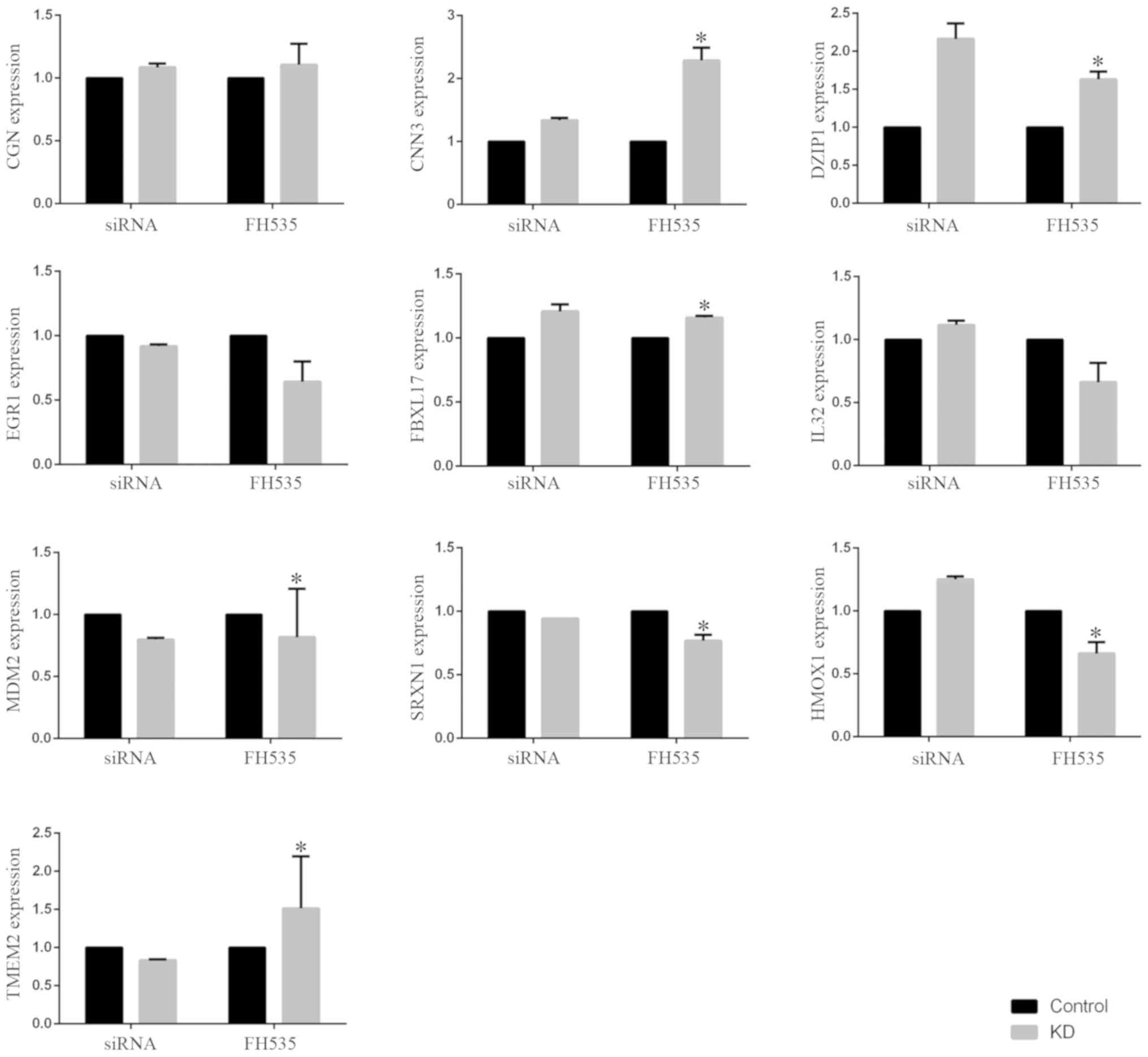
As demonstrated in the Fig. 1, ten genes that were shared between the original microarray data downloaded from the GEO database and our own microarray data regarding β-catenin knockdown, including CGN, CNN3, DZIP1, EGR1, FBXL17, MDM2, SRXN1, HMOX1 and TMEM2, were selected to confirm the results from microarray data downloaded from the GEO database. The results obtained for samples with β-catenin siRNA transfection and samples treated with FH535 exhibited consistent trends, with the exception of the results for IL32, HMOX1 and TMEM2.

Figure 1.

Microarray data and validation. Ten shared genes, including CGN, CNN3, DZIP1, EGR1, FBXL17, MDM2, SRXN1, HMOX1 and TMEM2, were selected to confirm the results from microarray data downloaded from the Gene Expression Omnibus database. Microarray analysis was performed to detect the expression of genes of samples transfected with 20 nM control siRNA or β-catenin siRNA in the original microarray data downloaded from GEO database. Microarray analysis was also performed to measure the expression of genes in samples treated with 20 µM FH535 in our own microarray data. The data are presented as the means ± standard deviation. *P<0.05 vs. respective control. siRNA, small interfering RNA; KD, knockdown.

Identification of DEGs and clustering analysis

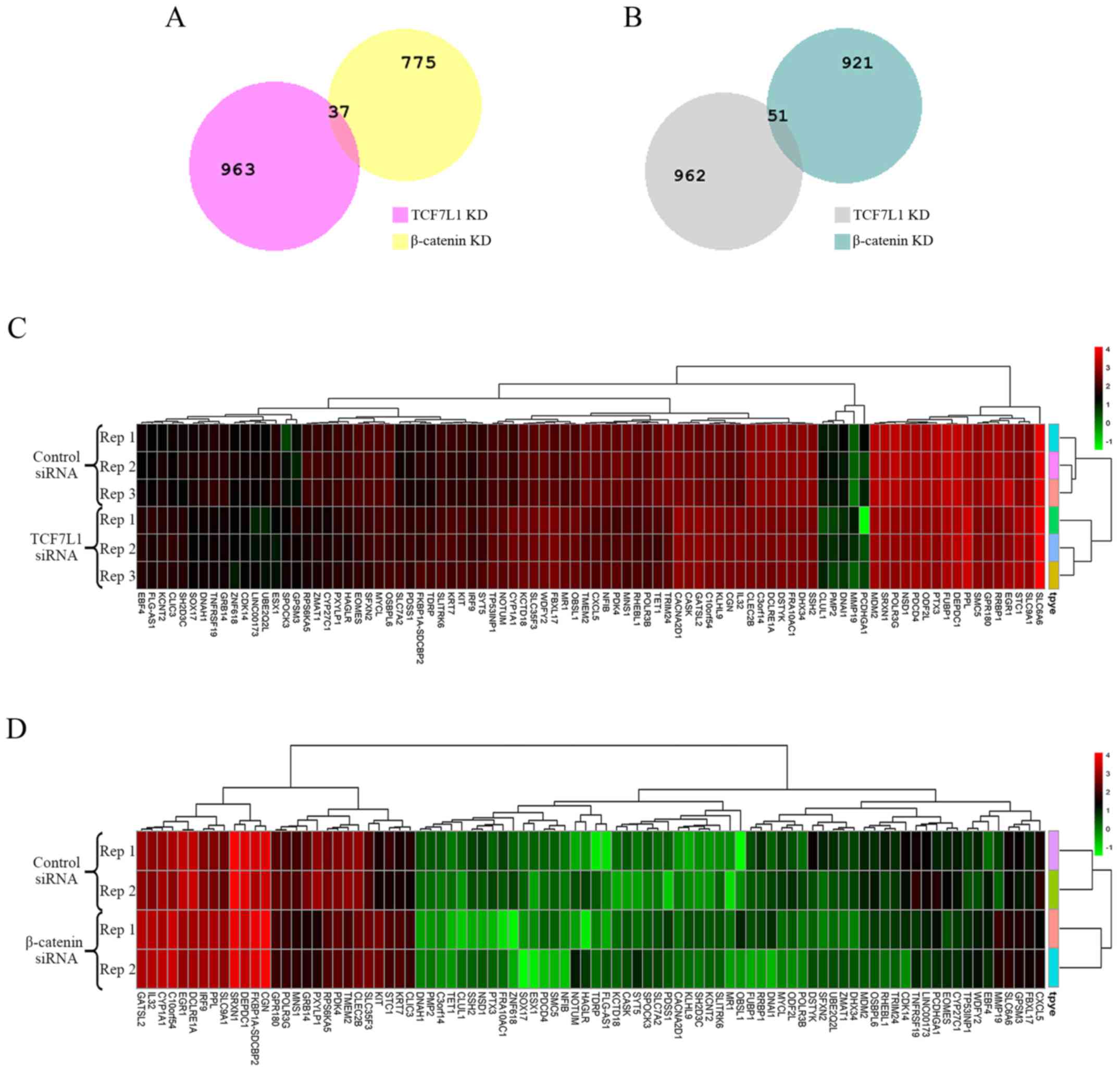
A total of 1,784 DEGs, including, 812 upregulated and 972 downregulated genes, were identified from GSE90926 regarding TCF7L1 knockdown. A total of 2,013 DEGs, including 1,000 upregulated and 1,013 downregulated genes, were identified from GSE57728 regarding β-catenin knockdown. Among these DEGs, 88 DEGs were screened out as shared by the two datasets. The upregulated and downregulated DEGs were considered separately when selecting the shared genes. As a result, 37 upregulated and 51 downregulated DEGs were identified (Fig. 2A and B; Table II). The respective heatmaps of the 88 DEGs were generated by R software (Fig. 2C and D).

Figure 2.

Identification of DEGS. (A and B) Identification of DEGs in the expression profiling TCF7L1 KD dataset GSE90926 and the β-catenin KD dataset GSE57728. A total of 88 shared DEGs were identified, including 37 upregulated and 51 downregulated DEGs. (C and D) Heatmaps of the shared 88 DEGs of the two GSE datasets were generated by R software. Red indicates upregulation and green indicates downregulation. DEG, differentially expressed gene; KD, knockdown; TCF7L1, transcription factor 7 like 1; siRNA, small interfering RNA; Rep, replication.

Table II.

Identification of differentially expressed genes.

Table II.

Identification of differentially expressed genes.

RegulationGenes name
UpregulatedMMP19, OBSL1, KIT, PDSS1, SYT5, KLHL9, KCNT2, PPL, KRT7, FBXL17, SH2D3C, MR1, C10orf54, IL32, FLG-AS1, SLC9A1, TDRP, GPSM3, CGN, FKBP1A-SDCBP2, CASK, WDFY2, SLC35F3, SLC7A2, EBF4, KCTD18, SLITRK6, IRF9, STC1, CLIC3, SLC6A6, CYP1A1, GATSL2, NOTUM, TP53INP1, CACNA2D1, SPOCK3.
DownregulatedPOLR3G, MNS1, ZMAT1, CXCL5, PMP2, DEPDC1, TRIM24, SRXN1, CYP27C1, GPR180, OSBPL6, DNAI1, DCLRE1A, POLR3B, PCDHGA1, CLUL1, C3orf14, SMC5, EGR1, PDK4, RPS6KA5, CLEC2B, SFXN2, HAGLR, PDCD4, RHEBL1, RRBP1, NFIB, DHX34, UBE2Q2L, EOMES, MDM2, FUBP1, DNAH1, DSTYK, ESX1, TET1, ODF2L, NSD1, SSH2, PTX3, LINC00173, MYCL, TMEM2, GRB14, TNFRSF19, CDK14, FRA10AC1, SOX17, PXYLP1, ZNF618.
Functional and pathway enrichment analysis, and PPI network construction

To investigate the function of the DEGs, functional enrichment analysis was performed. Analysis using FunRich software indicated that the DEGs were predominantly enriched in the following biological process terms: Transport, amino acid transport, transcription, cytokine and chemokine mediated signaling pathway, and carbohydrate metabolism (Fig. 3A and B). In addition, the DEGs were predominantly enriched in following cell component terms: Cytoplasmic cyclin-dependent protein kinase holoenzyme complex, interacted disc, M band and DNA-directed RNA polymerase III complex (Fig. 3C and D). Furthermore, for molecular function, the DEGs were enriched in the following terms: Transcription factor activity, DNA-directed RNA polymerase activity, amino acid transporter activity, transcription and lipid binding (Fig. 3E and F).

Figure 3.

Functional and pathway enrichment analysis, and PPI network construction. Functional enrichment analysis of the identified DEGs was performed by FunRich with the following three parts: (A and B) Biological processes, (C and D) cell component and (E and F) molecular function. (G) GO analysis of identified DEGs using Database for Annotation, Visualization and Integrated Discovery. (H) Kyoto Encyclopedia of Genes and Genomes pathway analysis of identified DEGs using KOBAS. (I) PPI network of the DEGs consisting of 58 nodes and 171 edges, including 24 upregulated genes (red) and 34 downregulated genes (green). PPI, protein-protein interaction; DEG, differentially expressed gene; GO, gene ontology.

Using the DAVID database, GO analysis identified that the DEGs were enriched in the following terms: Negative regulation of myofibroblast differentiation, stem cell population maintenance and cellular response to antibiotic (Fig. 3G; Table III).

Table III.

GO analysis of differentially expressed genes in pancreatic cancer.

Table III.

GO analysis of differentially expressed genes in pancreatic cancer.

CategoryTermCount% P-valuea
GOTERM_BP_DIRECTGO:1904761~negative regulation of myofibroblast differentiation22.2727272730.009268837
GOTERM_BP_DIRECTGO:0019827~stem cell population maintenance33.4090909090.02259656
GOTERM_MF_DIRECTGO:0002039~p53 binding33.4090909090.033191281
GOTERM_BP_DIRECTGO:0071236~cellular response to antibiotic22.2727272730.036569485
GOTERM_BP_DIRECTGO:0001706~endoderm formation22.2727272730.054355943
GOTERM_BP_DIRECT GO:0003351~epithelial cilium movement22.2727272730.058751666
GOTERM_BP_DIRECTGO:0071391~cellular response to estrogen stimulus22.2727272730.058751666
GOTERM_MF_DIRECTGO:0000977~RNA polymerase II regulatory region sequence-specific DNA binding44.5454545450.059249025
GOTERM_BP_DIRECT GO:0070498~interleukin-1-mediated signaling pathway22.2727272730.063127217
GOTERM_BP_DIRECT GO:0006885~regulation of pH22.2727272730.071818168
GOTERM_BP_DIRECTGO:0090280~positive regulation of calcium ion import22.2727272730.071818168
GOTERM_BP_DIRECTGO:0071456~cellular response to hypoxia33.4090909090.07344514
GOTERM_MF_DIRECTGO:0001056~RNA polymerase III activity22.2727272730.074087687
GOTERM_CC_DIRECT GO:0005666~DNA-directed RNA polymerase III complex22.2727272730.079265755
GOTERM_BP_DIRECTGO:0045089~positive regulation of innate immune response22.2727272730.08042952
GOTERM_BP_DIRECTGO:0002690~positive regulation of leukocyte chemotaxis22.2727272730.08042952
GOTERM_BP_DIRECTGO:0045892~negative regulation of transcription, DNA-templated66.8181818180.082369804
GOTERM_BP_DIRECTGO:0045944~positive regulation of transcription from RNA polymerase II promoter910.227272730.084587325
GOTERM_CC_DIRECTGO:0036126~sperm flagellum22.2727272730.087239628
GOTERM_BP_DIRECT GO:0006366~transcription from RNA polymerase II promoter66.8181818180.090139483

a P<0.05 was set as the cut-off criterion. Count, the number of enriched genes in each term; GO, gene ontology; BP, biological processes; CC, cell component; MF, molecular function.

KEGG pathway analysis using KOBAS revealed that the DEGs were significantly enriched in the following terms: RNA polymerase, Wnt signaling pathway and cytokine-cytokine receptor interaction (Fig. 3H; Table IV).

Table IV.

Kyoto Encyclopedia of Genes and Genomes signaling pathway enrichment analysis of differentially expressed genes in pancreatic cancer.

Table IV.

Kyoto Encyclopedia of Genes and Genomes signaling pathway enrichment analysis of differentially expressed genes in pancreatic cancer.

Pathway IDTermCount P-valuea
hsa03020RNA polymerase20.002583461
hsa05219Bladder cancer20.004105174
hsa04261Adrenergic signaling in cardiomyocytes30.004711319
hsa04623Cytosolic DNA-sensing pathway20.009436485
hsa05169Epstein-Barr virus infection30.010969532
hsa05205Proteoglycans in cancer30.011112587
hsa04260Cardiac muscle contraction20.013627503
hsa04060Cytokine-cytokine receptor interaction30.021708158
hsa00240Pyrimidine metabolism20.023537332
hsa04668TNF signaling pathway20.025617518
hsa04919Thyroid hormone signaling pathway20.029094794
hsa05206MicroRNAs in cancer30.029496436
hsa04120Ubiquitin mediated proteolysis20.038049532
hsa04530Tight junction20.039046349
hsa04310Wnt signaling pathway20.041069627
hsa00900Terpenoid backbone biosynthesis10.049591361

a P<0.05 was set as the cut-off criterion. Count, the number of enriched genes in each term.

The PPI network of DEGs consisted of 58 nodes and 171 edges, including 24 upregulated genes and 34 downregulated genes (Fig. 3I). As aforementioned, the shared 88 DEGs sorted from the two GSE datasets included 37 upregulated and 51 downregulated genes; however, all shared DEGs were not included in the PPI network as certain genes that were isolated at the edge were removed. Therefore, as presented in Fig. 3I, 58 shared DEGs were included in the PPI network, in which the red nodes represent the upregulated genes and the green nodes represent the downregulated genes. Furthermore, the most significant hub genes were selected as those with the highest numbers of edges. A total of 15 genes were selected as hub genes, including WDFY2, KIT, EGR1, NSD1, DSTYK, CDK14, MDM2, RPS6KA5, CYP1A1, POLR3B, SMC5, DNAI1, SSH2, TRIM24 and CASK.

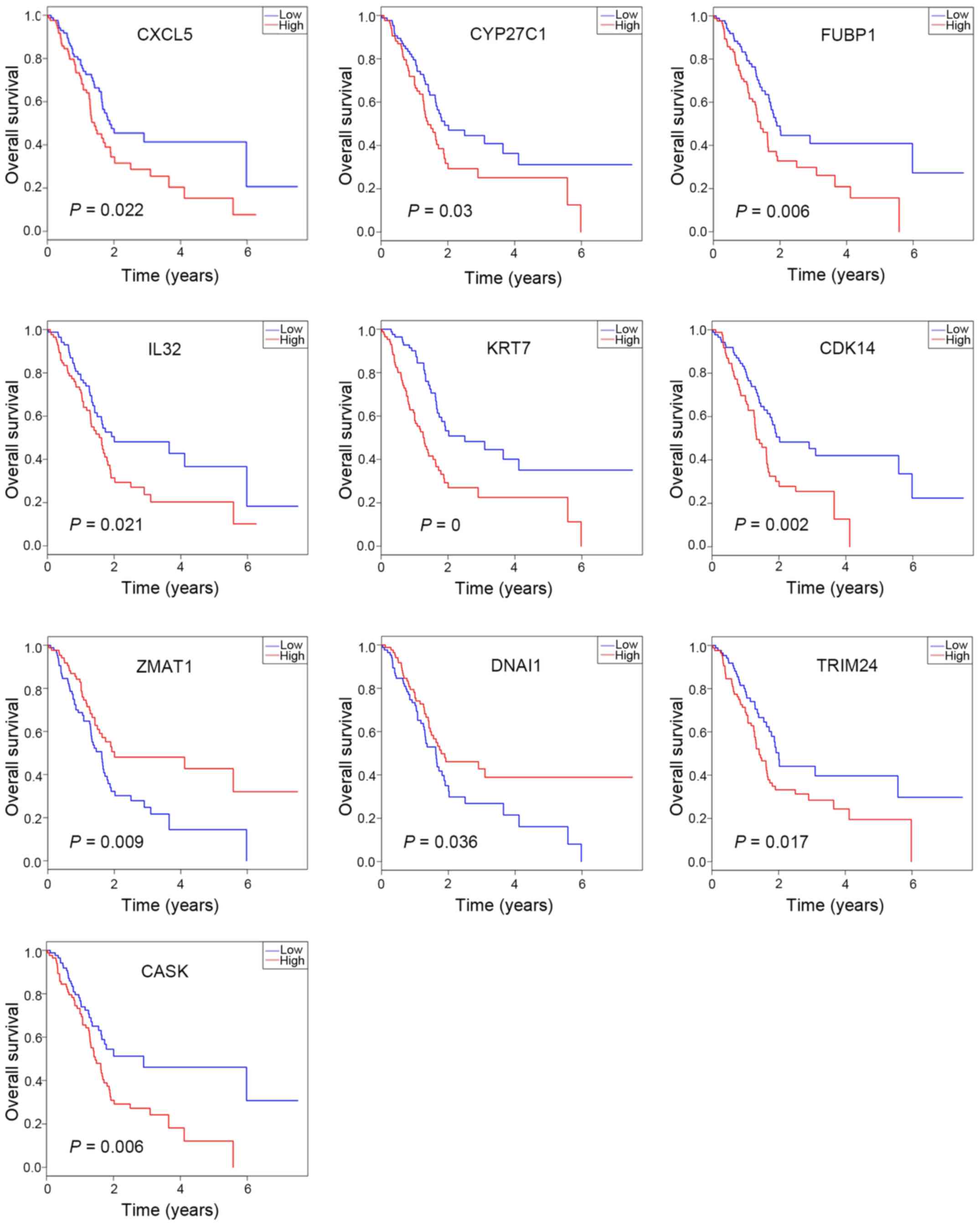
OS analysis

OS analysis was performed using R software to investigate the prognostic value of the 88 DEGs and the results were presented as Kaplan-Meier curves. Among the 37 upregulated DEGs, CASK, IL32, and KRT7 were significantly associated with prognosis. In addition, among the 51 downregulated DEGs, the expression levels of CDK14, CXCL5, CYP27C1, DNAI1, FUBP1, TRIM24 and ZMAT1 were identified to be significantly associated with prognosis (Fig. 4). Furthermore, among the downregulated DEGs, high expression levels of CXCL5, CYP27C1, FUBP1, CDK14 and TRIM24 were associated with significantly worse overall survival (Fig. 4), which suggests inhibition of the β-catenin-TCF7L1 complex may result in the downregulation of these five potential oncogenic genes. Notably, CDK14 and TRIM24 were identified as hub genes in the PPI network, which indicates these genes may be the key downstream regulators of the β-catenin-TCF7L1 complex.

Figure 4.

Overall survival analysis. Ten DEGs of the 88 DEGs were selected for overall survival analysis, including the upregulated genes CASK, IL32 and KRT7, and the downregulated genes CDK14, CXCL5, CYP27C1, DNAI1, FUBP1, TRIM24 and ZMAT1. Overall survival analysis was performed using R software. DEG, differentially expressed gene.

Promoter analysis of DEGs

Promoter analysis of DEGs performed using the Ensemble and Genomatix databases revealed that the predicted TFs of the five DEGs associated with poor OS, including CXCL5, CYP27C1, FUBP1, CDK14 and TRIM24, covered different TF families. Only TFs associated with TCF7L1 were selected to obtain a precise result. As presented in the Fig. 5, TCF7L1 was identified as a TF of four of the DEGs but not CXCL5. This result suggests that TCF7L1 may not be a TF of CXCL5, however, certain unavoidable errors of the prediction may have occurred. Furthermore, the locations of predicted TF sites of each promoter are demonstrated distinctly in Fig. 5. Two DEGs, including CDK14 and FUBP1, exhibited only one TF site, whereas, TRIM24 and CYP27C1 possessed two different sites. In addition, the locations of the two TF sites of TRIM24 were separated by <5 base pairs (Fig. 5).

Figure 5.

Promoter analysis of DEGs. Five DEGs including, CDK14, CYP27C1, FUBP1, CXCL5 and TRIM24 were analyzed using the Ensemble and Genomatix database to predict their interaction with the transcription factor TCF7L1, which belongs to the LEF-TCF family. The locations of the predicted TCF7L1 sites of each promoter are demonstrated with blue vertical line and numbers. +1 indicates the translation start site. Grey boxes represent exons. DEG, differentially expressed gene; TCF7L1, transcription factor 7 like 1.

Discussion

Pancreatic cancer is a highly lethal type of tumor of the digestive tract as its mortality rate is closely associated with the incidence rate (19). The majority of patients with pancreatic cancer exhibit no clinical signs until the disease reaches an advanced stage (20). Despite rapid developments in treatment strategies, effective early detective tests and drug targets for pancreatic cancer remain limited (21). Therefore, further understanding of the mechanisms underlying pancreatic cancer carcinogenesis is essential to improve prognosis and reduce the mortality rate. With developments in microarray technology, it can be useful to determine the general genetic alterations associated with disease progression, which may provide beneficial insight into the diagnosis, treatment and prognosis of the disease (22).

The present study selected two datasets of pancreatic cancer in which β-catenin and TCF7L1 knockdown had been performed separately to identify DEGs. A total of 88 shared DEGs were screened out consisting of 37 upregulated and 51 downregulated DEGs. According to functional and pathway enrichment analysis, the shared DEGs were predominantly involved in transport, transcription, and the cytokine and chemokine mediated signaling pathway process. Furthermore, a PPI network was constructed and 15 genes were selected as hub genes, including WDFY2, KIT, EGR1, NSD1, DSTYK, CDK14, MDM2, RPS6KA5, CYP1A1, POLR3B, SMC5, DNAI1, SSH2, TRIM24 and CASK. According to OS analysis, high expression levels of CXCL5, CYP27C1, FUBP1, CDK14 and TRIM24, which were downregulated by inhibition of the β-catenin-TCF7L1 complex, were associated with worse prognosis. Notably, both CDK14 and TRIM24 were identified as hub genes in the PPI network and were negatively associated with OS, which suggests these two genes may serve key roles downstream of β-catenin-TCF7L1 complex.

CDK14, a member of the cyclin-dependent kinases, is a cdc2-associated serine/threonine protein kinase, which serves a vital role in normal cell cycle progression (23). It has been reported that CDK14 may interact with cyclin D3 and human cyclin Y to regulate cell cycle and cell proliferation (24,25). Furthermore, certain reports have suggested that CDK14 also regulates a number of pathways, including the Wnt/β-catenin signaling pathway and phosphoinositide 3-kinase (PI3K)/Akt signaling pathway, and cellular mechanisms to act as an oncogene (26,27). It is understood that the Wnt/β-catenin signaling pathway is a conserved signaling pathway associated with cell proliferation, migration, apoptosis, differentiation and normal stem cell self-renewal (28). In the absence of Wnt signaling, the mitosis-specific CDK14-Cyclin Y kinase complex phosphorylates Ser-1490 of LRP5/6, which are co-receptors for Wnt ligands at the G2/M stage, thereby triggering the receptor for Wnt-induced phosphorylation (29,30). Furthermore, a previous study has identified that CDK14 is highly expressed in pancreatic cancer, which promotes the proliferation, migration and invasion of cancer cells (31). In addition, this high expression has been observed in a number of other types of malignant tumor, including hepatocellular carcinoma, gastric cancer and breast cancer (26,32,33). By contrast, knockout or inhibition of CDK14 has been demonstrated to exhibit a benefit on the prognosis of cancer types, including ovarian cancer and breast cancer (32,34). Furthermore, the PI3K/Akt signaling pathway also serves a vital role in cell proliferation, migration, apoptosis and differentiation, and dysregulation of this pathway is common in pancreatic cancer. A previous study demonstrated that knockdown of CDK14 inhibited the proliferation and invasion of pancreatic cancer cells, in addition to the epithelial-to-mesenchymal transition, by suppressing the PI3K/Akt signaling pathway (31).

TRIM24, also termed transcription intermediary factor 1-α, is a member of the transcription intermediary factor family and has been confirmed to serve a key role in tumor development and progression (35,36). Furthermore, previous studies have demonstrated that TRIM24 is upregulated in several types of cancer and involved in numerous pathways. For example, certain studies have identified that TRIM24 is overexpressed, and promotes cancer cell growth and invasion in bladder cancer and cervical cancer, possibly via the nuclear factor-κB and PI3K/Akt signaling pathways (36,37). Similarly, it has been reported that TRIM24 can accelerate cell growth and facilitate gastric cancer progression by activation of the Akt pathway (37) and the Wnt/β-catenin signaling pathway (38). Notably, in contrast to the aforementioned studies that suggest TRIM24 is an important oncogene in tumor development, TRIM24 has been identified to suppress the progression of murine hepatocellular carcinoma (39). Therefore, the contradictory role or TRIM24 requires further investigation.

In addition to CDK14 and TRIM24, three other genes downstream of β-catenin-TCF7L1 were revealed to be negatively associated with prognosis including, CXCL5, CYP27C1 and FUBP1. CXCL5, CYP27C1 and FUBP1 were not identified as hub genes in the PPI network; however, these genes may also be target genes that affect OS and respond to the β-catenin-TCF7L1 complex.

FUBP1 encodes far upstream element-binding protein 1; a single stranded DNA-binding protein containing three domains that contribute to c-myc transcriptional regulation by binding to the far upstream element (40,41). As a member of the myc oncoprotein family, c-myc has been confirmed to be associated with oncogenesis (42,43). Therefore, it is not surprising that FUBP1 has also been revealed to be expressed in many types of malignant tissue and promote tumor proliferation and migration, and led to poor prognosis (44,45), which is consistent with the previous study. In addition, FUBP1 has been identified to function as an oncogene by regulating c-myc transcription in tumor progression (46). By contrast, the role of FUBP1 tumorigenesis may be c-myc independent, as a previous report demonstrated that knockdown of FUBP1 had no effect on the level of c-myc in hepatocellular carcinoma (44). In summary, FUBP1 may serve as a potential drug target due to its significant role in tumorigenesis. A recent study revealed that camptothecin and its analog SN-38, the active metabolite of irinotecan, may serve as a novel therapy for hepatocellular carcinoma by targeting FUBP1 (47). In addition, a previous study suggested that miR-16 may suppress FUBP1, both of which were associated with the trastuzumab response in ErbB-2-positive primary breast cancer (48).

CXCL5 is a member of the CXC subfamily of chemokines, which are produced locally in tissues. These chemokines function by interacting with specific G protein-coupled receptors, which are mainly expressed on leukocytes (49). It is well understood that chemokines serve a key role in infection and inflammation. Similarly, a number of reports have suggested that CXCL5 may contribute to pathogen- and autoimmune-induced inflammatory reactions, and angiogenesis by driving neutrophil recruitment (50,51). Furthermore, CXCL5 has also been confirmed to participate in cancer progression. Previous studies have demonstrated that overexpression of CXCL5 mediates neutrophil infiltration, and promotes cell proliferation and invasion in different types of tumor, including hepatocellular carcinoma and colorectal cancer, which suggests a poor prognosis (52,53). Knockdown of CXCL5 has been revealed to inhibit the proliferation and migration of human bladder cancer T24 cells (54). Furthermore, CXCL5 is associated with the PI3K/Akt/glycogen synthase kinase-3β/Snail signaling pathway (55,56) and epidermal growth factor (EGF)-EGF receptor signaling pathway (57), which have been demonstrated to serve significant roles in tumorigenesis.

CYP27C1 belongs to the cytochrome P450 superfamily of enzymes, which is understood to catalyze a number of reactions associated with drug metabolism (58). However, the number of studies regarding CYP27C1 is very limited. Certain studies have revealed that CYP27C1 can convert vitamin A1 into A2, which could be a switch for visual sensitivity (59,60). However, the other functions of this gene require further investigation.

In conclusion, the genes identified in the current study may serve as potential targets in pancreatic cancer. Furthermore, the associated functions and pathways may also provide information that can assist with the diagnosis and treatment of patients with pancreatic cancer. However, it is undeniable that there is a limitation of the present study due to the lack of experimental validation. In the future, the results predicted by bioinformatics analysis may be verified by advanced research and technology to provide benefits for the clinical outcome of patients with pancreatic cancer. In summary, the genes identified in the present study may provide potential targets for the diagnosis and treatment of pancreatic cancer, and they need to be validated prior to clinical use.

Acknowledgements

Not applicable.

Funding

No funding was received.

Availability of data and materials

All data generated or analyzed during the present study are included in this published article.

Authors' contributions

YHY, JZ and YZ participated in the design of this study and performed the statistical analysis. JZ collected important background information and contributed to the data acquisition. YZ carried out the study and contributed to figure preparation. YHY drafted the manuscript. MDX, JW and WL contributed to data acquisition, data analysis and statistical analysis. MYW and DML made great contributions to the original conception of the study and perfomed part of the data analysis. In addition, MYW and DML also performed manuscript review and critically revised the manuscript for important intellectual content. All authors read and approved the final manuscript.

Ethics approval and consent to participate

Not applicable.

Patient consent for publication

Not applicable.

Competing interests

The authors declare that they have no competing interests.

References

1 

Siegel RL, Miller KD and Jemal A: Cancer statistics, 2015. CA Cancer J Clin. 65:5–29. 2015. View Article : Google Scholar : PubMed/NCBI

2 

Siegel RL, Miller KD and Jemal A: Cancer statistics, 2018. CA Cancer J Clin. 68:7–30. 2018. View Article : Google Scholar : PubMed/NCBI

3 

Oberstein PE and Olive KP: Pancreatic cancer: Why is it so hard to treat? Therap Adv Gastroenterol. 6:321–337. 2013. View Article : Google Scholar : PubMed/NCBI

4 

Long J, Luo GP, Xiao ZW, Liu ZQ, Guo M, Liu L, Liu C, Xu J, Gao YT, Zheng Y, et al: Cancer statistics: Current diagnosis and treatment of pancreatic cancer in Shanghai, China. Cancer Lett. 346:273–277. 2014. View Article : Google Scholar : PubMed/NCBI

5 

Provenzano PP, Cuevas C, Chang AE, Goel VK, Von Hoff DD and Hingorani SR: Enzymatic targeting of the stroma ablates physical barriers to treatment of pancreatic ductal adenocarcinoma. Cancer Cell. 21:418–429. 2012. View Article : Google Scholar : PubMed/NCBI

6 

Wolfgang CL, Herman JM, Laheru DA, Klein AP, Erdek MA, Fishman EK and Hruban RH: Recent progress in pancreatic cancer. CA Cancer J Clin. 63:318–348. 2013. View Article : Google Scholar : PubMed/NCBI

7 

Stathis A and Moore MJ: Advanced pancreatic carcinoma: Current treatment and future challenges. Nat Rev Clin Oncol. 7:163–172. 2010. View Article : Google Scholar : PubMed/NCBI

8 

Wang Z, Ma Q, Li P, Sha H, Li X and Xu J: Aberrant expression of CXCR4 and β-catenin in pancreatic cancer. Anticancer Res. 33:4103–4110. 2013.PubMed/NCBI

9 

Hrckulak D, Kolar M, Strnad H and Korinek V: TCF/LEF transcription factors: An update from the internet resources. Cancers. 8(pii): E702016. View Article : Google Scholar : PubMed/NCBI

10 

Liu L, Zhi Q, Shen M, Gong FR, Zhou BP, Lian L, Shen B, Chen K, Duan W, Wu MY, et al: FH535, a β-catenin pathway inhibitor, represses pancreatic cancer xenograft growth and angiogenesis. Oncotarget. 7:47145–47162. 2016.PubMed/NCBI

11 

Behrens J, von Kries JP, Kühl M, Bruhn L, Wedlich D, Grosschedl R and Birchmeier W: Functional interaction of beta-catenin with the transcription factor LEF-1. Nature. 382:638–642. 1996. View Article : Google Scholar : PubMed/NCBI

12 

Shang S, Hua F and Hu ZW: The regulation of β-catenin activity and function in cancer: Therapeutic opportunities. Oncotarget. 8:33972–33989. 2017. View Article : Google Scholar : PubMed/NCBI

13 

Duarte JG and Blackburn JM: Advances in the development of human protein microarrays. Expert Rev Proteomics. 14:627–641. 2017. View Article : Google Scholar : PubMed/NCBI

14 

Sato Y, Miya M, Fukunaga T, Sado T and Iwasaki W: MitoFish and MiFish pipeline: A mitochondrial genome database of fish with an analysis pipeline for environmental DNA metabarcoding. Mol Biol Evol. 35:1553–1555. 2018. View Article : Google Scholar : PubMed/NCBI

15 

Győrffy B, Pongor L, Bottai G, Li X, Budczies J, Szabó A, Hatzis C, Pusztai L and Santarpia L: An integrative bioinformatics approach reveals coding and non-coding gene variants associated with gene expression profiles and outcome in breast cancer molecular subtypes. Br J Cancer. 118:1107–1114. 2018. View Article : Google Scholar : PubMed/NCBI

16 

Arensman MD, Telesca D, Lay AR, Kershaw KM, Wu N, Donahue TR and Dawson DW: The CREB-binding protein inhibitor ICG-001 suppresses pancreatic cancer growth. Mol Cancer Ther. 13:2303–2314. 2014. View Article : Google Scholar : PubMed/NCBI

17 

Wu MY, Liang RR, Chen K, Shen M, Tian YL, Li DM, Duan WM, Gui Q, Gong FR, Lian L, et al: FH535 inhibited metastasis and growth of pancreatic cancer cells. Onco Targets Ther. 8:1651–1670. 2015.PubMed/NCBI

18 

Kanehisa M, Sato Y, Kawashima M, Furumichi M and Tanabe M: KEGG as a reference resource for gene and protein annotation. Nucleic Acids Res. 44(D1): D457–D462. 2016. View Article : Google Scholar : PubMed/NCBI

19 

Kamisawa T, Wood LD, Itoi T and Takaori K: Pancreatic cancer. Lancet. 388:73–85. 2016. View Article : Google Scholar : PubMed/NCBI

20 

Ilic M and Ilic I: Epidemiology of pancreatic cancer. World J Gastroenterol. 22:9694–9705. 2016. View Article : Google Scholar : PubMed/NCBI

21 

Mohammed S, Van Buren G II and Fisher WE: Pancreatic cancer: Advances in treatment. World J Gastroenterol. 20:9354–9360. 2014.PubMed/NCBI

22 

López-Casas PP and López-Fernández LA: Gene-expression profiling in pancreatic cancer. Expert Rev Mol Diagn. 10:591–601. 2010. View Article : Google Scholar : PubMed/NCBI

23 

Duan C, Liu Y, Lu L, Cai R, Xue H, Mao X, Chen C, Qian R, Zhang D and Shen A: CDK14 contributes to reactive gliosis via interaction with cyclin Y in rat model of spinal cord injury. J Mol Neurosci. 57:571–579. 2015. View Article : Google Scholar : PubMed/NCBI

24 

Hamilton T and Schifrin BS: Delayed cesarean section in preeclampsia with placental abruption and fetal distress. J Perinatol. 11:182–185. 1991.PubMed/NCBI

25 

Li S, Song W, Jiang M, Zeng L, Zhu X and Chen J: Phosphorylation of cyclin Y by CDK14 induces its ubiquitination and degradation. FEBS Lett. 588:1989–1996. 2014. View Article : Google Scholar : PubMed/NCBI

26 

Yang L, Zhu J, Huang H, Yang Q, Cai J, Wang Q, Zhu J, Shao M, Xiao J, Cao J, et al: PFTK1 promotes gastric cancer progression by regulating proliferation, migration and invasion. PLoS One. 10:e01404512015. View Article : Google Scholar : PubMed/NCBI

27 

Wang B, Zou A, Ma L, Chen X, Wang L, Zeng X and Tan T: miR-455 inhibits breast cancer cell proliferation through targeting CDK14. Eur J Pharmacol. 807:138–143. 2017. View Article : Google Scholar : PubMed/NCBI

28 

Prakash N and Wurst W: A Wnt signal regulates stem cell fate and differentiation in vivo. Neurodegener Dis. 4:333–338. 2007. View Article : Google Scholar : PubMed/NCBI

29 

Davidson G and Niehrs C: Emerging links between CDK cell cycle regulators and Wnt signaling. Trends Cell Biol. 20:453–460. 2010. View Article : Google Scholar : PubMed/NCBI

30 

Wang X, Jia Y, Fei C, Song X and Li L: Activation/proliferation-associated protein 2 (Caprin-2) positively regulates CDK14/Cyclin Y-mediated lipoprotein receptor-related protein 5 and 6 (LRP5/6) constitutive phosphorylation. J Biol Chem. 291:26427–26434. 2016. View Article : Google Scholar : PubMed/NCBI

31 

Zheng L, Zhou Z and He Z: Knockdown of PFTK1 inhibits tumor cell proliferation, invasion and epithelial-to-mesenchymal transition in pancreatic cancer. Int J Clin Exp Pathol. 8:14005–14012. 2015.PubMed/NCBI

32 

Gu X, Wang Y, Wang H, Ni Q, Zhang C, Zhu J, Huang W, Xu P, Mao G and Yang S: Upregulated PFTK1 promotes tumor cell proliferation, migration, and invasion in breast cancer. Med Oncol. 32:1952015. View Article : Google Scholar : PubMed/NCBI

33 

Du B, Zhang P, Tan Z and Xu J: MiR-1202 suppresses hepatocellular carcinoma cells migration and invasion by targeting cyclin dependent kinase 14. Biomed Pharmacother. 96:1246–1252. 2017. View Article : Google Scholar : PubMed/NCBI

34 

Zhang W, Liu R, Tang C, Xi Q, Lu S, Chen W, Zhu L, Cheng J, Chen Y, Wang W, et al: PFTK1 regulates cell proliferation, migration and invasion in epithelial ovarian cancer. Int J Biol Macromol. 85:405–416. 2016. View Article : Google Scholar : PubMed/NCBI

35 

Zhang LH, Yin AA, Cheng JX, Huang HY, Li XM, Zhang YQ, Han N and Zhang X: TRIM24 promotes glioma progression and enhances chemoresistance through activation of the PI3K/Akt signaling pathway. Oncogene. 34:600–610. 2015. View Article : Google Scholar : PubMed/NCBI

36 

Xue D, Zhang X, Zhang X, Liu J, Li N, Liu C, Liu Y and Wang P: Clinical significance and biological roles of TRIM24 in human bladder carcinoma. Tumour Biol. 36:6849–6855. 2015. View Article : Google Scholar : PubMed/NCBI

37 

Miao ZF, Wang ZN, Zhao TT, Xu YY, Wu JH, Liu XY, Xu H, You Y and Xu HM: TRIM24 is upregulated in human gastric cancer and promotes gastric cancer cell growth and chemoresistance. Virchows Arch. 466:525–532. 2015. View Article : Google Scholar : PubMed/NCBI

38 

Fang Z, Deng J, Zhang L, Xiang X, Yu F, Chen J, Feng M and Xiong J: TRIM24 promotes the aggression of gastric cancer via the Wnt/β-catenin signaling pathway. Oncol Lett. 13:1797–1806. 2017. View Article : Google Scholar : PubMed/NCBI

39 

Jiang S, Minter LC, Stratton SA, Yang P, Abbas HA, Akdemir ZC, Pant V, Post S, Gagea M, Lee RG, et al: TRIM24 suppresses development of spontaneous hepatic lipid accumulation and hepatocellular carcinoma in mice. J Hepatol. 62:371–379. 2015. View Article : Google Scholar : PubMed/NCBI

40 

Bazar L, Harris V, Sunitha I, Hartmann D and Avigan M: A transactivator of c-myc is coordinately regulated with the proto-oncogene during cellular growth. Oncogene. 10:2229–2238. 1995.PubMed/NCBI

41 

Zhang J and Chen QM: Far upstream element binding protein 1: A commander of transcription, translation and beyond. Oncogene. 32:2907–2916. 2013. View Article : Google Scholar : PubMed/NCBI

42 

Kozma L, Kiss I, Nagy A, Szakáll S and Ember I: Investigation of c-myc and K-ras amplification in renal clear cell adenocarcinoma. Cancer Lett. 111:127–131. 1997. View Article : Google Scholar : PubMed/NCBI

43 

Lian Y, Niu X, Cai H, Yang X, Ma H, Ma S, Zhang Y and Chen Y: Clinicopathological significance of c-MYC in esophageal squamous cell carcinoma. Tumour Biol. 39:1–7. 2017. View Article : Google Scholar

44 

Rabenhorst U, Beinoraviciute-Kellner R, Brezniceanu ML, Joos S, Devens F, Lichter P, Rieker RJ, Trojan J, Chung HJ, Levens DL and Zörnig M: Overexpression of the far upstream element binding protein 1 in hepatocellular carcinoma is required for tumor growth. Hepatology. 50:1121–1129. 2009. View Article : Google Scholar : PubMed/NCBI

45 

Malz M, Weber A, Singer S, Riehmer V, Bissinger M, Riener MO, Longerich T, Soll C, Vogel A, Angel P, et al: Overexpression of far upstream element binding proteins: A mechanism regulating proliferation and migration in liver cancer cells. Hepatology. 50:1130–1139. 2009. View Article : Google Scholar : PubMed/NCBI

46 

Yang L, Zhu JY, Zhang JG, Bao BJ, Guan CQ, Yang XJ, Liu YH, Huang YJ, Ni RZ and Ji LL: Far upstream element-binding protein 1 (FUBP1) is a potential c-Myc regulator in esophageal squamous cell carcinoma (ESCC) and its expression promotes ESCC progression. Tumour Biol. 37:4115–4126. 2016. View Article : Google Scholar : PubMed/NCBI

47 

Khageh Hosseini S, Kolterer S, Steiner M, von Manstein V, Gerlach K, Trojan J, Waidmann O, Zeuzem S, Schulze JO, Hahn S, et al: Camptothecin and its analog SN-38, the active metabolite of irinotecan, inhibit binding of the transcriptional regulator and oncoprotein FUBP1 to its DNA target sequence FUSE. Biochem Pharmacol. 146:53–62. 2017. View Article : Google Scholar : PubMed/NCBI

48 

Venturutti L, Cordo Russo RI, Rivas MA, Mercogliano MF, Izzo F, Oakley RH, Pereyra MG, De Martino M, Proietti CJ, Yankilevich P, et al: MiR-16 mediates trastuzumab and lapatinib response in ErbB-2-positive breast and gastric cancer via its novel targets CCNJ and FUBP1. Oncogene. 35:6189–6202. 2016. View Article : Google Scholar : PubMed/NCBI

49 

Disteldorf EM, Krebs CF, Paust HJ, Turner JE, Nouailles G, Tittel A, Meyer-Schwesinger C, Stege G, Brix S, Velden J, et al: CXCL5 drives neutrophil recruitment in TH17-mediated GN. J Am Soc Nephrol. 26:55–66. 2015. View Article : Google Scholar : PubMed/NCBI

50 

Mei J, Liu Y, Dai N, Hoffmann C, Hudock KM, Zhang P, Guttentag SH, Kolls JK, Oliver PM, Bushman FD and Worthen GS: Cxcr2 and Cxcl5 regulate the IL-17/G-CSF axis and neutrophil homeostasis in mice. J Clin Invest. 122:974–986. 2012. View Article : Google Scholar : PubMed/NCBI

51 

Nouailles G, Dorhoi A, Koch M, Zerrahn J, Weiner J III, Faé KC, Arrey F, Kuhlmann S, Bandermann S, Loewe D, et al: CXCL5-secreting pulmonary epithelial cells drive destructive neutrophilic inflammation in tuberculosis. J Clin Invest. 124:1268–1282. 2014. View Article : Google Scholar : PubMed/NCBI

52 

Zhou SL, Dai Z, Zhou ZJ, Wang XY, Yang GH, Wang Z, Huang XW, Fan J and Zhou J: Overexpression of CXCL5 mediates neutrophil infiltration and indicates poor prognosis for hepatocellular carcinoma. Hepatology. 56:2242–2254. 2012. View Article : Google Scholar : PubMed/NCBI

53 

Speetjens FM, Kuppen PJ, Sandel MH, Menon AG, Burg D, van de Velde CJ, Tollenaar RA, de Bont HJ and Nagelkerke JF: Disrupted expression of CXCL5 in colorectal cancer is associated with rapid tumor formation in rats and poor prognosis in patients. Clin Cancer Res. 14:2276–2284. 2008. View Article : Google Scholar : PubMed/NCBI

54 

Zheng J, Zhu X and Zhang J: CXCL5 knockdown expression inhibits human bladder cancer T24 cells proliferation and migration. Biochem Biophys Res Commun. 446:18–24. 2014. View Article : Google Scholar : PubMed/NCBI

55 

Zhao J, Ou B, Han D, Wang P, Zong Y, Zhu C, Liu D, Zheng M, Sun J, Feng H and Lu A: Tumor-derived CXCL5 promotes human colorectal cancer metastasis through activation of the ERK/Elk-1/Snail and AKT/GSK3β/β-catenin pathways. Mol Cancer. 16:702017. View Article : Google Scholar : PubMed/NCBI

56 

Zhou SL, Zhou ZJ, Hu ZQ, Li X, Huang XW, Wang Z, Fan J, Dai Z and Zhou J: CXCR2/CXCL5 axis contributes to epithelial-mesenchymal transition of HCC cells through activating PI3K/Akt/GSK-3β/Snail signaling. Cancer Lett. 358:124–135. 2015. View Article : Google Scholar : PubMed/NCBI

57 

Huang P, Xu X, Wang L, Zhu B, Wang X and Xia J: The role of EGF-EGFR signalling pathway in hepatocellular carcinoma inflammatory microenvironment. J Cell Mol Med. 18:218–230. 2014. View Article : Google Scholar : PubMed/NCBI

58 

Johnson KM, Phan TTN, Albertolle ME and Guengerich FP: Human mitochondrial cytochrome P450 27C1 is localized in skin and preferentially desaturates trans-retinol to 3,4-dehydroretinol. J Biol Chem. 292:13672–13687. 2017. View Article : Google Scholar : PubMed/NCBI

59 

Enright JM, Toomey MB, Sato SY, Temple SE, Allen JR, Fujiwara R, Kramlinger VM, Nagy LD, Johnson KM, Xiao Y, et al: Cyp27c1 red-shifts the spectral sensitivity of photoreceptors by converting vitamin A1 into A2. Curr Biol. 25:3048–3057. 2015. View Article : Google Scholar : PubMed/NCBI

60 

Morshedian A, Toomey MB, Pollock GE, Frederiksen R, Enright JM, McCormick SD, Cornwall MC, Fain GL and Corbo JC: Cambrian origin of the CYP27C1-mediated vitamin A1-to-A2 switch, a key mechanism of vertebrate sensory plasticity. R Soc Open Sci. 4:1703622017. View Article : Google Scholar : PubMed/NCBI

61 

Edge SB and Compton CC: The American Joint Committee on Cancer: The 7th edition of the AJCC cancer staging manual and the future of TNM. Ann Surg Oncol. 17:1471–1474. 2010. View Article : Google Scholar : PubMed/NCBI

Related Articles

  • Abstract
  • View
  • Download
  • Twitter
Copy and paste a formatted citation
Spandidos Publications style
Yuan YH, Zhou J, Zhang Y, Xu MD, Wu J, Li W, Wu MY and Li DM: Identification of key genes and pathways downstream of the β‑catenin‑TCF7L1 complex in pancreatic cancer cells using bioinformatics analysis. Oncol Lett 18: 1117-1132, 2019.
APA
Yuan, Y., Zhou, J., Zhang, Y., Xu, M., Wu, J., Li, W. ... Li, D. (2019). Identification of key genes and pathways downstream of the β‑catenin‑TCF7L1 complex in pancreatic cancer cells using bioinformatics analysis. Oncology Letters, 18, 1117-1132. https://doi.org/10.3892/ol.2019.10444
MLA
Yuan, Y., Zhou, J., Zhang, Y., Xu, M., Wu, J., Li, W., Wu, M., Li, D."Identification of key genes and pathways downstream of the β‑catenin‑TCF7L1 complex in pancreatic cancer cells using bioinformatics analysis". Oncology Letters 18.2 (2019): 1117-1132.
Chicago
Yuan, Y., Zhou, J., Zhang, Y., Xu, M., Wu, J., Li, W., Wu, M., Li, D."Identification of key genes and pathways downstream of the β‑catenin‑TCF7L1 complex in pancreatic cancer cells using bioinformatics analysis". Oncology Letters 18, no. 2 (2019): 1117-1132. https://doi.org/10.3892/ol.2019.10444
Copy and paste a formatted citation
x
Spandidos Publications style
Yuan YH, Zhou J, Zhang Y, Xu MD, Wu J, Li W, Wu MY and Li DM: Identification of key genes and pathways downstream of the β‑catenin‑TCF7L1 complex in pancreatic cancer cells using bioinformatics analysis. Oncol Lett 18: 1117-1132, 2019.
APA
Yuan, Y., Zhou, J., Zhang, Y., Xu, M., Wu, J., Li, W. ... Li, D. (2019). Identification of key genes and pathways downstream of the β‑catenin‑TCF7L1 complex in pancreatic cancer cells using bioinformatics analysis. Oncology Letters, 18, 1117-1132. https://doi.org/10.3892/ol.2019.10444
MLA
Yuan, Y., Zhou, J., Zhang, Y., Xu, M., Wu, J., Li, W., Wu, M., Li, D."Identification of key genes and pathways downstream of the β‑catenin‑TCF7L1 complex in pancreatic cancer cells using bioinformatics analysis". Oncology Letters 18.2 (2019): 1117-1132.
Chicago
Yuan, Y., Zhou, J., Zhang, Y., Xu, M., Wu, J., Li, W., Wu, M., Li, D."Identification of key genes and pathways downstream of the β‑catenin‑TCF7L1 complex in pancreatic cancer cells using bioinformatics analysis". Oncology Letters 18, no. 2 (2019): 1117-1132. https://doi.org/10.3892/ol.2019.10444
Follow us
  • Twitter
  • LinkedIn
  • Facebook
About
  • Spandidos Publications
  • Careers
  • Cookie Policy
  • Privacy Policy
How can we help?
  • Help
  • Live Chat
  • Contact
  • Email to our Support Team