Spandidos Publications Logo
  • About
    • About Spandidos
    • Aims and Scopes
    • Abstracting and Indexing
    • Editorial Policies
    • Reprints and Permissions
    • Job Opportunities
    • Terms and Conditions
    • Contact
  • Journals
    • All Journals
    • Oncology Letters
      • Oncology Letters
      • Information for Authors
      • Editorial Policies
      • Editorial Board
      • Aims and Scope
      • Abstracting and Indexing
      • Bibliographic Information
      • Archive
    • International Journal of Oncology
      • International Journal of Oncology
      • Information for Authors
      • Editorial Policies
      • Editorial Board
      • Aims and Scope
      • Abstracting and Indexing
      • Bibliographic Information
      • Archive
    • Molecular and Clinical Oncology
      • Molecular and Clinical Oncology
      • Information for Authors
      • Editorial Policies
      • Editorial Board
      • Aims and Scope
      • Abstracting and Indexing
      • Bibliographic Information
      • Archive
    • Experimental and Therapeutic Medicine
      • Experimental and Therapeutic Medicine
      • Information for Authors
      • Editorial Policies
      • Editorial Board
      • Aims and Scope
      • Abstracting and Indexing
      • Bibliographic Information
      • Archive
    • International Journal of Molecular Medicine
      • International Journal of Molecular Medicine
      • Information for Authors
      • Editorial Policies
      • Editorial Board
      • Aims and Scope
      • Abstracting and Indexing
      • Bibliographic Information
      • Archive
    • Biomedical Reports
      • Biomedical Reports
      • Information for Authors
      • Editorial Policies
      • Editorial Board
      • Aims and Scope
      • Abstracting and Indexing
      • Bibliographic Information
      • Archive
    • Oncology Reports
      • Oncology Reports
      • Information for Authors
      • Editorial Policies
      • Editorial Board
      • Aims and Scope
      • Abstracting and Indexing
      • Bibliographic Information
      • Archive
    • Molecular Medicine Reports
      • Molecular Medicine Reports
      • Information for Authors
      • Editorial Policies
      • Editorial Board
      • Aims and Scope
      • Abstracting and Indexing
      • Bibliographic Information
      • Archive
    • World Academy of Sciences Journal
      • World Academy of Sciences Journal
      • Information for Authors
      • Editorial Policies
      • Editorial Board
      • Aims and Scope
      • Abstracting and Indexing
      • Bibliographic Information
      • Archive
    • International Journal of Functional Nutrition
      • International Journal of Functional Nutrition
      • Information for Authors
      • Editorial Policies
      • Editorial Board
      • Aims and Scope
      • Abstracting and Indexing
      • Bibliographic Information
      • Archive
    • International Journal of Epigenetics
      • International Journal of Epigenetics
      • Information for Authors
      • Editorial Policies
      • Editorial Board
      • Aims and Scope
      • Abstracting and Indexing
      • Bibliographic Information
      • Archive
    • Medicine International
      • Medicine International
      • Information for Authors
      • Editorial Policies
      • Editorial Board
      • Aims and Scope
      • Abstracting and Indexing
      • Bibliographic Information
      • Archive
  • Articles
  • Information
    • Information for Authors
    • Information for Reviewers
    • Information for Librarians
    • Information for Advertisers
    • Conferences
  • Language Editing
Spandidos Publications Logo
  • About
    • About Spandidos
    • Aims and Scopes
    • Abstracting and Indexing
    • Editorial Policies
    • Reprints and Permissions
    • Job Opportunities
    • Terms and Conditions
    • Contact
  • Journals
    • All Journals
    • Biomedical Reports
      • Information for Authors
      • Editorial Policies
      • Editorial Board
      • Aims and Scope
      • Abstracting and Indexing
      • Bibliographic Information
      • Archive
    • Experimental and Therapeutic Medicine
      • Information for Authors
      • Editorial Policies
      • Editorial Board
      • Aims and Scope
      • Abstracting and Indexing
      • Bibliographic Information
      • Archive
    • International Journal of Epigenetics
      • Information for Authors
      • Editorial Policies
      • Editorial Board
      • Aims and Scope
      • Abstracting and Indexing
      • Bibliographic Information
      • Archive
    • International Journal of Functional Nutrition
      • Information for Authors
      • Editorial Policies
      • Editorial Board
      • Aims and Scope
      • Abstracting and Indexing
      • Bibliographic Information
      • Archive
    • International Journal of Molecular Medicine
      • Information for Authors
      • Editorial Policies
      • Editorial Board
      • Aims and Scope
      • Abstracting and Indexing
      • Bibliographic Information
      • Archive
    • International Journal of Oncology
      • Information for Authors
      • Editorial Policies
      • Editorial Board
      • Aims and Scope
      • Abstracting and Indexing
      • Bibliographic Information
      • Archive
    • Medicine International
      • Information for Authors
      • Editorial Policies
      • Editorial Board
      • Aims and Scope
      • Abstracting and Indexing
      • Bibliographic Information
      • Archive
    • Molecular and Clinical Oncology
      • Information for Authors
      • Editorial Policies
      • Editorial Board
      • Aims and Scope
      • Abstracting and Indexing
      • Bibliographic Information
      • Archive
    • Molecular Medicine Reports
      • Information for Authors
      • Editorial Policies
      • Editorial Board
      • Aims and Scope
      • Abstracting and Indexing
      • Bibliographic Information
      • Archive
    • Oncology Letters
      • Information for Authors
      • Editorial Policies
      • Editorial Board
      • Aims and Scope
      • Abstracting and Indexing
      • Bibliographic Information
      • Archive
    • Oncology Reports
      • Information for Authors
      • Editorial Policies
      • Editorial Board
      • Aims and Scope
      • Abstracting and Indexing
      • Bibliographic Information
      • Archive
    • World Academy of Sciences Journal
      • Information for Authors
      • Editorial Policies
      • Editorial Board
      • Aims and Scope
      • Abstracting and Indexing
      • Bibliographic Information
      • Archive
  • Articles
  • Information
    • For Authors
    • For Reviewers
    • For Librarians
    • For Advertisers
    • Conferences
  • Language Editing
Login Register Submit
  • This site uses cookies
  • You can change your cookie settings at any time by following the instructions in our Cookie Policy. To find out more, you may read our Privacy Policy.

    I agree
Search articles by DOI, keyword, author or affiliation
Search
Advanced Search
presentation
Oncology Letters
Join Editorial Board Propose a Special Issue
Print ISSN: 1792-1074 Online ISSN: 1792-1082
Journal Cover
September-2019 Volume 18 Issue 3

Full Size Image

Sign up for eToc alerts
Recommend to Library

Journals

International Journal of Molecular Medicine

International Journal of Molecular Medicine

International Journal of Molecular Medicine is an international journal devoted to molecular mechanisms of human disease.

International Journal of Oncology

International Journal of Oncology

International Journal of Oncology is an international journal devoted to oncology research and cancer treatment.

Molecular Medicine Reports

Molecular Medicine Reports

Covers molecular medicine topics such as pharmacology, pathology, genetics, neuroscience, infectious diseases, molecular cardiology, and molecular surgery.

Oncology Reports

Oncology Reports

Oncology Reports is an international journal devoted to fundamental and applied research in Oncology.

Experimental and Therapeutic Medicine

Experimental and Therapeutic Medicine

Experimental and Therapeutic Medicine is an international journal devoted to laboratory and clinical medicine.

Oncology Letters

Oncology Letters

Oncology Letters is an international journal devoted to Experimental and Clinical Oncology.

Biomedical Reports

Biomedical Reports

Explores a wide range of biological and medical fields, including pharmacology, genetics, microbiology, neuroscience, and molecular cardiology.

Molecular and Clinical Oncology

Molecular and Clinical Oncology

International journal addressing all aspects of oncology research, from tumorigenesis and oncogenes to chemotherapy and metastasis.

World Academy of Sciences Journal

World Academy of Sciences Journal

Multidisciplinary open-access journal spanning biochemistry, genetics, neuroscience, environmental health, and synthetic biology.

International Journal of Functional Nutrition

International Journal of Functional Nutrition

Open-access journal combining biochemistry, pharmacology, immunology, and genetics to advance health through functional nutrition.

International Journal of Epigenetics

International Journal of Epigenetics

Publishes open-access research on using epigenetics to advance understanding and treatment of human disease.

Medicine International

Medicine International

An International Open Access Journal Devoted to General Medicine.

Journal Cover
September-2019 Volume 18 Issue 3

Full Size Image

Sign up for eToc alerts
Recommend to Library

  • Article
  • Citations
    • Cite This Article
    • Download Citation
    • Create Citation Alert
    • Remove Citation Alert
    • Cited By
  • Similar Articles
    • Related Articles (in Spandidos Publications)
    • Similar Articles (Google Scholar)
    • Similar Articles (PubMed)
  • Download PDF
  • Download XML
  • View XML
Article Open Access

MicroRNA‑16 sensitizes drug‑resistant breast cancer cells to Adriamycin by targeting Wip1 and Bcl‑2

  • Authors:
    • Xitao Gao
    • Mei Wang
    • Yanyan Zhang
    • Zhi Xu
    • Jiaji Ding
    • Jinhai Tang
  • View Affiliations / Copyright

    Affiliations: Department of General Surgery, The First Affiliated Hospital of Nanjing Medical University, Nanjing, Jiangsu 210029, P.R. China, Jiangsu Cancer Hospital and Jiangsu Institute of Cancer Research and The Affiliated Cancer Hospital of Nanjing Medical University, Nanjing, Jiangsu 210009, P.R. China, Department of Burns and Plastic Surgery, Xuzhou No. 1 People's Hospital, Xuzhou, Jiangsu 221002, P.R. China
    Copyright: © Gao et al. This is an open access article distributed under the terms of Creative Commons Attribution License [CC BY_NC 4.0].
  • Pages: 2897-2906
    |
    Published online on: July 18, 2019
       https://doi.org/10.3892/ol.2019.10637
  • Expand metrics +
Metrics: Total Views: 0 (Spandidos Publications: | PMC Statistics: )
Metrics: Total PDF Downloads: 0 (Spandidos Publications: | PMC Statistics: )
Cited By (CrossRef): 0 citations Loading Articles...

This article is mentioned in:



Abstract

Clinical evidence indicates that drug resistance is a major obstacle in the treatment of breast cancer (BC). Drug resistance results in the disease being uncontrollable, and leads to high mortality rates. The aim of the present study was to investigate the chemosensitizing effect of microRNA (miR)‑16 on Adriamycin (ADM)‑resistant BC cells and the associated mechanisms. BC tumors from 40 patients were collected and reverse transcription‑quantitative PCR was used to examine the expression of miR‑16. ADM‑sensitive (MCF‑7/S) and ‑resistant (MCF‑7/A) BC cell lines were used to determine the expression of miR‑16 prior to and following transfection with miR‑16 mimics or inhibitor. The effects of increased and decreased miR‑16 expression on the chemosensitivity of BC cells to ADM was analyzed using MTT, colony survival and flow cytometry assays. miR‑16 was found to regulate wild‑type p53‑induced phosphatase 1 (Wip1) and Bcl‑2 expression, as confirmed by western blotting, immunofluorescence staining and luciferase reporter assays. miR‑16 expression in drug‑resistant tumor tissues and cells was decreased, compared with that the drug‑sensitive equivalents. Overexpression of miR‑16 in MCF‑7/A was associated with a sharp downregulation of Wip1 and Bcl‑2 expression, leading to increased ADM‑induced cell apoptosis and sensitization of MCF‑7/A cells to ADM treatment. Taken together, the results demonstrate that miR‑16 may serve as an effective chemosensitizing target to enhance the effects of chemotherapy in drug‑resistant BC cells with high Wip1 and Bcl‑2 expression. This provides a novel approach to improving the chemotherapeutic efficacy in drug‑resistant BC via regulation of miRs.

Introduction

Breast cancer (BC) is the most common malignancy among women, with increasing incidence and cancer-associated mortality rates between 2003 and 2013 in China (1). Clinical treatment options for BC, such as surgery, radiotherapy and chemotherapy, are commonly used in clinical practice (2). As a member of the anthracycline antibiotics, Adriamycin (ADM), or doxorubicin, exerts strong antitumor effects by targeting the DNA of cancer cells, and has been widely used to treat numerous types of cancer, including BC (3–5). However, the majority of women diagnosed with advanced BC develop resistance to ADM, which limits its further application and leads to long-term chemotherapeutic resistance (6). Therefore, there is an urgent need to find novel strategies to overcome drug resistance, which will lead to better treatment outcomes for patients.

Drug resistance can be intrinsic or acquired during or after chemotherapy. Resistance occurs when the tumors are able to cope with drug-induced damage; this may be through enhancing anti-apoptotic signaling, or due to mutations in DNA damage response pathways (7). It has been reported that the increased apoptotic resistance of BC cells to ADM is associated with enhanced pro-survival Bcl-2 family proteins Bcl-2, Bcl-xL and Mcl-1 (8). Furthermore, wild-type p53-induced phosphatase 1 (Wip1), encoded by the PPM1D gene, has been identified as an oncoprotein overexpressed in multiple types of human cancer (9). Recent evidence suggests that Wip1 is a critical inhibitor in the ataxia-telangiectasia-mutated/ataxia-telangiectasia-Rad3-related p53 DNA damage signaling pathway (9). Because of these roles in controlling DNA damage response and repair, the above proteins may be potential targets for BC therapy.

MicroRNAs (miRNAs/miRs) are defined as small non-coding regulatory RNA molecules of 18–25 nucleotides in length; they have a profound impact on diverse biological processes, including development, differentiation, growth and metabolism (10,11). miRNAs serve a role in negatively regulating gene expression at the post-transcriptional level via binding to complementary sequences in the coding 3′untranslated region (3′UTR) of their target mRNAs (12–14). A single miRNA may suppress several different transcripts, pathways and responses by regulating protein expression, and several miRNAs may also control a single pathway (15). Calin et al (16) reported the first experimental evidence of miR-16 involvement in mammalian oncogenesis in B-cell chronic lymphocytic leukemia (CLL). Further studies have demonstrated that miR-16 expression is eradicated or attenuated in solid tumors, including BC, suggesting that miR-16 is a significant factor in tumorigenesis (17). In addition, DNA repair factors and oncogenes may be regulated by miRNAs. It has been demonstrated that miR-16, as a pivotal tumor suppressor, participates in the induction of apoptosis by targeting Bcl-2 (18–20). Furthermore, the expression of Wip1 is suppressed by miR-16 in the DNA damage signaling pathway (9).

Therefore, the present study aimed to investigate whether miR-16 expression was associated with ADM resistance in BC by comparing drug-resistant BC tumor tissues and a resistant cell line (MCF-7/A) with ADM-sensitive tumor tissues and drug-sensitive cell line (MCF-7/S). The expression of miR-16 was modulated to examine its influence on Bcl-2 and Wip1 expression, and ADM-mediated apoptosis. The potential of miR-16 targeting to be utilized as a therapeutic approach for sensitizing drug-resistant BC to chemotherapy was explored.

Materials and methods

Tumor sample collection

Tumor samples were collected from female patients with BC (age range, 20–65) undergoing breast biopsy or breast mass resection at Lianyungang Clinical College of Nanjing Medical University (Lianyungang, China) between March 2016 and March 2018. The study protocol was approved by the Ethics Committee of Nanjing Medical University, and all patients involved provided written informed consent. Resistance to ADM was defined as no response (tumor size unchanged or increased) to treatment, or relapse within six months of discontinuing treatment as adjuvant therapy (21). In total, 40 cases of BC (20 with ADM resistance and 20 without) were included in the study. Patient clinical data, including pathological grades and stages are presented in Table I. Tumor samples were collected before chemotherapy and divided into resistant and sensitive tumor groups according to the response to chemotherapy. The samples were stored in liquid nitrogen. Cancer staging was determined as stage 1 to 4 according to the Union for International Cancer Control TNM classification system (22). Pathological grading (G1-G3) was performed according to the modified Scarff-Bloom-Richardson grading system (23). HER2 positive/negative status was determined according to the American Society of Clinical Oncology/College of American Pathologists guidelines for HER2 testing in breast cancer (24).

Table I.

Clinicopathological characteristics of patients with breast cancer.

Table I.

Clinicopathological characteristics of patients with breast cancer.

Cases, n

VariableAdriamycin resistance (n=20)Adriamycin sensitivity (n=20)Overall (n=40)
Age, years
  <508715
  ≥50121325
Tumor size, cm
  <291423
  ≥211617
Lymph node infiltrated
  No111021
  Yes91019
TNM stagea
  Stage I/II31518
  Stage III/IV17522
Pathological gradeb
  G15712
  G28917
  G37411
ER statusc
  Negative13922
  Positive71118
PR statusc
  Negative11819
  Positive91221
HER2 statusd
  Negative8917
  Positive121123

a Cancer staging was performed according to the Union for International Cancer Control TNM classification system.

b Pathological grading was performed according to the modified Scarff-Bloom-Richardson grading system.

c Expression of ER and PR in tumor cells ≥1% as positive value (<1% as negative value).

d HER2 positive/negative was performed according to the American Society of Clinical Oncology/College of American Pathologists guidelines for HER2 testing in breast cancer. TNM, Tumor-Node-Metastasis; ER, estrogen receptor; PR, progesterone receptor; HER2, receptor tyrosine-protein kinase erbB-2.

Cell culture

MCF-7/S and MCF-7/A cells were purchased from iCell Bioscience Inc. Cells were cultured in Dulbecco's modified Eagle's medium (Gibco; Thermo Fisher Scientific, Inc.) supplemented with 10% fetal bovine serum (Biological Industries), 100 U/ml penicillin and 100 mg/ml streptomycin sulfate (Gibco; Thermo Fisher Scientific, Inc.) at 37°C with 5% CO2 in a 95% humidified atmosphere.

MTT assay

The half maximal inhibitory concentration (IC50) of ADM in MCF-7/S and MCF-7/A cells was determined by performing MTT assays. Cells (5×103) were seeded in 96-well plates and cultured overnight at 37°C. Next, cells were treated with increasing concentrations of ADM (Zhejiang Hisun Chemical Co., Ltd.) for 48 h. The concentrations of ADM for MCF-7/S treatment were 0.01, 0.05, 0.2, 1, 5 and 10 µM, and the concentrations of ADM for MCF-7/A treatment were 0.01, 0.05, 0.2, 1, 5, 10, 20, 50 and 100 µM. MTT reagent (neoFroxx GmbH) was added to the culture for 4 h according to the manufacturer's protocol. Subsequently, formazan was dissolved with DMSO. Cell viability was determined using a microplate reader (Thermo Fisher Scientific, Inc.) at 570 nm.

Colony-formation assay

MCF-7/S and MCF-7/A cells were seeded into 6-well plates at 200 cells/well and maintained for 24 h before ADM treatment (0, 1, 2, 5 and 10 µM). The treated cells were cultured for 21 days to allow colony formation. The medium with ADM was replaced every 7 days. Colonies were stained with 1% crystal violet at room temperature for 10 min and subsequently counted.

Overexpression and knockdown of miR-16 by transfection with mimic and inhibitor

MCF-7/S and MCF-7/A cells (2×105) were seeded into 6-well plates and incubated overnight. When 70–80% confluence was reached the next day, MCF-7/S cells were transfected with 100 nM miR-16 inhibitor or control, and MCF-7/A cells were transfected with 50 nM miR-16 mimic or control using Lipofectamine® 2000 (Invitrogen; Thermo Fisher Scientific, Inc.). miR-16 mimic (5′-UAGCAGCACGUAAAUAUUGGCG-3′) and corresponding negative control (mi-mNC; 5′-UUCUCCGAACGUGUCACGU-3′), as well as the miR-16 inhibitor (5′-CGCCAAUAUUUACGUGCUGCUA-3′) and corresponding negative control (mi-iNC; 5′-CAGUACUUUUGUGUAGUACAA-3′) were obtained from Shanghai GenePharma Co., Ltd. The cells were collected for 24 h after transfection for reverse transcription-quantitative PCR (RT-qPCR), and 48 h after transfection for western blot analysis.

miRNA target prediction

The analysis of predicted miRNA targets was performed using miRWalk 3.0 (http://zmf.umm.uni-heidelberg.de/apps/zmf/mirwalk2/index.html) and TargetScan 7.1 (http://www.targetscan.org/vert_71/) software.

Dual-luciferase reporter assay. To confirm that miR-16 has binding sites in the 3′UTRs of the genes encoding Wip1 (PPM1D) and Bcl-2, MCF-7/S cells were seeded into 12-well plates and co-transfected, using Lipofectamine® 2000, with miR-16 or mi-mNC and pMIR-PPM1D-3′UTR (wild-type and mutant) or pMIR-BCL-2-3′UTR (wild-type and mutant) reporter plasmids (Nanjing Genebay Biotech Co., Ltd.). Renilla luciferase plasmid (pRL-TK vector; Nanjing Genebay Biotech Co., Ltd.) was transfected as the internal control. The lysate was prepared by adding cell lysis buffer 48 h after co-transfection. A Dual-Luciferase Reporter Assay kit (Promega Corporation) was used to measure activity, which was normalized to Renilla.

Western blot analysis

miR-16 mimic and inhibitor were transfected into MCF-7/A and MCF-7/S cells, respectively, in a 60-mm dish. Additionally, mi-mNC and mi-iNC were transfected into MCF-7/A and MCF-7/S cells, respectively, as corresponding negative controls. After incubation for 48 h, cell lysates were prepared by adding radioimmunoprecipitation assay lysis buffer (Beyotime Institute of Biotechnology) containing 1 mM PMSF. Protein concentration was determined using a bicinchoninic acid kit (Nanjing KeyGen Biotech Co., Ltd.). A total of 50 µg protein were loaded and separated by 10% SDS-PAGE, followed by transfer onto polyvinylidene difluoride membranes. The membranes were blocked in 5% skimmed milk in Tris-buffered saline containing 0.05% Tween-20 (TBST) for 2 h at room temperature, and then washed three times using TBST buffer. Membranes were subsequently incubated overnight at 4°C with primary antibodies (dilution, 1:1,000) against Wip1 (cat. no. 11901), Bcl-2 (cat. no. 4223) and β-actin (cat. no. 4970), followed by incubation with a horseradish peroxidase-conjugated secondary antibody (cat. no. 7074; dilution, 1:2,000; all Cell Signaling Technology, Inc.) at room temperature for 2 h. Bands were visualized with enhanced chemiluminescence on a ChemiDoc™ XRS+ imaging system (Bio-Rad Laboratories, Inc.). Quantity One software v4.6.6 (Bio-Rad Laboratories, Inc.) was used to quantify the blot intensities, which were normalized to that of β-actin.

Immunofluorescent staining

MCF-7/A and MCF-7/S cells (2×103; no prior treatment) were grown on a 15-mm confocal dish for 2 days and fixed in 4% paraformaldehyde at room temperature for 15 min. Subsequently, cells were washed with PBS and permeabilized with ice-cold PBS containing 0.5% Triton X-100 for 20 min at room temperature. The samples were incubated with the appropriate primary antibodies (Bcl-2, cat. no. 15071; and Wip1, cat. no. 11901; Cell Signaling Technology, Inc.) at 4°C overnight, and probed with Alexa Fluor® 647 Conjugated (cat. no. 4410; Cell Signaling Technology, Inc.) or Alexa Fluor® 488 conjugated (cat. no. ab150077; Abcam) secondary antibodies (all dilutions, 1:1,000) for 20 min at room temperature. The nuclei were counterstained with DAPI (Invitrogen; Thermo Fisher Scientific, Inc.) for 10 min at room temperature. Fluorescence was visualized and captured using a confocal microscope (magnification, ×600; Leica TCS SP5 MP; Leica Microsystems, Inc.).

RNA isolation and RT-qPCR

TRIzol® reagent (Thermo Fisher Scientific, Inc.) was used to extract total RNA from the tissues or MCF-7/S and MCF-7/A cells treated with miR-16 inhibitor or miR-16 mimic, respectively, in 6-well plates (2×105 cells/well). Then RNA was reverse transcribed into cDNA for 1 h at 37°C and 85°C for 5 min using a Mir-X miRNA First-Strand Synthesis kit (cat. no. 638315; Takara Bio, Inc.). qPCR was performed using a SYBR Premix Ex Taq II kit (Takara Bio, Inc.) on a LightCycler system (Roche Molecular Diagnostics). The thermocycling conditions were as follows: 95°C for 10 sec, 95°C for 5 sec and 60°C for 20 sec for 40 cycles, followed by 95°C for 60 sec, 55°C for 30 sec and 95°C for 30 sec. miR-16 mRNA expression was quantified by normalizing to U6. Primer sequences were as follows: miR-16 forward, 5′-TAGCAGCACGTAAATATTGGCG-3′. The U6 forward and reverse primers along with miR-16 reverse primers were included in the Mir-X miRNA First-Strand Synthesis kit. The 2−ΔΔCq method was used to analyze the RT-qPCR data (25).

Apoptosis assay

MCF-7/S cells were transfected with miR-16 inhibitor or mi-iNC, and MCF-7/A cells were transfected with miR-16 mimics or mi-mNC, as aforementioned. After 48 h, cells were treated with 10 µM ADM for 48 h to induce apoptosis. The attached and floating cells were harvested, and flow cytometry analysis was performed using an Annexin V-FITC/propidium iodide staining kit (Dojindo Molecular Technologies, Inc.) according to the manufacturer's protocol. Apoptotic cells were detected using a BD Accuri C6 Plus flow cytometer (BD Biosciences) and the data were analyzed by BD CSampler analysis software (cat. no. 653123; version 1.0.23.1; BD Biosciences). The percentage of apoptotic cells was calculated by dividing the number of proapoptotic and apoptotic cells by the total number of cells.

Statistical analysis

Data are presented as the mean ± standard deviation of at least three replicates. Unpaired two-tailed Student's t-test was used to analyze the significance between two groups. For multiple comparisons, one-way analysis of variance followed by Dunnett's or Bonferroni's post-hoc test was performed using GraphPad Prism v5.01 (GraphPad Software, Inc.). Pearson's correlation analysis and calculation of the IC50 for ADM were also performed using GraphPad Prism. P<0.05 was considered to indicate a statistically significant difference.

Results

miR-16 is decreased in tumor tissues from patients with drug-resistant BC

It has been reported that miR-16 is overexpressed in multiple types of cancer, including BC (26). To determine whether miR-16 was associated with BC drug resistance, tumor tissues were collected from patients with BC, and miR-16 expression was quantified by RT-qPCR. The clinicopathological characteristics of the patients are presented in Table I. As shown in Fig. 1A, miR-16 expression was decreased in drug-resistant tumor samples compared with that in drug-sensitive samples. To clarify the potential mechanism of the association between miR-16 and BC drug resistance, the expression of Wip1 and Bcl-2 was determined by western blotting. The expression of these two proteins in ADM-resistant tumors was higher compared with that in drug-sensitive tumors (Fig. 1B). Pearson's correlation analysis showed that miR-16 expression was negatively correlated with the expression of Wip1 and Bcl-2 (Fig. 1C and D), suggesting that miR-16 may contribute to BC ADM resistance.

Figure 1.

Expression of miR-16 in R and S tissues from patients with BC. (A) miR-16 expression in tumor samples was determined by reverse transcription-quantitative PCR; n=20 in each group; **P<0.01. (B) Protein expression of Wip1 and Bcl-2 in BC tumor tissues was detected and semi-quantified by western blotting. Correlation of (C) Wip1 and (D) Bcl-2 expression with miR-16 expression in BC tumor tissues. R, drug resistant; S, drug sensitive; miR, microRNA; BC, breast cancer; Wip1, wild-type p53-induced phosphatase 1.

miR-16 expression is decreased in ADM-resistant cells

To evaluate miR-16 expression in BC cells, a cell line sensitive to ADM (MCF-7/S) and a resistant line (MCF-7/A) were used. The IC50 values for ADM were determined in the MCF-7/S and MCF-7/A cells by MTT assay. As presented in Fig. 2A and B, the IC50 of ADM in MCF-7/S and MCF-7/A cells was 2.192 µM and 52.25 µM, respectively. The ratio of the IC50 in MCF-7/A cells to the IC50 in MCF-7/S cells was 23.84 (52.25/2.192), confirming that MCF-7/A cells were resistant to this drug. In addition, colony-formation assays were used to further confirm resistance to ADM in MCF-7/A cells. The results revealed that the surviving fraction of MCF-7/S cells was significantly lower compared with that in MCF-7/A cells at the same concentration of ADM (Fig. 2C and D), consistent with the MTT assay results.

Figure 2.

Confirmation of ADM resistance in MCF-7/A cells. IC50 of ADM in (A) MCF-7/S and (B) MCF-7/A cells was determined from MTT assay results using GraphPad Prism software. (C and D) Colony survival assays were performed to analyze the cytotoxicity of ADM in the two cell lines at the indicated concentrations of ADM. Data are presented as the mean ± standard deviation from three independent experiments; **P<0.01. ADM, Adriamycin; miR, microRNA; IC50, half maximal inhibitory concentration.

Wip1 and Bcl-2 protein expression is higher in ADM-resistant MCF-7/A cells

miR-16 expression in ADM-sensitive and resistant BC cells was examined to illustrate the potential mechanism of ADM drug resistance. miR-16 expression was significantly decreased in MCF-7/A cells, compared with that in MCF-7/S cells (Fig. 3A). Wip1 and Bcl-2 mRNAs are potential targets of miR-16 as the 3′UTRs of these genes contain highly conserved sites for miRNA binding. To assess whether miR-16 impacted these targets in BC, the expression of Wip1 and Bcl-2 was determined in MCF-7/S and MCF-7/A cells. The results showed that the expression of these proteins was increased in MCF-7/A cells, as determined by western blotting (Fig. 3B). Higher Wip1 and Bcl-2 protein expression was also observed in MCF-7/A cells using immunofluorescence, suggesting that miR-16 may regulate the expression of these two endogenous proteins in BC cells (Fig. 3C).

Figure 3.

miR-16, Wip1 and Bcl-2 expression in MCF-7/S and MCF-7/A cells. (A) miR-16 expression was measured by reverse transcription-quantitative PCR in MCF-7/S and MCF-7/A cells. (B) Wip1 and Bcl-2 expression in MCF-7/S and MCF-7/A cells was determined by western blotting. β-actin was the loading control. (C) Co-immunofluorescent staining was applied to measure the expression of Wip1 and Bcl-2 in the indicated cells. Green, red and blue stains represent Wip1, Bcl-2 and the DNA, respectively. Data are presented as the mean ± standard deviation from three independent experiments; **P<0.01. miR, microRNA; Wip1, wild-type p53-induced phosphatase 1.

miR-16 inhibits Wip1 and Bcl-2 expression by targeting the 3′UTR of PPM1D and BCL-2

To confirm that miR-16 regulates the expression of Wip1 and Bcl-2 in MCF-7 cells, the 3′UTR of the human PPM1D and BCL-2 genes were predicted. It was found that 12 nucleotides from miR-16 were complementary to target sequences in the 3′UTRs of these two genes (Fig. 4A). To further validate that PPM1D and BCL-2 were targets of miR-16, their 3′UTRs, containing the target sites of miR-16, were cloned into a firefly luciferase reporter construct. Mutant versions of the 3′UTRs were transfected as controls. Luciferase activity was detected following co-transfection of reporter constructs with miR-16 into MCF-7/S cells. In the presence of miR-16, the luciferase activity of constructs containing the wild-type PPM1D and BCL-2 3′UTR was significantly decreased by 75 and 55%, respectively (Fig. 4B and C). However, luciferase activity was unaffected in cells transfected with mutant PPM1D and BCL-2 3′UTRs and miR-16, indicating that the PPM1D and BCL-2 genes are direct targets of miR-16.

Figure 4.

Wip1 and Bcl-2 are directly targeted by miR-16. (A) The predicted binding sites of miR-16 in the 3′UTRs of the human PPM1D and BCL-2 genes. Luciferase activity in MCF-7/S cells co-transfected with miR-16 mimics or mi-mNC and (B) pMIR-PPM1D-3′UTR (wt and mut) or (C) pMIR-BCL-2-3′UTR (wt and mut). Data are from three independent experiments and is presented as the mean ± standard deviation. **P<0.01. miR, microRNA; UTR, untranslated region; Wip1/PPM1D, wt p53-induced phosphatase 1; wt, wild-type; mut, mutant; mi-mNC, miR mimic negative control.

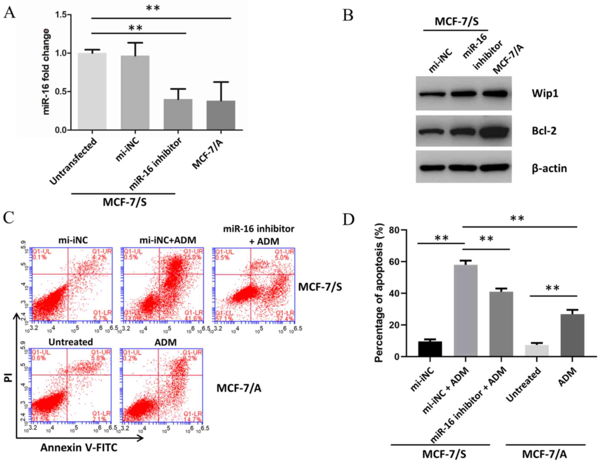
Downregulation of miR-16 in MCF-7/S cells contributes to ADM resistance

To investigate the effects of miR-16 on BC drug resistance, its expression in MCF-7/S cells was downregulated by transfecting an inhibitor of miR-16. Transfection with the miR-16 inhibitor decreased expression of miR-16 compared to untransfected MCF-7/S cells and those transfected with a non-targeting control (Fig. 5A). Expression of miR-16 in MCF-7/S cells after transfection with the inhibitor was comparable to miR-16 expression in untransfected ADM-resistant MCF-7/A cells. Downregulation of miR-16 in MCF-7/S cells resulted in increased Wip1 and Bcl-2 protein expression compared with the negative control (Fig. 5B). To investigate the effects of downregulation of miR-16 on ADM resistance, apoptosis following 10 µM ADM treatment was analyzed using flow cytometry (Fig. 5C and D). The apoptotic rate of MCF-7/S cells treated with ADM was significantly higher compared with that of MCF-7/A cells. Apoptosis in MCF-7/S cells transfected with miR-16 inhibitor and exposed to ADM was markedly decreased compared with that in the ADM-treated mi-iNC MCF-7/S group.

Figure 5.

Resistance in ADM-sensitive MCF-7/S cells is enhanced by knockdown of miR-16. (A) Expression of miR-16 in MCF-7/S cells following transfection with miR-16 inhibitor, and in untransfected MCF-7/A cells. (B) Protein expression of Wip1 and Bcl-2. (C and D) Apoptosis in response to 10 µM ADM treatment for 48 h in MCF-7/S cells following transfection with miR-16 inhibitor, and in untransfected MCF-7/A cells. Data are presented as the mean ± standard deviation from three independent experiments. **P<0.01. ADM, Adriamycin; miR, microRNA; Wip1, wild-type p53-induced phosphatase 1; PI, propidium iodide; mi-iNC, miR inhibitor negative control.

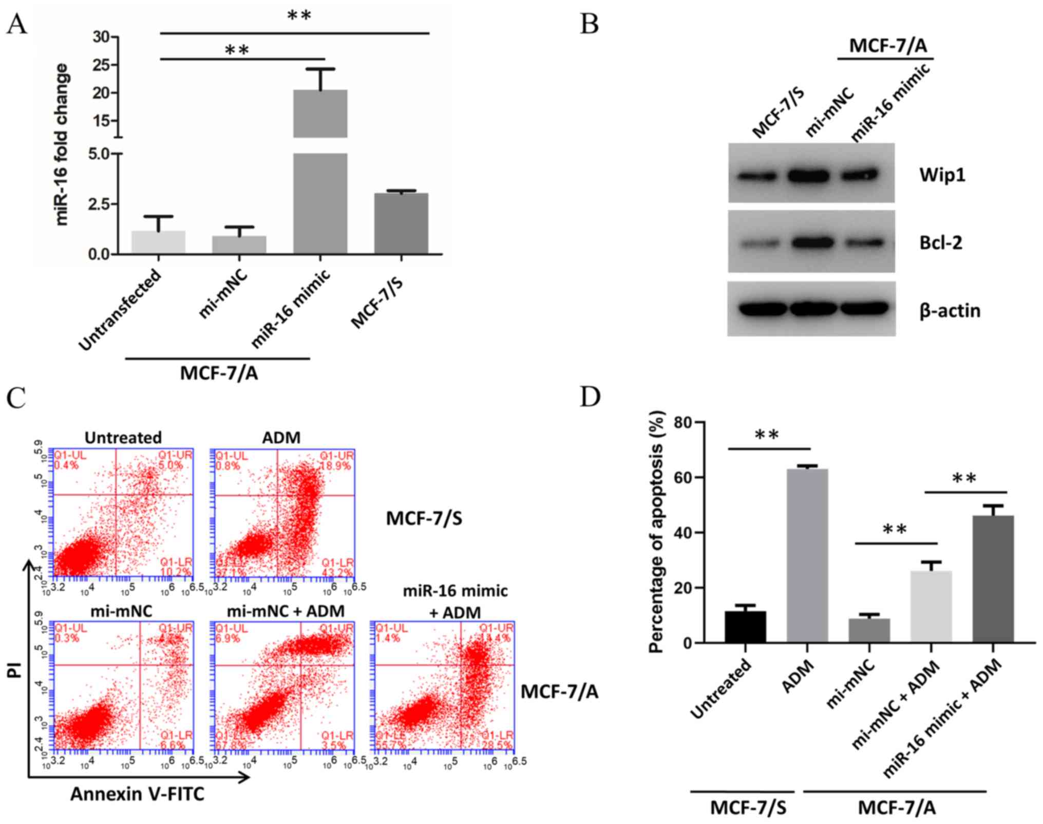
Overexpression of miR-16 sensitizes MCF-7/A cells to ADM

To test the effect of miR-16 on chemotherapy sensitization, MCF-7/A cells were transfected with an miR-16 mimic. Transfection with the miR-16 mimic resulted in a 17-fold increase in miR-16 expression compared with the mi-mNC group (Fig. 6A). Next, Wip1 and Bcl-2 protein expression were examined by western blotting. As presented in Fig. 6B, expression of these proteins was decreased in MCF-7/A cells transfected with miR-16 mimic compared with mi-mNC MCF-7/A cells. Additionally, apoptosis was assessed following exposure to ADM (Fig. 6C and D). It was found that the apoptotic rate in the ADM-treated group was significantly increased, compared with the untreated group, particularly in MCF-7/S cells. However, in MCF-7/A cells transfected with miR-16 mimic, apoptosis was further elevated, compared with the ADM-treated mi-mNC group.

Figure 6.

Resistance in ADM-resistant MCF-7/A cells is reduced by miR-16 overexpression. (A) Expression of miR-16 in MCF-7/A cells following transfection of miR-16 mimic, and in untransfected MCF-7/S cells. (B) Protein expression of Wip1 and Bcl-2. (C and D) Apoptosis in response to 10 µM ADM treatment for 48 h in MCF-7/A cells following transfection with miR-16 mimic, and in untransfected MCF-7/S cells. Data are presented as the mean ± standard deviation from three independent experiments. **P<0.01. ADM, Adriamycin; miR, microRNA; Wip1, wild-type p53-induced phosphatase 1; PI, propidium iodide; mi-mNC, miR mimic negative control.

Discussion

Conventional chemotherapy is regarded as the main treatment option for cancer, but its effectiveness is often blocked by intrinsic or acquired drug resistance (27). The repression of apoptosis or growth signaling pathways may confer cancer cell resistance to chemotherapy (28). In addition, cancer cells activate DNA damage repair pathways to alleviate cytotoxic stress induced by chemotherapeutics (28). Therefore, novel targets that can enhance apoptosis are required to improve chemotherapy efficacy.

Previous studies have demonstrated that alterations in miRNA expression occur in numerous types of human cancer, including BC, suggesting that miRNAs may be potential biomarkers for cancer diagnosis, prognosis and pathogenesis (29,30). miR-16 is a tumor-suppressor miRNA that has been found to suppress proliferation, promote apoptosis and inhibit tumorigenicity in vitro and in vivo (17). miR-16 regulates the expression of a variety of proteins by targeting multiple oncogenes, including BCL-2 (18) and PPM1D/Wip1 (9,31). Bcl-2 is highly conserved and is a vital regulator of apoptosis (32). Overexpression of miR-16 prevents cell death induced by most chemotherapy agents and results in drug resistance in multiple types of cancer (33,34). It has been revealed that Wip1 directly phosphorylates the Ser15 site of p53 to inactive it (31). As a tumor-suppressor gene, TP53 blocks cell cycle progression to induce apoptosis and promote DNA repair (35). Overexpression and mutations of TP53 are associated with enhanced drug resistance and are adverse prognostic markers for patients diagnosed with BC (36,37). In the present study, the MCF-7 cell line used expresses wild-type p53 (38). However, in p53-mutant BC cells, the antitumor effect of miR-16 may depend on other targets instead of p53. Therefore, gene sequencing is recommended in clinical practice for selecting appropriate targets and strategies for cancer treatment.

Decreased miR-16 expression contributes to inhibition of apoptosis (18); therefore, it was hypothesized that miR-16 expression in ADM-resistant MCF-7/A cells may be lower than that in the more sensitive cell line, MCF-7/S, and that this reduction in miR-16 could lead to ADM resistance by targeting Bcl-2 and Wip1. The findings of the present study demonstrated that the expression of miR-16 in drug-resistant tumor tissues was decreased compared with drug-sensitive tissues, and was negatively correlated with Wip1 and Bcl-2 expression. Additionally, it was found that MCF-7/A cells had lower miR-16 expression and higher Wip1 and Bcl-2 expression compared with MCF-7/S cells, which was consistent with the tumor tissue results. Confirming that Wip1 and Bcl-2 expression was regulated by miR-16, overexpression of miR-16 reduced luciferase activity in cells transfected with PPM1D and BCL-2 3′UTRs. The present study further demonstrated that the chemosensitivity of MCF-7/A cells was enhanced by overexpressing miR-16 through transfection with an miR-16 mimic. Expression of Wip1 and Bcl-2 was decreased in response to increased miR-16, and apoptosis induced by ADM was increased. These results demonstrated that the decreased expression level of miR-16 in MCF-7/A cells may contribute to ADM resistance in this cell line. Conversely, miR-16 knockdown in ADM-sensitive MCF-7/S cells enhanced the expression of Wip1 and Bcl-2 and reduced apoptosis after ADM treatment. Taken together, these results suggest that targeting miR-16 may be a promising approach to improve the effectiveness of chemotherapy in advanced BC. Future research will focus on inducing normal BC cells to become drug resistant, in order to further investigate the findings of the present study.

A study reported that the miR-15/16 cluster resides at chromosome 13q14.3, and its overexpression led to increased transcription of 265 genes and suppression of 3,300 genes (16). Among the suppressed genes, 27 coded for proteins that were also found to be repressed by miR-15/16 using proteomics analysis (16). A number of the downregulated proteins were associated with tumorigenesis, cell growth or apoptosis, and eight were predicted to be targets of miR-15/16 (16). Furthermore, TP53-binding sites were identified upstream of the miR-15/16 cluster, and p53 stimulates the transcription of the miR-15/16 cluster (39). In addition, the 3′UTR of TP53 contains binding sites for miR-16 (39), suggesting that this miRNA may influence the regulation of intracellular homeostasis by p53 and the response to chemotherapeutics. Other proteins of significance have been reported as targets of miR-16. For example, it has been reported that miR-15/16 inhibits expression of the cell cycle regulator, cyclin D1 in several malignancies (40,41). In addition, the myeloid cell leukemia 1 oncogene in CLL, and the BMI1 polycomb ring finger oncogene in BC have also been identified to be miR-16 targets (16,42). According to the findings of the present study, miR-16 increases chemosensitivity in ADM-resistant cells. However, drug resistance is a complex clinical obstacle and targeting more than one site may achieve a more effective clinical outcome. Therefore, further study is required to verify the effects of miR-16 on proteins associated with drug resistance in BC. To confirm the potential clinical application of miR-16 as a chemosensitizing agent and investigate the mechanism, further research is required using primary cell culture and animal models of tumorigenesis.

Acknowledgements

Not applicable.

Funding

This study was funded by the National Key Research and Development Program of China (grant no. 2016YFC0905900), the National Natural Science Foundation of China (grant no. 81872365), the ‘333’ Talent Project of Jiangsu Province [grant no. 4(2016)], and the Innovation Team Construction Project of Nanjing Medical University (grant no. JX102GSP201727).

Availability of data and materials

All data generated or analyzed during this study are included in this published article.

Authors' contributions

XG, MW, YZ and JT conceived and designed the study. XG, MW, YZ and ZX performed the experiments. JD and MW analyzed the data. YZ and MW wrote the manuscript. JT revised the manuscript. All authors read and approved the final manuscript.

Ethics approval and consent to participate

The protocols for the use of human samples were reviewed and approved by the Ethics Committee of Nanjing Medical University (approval no. LCYJ20160306001; Nanjing, China). Patients provided written informed consent for the use of their samples for research.

Patient consent for publication

Not applicable.

Competing interests

The authors declare that they have no competing interests.

References

1 

Hong W and Dong E: The past, present and future of breast cancer research in China. Cancer Lett. 351:1–5. 2014. View Article : Google Scholar : PubMed/NCBI

2 

Turati F, Carioli G, Bravi F, Ferraroni M, Serraino D, Montella M, Giacosa A, Toffolutti F, Negri E, Levi F and La Vecchia C: Mediterranean diet and breast cancer risk. Nutrients. 10:E3262018. View Article : Google Scholar : PubMed/NCBI

3 

Ni W, Chen B, Zhou G, Lu C, Xiao M, Guan C, Zhang Y, He S, Shen A and Ni R: Overexpressed nuclear BAG-1 in human hepatocellular carcinoma is associated with poor prognosis and resistance to doxorubicin. J Cell Biochem. 114:2120–2130. 2013. View Article : Google Scholar : PubMed/NCBI

4 

Pelden S, Insawang T, Thuwajit C and Thuwajit P: The trefoil factor 1 (TFF1) protein involved in doxorubicininduced apoptosis resistance is upregulated by estrogen in breast cancer cells. Oncol Rep. 30:1518–1526. 2013. View Article : Google Scholar : PubMed/NCBI

5 

Cunha NL, Teixeira GM, Martins TD, Souza AR, Oliveira PF, Simaro GV, Rezende KC, Gonçalves Ndos S, Souza DG, Tavares DC, et al: (−)-Hinokinin induces G2/M arrest and contributes to the antiproliferative effects of doxorubicin in breast cancer cells. Planta Medica. 82:530–538. 2016. View Article : Google Scholar : PubMed/NCBI

6 

Hermawan A, Wagner E and Roidl A: Consecutive salinomycin treatment reduces doxorubicin resistance of breast tumor cells by diminishing drug efflux pump expression and activity. Oncol Rep. 35:1732–1740. 2016. View Article : Google Scholar : PubMed/NCBI

7 

Wijdeven RH, Pang B, Assaraf YG and Neefjes J: Old drugs, novel ways out: Drug resistance toward cytotoxic chemotherapeutics. Drug Resist Updat. 28:65–81. 2016. View Article : Google Scholar : PubMed/NCBI

8 

Das CK, Linder B, Bonn F, Rothweiler F, Dikic I, Michaelis M, Cinatl J, Mandal M and Kögel D: BAG3 overexpression and cytoprotective autophagy mediate apoptosis resistance in chemoresistant breast cancer cells. Neoplasia. 20:263–279. 2018. View Article : Google Scholar : PubMed/NCBI

9 

Zhang X, Wan G, Mlotshwa S, Vance V, Berger FG, Chen H and Lu X: Oncogenic Wip1 phosphatase is inhibited by miR-16 in the DNA damage signaling pathway. Cancer Res. 70:7176–7186. 2010. View Article : Google Scholar : PubMed/NCBI

10 

Huang Y, Shen XJ, Zou Q, Wang SP, Tang SM and Zhang GZ: Biological functions of microRNAs: A review. J Physiol Biochem. 67:129–139. 2011. View Article : Google Scholar : PubMed/NCBI

11 

Ha M and Kim VN: Regulation of microRNA biogenesis. Nat Rev Mol Cell Biol. 15:509–524. 2014. View Article : Google Scholar : PubMed/NCBI

12 

Cai Y, Yu X, Hu S and Yu J: A brief review on the mechanisms of miRNA regulation. Genomics Proteomics Bioinformatics. 7:147–154. 2009. View Article : Google Scholar : PubMed/NCBI

13 

Wahid F, Shehzad A, Khan T and Kim YY: MicroRNAs: Synthesis, mechanism, function, and recent clinical trials. Biochim Biophys Acta. 1803:1231–1243. 2010. View Article : Google Scholar : PubMed/NCBI

14 

Bartel DP: MicroRNAs: Genomics, biogenesis, mechanism, and function. Cell. 116:281–297. 2004. View Article : Google Scholar : PubMed/NCBI

15 

Bushati N and Cohen SM: microRNA functions. Annu Rev Cell Dev Biol. 23:175–205. 2007. View Article : Google Scholar : PubMed/NCBI

16 

Calin GA, Cimmino A, Fabbri M, Ferracin M, Wojcik SE, Shimizu M, Taccioli C, Zanesi N, Garzon R, Aqeilan RI, et al: MiR-15a and miR-16-1 cluster functions in human leukemia. Proc Natl Acad Sci USA. 105:5166–5171. 2008. View Article : Google Scholar : PubMed/NCBI

17 

Rivas MA, Venturutti L, Huang YW, Schillaci R, Huang TH and Elizalde PV: Downregulation of the tumor-suppressor miR-16 via progestin-mediated oncogenic signaling contributes to breast cancer development. Breast Cancer Res. 14:R772012. View Article : Google Scholar : PubMed/NCBI

18 

Cimmino A, Calin GA, Fabbri M, Iorio MV, Ferracin M, Shimizu M, Wojcik SE, Aqeilan RI, Zupo S, Dono M, et al: miR-15 and miR-16 induce apoptosis by targeting BCL2. Proc Natl Acad Sci USA. 102:13944–13949. 2005. View Article : Google Scholar : PubMed/NCBI

19 

Mobarra N, Shafiee A, Rad SM, Tasharrofi N, Soufi-Zomorod M, Hafizi M, Movahed M, Kouhkan F and Soleimani M: Overexpression of microRNA-16 declines cellular growth, proliferation and induces apoptosis in human breast cancer cells. In vitro Cell Dev Biol Anim. 51:604–611. 2015. View Article : Google Scholar : PubMed/NCBI

20 

Pekarsky Y, Balatti V and Croce CM: BCL2 and miR-15/16: From gene discovery to treatment. Cell Death Differ. 25:21–26. 2018. View Article : Google Scholar : PubMed/NCBI

21 

Booser DJ, Esteva FJ, Rivera E, Valero V, Esparza-Guerra L, Priebe W and Hortobagyi GN: Phase II study of liposomal annamycin in the treatment of doxorubicin-resistant breast cancer. Cancer Chemother Pharmacol. 50:6–8. 2002. View Article : Google Scholar : PubMed/NCBI

22 

Giuliano AE, Connolly JL, Edge SB, Mittendorf EA, Rugo HS, Solin LJ, Weaver DL, Winchester DJ and Hortobagyi GN: Breast cancer-major changes in the American joint committee on cancer eighth edition cancer staging manual. CA Cancer J Clin. 67:290–303. 2017. View Article : Google Scholar : PubMed/NCBI

23 

Côme C, Laine A, Chanrion M, Edgren H, Mattila E, Liu X, Jonkers J, Ivaska J, Isola J, Darbon JM, et al: CIP2A is associated with human breast cancer aggressivity. Clin Cancer Res. 15:5092–5100. 2009. View Article : Google Scholar : PubMed/NCBI

24 

Shah MV, Wiktor AE, Meyer RG, Tenner KS, Ballman KV, Green SJ, Sukov WR, Ketterling RP, Perez EA and Jenkins RB: Change in pattern of HER2 fluorescent in situ hybridization (FISH) results in breast cancers submitted for FISH testing: Experience of a reference laboratory using US food and drug administration criteria and American society of clinical oncology and college of American pathologists guidelines. J Clin Oncol. 34:3502–3510. 2016. View Article : Google Scholar : PubMed/NCBI

25 

Livak KJ and Schmittgen TD: Analysis of relative gene expression data using real-time quantitative PCR and the 2(-Delta Delta C(T)) method. Methods. 25:402–408. 2001. View Article : Google Scholar : PubMed/NCBI

26 

Wei T, Ye P, Peng X, Wu LL and Yu GY: Prognostic value of miR-222 in various cancers: A systematic review and meta-analysis. Clin Lab. 62:1387–1395. 2016. View Article : Google Scholar : PubMed/NCBI

27 

Gonen N and Assaraf YG: Antifolates in cancer therapy: Structure, activity and mechanisms of drug resistance. Drug Resist Updat. 15:183–210. 2012. View Article : Google Scholar : PubMed/NCBI

28 

Borst P, Jonkers J and Rottenberg S: What makes tumors multidrug resistant? Cell Cycle. 6:2782–2787. 2007. View Article : Google Scholar : PubMed/NCBI

29 

Guo L, Zhao Y, Yang S, Cai M, Wu Q and Chen F: Genome-wide screen for aberrantly expressed miRNAs reveals miRNA profile signature in breast cancer. Mol Biol Rep. 40:2175–2186. 2013. View Article : Google Scholar : PubMed/NCBI

30 

Harquail J, Benzina S and Robichaud GA: MicroRNAs and breast cancer malignancy: An overview of miRNA-regulated cancer processes leading to metastasis. Cancer Biomark. 11:269–280. 2012. View Article : Google Scholar : PubMed/NCBI

31 

Zhan XH, Xu QY, Tian R, Yan H, Zhang M, Wu J, Wang W and He J: MicroRNA16 regulates glioma cell proliferation, apoptosis and invasion by targeting Wip1-ATM-p53 feedback loop. Oncotarget. 8:54788–54798. 2017. View Article : Google Scholar : PubMed/NCBI

32 

Liang X, Xu K, Xu Y, Liu J and Qian X: B1-induced caspase-independent apoptosis in MCF-7 cells is mediated by down-regulation of Bcl-2 via p53 binding to P2 promoter TATA box. Toxicol Appl Pharmacol. 256:52–61. 2011. View Article : Google Scholar : PubMed/NCBI

33 

Srivastava RK, Sasaki CY, Hardwick JM and Longo DL: Bcl-2-mediated drug resistance: Inhibition of apoptosis by blocking nuclear factor of activated T lymphocytes (NFAT)-induced Fas ligand transcription. J Exp Med. 190:253–265. 1999. View Article : Google Scholar : PubMed/NCBI

34 

Yang T, Xu F, Sheng Y, Zhang W and Chen Y: A targeted proteomics approach to the quantitative analysis of ERK/Bcl-2-mediated anti-apoptosis and multi-drug resistance in breast cancer. Anal Bioanal Chem. 408:7491–7503. 2016. View Article : Google Scholar : PubMed/NCBI

35 

Marcel V, Catez F and Diaz JJ: p53, a translational regulator: Contribution to its tumour-suppressor activity. Oncogene. 34:5513–5523. 2015. View Article : Google Scholar : PubMed/NCBI

36 

Yamamoto M, Hosoda M, Nakano K, Jia S, Hatanaka KC, Takakuwa E, Hatanaka Y, Matsuno Y and Yamashita H: p53 accumulation is a strong predictor of recurrence in estrogen receptor-positive breast cancer patients treated with aromatase inhibitors. Cancer Sci. 105:81–88. 2014. View Article : Google Scholar : PubMed/NCBI

37 

Varna M, Bousquet G, Plassa LF, Bertheau P and Janin A: TP53 status and response to treatment in breast cancers. J Biomed Biotechnol. 2011:2845842011. View Article : Google Scholar : PubMed/NCBI

38 

Casey G, Lo-Hsueh M, Lopez ME, Vogelstein B and Stanbridge EJ: Growth suppression of human breast cancer cells by the introduction of a wild-type p53 gene. Oncogene. 6:1791–1797. 1991.PubMed/NCBI

39 

Fabbri M, Bottoni A, Shimizu M, Spizzo R, Nicoloso MS, Rossi S, Barbarotto E, Cimmino A, Adair B, Wojcik SE, et al: Association of a microRNA/TP53 feedback circuitry with pathogenesis and outcome of B-cell chronic lymphocytic leukemia. JAMA. 305:59–67. 2011. View Article : Google Scholar : PubMed/NCBI

40 

Cai CK, Zhao GY, Tian LY, Liu L, Yan K, Ma YL, Ji ZW, Li XX, Han K, Gao J, et al: miR-15a and miR-16-1 downregulate CCND1 and induce apoptosis and cell cycle arrest in osteosarcoma. Oncol Rep. 28:1764–1770. 2012. View Article : Google Scholar : PubMed/NCBI

41 

Jiang QQ, Liu B and Yuan T: MicroRNA-16 inhibits bladder cancer proliferation by targeting cyclin D1. Asian Pac J Cancer Prev. 14:4127–4130. 2013. View Article : Google Scholar : PubMed/NCBI

42 

Patel N, Garikapati KR, Pandita RK, Singh DK, Pandita TK, Bhadra U and Bhadra MP: Erratum: MiR-15a/miR-16 down-regulates BMI1, impacting Ub-H2A mediated DNA repair and breast cancer cell sensitivity to doxorubicin. Sci Rep. 7:129322017. View Article : Google Scholar : PubMed/NCBI

Related Articles

  • Abstract
  • View
  • Download
  • Twitter
Copy and paste a formatted citation
Spandidos Publications style
Gao X, Wang M, Zhang Y, Xu Z, Ding J and Tang J: MicroRNA‑16 sensitizes drug‑resistant breast cancer cells to Adriamycin by targeting Wip1 and Bcl‑2. Oncol Lett 18: 2897-2906, 2019.
APA
Gao, X., Wang, M., Zhang, Y., Xu, Z., Ding, J., & Tang, J. (2019). MicroRNA‑16 sensitizes drug‑resistant breast cancer cells to Adriamycin by targeting Wip1 and Bcl‑2. Oncology Letters, 18, 2897-2906. https://doi.org/10.3892/ol.2019.10637
MLA
Gao, X., Wang, M., Zhang, Y., Xu, Z., Ding, J., Tang, J."MicroRNA‑16 sensitizes drug‑resistant breast cancer cells to Adriamycin by targeting Wip1 and Bcl‑2". Oncology Letters 18.3 (2019): 2897-2906.
Chicago
Gao, X., Wang, M., Zhang, Y., Xu, Z., Ding, J., Tang, J."MicroRNA‑16 sensitizes drug‑resistant breast cancer cells to Adriamycin by targeting Wip1 and Bcl‑2". Oncology Letters 18, no. 3 (2019): 2897-2906. https://doi.org/10.3892/ol.2019.10637
Copy and paste a formatted citation
x
Spandidos Publications style
Gao X, Wang M, Zhang Y, Xu Z, Ding J and Tang J: MicroRNA‑16 sensitizes drug‑resistant breast cancer cells to Adriamycin by targeting Wip1 and Bcl‑2. Oncol Lett 18: 2897-2906, 2019.
APA
Gao, X., Wang, M., Zhang, Y., Xu, Z., Ding, J., & Tang, J. (2019). MicroRNA‑16 sensitizes drug‑resistant breast cancer cells to Adriamycin by targeting Wip1 and Bcl‑2. Oncology Letters, 18, 2897-2906. https://doi.org/10.3892/ol.2019.10637
MLA
Gao, X., Wang, M., Zhang, Y., Xu, Z., Ding, J., Tang, J."MicroRNA‑16 sensitizes drug‑resistant breast cancer cells to Adriamycin by targeting Wip1 and Bcl‑2". Oncology Letters 18.3 (2019): 2897-2906.
Chicago
Gao, X., Wang, M., Zhang, Y., Xu, Z., Ding, J., Tang, J."MicroRNA‑16 sensitizes drug‑resistant breast cancer cells to Adriamycin by targeting Wip1 and Bcl‑2". Oncology Letters 18, no. 3 (2019): 2897-2906. https://doi.org/10.3892/ol.2019.10637
Follow us
  • Twitter
  • LinkedIn
  • Facebook
About
  • Spandidos Publications
  • Careers
  • Cookie Policy
  • Privacy Policy
How can we help?
  • Help
  • Live Chat
  • Contact
  • Email to our Support Team